Sign in to use this feature.

Years

Between: -

Subjects

remove_circle_outline
remove_circle_outline
remove_circle_outline
remove_circle_outline
remove_circle_outline
remove_circle_outline
remove_circle_outline
remove_circle_outline
remove_circle_outline

Journals

Article Types

Countries / Regions

Search Results (37)

Search Parameters:
Keywords = hep-ex

Order results
Result details
Results per page
Select all
Export citation of selected articles as:
15 pages, 10674 KB  
Article
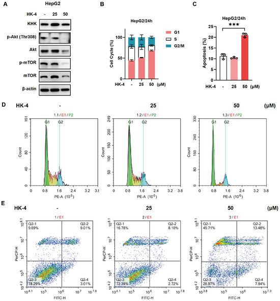
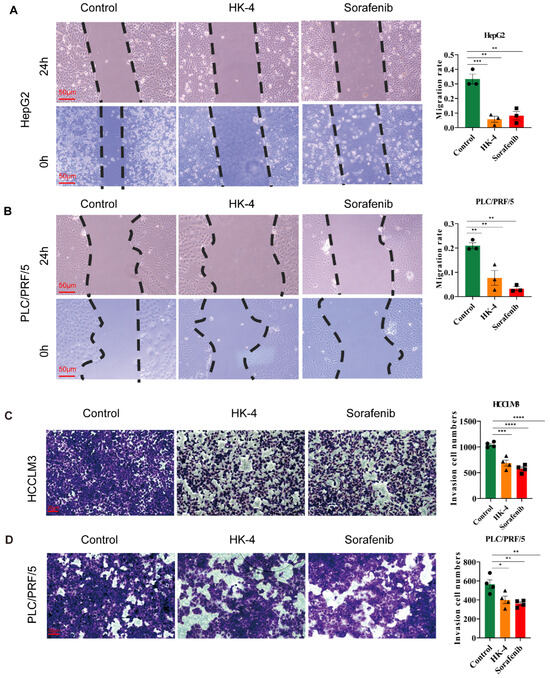
Structure-Based Virtual Screening for KHK-A Inhibitors with Anti-Hepatocellular Carcinoma Activity
by Jiang-Yi Zhu, Xiao-Yang Han, Zi-Ying Zhou, Yue-Yue Guo, Hao-Tian Duan, Jia-Jia Shen and Si-Tu Xue
Pharmaceuticals 2025, 18(12), 1865; https://doi.org/10.3390/ph18121865 - 6 Dec 2025
Viewed by 212
Abstract
Background: Hepatocellular carcinoma (HCC) is the sixth most common malignant tumor worldwide and is associated with a poor prognosis. Oxidative stress is a key factor in the occurrence and progression of HCC. KHK-A, a key protein in the oxidative stress pathway, plays an [...] Read more.
Background: Hepatocellular carcinoma (HCC) is the sixth most common malignant tumor worldwide and is associated with a poor prognosis. Oxidative stress is a key factor in the occurrence and progression of HCC. KHK-A, a key protein in the oxidative stress pathway, plays an important role in various cancers. This study aimed to discover small-molecule inhibitors targeting KHK-A through structure-based virtual screening, evaluate their therapeutic effects on HCC, and explore the potential of KHK-A as a therapeutic target for HCC. Methods: Based on the crystal structure of KHK-A, potential small-molecule inhibitors (HK1 to HK-24) were screened from the SPECS database using the Discovery Studio (DS) 2019 software. The effects of these compounds were evaluated through molecular docking and cellular experiments. Results: The screened compound HK-4 significantly inhibited HCC cell proliferation, migration, and invasion ex vivo. The half-maximal inhibitory concentrations (IC50) of HK-4 in HepG2, PLC/PRF/5, and HuH7 cells were 22.54 µM, 23.91 µM, and 23.38 µM, respectively. HK-4 induced G1 phase arrest and apoptosis, and reduced the protein levels of p-AKT and p-mTOR in the PI3K-AKT signaling pathway. Conclusions: Through structure-based virtual screening, this study identified HK-4, a small-molecule inhibitor of KHK-A with anti-HCC activity. Its mechanism of action is closely related to the regulation of the PI3K-AKT signaling pathway. This finding provides experimental evidence supporting KHK-A as a therapeutic target for HCC and offers a new direction for the development of novel anti-HCC drugs. Full article
(This article belongs to the Special Issue Heterocyclic Compounds in Medicinal Chemistry, 2nd Edition)
Show Figures

Figure 1

21 pages, 1838 KB  
Article
In Vitro Shoot Cultures of Micromeria graeca: Micropropagation and Evaluation of Methanolic Extracts for Anticancer and Antimicrobial Activity
by Branka Uzelac, Mirjana Janjanin, Dijana Krstić-Milošević, Gordana Tovilović-Kovačević, Đurđica Ignjatović, Tatjana Mihajilov-Krstev and Dragana Stojičić
Plants 2025, 14(16), 2592; https://doi.org/10.3390/plants14162592 - 20 Aug 2025
Viewed by 1106
Abstract
Micromeria graeca (L.) Benth. ex Rchb. (Lamiaceae) is a promising medicinal plant valued for its antioxidant, anti-hyperglycemic, anti-hypertensive, antimicrobial, and anti-aflatoxigenic properties. It is rich in phenolic and flavonoid compounds, supporting its traditional use for digestive, respiratory, cardiovascular, and dermatological conditions. Plant tissue [...] Read more.
Micromeria graeca (L.) Benth. ex Rchb. (Lamiaceae) is a promising medicinal plant valued for its antioxidant, anti-hyperglycemic, anti-hypertensive, antimicrobial, and anti-aflatoxigenic properties. It is rich in phenolic and flavonoid compounds, supporting its traditional use for digestive, respiratory, cardiovascular, and dermatological conditions. Plant tissue culture facilitates controlled in vitro propagation to study plant growth and bioactive properties. The effects of activated charcoal and varying subculture intervals on multiplication and biomass production in M. graeca shoot cultures were investigated. The phenolic composition of methanolic extracts from in vitro-grown plants was characterized using high-performance liquid chromatography (HPLC), identifying rosmarinic, caffeic, and syringic acids as the primary phenolic compounds. Antimicrobial activity against selected microbial strains was evaluated using a micro-well dilution assay. Anticancer activity of selected extracts was assessed in human hepatocellular carcinoma cell line HepG2, with flow cytometry (Annexin-V/PI staining) used to analyze cell death mechanisms, and compared to pure rosmarinic acid (RA). Activated charcoal showed no beneficial effects on multiplication or biomass production, but significantly increased phenolic acid content (up to 4-fold). RA dominated the phenolic profiles, with other phenolic acids present in lower amounts. Methanolic extracts exhibited negligible antimicrobial activity compared to reference antibiotics and fungicide. Extracts from 4-week-old shoot cultures displayed modest anti-hepatoma activity (IC50 values of CV assay ranging from 193 to 274 µg mL−1), inducing HepG2 cell apoptosis via oxidative stress, independent of RA. Our results suggest that the metabolic output of M. graeca shoot cultures and consequently their biological activity can be modulated by varying in vitro culture conditions. These findings underscore the potential of their methanolic extracts for biotechnological production and therapeutic applications. Full article
(This article belongs to the Special Issue Plant Tissue Culture V)
Show Figures

Figure 1

27 pages, 18741 KB  
Article
Phytochemical Screening, Pharmacognostic Characterization, Antioxidant Activity, and Hepatoprotective Effects of Abroma augustum (L.) L.f. on Human Hepatocellular Carcinoma (HepG2) Cells and Goat Liver Homogenate
by Sandipan Das, Tanushree Deb, Filomena Mottola, Nithar Ranjan Madhu, Yogisharadhya Revanaiah, Israel Maldonado Rosas, Sarbani Dey Ray and Shubhadeep Roychoudhury
Antioxidants 2025, 14(4), 472; https://doi.org/10.3390/antiox14040472 - 15 Apr 2025
Cited by 1 | Viewed by 1560
Abstract
Abroma augustum (L.) L. f. is characterized by its fibrous structure, spiny trichomes, and distinctive leaf formations, which collectively contribute to its unique morphology and potential medicinal applications. This study aims to investigate the phytochemical constituents and elucidate the pharmacognostic and physicochemical characteristics [...] Read more.
Abroma augustum (L.) L. f. is characterized by its fibrous structure, spiny trichomes, and distinctive leaf formations, which collectively contribute to its unique morphology and potential medicinal applications. This study aims to investigate the phytochemical constituents and elucidate the pharmacognostic and physicochemical characteristics of the stem bark powder, including evaluation of its antioxidant capacity and hepatoprotective effects against carbon tetrachloride (CCl4)-induced hepatotoxicity in both in vitro and ex vivo experimental models. Comprehensive phytochemical screening identified 50 distinct phytochemicals, including a range of alkaloids, flavonoids, terpenes, phenolics, and coumarins, among others. The extract displayed substantial solubility, with total phenolic and flavonoid content quantified as 12.32 ± 0.01 mg/g and 42.14 ± 3.5 mg/g, respectively. The antioxidant activity revealed IC50 values obtained from 2,2-diphenyl-1-picrylhydrazyl (DPPH), ferric reducing antioxidant power (FRAP), and 2,2′-azinobis-(3-ethylbenzothiazoline-6-sulfonic) acid (ABTS), measured at 214.007 µg/mL, 132.307 µg/mL, and 45.455 µg/mL, respectively. Additionally, the methanolic extract exhibited significant hepatoprotective properties, with observable reductions in lipid peroxidation and decreased concentrations of liver damage biomarkers (ALT, AST, and LDH) in both HepG2 cells and goat liver homogenate. Future investigations are warranted to elucidate the underlying mechanisms of these effects, including histopathological examinations and biochemical assays, followed by the administration of plant methanolic extracts. Full article
(This article belongs to the Special Issue Antioxidant and Protective Effects of Plant Extracts—2nd Edition)
Show Figures

Figure 1

15 pages, 3930 KB  
Case Report
Multidrug-Resistant Extraintestinal Pathogenic Escherichia coli Exhibits High Virulence in Calf Herds: A Case Report
by Di-Di Zhu, Xin-Rui Li, Teng-Fei Ma, Jia-Qi Chen, Chuan-Hui Ge, Shao-Hua Yang, Wei Zhang, Jiu Chen, Jia-Jia Zhang, Miao-Miao Qi, Liang Zhang and Hong-Jun Yang
Microbiol. Res. 2025, 16(3), 59; https://doi.org/10.3390/microbiolres16030059 - 28 Feb 2025
Cited by 1 | Viewed by 1745
Abstract
Extraintestinal pathogenic Escherichia coli (ExPEC) is a group of Escherichia coli strains that can cause severe infectious diseases outside the gastrointestinal tract, such as urinary tract infections, meningitis, septicemia, etc. We report a case of a calf herd infection by ExPEC with high [...] Read more.
Extraintestinal pathogenic Escherichia coli (ExPEC) is a group of Escherichia coli strains that can cause severe infectious diseases outside the gastrointestinal tract, such as urinary tract infections, meningitis, septicemia, etc. We report a case of a calf herd infection by ExPEC with high rates of morbidity and mortality. The research purpose of this study was to thoroughly investigate the characteristics of the ExPEC responsible for the calf herd infection. Specifically, we aimed to understand the mechanisms underlying its multidrug resistance and high pathogenicity. Clinical samples were collected for the isolation and identification of ExPECs, cultured on MacConkey agar, and further tested by PCR for the uidA gene, 16S rRNA gene sequencing, and adhesion patterns on HEp-2 cells. The antimicrobial activity was determined using the disk diffusion method according to Clinical & Laboratory Standards Institute (CLSI) guidelines. The pathogenicity was assessed through the experimental infection of Kunming mice, tracking their survival and weight changes, and performing autopsies for bacterial counts and histopathological analysis. Additionally, whole-genome sequencing (WGS) and a comprehensive analysis were performed, including multilocus sequence typing (MLST), serotyping, drug-resistance gene analysis, virulence factor analysis, metabolic pathway analysis, and enrichment analysis, using various online tools and databases. An ExPEC strain named RZ-13 was responsible for this case and was identified as ST345 and O134: H21. Among the 14 antibiotics tested, 13 showed resistance, indicating that the RZ-13 strain is a multidrug-resistant (MDR) bacterium. The experimental infection of Kunming mice proved the greater pathogenicity of RZ-13 than that of CICC 24186. The comprehensive WGS revealed the presence of 28 antibiotic resistance genes and 86 virulence-related genes in the genome of the strain, corroborating its clinical manifestations of MDR and high pathogenicity. Our study isolated a MDR ExPEC strain, RZ-13, with a strong pathogenicity. This is the first case report of ExPEC leading to severe mortality in calf herds in China, underscoring the need for the rational use of antibiotics to reduce the risk of the generation and transmission of MDR bacteria from food-producing animals to ensure food safety and public health. Full article
Show Figures

Figure 1

18 pages, 3379 KB  
Article
Exploring the Putative Involvement of MALAT1 in Mediating the Beneficial Effect of Exendin-4 on Oleic Acid-Induced Lipid Accumulation in HepG2 Cells
by Olfa Khalifa, Sama Ayoub and Abdelilah Arredouani
Biomedicines 2025, 13(2), 370; https://doi.org/10.3390/biomedicines13020370 - 5 Feb 2025
Cited by 2 | Viewed by 1712
Abstract
Background/Objectives: The reduction of oleic acid (OA)-induced steatosis in HepG2 cells observed upon treatment with the glucagon-like peptide-1 receptor agonist (GLP-1RA) Exendin-4 (Ex-4) is associated with the modulation of the expression of several microRNAs, long non-coding RNAs (lncRNAs), and mRNAs. Notably, MALAT1, [...] Read more.
Background/Objectives: The reduction of oleic acid (OA)-induced steatosis in HepG2 cells observed upon treatment with the glucagon-like peptide-1 receptor agonist (GLP-1RA) Exendin-4 (Ex-4) is associated with the modulation of the expression of several microRNAs, long non-coding RNAs (lncRNAs), and mRNAs. Notably, MALAT1, an lncRNA, shows significant downregulation in the presence of Ex-4 as compared to OA alone. In this study, we aimed to explore the role of MALAT1 in the positive impact of Ex-4 on OA-induced lipid accumulation in HepG2 cells. Methods: Steatosis in HepG2 cells was induced by treating them with 400 µM OA. The effect of Ex-4 on steatosis was examined by treating the steatotic cells with 200 nM of EX-4 for 3 h. MALAT1 was silenced with siRNA, while gene expression was quantified using qRT-PCR. Results: In the presence of Ex-4, the silencing of MALAT1 did not exert any discernible influence on de novo lipogenesis genes such as PPARγ and SREBP1. However, MALAT1 silencing significantly affected, to varying degrees, the expression levels of several lipid metabolism genes such as FAS, ACADL, CPT1A, and MTTP. Conclusions: Further investigations are warranted to fully decipher the role of the Ex-4-MALAT1 in the positive impact of GLP-1RAs on steatosis. Full article
(This article belongs to the Section Molecular and Translational Medicine)
Show Figures

Figure 1

22 pages, 5762 KB  
Article
Transcriptomics Unveil Canonical and Non-Canonical Heat Shock-Induced Pathways in Human Cell Lines
by Andrew Reinschmidt, Luis Solano, Yonny Chavez, William Drew Hulsy and Nikolas Nikolaidis
Int. J. Mol. Sci. 2025, 26(3), 1057; https://doi.org/10.3390/ijms26031057 - 26 Jan 2025
Cited by 3 | Viewed by 1592
Abstract
The cellular stress response (CSR) is a conserved mechanism that protects cells from -environmental and physiological stressors. The heat shock response (HSR), a critical component of the CSR, utilizes molecular chaperones to mitigate proteotoxic stress caused by elevated temperatures. We hypothesized that while [...] Read more.
The cellular stress response (CSR) is a conserved mechanism that protects cells from -environmental and physiological stressors. The heat shock response (HSR), a critical component of the CSR, utilizes molecular chaperones to mitigate proteotoxic stress caused by elevated temperatures. We hypothesized that while the canonical HSR pathways are conserved across cell types, specific cell lines may exhibit unique transcriptional responses to heat shock. To test this, we compared the transcriptomic responses of HEK293, HepG2, and HeLa cells under control conditions immediately following heat shock and after an 8-h recovery period. RNA sequencing revealed the conserved activation of canonical HSR pathways, including the unfolded protein response, alongside the -enrichment of the non-canonical “Receptor Ligand Activity” pathway across all cell lines. Cell-line-specific variations were observed, with HepG2 cells exhibiting significantly higher ex-pression levels of certain genes compared to other cell lines under stress conditions, as well as greater fold changes in gene expression relative to its control conditions. Validation by qPCR confirmed the activation of key genes within the “Receptor Ligand Activity” pathway across time points. These findings provide insights into conserved and context-specific aspects of the HSR, contributing to a more comprehensive understanding of stress response mechanisms across mammalian cells. Full article
(This article belongs to the Collection Feature Papers in Molecular Biophysics)
Show Figures

Figure 1

17 pages, 6215 KB  
Article
Heparin Immobilization Enhances Hemocompatibility, Re-Endothelization, and Angiogenesis of Decellularized Liver Scaffolds
by Chandra Jit Yadav, Usha Yadav, Sadia Afrin, Jun-Yeong Lee, Jihad Kamel and Kyung-Mee Park
Int. J. Mol. Sci. 2024, 25(22), 12132; https://doi.org/10.3390/ijms252212132 - 12 Nov 2024
Cited by 9 | Viewed by 3021
Abstract
Bioengineered livers are currently an acceptable alternative to orthotopic liver transplants to overcome the scarcity of donors. However, the challenge of using a bioengineered liver is the lack of an intact endothelial layer in the vascular network leading to thrombosis. Heparin-modified surfaces have [...] Read more.
Bioengineered livers are currently an acceptable alternative to orthotopic liver transplants to overcome the scarcity of donors. However, the challenge of using a bioengineered liver is the lack of an intact endothelial layer in the vascular network leading to thrombosis. Heparin-modified surfaces have been demonstrated to decrease thrombogenicity in earlier research. However, in our study, we aimed to apply heparin immobilization to enhance the hemocompatibility, endothelial cell (EC) adhesion, and angiogenesis of rat decellularized liver scaffolds (DLS). Heparin was immobilized on the DLS by the end-point attachment technique. The scaffold’s hemocompatibility was assessed using ex vivo blood perfusion and platelet adhesion studies. The heparinized scaffold (HEP-DLS) showed a significantly reduced thrombogenicity and platelet aggregation. HEP-DLS was recellularized with EA.hy926 cells via the portal vein and maintained in the bioreactor for 7 days, showing increased EC adhesion and coverage within the blood vessels. The Resazurin reduction assay confirmed the presence of actively proliferating cells in the HEP-DLS. The scaffolds were implanted subcutaneously into the dorsum of mice for 21 days to evaluate cell migration and angiogenesis. The results showed significant increases in the number of blood vessels in the HEP-DLS group. Our results demonstrated that heparin immobilization reduces thrombosis, promotes re-endothelialization, and enhances angiogenesis in DLS. The research provides insight into the potential use of heparin in the formation of a functioning vasculature. Full article
(This article belongs to the Section Molecular Biology)
Show Figures

Figure 1

13 pages, 3909 KB  
Article
Long-Lasting Exendin-4-Coated Gold Nanoparticles: Synthesis and In Vivo Evaluation of Hypoglycemic Activity
by Reeju Amatya, Amala Joseph, Gu Seob Roh, Yassmine Benmokadem, Kyoung Ah Min and Meong Cheol Shin
Pharmaceuticals 2024, 17(11), 1475; https://doi.org/10.3390/ph17111475 - 2 Nov 2024
Cited by 3 | Viewed by 1965
Abstract
Background: Gold nanoparticles (NPs) have drawn great attention in the area of biomedical research with their relatively safe and versatile properties. This study aimed to synthesize long-lasting exendin-4-coated gold NPs (EX-ABD-AFF-GoldNPs) and evaluate their anti-diabetic effects in vivo. Methods: In the present study, [...] Read more.
Background: Gold nanoparticles (NPs) have drawn great attention in the area of biomedical research with their relatively safe and versatile properties. This study aimed to synthesize long-lasting exendin-4-coated gold NPs (EX-ABD-AFF-GoldNPs) and evaluate their anti-diabetic effects in vivo. Methods: In the present study, EX-ABD-AFF-GoldNPs were synthesized using a simple one-step aqueous reduction method. The physical characterization of the prepared particles verified the successful formation of the EX-ABD-AFF-GoldNPs through dynamic light scattering (DLS), transmission electron microscopy (TEM), ultraviolet–visible (UV-VIS) light spectroscopy, and Fourier transform infrared spectroscopy (FTIR). The anti-hyperglycemic and anti-obesity effects were assessed in high-fat diet (HFD)-fed obese diabetic mice. Additionally, pharmacokinetics (PK) and biodistribution studies were performed to verify the long-lasting properties. Results: The EX-ABD-AFF-GoldNPs were conglomerates of smaller globular-shaped particles, and the average size was 110(±14) nm, based on the TEM images. Safety assessments using Min6, HepG2, and B16F10 cell lines demonstrated low cytotoxicity, with over 80% cell viability up to the highest tested concentration of 150 μg/mL (as EX-ABD-AFF). Notably, the animal studies showed that the EX-ABD-AFF-GoldNPs exhibited significant hypoglycemic activity, comparable to the EX-ABD-AFF, in the HFD-fed mice. A 4-week treatment with EX-ABD-AFF-GoldNPs produced similar reductions in blood glucose and body weight to the EX-ABD-AFF, without any apparent toxicity. Furthermore, the PK and biodistribution study results confirmed the long-lasting properties (plasma half-life: 43.6 h) of the particles. Conclusions: Overall, this study demonstrated that the preparation of therapeutic protein-loaded gold NPs is feasible and, despite their much larger size compared with the protein, EX-ABD-AFF-GoldNPs can be successfully absorbed through the subcutaneous route and show nearly equivalent hypoglycemic activity to the EX-ABD-AFF protein. Finally, this study showed that long-lasting properties could be acquired by only coating EX-ABD-AFF onto gold NPs. Full article
(This article belongs to the Special Issue Protein and Peptide-Based Drug Delivery)
Show Figures

Figure 1

14 pages, 5404 KB  
Article
Pickering Emulsion of Oleoresin from Dipterocarpus alatus Roxb. ex G. Don and Its Antiproliferation in Colon (HCT116) and Liver (HepG2) Cancer Cells
by Piman Pocasap, Kawintra Tamprasit, Thanyathanya Rungsri, Karnchanok Kaimuangpak, Tarapong Srisongkram, Somporn Katekaew, Khanita Kamwilaisak, Ploenthip Puthongking and Natthida Weerapreeyakul
Molecules 2024, 29(11), 2695; https://doi.org/10.3390/molecules29112695 - 6 Jun 2024
Cited by 2 | Viewed by 2170
Abstract
Oleoresin of Dipterocarpus alatus Roxb. ex G. Don (DA) has been traditionally used for local medicinal applications. Several in vitro studies have indicated its pharmacological potential. However, the low water solubility hinders its use and development for pharmaceutical purposes. The study aimed to [...] Read more.
Oleoresin of Dipterocarpus alatus Roxb. ex G. Don (DA) has been traditionally used for local medicinal applications. Several in vitro studies have indicated its pharmacological potential. However, the low water solubility hinders its use and development for pharmaceutical purposes. The study aimed to (1) formulate oil-in-water (o/w) Pickering emulsions of DA oleoresin and (2) demonstrate its activities in cancer cells. The Pickering emulsions were formulated using biocompatible carboxylated cellulose nanocrystal (cCNC) as an emulsifier. The optimized emulsion comprised 3% (F1) and 4% (v/v) (F2) of oleoresin in 1% cCNC and 0.1 M NaCl, which possessed homogeneity and physical stability compared with other formulations with uniform droplet size and low viscosity. The constituent analysis indicated the presence of the biomarker dipterocarpol in both F1 and F2. The pharmacological effects of the two emulsions were demonstrated in vitro against two cancer cell lines, HepG2 and HCT116. Both F1 and F2 suppressed cancer cell viability. The treated cells underwent apoptosis, as demonstrated by distinct nuclear morphological changes in DAPI-stained cells and Annexin V/PI-stained cells detected by flow cytometry. Our study highlights the prospect of Pickering emulsions for oleoresin, emphasizing enhanced stability and potential pharmacological advantages. Full article
(This article belongs to the Special Issue Natural Products in Anticancer Activity)
Show Figures

Graphical abstract

14 pages, 3438 KB  
Article
Involvement of PI3K/HIF-1α/c-MYC/iNOS Pathway in the Anticancer Effect of Suaeda vermiculata in Rats
by Hamdoon A. Mohammed, Mohamed G. Ewees, Nesreen I. Mahmoud, Hussein M. Ali, Elham Amin and Mohamed S. Abdel-Bakky
Pharmaceuticals 2023, 16(10), 1470; https://doi.org/10.3390/ph16101470 - 16 Oct 2023
Cited by 3 | Viewed by 2040
Abstract
Suaeda vermiculata Forssk. ex JF Gmel. (SV), a traditional known plant, has shown in vitro cytotoxic activity against HepG2 and HepG-2/ADR (doxorubicin-resistant cells) liver cell carcinoma cell lines, as well as hepatoprotection against paracetamol and carbon tetrachloride (CCl4)-induced liver injury. The current study [...] Read more.
Suaeda vermiculata Forssk. ex JF Gmel. (SV), a traditional known plant, has shown in vitro cytotoxic activity against HepG2 and HepG-2/ADR (doxorubicin-resistant cells) liver cell carcinoma cell lines, as well as hepatoprotection against paracetamol and carbon tetrachloride (CCl4)-induced liver injury. The current study evaluated the protective effect of SV, administered against N-diethylnitrosamine (NDEA)-induced HCC in rats. The possible modulatory effect of SV on the PI3K/HIF-1α/c-MYC/iNOS pathway was investigated. Sixty male adult albino rats (200 ± 10 g) were equally classified into five groups. Group I served as a control; Group 2 (SV control group) received SV (p.o., 200 mg/kg body weight); Group 3 (NDEA-administered rats) received freshly prepared NDEA solution (100 mg/L); and Groups 4 and 5 received simultaneously, for 16 weeks, NDEA + SV extract (100 and 200 mg/kg, orally). NDEA-treated rats displayed significant increases in serum levels of AFP, CEA, PI3K, malondialdehyde (MDA), epidermal growth factor receptor (EGFR), and vascular endothelial growth factor (VEGFR), with increased liver tissue protein expression of fibrinogen concomitant and significantly decreased concentrations of antioxidant parameters (catalase (CAT), superoxide dismutase (SOD), and reduced glutathione (GSH)) in comparison to normal rats. On the flip side, AFP, CEA, PI3K, MDA, EGFR, and VEGFR serum levels were significantly reduced in rats that received NDEA with SV, both at low (SV LD) and high (SV HD) doses, accompanied by significant improvements in antioxidant parameters compared to the NDEA-treated group. Conclusions: SV possesses a significant hepatoprotective effect against NDEA-induced HCC via inhibiting the PI3K/HIF-1α/c-MYC/iNOS pathway, suggesting that SV could be a promising hepatocellular carcinoma treatment. Full article
(This article belongs to the Special Issue Anticancer Compounds in Medicinal Plants 2023)
Show Figures

Figure 1

20 pages, 7606 KB  
Article
Hepatoprotective Effects of Four Brazilian Savanna Species on Acetaminophen-Induced Hepatotoxicity in HepG2 Cells
by Gislane dos Santos Ribeiro, Diegue Henrique Nascimento Martins, João Victor Dutra Gomes, Noel William Davies, Christopher William Fagg, Luiz Alberto Simeoni, Mauricio Homem-de-Mello, Pérola Oliveira Magalhães, Dâmaris Silveira and Yris Maria Fonseca-Bazzo
Plants 2023, 12(19), 3393; https://doi.org/10.3390/plants12193393 - 26 Sep 2023
Cited by 3 | Viewed by 3210
Abstract
We investigated four Cerrado plant species, i.e., Cheiloclinium cognatum (Miers) A.C.Sm, Guazuma ulmifolia Lam., Hancornia speciosa Gomes, and Hymenaea stigonocarpa Mart. ex Hayne, against acetaminophen toxicity using an in vitro assay with HepG2 cells. The activity against acetaminophen toxicity was evaluated using different [...] Read more.
We investigated four Cerrado plant species, i.e., Cheiloclinium cognatum (Miers) A.C.Sm, Guazuma ulmifolia Lam., Hancornia speciosa Gomes, and Hymenaea stigonocarpa Mart. ex Hayne, against acetaminophen toxicity using an in vitro assay with HepG2 cells. The activity against acetaminophen toxicity was evaluated using different protocols, i.e., pre-treatment, co-treatment, and post-treatment of the cells with acetaminophen and the plant extracts. HepG2 cell viability after treatment with acetaminophen was 39.61 ± 5.59% of viable cells. In the pre-treatment protocol, the extracts could perform protection with viability ranging from 50.02 ± 15.24% to 78.75 ± 5.61%, approaching the positive control silymarin with 75.83 ± 5.52%. In the post-treatment protocol, all extracts and silymarin failed to reverse the acetaminophen damage. In the co-treatment protocol, the extracts showed protection ranging from 50.92 ± 11.14% to 68.50 ± 9.75%, and silymarin showed 77.87 ± 4.26%, demonstrating that the aqueous extracts of the species also do not increase the toxic effect of acetaminophen. This protection observed in cell viability was accompanied by a decrease in ROS. The extracts’ hepatoprotection can be related to antioxidant compounds, such as rutin and mangiferin, identified using HPLC-DAD and UPLC-MS/MS. The extracts were shown to protect HepG2 cells against future APAP toxicity and may be candidates for supplements that could be used to prevent liver damage. In the concomitant treatment using the extracts with APAP, it was demonstrated that the extracts do not present a synergistic toxicity effect, with no occurrence of potentiation of toxicity. The extracts showed considerable cytoprotective effects and important antioxidant characteristics. Full article
(This article belongs to the Special Issue Medicinal Plants: Advances in Phytochemistry and Ethnobotany II)
Show Figures

Figure 1

20 pages, 2320 KB  
Article
Two Novel Iboga-Type and an Oxindole Glucuronide Alkaloid from Tabernaemontana peduncularis Disclose Related Biosynthetic Pathways to Tabernaemontana divaricata
by Florian Traxler, Haoqi Zhang, Wiratchanee Mahavorasirikul, Katharina Krivanek, Xiang-Hai Cai, Wichai Aiyakool, Martin Pfeiffer, Lothar Brecker and Johann Schinnerl
Molecules 2023, 28(18), 6664; https://doi.org/10.3390/molecules28186664 - 16 Sep 2023
Cited by 1 | Viewed by 2669
Abstract
Phytochemical investigation of the two Tabernaemontana species (Apocynaceae) T. peduncularis Wall. and T. divaricata (L.) R.Br. ex Roem. & Schult. indicated closely related biosynthetic pathways leading to lipophilic and hydrophilic alkaloids. In total, 18 specialized metabolites comprising indole-derived alkaloid aglycones, three [...] Read more.
Phytochemical investigation of the two Tabernaemontana species (Apocynaceae) T. peduncularis Wall. and T. divaricata (L.) R.Br. ex Roem. & Schult. indicated closely related biosynthetic pathways leading to lipophilic and hydrophilic alkaloids. In total, 18 specialized metabolites comprising indole-derived alkaloid aglycones, three oxindole-derived alkaloid glycosides, and two iridoid glucosides could be identified in the studied species. Among the alkaloids, the two Iboga-type alkaloids 3,7-coronaridine isoindolenine, coronaridine 3,4-iminium and a javaniside derivative bearing a glucuronic acid, named javanuronic acid, could be described by spectroscopic and spectrometric methods for the first time. A docking experiment using alpha-fold was performed to generate a protein model of the enzyme 7-deoxyloganetic acid glucosyl transferase. Performed bioassays exhibited a growth reduction of neonate Spodoptera littoralis larvae and reduced cell viability of HepG2 cells of the extracts containing Iboga alkaloids, whilst the javaniside derivatives containing hydrophilic fraction did not show any effects. These findings indicate a high flexibility in the formation of bioactive indole alkaloid aglycones by Tabernaemontana species and also evidence similar accumulation trends in both species as well as indicate that biosynthetic routes leading to oxindole alkaloids like javanisides are more widespread than reported. Furthermore, the incorporation of the three novel compounds into potential biosynthetic pathways is discussed. Full article
(This article belongs to the Section Natural Products Chemistry)
Show Figures

Graphical abstract

24 pages, 3937 KB  
Article
Development of an Antiviral Ion-Activated In Situ Gel Containing 18β-Glycyrrhetinic Acid: A Promising Alternative against Respiratory Syncytial Virus
by Burcu Özkan, Ebru Altuntaş, Ümmühan Ünlü, Hasan Hüseyin Doğan, Yıldız Özsoy and Rabia Çakır Koç
Pharmaceutics 2023, 15(8), 2055; https://doi.org/10.3390/pharmaceutics15082055 - 31 Jul 2023
Cited by 2 | Viewed by 2473
Abstract
The human respiratory syncytial virus (hRSV) is a major cause of serious lower respiratory infections and poses a considerable risk to public health globally. Only a few treatments are currently used to treat RSV infections, and there is no RSV vaccination. Therefore, the [...] Read more.
The human respiratory syncytial virus (hRSV) is a major cause of serious lower respiratory infections and poses a considerable risk to public health globally. Only a few treatments are currently used to treat RSV infections, and there is no RSV vaccination. Therefore, the need for clinically applicable, affordable, and safe RSV prevention and treatment solutions is urgent. In this study, an ion-activated in situ gelling formulation containing the broad-spectrum antiviral 18β-glycyrrhetinic acid (GA) was developed for its antiviral effect on RSV. In this context, pH, mechanical characteristics, ex vivo mucoadhesive strength, in vitro drug release pattern, sprayability, drug content, and stability were all examined. Rheological characteristics were also tested using in vitro gelation capacity and rheological synergism tests. Finally, the cytotoxic and antiviral activities of the optimized in situ gelling formulation on RSV cultured in the human laryngeal epidermoid carcinoma (HEp-2) cell line were evaluated. In conclusion, the optimized formulation prepared with a combination of 0.5% w/w gellan gum and 0.5% w/w sodium carboxymethylcellulose demonstrated good gelation capacity and sprayability (weight deviation between the first day of the experiment (T0) and the last day of the experiment (T14) was 0.34%), desired rheological synergism (mucoadhesive force (Fb): 9.53 Pa), mechanical characteristics (adhesiveness: 0.300 ± 0.05 mJ), ex vivo bioadhesion force (19.67 ± 1.90 g), drug content uniformity (RSD%: 0.494), and sustained drug release over a period of 6 h (24.56% ± 0.49). The optimized formulation demonstrated strong anti-hRSV activity (simultaneous half maximal effective concentration (EC50) = 0.05 µg/mL; selectivity index (SI) = 306; pre-infection EC50 = 0.154 µg/mL; SI = 100), which was significantly higher than that of ribavirin (EC50 = 4.189 µg/mL; SI = 28) used as a positive control against hRSV, according to the results of the antiviral activity test. In conclusion, this study showed that nasal in situ gelling spray can prevent viral infection and replication by directly inhibiting viral entry or modulating viral replication. Full article
(This article belongs to the Special Issue In Situ Gel for Sustained Drug Delivery)
Show Figures

Figure 1

12 pages, 1950 KB  
Article
Green Synthesis, Characterization, and Antiparasitic Effects of Gold Nanoparticles against Echinococcus granulosus Protoscoleces
by Yosra Raziani, Pegah Shakib, Marzieh Rashidipour, Koroush Cheraghipour, Javad Ghasemian Yadegari and Hossein Mahmoudvand
Trop. Med. Infect. Dis. 2023, 8(6), 313; https://doi.org/10.3390/tropicalmed8060313 - 9 Jun 2023
Cited by 10 | Viewed by 2819
Abstract
Echinococcosis, or hydatidosis, is one of the most important zoonotic diseases, which is initiated by the larval stage in the clasts of Echinococcus granulosus. For the treatment of hydatidosis, surgery is still the preferred method and the first line of treatment for [...] Read more.
Echinococcosis, or hydatidosis, is one of the most important zoonotic diseases, which is initiated by the larval stage in the clasts of Echinococcus granulosus. For the treatment of hydatidosis, surgery is still the preferred method and the first line of treatment for symptomatic patients. Unfortunately, most of the scolicidal agents that are injected inside cysts during hydatid cyst surgery have side effects, including leaking out of the cyst and adverse effects on the living tissue of the host, such as necrosis of liver cells, which limits their use. This work was carried out to study the lethal effect of green synthesized gold nanoparticles (Au-NCs) against hydatid cyst protoscoleces. Au-NCs were green synthesized using the Saturja khuzestanica extract. Au-NCs were characterized by UV-visible absorbance assay, electron microscopy analysis, X-ray diffraction (XRD), and Fourier transform infrared (FTIR) spectroscopy. Scolicidal properties of Au-NCs (1–5 mg/mL) were studied against protoscoleces for 10–60 min. The effect of Au-NCs on the expression level of the caspase-3 gene as well as the ultrastructural examination was studied by real-time PCR and scanning electron microscopy (SEM). The cytotoxicity of Au-NCs on hepatocellular carcinoma (HepG2) and normal embryonic kidney (HEK293) cell lines was also studied by the cell viability assay. The obtained Au-NCs are cubes and have an average size of 20–30 nm. The highest scolicidal efficacy was observed at 5 mg/mL with 100% mortality after 20 min of treatment for hydatid cyst protoscoleces. In ex vivo, Au-NCs required more incubation time, indicating more protoscolicidal effects. Au-NCs markedly upregulated the gene level of caspase-3 in protoscoleces; whereas they changed the ultra-structure of protoscoleces by weakening and disintegrating the cell wall, wrinkles, and protrusions due to the formation of blebs. We showed the effective in vitro and ex vivo scolicidal effects of Au-NCs against hydatid cyst protoscoleces by provoking the apoptosis process of caspase-3 activation and changing the ultrastructure of protoscoleces with no significant cytotoxicity against human normal cells. However, additional studies should be conducted to determine the possible harmful side effects and accurate efficacy. Full article
(This article belongs to the Special Issue Drug Discovery in the Treatment of Microbial and Parasitic Diseases)
Show Figures

Figure 1

18 pages, 12188 KB  
Article
Furanocoumarin Notopterol: Inhibition of Hepatocellular Carcinogenesis through Suppression of Cancer Stemness Signaling and Induction of Oxidative Stress-Associated Cell Death
by Ting-Yun Huang, Ching-Kuo Yang, Ming-Yao Chen, Vijesh Kumar Yadav, Iat-Hang Fong, Chi-Tai Yeh and Yih-Giun Cherng
Nutrients 2023, 15(11), 2447; https://doi.org/10.3390/nu15112447 - 24 May 2023
Cited by 11 | Viewed by 3404
Abstract
Background: Hepatocellular carcinoma (HCC) remains an aggressive malignancy with a poor prognosis and a leading cause of cancer-related mortality globally. Cumulative evidence suggests critical roles for endoplasmic reticulum (ER) stress and unfolded protein response (UPR) in chronic liver diseases. However, the role of [...] Read more.
Background: Hepatocellular carcinoma (HCC) remains an aggressive malignancy with a poor prognosis and a leading cause of cancer-related mortality globally. Cumulative evidence suggests critical roles for endoplasmic reticulum (ER) stress and unfolded protein response (UPR) in chronic liver diseases. However, the role of ER stress in HCC pathogenesis, aggressiveness and therapy response remains unclear and understudied. Objectives: Against this background, the present study evaluated the therapeutic efficacy and feasibility of notopterol (NOT), a furanocoumarin and principal component of Notopterygium incisum, in the modulation of ER stress and cancer stemness, and the subsequent effect on liver oncogenicity. Methods: An array of biomolecular methods including Western blot, drug cytotoxicity, cell motility, immunofluorescence, colony and tumorsphere formation, flow-cytometric mitochondrial function, GSH/GSSG ratio, and tumor xenograft ex vivo assays were used in the study. Results: Herein, we demonstrated that NOT significantly suppresses the viability, migration, and invasion capacity of the human HCC HepJ5 and Mahlavu cell lines by disrupting ATF4 expression, inhibiting JAK2 activation, and downregulating the GPX1 and SOD1 expression in vitro. NOT also markedly suppressed the expression of vimentin (VIM), snail, b-catenin, and N-cadherin in the HCC cells, dose-dependently. Treatment with NOT significantly attenuated cancer stem cells (CSCs)-like phenotypes, namely colony and tumorsphere formation, with the concomitant downregulation of stemness markers OCT4, SOX2, CD133, and upregulated PARP-1 cleavage, dose-dependently. We also demonstrated that NOT anticancer activity was strongly associated with increased cellular reactive oxidative stress (ROS) but, conversely, reduced mitochondrial membrane potential and function in the HepJ5 and Mahlavu cells in vitro. Our tumor xenograft studies showed that compared with sorafenib, NOT elicited greater tumor growth suppression without adverse changes in mice body weights. Compared with the untreated control and sorafenib-treated mice, NOT-treated mice exhibited markedly greater apoptosis ex vivo, and this was associated with the co-suppression of stemness and drug-resistance markers OCT4, SOX2, ALDH1, and the upregulation of endoplasmic reticulum stress and oxidative stress factors PERK and CHOP. Conclusions: In summary, we demonstrated for the first time that NOT exhibits strong anticancer activity via the suppression of cancer stemness, enhanced endoplasmic reticulum stress and increased oxidative stress thus projecting NOT as a potentially effective therapeutic agent against HCC. Full article
Show Figures

Figure 1

Back to TopTop