Sign in to use this feature.

Years

Between: -

Subjects

remove_circle_outline
remove_circle_outline
remove_circle_outline
remove_circle_outline
remove_circle_outline
remove_circle_outline
remove_circle_outline
remove_circle_outline
remove_circle_outline

Journals

remove_circle_outline
remove_circle_outline
remove_circle_outline
remove_circle_outline
remove_circle_outline
remove_circle_outline
remove_circle_outline
remove_circle_outline
remove_circle_outline
remove_circle_outline
remove_circle_outline
remove_circle_outline
remove_circle_outline
remove_circle_outline
remove_circle_outline
remove_circle_outline
remove_circle_outline
remove_circle_outline
remove_circle_outline
remove_circle_outline
remove_circle_outline
remove_circle_outline

Article Types

Countries / Regions

remove_circle_outline
remove_circle_outline
remove_circle_outline
remove_circle_outline
remove_circle_outline
remove_circle_outline
remove_circle_outline
remove_circle_outline

Search Results (1,756)

Search Parameters:
Keywords = helper

Order results
Result details
Results per page
Select all
Export citation of selected articles as:
22 pages, 19869 KB  
Article
Development of Pseudoginsenoside RT2 as a Novel Gut-Selective Agent: Integrated Pharmacodynamic and Pharmacokinetic Evaluation of an Ocotillol Ginsenoside for Ulcerative Colitis
by Zhuoqiao Li, Junzhe Wu, Jia Wang, Yuwei Liu, Linxuan Liu, Yiyuan Wang, Yanbo Bu, Xiaoyu Geng and Jinping Liu
Pharmaceuticals 2026, 19(4), 622; https://doi.org/10.3390/ph19040622 - 15 Apr 2026
Abstract
Background/Objectives: Ulcerative colitis is a chronic inflammatory bowel disease marked by a disrupted intestinal barrier and consequent aberrant immune responses. Pseudoginsenoside RT2, an ocotillol-type ginsenoside abundant in Panax herbs, represents a potential therapeutic candidate, yet its anti-ulcerative colitis efficacy and pharmacokinetic profile [...] Read more.
Background/Objectives: Ulcerative colitis is a chronic inflammatory bowel disease marked by a disrupted intestinal barrier and consequent aberrant immune responses. Pseudoginsenoside RT2, an ocotillol-type ginsenoside abundant in Panax herbs, represents a potential therapeutic candidate, yet its anti-ulcerative colitis efficacy and pharmacokinetic profile remain unclear. This study aimed to elucidate RT2’s therapeutic potential for ulcerative colitis through a parallel evaluation of pharmacodynamic efficacy and pharmacokinetic properties. Methods: The anti-ulcerative colitis efficacy and in vivo disposition of RT2 were investigated in a trinitrobenzene sulfonic acid-induced rat colitis model. An ultra-performance liquid chromatography–tandem mass spectrometry method was employed to delineate its pharmacokinetic characteristics and quantify its distribution in various tissues following oral administration. Results: Pharmacodynamically, RT2 demonstrated significant efficacy in the UC rat model by repairing the intestinal barrier (by promoting goblet cell regeneration and upregulating tight junction proteins and mucin) and restoring immune homeostasis (by correcting T-helper 17/regulatory T-cell imbalance and reducing pro-inflammatory cytokines while elevating anti-inflammatory cytokines). Pharmacokinetically, RT2 exhibited rapid absorption, slow elimination, and high colonic accumulation, with concentrations in the inflamed colon being significantly higher than those in healthy rats. Furthermore, the biphasic concentration–time profile may account for its prolonged systemic residence time and enhanced local exposure. In summary, through parallel efficacy and pharmacokinetic studies, this work systematically reveals its characteristics as a therapeutic agent that exhibits high colonic accumulation and acts via barrier repair and immunomodulation. Conclusions: These findings provide a theoretical foundation for the development of RT2 as a novel gut-selective drug candidate for UC. Full article
(This article belongs to the Section Medicinal Chemistry)
Show Figures

Graphical abstract

21 pages, 3110 KB  
Article
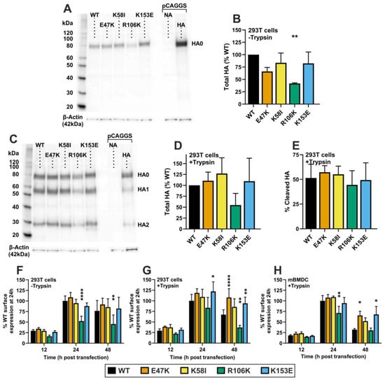
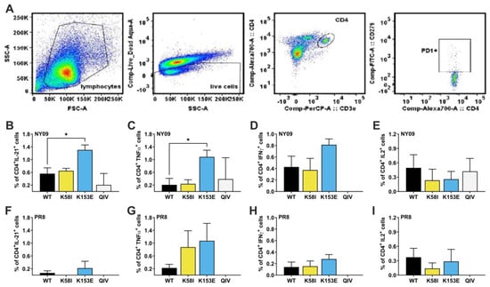
Effect of Acid-Stabilizing Hemagglutinin Mutations on Immunogenicity and Heterologous Protection by H1N1 Influenza Virus mRNA-LNP Vaccines
by Chet R. Ojha, Samuel W. Rovito, Balaji Banoth, Hyunsuh Kim, Jeremy C. Jones, Mohamad-Gabriel Alameh, Po-Ling Chen, Richard J. Webby, Drew Weissman and Charles J. Russell
Viruses 2026, 18(4), 467; https://doi.org/10.3390/v18040467 - 15 Apr 2026
Abstract
While current influenza vaccines often lack broad protection against antigenically drifted strains, some modified hemagglutinin (HA) protein antigens have shown promise in eliciting broadly neutralizing antibodies against conserved epitopes. During infection, the mildly acidic environment of the late endosome triggers irreversible HA conformational [...] Read more.
While current influenza vaccines often lack broad protection against antigenically drifted strains, some modified hemagglutinin (HA) protein antigens have shown promise in eliciting broadly neutralizing antibodies against conserved epitopes. During infection, the mildly acidic environment of the late endosome triggers irreversible HA conformational changes resulting in a post-fusion structure with altered antigenicity. While enhancing the stability of other structural class I viral fusion protein antigens has been instrumental in improving the effectiveness of COVID-19 and RSV vaccines, the role of HA stability in influenza vaccine immunogenicity is relatively unclear. Here, we used the nucleoside-modified mRNA-LNP platform to test engineered HA antigens with specific acid-stabilizing mutations (E47K, K58I, R106K, and K153E) in the HA stalk. All mutations increased HA acid stability, but E47K and R106K did not increase immunogenicity. K153E and K58I, but not E47K and R106K, enhanced the cell-surface expression of the HA protein in vitro. In mice, K153E- and K58I-containing mRNA-LNP vaccines elicited increased neutralizing antibody titers against homologous virus. K153E conferred greater protection than wild-type vaccine against lethal heterologous A/PR/8/34 challenge at low doses (0.5–1.0 µg), despite the absence of neutralizing antibodies against the challenge strain. K153E also elicited greater expansion of antigen-specific antibody-secreting cells (ASCs) in the bone marrow, as well as cross-reactive T follicular helper (Tfh) cells in the spleen. For the vaccines studied, increased HA expression was a stronger correlate of mRNA-LNP enhancement than increased HA stability. Full article
(This article belongs to the Section Viral Immunology, Vaccines, and Antivirals)
Show Figures

Figure 1

33 pages, 892 KB  
Review
Immunologic Drivers and Restraints in Colitis-Associated Colorectal Cancer
by Rachele Frascatani, Federica Laudisi, Carmine Stolfi and Giovanni Monteleone
Cancers 2026, 18(8), 1230; https://doi.org/10.3390/cancers18081230 - 13 Apr 2026
Abstract
Inflammatory bowel diseases (IBD), encompassing ulcerative colitis and Crohn’s disease, are associated with an increased risk of colorectal cancer through mechanisms driven by persistent mucosal inflammation. Chronic inflammatory signaling, recurrent epithelial injury, and altered tissue repair processes progressively reshape the intestinal microenvironment, promoting [...] Read more.
Inflammatory bowel diseases (IBD), encompassing ulcerative colitis and Crohn’s disease, are associated with an increased risk of colorectal cancer through mechanisms driven by persistent mucosal inflammation. Chronic inflammatory signaling, recurrent epithelial injury, and altered tissue repair processes progressively reshape the intestinal microenvironment, promoting genomic instability and facilitating the development of colitis-associated colorectal cancer (CAC). Despite the well-established link between inflammation and tumorigenesis, only a subset of patients with long-standing IBD develops malignancy, highlighting the complexity of the regulatory effects of the ongoing inflammation on the tumor initiation and progression. This review discusses the multifaceted roles of innate and adaptive immune responses in CAC pathogenesis. Innate immune signaling mediated by pattern recognition receptors, particularly Toll-like receptors, integrates microbial and damage-associated signals to activate inflammatory pathways that regulate epithelial proliferation, survival, and tumor-promoting cytokine networks. Tumor-associated macrophages, neutrophils, and myeloid-derived suppressor cells contribute to carcinogenesis by sustaining chronic inflammation, promoting immunosuppression, and remodeling the tumor microenvironment, although under specific conditions these cells can also support antitumor immunity. Innate lymphocyte subsets participate in immune surveillance and epithelial homeostasis, yet may also amplify inflammatory circuits that influence tumor development. Adaptive immune populations further shape CAC evolution, as CD4+ T-helper subsets, CD8+ cytotoxic T lymphocytes, regulatory T cells, and B cells exert divergent effects depending on cytokine milieu, immune context, and disease stage. Understanding immune-cell plasticity and the molecular pathways governing these processes may facilitate the identification of predictive biomarkers and the development of targeted immunomodulatory strategies aimed at preventing CAC. Full article
26 pages, 1104 KB  
Review
Infection-Triggered Immune Dysregulation and Immunopathology in Lyme Disease: Mechanisms and Clinical Implications
by Klavio Pine, Vivian Pine, Nicoleta Negrut, Anca Ferician and Paula Marian
J. Clin. Med. 2026, 15(8), 2922; https://doi.org/10.3390/jcm15082922 - 11 Apr 2026
Viewed by 172
Abstract
Lyme disease (LD) is classically defined as a tick-borne infection caused by Borrelia burgdorferi sensu lato (Bbsl). However, accumulating evidence indicates that, beyond microbial persistence, Bbsl infection can initiate sustained immune dysregulation and post-infectious inflammatory phenotypes in a subset of patients. This narrative [...] Read more.
Lyme disease (LD) is classically defined as a tick-borne infection caused by Borrelia burgdorferi sensu lato (Bbsl). However, accumulating evidence indicates that, beyond microbial persistence, Bbsl infection can initiate sustained immune dysregulation and post-infectious inflammatory phenotypes in a subset of patients. This narrative review integrates open-access experimental, translational, and clinical data and discusses LD within the spectrum of infection-triggered, immune-mediated processes. We review key immunopathogenic mechanisms, including dysregulated innate immune activation, type I interferon (IFN-I) signaling, T helper 1 and T helper 17 (Th1/Th17) polarization with regulatory T-cell (Treg) insufficiency, antigen persistence (notably borrelial peptidoglycan), and pathways linking infection to autoimmunity such as molecular mimicry, epitope spreading, and human leukocyte antigen (HLA)-restricted susceptibility. These mechanisms are integrated with immune-mediated clinical manifestations affecting the central nervous system (CNS), peripheral nervous system (PNS), musculoskeletal system, heart, skin, and hematologic compartment. Finally, we discuss translational implications for diagnosis, biomarker-guided stratification, and emerging therapeutic strategies that extend beyond antimicrobial therapy, while addressing current controversies and limitations. This framework supports a mechanistic model in which Lyme disease-associated morbidity in selected patients reflects persistent immune activation and dysregulated host responses triggered by infection. Full article
31 pages, 1368 KB  
Review
Immuno-Mechanical Signaling Network Integration in Temporomandibular Joint Pathology: A TMID Conceptual Framework
by Hyoung-Jun Kim, Jae-Hong Kim and Jong-Il Yun
Int. J. Mol. Sci. 2026, 27(8), 3363; https://doi.org/10.3390/ijms27083363 - 9 Apr 2026
Viewed by 156
Abstract
Temporomandibular disorders (TMDs) are multifactorial conditions traditionally attributed to excessive mechanical loading on the temporomandibular joint, leading to clinical manifestations ranging from joint sounds to structural deformation. Contributing factors include trauma, occlusal abnormalities, psychological stress, and bruxism. However, immune and molecular alterations associated [...] Read more.
Temporomandibular disorders (TMDs) are multifactorial conditions traditionally attributed to excessive mechanical loading on the temporomandibular joint, leading to clinical manifestations ranging from joint sounds to structural deformation. Contributing factors include trauma, occlusal abnormalities, psychological stress, and bruxism. However, immune and molecular alterations associated with early disease activity are not systematically integrated into structure-centered TMD frameworks. Emerging evidence indicates that temporomandibular joint osteoarthritis (TMJOA) involves activation of innate immunity caused by damage-associated molecular patterns (DAMPs) generated through mechanical loading, together with non-antigen-specific adaptive immune responses, including macrophage polarization and T helper 17 (Th17) and regulatory T (Treg) cell imbalance. Inflammatory and mechanical inputs converge through shared signaling modules and mechanoresponsive transcriptional programs, promoting extracellular matrix degradation, fibrotic remodeling, and subchondral bone remodeling. This review synthesizes the current immunopathological and mechanobiological evidence and introduces temporomandibular immunologic disease (TMID) as a mechanism-oriented framework, characterized by a reinforcing cycle between mechanically induced tissue damage and immune activation within the temporomandibular joint (TMJ) microenvironment. TMID complements TMJOA and Diagnostic Criteria for Temporomandibular Disorders (DC/TMD) structural diagnostic categories while excluding antigen-specific autoimmune arthritides such as rheumatoid arthritis, thus functioning as a mechanistic overlay framework for the integration of immuno-mechanical signaling networks in immune-active, mechanically driven TMJ pathology. Full article
(This article belongs to the Section Molecular Immunology)
Show Figures

Figure 1

24 pages, 780 KB  
Review
Icariin Modulates the Reproductive-Immune Axis: Molecular Insights and Therapeutic Potential
by Rongyu Wang, Yan Chen, Qinwen Xiao, Lirong Tang and Nannan Zhang
Curr. Issues Mol. Biol. 2026, 48(4), 366; https://doi.org/10.3390/cimb48040366 - 1 Apr 2026
Viewed by 230
Abstract
The immune system is a pivotal regulator of reproductive physiology, maintaining tissue homeostasis essential for successful pregnancy while contributing to infertility and reproductive disorders when dysregulated. Natural products represent a valuable source of novel immunomodulatory agents. Icariin (ICA), a prenylated flavonoid glycoside isolated [...] Read more.
The immune system is a pivotal regulator of reproductive physiology, maintaining tissue homeostasis essential for successful pregnancy while contributing to infertility and reproductive disorders when dysregulated. Natural products represent a valuable source of novel immunomodulatory agents. Icariin (ICA), a prenylated flavonoid glycoside isolated from Epimedium species (Horny Goat Weed), has a long-standing traditional use for “invigorating yang,” which modern research attributes to its reproductive function-enhancing properties. This review synthesizes emerging evidence that the beneficial effects of ICA on female and male reproductive health are primarily mediated through its sophisticated immunomodulatory actions on the reproductive–immune axis. We systematically dissect the molecular mechanisms by which ICA reprograms the reproductive immune microenvironment, focusing on its regulation of macrophage polarization, T-helper cell (Th1/Th2/Th17) and regulatory T-cell (Treg) balance, and suppression of key pro-inflammatory signaling pathways (NF-κB, NLRP3 inflammasome, JAK-STAT) in ovarian, uterine, and testicular tissues. This review provides a detailed account of how ICA modulates reproductive disorders via regulating immune responses, with the aim of offering innovative strategies for the design of novel immunomodulatory therapies targeting reproductive diseases. Full article
Show Figures

Figure 1

12 pages, 790 KB  
Article
Evaluation of +49 A>G (rs231775) Variant in CTLA4 Gene and SCTLA-4 Serum Levels in Plaque Psoriasis in a Mestizo Mexican Population
by María Guadalupe Cortés-Ruiz, Katia Alejandra Wheber-Hidalgo, Brenda Fernanda Hernández-Nicols, Fernando Gabriel Buenrostro-Camacho, Jorge Hernández-Bello, Omar Graciano-Machuca and Anabell Alvarado-Navarro
Int. J. Mol. Sci. 2026, 27(7), 3202; https://doi.org/10.3390/ijms27073202 - 1 Apr 2026
Viewed by 518
Abstract
Plaque psoriasis (PP) is a chronic immune-mediated skin disorder characterized by T-cell dysregulation and an imbalance between regulatory T cells (Treg) and T helper 17 (Th17) cells. Cytotoxic T-lymphocyte-associated antigen 4 (CTLA-4), a key inhibitory checkpoint molecule expressed on Treg cells, and its [...] Read more.
Plaque psoriasis (PP) is a chronic immune-mediated skin disorder characterized by T-cell dysregulation and an imbalance between regulatory T cells (Treg) and T helper 17 (Th17) cells. Cytotoxic T-lymphocyte-associated antigen 4 (CTLA-4), a key inhibitory checkpoint molecule expressed on Treg cells, and its soluble isoform (sCTLA-4) are critical regulators of peripheral immune tolerance and may contribute to PP pathogenesis. This case–control study evaluated the association between the +49 A>G variant of the CTLA4 gene (rs231775) and susceptibility to PP in a mestizo population from western Mexico and assessed serum sCTLA-4 levels. A total of 204 patients with PP and 214 control subjects (CS) were genotyped using PCR-RFLP, and sCTLA-4 concentrations were measured by ELISA. The AG genotype was the most frequent in both groups (49% in PP and 53% in CS), with no significant differences in genotype or allele distributions. Serum sCTLA-4 levels were significantly higher in CS compared to patients (p < 0.05), and no genotype-dependent differences were observed. The rs231775 variant was not associated with PP susceptibility in this population. However, reduced circulating sCTLA-4 levels in patients suggest impaired CTLA-4-mediated immune regulation independent of this variant. Full article
(This article belongs to the Special Issue Molecular Research Progress of Skin and Skin Diseases: 2nd Edition)
Show Figures

Figure 1

23 pages, 5679 KB  
Article
Integrated Single-Cell and Spatial Multi-Omics of Clonal Precursors and Immune Niches in Germinal Center Lymphomas
by Sofía Huerga-Domínguez, Beñat Ariceta, Paula Aguirre-Ruiz, Patxi San Martín-Uriz, Sarai Sarvide, Álvaro López-Janeiro, Diego Alignani, Aitziber López, Teresa Ezponda, Rocío Figueroa, Carlos Grande, Ana Alfonso, Esther Pena, Santiago Browne, Ramón Robledano, Amaia Vilas-Zornoza, Sergio Roa, Jose Ángel Martínez-Climent, Felipe Prósper and Miguel Canales
Cancers 2026, 18(7), 1122; https://doi.org/10.3390/cancers18071122 - 31 Mar 2026
Viewed by 513
Abstract
Background: Follicular lymphoma (FL) and diffuse large B-cell lymphoma (DLBCL) exhibit substantial heterogeneity, reflecting the diversity of the germinal center (GC). Histologic transformation of FL to DLBCL is associated with poor prognosis, yet robust biomarkers predicting transformation remain limited. Methods: We [...] Read more.
Background: Follicular lymphoma (FL) and diffuse large B-cell lymphoma (DLBCL) exhibit substantial heterogeneity, reflecting the diversity of the germinal center (GC). Histologic transformation of FL to DLBCL is associated with poor prognosis, yet robust biomarkers predicting transformation remain limited. Methods: We integrated single-cell DNA sequencing, single-cell RNA sequencing, and spatial transcriptomics in diagnostic lymph-node biopsies from non-transformed FL (ntFL), transformed FL (tFL), and DLBCL to characterize clonal states and immune niches in GC lymphomas. T-cell signatures associated with transformation were evaluated in an independently published single-cell FL dataset. Results: Transcriptional profiling revealed similarities between tFL and DLBCL, consistent with a GC-related malignant program. The tFL microenvironment showed enrichment of exhausted CD4+ regulatory and CD8+ effector T cells, together with CD4+ follicular helper T cells (Tfh) displaying an adhesion-related phenotype. Spatial analysis suggested increased proximity of exhausted/immunosuppressive T cells and enhanced Tfh-B-cell interactions in tFL compared with ntFL. These immune signatures were also observed in an external cohort and were associated with early transformation. In addition, clonal hematopoiesis-associated mutations were detected in microenvironmental cells across samples, suggesting a potential contribution to the lymphoma microenvironment. Conclusions: This work demonstrates the feasibility of integrating single-cell and spatial analyses in GC lymphomas and provides a framework for investigating tumor heterogeneity and immune organization. These findings may inform future studies on biomarker development and the rational design of immunotherapies. Full article
(This article belongs to the Section Tumor Microenvironment)
Show Figures

Figure 1

16 pages, 670 KB  
Article
Expression of Hypoxia-Inducible Factor 1a (HIF-1a), Regulatory T Cells (Treg) and T Helper 17 Cells (Th17) in PCOS Phenotype D Patients from Polish Population
by J. Kuliczkowska-Płaksej, D. Szymczak, J. Halupczok-Żyła, M. Strzelec, A. Podsiadły, N. Słoka, M. Bolanowski, B. Stachowska, A. Zdrojowy-Wełna and A. Jawiarczyk-Przybyłowska
Int. J. Mol. Sci. 2026, 27(7), 3108; https://doi.org/10.3390/ijms27073108 - 29 Mar 2026
Viewed by 395
Abstract
Polycystic ovary syndrome (PCOS) is associated with reproductive, metabolic, and inflammatory disturbances. Alterations in T-cell subpopulations—particularly increased T helper 17 cells (Th17) and decreased regulatory T cells (Treg)—have been reported in PCOS; however, data on normoandrogenic phenotype D remain limited. Hypoxia-inducible factor 1α [...] Read more.
Polycystic ovary syndrome (PCOS) is associated with reproductive, metabolic, and inflammatory disturbances. Alterations in T-cell subpopulations—particularly increased T helper 17 cells (Th17) and decreased regulatory T cells (Treg)—have been reported in PCOS; however, data on normoandrogenic phenotype D remain limited. Hypoxia-inducible factor 1α (HIF-1α), a key regulator of hypoxic response, also influences immune and metabolic processes and may affect the Treg/Th17 balance. To assess Treg and Th17 abundance, HIF-1α expression within these cells, and their ratios in women with phenotype D PCOS compared with healthy controls. The study included 49 women with phenotype D PCOS and 40 controls comparable in terms of age and BMI. Anthropometric, hormonal, metabolic, and inflammatory parameters were evaluated. Peripheral T-cell subsets and intracellular HIF-1α expression were analyzed by multiparameter flow cytometry. Absolute numbers of Treg and Th17 cells did not differ between groups. However, PCOS patients showed significantly higher Treg/Th17 and HIF-1α-positive Treg/HIF-1α-positive Th17 ratios. HIF-1α-positive Treg cells correlated positively with adiposity and insulin resistance markers; however, after False Discovery Rate (FDR) correction, correlations no longer remained statistically significant. Despite normoandrogenemia, PCOS patients exhibited higher hs-CRP levels. Phenotype D PCOS is characterized by altered immune cell ratios rather than absolute T-cell differences, suggesting distinct immunological features and persistent low-grade inflammation. Full article
Show Figures

Figure 1

28 pages, 7389 KB  
Article
Ameliorating Effects of Phlomis umbrosa Turcz. Root in Ovalbumin-Induced Allergic Asthma: Modulation of IL-33-Mediated Inflammation and TGF-β/Smad-Dependent Fibrosis
by Yeong Hyeon Ju, Hyo Lim Lee, Hye Ji Choi, Yu Mi Heo, Hwa Rang Na and Ho Jin Heo
Antioxidants 2026, 15(4), 420; https://doi.org/10.3390/antiox15040420 - 27 Mar 2026
Viewed by 417
Abstract
Our study aimed to evaluate the therapeutic potential of a 20% ethanolic extract of the Phlomis umbrosa Turcz. (EPT) herb and its associated bioactive compounds in an ovalbumin (OVA)-induced allergic asthma mouse model. We used phytochemical analysis and identified sesamoside, shanzhiside methyl ester, [...] Read more.
Our study aimed to evaluate the therapeutic potential of a 20% ethanolic extract of the Phlomis umbrosa Turcz. (EPT) herb and its associated bioactive compounds in an ovalbumin (OVA)-induced allergic asthma mouse model. We used phytochemical analysis and identified sesamoside, shanzhiside methyl ester, 8-O-acetyl shanzhiside methyl ester, and isoacteoside as the bioactive components. We validated and quantitatively analyzed shanzhiside methyl ester as a major compound. The treatment with EPT significantly attenuated the T helper type 2 (Th2)-based immune response, eosinophilia, histopathological changes, and biochemical parameters. Furthermore, EPT inhibited interleukin (IL)-33-mediated activation of the nuclear factor kappa B (NF-κB) and transforming growth factor beta (TGF-β) signaling pathways, as well as reduced fibrosis and apoptosis associated with inflammation. The findings of our study suggest that EPT is a promising natural substance for alleviating symptoms of allergic asthma. Full article
(This article belongs to the Special Issue Oxidative Stress and Immune Regulation in Respiratory Diseases)
Show Figures

Figure 1

10 pages, 915 KB  
Case Report
A Case of Aymé-Gripp Syndromic Congenital Cataracts and Pigmentary Retinopathy Caused by a Novel MAF Variant in the N-Terminal Transactivation Domain—A Case Report and Literature Review
by Max Chauhan, Kaersti L. Rickels, Sudhi P. Kurup, Brenda L. Bohnsack, Alexander Ing, Andy Drackley, Allison Goetsch Weisman, Valerie Allegreti, Kailee Yap, Pamela Rathbun, Andrew Skol, Patrick McMullen, Hantamala Ralay Ranaivo and Jennifer L. Rossen
Genes 2026, 17(4), 380; https://doi.org/10.3390/genes17040380 - 27 Mar 2026
Viewed by 286
Abstract
MAF encodes a transcription factor involved in T-helper-2 (Th2) cell differentiation. Heterozygous pathogenic variants in MAF have been observed in both isolated and syndromic congenital cataract cases; genotype–phenotype correlations are based on the location of the variant within the gene. Variants in the [...] Read more.
MAF encodes a transcription factor involved in T-helper-2 (Th2) cell differentiation. Heterozygous pathogenic variants in MAF have been observed in both isolated and syndromic congenital cataract cases; genotype–phenotype correlations are based on the location of the variant within the gene. Variants in the N-terminus domain of MAF are associated with cataracts as part of Aymé-Gripp syndrome. The purpose of this report is to expand the ocular phenotypic spectrum of Aymé-Gripp syndrome by describing a patient with MAF variant c.185C>G, p.Thr62Arg, and the traditional systemic findings and congenital cataracts as well as an unusual feature of pigmentary retinopathy, which has not been previously reported in Aymé-Gripp syndrome. Additionally, a comprehensive review of the literature was completed to report ocular genotype–phenotype data on previously reported patients with MAF-associated Aymé-Gripp syndrome. Full article
(This article belongs to the Section Human Genomics and Genetic Diseases)
Show Figures

Figure 1

19 pages, 971 KB  
Article
Immune-Related Adverse Events in Patients with Melanoma Treated with B-RAF/MEK Target Therapy: Occurrence and Circulating Immune Cell Analysis
by Alessia Capone, Maria Luigia Carbone, Simona Mastroeni, Francesca Romana Di Pietro, Sofia Verkhovskaia, Roberto Morese, Nidia Melo, Stefania D’Atri, Federica De Galitiis, Rosa Falcone, Cristina Fortes, Elisabetta Volpe and Cristina Maria Failla
Cancers 2026, 18(7), 1072; https://doi.org/10.3390/cancers18071072 - 26 Mar 2026
Viewed by 301
Abstract
Background/Objectives: BRAF and/or MEK inhibitors are widely used for patients with BRAF-mutated melanoma, but no biomarkers of response or resistance are currently available. Besides adverse events in different organs, target therapy with BRAF and/or MEK inhibitors may induce the onset of immune-related adverse [...] Read more.
Background/Objectives: BRAF and/or MEK inhibitors are widely used for patients with BRAF-mutated melanoma, but no biomarkers of response or resistance are currently available. Besides adverse events in different organs, target therapy with BRAF and/or MEK inhibitors may induce the onset of immune-related adverse events (irAEs) that have been considered as possible biomarkers of good prognosis in patients with melanoma. Methods: To investigate this aspect, we analyzed the occurrence of irAEs in a cohort of 158 patients treated with BRAF and MEK inhibitors. We also analyzed by flow cytometry the subsets of circulating immune cells in the patients who developed irAEs and matched controls. Results: We found that irAEs occurred in 3 out of 101 patients (3%) who experienced adverse events. These three patients did not exhibit any specific clinical features or circulating immune cell subtypes that could be associated with a positive response to treatment. However, the onset of toxicity in the entire patient cohort was associated with longer progression-free survival. Notably, the frequency of circulating follicular helper T cells increased in all examined patients during the first two months of treatment. Conclusions: The small sample size prevents us from determining whether irAEs are effectively caused by BRAF/MEK inhibitors or if they are a random event. Additionally, we cannot conclude whether irAEs are related to a better outcome. Nevertheless, we note that BRAF/MEK inhibition may alter the composition of circulating immune cells in melanoma patients. This aspect should be investigated further before proposing combinations of target therapies and immunotherapies. Full article
(This article belongs to the Section Cancer Drug Development)
Show Figures

Figure 1

15 pages, 8130 KB  
Article
Integrative Machine Learning Framework for Epigenetic Biomarker Discovery and Disease Severity Prediction in Childhood Atopic Dermatitis
by Ding-Wei Chen and Yun-Nan Chang
Big Data Cogn. Comput. 2026, 10(4), 101; https://doi.org/10.3390/bdcc10040101 - 24 Mar 2026
Viewed by 332
Abstract
Atopic dermatitis (AD) is a chronic inflammatory skin disorder that is significantly contributed to by epigenetics. We developed a machine learning-based framework to identify DNA methylation biomarkers associated with AD classification and severity. Genome-wide methylation data from peripheral blood were processed using four [...] Read more.
Atopic dermatitis (AD) is a chronic inflammatory skin disorder that is significantly contributed to by epigenetics. We developed a machine learning-based framework to identify DNA methylation biomarkers associated with AD classification and severity. Genome-wide methylation data from peripheral blood were processed using four feature selection algorithms: coarse approximation linear function (CALF), elastic net (EN), minimum redundancy maximum relevance (mRMR), and recursive feature elimination with cross-validation (RFECV). The integrative framework identified a central panel of 8 CpG sites that achieved an area under the curve (AUC) of 1.00 in the test set. This panel demonstrated high disease specificity, showing poor classification performance for systemic lupus erythematosus (AUC = 0.46), Crohn’s disease (AUC = 0.50), and oral squamous cell carcinoma (AUC = 0.58). Severity prediction using RFECV-selected 63 CpG sites (RFE63) achieved high accuracy across classifiers, with Random Forest (accuracy = 0.94) outperforming the others. The functional enrichment of CpG-associated genes highlighted key immune-related transcriptional regulators, including STAT5A, RUNX1, MEIS1, and PAX4. These genes are linked to chromatin remodeling, T helper cell differentiation, and interleukin-2 regulation, which are critical in AD pathogenesis and severity. Our findings demonstrate the utility of machine learning-integrated epigenomics in identifying robust, disease-specific biomarkers for AD diagnosis and monitoring, offering new insights into the molecular mechanisms underlying childhood AD. However, further validation in large-scale independent cohorts is required to confirm their clinical robustness and generalizability. Full article
Show Figures

Figure 1

12 pages, 1268 KB  
Article
Impaired T Follicular Regulatory Cell Function and Enhanced T Follicular Helper Cell Activity in Experimental Autoimmune Encephalomyelitis: Mechanistic Insights into CNS Autoimmunity
by Gulam Hekimoglu, Kubra Sevgin, Nurullah Yucel, Gamze Yesilay, Salime Pelin Erguven and Muzaffer Seker
Int. J. Mol. Sci. 2026, 27(6), 2901; https://doi.org/10.3390/ijms27062901 - 23 Mar 2026
Viewed by 345
Abstract
Multiple sclerosis is a chronic immune-mediated central nervous system disorder marked by neuroinflammation, demyelination, and neurodegeneration, and effectively modeled by experimental autoimmune encephalomyelitis. The objective of this study was to elucidate the roles of T follicular helper and T follicular regulatory cells in [...] Read more.
Multiple sclerosis is a chronic immune-mediated central nervous system disorder marked by neuroinflammation, demyelination, and neurodegeneration, and effectively modeled by experimental autoimmune encephalomyelitis. The objective of this study was to elucidate the roles of T follicular helper and T follicular regulatory cells in the progression of experimental autoimmune encephalomyelitis and to assess their association with IL-21 expression and central nervous system tissue pathology. In this study, experimental autoimmune encephalomyelitis was induced in 25 adult female C57BL/6 mice. Fluorescent double immunostaining for CXCR5 in combination with PD-1, ICOS, CD4, and FOXP3 was performed, along with the analysis of IL-21 mRNA expression. Histopathological assessment was conducted on the cerebrum, cerebellum, and medulla spinalis to evaluate neuroinflammation and myelin loss. A significant increase in CXCR5+PD-1+ and CXCR5+ICOS+ T follicular helper-like cells was observed in brain tissue, indicating immune activation and T follicular helper cell involvement. Simultaneously, a marked decrease in FOXP3+ T follicular regulatory-like cells suggested impaired immune tolerance and enhanced autoimmune activity. The infiltration of T follicular helper-like cells was identified as a key driver of inflammation and demyelination in the central nervous system. Additionally, the elevated IL-21 mRNA expression highlighted B cell activation and the initiation of antibody-mediated responses. These findings suggest that dysregulation of the T follicular helper/T follicular regulatory axis and elevated IL-21 expression contribute to the immunopathogenesis of experimental autoimmune encephalomyelitis, providing further insight into the mechanisms underlying multiple sclerosis development. Full article
(This article belongs to the Section Molecular Immunology)
Show Figures

Figure 1

21 pages, 714 KB  
Review
Metabolic Checkpoints and Lymphoid Neogenesis in Lung Dendritic Cells: Mechanisms Guiding Tolerance and Chronic Lung Inflammation
by Dara C. Fonseca-Balladares, Gabriela O. S. Costa, Kevin Nolan, Michael H. Lee, Thaís C. F. Menezes, Brian B. Graham and Claudia Mickael
Int. J. Mol. Sci. 2026, 27(6), 2887; https://doi.org/10.3390/ijms27062887 - 23 Mar 2026
Viewed by 609
Abstract
Dendritic cells (DCs) are key sentinels in the lung mucosa that interpret environmental signals to either promote tolerance or trigger inflammation, influencing the development of chronic lung diseases. This review highlights recent mechanistic insights showing that metabolic checkpoints serve as upstream regulators of [...] Read more.
Dendritic cells (DCs) are key sentinels in the lung mucosa that interpret environmental signals to either promote tolerance or trigger inflammation, influencing the development of chronic lung diseases. This review highlights recent mechanistic insights showing that metabolic checkpoints serve as upstream regulators of DC fate and activity: inflammatory stimuli activate HIF-1α/mTOR-linked glycolytic pathways that drive maturation, cytokine secretion, antigen presentation, and migration. In contrast, AMPK-related oxidative and lipid metabolism pathways support tolerogenic states that encourage regulatory T-cell responses and inhibit checkpoints like PD-1/PD-L1. We also present evidence that DC subset specialization (cDC1 vs. cDC2) and their tissue location interact with these metabolic pathways to regulate lymphoid tissue formation, including the development and persistence of tertiary lymphoid structures in chronically inflamed lungs. These ectopic lymphoid tissues enhance local immune responses through DC–stromal interactions and ongoing T follicular helper–B cell communication, contributing to persistent inflammation and tissue remodeling in conditions such as COPD, asthma, pulmonary hypertension, and fibrotic interstitial lung disease. Finally, we discuss the translational potential of targeting this immunometabolic–lymphoid pathway, suggesting that modulating metabolic regulators, migratory circuits, and tolerogenic programs could restore immune balance while maintaining host defense—a promising framework for developing advanced therapies for chronic lung inflammation. Full article
(This article belongs to the Special Issue Immune Regulation in Lung Diseases)
Show Figures

Figure 1

Back to TopTop