Development of Pseudoginsenoside RT2 as a Novel Gut-Selective Agent: Integrated Pharmacodynamic and Pharmacokinetic Evaluation of an Ocotillol Ginsenoside for Ulcerative Colitis
Abstract
1. Introduction
2. Results
2.1. RT2 Alleviated TNBS-Induced UC in Rats
2.1.1. Effects on Clinical Parameters and Colonic Injury
2.1.2. Effects on Inflammatory Cytokines and Oxidative Stress Marker Levels
2.1.3. Effects on Colonic Histopathology
2.1.4. Effects on the Expression of Tjs and Mucin
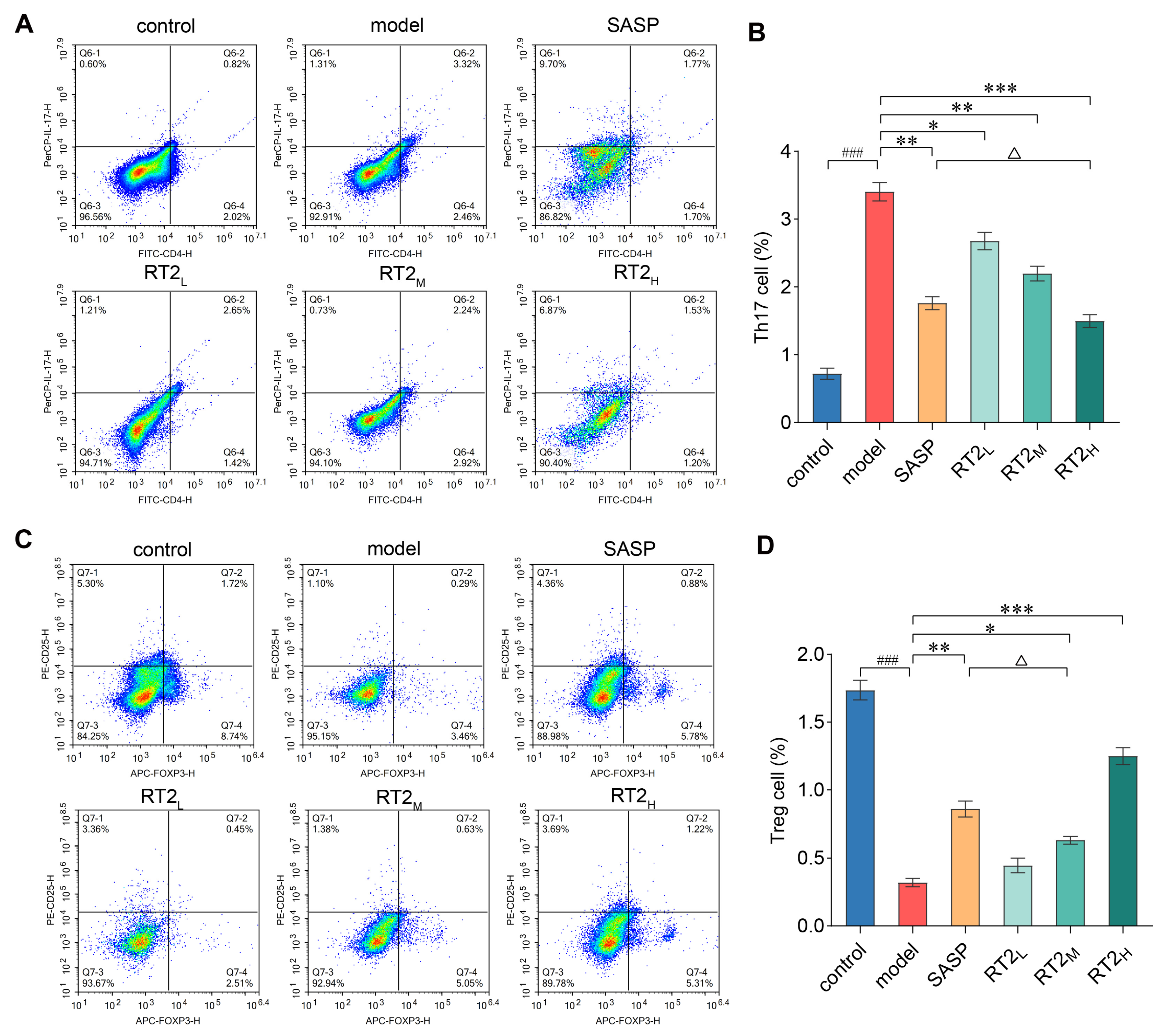
2.1.5. Effects on Th17 and Treg Cell Populations
2.1.6. Tissue Distribution of RT2 in UC Rats
2.2. Pharmacokinetic Evaluation of RT2: In Vivo Profiling and Assessment of Druggability
2.2.1. Validation of the Liquid Chromatography–Tandem Mass Spectrometry (LC-MS/MS) Analytical Method
2.2.2. Absorption Study of RT2
2.2.3. Tissue Distribution of RT2
3. Discussion
4. Materials and Methods
4.1. Materials and Animals
4.2. Effect of RT2 on TNBS-Induced UC in Rats
4.2.1. Experimental Grouping, UC Model Establishment, and Drug Administration
4.2.2. Body Weight, DAI, Colon Length, CDMI, and Spleen Coefficient
4.2.3. Inflammatory and Oxidative Stress Factors
4.2.4. Histopathologic Examination
4.2.5. Transmission Electron Microscopy Examination
4.2.6. Immunohistochemical Analysis of Tjs and Mucin
4.2.7. Flow Cytometric Analysis of Th17 and Treg Cells
4.2.8. Tissue Distribution of RT2 in UC Rats
4.3. Pharmacokinetic Studies of RT2
4.3.1. Study Design and Sample Collection
4.3.2. Sample Preparation
4.3.3. Preparation of Standard Solutions and Quality Control Samples
4.3.4. Instrumentation, Chromatographic and Mass Spectrometric Conditions
4.3.5. Method Validation
4.4. Statistical Analysis
5. Conclusions
Supplementary Materials
Author Contributions
Funding
Institutional Review Board Statement
Informed Consent Statement
Data Availability Statement
Conflicts of Interest
Abbreviations
| AB-PAS | Alcian Blue–Periodic Acid–Schiff |
| ADME | Absorption, distribution, metabolism, and excretion |
| CDMI | Chronic disease management index |
| DAI | Disease activity index |
| ELSD-HPLC | Evaporative light-scattering detection coupled with high-performance liquid chromatography |
| GSH-Px | Glutathione peroxidase |
| H&E | Hematoxylin and eosin |
| HMBC | Heteronuclear multiple bond correlation |
| HMQC | Heteronuclear multiple quantum coherence |
| HR-MS | High-resolution mass spectrometry |
| IFN-γ | Interferon-γ |
| IL-1β | Interleukin-1β |
| IS | Internal standard |
| LLOQ | Lower limit of quantification |
| MDA | Malondialdehyde |
| mLNs | Mesenteric lymph nodes |
| NMR | Nuclear magnetic resonance |
| PK | Pharmacokinetic |
| RT2 | Pseudoginsenoside |
| QC | Quality control |
| SASP | Sulfasalazine |
| SPF | Specific pathogen-free |
| SOD | Superoxide dismutase |
| TEM | Transmission electron microscopy |
| TJs | Tight junction protein |
| TNF-α | Tumor necrosis factor-α |
| TNBS | 2,4,6-trinitrobenzene sulfonic acid |
| UC | Ulcerative colitis |
References
- Raine, T.; Bonovas, S.; Burisch, J.; Kucharzik, T.; Adamina, M.; Annese, V.; Bachmann, O.; Bettenworth, D.; Chaparro, M.; Czuber-Dochan, W.; et al. ECCO Guidelines on Therapeutics in Ulcerative Colitis: Medical Treatment. J. Crohn’s Colitis 2022, 16, 2–17. [Google Scholar] [CrossRef]
- Le Berre, C.; Honap, S.; Peyrin-Biroulet, L. Ulcerative colitis. Lancet 2023, 402, 571–584. [Google Scholar] [CrossRef]
- De Souza, H.S.P.; Fiocchi, C.; Iliopoulos, D. The IBD interactome: An integrated view of aetiology, pathogenesis and therapy. Nat. Rev. Gastroenterol. Hepatol. 2017, 14, 739–749. [Google Scholar] [CrossRef]
- Zheng, T.; Huang, K.Y.; Tang, X.D.; Wang, F.Y.; Lv, L. Endoplasmic reticulum stress in gut inflammation: Implications for ulcerative colitis and Crohn’s disease. World J. Gastroenterol. 2025, 31, 104671. [Google Scholar] [CrossRef]
- Gros, B.; Kaplan, G.G. Ulcerative Colitis in Adults: A Review. Jama 2023, 330, 951–965. [Google Scholar] [CrossRef]
- Li, Y.; Meng, Q.; Yang, M.; Liu, D.; Hou, X.; Tang, L.; Wang, X.; Lyu, Y.; Chen, X.; Liu, K.; et al. Current trends in drug metabolism and pharmacokinetics. Acta Pharm. Sin. B 2019, 9, 1113–1144. [Google Scholar] [CrossRef]
- McKellar, Q.A.; Gokbulut, C. Pharmacokinetic features of the antiparasitic macrocyclic lactones. Curr. Pharm. Biotechnol. 2012, 13, 888–911. [Google Scholar] [CrossRef] [PubMed]
- Li, Y.Z.; Hu, H.; Li, Z.G.; Li, R.H.; Xu, F.; Zhao, C.Y.; An, Y.; Liu, Y.G.; Wang, Z.L.; Zhang, B.B.; et al. Pharmacokinetic Characterizations of Ginsenoside Ocotillol, RT5 and F11, the Promising Agents for Alzheimer’s Disease from American Ginseng, in Rats and Beagle Dogs. Pharmacology 2019, 104, 7–20. [Google Scholar] [CrossRef] [PubMed]
- Zhang, Q.H.; Lu, D.; Li, P.Y.; Liu, J.P. Review on the Study of Ocotillol-type Saponins. Ginseng Res. 2012, 23, 47–51. [Google Scholar] [CrossRef]
- Jeong, J.J.; Van Le, T.H.; Lee, S.Y.; Eun, S.H.; Nguyen, M.D.; Park, J.H.; Kim, D.H. Anti-inflammatory effects of vina-ginsenoside R2 and majonoside R2 isolated from Panax vietnamensis and their metabolites in lipopolysaccharide-stimulated macrophages. Int. Immunopharmacol. 2015, 28, 700–706. [Google Scholar] [CrossRef]
- Li, Z.; Guo, Y.Y.; Wu, C.F.; Li, X.; Wang, J.H. Protective effects of pseudoginsenoside-F11 on scopolamine-induced memory impairment in mice and rats. J. Pharm. Pharmacol. 1999, 51, 435–440. [Google Scholar] [CrossRef]
- Liu, Y.L.; Wu, C.F.; Hou, Z.J.; Fu, X.X.; Yuan, L.L.; Sun, S.B.; Zhang, H.T.; Yang, D.P.; Yao, X.C.; Yang, J.Y. Pseudoginsenoside-F11 Accelerates Microglial Phagocytosis of Myelin Debris and Attenuates Cerebral Ischemic Injury Through Complement Receptor 3. Neuroscience 2020, 426, 33–49. [Google Scholar] [CrossRef]
- Thu, V.T.; Kim, H.K. Majonoside-R2 Postconditioning Protects Cardiomyocytes Against Hypoxia/Reoxygenation Injury by Attenuating the Expression of HIF1α and Activating RISK Pathway. J. Med. Food 2021, 24, 1222–1229. [Google Scholar] [CrossRef] [PubMed]
- Yu, H.; Wang, C.X.; Wu, J.Z.; Wang, Q.Y.; Liu, H.L.; Li, Z.Q.; He, S.M.; Wang, C.Z.; Liu, J.P. Study on the Anti-Ulcerative Colitis Effect of Pseudo-Ginsenoside RT4 Based on Gut Microbiota, Pharmacokinetics, and Tissue Distribution. Int. J. Mol. Sci. 2024, 25, 835. [Google Scholar] [CrossRef] [PubMed]
- Li, M.; Jin, Y.; Wang, X.; Wu, Q.; Liu, Y.; Li, P.; Li, X. Studies on triterpenoid glycosides from rhizomes of Panacis majoris and their antiplatelet aggregation activity. Chem. Res. Chin. Univ. 2016, 32, 943–946. [Google Scholar] [CrossRef]
- Morita, T.; Kong, Y.C.; But, P.P.; Ng, K.H.; Yip, T.T.; Kasai, R.; Tanaka, O. Saponins of plants of Panax species collected in Central Nepal and their chemotaxonomical significance. II. Chem. Pharm. Bull. 1986, 34, 4368–4372. [Google Scholar] [CrossRef]
- Tanaka, O.; Morita, T.; Kasai, R.; Kinouchi, J.; Sanada, S.; Ida, Y.; Shoji, J. Study on Saponins of Rhizomes of Panax pseudo-ginseng subsp. himalaicus Collected at Tzatogang and Pari-la, Bhutan-Himalaya. Chem. Pharm. Bull. 1985, 33, 2323–2330. [Google Scholar] [CrossRef][Green Version]
- Qi, L.W.; Wang, H.Y.; Zhang, H.; Wang, C.Z.; Li, P.; Yuan, C.S. Diagnostic ion filtering to characterize ginseng saponins by rapid liquid chromatography with time-of-flight mass spectrometry. J. Chromatogr. A 2012, 1230, 93–99. [Google Scholar] [CrossRef]
- Grebe, S.K.; Singh, R.J. LC-MS/MS in the Clinical Laboratory—Where to From Here? Clin. Biochem. Rev. 2011, 32, 5–31. [Google Scholar]
- Yang, J.; Li, X.; Sun, T.; Gao, Y.; Chen, Y.; Jin, Y.; Li, Y. Semisynthesis and bioactive evaluation of oxidized products from 20(S)-ginsenoside Rg3, Rh2, protopanaxadiol (PPD) and their 20(R)-epimers as cytotoxic agents. Steroids 2016, 106, 26–34. [Google Scholar] [CrossRef]
- Zhu, F.; Qian, J.; Pan, G. The establishment of TNBS-induced experimental colitis. Zhongguo Yi Xue Ke Xue Yuan Xue Bao 1998, 20, 271–278. [Google Scholar] [PubMed]
- Sun, Q.; Li, B.-R.; Li, D.-H.; Wang, X.-Y.; Wang, Q.-Y.; Jiang, Z.-M.; Ning, S.-B.; Sun, T. WKB ameliorates DSS-induced colitis through inhibiting enteric glial cells activation and altering the intestinal microbiota. J. Transl. Med. 2025, 23, 93. [Google Scholar] [CrossRef] [PubMed]
- Chinese Pharmacopoeia Commission, Pharmacopoeia of the People’s Republic of China; China Medical Science and Technology Press: Beijing, China, 2025; Volume 4.








| Pharmacokinetic Parameters | RT2-ig-L (10 mg/kg) | RT2-ig-M (20 mg/kg) | RT2-ig-H (40 mg/kg) | RT2-iv (4 mg/kg) |
|---|---|---|---|---|
| AUC0–t (μg·h/L) | 3026.69 ± 209.92 | 6621.79 ± 570.89 | 12,724.14 ± 1335.64 | 8782.73 ± 436.16 |
| AUC0–∞ (μg·h/L) | 3207.37 ± 141.64 | 6929.95 ± 576.26 | 13,310.78 ± 1233.36 | 9647.54 ± 325.21 |
| MRT0–t (h) | 15.30 ± 0.81 | 14.22 ± 0.80 | 14.84 ± 0.67 | 7.99 ± 0.52 |
| MRT0–∞ (h) | 18.96 ± 1.34 | 16.09 ± 0.58 | 16.37 ± 0.82 | 10.61 ± 2.22 |
| t1/2 (h) | 13.61 ± 1.60 | 12.69 ± 1.81 | 12.30 ± 1.02 | 16.94 ± 1.26 |
| Tmax (h) | 2.00 ± 0.00 | 1.83 ± 0.26 | 1.92 ± 0.20 | 0.03 ± 0.00 |
| Vd (L/kg) | 61.51 ± 9.23 | 52.91 ± 7.10 | 53.79 ± 7.38 | 10.14 ± 0.76 |
| CL (L/h/kg) | 3.12 ± 0.14 | 2.90 ± 0.24 | 3.03 ± 0.28 | 0.41 ± 0.01 |
| Cmax (μg/L) | 217.47 ± 19.29 | 427.57 ± 29.85 | 876.66 ± 59.77 | 4048.57 ± 347.14 |
| Score | Description of Mucosal Damage |
|---|---|
| 0 | No visible damage. |
| 1 | Focal, mild hyperemia and edema; mucosal surface intact, with no erosion or ulceration. |
| 2 | Diffuse hyperemia and edema with intestinal wall thickening; presence of mild erosion, but no ulceration. |
| 3 | Marked hyperemia and edema; moderate mucosal erosion; presence of a single ulcer. |
| 4 | Severe hyperemia and edema with surface necrosis; extensive mucosal erosion; multiple ulcers (largest ulcer < 1 cm in longitudinal diameter). |
| 5 | Features consistent with score 4, but with ulcers present in two or more distinct colonic regions (largest ulcer ≥ 1 cm). |
| 6–10 | Features consistent with score 5, with one or more of the following: ulcer longitudinal diameter > 2 cm, transmural necrosis, or multiple perforations. The score increases by 1 for each additional centimeter of major ulcer diameter beyond 2 cm or for the presence of severe complications. |
Disclaimer/Publisher’s Note: The statements, opinions and data contained in all publications are solely those of the individual author(s) and contributor(s) and not of MDPI and/or the editor(s). MDPI and/or the editor(s) disclaim responsibility for any injury to people or property resulting from any ideas, methods, instructions or products referred to in the content. |
© 2026 by the authors. Licensee MDPI, Basel, Switzerland. This article is an open access article distributed under the terms and conditions of the Creative Commons Attribution (CC BY) license.
Share and Cite
Li, Z.; Wu, J.; Wang, J.; Liu, Y.; Liu, L.; Wang, Y.; Bu, Y.; Geng, X.; Liu, J. Development of Pseudoginsenoside RT2 as a Novel Gut-Selective Agent: Integrated Pharmacodynamic and Pharmacokinetic Evaluation of an Ocotillol Ginsenoside for Ulcerative Colitis. Pharmaceuticals 2026, 19, 622. https://doi.org/10.3390/ph19040622
Li Z, Wu J, Wang J, Liu Y, Liu L, Wang Y, Bu Y, Geng X, Liu J. Development of Pseudoginsenoside RT2 as a Novel Gut-Selective Agent: Integrated Pharmacodynamic and Pharmacokinetic Evaluation of an Ocotillol Ginsenoside for Ulcerative Colitis. Pharmaceuticals. 2026; 19(4):622. https://doi.org/10.3390/ph19040622
Chicago/Turabian StyleLi, Zhuoqiao, Junzhe Wu, Jia Wang, Yuwei Liu, Linxuan Liu, Yiyuan Wang, Yanbo Bu, Xiaoyu Geng, and Jinping Liu. 2026. "Development of Pseudoginsenoside RT2 as a Novel Gut-Selective Agent: Integrated Pharmacodynamic and Pharmacokinetic Evaluation of an Ocotillol Ginsenoside for Ulcerative Colitis" Pharmaceuticals 19, no. 4: 622. https://doi.org/10.3390/ph19040622
APA StyleLi, Z., Wu, J., Wang, J., Liu, Y., Liu, L., Wang, Y., Bu, Y., Geng, X., & Liu, J. (2026). Development of Pseudoginsenoside RT2 as a Novel Gut-Selective Agent: Integrated Pharmacodynamic and Pharmacokinetic Evaluation of an Ocotillol Ginsenoside for Ulcerative Colitis. Pharmaceuticals, 19(4), 622. https://doi.org/10.3390/ph19040622

