Sign in to use this feature.

Years

Between: -

Subjects

remove_circle_outline
remove_circle_outline
remove_circle_outline
remove_circle_outline
remove_circle_outline

Journals

Article Types

Countries / Regions

Search Results (51)

Search Parameters:
Keywords = gut flora utilization

Order results
Result details
Results per page
Select all
Export citation of selected articles as:
13 pages, 11813 KB  
Article
Auricularia heimuer Ameliorates Oxidative Stress and Inflammation to Inhibit Atherosclerosis Development in ApoE−/− Mice
by Jundi Zhao, Siyu Ma, Yifan Hu, Jing Ling, Zhuqian Wang, Jingyu Wang, Junliang Chen and Yongfeng Zhang
Nutrients 2025, 17(17), 2799; https://doi.org/10.3390/nu17172799 - 28 Aug 2025
Cited by 1 | Viewed by 1375
Abstract
Background: Atherosclerosis is a chronic vascular disease triggered by lipid accumulation. Auricularia heimuer is rich in various bioactive compounds that have anti-inflammatory, antioxidant, and hypolipidemic properties. The specific beneficial effects of A. heimuer on atherosclerosis and its underlying mechanisms require further investigation. Methods [...] Read more.
Background: Atherosclerosis is a chronic vascular disease triggered by lipid accumulation. Auricularia heimuer is rich in various bioactive compounds that have anti-inflammatory, antioxidant, and hypolipidemic properties. The specific beneficial effects of A. heimuer on atherosclerosis and its underlying mechanisms require further investigation. Methods: In this study, ApoE−/− mice were utilized as models of atherosclerosis induced by a high-fat diet (HFD) to investigate the effects of A. heimuer. Analyses of gut microbiota and serum metabolomics were conducted to elucidate the potential mechanism. Results: In HFD-fed ApoE−/− mice, A. heimuer significantly inhibited the increase in body weight, regulated lipid levels, and alleviated aortic lesions. A. heimuer also modulated the abundance of intestinal flora such as Akkermansia and Ruminococcus and altered the levels of serum metabolites, including 12(S)-hydroxy-5Z,8Z,10E,14Z-eicosatetraenoic acid (12(S)-HETE) and N-acetyl galactosamine 4-sulfate. Furthermore, A. heimuer alleviated oxidative stress and inflammatory responses, thereby mitigating atherosclerosis via the Nrf2/NF-κB signaling pathway. Conclusions: These findings suggest that A. heimuer may serve as a potential therapeutic strategy for atherosclerosis. Full article
(This article belongs to the Special Issue Functional Evaluation of Edible Mushrooms and Their Active Materials)
Show Figures

Figure 1

19 pages, 2458 KB  
Article
Enzymolysis-Driven Development of a Gut-Targeted Aronia melanocarpa Meal Replacement Powder with Glycemic Control and Microbial Homeostasis Benefits
by Yongxing Li, Zhihui Hu, Haiyu Ji, Shuang Yang, Ruihan Guo, Jinfang Zhang, Hongjun He, Bo Xu and Mei Li
Foods 2025, 14(14), 2456; https://doi.org/10.3390/foods14142456 - 12 Jul 2025
Cited by 1 | Viewed by 882
Abstract
In this study, the effects of enzymolysis on physicochemical properties, digestive characteristics, and flora regulation of the meal replacement powder (MRP) were investigated on the basis of the previously obtained compound MRP. The results showed that the color, water absorption index, and water [...] Read more.
In this study, the effects of enzymolysis on physicochemical properties, digestive characteristics, and flora regulation of the meal replacement powder (MRP) were investigated on the basis of the previously obtained compound MRP. The results showed that the color, water absorption index, and water solubility index of the MRP were obviously improved after enzymatic hydrolysis. The swelling power (1.43 ± 0.11 g/g, 25 °C) and water-holding capacity (4.66 ± 0.09 g/g) of the MRP (CE_1) were decreased, while the oil holding capacity (2.14 ± 0.13 g/g) was increased. In the microcosmic aspect, the samples treated by enzymolysis had different degree of degradation, the particle size decreased (D50 = 57.71 μm), and the specific surface area (679.2 cm2/g) increased. The MRP samples treated by enzymolysis had better antioxidant capacity and cholate adsorption capacity. All MRP samples belong to low glycemic index (GI) foods, and can improve gut microbiota (Megamonas, Bacteroides, Rocheella, Parasatre, Koalabacterium, and Prasus) and promote the production of short chain fatty acids such as acetic acid, propionic acid and butyric acid. Therefore, this study not only further expands the comprehensive utilization of Aronia melanocarpa, but also provides a reference for the diversification of low GI related products. Full article
(This article belongs to the Section Nutraceuticals, Functional Foods, and Novel Foods)
Show Figures

Graphical abstract

15 pages, 3528 KB  
Article
Antiepileptic Effects of Acorus tatarinowii Schott in a Rat Model of Epilepsy: Regulation of Metabolic Axes and Gut Microbiota
by Liang Chen, Jiaxin Li, Wenhui Zhang and Jiepeng Wang
Biology 2025, 14(5), 488; https://doi.org/10.3390/biology14050488 - 29 Apr 2025
Viewed by 1284
Abstract
As a phytotherapeutic agent with historical applications in epilepsy management, Acorus tatarinowii Schott (ATS) remains pharmacologically enigmatic, particularly regarding its pathophysiological mechanisms. This knowledge gap significantly hinders the clinical application of ATS-based treatments. To explore the potential of ATS in combating epileptogenesis, we [...] Read more.
As a phytotherapeutic agent with historical applications in epilepsy management, Acorus tatarinowii Schott (ATS) remains pharmacologically enigmatic, particularly regarding its pathophysiological mechanisms. This knowledge gap significantly hinders the clinical application of ATS-based treatments. To explore the potential of ATS in combating epileptogenesis, we utilized a pentylenetetrazole (PTZ)-induced chronic epilepsy rat model. Brain metabolomic analysis was performed by ultra-performance liquid chromatography coupled with mass spectrometry (UPLC/MS). Principal component analysis (PCA) and orthogonal projections to latent structures-discriminant analysis (OPLS-DA) were performed for screening differential metabolites. Gut microbiota composition was analyzed through 16S rRNA gene sequencing and examined using Spearman correlation analysis. The results show that oral ATS (50 mg/kg) significantly improved the seizure latency and pathology of rats with epilepsy. Ascorbate and aldarate metabolism, glycerophospholipid metabolism, arachidonic acid metabolism, and intestinal flora were crucial for ATS’s ability to counteract epilepsy. The therapeutic effects of ATS against epilepsy were investigated with brain metabolomics and gut microbiota analysis, providing the basis for further comprehensive research. Full article
(This article belongs to the Special Issue Animal Models of Neurodegenerative Diseases)
Show Figures

Figure 1

29 pages, 3653 KB  
Case Report
Unexpectedly High and Difficult-to-Explain Regenerative Capacity in an 82-Year-Old Patient with Insulin-Requiring Type 2 Diabetes and End-Stage Renal Disease
by Mihaela Gheorghiu, Maria-Florina Trandafir, Octavian Savu, Daniela Pasarica and Coralia Bleotu
J. Clin. Med. 2025, 14(8), 2556; https://doi.org/10.3390/jcm14082556 - 8 Apr 2025
Cited by 1 | Viewed by 1193
Abstract
Background/Objectives: The case we present is part of a large study that we conducted on hemodialysis patients with type 2 diabetes mellitus (T2DM) and which set the following objectives: studying changes in the intestinal microbiota, innate and acquired immune response capacity, and tissue [...] Read more.
Background/Objectives: The case we present is part of a large study that we conducted on hemodialysis patients with type 2 diabetes mellitus (T2DM) and which set the following objectives: studying changes in the intestinal microbiota, innate and acquired immune response capacity, and tissue regeneration. Methods: (1) For the genetic study of the gut microbiota, special techniques that are not based on cultivation were used since most of the species in the intestinal flora are not cultivable. (2) The immunological study had two targets: innate immunity (inflammation) and adaptive immunity (we chose to address the cellular immune response because, unlike the humoral one, it is insufficiently studied in this category of associated pathologies). As markers for innate immunity (inflammation), the following were determined: IL-6, sIL-6R, IL-1β, TNFα, IL-10, and NGAL. TNFβ/LTα was determined as a marker for adaptive immunity (the cellular immune response). (3) The study of tissue regeneration capacity was performed using NT-3 (this is the first study to do so) and VEGFβ (another marker that is scarce in this category of patients) as markers. All the aforementioned compounds were determined from serum samples, utilizing Merck Millipore ELISA kits for IL-6, IL-1β, IL-10, NT-3, and VEGF β, and Elabscience ELISA kits for IL-6R, TNFα, TNFβ, and NGAL. Results: We were very surprised to find unexpected immunological changes and tissue regenerative capacity in one of the patients studied, an 82-year-old female patient diagnosed with insulin-dependent T2DM with multiple complications, including end-stage renal disease (ESRD). The patient showed a huge capacity for tissue regeneration, combined with amplification of immunological capacity, in comparison to patients in the same group (T2DM and ESRD) and to those in the control group (ESRD). Thus, extremely elevated serum concentrations of IL-1β, IL-6, IL-10, and TNF-β, as well as the tissue regeneration indicators NT-3 and VEGFβ, were obtained in comparison to all other members of the patient group. At the same time, serum levels of the soluble IL-6 receptor (sIL6-R) and TNFα were greatly reduced compared to the test group’s mean. Conclusions: All the data obtained during our research were corroborated with those from the specialized literature and entitle us to support the hypothesis that the cause of these unexpected behaviors is the genetically conditioned overproduction (possibly acquired post-infection) of IL-6, along with its predominant anti-inflammatory and pro-regenerative signaling through the membrane-bound receptor IL-6R. Full article
Show Figures

Figure 1

19 pages, 19754 KB  
Article
Protective Effects of Polygonatum sibiricum Polysaccharides Against Type 2 Diabetic Mice Induced by High-Fat Diet and Low-Dose Streptozotocin
by Qingxiangzi Li, Jufen Cheng, Yangyang Sun, Liang He and Rui Li
Toxics 2025, 13(4), 255; https://doi.org/10.3390/toxics13040255 - 28 Mar 2025
Cited by 2 | Viewed by 2384
Abstract
Polysaccharides possessing hypoglycemic effects have shown promising results in treating diabetes. Polygonatum sibiricum polysaccharide (PSP) is one of the most active ingredients in the Chinese medicine P. sibiricum Redoute with many biological activities. However, its efficacy in alleviating type 2 diabetes mellitus (T2DM) [...] Read more.
Polysaccharides possessing hypoglycemic effects have shown promising results in treating diabetes. Polygonatum sibiricum polysaccharide (PSP) is one of the most active ingredients in the Chinese medicine P. sibiricum Redoute with many biological activities. However, its efficacy in alleviating type 2 diabetes mellitus (T2DM) remains unexplored. Our aim is to evaluate the protective effect of PSP against T2DM by measuring body weight and serum biochemical indicators, examining the histopathological images of pancreatic and liver tissues, detecting fecal short-chain fatty acid (SCFA) content, and analyzing the intestinal flora diversity and the microbiota structure in T2DM mice. The findings indicated that PSP treatment in T2DM mice could obviously decrease the fasting blood glucose and fasting insulin levels, ameliorate glucose tolerance, insulin resistance, lipid, and inflammatory factor levels, attenuate pancreatic and liver damage, and increase the fecal SCFA content. In addition, PSP could modulate the composition of gut microbiota in T2DM mice, resulting in the relative abundance of Firmicutes decreasing and that of Bacteroidetes increasing, along with the abundance of beneficial flora significantly increasing, especially SCFA-producing bacteria. The findings indicate that PSP administration protected against diabetes by controlling disordered glucolipid metabolism and modulating the gut microbiota, which provides a valuable strategy for the utilization of PSP to treat T2DM. Full article
(This article belongs to the Special Issue Human Biomonitoring in Health Risk Assessment of Emerging Chemicals)
Show Figures

Figure 1

14 pages, 1168 KB  
Article
Effect of Relocation, Social Housing Changes, and Diarrhea Status on Microbiome Composition of Juvenile Cynomolgus Macaques (Macaca fascicularis)
by Keely McGrew, Nicole Monts de Oca and Therese A. Kosten
Microorganisms 2025, 13(1), 98; https://doi.org/10.3390/microorganisms13010098 - 7 Jan 2025
Cited by 1 | Viewed by 2044
Abstract
Social housing changes are likely stressful and can be associated with diarrhea, the most common health problem noted in captive macaque populations. Diarrhea may reflect a negative shift in the gut flora (“gut dysbiosis”). This study reported on changes in the gut microbiome [...] Read more.
Social housing changes are likely stressful and can be associated with diarrhea, the most common health problem noted in captive macaque populations. Diarrhea may reflect a negative shift in the gut flora (“gut dysbiosis”). This study reported on changes in the gut microbiome composition of juvenile primates (Macaca fascicularis) that experienced a change in social housing and exhibited diarrhea. A matched-case–control design was utilized to compare fecal samples from gut-unhealthy animals to healthy counterparts (n = 61). Baseline samples from recently imported animals were collected during routine sedation events. When an animal experienced a housing change, the entire cohort was monitored for diarrhea. Post-relocation samples were collected from animals that exhibited diarrhea and from their matched controls. Samples were assessed via 16S rRNA next-generation sequencing for a microbiome analysis and by ELISA for cortisol levels. Fecal cortisol levels did not differ between groups or across time points. Alpha diversity increased after relocation and differed by sex with males demonstrating a greater change in alpha diversity (p < 0.01). Although exhibiting diarrhea did not affect alpha diversity levels, it was associated with increased beta diversity (p < 0.05). Understanding how the microbiome may be affected by relocation will help guide prevention strategies such as the use of specific probiotics to reduce the incidence of diarrhea. Full article
(This article belongs to the Section Gut Microbiota)
Show Figures

Figure 1

23 pages, 11006 KB  
Article
Lactobacillus agilis SNF7 Presents Excellent Antibacteria and Anti-Inflammation Properties in Mouse Diarrhea Induced by Escherichia coli
by Mingque Feng, Jia Cheng, Yalan Su, Jingdi Tong, Xiangfu Wen, Tianxiong Jin, Meiyi Ren, Deyuan Song, Jinshang Song, Xiaohan Li, Qinna Xie and Mingchao Liu
Int. J. Mol. Sci. 2024, 25(24), 13660; https://doi.org/10.3390/ijms252413660 - 20 Dec 2024
Cited by 4 | Viewed by 1718
Abstract
Escherichia coli (E. coli) is a common pathogen that causes diarrhea in newborns and animals. Antibiotics are typically used to treat bacterial diarrhea, a global intestinal health issue. Probiotics have gained interest as a potential substitute for antibiotics in the management [...] Read more.
Escherichia coli (E. coli) is a common pathogen that causes diarrhea in newborns and animals. Antibiotics are typically used to treat bacterial diarrhea, a global intestinal health issue. Probiotics have gained interest as a potential substitute for antibiotics in the management of E. coli-induced diarrhea and present novel therapeutic options. In this study, the probiotic properties of Lactobacillus agilis SNF7 (L. agilis SNF7) isolated from feces were investigated, and whole genome sequencing was performed to evaluate the properties of the strain. Furthermore, we investigated the protective effects of L. agilis SNF7 in a mouse model of E. coli K99 infection. L. agilis SNF7 exhibits a high survival rate in artificial gastroenteric fluid and bile salt environments, along with an antagonistic effect against E. coli O111:K58 (B4), Staphylococcus aureus (S. aureus), and E. coli K99. Multiple genes with probiotic properties, including bacteriostasis, anti-inflammation, antioxidant, CAZyme, and the utilization of carbohydrate compounds, were identified in genome. L. agilis SNF7 prevented the gut barrier from being damaged by E. coli K99, reducing the clinical manifestations of the infection. Furthermore, L. agilis SNF7 reduced the expression of inflammatory cytokines (IL-6, IL-1β, and TNF-α) by inhibiting the phosphorylation of proteins linked to the NF-κB and MAPK signaling pathways. L. agilis SNF7 improved the intestinal microbial barrier, controlled the balance of the intestinal microecology, and reduced the entry of harmful microbes into the intestine. By controlling gut flora and reducing the inflammatory response, L. agilis SNF7 may be able to prevent and treat E. coli K99 infections. The application of L. agilis SNF7 in the creation of probiotic formulations to stop intestinal illnesses brought on by E. coli infections is clarified by this work. Full article
(This article belongs to the Section Molecular Immunology)
Show Figures

Figure 1

18 pages, 873 KB  
Review
Current Trends and Technological Advancements in the Use of Oxalate-Degrading Bacteria as Starters in Fermented Foods—A Review
by Sajad Hamid Al-Kabe and Alaa Kareem Niamah
Life 2024, 14(10), 1338; https://doi.org/10.3390/life14101338 - 21 Oct 2024
Cited by 5 | Viewed by 5109
Abstract
Nephrolithiasis is a medical condition characterized by the existence or development of calculi, commonly referred to as stones within the renal system, and poses significant health challenges. Calcium phosphate and calcium oxalate are the predominant constituents of renal calculi and are introduced into [...] Read more.
Nephrolithiasis is a medical condition characterized by the existence or development of calculi, commonly referred to as stones within the renal system, and poses significant health challenges. Calcium phosphate and calcium oxalate are the predominant constituents of renal calculi and are introduced into the human body primarily via dietary sources. The presence of oxalates can become particularly problematic when the delicate balance of the normal flora residing within the gastrointestinal tract is disrupted. Within the human gut, species of Oxalobacter, Lactobacillus, and Bifidobacterium coexist in a symbiotic relationship. They play a pivotal role in mitigating the risk of stone formation by modulating certain biochemical pathways and producing specific enzymes that can facilitate the breakdown and degradation of oxalate salts. The probiotic potential exhibited by these bacteria is noteworthy, as it underscores their possible utility in the prevention of nephrolithiasis. Investigating the mechanisms by which these beneficial microorganisms exert their effects could lead to novel therapeutic strategies aimed at reducing the incidence of kidney stones. The implications of utilizing probiotics as a preventive measure against kidney stone formation represent an intriguing frontier in both nephrology and microbiome research, meriting further investigation to unlock their full potential. Full article
(This article belongs to the Section Microbiology)
Show Figures

Figure 1

17 pages, 20655 KB  
Article
Dietary Isatidis Root Residue Improves Diarrhea and Intestinal Function in Weaned Piglets
by Zhong Chen, Zenghao Yan, Siting Xia, Kaijun Wang, Qi Han, Miao Zhou, Deqin Wang, Jie Yin and Yulong Yin
Animals 2024, 14(19), 2776; https://doi.org/10.3390/ani14192776 - 26 Sep 2024
Cited by 5 | Viewed by 2023
Abstract
Weaning stress can trigger diarrhea, cause intestinal damage, and disrupt the intestinal flora of piglets, ultimately resulting in retarded growth or even the death of the animals. Traditional Chinese medicine residues encompass numerous bioactive compounds and essential nutrients; however, their efficient utilization remains [...] Read more.
Weaning stress can trigger diarrhea, cause intestinal damage, and disrupt the intestinal flora of piglets, ultimately resulting in retarded growth or even the death of the animals. Traditional Chinese medicine residues encompass numerous bioactive compounds and essential nutrients; however, their efficient utilization remains a challenge. Consequently, our study sought to explore the impact of traditional Chinese medicine residues, specifically Isatidis Root residue (IRR), on the growth performance, intestinal function, and occurrence of weaning diarrhea in newly weaned piglets. Forty healthy, castrated Duroc × Landrace × Yorkshire males, weaned at 21 days old and exhibiting similar body conditions, were randomly allocated into five groups, with eight piglets in each group. The results indicated that the dietary inclusion of IRR at concentrations ranging from 0.5% to 4.0% notably decreased the incidence of diarrhea in weaned piglets compared to the control group (p < 0.05). Serum LDL-C and globulin (GLB) contents were reduced in response to dietary IRR concentrations (0.5% to 4.0%), while serum albumin (ALB) and albumin/globulin (A/G) contents were enhanced (p < 0.05). Dietary 0.5%, 1.0%, and 2.0% IRR resulted in significant increases in villus height (VH) and villus height/crypt depth (V/C) ratios in the jejunum, V/C ratios in the ileum, and the number of villi goblet cells both in the jejunum and ileum. IRR also led to a significant decrease in the crypt depth (CD) of the jejunum and ileum (p < 0.05). Furthermore, the expression of IL-6 in the jejunum was significantly increased in IRR-fed piglets (0.5% to 4.0%) (p < 0.05). IRR demonstrated inhibitory effects on harmful bacteria in the gastrointestinal microbiome, including Campylobacter, Actinobacillus minor, and Ralstonia pickettii, indicating its broad-spectrum bacteriostatic properties. In conclusion, dietary IRR alleviated diarrhea in weaned piglets and improved gut function and microbial compositions. Full article
Show Figures

Figure 1

16 pages, 2510 KB  
Article
Association of Methyl Donor Nutrients’ Dietary Intake and Cognitive Impairment in the Elderly Based on the Intestinal Microbiome
by Qianqian Chen, Rui Fan, Lixia Song, Shuyue Wang, Mei You, Meng Cai, Yuxiao Wu, Yong Li and Meihong Xu
Nutrients 2024, 16(13), 2061; https://doi.org/10.3390/nu16132061 - 28 Jun 2024
Cited by 5 | Viewed by 2975
Abstract
Globally, cognitive impairment (CI) is the leading cause of disability and dependency among the elderly, presenting a significant public health concern. However, there is currently a deficiency in pharmacological interventions that can effectively cure or significantly reverse the progression of cognitive impairment. Methyl [...] Read more.
Globally, cognitive impairment (CI) is the leading cause of disability and dependency among the elderly, presenting a significant public health concern. However, there is currently a deficiency in pharmacological interventions that can effectively cure or significantly reverse the progression of cognitive impairment. Methyl donor nutrients (MDNs), including folic acid, choline, and vitamin B12, have been identified as potential enhancers of cognitive function. Nevertheless, there remains a dearth of comprehensive research investigating the connection between the dietary intake of MDNs and CI. In our study, we comprehensively assessed the relationship between MDNs’ dietary intake and CI in older adults, utilizing 16S rRNA gene sequencing to investigate the potential underlying mechanisms. The results showed an obvious difference in the methyl-donor nutritional quality index (MNQI) between the dementia (D) group and the dementia-free (DF) group. Specifically, there was a lower MNQI in the D group than that in the DF group. For the gut microbiome, the beta diversity of gut flora exhibited higher levels in the high methyl-donor nutritional quality (HQ) group as opposed to the low methyl-donor nutritional quality (LQ) group, and lower levels in the D group in comparison to the DF group. Subsequently, we performed a correlation analysis to examine the relationship between the relative abundance of microbiota, the intake of MDNs, and Montreal Cognitive Assessment (MoCA) scores, ultimately identifying ten genera with potential regulatory functions. Additionally, KEGG pathway analyses suggested that the one-carbon metabolism, chronic inflammation, and DNA synthesis potentially serve as pathways through which MDNs may be promising for influencing cognitive function. These results implied that MDNs might have the potential to enhance cognitive function through the regulation of microbiota homeostasis. This study offers dietary recommendations for the prevention and management of CI in the elderly. Full article
Show Figures

Graphical abstract

16 pages, 3154 KB  
Article
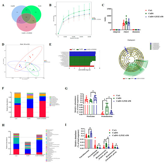
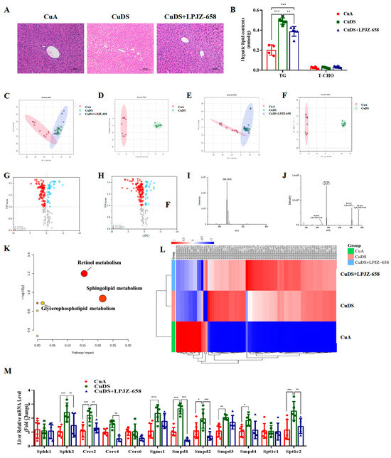
Exploring the Regulatory Effect of LPJZ-658 on Copper Deficiency Combined with Sugar-Induced MASLD in Middle-Aged Mice Based on Multi-Omics Analysis
by Chunhua Li, Ziqi Liu, Wei Wei, Chen Chen, Lichun Zhang, Yang Wang, Bo Zhou, Liming Liu, Xiao Li and Cuiqing Zhao
Nutrients 2024, 16(13), 2010; https://doi.org/10.3390/nu16132010 - 25 Jun 2024
Cited by 6 | Viewed by 2682
Abstract
Globally, metabolic dysfunction-associated steatotic liver disease (MASLD), previously termed nonalcoholic fatty liver disease (NAFLD), is one of the most common liver disorders and is strongly associated with copper deficiency. To explore the potential effects and mechanisms of Lactiplantibacillus plantarum LPJZ-658, copper deficiency combined [...] Read more.
Globally, metabolic dysfunction-associated steatotic liver disease (MASLD), previously termed nonalcoholic fatty liver disease (NAFLD), is one of the most common liver disorders and is strongly associated with copper deficiency. To explore the potential effects and mechanisms of Lactiplantibacillus plantarum LPJZ-658, copper deficiency combined with a high-sugar diet-induced MASLD mouse model was utilized in this study. We fed 40-week-old (middle-aged) male C57BL/6 mice a copper-deficient and high-sugar diet for 16 weeks (CuDS), with supplementary LPJZ-658 for the last 6 weeks (CuDS + LPJZ-658). In this study, we measured body weight, liver weight, and serum biochemical markers. Lipid accumulation, histology, lipidomics, and sphingolipid metabolism-related enzyme expression were investigated to analyze liver function. Untargeted metabolomics was used to analyze the serum and the composition and abundance of intestinal flora. In addition, the correlation between differential liver lipid profiles, serum metabolites, and gut flora at the genus level was measured. The results show that LPJZ-658 significantly improves abnormal liver function and hepatic steatosis. The lipidomics analyses and metabolic pathway analysis identified sphingolipid, retinol, and glycerophospholipid metabolism as the most relevant metabolic pathways that characterized liver lipid dysregulation in the CuDS group. Consistently, RT-qPCR analyses revealed that the enzymes catalyzing sphingolipid metabolism that were significantly upregulated in the CuDS group were downregulated by the LPJZ-658 treatment. In addition, the serum metabolomics results indicated that the linoleic acid, taurine and hypotaurine, and ascorbate and aldarate metabolism pathways were associated with CuDS-induced MASLD. Notably, we found that treatment with LPJZ-658 partially reversed the changes in the differential serum metabolites. Finally, LPJZ-658 effectively regulated intestinal flora abnormalities and was significantly correlated with differential hepatic lipid species and serum metabolites. In conclusion, we elucidated the function and potential mechanisms of LPJZ-658 in alleviating copper deficiency combined with sugar-induced middle-aged MASLD and hope this will provide possible treatment strategies for improving MASLD. Full article
(This article belongs to the Section Nutritional Epidemiology)
Show Figures

Figure 1

19 pages, 4626 KB  
Article
Investigating the Impact of Pineapple–Whey Protein Fermentation Products on Cefixime-Induced Intestinal Flora Dysbiosis in Mice Using 16S Sequencing and Untargeted Metabolomics Techniques
by Jiawei Luo, Shan Xiao, Da Ma, Junhan Xiang, Bo Wang, Yanxue Cai and Jihui Wang
Foods 2024, 13(12), 1927; https://doi.org/10.3390/foods13121927 - 19 Jun 2024
Cited by 5 | Viewed by 3060
Abstract
In our previous study, a new fermented food (PWF) created by utilizing pineapple by-products and whey proteins as a matrix via co-fermentation with lactic acid bacteria and yeast was developed, and, in the current study, we examined the impact of a pineapple–whey protein [...] Read more.
In our previous study, a new fermented food (PWF) created by utilizing pineapple by-products and whey proteins as a matrix via co-fermentation with lactic acid bacteria and yeast was developed, and, in the current study, we examined the impact of a pineapple–whey protein fermentation product on a cefixime-induced dysbiosis model in mice using 16S sequencing and untargeted metabolomics techniques. The results indicated that the pineapple–whey protein fermentation product played a positive role in restoring the intestinal flora. In this study, cefixime reduced the overall abundance of intestinal flora and decreased the relative abundance of probiotics in the gut, while also inhibiting amino acid metabolism. The addition of PWF normalized the intestinal flora to a steady state, significantly increasing the populations of Weissella, Lactococcus, Faecalibaculum, and Bacteroides acidophilus, while decreasing the numbers of Akkermansia and Escherichia-Shigella. Additionally, PWF modulated microbial metabolites, such as L-glutamate and L-threonine, and upregulated amino-acid-related metabolic pathways, including those involving glycine, serine, and threonine. In conclusion, PWF can alleviate intestinal flora dysbiosis and metabolic disturbances induced by antibiotic interventions. It is suggested that PWF could be a potential dietary strategy for patients with antibiotic-associated diarrhea. Full article
(This article belongs to the Special Issue Research Advances of Lactic Acid Fermentation of Food By-Products)
Show Figures

Figure 1

19 pages, 16590 KB  
Article
Changes in Rumen Microbiology and Metabolism of Tibetan Sheep with Different Lys/Met Ratios in Low-Protein Diets
by Fengshuo Zhang, Yu Zhang, Tingli He, Qiurong Ji, Shengzhen Hou and Linsheng Gui
Animals 2024, 14(11), 1533; https://doi.org/10.3390/ani14111533 - 22 May 2024
Cited by 5 | Viewed by 1993
Abstract
In ruminants, supplementing appropriate amounts of amino acids improves growth, feed utilization efficiency, and productivity. This study aimed to assess the effects of different Lys/Met ratios on the ruminal microbial community and the metabolic profiling in Tibetan sheep using 16S rDNA sequencing and [...] Read more.
In ruminants, supplementing appropriate amounts of amino acids improves growth, feed utilization efficiency, and productivity. This study aimed to assess the effects of different Lys/Met ratios on the ruminal microbial community and the metabolic profiling in Tibetan sheep using 16S rDNA sequencing and non-target metabolomics. Ninety-two-month-old Tibetan rams (initial weight = 15.37 ± 0.92 kg) were divided into three groups and fed lysine/methionine (Lys/Met) of 1:1 (LP-L), 2:1 (LP-M), and 3:1 (LP-H) in low-protein diet, respectively. Results: The T-AOC, GSH-Px, and SOD were significantly higher in the LP-L group than in LP-H and LP-M groups (p < 0.05). Cellulase activity was significantly higher in the LP-L group than in the LP-H group (p < 0.05). In the fermentation parameters, acetic acid concentration was significantly higher in the LP-L group than in the LP-H group (p < 0.05). Microbial sequencing analysis showed that Ace and Chao1 indicators were significantly higher in LP-L than in LP-H and LP-M (p < 0.05). At the genus level, the abundance of Rikenellaceae RC9 gut group flora and Succiniclasticum were significantly higher in LP-L than in LP-M group (p < 0.05). Non-target metabolomics analyses revealed that the levels of phosphoric acid, pyrocatechol, hydrocinnamic acid, banzamide, l-gulono-1,4-lactone, cis-jasmone, Val-Asp-Arg, and tropinone content were higher in LP-L. However, l-citrulline and purine levels were lower in the LP-L group than in the LP-M and LP-H groups. Banzamide, cis-jasmone, and Val-Asp-Arg contents were positively correlated with the phenotypic contents, including T-AOC, SOD, and cellulase. Phosphoric acid content was positively correlated with cellulase and lipase activities. In conclusion, the Met/Lys ratio of 1:1 in low-protein diets showed superior antioxidant status and cellulase activity in the rumen by modulating the microbiota and metabolism of Tibetan sheep. Full article
(This article belongs to the Section Animal Nutrition)
Show Figures

Figure 1

17 pages, 10705 KB  
Article
Faecalibacterium prausnitzii Supplementation Prevents Intestinal Barrier Injury and Gut Microflora Dysbiosis Induced by Sleep Deprivation
by Xintong Wang, Yixuan Li, Xifan Wang, Ran Wang, Yanling Hao, Fazheng Ren, Pengjie Wang and Bing Fang
Nutrients 2024, 16(8), 1100; https://doi.org/10.3390/nu16081100 - 9 Apr 2024
Cited by 18 | Viewed by 7057
Abstract
Sleep deprivation (SD) leads to impaired intestinal barrier function and intestinal flora disorder, especially a reduction in the abundance of the next generation of probiotic Faecalibacterium prausnitzii (F. prausnitzii). However, it remains largely unclear whether F. prausnitzii can ameliorate SD-induced intestinal [...] Read more.
Sleep deprivation (SD) leads to impaired intestinal barrier function and intestinal flora disorder, especially a reduction in the abundance of the next generation of probiotic Faecalibacterium prausnitzii (F. prausnitzii). However, it remains largely unclear whether F. prausnitzii can ameliorate SD-induced intestinal barrier damage. A 72 h SD mouse model was used in this research, with or without the addition of F. prausnitzii. The findings indicated that pre-colonization with F. prausnitzii could protect against tissue damage from SD, enhance goblet cell count and MUC2 levels in the colon, boost tight-junction protein expression, decrease macrophage infiltration, suppress pro-inflammatory cytokine expression, and reduce apoptosis. We found that the presence of F. prausnitzii helped to balance the gut microbiota in SD mice by reducing harmful bacteria like Klebsiella and Staphylococcus, while increasing beneficial bacteria such as Akkermansia. Ion chromatography analysis revealed that F. prausnitzii pretreatment increased the fecal butyrate level in SD mice. Overall, these results suggested that incorporating F. prausnitzii could help reduce gut damage caused by SD, potentially by enhancing the intestinal barrier and balancing gut microflora. This provides a foundation for utilizing probiotics to protect against intestinal illnesses. Full article
Show Figures

Figure 1

34 pages, 3450 KB  
Review
Revolutionizing Renewable Resources: Cutting-Edge Trends and Future Prospects in the Valorization of Oligosaccharides
by Ramachandran Chelliah, Nam Hyeon Kim, SeonJu Park, Younseo Park, Su-Jung Yeon, Kaliyan Barathikannan, Selvakumar Vijayalakshmi and Deog-Hwan Oh
Fermentation 2024, 10(4), 195; https://doi.org/10.3390/fermentation10040195 - 2 Apr 2024
Cited by 12 | Viewed by 4232
Abstract
Lignocellulosic wastes, primarily from agricultural by-products, are a renewable resource increasingly used in the sustainable production of oligosaccharides, significantly contributing to the growing bioeconomy. This innovative utilization of biological resources aligns with the global shift towards sustainable development, focusing on creating products such [...] Read more.
Lignocellulosic wastes, primarily from agricultural by-products, are a renewable resource increasingly used in the sustainable production of oligosaccharides, significantly contributing to the growing bioeconomy. This innovative utilization of biological resources aligns with the global shift towards sustainable development, focusing on creating products such as food, feed, and bioenergy from renewable sources. Oligosaccharides, specialized carbohydrates, are synthesized either chemically or more eco-friendly, biologically. Biological synthesis often involves enzymes or whole-cell systems to transform lignocellulosic wastes into these valuable sugars. As functional food supplements, oligosaccharides play a crucial role in human and animal health. They serve as prebiotics, indigestible components that promote the proliferation of beneficial gut microbiota, especially within the colon. This positive impact on gut flora is essential for boosting the immune system and regulating physiological functions. Important prebiotics, including galactooligosaccharides (GOS), xylooligosaccharides (XOS), fructooligosaccharides (FOS), mannan-oligosaccharides (MOS), and isomaltooligosaccharides (IMOS), are produced through methods involving enzymes or the use of whole cells, with agricultural waste as substrates. Recent advancements focus on refining these biological processes for oligosaccharide synthesis using lignocellulosic substrates, emphasizing the principles of a circular bioeconomy, which promotes resource reuse and recycling. This review highlights the potential and challenges in the biological synthesis of oligosaccharides from renewable resources. It underscores the need for innovation in process optimization and commercialization strategies to fully exploit lignocellulosic wastes. This approach not only contributes to sustainable product development, but also opens new avenues for the profitable and environmentally friendly utilization of agricultural residues, marking a significant step forward in the bio-based industry. Full article
(This article belongs to the Special Issue Biotechnological Valorization Approaches for Food Waste)
Show Figures

Figure 1

Back to TopTop