Lactobacillus agilis SNF7 Presents Excellent Antibacteria and Anti-Inflammation Properties in Mouse Diarrhea Induced by Escherichia coli
Abstract
1. Introduction
2. Results
2.1. Colony Morphology and Genetic Analysis
2.2. Acid, Bile Salt, Gastric Fluid, and Intestinal Fluid Tolerance
2.3. Antibacterial Activity
2.4. Antibiotic Susceptibility
2.5. Hemolytic Activity
2.6. The Biological Characteristics of L. agilis SNF7
2.7. General Genome Features of L. agilis SNF7
2.8. Genomic Predictive Function of L. agilis SNF7
2.9. Safety Prediction of L. agilis SNF7
2.10. Effects of L. agilis SNF7 on the Physiological Indexes of E. coli K99-Induced Diarrhea Mice
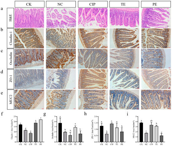
2.11. Effects of L. agilis SNF7 on Intestinal Physical Barriers of E. coli K99-Induced Diarrhea Mice
2.12. Effects of L. agilis SNF7 on E. coli-Induced Inflammatory Factor Secretion in Mice Jejunum Tissues
2.13. Effect of L. agilis SNF7 on NF-κB and MAPK Signaling Pathways in E. coli K99-Induced Diarrhea Mice
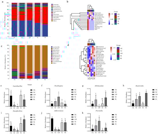
2.14. Modulation Effect of L. agilis SNF7 on the Gut Microbiota in E. coli K99-Induced Diarrhea Mice
3. Discussion
4. Materials and Methods
4.1. Isolation and Identification of Probiotics in Calf Feces
4.2. Strain Survival in the In Vitro-Simulated Gastrointestinal Conditions
4.3. Antibacterial Activity of Probiotic Cell-Free Supernatant
4.4. Propertiy of Antibacterial Compounds Produced by the Probiotics Isolates
4.5. Antibiotic Susceptibility of the Probiotic Isolates
4.6. Hemolytic Activity of the Probiotic Isolates
4.7. Growth and Acid Production Curves of the Probiotic Isolates
4.8. Genome Sequencing, Assembly, and Bioinformatic Analyses
4.9. Animal Experiments
4.10. Pathological Analysis
4.11. Immunohistochemical Analysis
4.12. Enzyme-Linked Immunosorbent Assay
4.13. RNA Extraction and Quantitative Real-Time PCR
4.14. 16S rRNA Analysis of the Contents of the Cecum
4.15. Statistical Analysis
5. Conclusions
Author Contributions
Funding
Institutional Review Board Statement
Data Availability Statement
Conflicts of Interest
References
- Hill, C.; Guarner, F.; Reid, G.; Gibson, G.R.; Merenstein, D.J.; Pot, B.; Morelli, L.; Canani, R.B.; Flint, H.J.; Salminen, S.; et al. The international scientific association for probiotics and prebiotics consensus statement on the scope and appropriate use of the term probiotic. Nat. Rev. Gastroenterol. Hepatol. 2014, 11, 506–514. [Google Scholar] [CrossRef] [PubMed]
- Marchesi, J.R.; Adams, D.H.; Fava, F.; Hermes, G.D.A.; Hirschfield, G.M.; Hold, G.; Quraishi, M.N.; Kinross, J.; Smidt, H.; Tuohy, K.M.; et al. The gut microbiota and host health: A new clinical frontier. Gut 2016, 65, 330–339. [Google Scholar] [CrossRef] [PubMed]
- Zhu, H.; Cao, C.; Wu, Z.; Zhang, H.; Sun, Z.; Wang, M.; Xu, H.; Zhao, Z.; Wang, Y.; Pei1, G.; et al. The probiotic L. casei Zhang slows the progression of acute and chronic kidney disease. Cell Metab. 2021, 33, 1926–1942. [Google Scholar] [CrossRef] [PubMed]
- Lynch, S.V.; Pedersen, O. The human intestinal microbiome in health and disease. N. Engl. J. Med. 2016, 375, 2369–2379. [Google Scholar] [CrossRef] [PubMed]
- Ni, X. Application progress of autochthonous microbiota in broiler feed. Feed Ind. 2021, 42, 1–4. [Google Scholar] [CrossRef]
- Duranti, S.; Lugli, G.A.; Milani, C.; James, K.; Mancabelli, L.; Turroni, F.; Alessandri, G.; Mangifesta, M.; Mancino, W.; Ossiprandi, M.C.; et al. Bifidobacterium bifidum and the infant gut microbiota: An intriguing case of microbe-host co-evolution. Environ. Microbiol. 2019, 21, 3683–3695. [Google Scholar] [CrossRef]
- O’Callaghan, A.; Sinderen, D. Bifidobacteria and their role as members of the human gut microbiota. Front. Microbiol. 2016, 7, 925. [Google Scholar] [CrossRef] [PubMed]
- Fan, P.; Kim, M.; Liu, G.; Zhai, Y.; Liu, T.; Driver, J.D.; Jeong, K.C. The gut microbiota of newborn calves and influence of potential probiotics on reducing diarrheic disease by inhibition of pathogen colonization. Front. Microbiol. 2021, 12, 772863. [Google Scholar] [CrossRef]
- Qiao, J.; Sun, Z.; Liang, D.; Li, H. Lactobacillus salivarius alleviates inflammation via NF-κB signaling in ETEC K88-induced IPEC-J2 cells. J. Anim. Sci. Biotechnol. 2020, 11, 76. [Google Scholar] [CrossRef] [PubMed]
- Al-Balawi, M.; Morsy, F.M. Enterococcus faecalis is a better competitor than other Lactic acid bacteria in the initial colonization of colon of healthy newborn babies at first week of their life. Front. Microbiol. 2020, 29, 2017. [Google Scholar] [CrossRef]
- Chen, L.; Bai, X.; Wang, T.; Liu, J.; Miao, X.; Zeng, B.; Li, D. Gut microbial diversity analysis of different native chickens and screening of chicken-derived probiotics. Animals 2023, 13, 3672. [Google Scholar] [CrossRef] [PubMed]
- Khan, A.N.; Yasmin, H.; Ghazanfar, S.; Hassan, M.N.; Keyani, R.; Khan, I.; Gohar, M.; Shahzad, A.; Hashim, M.J.; Ahmad, A. Antagonistic, Anti-oxidant, anti-inflammatory and anti-diabetic probiotic potential of Lactobacillus agilis isolated from the rhizosphere of the medicinal plants. Saudi J. Biol. Sci. 2021, 28, 6069–6076. [Google Scholar] [CrossRef]
- Chen, Y.M.; Limaye, A.; Chang, H.W.; Liu, J.R. Screening of Lactic acid bacterial strains with antiviral activity against porcine epidemic diarrhea. Probiotics Antimicrob. Proteins 2022, 14, 546–559. [Google Scholar] [CrossRef]
- Eldesoukey, I.E.; Elmonir, W.; Alouffi, A.; Beleta, E.I.M.; Kelany, M.A.; Elnahriry, S.S.; Alghonaim, M.I.; al Zeyadi, Z.A.; Elaadli, H. Multidrug-resistant Enteropathogenic Escherichia coli isolated from diarrhoeic calves, milk, and workers in dairy farms: A potential public health risk. Antibiotics 2022, 11, 999. [Google Scholar] [CrossRef] [PubMed]
- Wang, H.; Zhong, Z.; Luo, Y.; Cox, E.; Devriendt, B. Heat-Stable enterotoxins of enterotoxigenic Escherichia coli and Their impact on host immunity. Toxins 2019, 11, 24. [Google Scholar] [CrossRef] [PubMed]
- Jia, Z.; Chen, A.; Bao, F.; He, M.; Gao, S.; Xu, J.; Zhang, X.; Niu, P.; Wang, C. Effect of nisin on microbiomebrain-gut axis neurochemicals by Escherichia coli-induced diarrhea in mice. Microb. Pathog. 2018, 119, 65–71. [Google Scholar] [CrossRef]
- Hou, K.; Wu, Z.X.; Chen, X.Y.; Wang, J.Q.; Zhang, D.; Xiao, C.; Zhu, D.; Koya, J.B.; Wei, L.; Li, J.; et al. Microbiota in health and diseases. Signal Transduct. Target. Ther. 2022, 7, 135. [Google Scholar] [CrossRef] [PubMed]
- Shahab, M.; Shahab, N. Coevolution of the human host and gut microbiome: Metagenomics of microbiota. Curēus 2022, 14, e26310. [Google Scholar] [CrossRef]
- Adak, A.; Khan, M.R. An insight into gut microbiota and its functionalities. Cell. Mol. Life Sci. 2019, 76, 473–493. [Google Scholar] [CrossRef] [PubMed]
- Pickard, J.M.; Zeng, M.Y.; Caruso, R.; Núñez, G. Gut microbiota: Role in pathogen colonization, immune responses, and inflammatory disease. Immunol. Rev. 2017, 279, 70–89. [Google Scholar] [CrossRef]
- Ducarmon, Q.R.; Zwittink, R.D.; Hornung, B.V.H.; van Schaik, W.; Young, V.B.; Kuijper, E.J. Gut microbiota and colonization resistance against bacterial enteric infection. Microbiol. Mol. Biol. Rev. 2019, 83, e00007–e00019. [Google Scholar] [CrossRef] [PubMed]
- Stevens, E.J.; Bates, K.A.; King, K.C. Host microbiota can facilitate pathogen infection. PLoS Pathog. 2021, 17, e1009514. [Google Scholar] [CrossRef] [PubMed]
- Yadav, A.K.; Tyagi, A.; Kumar, A.; Panwar, S.; Grover, S.; Saklani, A.C.; Hemalatha, R.; Batish, V.K. Adhesion of Lactobacilli and their anti-infectivity potential. Crit. Rev. Food Sci. Nutr. 2017, 57, 2042–2056. [Google Scholar] [CrossRef] [PubMed]
- Naissinger da Silva, M.; Tagliapietra, B.L.; Flores, V.D.A. Pereira dos santos richards NS. In vitro test to evaluate survival in the gastrointestinal tract of commercial probiotics. Curr. Res. Food Sci. 2021, 4, 320–325. [Google Scholar] [CrossRef]
- Stasiak-Różańska, L.; Berthold-Pluta, A.; Pluta, A.S.; Dasiewicz, K.; Garbowska, M. Effect of simulated gastrointestinal tract conditions on survivability of probiotic bacteria present in commercial preparations. Int. J. Environ. Res. Public Health 2021, 18, 1108. [Google Scholar] [CrossRef] [PubMed]
- Reuben, R.C.; Roy, P.C.; Sarkar, S.L.; Alam, R.U.; Jahid, I.K. Isolation, characterization, and assessment of lactic acid bacteria toward their selection as poultry probiotics. BMC Microbiol. 2019, 19, 253. [Google Scholar] [CrossRef] [PubMed]
- Sanders, M.E.; Merenstein, D.J.; Reid, G.; Gibson, G.R.; Rastall, R.A. Probiotics and prebiotics in intestinal health and disease: From biology to the clinic. Nat. Rev. Gastroenterol. Hepatol. 2019, 16, 642. [Google Scholar] [CrossRef]
- Gupta, M.; Raut, R.; Manandhar, S.; Chaudhary, A.; Shrestha, U.; Dangol, S.G.C.S.; BudhaK, R.; Karki, G.; Díaz-Sánchez, S.; Gortazar, C.; et al. Identification and characterization of probiotics isolated from indigenous chicken (Gallus domesticus) of Nepal. PLoS ONE 2023, 18, e0280412. [Google Scholar] [CrossRef] [PubMed]
- Zhai, R.G.; Rizzi, M.; Garavaglia, S. Nicotinamide/nicotinic acid mononucleotide adenylyltransferase, new insights into an ancient enzyme. Cell. Mol. Life Sci. 2009, 66, 2805–2818. [Google Scholar] [CrossRef]
- Ma, Y.; Bao, Y.; Wang, S.; Li, T.; Chang, X.; Yang, G.; Meng, X. Anti-inflammation effects and potential mechanism of saikosaponins by regulating Nicotinate and Nicotinamide metabolism and arachidonic acid metabolism. Inflammation 2016, 39, 1453–1461. [Google Scholar] [CrossRef] [PubMed]
- Sato, Y.; Atarashi, K.; Plichta, D.R.; Arai, Y.; Sasajima, S.; Kearney, S.M.; Suda, W.; Takeshita, K.; Sasaki, T.; Okamoto, S.; et al. Novel bile acid biosynthetic pathways are enriched in the microbiome of centenarians. Nature 2021, 599, 458–464. [Google Scholar] [CrossRef] [PubMed]
- Prol García, M.J.; D’Alvise, P.W.; Rygaard, A.M.; Gram, L. Biofilm formation is not a prerequisite for production of the antibacterial compound tropodithietic acid in Phaeobacter inhibens DSM17395. J. Appl. Microbiol. 2014, 117, 1592–1600. [Google Scholar] [CrossRef]
- Kajikawa, A.; Suzuki, S.; Igimi, S. The impact of motility on the localization of Lactobacillus agilis in the murine gastrointestinal tract. BMC Microbiol. 2018, 18, 68. [Google Scholar] [CrossRef]
- Prakash Tamang, J.; Kharnaior, P.; Pariyar, P. Whole genome sequencing of the poly-γ-glutamic acid-producing novel Bacillus subtilis Tamang strain, isolated from spontaneously fermented kinema. Food Res. Int. 2024, 190, 114655. [Google Scholar] [CrossRef]
- Alcock, B.P.; Huynh, W.; Chalil, R.; Smith, K.W.; Raphenya, A.R.; Wlodarski, M.A.; Edalatmand, A.; Petkau, A.; Syed, S.A.; Tsang, K.K.; et al. CARD 2023: Expanded curation, support for machine learning, and resistome prediction at the Comprehensive Antibiotic Resistance Database. Nucleic Acids Res. 2023, 51, D690–D699. [Google Scholar] [CrossRef] [PubMed]
- Prieto, A.; López-Novo, C.; Díaz, P.; Díaz-Cao, J.M.; López-Lorenzo, G.; Antón, C.; Remesar, S.; García-Dios, D.; López, C.; Panadero, R.; et al. Antimicrobial susceptibility of Enterotoxigenic Escherichia coli from diarrhoeic neonatal calves in Spain. Animals 2022, 12, 264. [Google Scholar] [CrossRef] [PubMed]
- Jia, Y.; Mao, W.; Liu, B.; Zhang, S.; Cao, J.; Xu, X. Study on the drug resistance and pathogenicity of Escherichia coli isolated from calf diarrhea and the distribution of virulence genes and antimicrobial resistance genes. Front. Microbiol. 2022, 13, 992111. [Google Scholar] [CrossRef]
- Signorini, M.L.; Soto, L.P.; Zbrun, M.V.; Sequeira, G.J.; Rosmini, M.R.; Frizzo, L.S. Impact of probiotic administration on the health and fecal microbiota of young calves: A meta-analysis of randomized controlled trials of lactic acid bacteria. Res. Vet. Sci. 2012, 93, 250–258. [Google Scholar] [CrossRef]
- Wu, Y.Y.; Nie, C.X.; Xu, C.; Luo, R.Q.; Chen, H.L.; Niu, J.L.; Bai, X.; Zhang, W. Effects of dietary supplementation with multispecies probiotics on intestinal epithelial development and growth performance of neonatal calves challenged with Escherichia coli K99. J. Sci. Food Agric. 2022, 102, 4373–4383. [Google Scholar] [CrossRef] [PubMed]
- Wang, G.; Zhang, Y.; Song, X.; Xia, Y.; Lai, P.F.; Ai, L. Lactobacillus casei LC2W can inhibit the colonization of Escherichia coli O157: H7 in vivo and reduce the severity of colitis. Food Funct. 2019, 10, 5843–5852. [Google Scholar] [CrossRef]
- Miettinen, M.; Lehtonen, A.; Julkunen, I.; Matikainen, S. Lactobacilli and Streptococci activate NF-kappa B and STAT signaling pathways in human macrophages. J. Immunol. 2000, 164, 3733–3740. [Google Scholar] [CrossRef] [PubMed]
- Hou, J.; Hu, M.; Zhang, L.; Gao, Y.; Ma, L.; Xu, Q. Dietary taxifolin protects against dextran sulfate sodium-induced colitis via NF-κB signaling, enhancing intestinal barrier and modulating gut microbiota. Front. Immunol. 2021, 11, 631809. [Google Scholar] [CrossRef] [PubMed]
- Sun, Z.; Li, H.; Li, Y.; Qiao, J. Lactobacillus salivarius, a potential probiotic to improve the health of LPS-challenged piglet intestine by alleviating inflammation as well as oxidative stress in a dose-dependent manner during weaning transition. Front. Vet. Sci. 2020, 7, 547425. [Google Scholar] [CrossRef] [PubMed]
- Knoop, K.A.; Newberry, R.D. Goblet cells: Multifaceted players in immunity at mucosal surfaces. Mucosal Immunol. 2018, 11, 1551–1557. [Google Scholar] [CrossRef] [PubMed]
- Ren, S.; Chen, A.; Tian, Y.; Bai, Z.; Wang, C. Lactobacillus paracasei from koumiss ameliorates diarrhea in mice via tight junctions modulation. Nutrition 2022, 98, 111584. [Google Scholar] [CrossRef] [PubMed]
- Pereira, F.C.; Wasmund, K.; Cobankovic, I.; Jehmlich, N.; Herbold, C.W.; Lee, K.S.; Sziranyi, B.; Vesely, C.; Decker, T.; Stocker, R.; et al. Rational design of a microbial consortium of mucosal sugar utilizers reduces Clostridiodes difficile colonization. Nat. Commun. 2020, 11, 5104. [Google Scholar] [CrossRef] [PubMed]
- He, L.; Wang, C.; Simujide, H.; Aricha, H.; Zhang, J.; Liu, B.; Zhang, C.; Cui, Y.; Aorigele, C. Effect of early Pathogenic Escherichia coli infection on the intestinal barrier and immune function in newborn calves. Front. Cell. Infect. Microbiol. 2022, 12, 818276. [Google Scholar] [CrossRef]
- Yang, J.; Qiu, Y.; Hu, S.; Zhu, C.; Wang, L.; Wen, X.; Yang, X.; Jiang, Z. Lactobacillus plantarum inhibited the inflammatory response induced by enterotoxigenic Escherichia coli K88 via modulating MAPK and NF-kappaB signaling in intestinal porcine epithelial cells. J. Appl. Microbiol. 2021, 130, 1684–1694. [Google Scholar] [CrossRef] [PubMed]
- Villena, J.; Kitazawa, H. Modulation of intestinal TLR4-inflammatory signaling pathways by probiotic microorganisms: Lessons learned from Lactobacillus jensenii TL2937. Front. Immunol. 2014, 4, 512. [Google Scholar] [CrossRef] [PubMed]
- Brown, M.D.; Sacks, D.B. Compartmentalised MAPK pathways. Handb. Exp. Pharmacol. 2008, 186, 205–235. [Google Scholar] [CrossRef]
- Chon, H.; Choi, B.; Jeong, G.; Lee, E.; Lee, S. Suppression of proinflammatory cytokine production by specific metabolites of Lactobacillus plantarum 10hk2 via inhibiting NF-κB and p38 MAPK expressions. Comp. Immunol. Microbiol. Infect. Dis. 2010, 33, e41–e49. [Google Scholar] [CrossRef] [PubMed]
- Kim, D.; Zeng, M.Y.; Nunez, G. The interplay between host immune cells and gut microbiota in chronic inflammatory diseases. Exp. Mol. Med. 2017, 49, e339. [Google Scholar] [CrossRef] [PubMed]
- Lv, W.; Liu, C.; Ye, C.; Sun, J.; Tan, X.; Zhang, C.; Qu, Q.; Shi, D.; Guo, S. Structural modulation of gut microbiota during alleviation of antibiotic-associated diarrhea with herbal formula. Int. J. Biol. Macromol. 2017, 105 Pt 3, 1622–1629. [Google Scholar] [CrossRef]
- Shin, N.R.; Whon, T.W.; Bae, J.W. Proteobacteria: Microbial signature of dysbiosis in gut microbiota. Trends Biotechnol. 2015, 33, 496–503. [Google Scholar] [CrossRef]
- Ni, J.; Wu, G.D.; Albenberg, L.; Tomov, V.T. Gut microbiota and IBD: Causation or correlation? Nat. Rev. Gastroenterol. Hepatol. 2017, 14, 573–584. [Google Scholar] [CrossRef] [PubMed]
- Binda, C.; Lopetuso, L.R.; Rizzatti, G.; Gibiino, G.; Cennamo, V.; Gasbarrini, A. Actinobacteria: A relevant minority for the maintenance of gut homeostasis. Dig. Liver Dis. 2018, 50, 421–428. [Google Scholar] [CrossRef]
- Mariat, D.; Firmesse, O.; Levenez, F.; Guimarăes, V.; Sokol, H.; Doré, J.; Corthier, G.; Furet, J.P. The Firmicutes/Bacteroidetes ratio of the human microbiota changes with age. BMC Microbiol. 2009, 9, 123. [Google Scholar] [CrossRef]
- Ran, X.; Li, X.; Xie, X.; Lei, J.; Yang, F.; Chen, D. Effects of probiotic Enterococcus faecium from yak on the intestinal microflora and metabolomics of mice with Salmonella infection. Probiotics Antimicrob. Proteins. 2024, 16, 1036–1051. [Google Scholar] [CrossRef] [PubMed]
- Hu, Y.; Zhao, M.; Lu, Z.; Lv, F.; Zhao, H.; Bie, X. L. johnsonii, L. plantarum, and L. rhamnosus alleviated Enterohaemorrhagic Escherichia coli-induced diarrhoea in mice by regulating gut microbiota. Microb. Pathog. 2021, 154, 104856. [Google Scholar] [CrossRef] [PubMed]








| Features | Results | Features | Results |
|---|---|---|---|
| Genome size | 2,214,422 | 5S rRNA | 8 |
| GC content | 41.63 | 16S rRNA | 8 |
| Number of genes | 2156 | 23S rRNA | 8 |
| Total gene length | 1,940,892 | tRNA | 91 |
| Proportion of coding genes | 87.65 | eggNOG | 1853 |
| Mean gene length | 900.23 | GO | 1643 |
| Repeat sequence length | 2657 | KEGG | 1211 |
| Repeat sequence content | 0.12 | VFDB | 0 |
| No | Pathway ID | Description | Gene Number |
|---|---|---|---|
| 1 | ko00053 | Ascorbate and aldarate metabolism | 1 |
| 2 | ko00121 | Secondary bile acid biosynthesis | 2 |
| 3 | ko00130 | Ubiquinone and other terpenoid–quinone biosyntheses | 4 |
| 4 | ko00362 | Benzoate degradation | 3 |
| 5 | ko00401 | Novobiocin biosynthesis | 1 |
| 6 | ko00430 | Taurine and hypotaurine metabolism | 4 |
| 7 | ko00521 | Streptomycin biosynthesis | 4 |
| 8 | ko00523 | Polyketide sugar unit biosynthesis | 1 |
| 9 | ko00525 | Acarbose and validamycin biosynthesis | 1 |
| 10 | ko00643 | Styrene degradation | 2 |
| 11 | ko00760 | Nicotinate and nicotinamide metabolism | 8 |
| 12 | ko00900 | Terpenoid backbone biosynthesis | 13 |
| 13 | ko01130 | Biosynthesis of antibiotics | 116 |
| 14 | ko02030 | Bacterial chemotaxis | 18 |
| Sequence ID | Cas-Type/Subtype | Begin (bp) | End (bp) |
|---|---|---|---|
| 136-1 | csn2_TypeIIA | 148,951 | 149,622 |
| 137-1 | cas2_TypeI-II-III | 149,619 | 149,924 |
| 138-1 | cas1_TypeII | 149,902 | 150,807 |
| 139-1 | cas9_TypeII | 151,005 | 155,063 |
| 1512-1 | cas2_TypeIE | 1,566,394 | 1,567,287 |
| 1513-1 | cas1_TypeIE | 1,567,284 | 1,568,231 |
| 1514-1 | cas6_TypeIE | 1,568,263 | 1,568,898 |
| 1515-1 | cas5_TypeIE | 1,568,911 | 1,569,606 |
| 1516-1 | cas7_TypeIE | 1,569,587 | 1,570,696 |
| 1517-1 | cse2_TypeIE | 1,570,709 | 1,571,329 |
| 1519-1 | cas3_TypeI | 1,573,397 | 1,576,135 |
| Sequence ID | Consensus Repeat | CRISPR Start (bp) | CRISPR End (bp) |
| 1-1 | GTACTAAACATCATTGATTTAACATACTTCTGAGAC | 146,511 | 148,923 |
| 2-1 | CTAGGCCCCTAATGTGCAAGGAAAATTA | 1,009,895 | 1,009,983 |
| 3-1 | TGAATCTATTTAACTTAAGAGGAATGTAAAT | 1,379,204 | 1,379,301 |
| 4-1 | AGGATTACCCCCACTAGTGTGGGGAGAAG | 1,565,173 | 1,566,364 |
| Gene_ID | ARO_Name | Resistance Phenotype | Resistance Mechanism |
|---|---|---|---|
| GE000947 | mefA | macrolides | Antibiotic efflux pump |
| GE000051 | APH (7″)-Ia | aminoglycosides | Antibiotic inactivation |
Disclaimer/Publisher’s Note: The statements, opinions and data contained in all publications are solely those of the individual author(s) and contributor(s) and not of MDPI and/or the editor(s). MDPI and/or the editor(s) disclaim responsibility for any injury to people or property resulting from any ideas, methods, instructions or products referred to in the content. |
© 2024 by the authors. Licensee MDPI, Basel, Switzerland. This article is an open access article distributed under the terms and conditions of the Creative Commons Attribution (CC BY) license (https://creativecommons.org/licenses/by/4.0/).
Share and Cite
Feng, M.; Cheng, J.; Su, Y.; Tong, J.; Wen, X.; Jin, T.; Ren, M.; Song, D.; Song, J.; Li, X.; et al. Lactobacillus agilis SNF7 Presents Excellent Antibacteria and Anti-Inflammation Properties in Mouse Diarrhea Induced by Escherichia coli. Int. J. Mol. Sci. 2024, 25, 13660. https://doi.org/10.3390/ijms252413660
Feng M, Cheng J, Su Y, Tong J, Wen X, Jin T, Ren M, Song D, Song J, Li X, et al. Lactobacillus agilis SNF7 Presents Excellent Antibacteria and Anti-Inflammation Properties in Mouse Diarrhea Induced by Escherichia coli. International Journal of Molecular Sciences. 2024; 25(24):13660. https://doi.org/10.3390/ijms252413660
Chicago/Turabian StyleFeng, Mingque, Jia Cheng, Yalan Su, Jingdi Tong, Xiangfu Wen, Tianxiong Jin, Meiyi Ren, Deyuan Song, Jinshang Song, Xiaohan Li, and et al. 2024. "Lactobacillus agilis SNF7 Presents Excellent Antibacteria and Anti-Inflammation Properties in Mouse Diarrhea Induced by Escherichia coli" International Journal of Molecular Sciences 25, no. 24: 13660. https://doi.org/10.3390/ijms252413660
APA StyleFeng, M., Cheng, J., Su, Y., Tong, J., Wen, X., Jin, T., Ren, M., Song, D., Song, J., Li, X., Xie, Q., & Liu, M. (2024). Lactobacillus agilis SNF7 Presents Excellent Antibacteria and Anti-Inflammation Properties in Mouse Diarrhea Induced by Escherichia coli. International Journal of Molecular Sciences, 25(24), 13660. https://doi.org/10.3390/ijms252413660
