Sign in to use this feature.

Years

Between: -

Subjects

remove_circle_outline
remove_circle_outline
remove_circle_outline
remove_circle_outline
remove_circle_outline

Journals

Article Types

Countries / Regions

Search Results (58)

Search Parameters:
Keywords = glycoprotein VI

Order results
Result details
Results per page
Select all
Export citation of selected articles as:
17 pages, 883 KB  
Review
Animal Models of Aortic Aneurysm and Dissection: A Comparative Guide for Mechanism, Therapeutic Testing, and Translational Readouts
by Shayan Mohammadmoradi and Sidney W. Whiteheart
Biomedicines 2026, 14(1), 170; https://doi.org/10.3390/biomedicines14010170 - 13 Jan 2026
Viewed by 315
Abstract
Aortic aneurysms and dissections are devastating vascular diseases with high mortality, yet no pharmacological therapy has proven effective in halting growth or preventing rupture. Surgical and endovascular repair remain the only treatment options for advanced disease. Animal models have been indispensable in defining [...] Read more.
Aortic aneurysms and dissections are devastating vascular diseases with high mortality, yet no pharmacological therapy has proven effective in halting growth or preventing rupture. Surgical and endovascular repair remain the only treatment options for advanced disease. Animal models have been indispensable in defining mechanisms and testing candidate therapies, but the diversity of protocols, strain-dependent variability, and heterogeneous endpoints complicate interpretation and translation. This review provides an update focused on how to match models to specific research questions. We critically compare commonly used abdominal aortic aneurysm (AAA) models (angiotensin II ± hyperlipidemia, elastase, calcium chloride, β-aminopropionitrile BAPN hybrids, and mineralocorticoid agonist/fludrocortisone models) with thoracic aortopathy and dissection models (BAPN alone or with AngII, genetic models including Marfan and smooth muscle contractile mutations, and AngII + TGF-β blockade). We highlight practical considerations on segment specificity, rupture incidence, lipid dependence, comorbidities, and outcome measurement, with emphasis on rigor and reporting standards. A translational thread on platelet–intraluminal thrombus biology, including the emerging biomarker and therapeutic targets such as glycoprotein VI (GPVI), is integrated across models. We offer a decision grid and rigor checklist to harmonize model use, enhance reproducibility, and accelerate translation. Full article
Show Figures

Figure 1

21 pages, 1016 KB  
Review
Molecular Pathogenesis of Inherited Platelet Dysfunction
by Agustín Rodríguez-Alén, Antonio Moscardó, José M. Bastida and José Rivera
Biomolecules 2025, 15(11), 1528; https://doi.org/10.3390/biom15111528 - 30 Oct 2025
Cited by 1 | Viewed by 1828
Abstract
Inherited platelet function disorders (IPFD) are characterized by normal platelet count and morphology but impaired function due to pathogenic variants in genes encoding membrane receptors, granule constituents, or intracellular signaling proteins. Glanzmann’s thrombasthenia, the most representative IPFD, results from ITGA2B or ITGB3 mutations [...] Read more.
Inherited platelet function disorders (IPFD) are characterized by normal platelet count and morphology but impaired function due to pathogenic variants in genes encoding membrane receptors, granule constituents, or intracellular signaling proteins. Glanzmann’s thrombasthenia, the most representative IPFD, results from ITGA2B or ITGB3 mutations that disrupt the αIIbβ3 integrin complex, producing severe mucocutaneous bleeding. Advances in molecular genetics have expanded the IPFDs landscape to include defects in other platelet receptors (Glycoprotein (GP)-VI, P2Y12, and thromboxane A2[TxA2]-R), signaling mediators (RASGRP2, FERMT3, G-protein regulators, PLC, and TxA2 pathway enzymes), and granule biogenesis disorders such as Hermansky–Pudlak and Chediak–Higashi syndromes. High-throughput sequencing technologies, including long-read approaches, have greatly improved diagnostic yield and clarified genotype–phenotype correlations. Clinically, bleeding severity varies from mild to life-threatening, and management relies on antifibrinolytics, desmopressin, or platelet transfusion; recombinant activated factor VII and hematopoietic stem cell transplantation are reserved for selected cases. Emerging strategies such as gene therapy and bispecific antibodies that link platelets and coagulation factors represent promising advances toward targeted and preventive treatment. A better knowledge of the clinical features and understanding molecular pathogenesis of IPFDs not only enhances diagnostic precision and therapeutic options but also provides key insights into platelet biology, intracellular signaling, and the broader mechanisms of human hemostasis. Full article
(This article belongs to the Special Issue Feature Papers in Molecular Biology Section 2025)
Show Figures

Figure 1

16 pages, 1662 KB  
Article
Changes in the Protein Profile of Saliva from People with Obesity Treated with Bariatric Surgery and Physical Exercise
by Margalida Monserrat-Mesquida, Maria Perez-Jimenez, Cristina Bouzas, Silvia García, Cláudia Mendes, Manuel Carvalho, Jorge Bravo, Sandra Martins, Armando Raimundo, Josep A. Tur and Elsa Lamy
Int. J. Mol. Sci. 2025, 26(12), 5622; https://doi.org/10.3390/ijms26125622 - 12 Jun 2025
Viewed by 1439
Abstract
Saliva was used as non-invasive alternative to blood for diagnosing pathophysiological conditions. This study aimed to assess changes in protein profile in people with obesity after bariatric surgery and to assess the impact of exercise on these changes. The saliva proteome was determined [...] Read more.
Saliva was used as non-invasive alternative to blood for diagnosing pathophysiological conditions. This study aimed to assess changes in protein profile in people with obesity after bariatric surgery and to assess the impact of exercise on these changes. The saliva proteome was determined from two-dimensional gels of twenty adults (ten people with normal weight and ten people with obesity). The effects of bariatric surgery and exercise were assessed. A decrease in body weight, body mass index, and waist-to-height ratio was observed after bariatric surgery. Low levels of carbonic anhydrase VI (CA-VI), short palate, lung, and nasal epithelium clone 2 (SPLUNC2), and haptoglobin were observed. One month after bariatric surgery, spots of haptoglobin and SPLUNC2 increased, although one CA-VI spot decreased. Zn-alpha-2 glycoprotein, immunoglobulin chains, and actin-related protein-3, which are high in people with obesity, decreased 1 month after bariatric surgery. Five months after bariatric surgery, the most significant change was the amylase decrease. The exercise-induced changes in salivary proteins increased SPLUNC, CA-VI, type S cystatins, actin cytoplasmic 1, and zinc alpha-2 glycoprotein levels and decrease Ig kappa chain C region and Rab GDP dissociation inhibitor beta. It can be concluded that the salivary proteins change between people with normal weight vs. patients with obesity, as well as after bariatric surgery and exercise programmes. Salivary proteins may be useful biomarkers in non-invasive samples for monitoring and assessing the impact of interventions on people with obesity. Full article
(This article belongs to the Section Molecular Informatics)
Show Figures

Figure 1

28 pages, 1697 KB  
Review
IL-6 as a Mediator of Platelet Hyper-Responsiveness
by Connor Elliot Webb, Jordan Vautrinot and Ingeborg Hers
Cells 2025, 14(11), 766; https://doi.org/10.3390/cells14110766 - 22 May 2025
Cited by 7 | Viewed by 4106
Abstract
Interleukin-6 (IL-6) is a pleiotropic cytokine with critical roles in immune regulation, inflammation, and haematopoiesis. While its functions in host defence and tissue repair are well established, accumulating evidence suggests that IL-6 also can directly and indirectly modulate megakaryocyte and platelet biology. This [...] Read more.
Interleukin-6 (IL-6) is a pleiotropic cytokine with critical roles in immune regulation, inflammation, and haematopoiesis. While its functions in host defence and tissue repair are well established, accumulating evidence suggests that IL-6 also can directly and indirectly modulate megakaryocyte and platelet biology. This review examines the mechanistic basis supporting IL-6-mediated platelet hyper-responsiveness, in addition to its effect on megakaryopoiesis and thrombopoiesis in thromboinflammatory disease states. We discuss how IL-6-mediated trans-signalling may sensitizes platelets to activation, and that this may be exclusive to glycoprotein VI (GPVI) stimulation due to Janus kinase (JAK)–signal transducer 2 crosstalk, in addition to other mechanisms that may contribute to priming platelets. We further highlight clinical evidence linking IL-6 to thrombotic complications in cardiovascular disease and infection (e.g., COVID-19 and sepsis). Given the emerging interest in IL-6-targeting therapies as anti-inflammatory and anti-thrombotic agents, a thorough understanding of how IL-6 can drive platelet responsiveness is crucial. Full article
(This article belongs to the Special Issue Molecular and Cellular Insights into Platelet Function)
Show Figures

Graphical abstract

16 pages, 15521 KB  
Article
Contrasting Effects of Platelet GPVI Deletion Versus Syk Inhibition on Mouse Jugular Vein Puncture Wound Structure
by Irina D. Pokrovskaya, Kelly K. Ball, Michael W. Webb, Smita Joshi, Sung W. Rhee, Jerry Ware and Brian Storrie
Int. J. Mol. Sci. 2025, 26(9), 4294; https://doi.org/10.3390/ijms26094294 - 1 May 2025
Cited by 1 | Viewed by 1083
Abstract
Platelet glycoprotein (GP)VI is a transmembrane protein that was originally characterized as a collagen receptor supporting platelet adhesion and activation through its association with the Fc receptor γ-chain (FcRγ). The FcRγ subunit contains immunoreceptor tyrosine-based activation motifs (ITAMs) that recruit and activate Syk [...] Read more.
Platelet glycoprotein (GP)VI is a transmembrane protein that was originally characterized as a collagen receptor supporting platelet adhesion and activation through its association with the Fc receptor γ-chain (FcRγ). The FcRγ subunit contains immunoreceptor tyrosine-based activation motifs (ITAMs) that recruit and activate Syk (spleen tyrosine kinase), a key player in intracellular signaling pathways. The absence or dysfunction of GPVI produces a mild bleeding defect in humans like the impaired hemostasis reported in the murine knockout. Here, we took an ultrastructure approach to examine the impact of ligand binding to GPVI versus the downstream pharmacologic inhibition of the GPVI-dependent ITAM signaling pathway. Clots were generated for analysis following a puncture wound in the mouse external jugular vein. Images were obtained using mice genetically missing GPVI and mice pretreated with the Syk inhibitor, BI 1002494. Our study was designed to test the hypothesis that the predominant contribution of GPVI to hemostasis is mediated by a Syk-dependent signaling cascade. If true, the clot structure observed with a Syk inhibitor versus the GPVI knockout would be similar. If the extracellular domains of the protein had a Syk-independent platelet adhesion role, then significant comparative differences in the thrombus structure would be expected. Our results clearly indicate an important, Syk-independent role of the GPVI extracellular domain in the adherence of platelets within the intravascular crown of a growing venous clot, a site distant from exposed collagen-rich adventitia. In striking contrast, the adventitial proximal role of GPVI was Syk-dependent, with the GPVI knockout and Syk inhibitor giving the same, limited structural outcome of collagen-proximal platelet cytosol loss and a thinned extravascular cap. Consistent with the lesser role of Syk-dependent processes on the thrombus structure, the Syk inhibitor had no detectable effect on jugular puncture wound bleeding times, while the knockout had a statistically significant, but modest effect on bleeding time. Based on this contrast, we suggest that Syk inhibition may be the more selective approach to modulating the role of GPVI in occlusive clotting. Full article
(This article belongs to the Special Issue Protein and Protein Interactions)
Show Figures

Figure 1

12 pages, 3376 KB  
Article
Role of Liver Kinase 1B in Platelet Activation and Host Defense During Klebsiella pneumoniae-Induced Pneumosepsis
by Osoul Chouchane, Valentine Léopold, Christine C. A. van Linge, Alex F. de Vos, Joris J. T. H. Roelofs, Cornelis van ‘t Veer and Tom van der Poll
Int. J. Mol. Sci. 2025, 26(8), 3714; https://doi.org/10.3390/ijms26083714 - 14 Apr 2025
Viewed by 1112
Abstract
Pneumonia is the most common cause of sepsis, with Klebsiella pneumoniae frequently implicated as a causative pathogen. Platelets play a crucial role in host defense during sepsis, and their activation is essential for effective immune responses, which is at least in part induced [...] Read more.
Pneumonia is the most common cause of sepsis, with Klebsiella pneumoniae frequently implicated as a causative pathogen. Platelets play a crucial role in host defense during sepsis, and their activation is essential for effective immune responses, which is at least in part induced through activation of the collagen receptor glycoprotein (GP)VI. Platelets require energy for their activation, and Liver kinase B1 (LKB1) is a key regulator of energy metabolism. We sought to determine the role of LKB1 in platelet function and host response during K. pneumoniae-induced pneumosepsis. Platelet-specific-Lkb1-deficient mice were generated and compared to control littermates. Platelet counts were unaffected by Lkb1 deficiency in naïve mice. However, Lkb1-deficient platelets exhibited significant hyperreactivity to GPVI stimulation, an effect not observed after stimulation of the thrombin receptor protease-activated receptor 4. During K. pneumoniae infection, platelets of both Lkb1-deficient and control mice became equally hyporesponsive to GPVI stimulation, without differences between genotypes. Platelet-specific Lkb1 deficiency did not alter bacterial outgrowth or dissemination, inflammatory responses, or lung pathology. These findings suggest that while Lkb1 plays a role in regulating platelet activation in response to GPVI stimulation, it does not significantly impact platelet activation or the host response during pneumonia-induced sepsis. Full article
Show Figures

Figure 1

9 pages, 951 KB  
Article
Soluble Glycoprotein VI Levels Assessed Locally within the Extra- and Intracerebral Circulation in Hyper-Acute Thromboembolic Stroke: A Pilot Study
by Andreas Starke, Alexander M. Kollikowski, Vivian Vogt, Guido Stoll, Bernhard Nieswandt, Mirko Pham, David Stegner and Michael K. Schuhmann
Biomedicines 2024, 12(10), 2191; https://doi.org/10.3390/biomedicines12102191 - 26 Sep 2024
Viewed by 1610
Abstract
Background: Severe acute ischemic stroke (AIS) is mainly caused by thromboembolism originating from symptomatic carotid artery (ICA) stenosis or in the heart due to atrial fibrillation. Glycoprotein VI (GPVI), a principal platelet receptor, facilitates platelet adherence and thrombus formation at sites of vascular [...] Read more.
Background: Severe acute ischemic stroke (AIS) is mainly caused by thromboembolism originating from symptomatic carotid artery (ICA) stenosis or in the heart due to atrial fibrillation. Glycoprotein VI (GPVI), a principal platelet receptor, facilitates platelet adherence and thrombus formation at sites of vascular injury such as symptomatic ICA stenosis. The shedding of GPVI from the platelet surface releases soluble GPVI (sGPVI) into the circulation. Here, we aimed to determine whether sGPVI can serve as a local biomarker to differentiate between local atherosclerotic and systemic cardiac thromboembolism in AIS. Methods: We conducted a cohort study involving 105 patients undergoing emergency endovascular thrombectomy (EVT) for anterior circulation stroke. First, sGPVI concentrations were measured in systemic arterial plasma samples collected at the ipsilateral ICA level, including groups with significantly (≥50%) stenotic and non-stenotic arteries. A second sample, taken from the intracerebral pial circulation, was used to assess GPVI shedding locally within the ischemic brain. Results: Our analysis revealed no significant increase in systemic sGPVI levels in patients with symptomatic ≥ 50% ICA stenosis (3.2 [95% CI 1.5–5.0] ng/mL; n = 33) compared with stroke patients without significant ICA stenosis (3.2 [95% CI 2.3–4.2] ng/mL; n = 72). Additionally, pial blood samples, reflecting intravascular molecular conditions during collateral flow, showed similar sGPVI levels when compared to the systemic ICA samples in both groups. Conclusions: Our findings indicate that GPVI is not locally cleaved and shed into the bloodstream in significant amounts during hyper-acute ischemic stroke, neither at the level of symptomatic ICA nor intracranially during collateral blood supply. Therefore, sGPVI does not appear to be suitable as a local stroke biomarker despite strong evidence of a major role for GPVI-signaling in stroke pathophysiology. Full article
Show Figures

Figure 1

20 pages, 7994 KB  
Article
Protopine and Allocryptopine Interactions with Plasma Proteins
by Aleksandra Marciniak, Aleksandra Kotynia, Edward Krzyżak, Żaneta Czyżnikowska, Sylwia Zielińska, Weronika Kozłowska, Marcel Białas, Adam Matkowski and Anna Jezierska-Domaradzka
Int. J. Mol. Sci. 2024, 25(10), 5398; https://doi.org/10.3390/ijms25105398 - 15 May 2024
Cited by 6 | Viewed by 2107
Abstract
A comprehensive study of the interactions of human serum albumin (HSA) and α-1-acid glycoprotein (AAG) with two isoquinoline alkaloids, i.e., allocryptopine (ACP) and protopine (PP), was performed. The UV-Vis spectroscopy, molecular docking, competitive binding assays, and circular dichroism (CD) spectroscopy were used for [...] Read more.
A comprehensive study of the interactions of human serum albumin (HSA) and α-1-acid glycoprotein (AAG) with two isoquinoline alkaloids, i.e., allocryptopine (ACP) and protopine (PP), was performed. The UV-Vis spectroscopy, molecular docking, competitive binding assays, and circular dichroism (CD) spectroscopy were used for the investigations. The results showed that ACP and PP form spontaneous and stable complexes with HSA and AAG, with ACP displaying a stronger affinity towards both proteins. Molecular docking studies revealed the preferential binding of ACP and PP to specific sites within HSA, with site 2 (IIIA) being identified as the favored location for both alkaloids. This was supported by competitive binding assays using markers specific to HSA’s drug binding sites. Similarly, for AAG, a decrease in fluorescence intensity upon addition of the alkaloids to AAG/quinaldine red (QR) complexes indicated the replacement of the marker by the alkaloids, with ACP showing a greater extent of replacement than PP. CD spectroscopy showed that the proteins’ structures remained largely unchanged, suggesting that the formation of complexes did not significantly perturb the overall spatial configuration of these macromolecules. These findings are crucial for advancing the knowledge on the natural product–protein interactions and the future design of isoquinoline alkaloid-based therapeutics. Full article
(This article belongs to the Special Issue Investigation of Natural Products as Sources of Bioactive Molecules)
Show Figures

Figure 1

17 pages, 1552 KB  
Review
Salivary Diagnosis of Dental Caries: A Systematic Review
by Rita Antonelli, Valentina Massei, Elena Ferrari, Mariana Gallo, Thelma A. Pertinhez, Paolo Vescovi, Silvia Pizzi and Marco Meleti
Curr. Issues Mol. Biol. 2024, 46(5), 4234-4250; https://doi.org/10.3390/cimb46050258 - 2 May 2024
Cited by 12 | Viewed by 8939
Abstract
The activity of dental caries, combined with its multifactorial etiology, alters salivary molecule composition. The present systematic review was developed to answer the following question: “Are salivary biomarkers reliable for diagnosis of dental caries?”. Following the “Preferred Reporting Item for Systematic Reviews and [...] Read more.
The activity of dental caries, combined with its multifactorial etiology, alters salivary molecule composition. The present systematic review was developed to answer the following question: “Are salivary biomarkers reliable for diagnosis of dental caries?”. Following the “Preferred Reporting Item for Systematic Reviews and Meta-analysis” (PRISMA) guidelines, the review was conducted using multiple database research (Medline, Web of Science, and Scopus). Studies performed on healthy subjects with and without dental caries and providing detailed information concerning the clinical diagnosis of caries (Decayed, Missing, Filled Teeth-DMFT and International Caries Detection and Assessment System-ICDAS criteria) were included. The quality assessment was performed following a modified version of the Joanna Briggs Institute Prevalence Critical Appraisal Checklist. The protocol was registered in the International Prospective Register of Systematic Reviews (PROSPERO, ID: CRD42022304505). Sixteen papers were included in the review. All studies reported statistically significant differences in the concentration of salivary molecules between subjects with and without caries (p < 0.05). Proteins were the most investigated molecules, in particular alpha-amylase and mucins. Some studies present a risk of bias, such as identifying confounding factors and clearly defining the source population. Nevertheless, the 16 papers were judged to be of moderate to high quality. There is evidence that some salivary compounds studied in this review could play an important diagnostic role for dental caries, such as salivary mucins, glycoproteins (sCD14), interleukins (IL-2RA, 4,-13), urease, carbonic anhydrase VI, and urea. Full article
(This article belongs to the Section Molecular Medicine)
Show Figures

Figure 1

15 pages, 788 KB  
Article
Significance of Cytomegalovirus gB Genotypes in Adult Patients Undergoing Hematopoietic Stem Cell Transplantation: Insights from a Single-Centre Investigation
by Tamara Vasiljevic, Marko Jankovic, Ana Tomic, Ida Bakrac, Stefan Radenovic, Danijela Miljanovic, Aleksandra Knezevic, Tanja Jovanovic, Irena Djunic and Milena Todorovic-Balint
Pharmaceuticals 2024, 17(4), 428; https://doi.org/10.3390/ph17040428 - 27 Mar 2024
Cited by 3 | Viewed by 3130
Abstract
Introduction: Cytomegalovirus (CMV) infection is a major clinical issue after allogeneic hematopoietic stem cell transplantation (HSCT). The CMV envelope glycoproteins are key in viral pathogenesis; the glycoprotein B (gB) encoded by the UL55 gene might be an important determinant of viral virulence and [...] Read more.
Introduction: Cytomegalovirus (CMV) infection is a major clinical issue after allogeneic hematopoietic stem cell transplantation (HSCT). The CMV envelope glycoproteins are key in viral pathogenesis; the glycoprotein B (gB) encoded by the UL55 gene might be an important determinant of viral virulence and disease severity marker in patients treated with allogeneic HSCT. Our aim was to investigate the molecular diversity of CMV gB and inquire into the associations between UL55 gene variations and clinical manifestations in adult patients treated with allogeneic HSCT. Results: The most prevalent genotypes were gB1 and gB4 (11/27, 40.7%). Patients with genotype gB1 infection had earlier platelet engraftment (p < 0.033) and less frequent minimal/measurable residual disease post HSCT than those without this genotype. Patients with gB4 glycoprotein infection had a significantly lower CD4+/CD8+ ratio at D90 (p < 0.026). Interestingly, patients with gB5 glycoprotein infection had shorter overall survival from base condition diagnosis (p < 0.042), as well as shorter overall survival after HSCT (p < 0.036). Acute GvHD was noted more frequently in those with mixed-genotype infection (p = 0.047). Material and Methods: The study included fifty-nine adult patients treated with allogeneic HSCT. Peripheral venous blood was sampled typically per week, with detection of CMV performed by quantitative real-time PCR. Multiplex nested PCR was used to determine specific gB genotypes, which were then statistically compared vis-à-vis specific clinical variables. Conclusions: Our study points to variations in the viral UL55 locus imparting both beneficial (earlier platelet engraftment, less frequent MRD post HSCT) and adverse effects (shorter overall survival, more frequent acute GvHD, less frequent 100% chimerism at day 90) to the transplanted host. Comprehensive molecular investigations are necessary to validate this apparent duality, as the potential benefits of CMV could perhaps be utilized for the benefit of the patient in the future. Full article
(This article belongs to the Section Biopharmaceuticals)
Show Figures

Figure 1

13 pages, 5061 KB  
Article
Sinomenium acutum Modulates Platelet Aggregation and Thrombus Formation by Regulating the Glycoprotein VI-Mediated Signalosome in Mice
by Yeon-Ji Kim, Tae In Kim, Ami Lee, Kyungho Kim and Youn-Hwan Hwang
Pharmaceuticals 2024, 17(1), 6; https://doi.org/10.3390/ph17010006 - 20 Dec 2023
Cited by 1 | Viewed by 1998
Abstract
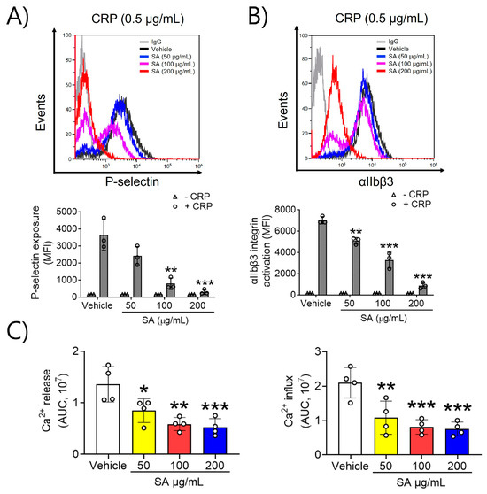
Sinomenium acutum (SA) has long been used as a traditional medicine in China, Japan, and Korea to treat a wide range of diseases. It has been traditionally used to ameliorate inflammation and improve blood circulation. However, its role in platelet activation has not [...] Read more.
Sinomenium acutum (SA) has long been used as a traditional medicine in China, Japan, and Korea to treat a wide range of diseases. It has been traditionally used to ameliorate inflammation and improve blood circulation. However, its role in platelet activation has not been thoroughly investigated. Hence, we conducted this study to assess the potential inhibitory effect of SA on platelet aggregation and thrombus formation. The antiplatelet activities of SA were evaluated by assessing platelet aggregation, granular secretion, intracellular Ca2+ mobilization, and the Glycoprotein (GP) VI-mediated signalosome. The thrombosis and bleeding time assays were used to investigate the effect of SA (orally administered at 50 and 100 mg/kg for seven days) in mice. SA treatment at concentrations of 50, 100, and 200 μg/mL significantly reduced GPVI-mediated platelet aggregation, granular secretion, and intracellular Ca2+ mobilization. Further biochemical studies revealed that SA inhibited spleen tyrosine kinase, phospholipase Cγ2, phosphatidylinositol 3-kinase, and AKT phosphorylation. Interestingly, oral administration of SA efficiently ameliorated FeCl3-induced arterial thrombus formation without prolonging the tail bleeding time. These findings suggest that SA has beneficial effects in thrombosis and hemostasis. Therefore, SA holds promise as an effective therapeutic agent for the treatment of thrombotic diseases. Full article
(This article belongs to the Section Natural Products)
Show Figures

Figure 1

13 pages, 2682 KB  
Article
Interaction of Blenoxane and Congeners Bleomycins A2 and B2 with Human Plasma Proteins Using Circular Dichroism Spectroscopy
by Edoardo Longo, Giuliano Siligardi and Rohanah Hussain
Int. J. Mol. Sci. 2023, 24(17), 13598; https://doi.org/10.3390/ijms241713598 - 2 Sep 2023
Cited by 2 | Viewed by 2446
Abstract
Bleomycin is a glycopeptide congeners’ family of antitumor antibiotics employed for the treatment of several types of tumors such as squamous cell carcinomas and malignant lymphomas. The general chemical structure is constituted by three main portions: (i) a metal binding domain that is [...] Read more.
Bleomycin is a glycopeptide congeners’ family of antitumor antibiotics employed for the treatment of several types of tumors such as squamous cell carcinomas and malignant lymphomas. The general chemical structure is constituted by three main portions: (i) a metal binding domain that is recognized to be responsible for the DNA cleavage activity; (ii) a DNA binding domain via the 1-4’ bithiazole moiety; and (iii) a carbohydrate domain thought to be responsible for the accumulation of bleomycin in some cancer cells. To date, a limited number of protein interactions with bleomycin have been studied, but the plasma binding has not yet been determined. Here, we explore this aspect of the protein binding capacity of bleomycin to the two most abundant plasma proteins, human serum albumin (HSA) and α1-acid glycoprotein (AGP), which are known to bind and to be carriers of many drug molecules using spectroscopic techniques, such as circular dichroism, UV-vis absorbance, and fluorescence. The results showed that bleomycin binds to plasma proteins with an order-of-magnitude higher affinity for AGP than HSA. This is particularly important as AGP is an acute phase protein and is overexpressed in cancer patients. This should be taken into consideration as it could affect the therapeutic effect of the bleomycin dosage. Full article
Show Figures

Figure 1

13 pages, 2209 KB  
Article
Regulation of Glycoprotein VI-Dependent Platelet Activation and Thrombus Formation by Heparan Sulfate Proteoglycan Perlecan
by Isabella Provenzale, Ilaria De Simone, Jonathan M. Gibbins, Johan W. M. Heemskerk, Paola E. J. van der Meijden and Chris I. Jones
Int. J. Mol. Sci. 2023, 24(17), 13352; https://doi.org/10.3390/ijms241713352 - 28 Aug 2023
Cited by 8 | Viewed by 2391
Abstract
Proteoglycans form a heterogeneous family of proteins with covalently bound sulfated glycosaminoglycans. The extracellular matrix proteoglycan perlecan has been proposed to bind to the platelet- and megakaryocyte-specific receptor G6bB, co-regulating platelet glycoprotein VI (GPVI) signaling. The derived non-sulfate proteoglycan endorepellin was previously shown [...] Read more.
Proteoglycans form a heterogeneous family of proteins with covalently bound sulfated glycosaminoglycans. The extracellular matrix proteoglycan perlecan has been proposed to bind to the platelet- and megakaryocyte-specific receptor G6bB, co-regulating platelet glycoprotein VI (GPVI) signaling. The derived non-sulfate proteoglycan endorepellin was previously shown to enhance platelet adhesion via the collagen receptor, integrin α2β1. Here, we compared the roles of perlecan and other matrix proteoglycans in platelet responses and thrombus formation. We used multi-color flow cytometry to measure the degranulation and integrin αIIbβ3 activation of washed platelets in response to various proteoglycans and collagen-related peptide (CRP), the GPVI agonist. Perlecan, but not endorepellin, enhanced the CRP-induced activation of platelets in a time- and concentration-dependent manner. Similar to collagen, immobilized perlecan, but not other proteoglycans, supported static platelet adhesion and spreading. In-flowed whole-blood perlecan diminished shear-dependent platelet adhesion, while it enforced GPVI-dependent thrombus formation—to a larger extent than endorepellin—to induce more contracted aggregates of activated platelets. We concluded that the sulfated proteoglycan perlecan enhances GPVI-dependent platelet responses extending to thrombus formation, but it does so at the expense of reduced adhesion of platelets under flow. Full article
(This article belongs to the Special Issue Molecular Research on Platelet Function in Disease 2.0)
Show Figures

Figure 1

21 pages, 2271 KB  
Article
Optimization of a Luteolin-Loaded TPGS/Poloxamer 407 Nanomicelle: The Effects of Copolymers, Hydration Temperature and Duration, and Freezing Temperature on Encapsulation Efficiency, Particle Size, and Solubility
by Muhammad Redza Fahmi Mod Razif, Siok Yee Chan, Riyanto Teguh Widodo, Yik-Ling Chew, Masriana Hassan, Shairyzah Ahmad Hisham, Shamima Abdul Rahman, Long Chiau Ming, Ching Siang Tan, Siew-Keah Lee and Kai Bin Liew
Cancers 2023, 15(14), 3741; https://doi.org/10.3390/cancers15143741 - 24 Jul 2023
Cited by 23 | Viewed by 3941
Abstract
Background: Luteolin is a flavonoid compound that has been widely studied for its various anti-cancer properties and sensitization to multidrug-resistant cells. However, the limited solubility and bioavailability of Lut hindered its potential clinical use. Theoretically, the combination of this compound with vitamin E [...] Read more.
Background: Luteolin is a flavonoid compound that has been widely studied for its various anti-cancer properties and sensitization to multidrug-resistant cells. However, the limited solubility and bioavailability of Lut hindered its potential clinical use. Theoretically, the combination of this compound with vitamin E TPGS and poloxamer 407 can produce a synergistic effect to enhance tumor apoptosis and P-glycoprotein inhibition. This study aimed to develop and optimize vitamin E TPGS/Poloxamer 407 micelles loaded with luteolin through investigating certain factors that can affect the encapsulation efficiency and particle size of the micelle. Methods: A micelle was prepared using the film hydration method, and the micellar solution was lyophilized. The cake formed was analyzed. The factors investigated include the concentrations of the surfactants, ratio of vitamin E TPGS/Poloxamer 407, temperature of the hydrating solution, duration of hydration, and freezing temperature before lyophilization. The effects of these factors on the encapsulation efficiency and particle size of the micelle were also studied. The encapsulation efficiency was measured using a UV-Vis spectrophotometer, while particle size was measured using dynamic light scattering. Results: The optimized micelle was found to have 90% encapsulation efficiency with a particle size of less than 40 nm, which was achieved using a 10% concentration of surfactants at a vitamin E TPGS/Poloxamer 407 ratio of 3:1. The optimized temperature for hydrating the micellar film was 40 °C, the optimized mixing time was 1 h, and the optimized freezing temperature was −80 °C. The solubility of the luteolin-loaded micelles increased 459-fold compared to pure Lut in water. The critical micelle concentration of the vitamin E TPGS/Poloxamer 407 micelle was 0.001 mg/mL, and the release study showed that luteolin-loaded micelles exhibited sustained release behavior. The release of luteolin from a micelle was found to be higher in pH 6.8 compared to pH 7.4, which signified that luteolin could be accumulated more in a tumor microenvironment compared to blood. Conclusion: This study demonstrated that several factors need to be considered when developing such nanoparticles in order to obtain a well-optimized micelle. Full article
(This article belongs to the Special Issue Advances in Anticancer Drugs and Pharmacotherapy of Cancer)
Show Figures

Figure 1

18 pages, 3332 KB  
Article
Differential Regulation of GPVI-Induced Btk and Syk Activation by PKC, PKA and PP2A in Human Platelets
by Pengyu Zhang, Fiorella A. Solari, Johan W. M. Heemskerk, Marijke J. E. Kuijpers, Albert Sickmann, Ulrich Walter and Kerstin Jurk
Int. J. Mol. Sci. 2023, 24(9), 7776; https://doi.org/10.3390/ijms24097776 - 24 Apr 2023
Cited by 7 | Viewed by 3582
Abstract
Bruton’s tyrosine kinase (Btk) and spleen tyrosine kinase (Syk) are major signaling proteins in human platelets that are implicated in atherothrombosis and thrombo-inflammation, but the mechanisms controlling their activities are not well understood. Previously, we showed that Syk becomes phosphorylated at S297 in [...] Read more.
Bruton’s tyrosine kinase (Btk) and spleen tyrosine kinase (Syk) are major signaling proteins in human platelets that are implicated in atherothrombosis and thrombo-inflammation, but the mechanisms controlling their activities are not well understood. Previously, we showed that Syk becomes phosphorylated at S297 in glycoprotein VI (GPVI)-stimulated human platelets, which limits Syk activation. Here, we tested the hypothesis that protein kinases C (PKC) and A (PKA) and protein phosphatase 2A (PP2A) jointly regulate GPVI-induced Btk activation in platelets. The GPVI agonist convulxin caused rapid, transient Btk phosphorylation at S180 (pS180↑), Y223 and Y551, while direct PKC activation strongly increased Btk pS180 and pY551. This increase in Btk pY551 was also Src family kinase (SFK)-dependent, but surprisingly Syk-independent, pointing to an alternative mechanism of Btk phosphorylation and activation. PKC inhibition abolished convulxin-stimulated Btk pS180 and Syk pS297, but markedly increased the tyrosine phosphorylation of Syk, Btk and effector phospholipase Cγ2 (PLCγ2). PKA activation increased convulxin-induced Btk activation at Y551 but strongly suppressed Btk pS180 and Syk pS297. PP2A inhibition by okadaic acid only increased Syk pS297. Both platelet aggregation and PLCγ2 phosphorylation with convulxin stimulation were Btk-dependent, as shown by the selective Btk inhibitor acalabrutinib. Together, these results revealed in GPVI-stimulated platelets a transient Syk, Btk and PLCγ2 phosphorylation at multiple sites, which are differentially regulated by PKC, PKA or PP2A. Our work thereby demonstrated the GPVI–Syk–Btk signalosome as a tightly controlled protein kinase network, in agreement with its role in atherothrombosis. Full article
Show Figures

Figure 1

Back to TopTop