Sign in to use this feature.

Years

Between: -

Subjects

remove_circle_outline
remove_circle_outline
remove_circle_outline
remove_circle_outline
remove_circle_outline
remove_circle_outline
remove_circle_outline

Journals

Article Types

Countries / Regions

Search Results (17)

Search Parameters:
Keywords = gltX

Order results
Result details
Results per page
Select all
Export citation of selected articles as:
15 pages, 9095 KB  
Article
Effect of Glutamate Concentration and Atmosphere of Incubation on the Production of ɣ-Aminobutyric Acid in Levilactobacillus brevis LB12
by Emanuela Lavanga, Marilisa Giavalisco, Annamaria Ricciardi and Teresa Zotta
Microorganisms 2026, 14(1), 108; https://doi.org/10.3390/microorganisms14010108 - 4 Jan 2026
Viewed by 337
Abstract
Levilactobacillus brevis is able to produce ɣ-aminobutyric acid (GABA), a non-proteogenic amino acid that provides several benefits to human health. In this study, we investigated the effect of glutamate (Glu) and oxygen (O2) on biomass yield, GABA production and regulation of [...] Read more.
Levilactobacillus brevis is able to produce ɣ-aminobutyric acid (GABA), a non-proteogenic amino acid that provides several benefits to human health. In this study, we investigated the effect of glutamate (Glu) and oxygen (O2) on biomass yield, GABA production and regulation of the gad operon in Lvb. brevis LB12. A change in incubation atmosphere from anaerobiosis (AN) to aerobiosis (AE) was applied to elucidate if AE pre-adaptation and cultivation could be exploited to improve cell density, as well as to determine the role of O2 on the expression of the gad operon. AE increased biomass yield, but impaired Glu to GABA conversion, in both the cultivation and the adaptation phases. The gad operon (gadR, gadC, gadB, gltX) was up-regulated in the presence of Glu, while O2 strongly reduced the transcription of gadC and gadB. Switching the incubation atmosphere (AE vs. AN) and Glu supplementation did not restore the gene functionality, suggesting that the negative effect of O2 was persistent and more prolonged adaptation to AN would be required. This study provides additional data on the regulation of the gad operon, but further insight on the effect of O2 upon GABA production by Lvb. brevis must be expanded to understand the possible mechanisms involved. Full article
Show Figures

Graphical abstract

18 pages, 2356 KB  
Article
Influence of Peptide-Rich Nitrogen Sources on GAD System Activation and GABA Production in Levilactobacillus brevis CRL 2013
by María Paulina Urquiza Martínez, Pablo G. Cataldo, Natalia Soledad Ríos Colombo, Pasquale Ferranti, Lucila Saavedra and Elvira M. Hebert
Int. J. Mol. Sci. 2026, 27(1), 82; https://doi.org/10.3390/ijms27010082 - 21 Dec 2025
Viewed by 411
Abstract
γ-Aminobutyric acid (GABA) is a bioactive metabolite valued in functional foods, but its microbial production is strongly influenced by nutrient availability. Levilactobacillus brevis CRL 2013 is an efficient GABA producer; however, its biosynthesis depends on culture medium composition. In this study, integrated physiological, [...] Read more.
γ-Aminobutyric acid (GABA) is a bioactive metabolite valued in functional foods, but its microbial production is strongly influenced by nutrient availability. Levilactobacillus brevis CRL 2013 is an efficient GABA producer; however, its biosynthesis depends on culture medium composition. In this study, integrated physiological, proteomic, and transcriptional analyses were applied to assess the influence of nitrogen source composition and concentration on GABA production. No extracellular GABA was detected in a chemically defined medium containing all amino acids and glutamate (CDMg), whereas supplementation with yeast extract or Casitone restored high-level production. The highest GABA accumulation (~250 mM) was obtained in CDMg supplemented with 1% yeast extract or 2% Casitone, and a clear peptide dose-dependent effect was observed. In contrast, other protein hydrolysates or free amino acids alone did not stimulate GABA synthesis. Proteomic analysis revealed overexpression of the key enzyme GadB and changes in nucleotide and fatty acid pathways. Transcriptional analysis confirmed that peptide supplementation was accompanied by increased transcription of the gadRCB–gltX operon, in agreement with GABA accumulation. Overall, these results demonstrated that peptide composition and availability are critical determinants of GABA biosynthesis in Lv. brevis CRL 2013and provide a basis for optimizing peptide-based media to enhance GABA formation in food fermentations. Full article
(This article belongs to the Special Issue Current Advances and Perspectives in Microbial Genetics and Genomics)
Show Figures

Figure 1

15 pages, 3242 KB  
Article
Transcriptome and Proteome Analysis Identified Genes/Proteins Involved in the Regulation of Leaf Color in Paulownia fortunei
by Hu Li, Weili Tian and Yongming Fan
Horticulturae 2025, 11(4), 441; https://doi.org/10.3390/horticulturae11040441 - 21 Apr 2025
Viewed by 878
Abstract
Paulownia fortunei are economically important trees in China. A greening mutant was used to study greening by comparative transcriptomics and proteomics using leaf tissues from wild-type and greening mutant growing under normal conditions. Chlorophyll content analysis showed a decrease in the chlorophyll b [...] Read more.
Paulownia fortunei are economically important trees in China. A greening mutant was used to study greening by comparative transcriptomics and proteomics using leaf tissues from wild-type and greening mutant growing under normal conditions. Chlorophyll content analysis showed a decrease in the chlorophyll b content in the mutant line. Non-parametric transcriptome and proteome analyses were performed to screen for genes and proteins active in the regulation of P. fortunei greening. qRT-PCR was carried out to confirm 10 genes identified in the transcriptome. In the transcriptome analysis, the pathways associated with the yellow phenotype included tRNA amino acid biosynthesis, nitrogen metabolism and circadian rhythm as represented by the genes encoding Vals, gltx, aspS, NR, GluL, gdhA, phyB, CSNK2A and CSNK2B. The iTRAQ-based proteomics analysis indicated that photosynthesis and carotenoid biosynthesis were altered in the chlorophyll-deficient P. fortunei and petH, petF, atpF and Z-ISO were the key proteins dysregulated in the greening mutants compared to the wild-type. Together, the transcriptomic and iTRAQ analyses identified 10 DEGs that were perturbed in the greening mutants in the main pathways of photosynthesis, starch and sucrose metabolism, glutathione metabolism and peroxisome functions. PetJ, E3.2.1.21, GST and CAT were differentially regulated in the chlorophyll-deficient mutant. Full article
(This article belongs to the Section Genetics, Genomics, Breeding, and Biotechnology (G2B2))
Show Figures

Figure 1

21 pages, 4624 KB  
Article
Astrocytic HIV-1 Nef Expression Decreases Glutamate Transporter Expression in the Nucleus Accumbens and Increases Cocaine-Seeking Behavior in Rats
by Jessalyn Pla-Tenorio, Bethzaly Velazquez-Perez, Yainira Mendez-Borrero, Myrella L. Cruz, Marian T. Sepulveda-Orengo and Richard J. Noel
Pharmaceuticals 2025, 18(1), 40; https://doi.org/10.3390/ph18010040 - 1 Jan 2025
Viewed by 1743
Abstract
Background/Objectives: Cocaine use disorder is an intersecting issue in populations with HIV-1, further exacerbating the clinical course of the disease and contributing to neurotoxicity and neuroinflammation. Cocaine and HIV neurotoxins play roles in neuronal damage during neuroHIV progression by disrupting glutamate homeostasis in [...] Read more.
Background/Objectives: Cocaine use disorder is an intersecting issue in populations with HIV-1, further exacerbating the clinical course of the disease and contributing to neurotoxicity and neuroinflammation. Cocaine and HIV neurotoxins play roles in neuronal damage during neuroHIV progression by disrupting glutamate homeostasis in the brain. Even with combined antiretroviral therapy (cART), HIV-1 Nef, an early viral protein expressed in approximately 1% of infected astrocytes, remains a key neurotoxin. This study investigates the relationship among Nef, glutamate homeostasis, and cocaine in the nucleus accumbens (NAc), a critical brain region associated with drug motivation and reward. Methods: Male and female Sprague Dawley rats were used to compare the effects of astrocytic Nef and cocaine by molecular analysis of glutamate transporters, GLT-1 and the cysteine glutamate exchanger (xCT), in the NAc. Behavioral assessments for cocaine self-administration were used to evaluate cocaine-seeking behavior. Results: The findings indicate that both cocaine and Nef independently decrease the expression of the glutamate transporter GLT-1 in the NAc. Additionally, rats with astrocytic Nef expression exhibited increased cocaine-seeking behavior but demonstrated sex-dependent molecular differences after the behavioral paradigm. Conclusions: The results suggest that the expression of Nef intensifies cocaine-induced alterations in glutamate homeostasis in the NAc, potentially underlying increased cocaine-seeking behavior. Understanding these interactions better may inform therapeutic strategies for managing cocaine use disorder in HIV-infected individuals. Full article
(This article belongs to the Special Issue Advances in Neuropharmacology of Drug Abuse)
Show Figures

Figure 1

27 pages, 12398 KB  
Article
Shape Optimization and Experimental Investigation of Glue-Laminated Timber Beams
by Paweł Szeptyński, Dorota Jasińska and Leszek Mikulski
Materials 2024, 17(24), 6263; https://doi.org/10.3390/ma17246263 - 21 Dec 2024
Cited by 1 | Viewed by 1148
Abstract
This study investigated the optimal shape of glue-laminated timber beams using an analytical model of a slender beam, taking into account the anisotropy of its strength properties as well as boundary conditions at the oblique bottom face of the beam. A control theory [...] Read more.
This study investigated the optimal shape of glue-laminated timber beams using an analytical model of a slender beam, taking into account the anisotropy of its strength properties as well as boundary conditions at the oblique bottom face of the beam. A control theory problem was formulated in order to optimize the shape of the modeled beam. Two optimization tasks were considered: minimizing material usage (Vmin) for a fixed load-carrying capacity (LCC) of the beam and maximizing load-bearing capacity (Qmax) for a given volume of the beam. The optimal solution was found using Pontryagin’s maximum principle (PMP). Optimal shapes were determined using Dircol v. 2.1 software and then adjusted according to a 3D finite element analysis (FEA) performed in Abaqus. The final shapes obtained through this procedure were used in the CNC-based production of three types of nine beams: three reference rectangular beams, three Vmin beams, and three Qmax beams. All specimens were subjected to a four-point bending test. The experimental results were contrasted with theoretical assumptions. Optimization reduced material usage by ca. 12.9% while preserving approximately the same LCC. The maximization of LCC was found to be rather unsuccessful due to the significant dependence of the beams’ response on the highly variable mechanical properties of GLT. Full article
Show Figures

Graphical abstract

12 pages, 2033 KB  
Article
Effects of Hydrocodone Overdose and Ceftriaxone on Astrocytic Glutamate Transporters and Glutamate Receptors, and Associated Signaling in Nucleus Accumbens as well as Locomotor Activity in C57/BL Mice
by Woonyen Wong and Youssef Sari
Brain Sci. 2024, 14(4), 361; https://doi.org/10.3390/brainsci14040361 - 5 Apr 2024
Cited by 5 | Viewed by 2377
Abstract
Chronic opioid treatments dysregulate the glutamatergic system, inducing a hyperglutamatergic state in mesocorticolimbic brain regions. This study investigated the effects of exposure to hydrocodone overdose on locomotor activity, expression of target proteins related to the glutamatergic system, signaling kinases, and neuroinflammatory factors in [...] Read more.
Chronic opioid treatments dysregulate the glutamatergic system, inducing a hyperglutamatergic state in mesocorticolimbic brain regions. This study investigated the effects of exposure to hydrocodone overdose on locomotor activity, expression of target proteins related to the glutamatergic system, signaling kinases, and neuroinflammatory factors in the nucleus accumbens. The locomotor activity of mice was measured using the Comprehensive Laboratory Animal Monitoring System (CLAMS). CLAMS data showed that exposure to hydrocodone overdose increased locomotion activity in mice. This study tested ceftriaxone, known to upregulate major glutamate transporter 1 (GLT-1), in mice exposed to an overdose of hydrocodone. Thus, ceftriaxone normalized hydrocodone-induced hyperlocomotion activity in mice. Furthermore, exposure to hydrocodone overdose downregulated GLT-1, cystine/glutamate antiporter (xCT), and extracellular signal-regulated kinase activity (p-ERK/ERK) expression in the nucleus accumbens. However, exposure to an overdose of hydrocodone increased metabotropic glutamate receptor 5 (mGluR5), neuronal nitric oxide synthase activity (p-nNOS/nNOS), and receptor for advanced glycation end products (RAGE) expression in the nucleus accumbens. Importantly, ceftriaxone treatment attenuated hydrocodone-induced upregulation of mGluR5, p-nNOS/nNOS, and RAGE, as well as hydrocodone-induced downregulation of GLT-1, xCT, and p-ERK/ERK expression. These data demonstrated that exposure to hydrocodone overdose can cause dysregulation of the glutamatergic system, neuroinflammation, hyperlocomotion activity, and the potential therapeutic role of ceftriaxone in attenuating these effects. Full article
Show Figures

Figure 1

16 pages, 3116 KB  
Article
An Exploration of Novel Bioactives from the Venomous Marine Annelid Glycera alba
by Sónia Campos, Ana P. Rodrigo, Inês Moutinho Cabral, Vera M. Mendes, Bruno Manadas, Mariaelena D’Ambrosio and Pedro M. Costa
Toxins 2023, 15(11), 655; https://doi.org/10.3390/toxins15110655 - 14 Nov 2023
Cited by 2 | Viewed by 3011
Abstract
The immense biodiversity of marine invertebrates makes them high-value targets for the prospecting of novel bioactives. The present study investigated proteinaceous toxins secreted by the skin and proboscis of Glycera alba (Annelida: Polychaeta), whose congenerics G. tridactyla and G. dibranchiata are known to [...] Read more.
The immense biodiversity of marine invertebrates makes them high-value targets for the prospecting of novel bioactives. The present study investigated proteinaceous toxins secreted by the skin and proboscis of Glycera alba (Annelida: Polychaeta), whose congenerics G. tridactyla and G. dibranchiata are known to be venomous. Proteomics and bioinformatics enabled the detection of bioactive proteins that hold potential for biotechnological applications, including toxins like glycerotoxins (GLTx), which can interfere with neuromuscular calcium channels and therefore have value for the development of painkillers, for instance. We also identified proteins involved in the biosynthesis of toxins. Other proteins of interest include venom and toxin-related bioactives like cysteine-rich venom proteins, many of which are known to interfere with the nervous system. Ex vivo toxicity assays with mussel gills exposed to fractionated protein extracts from the skin and proboscis revealed that fractions potentially containing higher-molecular-mass venom proteins can exert negative effects on invertebrate prey. Histopathology, DNA damage and caspase-3 activity suggest significant cytotoxic effects that can be coadjuvated by permeabilizing enzymes such as venom metalloproteinases M12B. Altogether, these encouraging findings show that venomous annelids are important sources of novel bioactives, albeit illustrating the challenges of surveying organisms whose genomes and metabolisms are poorly understood. Full article
(This article belongs to the Section Marine and Freshwater Toxins)
Show Figures

Figure 1

14 pages, 2466 KB  
Article
Effects of Chronic Hydrocodone Exposure and Ceftriaxone on the Expression of Astrocytic Glutamate Transporters in Mesocorticolimbic Brain Regions of C57/BL Mice
by Woonyen Wong and Youssef Sari
Toxics 2023, 11(10), 870; https://doi.org/10.3390/toxics11100870 - 20 Oct 2023
Cited by 6 | Viewed by 2514
Abstract
Exposure to opioids can lead to the alteration of several neurotransmitters. Among these neurotransmitters, glutamate is thought to be involved in opioid dependence. Glutamate neurotransmission is mainly regulated by astrocytic glutamate transporters such as glutamate transporter 1 (GLT-1) and cystine/glutamate antiporter (xCT). Our [...] Read more.
Exposure to opioids can lead to the alteration of several neurotransmitters. Among these neurotransmitters, glutamate is thought to be involved in opioid dependence. Glutamate neurotransmission is mainly regulated by astrocytic glutamate transporters such as glutamate transporter 1 (GLT-1) and cystine/glutamate antiporter (xCT). Our laboratory has shown that exposure to lower doses of hydrocodone reduced the expression of xCT in the nucleus accumbens (NAc) and the hippocampus. In the present study, we investigated the effects of chronic exposure to hydrocodone, and tested ceftriaxone as a GLT-1 upregulator in mesocorticolimbic brain regions such as the NAc, the amygdala (AMY), and the dorsomedial prefrontal cortex (dmPFC). Eight-week-old male mice were divided into three groups: (1) the saline vehicle control group; (2) the hydrocodone group; and (3) the hydrocodone + ceftriaxone group. Mice were injected with hydrocodone (10 mg/kg, i.p.) or saline for 14 days. On day seven, the hydrocodone/ceftriaxone group was injected with ceftriaxone (200 mg/kg, i.p.) for last seven days. Chronic exposure to hydrocodone reduced the expression of GLT-1, xCT, protein kinase B (AKT), extracellular signal-regulated kinases (ERK), and c-Jun N-terminal Kinase (JNK) in NAc, AMY, and dmPFC. However, hydrocodone exposure increased the expression of G-protein-coupled metabotropic glutamate receptors (mGluR5) in the NAc, AMY, and dmPFC. Importantly, ceftriaxone treatment normalized the expression of mGluR5, GLT-1, and xCT in all these brain regions, except for xCT in the AMY. Importantly, ceftriaxone treatment attenuated hydrocodone-induced downregulation of signaling pathways such as AKT, ERK, and JNK expression in the NAc, AMY, and dmPFC. These findings demonstrate that ceftriaxone has potential therapeutic effects in reversing hydrocodone-induced downregulation of GLT-1 and xCT in selected reward brain regions, and this might be mediated through the downstream kinase signaling pathways such as AKT, ERK, and JNK. Full article
(This article belongs to the Special Issue Feature Papers in Drug Toxicity)
Show Figures

Figure 1

15 pages, 3711 KB  
Article
The Slaughterhouse as Hotspot of CC1 and CC6 Listeria monocytogenes Strains with Hypervirulent Profiles in an Integrated Poultry Chain of Italy
by Fabrizia Guidi, Gabriella Centorotola, Alexandra Chiaverini, Luigi Iannetti, Maria Schirone, Pierina Visciano, Alessandra Cornacchia, Silvia Scattolini, Francesco Pomilio, Nicola D’Alterio and Marina Torresi
Microorganisms 2023, 11(6), 1543; https://doi.org/10.3390/microorganisms11061543 - 9 Jun 2023
Cited by 7 | Viewed by 2497
Abstract
In Europe, very few studies are available regarding the diversity of Listeria monocytogenes (L. monocytogenes) clonal complexes (CCs) and sequence types (ST) in poultry and on the related typing of isolates using whole genome sequencing (WGS). In this study, we used a WGS [...] Read more.
In Europe, very few studies are available regarding the diversity of Listeria monocytogenes (L. monocytogenes) clonal complexes (CCs) and sequence types (ST) in poultry and on the related typing of isolates using whole genome sequencing (WGS). In this study, we used a WGS approach to type 122 L. monocytogenes strains isolated from chicken neck skin samples collected in two different slaughterhouses of an integrated Italian poultry company. The studied strains were classified into five CCs: CC1-ST1 (21.3%), CC6-ST6 (22.9%), CC9-ST9 (44.2%), CC121-ST121 (10.6%) and CC193-ST193 (0.8%). CC1 and CC6 strains presented a virulence gene profile composed of 60 virulence genes and including the Listeria Pathogenicity Island 3, aut_IVb, gltA and gltB. According to cgMLST and SNPs analysis, long-term persistent clusters belonging to CC1 and CC6 were found in one of the two slaughterhouses. The reasons mediating the persistence of these CCs (up to 20 months) remain to be elucidated, and may involve the presence and the expression of stress response and environmental adaptation genes including heavy metals resistance genes (cadAC, arsBC, CsoR-copA-copZ), multidrug efflux pumps (mrpABCEF, EmrB, mepA, bmrA, bmr3, norm), cold-shock tolerance (cspD) and biofilm-formation determinants (lmo0673, lmo2504, luxS, recO). These findings indicated a serious risk of poultry finished products contamination with hypervirulent L. monocytogenes clones and raised concern for the consumer health. In addition to the AMR genes norB, mprF, lin and fosX, ubiquitous in L. monocytogenes strains, we also identified parC for quinolones, msrA for macrolides and tetA for tetracyclines. Although the phenotypical expression of these AMR genes was not tested, none of them is known to confer resistance to the primary antibiotics used to treat listeriosis The obtained results increase the data on the L. monocytogenes clones circulating in Italy and in particular in the poultry chain. Full article
(This article belongs to the Special Issue Toward a Better Understanding of Listeria monocytogenes Virulence)
Show Figures

Figure 1

31 pages, 6970 KB  
Review
Estimation of Petrophysical Parameters of Carbonates Based on Well Logs and Laboratory Measurements, a Review
by Marek Stadtműller and Jadwiga A. Jarzyna
Energies 2023, 16(10), 4215; https://doi.org/10.3390/en16104215 - 20 May 2023
Cited by 23 | Viewed by 5628
Abstract
The purpose of this review paper is to show the possibilities of carbonate reservoir characterization using well logging and laboratory measurements. Attention was focused on standard and new methods of well logging acquisition and interpretation including laboratory experiments to show a part of [...] Read more.
The purpose of this review paper is to show the possibilities of carbonate reservoir characterization using well logging and laboratory measurements. Attention was focused on standard and new methods of well logging acquisition and interpretation including laboratory experiments to show a part of the history of carbonate rock investigations as hydrocarbon or water reservoirs. Brief information on the geology, mineralogy and petrography of carbonate rocks was delivered. Reservoir properties, i.e., porosity (including fracturing), permeability, and saturation, were defined to emphasize the specific features of carbonates, such as fractures, and vugs. Examples of methodologies were selected from the commonly used laboratory techniques (thin sections examination, mercury and helium porosimetry, X-ray diffraction—XRD) combined with the standard well logs (bulk density—RHOB, neutron porosity—NPHI, sonic slowness—DT, and deep resistivity—Rd) to show the methods that have been used since the very beginning of the scientific and engineering studies of carbonates. Novelty in well logging, i.e., resistivity and acoustic imaging, nuclear magnetic resonance–NMR, dipole shear sonic imaging–DSI, and a spectral neutron-gamma log-geochemical device–GLT combined with modern laboratory investigations (NMR laboratory experiments, scanning electron microscopy SEM), showed how continuous information on mineral composition, porosity and saturation could be obtained and juxtaposed with very detailed laboratory data. Computed X-ray tomography (CT) enabling the 2D and 3D analyses of pores and fractures was presented as a quantitative methodology, effective in pore space characterization, revealing rock filtration abilities. Deep learning and artificial intelligence were used for joining various types of data. It was shown that thanks to new computational technologies original data from very small samples (micro scale), extensively describing the flow ability of the reservoir, could be extended to mezzo scale (core samples) and macro scale (well log images). Selected examples from the published papers illustrated the review. References cited in the text, together with the issues included in them, were the rich source of the practical knowledge processed These were checked by the authors and could be used in other projects. Full article
(This article belongs to the Special Issue Well Logging Applications)
Show Figures

Figure 1

17 pages, 3462 KB  
Article
Identification of Vietnamese Flea Species and Their Associated Microorganisms Using Morphological, Molecular, and Protein Profiling
by Ly Na Huynh, Adama Zan Diarra, Quang Luan Pham, Jean-Michel Berenger, Van Hoang Ho, Xuan Quang Nguyen and Philippe Parola
Microorganisms 2023, 11(3), 716; https://doi.org/10.3390/microorganisms11030716 - 9 Mar 2023
Cited by 5 | Viewed by 3671
Abstract
Fleas are obligatory blood-sucking ectoparasites of medical and veterinary importance. The identification of fleas and associated flea-borne microorganisms, therefore, plays an important role in controlling and managing these vectors. Recently, Matrix-Assisted Laser Desorption/Ionization Time-of-Flight Mass Spectrometry (MALDI-TOF MS) has been reported as an [...] Read more.
Fleas are obligatory blood-sucking ectoparasites of medical and veterinary importance. The identification of fleas and associated flea-borne microorganisms, therefore, plays an important role in controlling and managing these vectors. Recently, Matrix-Assisted Laser Desorption/Ionization Time-of-Flight Mass Spectrometry (MALDI-TOF MS) has been reported as an innovative and effective approach to the identification of arthropods, including fleas. This study aims to use this technology to identify ethanol-preserved fleas collected in Vietnam and to use molecular biology to search for microorganisms associated with these fleas. A total of 502 fleas were collected from wild and domestic animals in four provinces in Vietnam. Morphological identification led to the recognition of five flea species, namely Xenopsylla cheopis, Xenopsylla astia, Pulex irritans, Ctenocephalides canis, and Ctenocephalides felis. The cephalothoraxes of 300 individual, randomly selected fleas were tested using MALDI-TOF MS and molecular analysis for the identification and detection of microorganisms. A total of 257/300 (85.7%) of the obtained spectra from the cephalothoraxes of each species were of good enough quality to be used for our analyses. Our laboratory MALDI-TOF MS reference database was upgraded with spectra achieved from five randomly selected fleas for every species of Ctenocephalides canis and Ctenocephalides felis. The remaining spectra were then queried against the upgraded MALDI-TOF MS database, which showed 100% correspondence between morphology and MALDI-TOF MS identification for two flea species (Ctenocephalides canis and Ctenocephalides felis). The MS spectra of the remaining species (three P. irritans, five X. astia, and two X. cheopis) were visually generated low-intensity MS profiles with high background noise that could not be used to update our database. Bartonella and Wolbachia spp. were detected in 300 fleas from Vietnam using PCR and sequencing with primers derived from the gltA gene for Bartonella and the 16S rRNA gene for Wolbachia, including 3 Bartonella clarridgeiae (1%), 3 Bartonella rochalimae (1%), 1 Bartonella coopersplainsensis (0.3%), and 174 Wolbachia spp. endosymbionts (58%). Full article
(This article belongs to the Section Parasitology)
Show Figures

Figure 1

11 pages, 1326 KB  
Article
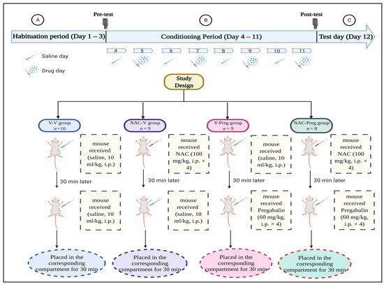
Potential Benefits of N-Acetylcysteine in Preventing Pregabalin-Induced Seeking-Like Behavior
by Atiah H. Almalki, Hashem O. Alsaab, Walaa F. Alsanie, Ahmed Gaber, Turki Alkhalifa, Ahmad Almalki, Omar Alzahrani, Ana Maria Gregio Hardy, Qasim Alhadidi, Zahoor A. Shah and Yusuf S. Althobaiti
Healthcare 2021, 9(4), 376; https://doi.org/10.3390/healthcare9040376 - 29 Mar 2021
Cited by 2 | Viewed by 4976
Abstract
Substance-use disorder is globally prevalent and responsible for numerous social and medical problems. Pregabalin (Lyrica), typically used to treat diabetic neuropathy, has recently emerged as a drug of abuse. Drug abuse is associated with several neuronal changes, including the downregulation of glutamate transporters [...] Read more.
Substance-use disorder is globally prevalent and responsible for numerous social and medical problems. Pregabalin (Lyrica), typically used to treat diabetic neuropathy, has recently emerged as a drug of abuse. Drug abuse is associated with several neuronal changes, including the downregulation of glutamate transporters such as glutamate transporter 1 and cystine/glutamate antiporter. We investigated the effects of N-acetylcysteine, a glutamate transporter 1 and xCT upregulator, on pregabalin addiction using a conditioned place preference paradigm. Pregabalin (60 mg/kg) was found to induce conditioned place preference when compared to a vehicle. A 100 mg/kg dose of N-acetylcysteine was found to block pregabalin-seeking behaviors. These results support previous findings showing that glutamate transporters play an important role in pregabalin-induced seeking behaviors. N-acetylcysteine may represent a beneficial agent in preventing the abuse potential of pregabalin. Full article
Show Figures

Figure 1

13 pages, 1889 KB  
Article
Effects of 3-Month Exposure to E-Cigarette Aerosols on Glutamatergic Receptors and Transporters in Mesolimbic Brain Regions of Female C57BL/6 Mice
by Hasan Alhaddad, Woonyen Wong, Adam T. Sari, Laura E. Crotty Alexander and Youssef Sari
Toxics 2020, 8(4), 95; https://doi.org/10.3390/toxics8040095 - 29 Oct 2020
Cited by 11 | Viewed by 4804
Abstract
Electronic cigarettes (e-cigs) use has been dramatically increased recently, especially among youths. Previous studies from our laboratory showed that chronic exposure to e-cigs, containing 24 mg/mL nicotine, was associated with dysregulation of glutamate transporters and neurotransmitter levels in the brain of a mouse [...] Read more.
Electronic cigarettes (e-cigs) use has been dramatically increased recently, especially among youths. Previous studies from our laboratory showed that chronic exposure to e-cigs, containing 24 mg/mL nicotine, was associated with dysregulation of glutamate transporters and neurotransmitter levels in the brain of a mouse model. In this study, we evaluated the effect of three months’ continuous exposure to e-cig vapor (JUUL pods), containing a high nicotine concentration, on the expression of glutamate receptors and transporters in drug reward brain regions such as the nucleus accumbens (NAc) core (NAc-core), NAc shell (NAc-shell) and hippocampus (HIP) in female C57BL/6 mice. Three months’ exposure to mint- or mango-flavored JUUL (containing 5% nicotine, 59 mg/mL) induced upregulation of metabotropic glutamate receptor 1 (mGluR1) and postsynaptic density protein 95 (phosphorylated and total PSD95) expression, and downregulation of mGluR5 and glutamate transporter 1 (GLT-1) in the NAc-shell. In addition, three months’ exposure to JUUL was associated with upregulation of mGluR5 and GLT-1 expression in the HIP. These findings demonstrated that three-month exposure to e-cig vapor containing high nicotine concentrations induced differential effects on the glutamatergic system in the NAc and HIP, suggesting dysregulation of glutamatergic system activity in mesolimbic brain regions. Full article
(This article belongs to the Special Issue Current Knowledge of E-cigarettes and Heated Tobacco Products)
Show Figures

Figure 1

17 pages, 974 KB  
Article
Development of A Nested-MultiLocus Sequence Typing Approach for A Highly Sensitive and Specific Identification of Xylella fastidiosa Subspecies Directly from Plant Samples
by Sophie Cesbron, Enora Dupas, Quentin Beaurepère, Martial Briand, Miguel Montes-Borrego, Maria del Pilar Velasco-Amo, Blanca B. Landa and Marie-Agnès Jacques
Agronomy 2020, 10(8), 1099; https://doi.org/10.3390/agronomy10081099 - 29 Jul 2020
Cited by 14 | Viewed by 5747
Abstract
Identification of sequence types (ST) of Xylella fastidiosa based on direct MultiLocus Sequence Typing (MLST) of plant DNA samples is partly efficient. In order to improve the sensitivity of X. fastidiosa identification, we developed a direct nested-MLST assay on plant extracted DNA. This [...] Read more.
Identification of sequence types (ST) of Xylella fastidiosa based on direct MultiLocus Sequence Typing (MLST) of plant DNA samples is partly efficient. In order to improve the sensitivity of X. fastidiosa identification, we developed a direct nested-MLST assay on plant extracted DNA. This method was performed based on a largely used scheme targeting seven housekeeping gene (HKG) loci (cysG, gltT, holC, leuA, malF, nuoL, petC). Samples analyzed included 49 plant species and two insect species (Philaenus spumarius, Neophilaenus campestris) that were collected in 2017 (106 plant samples in France), in 2018 (162 plant samples in France, 40 plant samples and 26 insect samples in Spain), and in 2019 (30 plant samples in Spain). With the nested approach, a significant higher number of samples were amplified. The threshold was improved by 100 to 1000 times compared to conventional PCR. Using nested-MLST assay, plants that were not yet considered hosts tested positive and revealed novel alleles in France, whereas for Spanish samples it was possible to assign the subspecies or ST to samples considered as new hosts in Europe. Direct typing by nested-MLST from plant material has an increased sensitivity and may be useful for epidemiological purposes. Full article
(This article belongs to the Special Issue Diagnosis, Population Biology and Management of Vascular Diseases)
Show Figures

Figure 1

27 pages, 1728 KB  
Article
The First Proteomic Study of Nostoc sp. PCC 7120 Exposed to Cyanotoxin BMAA under Nitrogen Starvation
by Olga A. Koksharova, Ivan O. Butenko, Olga V. Pobeguts, Nina A. Safronova and Vadim M. Govorun
Toxins 2020, 12(5), 310; https://doi.org/10.3390/toxins12050310 - 9 May 2020
Cited by 18 | Viewed by 6284
Abstract
The oldest prokaryotic photoautotrophic organisms, cyanobacteria, produce many different metabolites. Among them is the water-soluble neurotoxic non-protein amino acid beta-N-methylamino-L-alanine (BMAA), whose biological functions in cyanobacterial metabolism are of fundamental scientific and practical interest. An early BMAA inhibitory effect on nitrogen fixation and [...] Read more.
The oldest prokaryotic photoautotrophic organisms, cyanobacteria, produce many different metabolites. Among them is the water-soluble neurotoxic non-protein amino acid beta-N-methylamino-L-alanine (BMAA), whose biological functions in cyanobacterial metabolism are of fundamental scientific and practical interest. An early BMAA inhibitory effect on nitrogen fixation and heterocyst differentiation was shown in strains of diazotrophic cyanobacteria Nostoc sp. PCC 7120, Nostoc punctiforme PCC 73102 (ATCC 29133), and Nostoc sp. strain 8963 under conditions of nitrogen starvation. Herein, we present a comprehensive proteomic study of Nostoc (also called Anabaena) sp. PCC 7120 in the heterocyst formation stage affecting by BMAA treatment under nitrogen starvation conditions. BMAA disturbs proteins involved in nitrogen and carbon metabolic pathways, which are tightly co-regulated in cyanobacteria cells. The presented evidence shows that exogenous BMAA affects a key nitrogen regulatory protein, PII (GlnB), and some of its protein partners, as well as glutamyl-tRNA synthetase gltX and other proteins that are involved in protein synthesis, heterocyst differentiation, and nitrogen metabolism. By taking into account the important regulatory role of PII, it becomes clear that BMAA has a severe negative impact on the carbon and nitrogen metabolism of starving Nostoc sp. PCC 7120 cells. BMAA disturbs carbon fixation and the carbon dioxide concentrating mechanism, photosynthesis, and amino acid metabolism. Stress response proteins and DNA repair enzymes are upregulated in the presence of BMAA, clearly indicating severe intracellular stress. This is the first proteomic study of the effects of BMAA on diazotrophic starving cyanobacteria cells, allowing a deeper insight into the regulation of the intracellular metabolism of cyanobacteria by this non-protein amino acid. Full article
(This article belongs to the Special Issue Biological Role of Cyanotoxins: Experimental and In-Field Evidence)
Show Figures

Figure 1

Back to TopTop