Sign in to use this feature.

Years

Between: -

Subjects

remove_circle_outline
remove_circle_outline
remove_circle_outline
remove_circle_outline
remove_circle_outline
remove_circle_outline
remove_circle_outline
remove_circle_outline
remove_circle_outline

Journals

Article Types

Countries / Regions

Search Results (16)

Search Parameters:
Keywords = globulol

Order results
Result details
Results per page
Select all
Export citation of selected articles as:
29 pages, 2840 KB  
Review
Compositional Variability of Essential Oils and Their Bioactivity in Native and Invasive Erigeron Species
by Asta Judžentienė
Molecules 2025, 30(14), 2989; https://doi.org/10.3390/molecules30142989 - 16 Jul 2025
Cited by 2 | Viewed by 2050
Abstract
To date, various species of Erigeron genus have been used both in the ethnopharmacology of numerous nations across the world and in contemporary herbal practices. The objective of this study is to revise the phytochemical data on the essential oils (EOs) of various [...] Read more.
To date, various species of Erigeron genus have been used both in the ethnopharmacology of numerous nations across the world and in contemporary herbal practices. The objective of this study is to revise the phytochemical data on the essential oils (EOs) of various fleabanes species and to evaluate the variability of their biological activities. Up to June 2025, this review provides an updated overview of 105 literature sources (published during last 25 years) related to 14 Erigeron sp. (native, naturalized, or invasive) which have been investigated extensively and are of the greatest significance. It summarizes the compositional variability of the EOs and their pharmacological and toxic effects, such as anti-inflammatory, anticancer, antiproliferative, skin regeneration, antioxidant, antifungal, antibacterial, insecticidal, larvicidal, repellent, and allelopathic activity. The EOs of each Erigeron species were characterized, and a chemical structure of 43 major constituents is presented herein. The most characteristic and prevalent compounds were found to be limonene, δ-3-carene, matricaria ester, lachnophyllum ester, germacrene D, β-caryophyllene, β-farnesene, α-bergamotene, allo-aromadendrene, etc., in the EOs from the E. acris, E. annuus, E. bonariensis, E. canadensis, E. floribundus E. mucronatus, and E. speciosus plants. Major constituents, such as borneol, bornyl acetate, modhephen-8-β-ol, cis-arteannuic alcohol, β-caryophyllene, and τ-cadinol, were found in the oils of E. graveolens (Inula graveolens). A paucity of data concerning E. incanus EOs was revealed, with the prevalence of 3-hydroxy-4-methoxy cinammic acid and thymol acetate noted in the oils. The EOs from E. multiradiatus and E. sublyratus were comprised mainly of matricaria and lachnophyllum esters. The available data on EOs of E. ramosus is limited, but the main constituents are known to be α-humulene, 1,8-cineole, eugenol, and globulol. The EOs containing appreciable amounts of matricaria and lachnophyllum esters exhibited strong anticancer, anti-inflammatory, antimicrobial, larvicidal, and repellent activities. Repellence is also related to borneol, bornyl acetate, caryophyllene derivatives, τ-cadinol, modhephen-8-β-ol, and cis-arteannuic alcohol. Cytotoxicity was determined due to the presence of limonene, δ-3-carene, α- and β-farnesene, (E)-β-ocimene, ledene oxide, sesquiphellandrene, and dendrolasin in the fleabanes EOs. Skin regeneration and antifungal properties were related to germacrene D; and anti-inflammatory effects were determined due to high amounts of limonene (E)-β-ocimene, lachnophyllum ester, and germacrene D. The antimicrobial properties of the oils were conditioned by appreciable quantities of limonene, β-pinene, 1,8-cineole, carvacrol, thymol acetae, β-eudesmol, 2,6,7,7α-tetrahydro-1,5-dimethyl-1H-indene-3-carboxaldehyde, caryophyllene and its oxide, allo-aromadendrene, α-humulene, farnesene, carvacrol, and eugenol. This review provides a foundation for further studies on volatile secondary metabolites to explore the potential sources of new biologically active compounds in Erigeron sp. Full article
(This article belongs to the Collection Featured Reviews in Natural Products Chemistry)
Show Figures

Graphical abstract

21 pages, 5812 KB  
Article
GC–MS Characterization and Bioactivity Study of Eucalyptus globulus Labill. (Myrtaceae) Essential Oils and Their Fractions: Antibacterial and Antioxidant Properties and Molecular Docking Modeling
by Abdessamad Ait benlabchir, Kawtar Fikri-Benbrahim, Amina Moutawalli, Mohammed M. Alanazi, Asma Halmoune, Fatima Zahra Benkhouili, Asmaa Oubihi, Atul Kabra, Elbatoul Hanoune, Hamza Assila and Zineb Benziane Ouaritini
Pharmaceuticals 2024, 17(11), 1552; https://doi.org/10.3390/ph17111552 - 19 Nov 2024
Cited by 3 | Viewed by 4356
Abstract
Background/Objectives: Eucalyptus globulus is a medicinal plant extensively used by the Moroccan population for treating a range of illnesses, especially respiratory conditions. Methods: This study aimed to assess the antioxidant and antibacterial properties of E. globulus essential oil and its individual fractions (F1, [...] Read more.
Background/Objectives: Eucalyptus globulus is a medicinal plant extensively used by the Moroccan population for treating a range of illnesses, especially respiratory conditions. Methods: This study aimed to assess the antioxidant and antibacterial properties of E. globulus essential oil and its individual fractions (F1, F2, and F3). Antioxidant activity was evaluated through iron-reducing power, 2,2′-azino-bis (3-ethylbenzothiazoline-6-sulfonic acid) (ABTS), and 2,2-diphenyl-1-picrylhydrazyl (DPPH) assays. Antibacterial activity was tested using disk diffusion and dilution methods, supported by molecular docking studies. Furthermore, GC–MS analysis was conducted on the essential oil and its individual fractions. Results: GC–MS analysis identified the major compounds in the essential oil and its fractions as eucalyptol (62.32–42.60%), globulol (5.9–26.24%), o-cymene (6.89–24.35%), cryptone (7.10–15.95%), terpinen-4-ol (2.43–15.24%), and α-pinene (2.46–7.89%). Fraction F3 displayed the highest antioxidant activity in DPPH (IC50 = 3.329 ± 0.054 mg/mL) and ABTS assays (IC50 = 3.721 ± 0.027 mg/mL), while fraction F2 was most effective in the FRAP assay (IC50 = 1.054 ± 0.008 mg/mL). The essential oil and its fractions also showed antibacterial activity against Staphylococcus aureus, Staphylococcus epidermidis, Klebsiella pneumoniae, Enterobacter cloacae, Escherichia coli, and Acinetobacter baumannii. Molecular docking further corroborated these findings, supporting both antioxidant and antibacterial activities. Conclusions: The present findings demonstrate the antioxidant and antimicrobial properties of Eucalyptus globulus essential oil and its fractions, underscoring the need for further research to confirm their medicinal potential and explore pharmaceutical applications. Full article
(This article belongs to the Special Issue Advances in the Chemical-Biological Knowledge of Essential Oils)
Show Figures

Figure 1

17 pages, 4446 KB  
Article
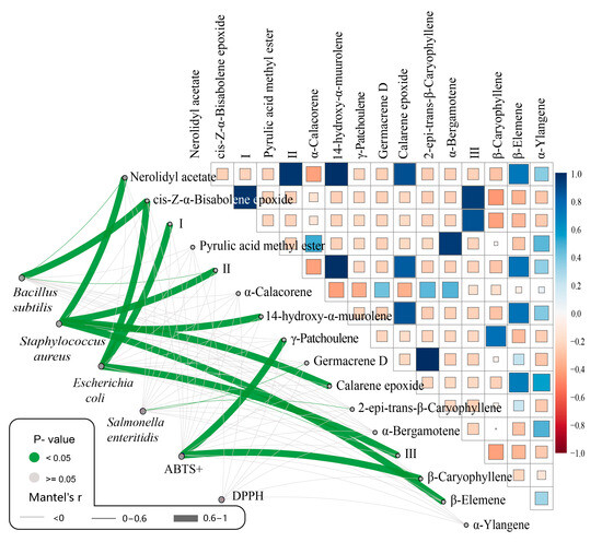
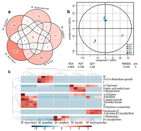
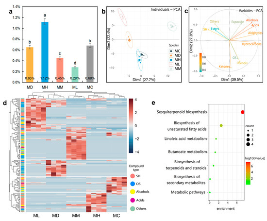
The Composition, Antioxidant and Antibacterial Activity of Essential Oils from Five Species of the Magnoliaceae Family
by Dandan Yang, Daocheng Ma, Ziqi Song, Mei Yang and Yuanyuan Xu
Molecules 2024, 29(21), 5182; https://doi.org/10.3390/molecules29215182 - 1 Nov 2024
Cited by 6 | Viewed by 3077
Abstract
The leaves of Magnoliaceae family plants contain abundant essential oils (EOs), and these species can be used in many fields due to their high industrial, medicinal, and ornamental values. This study aims to identify the main compounds of the EOs from the leaves [...] Read more.
The leaves of Magnoliaceae family plants contain abundant essential oils (EOs), and these species can be used in many fields due to their high industrial, medicinal, and ornamental values. This study aims to identify the main compounds of the EOs from the leaves of five common Magnoliaceae species (Michelia maudiae, Michelia hedyosperma, Michelia macclurei, Manglietia lucida, Manglietia conifer) using hydrodistillation, GC–MS analysis, and in vitro tests. Additionally, the antioxidant and antibacterial activities of the EOs were also evaluated. The results show that 151 compounds were identified across five species, with sesquiterpenes being dominant. Some key compounds (such as β-caryophyllene, δ-amorphene, β-guaiene, globulol, and β-acorenol) were common among all the species, highlighting their crucial roles in plant physiology and resilience. Other compounds (like valeranone and nerolidol in M. maudiae and β-elemene in M. macclurei) were specific, indicating different functions. Among the five species, the essential oil of M. macclurei contains β-elemene and nerolidyl acetate, and it has the weakest antioxidant activity (IC50 value: 2918.61~21,341.98 μg/mL) but the strongest antibacterial activity (inhibition zone diameter: 8.55 ± 0.93~22.92 ± 0.46 mm; LC50 value: 0.02~0.78 mg/mL). Meanwhile, the EO of M. maudiae demonstrated the best antioxidant activity (the IC50 value was 1283.58~6258.32 μg/mL) and the second-best antibacterial activity (the inhibition zone diameter ranged from 7.61 ± 0.02 to 26.92 ± 0.46 mm, and the LC50 value was 0.03~2.28 mg/mL). Overall, the EO of M. maudiae had the best comprehensive performance. Therefore, the EOs of M. macclurei and M. maudiae showed different performances in biological activity categories, and they could be developed and used in different fields, with the possibility of discovering new applications. This brings inspiration to the potential commercial and industrial uses of sesquiterpenes in Magnoliaceae. Full article
Show Figures

Graphical abstract

21 pages, 5112 KB  
Article
Chemical Composition of Essential Oils from Eight Tunisian Eucalyptus Species and Their Antifungal and Herbicidal Activities
by Amira Ayed, Flavio Polito, Hedi Mighri, Mouna Souihi, Lucia Caputo, Lamia Hamrouni, Ismail Amri, Filomena Nazzaro, Vincenzo De Feo, Ann M. Hirsch and Yassine Mabrouk
Plants 2023, 12(17), 3068; https://doi.org/10.3390/plants12173068 - 26 Aug 2023
Cited by 16 | Viewed by 3475
Abstract
Eucalyptus species are known to produce metabolites such as essential oils (EOs) that play an important role in the control of weeds, pests and phytopathogenic fungi. The aims of this study were as follows: (i) to determine the chemical composition of the EOs [...] Read more.
Eucalyptus species are known to produce metabolites such as essential oils (EOs) that play an important role in the control of weeds, pests and phytopathogenic fungi. The aims of this study were as follows: (i) to determine the chemical composition of the EOs derived from eight Eucalyptus species growing in Tunisia, and (ii) to study their possible antifungal and herbicidal activities. EOs were obtained by hydrodistillation from the dried leaves of eight Eucalyptus species, namely, E. angulosa, E. cladocalyx, E. diversicolor, E. microcoryx, E. ovata, E. resinifera, E. saligna and E. sargentii, and the determination of their composition was achieved by GC and GC-MS. The EOs’ antifungal activities were tested against four Fusarium strains, and the EOs’ herbicidal properties were evaluated on the germination and seedling growth of three annual weeds (Trifolium campestre, Lolium rigidum and Sinapis arvensis) and three cultivated crop species (Lepidium sativum, Raphanus sativus and Triticum durum). The EO yields ranged between 0.12 and 1.32%. The most abundant components found were eucalyptol, α-pinene, p-cymene, trans-pinocarveol, α-terpineol and globulol. All EOs showed significant antifungal activity against the four phytopathogenic Fusarium strains. E. cladocalyx EO exhibited the highest level of antifungal activity, and the greatest inhibition of seed germination was obtained even at lowest concentrations used. These findings suggested that E. resinifera, E. ovata and E. cladocalyx EOs could have applications in agriculture as possible biopesticides, as Fusarium antagonists and as bioherbicides. Full article
Show Figures

Figure 1

18 pages, 7277 KB  
Article
Expression Pattern and Ligand Binding Characteristics Analysis of Chemosensory Protein SnitCSP2 from Sirex nitobei
by Pingping Guo, Enhua Hao, Han Li, Xi Yang, Pengfei Lu and Haili Qiao
Insects 2023, 14(7), 583; https://doi.org/10.3390/insects14070583 - 27 Jun 2023
Cited by 1 | Viewed by 2103
Abstract
Sirex nitobei is an important wood-boring wasp to conifers native to Asia, causing considerable economic and ecological damage. However, the current control means cannot achieve better efficiency, and it is expected to clarify the molecular mechanism of protein–ligand binding for effective pest control. [...] Read more.
Sirex nitobei is an important wood-boring wasp to conifers native to Asia, causing considerable economic and ecological damage. However, the current control means cannot achieve better efficiency, and it is expected to clarify the molecular mechanism of protein–ligand binding for effective pest control. This study analyzed the expression pattern of CSP2 in S. nitobei (SnitCSP2) and its features of binding to the screened ligands using molecular docking and dynamic simulations. The results showed that SnitCSP2 was significantly expressed in female antennae. Molecular docking and dynamic simulations revealed that SnitCSP2 bound better to the host plant volatile (+)-α-pinene and symbiotic fungal volatiles terpene and (−)-globulol than other target ligands. By the molecular mechanics Poisson–Boltzmann surface area (MM-PBSA) method, the free binding energies of the three complexes were calculated as −44.813 ± 0.189 kJ/mol, −50.446 ± 0.396 kJ/mol, and −56.418 ± 0.368 kJ/mol, and the van der Waals energy was found to contribute significantly to the stability of the complexes. Some key amino acid residues were also identified: VAL13, GLY14, LYS61, MET65, and LYS68 were important for the stable binding of (+)-α-pinene by SnitCSP2, while for terpenes, ILE16, ALA25, TYR26, CYS29, GLU39, THR37, and GLY40 were vital for a stable binding system. We identified three potential ligands and analyzed the interaction patterns of the proteins with them to provide a favorable molecular basis for regulating insect behavioral interactions and developing new pest control strategies. Full article
Show Figures

Figure 1

20 pages, 2859 KB  
Article
Essential Oils and Biological Activities of Eucalyptus falcata, E. sideroxylon and E. citriodora Growing in Tunisia
by Ismail Amri, Marwa Khammassi, Rayda Ben Ayed, Sana Khedhri, Manel Ben Mansour, Oumayma Kochti, Ylenia Pieracci, Guido Flamini, Yassine Mabrouk, Samia Gargouri, Mohsen Hanana and Lamia Hamrouni
Plants 2023, 12(4), 816; https://doi.org/10.3390/plants12040816 - 11 Feb 2023
Cited by 33 | Viewed by 4580
Abstract
Many plants are able to synthesize essential oils (EOs), which play key roles in defense against weeds, fungi and pests. This study aims to analyze the chemical composition and to highlight the antioxidant, antimicrobial and phytotoxic properties of the EOs from Eucalyptus falcata [...] Read more.
Many plants are able to synthesize essential oils (EOs), which play key roles in defense against weeds, fungi and pests. This study aims to analyze the chemical composition and to highlight the antioxidant, antimicrobial and phytotoxic properties of the EOs from Eucalyptus falcata, E. sideroxylon and E. citriodora growing in Tunisia. EOs were analyzed by gas chromatography coupled to mass spectrometry (GC/MS) and their antioxidant properties were determined by total antioxidant capacity (TAC), DPPH and ABTS assays. The phytotoxic potential was assessed against weeds (Sinapis arvensis, Phalaris canariensis) and durum wheat crop (Triticum durum) and compared to chemical herbicide glyphosate. The antifungal activity was investigated in vitro against eight target fungal strains. All EOs displayed a specific richness in oxygenated monoterpenes (51.3–90%) and oxygenated sesquiterpenes (4.8–29.4%), and 1,8-cineole, citronellal, citronellol, trans-pinocarveol, globulol, spathulenol and citronellyl acetate were the main constituents. Eucalyptus EOs exhibited remarkable antioxidant activity and E. citriodora oil exhibited significant activity when compared with E. falcata and E. sideroxylon EOs. The phytotoxic potential of the tested oils had different efficacy on seed germination and the growth of seedlings and varied among tested herbs and their chemical composition variability. Their effectiveness was better than that of glyphosate. At the post-emergence stage, symptoms of chlorosis and necrosis were observed. Furthermore, a decrease in chlorophyll and relative water content, electrolyte leakage and high levels of MDA and proline were indicators of the oxidative effects of EOs and their effectiveness as bioherbicides. Moreover, all the EOs exhibited moderate fungitoxic properties against all the tested fungal strains. Therefore, according to the obtained results, Eucalyptus EOs could have potential application as natural pesticides. Full article
Show Figures

Figure 1

20 pages, 2330 KB  
Article
The Essential Oil of Tunisian Halophyte Lobularia maritima: A Natural Food Preservative Agent of Ground Beef Meat
by Boutheina Ben Akacha, Jaroslava Švarc-Gajić, Khaoula Elhadef, Rania Ben Saad, Faiçal Brini, Wissem Mnif, Slim Smaoui and Anis Ben Hsouna
Life 2022, 12(10), 1571; https://doi.org/10.3390/life12101571 - 10 Oct 2022
Cited by 48 | Viewed by 3931
Abstract
This study was directed towards the investigation of the chemical composition and antimicrobial properties of the essential oil of Tunisian halophyte Lobularia maritime (LmEO). The antibacterial effects against major food-borne pathogenic and food spoilage bacteria were tested using the well diffusion [...] Read more.
This study was directed towards the investigation of the chemical composition and antimicrobial properties of the essential oil of Tunisian halophyte Lobularia maritime (LmEO). The antibacterial effects against major food-borne pathogenic and food spoilage bacteria were tested using the well diffusion method, followed by the determination of the minimum inhibitory (MIC) and bactericidal (MBC) concentrations. The essential oil has shown strong antimicrobial activity against eight pathogenic strains, which was attributed mostly to predominant constituents of the essential oil: benzyl alcohol, linalool, terpien-4-ol and globulol, as well as to synergistic effects of its major and minor constituents. Considering strong antimicrobial effects of the tested essential oil, it was further tested as a natural alternative to food preservatives, using minced beef meat as a model system. Minced beef meat was spiked with 0.019, 0.038, and 0.076% of the essential oil and stored during 14 days at 4 °C, monitoring its microbiological, physicochemical, and sensory properties. Chemical analyses revealed that meat treated with 0.076% of LmEO at underwent a significant decrease (p < 0.05) in primary and secondary lipid oxidation and reduced metmyoglobin accumulation compared with control samples. Furthermore, microflora proliferation in the meat model system spiked with 0.076% of LmEO was significantly (p < 0.05) reduced in comparison to control. In addition, two multivariate exploratory techniques, namely principal component analysis (PCA) and hierarchical analysis (HCA), were applied to the obtained data sets to describe the relationship between the main characteristics of the meat samples with and without essential oil addition. The chemometric approach highlighted the relationships between meat quality parameters. Overall, results indicated that the essential oil of Lobularia maritima deserves to be considered as a natural preservative in the meat industry. Full article
(This article belongs to the Special Issue New Crops Source of Healthy Edible Oil and Processes)
Show Figures

Figure 1

16 pages, 4719 KB  
Article
Expression Pattern, Molecular Docking and Dynamics Simulation Analysis of CSP4 from Sirex nitobei Provides Molecular Basis of CSP Bound to Scent Molecules
by Pingping Guo, Enhua Hao, Han Li, Xi Yang, Pengfei Lu and Haili Qiao
Agronomy 2022, 12(9), 1994; https://doi.org/10.3390/agronomy12091994 - 24 Aug 2022
Cited by 1 | Viewed by 2077
Abstract
Insects stimulate specific behaviors by correctly recognizing scent molecules in the external environment. Sirex nitobei, a wood-boring wasp species native to Asia with a distribution area that includes the Palaearctic and Oriental regions, is a significant pest of conifers. Focusing on the [...] Read more.
Insects stimulate specific behaviors by correctly recognizing scent molecules in the external environment. Sirex nitobei, a wood-boring wasp species native to Asia with a distribution area that includes the Palaearctic and Oriental regions, is a significant pest of conifers. Focusing on the molecular mechanism of protein-ligand binding, this study resolved the tissue expression profile of CSP4 from S. nitobei (SnitCSP4) and probed its binding properties with target ligands using molecular docking and dynamics simulations to verify the odor recognition function of this protein. The open reading frame (ORF) of SnitCSP4 was 396 bp, encoding 131 amino acids. Tissue expression analysis revealed that SnitCSP4 was significantly expressed in female antennae and docking showed that all ligands were bound in hydrophobic cavities and close to many hydrophobic amino acid residues. GLN68 and LEU49 were important amino acid residues for SnitCSP4 to bind various odors, and THR9 was the key ligand-binding site in identifying (-)-globulol in the SnitCSP4. Molecular dynamics verified the docking results, confirming that SnitCSP4 bound well to two sex pheromone molecules, three host plant volatiles, and three symbiotic fungal volatiles, with (Z)-7-heptacosene, (Z)-9-nonacosene, and (-)-globulol binding being the most highly stable. These results mean that SnitCSP4 is critical for insects recognizing scent molecules, providing a favorable molecular basis for regulating the behavioral interactions between S. nitobei and the environment, and offering the possibility of developing new strategies for more environmentally friendly and effective control. Full article
Show Figures

Figure 1

15 pages, 318 KB  
Article
Promising Insecticidal Efficiency of Essential Oils Isolated from Four Cultivated Eucalyptus Species in Iran against the Lesser Grain Borer, Rhyzopertha dominica (F.)
by Asgar Ebadollahi, Bahram Naseri, Zahra Abedi, William N. Setzer and Tanasak Changbunjong
Insects 2022, 13(6), 517; https://doi.org/10.3390/insects13060517 - 31 May 2022
Cited by 40 | Viewed by 4960
Abstract
The lesser grain borer, Rhyzopertha dominica (F.), causes damage to stored grains resulting in both quantitative and qualitative losses. The use of synthetic fumigants in the management of stored-product pests resulted in undesirable side effects such as environmental contamination and threat to human [...] Read more.
The lesser grain borer, Rhyzopertha dominica (F.), causes damage to stored grains resulting in both quantitative and qualitative losses. The use of synthetic fumigants in the management of stored-product pests resulted in undesirable side effects such as environmental contamination and threat to human and animal health. In this study, the lethal and sublethal effects of essential oils from four Eucalyptus species, E. microtheca, E. procera, E. spatulata, and E. torquata were studied against R. dominica adults. Gas chromatographic–mass spectral analysis of the essential oils was carried out, in which terpenes such as 1,8-cineole and globulol were abundant in essential oils. The pest was susceptible to the fumigation of the essential oils and, considering concentrations and exposure times (24, 48, and 72 h), had significant effects on the pest mortality. The total protein, glycogen, and lipid contents and digestive amylolytic and proteolytic activities of the adults treated with tested essential oils were reduced. The consumption index, relative consumption rate, and relative growth rate were also reduced in the treated adults. According to the insecticidal effects on the adults of R. dominica, the essential oils of E. microtheca, E. procera, E. spatulata, and E. torquata can be candidates for further investigations as grain protectant agents. Full article
(This article belongs to the Special Issue Botanical Control of Insect Pests)
13 pages, 2547 KB  
Article
Optimization of Extraction Conditions and Characterization of Volatile Organic Compounds of Eugenia klotzschiana O. Berg Fruit Pulp
by Ana P. X. Mariano, Ana L. C. C. Ramos, Afonso H. de Oliveira Júnior, Yesenia M. García, Ana C. C. F. F. de Paula, Mauro R. Silva, Rodinei Augusti, Raquel L. B. de Araújo and Júlio O. F. Melo
Molecules 2022, 27(3), 935; https://doi.org/10.3390/molecules27030935 - 29 Jan 2022
Cited by 14 | Viewed by 4165
Abstract
Eugenia klotzschiana O. Berg is a native species to the Cerrado biome with significant nutritional value. However, its volatile organic compounds (VOCs) chemical profile is not reported in the scientific literature. VOCs are low molecular weight chemical compounds capable of conferring aroma to [...] Read more.
Eugenia klotzschiana O. Berg is a native species to the Cerrado biome with significant nutritional value. However, its volatile organic compounds (VOCs) chemical profile is not reported in the scientific literature. VOCs are low molecular weight chemical compounds capable of conferring aroma to fruit, constituting quality markers, and participating in the maintenance and preservation of fruit species. This work studied and determined the best conditions for extraction and analysis of VOCs from the pulp of Eugenia klotzschiana O. Berg fruit and identified and characterized its aroma. Headspace solid-phase microextraction (HS-SPME) was employed using different fiber sorbents: DVB/CAR/PDMS, PDMS/DVB, and PA. Gas chromatography and mass spectrometry (GC-MS) were employed to separate, detect, and identify VOCs. Variables of time and temperature of extraction and sample weight distinctly influenced the extraction of volatiles for each fiber. PDMS/DVB was the most efficient, followed by PA and CAR/PDMS/DVB. Thirty-eight compounds that comprise the aroma were identified among sesquiterpenes (56.4%) and monoterpenes (30.8%), such as α-fenchene, guaiol, globulol, α-muurolene, γ-himachalene, α-pinene, γ-elemene, and patchoulene. Full article
(This article belongs to the Special Issue Solid-Phase Microextraction and Related Techniques in Bioanalysis)
Show Figures

Figure 1

18 pages, 3969 KB  
Article
Computational Interaction Analysis of Sirex noctilio Odorant-Binding Protein (SnocOBP7) Combined with Female Sex Pheromones and Symbiotic Fungal Volatiles
by Yi-Ni Li, En-Hua Hao, Han Li, Xiao-Hui Yuan, Peng-Fei Lu and Hai-Li Qiao
Agronomy 2021, 11(12), 2461; https://doi.org/10.3390/agronomy11122461 - 2 Dec 2021
Cited by 10 | Viewed by 3038
Abstract
Sirex noctilio, a major forestry quarantine pest, has spread rapidly and caused serious harm. However, existing methods still need to be improved because its olfactory interaction mechanisms are poorly understood. In order to study the role of male-specific protein SnocOBP7 in the [...] Read more.
Sirex noctilio, a major forestry quarantine pest, has spread rapidly and caused serious harm. However, existing methods still need to be improved because its olfactory interaction mechanisms are poorly understood. In order to study the role of male-specific protein SnocOBP7 in the protein–ligand interactions, we selected it as the object of computational simulation and analysis. By docking it with 11 ligands and evaluating free binding energy decomposition, the three best binding ligands were found to be female sex pheromones ((Z)-7-heptacosene and (Z)-7-nonacosene) and symbiotic fungal volatiles ((−)-globulol). Binding mode analysis and computational alanine scanning suggested that five residues play key roles in the binding of each female sex pheromone to SnocOBP7, whereas two residues play key roles in (−)-globulol binding. Phe108 and Leu36 may be the crucial sites via which SnocOBP7 binds female sex pheromones, whereas Met40 may regulate the courtship behavior of males, and Leu61 may be related to mating and host finding. Our studies predicted the function of SnocOBP7 and found that the interaction between SnocOBP7 and pheromone is a complex process, and we successfully predicted its binding key amino-acid sites, providing a basis for the development of new prevention and control methods relying on female sex pheromones and symbiotic fungi. Full article
(This article belongs to the Special Issue Biological Interactions of Pests)
Show Figures

Figure 1

11 pages, 2367 KB  
Article
Comparative Chemical Profiles of the Essential Oils from Different Varieties of Psidium guajava L.
by Emad M. Hassan, Abd El-Nasser G. El Gendy, Ahmed M. Abd-ElGawad, Abdelsamed I. Elshamy, Mohamed A. Farag, Salman F. Alamery and Elsayed A. Omer
Molecules 2021, 26(1), 119; https://doi.org/10.3390/molecules26010119 - 29 Dec 2020
Cited by 41 | Viewed by 5017
Abstract
Guava (Psidium guajava) leaves are commonly used in the treatment of diseases. They are considered a waste product resulting from guava cultivation. The leaves are very rich in essential oils (EOs) and volatiles. This work represents the detailed comparative chemical profiles [...] Read more.
Guava (Psidium guajava) leaves are commonly used in the treatment of diseases. They are considered a waste product resulting from guava cultivation. The leaves are very rich in essential oils (EOs) and volatiles. This work represents the detailed comparative chemical profiles of EOs derived from the leaves of six guava varieties cultivated in Egypt, including Red Malaysian (RM), El-Qanater (EQ), White Indian (WI), Early (E), El-Sabahya El-Gedida (ESEG), and Red Indian (RI), cultivated on the same farm in Egypt. The EOs from the leaves of guava varieties were extracted by hydro-distillation and analyzed with GC-MS. The EOs were categorized in a holistic manner using chemometric tools. The hydro-distillation of the samples yielded 0.11–0.48% of the EO (v/w). The GC-MS analysis of the extracted EOs showed the presence of 38 identified compounds from the six varieties. The sesquiterpene compounds were recorded as main compounds of E, EQ, ESEG, RI, and WI varieties, while the RM variety attained the highest content of monoterpenes (56.87%). The sesquiterpenes, β-caryophyllene (11.21–43.20%), and globulol (76.17–26.42%) were detected as the major compounds of all studied guava varieties, while trans-nerolidol (0.53–10.14) was reported as a plentiful compound in all of the varieties except for the RM variety. A high concentration of D-limonene was detected in the EOs of the RM (33.96%), WI (27.04%), and ESEG (9.10%) varieties. These major compounds were consistent with those reported for other genotypes from different countries. Overall, the EOs’ composition and the chemometric analysis revealed substantial variations among the studied varieties that might be ascribed to genetic variability, considering the stability of the cultivation and climate conditions. Therefore, this chemical polymorphism of the studied varieties supports that these varieties could be considered as genotypes of P. guajava. It is worth mentioning here that the EOs, derived from leaves considered to be agricultural waste, of the studied varieties showed that they are rich in biologically active compounds, particularly β-caryophyllene, trans-nerolidol, globulol, and D-limonene. These could be considered as added value for pharmacological and industrial applications. Further study is recommended to confirm the chemical variations of the studied varieties at a molecular level, as well as their possible medicinal and industrial uses. Full article
Show Figures

Figure 1

26 pages, 3403 KB  
Article
Prostanthera (Lamiaceae) as a ‘Cradle of Incense’: Chemophenetics of Rare Essential Oils from Both New and Forgotten Australian ‘Mint Bush’ Species
by Nicholas J. Sadgrove, Guillermo F. Padilla-González, Ian R. H. Telford, Ben W. Greatrex, Graham L. Jones, Rose Andrew, Jeremy J. Bruhl, Moses K. Langat, Ingrid Melnikovova and Eloy Fernandez-Cusimamani
Plants 2020, 9(11), 1570; https://doi.org/10.3390/plants9111570 - 13 Nov 2020
Cited by 13 | Viewed by 4274
Abstract
The highly aromatic Australian mint bushes from the genus Prostanthera Labill. produce a high yield of essential oil on hydrodistillation. Together with its rich history, horticultural potential, iconic flowers, and aromatic leaves, it achieves high ornamental and culinary value. Species in the genus [...] Read more.
The highly aromatic Australian mint bushes from the genus Prostanthera Labill. produce a high yield of essential oil on hydrodistillation. Together with its rich history, horticultural potential, iconic flowers, and aromatic leaves, it achieves high ornamental and culinary value. Species in the genus express highly diverse and chemically unique essential oils that demonstrate intra- and inter-specific patterns that have inspired taxonomic reinterpretation for over a hundred years. Previous studies have conveyed that phenoplastic expression of volatiles creates chemotypes within taxa, adding complexity to chemophenetic exploration. The current study chemically characterised essential oils from 64 highly aromatic specimens, representative of 25 taxa, giving yields as high as >2% g/g. The chemical profiles of essential oils are diverse, but generally include 1,8-cineole and signatory compounds such as sesquiterpene oxides, caryophyllene oxide, kessane and cis-dihydroagarofuran; sesquiterpene alcohols, globulol, epiglobulol, maaliol, prostantherol, spathulenol and ledol; and monoterpene derivatives of common scaffolds, borneol, bornyl acetate, bornanone, linalool and linalyl acetate. As in previous studies, analysis of chemical data confirms that the chemistry strongly agrees with taxonomic classifications. Importantly, as in classical taxonomy, the current chemical study complemented morphological analysis but conveys chemovariation, obscuring the taxonomic agreement. Nevertheless, variation within taxa may be due to environmental factors, meaning that cultivation of species in gardens will create different chemical profiles as compared to those published here. Full article
Show Figures

Graphical abstract

12 pages, 355 KB  
Proceeding Paper
Bioactive Sesquiterpene Obtained from Schinus areira L. (Anacardiaceae) Essential Oil
by Silvana Rodriguez, Rosa Ana Sueiro, Ana Paula Murray and José Manuel Leiro
Proceedings 2019, 41(1), 85; https://doi.org/10.3390/ecsoc-23-06649 - 15 Nov 2019
Cited by 2 | Viewed by 1543
Abstract
The essential oils (EOs) from the leaves of Schinus areira and one of its components, globulol, were studied for their antioxidant, antimutagenic and antipromutagenic activities. The chemical composition of the EOs obtained using hydrodistillation was determined using gas chromatography-mass spectrometry (GC-MS), and fractionated [...] Read more.
The essential oils (EOs) from the leaves of Schinus areira and one of its components, globulol, were studied for their antioxidant, antimutagenic and antipromutagenic activities. The chemical composition of the EOs obtained using hydrodistillation was determined using gas chromatography-mass spectrometry (GC-MS), and fractionated using reversed phase high performance liquid chromatography (RP-HPLC). The active compound (16.61%) isolated was identified by comparison of its 1H and 13C NMR spectroscopy with those reported in the literature. The antioxidant activity of the EOs and globulol were determined using two methods: crocin bleaching inhibition (Trolox Equivalent Value, TEV Krel = 1.16 ± 0.11 vs. 1.24 ± 0.22) and scavenging of the DPPH radical (IC50 = 38.75 ± 2.5 μg/mL vs. 5.60 ± 0.9 μg/mL). The antimutagenic and antipromutagenic activities were evaluated in vitro and ex vivo, using the Ames assay with five strains of Salmonella typhimurium with and without exogenous metabolic activation (rat liver fraction S9), against different mutagens. The result determined that globulol and EOs of S. areira at the applied doses do not exhibit any mutagenic effect and showed the highest antioxidant activity. Full article
Show Figures

Figure 1

13 pages, 1732 KB  
Article
Chemical Composition and Bioactivity of Essential Oil from Blepharocalyx salicifolius
by Fabiana Barcelos Furtado, Bruna Cristina Borges, Thaise Lara Teixeira, Hans Garcia Garces, Luiz Domingues de Almeida Junior, Fernanda Cristina Bérgamo Alves, Claudio Vieira da Silva and Ary Fernandes Junior
Int. J. Mol. Sci. 2018, 19(1), 33; https://doi.org/10.3390/ijms19010033 - 4 Jan 2018
Cited by 34 | Viewed by 6621
Abstract
Natural products represent a source of biologically active molecules that have an important role in drug discovery. The aromatic plant Blepharocalyx salicifolius has a diverse chemical constitution but the biological activities of its essential oils have not been thoroughly investigated. The aims of [...] Read more.
Natural products represent a source of biologically active molecules that have an important role in drug discovery. The aromatic plant Blepharocalyx salicifolius has a diverse chemical constitution but the biological activities of its essential oils have not been thoroughly investigated. The aims of this paper were to evaluate in vitro cytotoxic, antifungal and antibacterial activities of an essential oil from leaves of B. salicifolius and to identify its main chemical constituents. The essential oil was extracted by steam distillation, chemical composition was determined by gas chromatography/mass spectrometry, and biological activities were performed by a microdilution broth method. The yield of essential oil was 0.86% (w/w), and the main constituents identified were bicyclogermacrene (17.50%), globulol (14.13%), viridiflorol (8.83%), γ-eudesmol (7.89%) and α-eudesmol (6.88%). The essential oil was cytotoxic against the MDA-MB-231 (46.60 μg·mL−1) breast cancer cell line, being more selective for this cell type compared to the normal breast cell line MCF-10A (314.44 μg·mL−1). Flow cytometry and cytotoxicity results showed that this oil does not act by inducing cell death, but rather by impairment of cellular metabolism specifically of the cancer cells. Furthermore, it presented antifungal activity against Paracoccidioides brasiliensis (156.25 μg·mL−1) but was inactive against other fungi and bacteria. Essential oil from B. salicifolius showed promising biological activities and is therefore a source of molecules to be exploited in medicine or by the pharmaceutical industry. Full article
Show Figures

Graphical abstract

Back to TopTop