Sign in to use this feature.

Years

Between: -

Subjects

remove_circle_outline
remove_circle_outline
remove_circle_outline
remove_circle_outline
remove_circle_outline
remove_circle_outline
remove_circle_outline
remove_circle_outline
remove_circle_outline

Journals

remove_circle_outline
remove_circle_outline
remove_circle_outline
remove_circle_outline
remove_circle_outline
remove_circle_outline
remove_circle_outline
remove_circle_outline
remove_circle_outline
remove_circle_outline
remove_circle_outline
remove_circle_outline
remove_circle_outline
remove_circle_outline
remove_circle_outline
remove_circle_outline

Article Types

Countries / Regions

remove_circle_outline
remove_circle_outline
remove_circle_outline
remove_circle_outline
remove_circle_outline
remove_circle_outline
remove_circle_outline
remove_circle_outline

Search Results (1,371)

Search Parameters:
Keywords = geo-location

Order results
Result details
Results per page
Select all
Export citation of selected articles as:
24 pages, 7143 KB  
Article
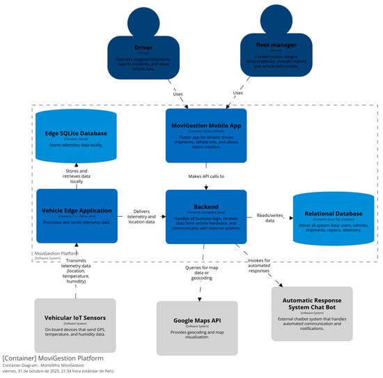
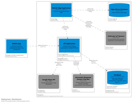
MoviGestion: Automating Fleet Management for Personnel Transport Companies Using a Conversational System and IoT Powered by AI
by Elias Torres-Espinoza, Luiggi Raúl Juarez-Vasquez and Vicky Huillca-Ayza
Computers 2026, 15(2), 71; https://doi.org/10.3390/computers15020071 - 23 Jan 2026
Viewed by 96
Abstract
The increasing complexity of fleet operations often forces drivers and administrators to alternate between fragmented tools for geolocation, messaging, and spreadsheet-based reporting, which slows response times and increases cognitive load. This study evaluates a comprehensive architectural framework designed to automate fleet management in [...] Read more.
The increasing complexity of fleet operations often forces drivers and administrators to alternate between fragmented tools for geolocation, messaging, and spreadsheet-based reporting, which slows response times and increases cognitive load. This study evaluates a comprehensive architectural framework designed to automate fleet management in personnel transport companies. The research proposes a unified methodology integrating Internet-of-Things (IoT) telemetry, cloud analytics, and Conversational AI to mitigate information fragmentation. Through a Lean UX iterative process, the proposed system was modeled and validated, with 30 participants (10 administrators and 20 drivers) who performed representative operational tasks in a simulated environment. Usability was assessed through the System Usability Scale (SUS), obtaining a score of 71.5 out of 100, classified as “Good Usability”. The results demonstrate that combining conversational interfaces with centralized operational data reduces friction, accelerates decision-making, and improves the overall user experience in fleet management contexts. Full article
Show Figures

Figure 1

32 pages, 29670 KB  
Article
Slip-Surface Depth Inversion and Influencing Factor Analysis Based on the Integration of InSAR and GeoDetector: A Case Study of Typical Creep Landslide Groups in Li County
by Yue Shen, Xianmin Wang, Xiaoyu Yi, Li Cao and Haixiang Guo
Remote Sens. 2026, 18(2), 377; https://doi.org/10.3390/rs18020377 - 22 Jan 2026
Viewed by 60
Abstract
Creeping landslides constitute the predominant form of long-term, slow-moving geohazards in high mountain gorge regions. Under the combined influence of gravity and external triggering factors, these landslides undergo persistent deformation, posing continuous threats to major transportation corridors, hydropower infrastructures, and nearby settlements. Li [...] Read more.
Creeping landslides constitute the predominant form of long-term, slow-moving geohazards in high mountain gorge regions. Under the combined influence of gravity and external triggering factors, these landslides undergo persistent deformation, posing continuous threats to major transportation corridors, hydropower infrastructures, and nearby settlements. Li County is located within the active tectonic belt along the eastern margin of the Tibetan Plateau, characterized by highly variable topography, intensely fractured rock masses, and dense development of creeping landslides. The slip surfaces are typically deeply buried and concealed. Consequently, conventional drilling and profile-based investigations, limited by high costs, sparse sampling points, and poor spatial continuity, are insufficient for identifying the deep-seated structures of such landslides. To address this challenge, this study applies Small Baseline Subset Interferometric Synthetic Aperture Radar (SBAS-InSAR) to obtain ascending and descending deformation rate fields for 2022–2024, revealing pronounced spatial heterogeneity and persistent activity across three types of landslides. Based on the principle of mass conservation, the sliding-surface depths of eight typical landslides were inverted, revealing pronounced heterogeneity. The maximum sliding-surface depths range from 32 to 98 m and show strong agreement with borehole and profile data (R2 > 0.92; RMSE ±4.96–±16.56 m), confirming the reliability of the inversion method. The GeoDetector model was used to quantitatively evaluate the dominant factors controlling landslide depth. Elevation was identified as the primary control factor, while slope aspect exhibited significant influence in several landslides. All factor combinations showed either “bi-factor enhancement” or “nonlinear enhancement”, indicating that slip-surface depth is governed by synergistic interactions among multiple factors. Boxplot-based statistical analyses further revealed three typical patterns of slip-surface variation with elevation and slope, based on which the landslides were classified into rotational, push-type translational, and traction-type translational categories. By integrating statistical patterns with mechanical models, the study achieves a transition from “form” to “state”, enabling inference of the internal mechanical conditions and evolutionary stages from the observed surface morphology. The results of this study provide an effective technical approach for deep structural detection, identification of controlling factors, and stability evaluation of creeping landslides in high mountain gorge environments. Full article
Show Figures

Graphical abstract

48 pages, 17559 KB  
Article
The Use of GIS Techniques for Land Use in a South Carpathian River Basin—Case Study: Pesceana River Basin, Romania
by Daniela Mihaela Măceșeanu, Remus Crețan, Ionuț-Adrian Drăguleasa, Amalia Niță and Marius Făgăraș
Sustainability 2026, 18(2), 1134; https://doi.org/10.3390/su18021134 - 22 Jan 2026
Viewed by 114
Abstract
This study is essential for medium- and long-term land-use management, as land-use patterns directly influence local economic and social development. Geographic Information System (GIS) techniques are fundamental tools for analyzing a wide range of geomorphological processes, including relief fragmentation density, relief energy, soil [...] Read more.
This study is essential for medium- and long-term land-use management, as land-use patterns directly influence local economic and social development. Geographic Information System (GIS) techniques are fundamental tools for analyzing a wide range of geomorphological processes, including relief fragmentation density, relief energy, soil texture, slope gradient, and slope orientation. The present research focuses on the Pesceana river basin in the Southern Carpathians, Romania. It addresses three main objectives: (1) to analyze land-use dynamics derived from CORINE Land Cover (CLC) data between 1990 and 2018, along with the long-term distribution of the Normalized Difference Vegetation Index (NDVI) for the period 2000–2025; (2) to evaluate the basin’s natural potential byintegrating topographic data (contour lines and profiles) with relief fragmentation density, relief energy, vegetation cover, soil texture, slope gradient, aspect, the Stream Power Index (SPI), and the Topographic Wetness Index (TWI); and (3) to assess the spatial distribution of habitat types, characteristic plant associations, and soil properties obtained through field investigations. For the first two research objectives, ArcGIS v. 10.7.2 served as the main tool for geospatial processing. For the third, field data were essential for geolocating soil samples and defining vegetation types across the entire 247 km2 area. The spatiotemporal analysis from 1990 to 2018 reveals a landscape in which deciduous forests clearly dominate; they expanded from an initial area of 80 km2 in 1990 to over 90 km2 in 2012–2018. This increase, together with agricultural expansion, is reflected in the NDVI values after 2000, which show a sharp increase in vegetation density. Interestingly, other categories—such as water bodies, natural grasslands, and industrial areas—barely changed, each consistently representing less than 1 km2 throughout the study period. These findings emphasize the importance of land-use/land-cover (LULC) data within the applied GIS model, which enhances the spatial characterization of geomorphological processes—such as vegetation distribution, soil texture, slope morphology, and relief fragmentation density. This integration allows a realistic assessment of the physical–geographic, landscape, and pedological conditions of the river basin. Full article
(This article belongs to the Special Issue Agro-Ecosystem Approaches to Sustainable Land Use and Food Security)
Show Figures

Figure 1

29 pages, 8627 KB  
Article
Spatial–Temporal Evolution and Driving Mechanism of Territorial Space Conflicts in Rapid Urbanization Areas from the Perspective of Suitability: An Empirical Study of Jinan City, China
by Piling Sun, Junxiong Mo, Nan Li, Dengdeng Hou and Qingguo Liu
Land 2026, 15(1), 191; https://doi.org/10.3390/land15010191 - 21 Jan 2026
Viewed by 122
Abstract
The precise identification of territorial space conflicts (TSCs) and their driving mechanisms is key to enhancing spatial security governance. Taking Jinan City as a case study, this research evaluates territorial space suitability across production, living, and ecological dimensions, proposes an empirical TSC identification [...] Read more.
The precise identification of territorial space conflicts (TSCs) and their driving mechanisms is key to enhancing spatial security governance. Taking Jinan City as a case study, this research evaluates territorial space suitability across production, living, and ecological dimensions, proposes an empirical TSC identification model, and employs GeoDetector to analyze spatiotemporal evolution patterns and driving mechanisms. The results indicated that (1) from 2000 to 2020, significant spatial heterogeneity characterized the suitability of production–living–ecological spaces in Jinan City. High suitability zones of production and living space expanded in the northern plain along the Yellow River and central piedmont plain, respectively, while those of ecological space contracted in the southern mountainous and hilly areas. (2) Significant spatiotemporal variations in territorial space conflicts (TSCs) were observed in Jinan City over the past two decades. Intense conflicts dominated production–living and production–ecological space interactions, while moderate conflicts were prevalent in living–ecological and production–living–ecological space interactions. Production–living space conflict zones expanded, living–ecological space conflict zones contracted, and production–ecological and production–living–ecological space conflict zones showed consistent expansion trends. (3) The spatiotemporal evolution of territorial space conflicts is jointly driven by the natural environment, geographical location, social economy, and regional policies. The interaction of driving factors exhibited significant dual-factor and nonlineal enhancement effects. Finally, this study provides some scientific references for the comprehensive management and pattern optimization of territorial space in Jinan City. Full article
Show Figures

Figure 1

8 pages, 347 KB  
Proceeding Paper
Determination of Conditions of Divergence for Antenna Array Measurements Due to Changes in Satellite Attitude
by Marcello Asciolla, Angela Cratere and Francesco Dell’Olio
Eng. Proc. 2026, 124(1), 2; https://doi.org/10.3390/engproc2026124002 - 19 Jan 2026
Viewed by 59
Abstract
This study focused on determining the conditions leading to variance in the measurements of an antenna array capable of measuring the direction of electromagnetic waves. The payload of the study is a cross-array of antennas that is able to measure direction through array [...] Read more.
This study focused on determining the conditions leading to variance in the measurements of an antenna array capable of measuring the direction of electromagnetic waves. The payload of the study is a cross-array of antennas that is able to measure direction through array beamforming and angle of arrival (AOA) technology. Starting from the modeling of satellite kinematics (in terms of the satellite’s position and attitude combined with its relative position with respect to an electromagnetic wave emitter located on Earth’s surface), this study provides the mathematical fundamentals to identify potential cases that lead to divergence in the estimation variance for the position of a signal emitter. The numerical and analytical predictions, conducted through an evaluation of the Cramér–Rao lower bound (CRLB) metrics, were on the azimuth, elevation, and broadside angles through the generation of errors in the attitude with Monte Carlo simulations. Recent advancements in the miniaturization of electronics make these studies of particular interest for a new set of technological demonstrators equipped with payloads composed of antenna arrays. Applications of interest include Earth-scanning missions, with exemplary cases of search-and-rescue operations or the spectrum monitoring of jamming in the E1/L1 band for the GNSS. Full article
(This article belongs to the Proceedings of The 6th International Electronic Conference on Applied Sciences)
Show Figures

Figure 1

20 pages, 4401 KB  
Article
Assessing Potentially Toxic Element Contamination in Agricultural Soils of an Arid Region: A Multivariate and Geospatial Approach
by Mansour H. Al-Hashim, Abdelbaset S. El-Sorogy, Suhail S. Alhejji and Naji Rikan
Minerals 2026, 16(1), 93; https://doi.org/10.3390/min16010093 - 19 Jan 2026
Viewed by 200
Abstract
Soil contamination by potentially toxic elements (PTEs) is a growing environmental concern, particularly in agricultural regions where soil quality directly affects crop safety and human health. This study evaluates PTE concentrations and ecological risks in agricultural soils of Hautat Sudair, central Saudi Arabia, [...] Read more.
Soil contamination by potentially toxic elements (PTEs) is a growing environmental concern, particularly in agricultural regions where soil quality directly affects crop safety and human health. This study evaluates PTE concentrations and ecological risks in agricultural soils of Hautat Sudair, central Saudi Arabia, using contamination indices, multivariate statistics, and GIS-based spatial modeling supported by RS-derived land use/land cover (LULC) mapping. The results show that the mean concentrations of Ni (35.97 mg/kg) and Mn (1230 mg/kg) exceed international thresholds in several locations, while Pb (8.34 mg/kg), Cr (33.00 mg/kg), Zn (60.09 mg/kg), and As (4.25 mg/kg) remain within permissible limits in most samples. Contamination indices, including the Enrichment Factor (EF), Contamination Factor (CF), and Geo-Accumulation Index (Igeo), highlight hotspot behavior, with isolated sites showing elevated concentrations approaching screening levels (e.g., Pb up to 32.0 mg/kg and Cr up to 52.0 mg/kg), whereas Ni and Mn exhibit the most pronounced local enrichment. The Pollution Load Index (PLI) varies from 0.24 to 0.80, indicating low to moderate contamination levels, while the Risk Index (RI) ranges from 10.43 to 41.38, signifying low ecological risk. Multivariate statistical analyses, including correlation matrices and principal component analysis (PCA), reveal that Ni, Cr, and Mn share a common source, possibly linked to anthropogenic inputs and natural geological background. Kaiser–Meyer–Olkin (KMO) and Bartlett’s test confirm the adequacy of the dataset for PCA (KMO = 0.797; χ2 = 563.845, p < 0.001). Spatial distribution maps generated using GIS and RS highlight contamination hotspots, reinforcing the necessity for periodic monitoring. By integrating indices, multivariate patterns, and spatial context, this study provides a replicable, research-driven framework for interpreting PTE controls in arid agricultural soils. Full article
Show Figures

Figure 1

19 pages, 3398 KB  
Article
Enhancing the Economic and Environmental Sustainability of Carlin-Type Gold Deposit Forecasting Using Remote Sensing Technologies: A Case Study of the Sakynja Ore District (Yakutia, Russia)
by Sergei Shevyrev and Natalia Boriskina
Sustainability 2026, 18(2), 851; https://doi.org/10.3390/su18020851 - 14 Jan 2026
Viewed by 269
Abstract
The economic importance of Carlin-type gold deposits is complicated by the concealed nature of stratiform gold-bearing zones and their occurrence at depths of several tens of meters or more below the present-day surface. This necessitates the use of a wide range of technologies [...] Read more.
The economic importance of Carlin-type gold deposits is complicated by the concealed nature of stratiform gold-bearing zones and their occurrence at depths of several tens of meters or more below the present-day surface. This necessitates the use of a wide range of technologies and unconventional, including cost-effective and environmentally friendly, exploration methods to delineate potentially prospective areas. This study explores the possibilities of applying remote sensing methods to organize prospecting and exploration activities for targeting Carlin-type deposits in a more efficient and cost-effective way. The location of Carlin-type gold deposits within areas of orogenic and post-orogenic magmatism, mantle plumes, and linear crustal structures—as demonstrated by previous research in the Nevada and South China metallogenic provinces—may serve as a basis for developing a conceptual model of their distribution. To this end, we developed the GeoNEM (Geodynamic Numeric Environmental Modeling) software in Python, which enables the analysis of the formation of fold and fault structures, melt emplacement and contamination, as well as the duration and rate of geodynamic processes. GeoNEM is based on the computational geodynamics “marker-in-cell” (MIC) method, which treats geological media as extremely high-viscosity fluids. Locations of the brittle deformations of the crust, the formation of which was simulated numerically, can be detected through lineament analysis of remote sensing images. The spatial distribution of such structures—lineaments—serves as a predictive criterion for assessing the prospectivity of territories for Carlin-type gold deposits. It has been demonstrated that remote sensing provides a modern level of efficiency, cost-effectiveness, and comprehensiveness in approaching the exploration and assessment of new Carlin-type gold deposits. This is particularly important in the context of rational resource utilization and cost reduction. Full article
(This article belongs to the Section Sustainability in Geographic Science)
Show Figures

Figure 1

29 pages, 6649 KB  
Article
Long-Term Assessment of Inter-Sensor Radiometric Biases Among SNPP, NOAA-20, NOAA-21 OMPS Nadir, and CrIS Instruments Using the NOAA ICVS-iSensor-RCBA Portal
by Banghua Yan, Ding Liang, Xin Jin, Ninghai Sun, Flavio Iturbide-Sanchez, Xiangqian Wu and Likun Wang
Remote Sens. 2026, 18(2), 254; https://doi.org/10.3390/rs18020254 - 13 Jan 2026
Viewed by 107
Abstract
This study provides a comprehensive, long-term evaluation of inter-sensor radiometric calibration biases for the NOAA OMPS Nadir and CrIS instruments using four complementary validation methodologies implemented within the Inter-Sensor Radiometric Bias Assessment (iSensor-RCBA) portal, a component of the STAR Integrated Calibration/Validation [...] Read more.
This study provides a comprehensive, long-term evaluation of inter-sensor radiometric calibration biases for the NOAA OMPS Nadir and CrIS instruments using four complementary validation methodologies implemented within the Inter-Sensor Radiometric Bias Assessment (iSensor-RCBA) portal, a component of the STAR Integrated Calibration/Validation System. Overall, SDR data quality from the three OMPS Nadir instruments and three CrIS instruments aboard SNPP, NOAA-20, and NOAA-21 remains stable. The iSensor-RCBA portal has also proven to be a powerful diagnostic resource, enabling the detection of both new and previously unrecognized calibration issues and anomalies. Using the 32-day averaged difference method, we were the first to discover and identify the root cause of an inconsistency near 280 nm in inter-sensor radiometric biases between the SNPP and NOAA-20 OMPS NP instruments. The same method also revealed an unusual radiometric feature in NOAA-21 CrIS SDRs over the southern high latitudes during spring and summer. In addition, we derived decade-long degradation rates at 11 Metop-B GOME-2 wavelengths using an independent dataset—Simultaneous Nadir Overpass observations between SNPP OMPS and Metop-B GOME-2. Furthermore, iSensor-RCBA monitoring confirmed two geolocation anomalies in SNPP CrIS through a new approach involving SNO-based inter-sensor biases between GOES-16 ABI and SNPP CrIS. These cases demonstrate that iSensor-RCBA is not only a monitoring visualization tool but also a diagnostic tool that delivers unique, complementary insight into instrument performance, enabling early identification of radiometric and geolocation issues across JPSS and other satellite missions. Importantly, the analysis methods used in this study are broadly applicable to current and future missions, including JPSS-03, JPSS-04, and non-NOAA satellite systems. Full article
Show Figures

Figure 1

19 pages, 2232 KB  
Article
Spatial Cognition in the Field: A New Approach Using the Smartphone’s Compass Sensors and Navigation Apps
by Stefan Stieger, Selina Volsa, David Lewetz and David Willinger
J. Intell. 2026, 14(1), 14; https://doi.org/10.3390/jintelligence14010014 - 9 Jan 2026
Viewed by 221
Abstract
Spatial cognition refers to the mental processing, perception, and interpretation of spatial information. It is often operationalized through self-assessments like sense of direction and mental rotation ability or field-based real-world tasks like pointing to a specific building and wayfinding; however, the former and [...] Read more.
Spatial cognition refers to the mental processing, perception, and interpretation of spatial information. It is often operationalized through self-assessments like sense of direction and mental rotation ability or field-based real-world tasks like pointing to a specific building and wayfinding; however, the former and latter entail unclear ecological validity and high participant burdens, respectively. Since the advent of smartphones, this repertoire has been extended substantially through the use of sensors or apps. This study used a large longitudinal experience sampling method (ESM) in two different countries (Canada and Australia, N = 217) and analyzed spatial cognition both conventionally (i.e., sense of direction and speeded mental rotation test) and through new techniques like self-rated and objectively assessed daily Google Maps usage, movement patterns throughout the 14-day assessment phase (using H3 tiles for geolocation), and a Point North task. The Point North task objectively assessed deviation from the celestial direction, North, by using smartphone compass sensors. In both countries, spatial orientation was found to be associated only with the Point North task, while no significant associations were found for daily Google Maps usage (subjectively and objectively measured) and moving distance throughout the assessment phase. Although further validation is required, the Point North task shows promise as an objective, ecologically valid, and easily employable smartphone-based measure for assessing spatial cognition in real-world contexts. Full article
Show Figures

Figure 1

23 pages, 31325 KB  
Article
Public Evaluation of Notre-Dame Whispers, a Geolocated Outdoor Audio-Guided Tour of Notre-Dame’s Sonic History
by Julien De Muynke, Stéphanie Peichert and Brian F. G. Katz
Heritage 2026, 9(1), 19; https://doi.org/10.3390/heritage9010019 - 9 Jan 2026
Viewed by 276
Abstract
This study presents the on-site public evaluation of Notre-Dame Whispers, a geolocated audio-guided tour that explores the sonic history of the Cathédrale Notre-Dame de Paris. The experience combines binaural reproduction, embodied storytelling, and historically informed soundscapes to immerse visitors in the cathedral’s [...] Read more.
This study presents the on-site public evaluation of Notre-Dame Whispers, a geolocated audio-guided tour that explores the sonic history of the Cathédrale Notre-Dame de Paris. The experience combines binaural reproduction, embodied storytelling, and historically informed soundscapes to immerse visitors in the cathedral’s past auditory environments. Drawing on virtually recreated acoustics, it reconstructs key components of Notre-Dame’s sound heritage, including the medieval construction site, early polyphonic chant, and the contemporary urban soundscape. An on-site evaluation was conducted to assess visitor engagement, usability, and the perceived authenticity of the reconstructed soundscapes. A mixed-methods approach integrated questionnaire responses, semi-structured interviews, and anonymized user analytics collected through the mobile application. Results indicate a high level of immersion, with participants particularly valuing the spatialised audio design and narrative depth. However, challenges were identified regarding GPS-based triggering reliability and the difficulty of situational interpretation in complex spatial environments. These findings offer insights into public reception of immersive heritage audio experiences and inform future developments in digital cultural mediation. Full article
(This article belongs to the Special Issue The Past Has Ears: Archaeoacoustics and Acoustic Heritage)
Show Figures

Figure 1

13 pages, 4494 KB  
Article
Direct UAV-Based Detection of Botrytis cinerea in Vineyards Using Chlorophyll-Absorption Indices and YOLO Deep Learning
by Guillem Montalban-Faet, Enrique Pérez-Mateo, Rafael Fayos-Jordan, Pablo Benlloch-Caballero, Aleksandr Lada, Jaume Segura-Garcia and Miguel Garcia-Pineda
Sensors 2026, 26(2), 374; https://doi.org/10.3390/s26020374 - 6 Jan 2026
Viewed by 375
Abstract
The transition toward Agriculture 5.0 requires intelligent and autonomous monitoring systems capable of providing early, accurate, and scalable crop health assessment. This study presents the design and field evaluation of an artificial intelligence (AI)–based unmanned aerial vehicle (UAV) system for the detection of [...] Read more.
The transition toward Agriculture 5.0 requires intelligent and autonomous monitoring systems capable of providing early, accurate, and scalable crop health assessment. This study presents the design and field evaluation of an artificial intelligence (AI)–based unmanned aerial vehicle (UAV) system for the detection of Botrytis cinerea in vineyards using multispectral imagery and deep learning. The proposed system integrates calibrated multispectral data with vegetation indices and a YOLOv8 object detection model to enable automated, geolocated disease detection. Experimental results obtained under real vineyard conditions show that training the model using the Chlorophyll Absorption Ratio Index (CARI) significantly improves detection performance compared to RGB imagery, achieving a precision of 92.6%, a recall of 89.6%, an F1-score of 91.1%, and a mean Average Precision (mAP@50) of 93.9%. In contrast, the RGB-based configuration yielded an F1-score of 68.1% and an mAP@50 of 68.5%. The system achieved an average inference time below 50 ms per image, supporting near real-time UAV operation. These results demonstrate that physiologically informed spectral feature selection substantially enhances early Botrytis cinerea detection and confirm the suitability of the proposed UAV–AI framework for precision viticulture within the Agriculture 5.0 paradigm. Full article
(This article belongs to the Special Issue AI-IoT for New Challenges in Smart Cities)
Show Figures

Figure 1

23 pages, 12759 KB  
Article
Mapping Urban Vitality: Geospatial Analysis of Commercial Diversity and Tourism
by Sié Cyriac Noufe, Rachid Belaroussi, Francis Dupin and Pierre-Olivier Vandanjon
Urban Sci. 2026, 10(1), 21; https://doi.org/10.3390/urbansci10010021 - 1 Jan 2026
Viewed by 298
Abstract
Business diversity in proximity-based environments is emerging as an important requirement in urban planning, especially with the rise of concepts such as the 15-min city, which aim to enhance urban vitality. While many studies have focused on assessing vitality through the conditions defined [...] Read more.
Business diversity in proximity-based environments is emerging as an important requirement in urban planning, especially with the rise of concepts such as the 15-min city, which aim to enhance urban vitality. While many studies have focused on assessing vitality through the conditions defined by Jane Jacobs, few have specifically measured commercial diversity and analyzed its relationship with place popularity, attendance, and tourism activity. Using geo-localized data on businesses and Google Maps reviews in Paris, a diversity index was constructed based on Shannon entropy derived from business categories—Culture and leisure, Food and beverage, Retail stores, Local services—and explored its correlations through statistical analysis. The study reveals a higher level of commercial diversity in central areas compared to the outskirts, as indicated by spatial clustering analysis, along with a positive association between diversity and attendance. However, no significant relationship was observed between commercial diversity and the popularity of the selected establishments. These findings may inform policymakers and urban planners in designing more locally diversified cities and, more broadly, in promoting sustainable urban vitality. Full article
(This article belongs to the Special Issue GIS in Urban Planning and Spatial Analysis)
Show Figures

Figure 1

19 pages, 6054 KB  
Article
A Smart App for the Prevention of Gender-Based Violence Using Artificial Intelligence
by Agostino Giorgio
Electronics 2026, 15(1), 197; https://doi.org/10.3390/electronics15010197 - 1 Jan 2026
Viewed by 322
Abstract
Gender-based violence is a widespread and persistent social scourge. The most effective strategy to reduce its impact is prevention, which has led to the adoption of a hand gesture conventionally recognized as a request for help. In addition, in cases of confirmed risk, [...] Read more.
Gender-based violence is a widespread and persistent social scourge. The most effective strategy to reduce its impact is prevention, which has led to the adoption of a hand gesture conventionally recognized as a request for help. In addition, in cases of confirmed risk, a Judge may order the potential aggressor to wear an electronic bracelet to prevent them from approaching the victim. However, these measures have proven largely insufficient, as incidents of gender-based violence continue to recur. To address this limitation, the author developed an application, named “no pAIn app”, based on artificial intelligence (AI), designed to create a virtual shield for potential victims. The app, which can run on both smartphones and smartwatches, automatically sends help requests with geolocation data when AI detects a real danger situation. The process is fully autonomous and does not require any user intervention, ensuring fast, discreet, and reliable assistance even when the victim cannot act directly. Scenario-based tests in realistic domestic environments showed that configured danger keywords were reliably detected in the vast majority of test cases, with end-to-end alert delivery typically completed within two seconds. Preliminary battery profiling indicated approximately 5% consumption over 24 h of continuous operation confirming the feasibility of long-term daily use. Full article
Show Figures

Figure 1

23 pages, 95864 KB  
Article
ALUDARM: A Lightweight Universal Database-Assisted Registration Method for On-Board Remote Sensing Imagery
by Linhui Wang, Rui Liu, Guangyao Zhou, Hongjian You and Niangang Jiao
Appl. Sci. 2026, 16(1), 315; https://doi.org/10.3390/app16010315 - 28 Dec 2025
Viewed by 203
Abstract
Satellite on-board registration is becoming increasingly prevalent since it shortens the data processing chain, enabling users to acquire actionable information more efficiently. However, current on-board processing hardware exhibits severely constrained storage and computational resources, making traditional ground-based methods infeasible in terms of storage [...] Read more.
Satellite on-board registration is becoming increasingly prevalent since it shortens the data processing chain, enabling users to acquire actionable information more efficiently. However, current on-board processing hardware exhibits severely constrained storage and computational resources, making traditional ground-based methods infeasible in terms of storage and time efficiency. Meanwhile, real-time orbit parameters are normally less accurate, causing a large initial geolocation offset. In this paper, we propose a novel registration framework based on a well-designed lightweight universal database to address the challenges of limited storage as well as poor initial accuracy. Firstly, for the global matching step, a lightweight universal database is designed by storing a feature vector of control points instead of a traditional basemap (such as Digital Orthophoto Map and Digital Surface Model) for on-board processing. We replace the keypoint detection stage with a sparse sampling strategy, which significantly improves time efficiency. In addition, the sparsely sampled control points avoid the problem of keypoint repeatability, allowing the proposed method to perform robust global matching with few control points and little storage usage. Then, for the local matching step, we introduce relative total variation to extract the most obvious and significant structures from the basemap, so that unimportant feature or noise can be omitted from the database. Combined with Run-Length Encoding, the masked binary edge feature yields high precision with considerably reduced storage. Quantitative experiments demonstrate that the proposed reference database occupies less than 5% of raw image storage, while maintaining efficiency and accuracy comparable to SOTA methods. Full article
(This article belongs to the Collection Space Applications)
Show Figures

Figure 1

24 pages, 4842 KB  
Article
Beyond Spatial Domain: Multi-View Geo-Localization with Frequency-Based Positive-Incentive Information Screening
by Bangyong Sun, Mian Li, Bo Sun, Ganchao Liu, Cheng Bi, Weifeng Wang, Xiangpeng Feng, Geng Zhang and Bingliang Hu
Remote Sens. 2026, 18(1), 88; https://doi.org/10.3390/rs18010088 - 26 Dec 2025
Viewed by 308
Abstract
The substantial domain discrepancy inherent in multi-source and multi-view imagery presents formidable challenges to achieving precise drone-based multi-view geo-localization. Existing methodologies primarily focus on designing sophisticated backbone architectures to extract view-invariant representations within abstract feature spaces, yet they often overlook the rich and [...] Read more.
The substantial domain discrepancy inherent in multi-source and multi-view imagery presents formidable challenges to achieving precise drone-based multi-view geo-localization. Existing methodologies primarily focus on designing sophisticated backbone architectures to extract view-invariant representations within abstract feature spaces, yet they often overlook the rich and discriminative frequency-domain cues embedded in multi-view data. Inspired by the principles of π-Noise theory, this paper proposes a frequency-domain Positive-Incentive Information Screening (PIIS) mechanism that adaptively identifies and preserves task-relevant frequency components based on entropy-guided information metrics. This principled approach selectively enhances discriminative spectral signatures while suppressing redundant or noisy components, thereby improving multi-view feature alignment under substantial appearance and geometric variations. The proposed PIIS strategy demonstrates strong architectural generality, as it can be seamlessly integrated into various backbone networks including convolutional-based and Transformer-based architectures while maintaining consistent performance improvements across different models. Extensive evaluations on the University-1652 and SUES-200 datasets have validated the great potential of the proposed method. Specifically, the PIIS-N model achieves a Recall@1 of 94.56% and a mean Average Precision (mAP) of 95.44% on the University-1652 dataset, exhibiting competitive accuracy among contemporary approaches. These findings underscore the considerable promise of frequency-domain analysis in advancing multi-view geo-localization. Full article
Show Figures

Figure 1

Back to TopTop