Sign in to use this feature.

Years

Between: -

Subjects

remove_circle_outline
remove_circle_outline
remove_circle_outline
remove_circle_outline
remove_circle_outline
remove_circle_outline
remove_circle_outline
remove_circle_outline
remove_circle_outline

Journals

remove_circle_outline
remove_circle_outline
remove_circle_outline
remove_circle_outline
remove_circle_outline
remove_circle_outline
remove_circle_outline
remove_circle_outline

Article Types

Countries / Regions

remove_circle_outline
remove_circle_outline
remove_circle_outline
remove_circle_outline
remove_circle_outline
remove_circle_outline
remove_circle_outline

Search Results (2,631)

Search Parameters:
Keywords = general energy consumption model

Order results
Result details
Results per page
Select all
Export citation of selected articles as:
19 pages, 743 KB  
Article
Synergizing Nature-Inspired Adaptive Facades: Harnessing Plant Responses for Elevated Building Performance in Alignment with Saudi Green Initiatives
by Abeer S. Y. Mohamed and Jamil Binabid
Buildings 2025, 15(21), 3878; https://doi.org/10.3390/buildings15213878 (registering DOI) - 27 Oct 2025
Abstract
Saudi Arabia has a large part of the country’s power consumption in the building area, mainly operated by cooling demands under extreme climatic conditions, where the summer temperature is more than 45 °C and solar radiation peaks are more than 1200 W/MIC. Facing [...] Read more.
Saudi Arabia has a large part of the country’s power consumption in the building area, mainly operated by cooling demands under extreme climatic conditions, where the summer temperature is more than 45 °C and solar radiation peaks are more than 1200 W/MIC. Facing this challenge, this research examines the translation of biometric principles in the design of adaptive building construction for dry areas. We present a comprehensive, four-phase method structure: removing thermoregulatory and shading strategies from desert vegetation; computer display simulation using EnergyPlus 9.7.0 and CFD (ANSYS Fluent 2022 R2); and the development of an implementation guideline. Our findings achieve three central insights. First, the dynamic factor system, such as the electrochromic glazing tested in our student project, reduced the use of HVAC energy by 30%, while advanced materials, such as the polycarbonate panel, demonstrated notable thermal stability. Secondly, the synergy between cultural knowledge and technical performance proved to be decisive; vernacular-inspired Mushrabias improved generic louver not only in thermal efficiency but also in user acceptance, which increased the 97% approval rate in post-acquisition surveys. Finally, we demonstrate that scalability is economically viable, indicating a seven-year payback period for simulation, phase-transit material (PCM), which aligns with the budgetary realities of public and educational projects. By fusing the plant-induced strategies with rigorous computational modeling and real-world applications, the work provides actionable guidelines for permanent failure design in the warm-dry climate. It underlines that maximizing energy efficiency requires the cohesion of thermodynamic principles with the craft traditions of local architecture, an approach directly aligned with the Saudi Green Initiative and the ambitions of global carbon neutrality goals. Full article
(This article belongs to the Section Building Energy, Physics, Environment, and Systems)
Show Figures

Figure 1

27 pages, 3330 KB  
Article
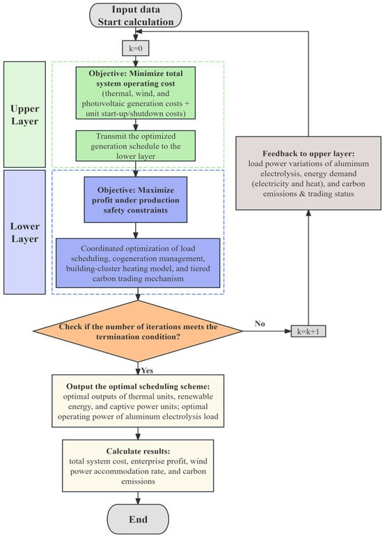
Low-Carbon Economic Dispatch Method for Integrated Energy in Aluminum Electrolysis Considering Production Safety Constraints
by Yulong Yang, Songyuan Li, Songnan Wang and Ruiming Zhang
Processes 2025, 13(11), 3442; https://doi.org/10.3390/pr13113442 (registering DOI) - 27 Oct 2025
Abstract
The aluminum electrolysis industry is a typical high-energy-consumption and high-carbon-emission sector, and its low-carbon transformation is crucial for achieving “dual-carbon” goals. However, aluminum electrolysis is constrained by thermodynamic safety limits, and conventional dispatch models also often overlook carbon emission trading and the integrated [...] Read more.
The aluminum electrolysis industry is a typical high-energy-consumption and high-carbon-emission sector, and its low-carbon transformation is crucial for achieving “dual-carbon” goals. However, aluminum electrolysis is constrained by thermodynamic safety limits, and conventional dispatch models also often overlook carbon emission trading and the integrated utilization of waste heat. To address these challenges, a low-carbon economic dispatch method considering production safety constraints is proposed in the paper for integrated energy systems in aluminum electrolysis, aiming to enhance wind power utilization and ensure operational safety. First, a load model incorporating thermodynamic safety constraints is developed, and a thermal dynamics equation of electrolytic cells is established to characterize the temperature dynamics of aluminum loads. Then, a bi-level optimization framework for the power–aluminum system is constructed: the upper level minimizes grid power-supply costs by coordinating thermal, wind, and photovoltaic generation, while the lower level maximizes enterprise profit, balancing production safety and economic efficiency to achieve coordination between the system and enterprise layers. Finally, a tiered carbon trading mechanism and waste heat heating model are integrated into the framework, combined with a second-order RC building thermal inertia model to realize coordinated optimization among electricity, heat, and carbon flows. The simulation results demonstrate that the proposed method effectively reduces carbon emissions while ensuring electrolytic cell safety: with carbon trading, emissions decrease by 7.2%; when incorporating waste heat utilization reduces boiler heating emissions, they decrease by 74.7%; and further considering building thermal inertia increases wind power utilization to 99.6%, achieving the coordinated optimization of electricity–heat–carbon systems. Full article
Show Figures

Figure 1

26 pages, 3078 KB  
Article
Carbon Footprint Accounting and Emission Hotspot Identification in an Industrial Plastic Injection Molding Process
by Kübra Tümay Ateş, Gamze Arslan, Özge Demirdelen and Mehmet Yüksel
Sustainability 2025, 17(21), 9531; https://doi.org/10.3390/su17219531 (registering DOI) - 27 Oct 2025
Abstract
Climate change is one of the most pressing global environmental challenges, driven by the accumulation of greenhouse gases in the atmosphere. Industrial processes, particularly plastic injection molding, are major contributors due to their high energy demand, raw material use, and waste generation. This [...] Read more.
Climate change is one of the most pressing global environmental challenges, driven by the accumulation of greenhouse gases in the atmosphere. Industrial processes, particularly plastic injection molding, are major contributors due to their high energy demand, raw material use, and waste generation. This study quantifies the carbon footprint of plastic injection molding operations and identifies emission hotspots to support alignment with sustainability objectives. A greenhouse gas inventory was developed for the production processes of Petka Mold Industry in Adana, Türkiye, covering 1 January–31 December 2023. The assessment followed the ISO 14064-1:2019 standard and included emissions from direct fuel consumption, purchased electricity, refrigerant leaks, company vehicles, employee commuting, business travel, purchased goods, and waste transportation. Carbon dioxide, methane, and nitrous oxide were calculated in carbon dioxide equivalent units. This research represents the first comprehensive carbon footprint study in the plastic mold sector integrating all categories (Categories 1–6). In addition, uncertainty and materiality analyses were applied to ensure robustness and transparency, an approach rarely adopted in similar industrial contexts. While most previous studies are limited to Categories 1–3, this work expands the boundaries to all categories, offering a pioneering model for industrial applications. The total corporate GHG emissions for 2023 were calculated as 3922.75 metric tons of CO2e. Among the categories, purchased raw materials and end-of-life product stages were the most significant contributors, whereas transport and auxiliary services had smaller shares. The results provide a reliable baseline for developing action plans and pursuing emission reduction targets. By combining full category coverage with rigorous assessment tools, this study contributes methodological novelty to corporate carbon accounting and establishes a foundation for future progress toward carbon neutrality. Full article
Show Figures

Figure 1

22 pages, 1274 KB  
Article
Energy-Saving and Low-Emission Equipment Selection for Machining Process Based on New Quality Productivity Orientation
by Qin Xiang, Wenwen Ding and Shixiong Xing
Processes 2025, 13(11), 3437; https://doi.org/10.3390/pr13113437 (registering DOI) - 26 Oct 2025
Abstract
The use of equipment is an important source of energy consumption and carbon emissions. The energy consumption and carbon emissions generated by different types and quantities of equipment processing the same product vary greatly. At present, most of the equipment selection is only [...] Read more.
The use of equipment is an important source of energy consumption and carbon emissions. The energy consumption and carbon emissions generated by different types and quantities of equipment processing the same product vary greatly. At present, most of the equipment selection is only a comparison of the best types, rarely considering the dynamic changes and effects of the production process elements, which makes it difficult to adapt to the needs of sustainable development. In order to solve this problem, we establish a production equipment selection model based on new quality productivity (NQP)-oriented, and establish a unified calculation method for different types of equipment to consider energy consumption and carbon emissions in the production process. The multi-objective egret swarm optimization algorithm (MESOA) is used to calculate the energy consumption and carbon emissions of different devices. A case was conducted, taking the shaft processing as an example. The results show that the optimal energy consumption and carbon emission of the same product produced by different equipment can be calculated under the orientation of new quality productivity. In the later stage of the algorithm, MESOA outperforms NSGA-2 by 5.3%. At last, this paper provides a positive result for equipment selection under the orientation of new quality production. Full article
Show Figures

Figure 1

14 pages, 22331 KB  
Data Descriptor
Electrical Measurement Dataset from a University Laboratory for Smart Energy Applications
by Sergio D. Saldarriaga-Zuluaga, José Ricardo Velasco-Méndez, Carlos Mario Moreno-Paniagua, Bayron Alvarez-Arboleda and Sergio Andres Estrada-Mesa
Data 2025, 10(11), 170; https://doi.org/10.3390/data10110170 (registering DOI) - 26 Oct 2025
Abstract
Continuous monitoring of electrical parameters is essential for understanding energy consumption, assessing power quality, and analyzing load behavior. This paper presents a dataset comprising measurements of three-phase voltages and currents, active and reactive power (per phase and total), power factor, and system frequency. [...] Read more.
Continuous monitoring of electrical parameters is essential for understanding energy consumption, assessing power quality, and analyzing load behavior. This paper presents a dataset comprising measurements of three-phase voltages and currents, active and reactive power (per phase and total), power factor, and system frequency. The data was collected between April and December 2024 in the low-voltage system of a university laboratory, using high-accuracy power analyzers installed at the point of common coupling. Measurements were recorded every 10 min, generating 79 files with 432 records each, for a total of approximately 34,128 entries. To ensure data quality, the values were validated, erroneous entries removed, and consistency verified using power triangle relationships. The curated dataset is provided in tabular (CSV) format, with each record including a timestamp, three-phase voltages, three-phase currents, active and reactive power (per phase and total), power factor (per phase and global), and system frequency. This dataset offers a comprehensive characterization of electrical behavior in a university laboratory over a nine-month period. It is openly available for reuse and can support research in power system analysis, renewable energy integration, demand forecasting, energy efficiency, and the development of machine learning models for smart energy applications. Full article
(This article belongs to the Topic Smart Energy Systems, 2nd Edition)
Show Figures

Figure 1

27 pages, 5498 KB  
Article
Comparative Analysis of Battery and Thermal Energy Storage for Residential Photovoltaic Heat Pump Systems in Building Electrification
by Mingzhe Liu, Wei-An Chen, Yuan Gao and Zehuan Hu
Sustainability 2025, 17(21), 9497; https://doi.org/10.3390/su17219497 (registering DOI) - 25 Oct 2025
Viewed by 56
Abstract
Buildings with electrified heat pump systems, onsite photovoltaic (PV) generation, and energy storage offer strong potential for demand flexibility. This study compares two storage configurations, thermal energy storage (TES) and battery energy storage (BESS), to evaluate their impact on cooling performance and cost [...] Read more.
Buildings with electrified heat pump systems, onsite photovoltaic (PV) generation, and energy storage offer strong potential for demand flexibility. This study compares two storage configurations, thermal energy storage (TES) and battery energy storage (BESS), to evaluate their impact on cooling performance and cost savings. A Model Predictive Control (MPC) framework was developed to optimize system operations, aiming to minimize costs while maintaining occupant comfort. Results show that both configurations achieve substantial savings relative to a baseline. The TES system reduces daily operating costs by about 50%, while the BESS nearly eliminates them (over 90% reduction) and cuts grid electricity use by more than 65%. The BESS achieves superior performance because it can serve both the controllable heating, ventilation, and air conditioning (HVAC) system and the home’s broader electrical loads, thereby maximizing PV self-consumption. In contrast, the TES primarily influences the thermal load. These findings highlight that the choice between thermal and electrical storage greatly affects system outcomes. While the BESS provides a more comprehensive solution for whole-home energy management by addressing all electrical demands, further techno-economic evaluation is needed to assess the long-term feasibility and trade-offs of each configuration. Full article
19 pages, 1524 KB  
Article
Optimal DC Fast-Charging Strategies for Battery Electric Vehicles During Long-Distance Trips
by David Clar-Garcia, Miguel Fabra-Rodriguez, Hector Campello-Vicente and Emilio Velasco-Sanchez
Batteries 2025, 11(11), 394; https://doi.org/10.3390/batteries11110394 (registering DOI) - 24 Oct 2025
Viewed by 104
Abstract
The rapid adoption of electric vehicles (BEVs) has increased the need to understand how fast-charging strategies influence long-distance travel times under real-world conditions. While most manufacturers specify maximum charging power and standardized driving ranges, these figures often fail to reflect actual highway operation, [...] Read more.
The rapid adoption of electric vehicles (BEVs) has increased the need to understand how fast-charging strategies influence long-distance travel times under real-world conditions. While most manufacturers specify maximum charging power and standardized driving ranges, these figures often fail to reflect actual highway operation, particularly in adverse weather. This study addresses this gap by analyzing the fast-charging behaviour, net battery capacity and highway energy consumption of 62 EVs from different market segments. Charging power curves were obtained experimentally at high-power DC stations, with data recorded through both the charging infrastructure and the vehicles’ battery management systems. Tests were conducted, under optimal conditions, between 10% and 90% state of charge (SoC), with additional sessions performed under both cold and preconditioned battery conditions to show thermal effects on the batteries’ fast-charging capabilities. Real-world highway consumption values were applied to simulate 1000 km journeys at 120 km/h under cold (−10 °C, cabin heating) and mild (23 °C, no AC) weather scenarios. An optimization model was developed to minimize total trip time by adjusting the number and duration of charging stops, including a 5 min detour for each charging session. Results show that the optimal charging cutoff point consistently emerges around 59% SoC, with a typical deviation of 10, regardless of ambient temperature. Charging beyond 70% SoC is generally inefficient unless dictated by charging station availability. The optimal strategy involves increasing the number of shorter stops—typically every 2–3 h of driving—thereby reducing total trip. Full article
Show Figures

Figure 1

24 pages, 3609 KB  
Article
Experimental Characterization and Modelling of a Humidification–Dehumidification (HDH) System Coupled with Photovoltaic/Thermal (PV/T) Modules
by Giovanni Picotti, Riccardo Simonetti, Luca Molinaroli and Giampaolo Manzolini
Energies 2025, 18(21), 5586; https://doi.org/10.3390/en18215586 - 24 Oct 2025
Viewed by 134
Abstract
Water scarcity is a relevant issue whose impact can be mitigated through sustainable solutions. Humidification–dehumidification (HDH) cycles powered by photovoltaic thermal (PVT) modules enable pure water production in remote areas. In this study, models have been developed and validated for the main components [...] Read more.
Water scarcity is a relevant issue whose impact can be mitigated through sustainable solutions. Humidification–dehumidification (HDH) cycles powered by photovoltaic thermal (PVT) modules enable pure water production in remote areas. In this study, models have been developed and validated for the main components of the system, the humidifier and the dehumidifier. A unique HDH-PVT prototype was built and experimentally tested at the SolarTech Lab of Politecnico di Milano in Milan, Italy. The experimental system is a Closed Air Closed Water—Water Heated (CACW-WH) that mimics a Closed Air Open Water—Water Heated (CAOW-WH) cycle through brine cooling, pure water mixing, and recirculation, avoiding a continuous waste of water. Tests were performed varying the mass flow ratio (MR) between 0.346 and 2.03 during summer and autumn in 2023 and 2024. The experimental results enabled the verification of the developed models. The optimal system performance was obtained for an MR close to 1 and a maximum cycle temperature of 44 °C, enabling a 0.51 gain output ratio (GOR) and 0.72% recovery ratio (RR). The electrical and thermal energy generation of the PVT modules satisfied the whole consumption of the system enabling pure water production exploiting only the solar resource available. The PVT-HDH system proved the viability of the proposed solution for a sustainable self-sufficient desalination system in remote areas, thus successfully addressing water scarcity issues exploiting a renewable energy source. Full article
Show Figures

Figure 1

23 pages, 8650 KB  
Article
Feasibility Study on the “New Traditional” Model and Energy-Saving Strategy for Chinese–Korean Vernacular Living Under the Construction of Border Villages
by Weiming Chu, Junjie Xiang and Changjie Jin
Buildings 2025, 15(21), 3838; https://doi.org/10.3390/buildings15213838 - 23 Oct 2025
Viewed by 228
Abstract
In the context of China’s rural revitalization strategy, improving the livability and sustainability of traditional dwellings in border regions has become a critical priority. This study examines Chinese–Korean houses in border villages, where field investigations and quantitative analysis reveal persistent challenges: poor indoor [...] Read more.
In the context of China’s rural revitalization strategy, improving the livability and sustainability of traditional dwellings in border regions has become a critical priority. This study examines Chinese–Korean houses in border villages, where field investigations and quantitative analysis reveal persistent challenges: poor indoor thermal comfort and high energy consumption due to outdated building envelopes and inefficient heating systems. To address these issues, we propose an integrated retrofitting solution that combines building-integrated photovoltaics (BIPV) and ground-source heat pump (GSHP) technologies. Unlike previous studies focusing on isolated applications, our approach emphasizes the synergistic integration of active energy generation and high-efficiency thermal regulation, while preserving the architectural and cultural identity of traditional dwellings. Pilot results demonstrate significant improvements in PMV (Predicted Mean Vote) and economic viability, and achieve a high level of esthetic and cultural compatibility. Modular BIPV integration provides on-site renewable electricity without altering roof forms, while GSHP ensures stable, efficient heating and cooling year-round. This solution offers a replicable, regionally adaptive model for low-carbon rural housing transformation. By aligning technological innovation with cultural preservation and socioeconomic feasibility, the study contributes to a new paradigm of rural development, supporting ecological sustainability, ethnic unity, and border stability. Full article
(This article belongs to the Section Building Energy, Physics, Environment, and Systems)
Show Figures

Figure 1

17 pages, 14104 KB  
Article
An Interpretable Machine Learning Approach to Remote Sensing-Based Estimation of Hourly Agricultural Evapotranspiration in Drylands
by Qifeng Zhuang, Weiwei Zhu, Nana Yan, Ghaleb Faour, Mariam Ibrahim and Liang Zhu
Agriculture 2025, 15(21), 2193; https://doi.org/10.3390/agriculture15212193 - 22 Oct 2025
Viewed by 415
Abstract
Obtaining evapotranspiration (ET) estimates at high spatiotemporal resolution is a fundamental prerequisite for clarifying the patterns and controlling factors of agricultural water consumption in drylands. However, most existing ET products are provided at daily or coarser spatial–temporal scales, which limits the ability to [...] Read more.
Obtaining evapotranspiration (ET) estimates at high spatiotemporal resolution is a fundamental prerequisite for clarifying the patterns and controlling factors of agricultural water consumption in drylands. However, most existing ET products are provided at daily or coarser spatial–temporal scales, which limits the ability to capture short-term variations in crop water use. This study developed a novel hourly 10-m ET estimation method that combines remote sensing with machine learning techniques. The approach was evaluated using agricultural sites in two arid regions: the Heihe River Basin in China and the Bekaa Valley in Lebanon. By integrating hourly eddy covariance measurements, Sentinel-2 reflectance data, and ERA5-Land reanalysis meteorological variables, we constructed an XGBoost-based modeling framework for hourly ET estimation, and incorporated the SHapley Additive exPlanations (SHAP) method for model interpretability analysis. Results demonstrated that the model achieved strong performance across all sites (R2 = 0.86–0.91, RMSE = 0.04–0.05 mm·h−1). Additional metrics, including the Nash–Sutcliffe efficiency coefficient (NSE) and percent bias (PBIAS), further confirmed the model’s robustness. Interpreting the model with SHAP highlighted net radiation (Rn), 2-m temperature (t2m), and near-infrared reflectance of vegetation (NIRv) as the dominant factors controlling hourly ET variations. Significant interaction effects, such as Rn × NIRv and Rn × t2m, were also identified, revealing the modulation mechanism of energy, vegetation status and temperature coupling on hourly ET. The study offers a practical workflow and an interpretable framework for generating high-resolution ET maps, thereby supporting regional water accounting and land–atmosphere interaction research. Full article
(This article belongs to the Section Artificial Intelligence and Digital Agriculture)
Show Figures

Figure 1

21 pages, 2017 KB  
Article
Uncovering CO2 Drivers with Machine Learning in High- and Upper-Middle-Income Countries
by Cosimo Magazzino, Umberto Monarca, Ernesto Cassetta, Alberto Costantiello and Tulia Gattone
Energies 2025, 18(21), 5552; https://doi.org/10.3390/en18215552 - 22 Oct 2025
Viewed by 293
Abstract
Rapid decarbonization relies on knowing which structural and energy factors affect national carbon dioxide emissions. Much of the literature leans on linear and additive assumptions, which may gloss over curvature and interactions in this energy–emissions link. Unlike previous studies, we take a different [...] Read more.
Rapid decarbonization relies on knowing which structural and energy factors affect national carbon dioxide emissions. Much of the literature leans on linear and additive assumptions, which may gloss over curvature and interactions in this energy–emissions link. Unlike previous studies, we take a different approach. Using a panel of 80 high- and upper-middle-income countries from 2011 to 2020, we model emissions as a function of fossil fuel energy consumption, methane, the food production index, renewable electricity output, gross domestic product (GDP), and trade measured as trade over GDP. Our contribution is twofold. First, we evaluate how different modeling strategies, from a traditional Generalized Linear Model to more flexible approaches such as Support Vector Machine regression and Random Forest (RF), influence the identification of emission drivers. Second, we use Double Machine Learning (DML) to estimate the incremental effect of fossil fuel consumption while controlling for other variables, offering a more careful interpretation of its likely causal role. Across models, a clear pattern emerges: GDP dominates; fossil fuel energy consumption and methane follow. Renewable electricity output and trade contribute, but to a moderate degree. The food production index adds little in this aggregate, cross-country setting. To probe the mechanism rather than the prediction, we estimate the incremental role of fossil fuel energy consumption using DML with RF nuisance functions. The partial effect remains positive after conditioning on the other covariates. Taken together, the results suggest that economic scale and the fuel mix are the primary levers for near-term emissions profiles, while renewables and trade matter, just less than is often assumed and in ways that may depend on context. Full article
(This article belongs to the Special Issue Policy and Economic Analysis of Energy Systems: 2nd Edition)
Show Figures

Figure 1

19 pages, 1977 KB  
Article
Research on the Evaluation Model for Natural Gas Pipeline Capacity Allocation Under Fair and Open Access Mode
by Xinze Li, Dezhong Wang, Yixun Shi, Jiaojiao Jia and Zixu Wang
Energies 2025, 18(20), 5544; https://doi.org/10.3390/en18205544 - 21 Oct 2025
Viewed by 239
Abstract
Compared with other fossil energy sources, natural gas is characterized by compressibility, low energy density, high storage costs, and imbalanced usage. Natural gas pipeline supply systems possess unique attributes such as closed transportation and a highly integrated upstream, midstream, and downstream structure. Moreover, [...] Read more.
Compared with other fossil energy sources, natural gas is characterized by compressibility, low energy density, high storage costs, and imbalanced usage. Natural gas pipeline supply systems possess unique attributes such as closed transportation and a highly integrated upstream, midstream, and downstream structure. Moreover, pipelines are almost the only economical means of onshore natural gas transportation. Given that the upstream of the pipeline features multi-entity and multi-channel supply including natural gas, coal-to-gas, and LNG vaporized gas, while the downstream presents a competitive landscape with multi-market and multi-user segments (e.g., urban residents, factories, power plants, and vehicles), there is an urgent social demand for non-discriminatory and fair opening of natural gas pipeline network infrastructure to third-party entities. However, after the fair opening of natural gas pipeline networks, the original “point-to-point” transaction model will be replaced by market-driven behaviors, making the verification and allocation of gas transmission capacity a key operational issue. Currently, neither pipeline operators nor government regulatory authorities have issued corresponding rules, regulations, or evaluation plans. To address this, this paper proposes a multi-dimensional quantitative evaluation model based on the Analytic Hierarchy Process (AHP), integrating both commercial and technical indicators. The model comprehensively considers six indicators: pipeline transportation fees, pipeline gas line pack, maximum gas storage capacity, pipeline pressure drop, energy consumption, and user satisfaction and constructs a quantitative evaluation system. Through the consistency check of the judgment matrix (CR = 0.06213 < 0.1), the weights of the respective indicators are determined as follows: 0.2584, 0.2054, 0.1419, 0.1166, 0.1419, and 0.1357. The specific score of each indicator is determined based on the deviation between each evaluation indicator and the theoretical optimal value under different gas volume allocation schemes. Combined with the weight proportion, the total score of each gas volume allocation scheme is finally calculated, thereby obtaining the recommended gas volume allocation scheme. The evaluation model was applied to a practical pipeline project. The evaluation results show that the AHP-based evaluation model can effectively quantify the advantages and disadvantages of different gas volume allocation schemes. Notably, the gas volume allocation scheme under normal operating conditions is not the optimal one; instead, it ranks last according to the scores, with a score 0.7 points lower than that of the optimal scheme. In addition, to facilitate rapid decision-making for gas volume allocation schemes, this paper designs a program using HTML and develops a gas volume allocation evaluation program with JavaScript based on the established model. This self-developed program has the function of automatically generating scheme scores once the proposed gas volume allocation for each station is input, providing a decision support tool for pipeline operators, shippers, and regulatory authorities. The evaluation model provides a theoretical and methodological basis for the dynamic optimization of natural gas pipeline gas volume allocation schemes under the fair opening model. It is expected to, on the one hand, provide a reference for transactions between pipeline network companies and shippers, and on the other hand, offer insights for regulatory authorities to further formulate detailed and fair gas transmission capacity transaction methods. Full article
(This article belongs to the Special Issue New Advances in Oil, Gas and Geothermal Reservoirs—3rd Edition)
Show Figures

Figure 1

18 pages, 3100 KB  
Article
The Contrasting Ecological Effects of Farmland and Alfalfa Grassland Across Different Planting Scales in the North China Plain
by Xiaoyu Zhu, Yutong Li, Zhongkuan Liu, Changliang Shao, Lulu Wang and Xiaoping Xin
Agronomy 2025, 15(10), 2432; https://doi.org/10.3390/agronomy15102432 - 20 Oct 2025
Viewed by 221
Abstract
Purpose: Comparing farmland and alfalfa grassland systems under different planting scales in influencing grain yield and environmental security is crucial to achieving sustainable food development. This study aims to evaluate the environmental impacts of farmland and alfalfa grassland systems under different planting scales [...] Read more.
Purpose: Comparing farmland and alfalfa grassland systems under different planting scales in influencing grain yield and environmental security is crucial to achieving sustainable food development. This study aims to evaluate the environmental impacts of farmland and alfalfa grassland systems under different planting scales in the North China Plain. Methods: The environmental impacts, including energy depletion, land utilization, water consumption, global warming, acidification, and eutrophication, were evaluated using robust regression and life cycle assessment (LCA) based on the functional unit of CNY 1000 of grain (crops and alfalfa) production. Robust regression was applied to improve the accuracy of the data, and the LCA method was effectively used to compare the environmental impacts under different planting scales. Results: The comprehensive environmental impact of alfalfa production was 9% lower than that of the crop system in the North China Plain. Compared to large-scale cultivation, smallholder farming resulted in 26%, 34%, and 22% higher environmental impact indicators for alfalfa, maize, and wheat, respectively. Conclusions: The experimental results demonstrate that the robust regression model achieves high prediction accuracy and generalization ability in estimating input–output quantity. The results can provide insights into the optimization of policy initiatives oriented towards the goal of resource-conserving, cost-effective, and environmentally friendly development to facilitate regional planning and sustainable development. Full article
(This article belongs to the Section Grassland and Pasture Science)
Show Figures

Graphical abstract

29 pages, 18272 KB  
Article
Energy Retrofit of Heritage Buildings Through Photovoltaic and Community Energy Approaches: A Case Study Analysis
by Daniele Vitella, Leone Barbaro, Emanuele de Lieto Vollaro and Gabriele Battista
Buildings 2025, 15(20), 3768; https://doi.org/10.3390/buildings15203768 - 19 Oct 2025
Viewed by 310
Abstract
The building sector accounts for nearly 40% of total energy consumption in Europe, with heritage buildings posing a critical challenge due to conservation constraints. This study investigates two protected heritage sites—Palazzo Ruspoli in Cerveteri and Palazzo Vitelleschi in Tarquinia—to identify effective energy retrofit [...] Read more.
The building sector accounts for nearly 40% of total energy consumption in Europe, with heritage buildings posing a critical challenge due to conservation constraints. This study investigates two protected heritage sites—Palazzo Ruspoli in Cerveteri and Palazzo Vitelleschi in Tarquinia—to identify effective energy retrofit strategies integrating high-efficiency windows, HVAC and lighting systems, and photovoltaic (PV) solutions for both on-site and virtual self-consumption within Renewable Energy Communities (RECs). Energy surveys, modeling, and simulations were performed to evaluate technical, environmental, and economic impacts. The results show contrasting outcomes between the two cases: at Palazzo Vitelleschi, the combination of efficient systems and rooftop PV reduced non-renewable primary energy demand and CO2 emissions by 73.5%, with a 10.7-year payback period; at Palazzo Ruspoli, REC-based virtual self-consumption achieved net-negative carbon emissions (−240%), a 95% reduction in non-renewable energy demand, and a 19.4-year payback period. These findings demonstrate that heritage buildings can move beyond carbon neutrality and actively offset emissions through shared renewable generation. The proposed simulation-based framework provides a replicable method to balance conservation and sustainability, supporting the decarbonization of the historical built environment. Full article
(This article belongs to the Topic Sustainable Building Development and Promotion)
Show Figures

Figure 1

21 pages, 4491 KB  
Article
An Energy Management Strategy for FCHEVs Using Deep Reinforcement Learning with Thermal Runaway Fault Diagnosis Considering the Thermal Effects and Durability
by Yongqiang Wang, Fazhan Tao, Longlong Zhu, Nan Wang and Zhumu Fu
Machines 2025, 13(10), 962; https://doi.org/10.3390/machines13100962 - 18 Oct 2025
Viewed by 330
Abstract
Temperature control plays a critical role in mitigating the lifespan degradation mechanisms and ensuring thermal safety of lithium-ion batteries (LIBs) and proton exchange membrane fuel cells (PEMFCs). However, current energy management strategies (EMS) for fuel cell hybrid electric vehicles (FCHEVs) generally lack comprehensive [...] Read more.
Temperature control plays a critical role in mitigating the lifespan degradation mechanisms and ensuring thermal safety of lithium-ion batteries (LIBs) and proton exchange membrane fuel cells (PEMFCs). However, current energy management strategies (EMS) for fuel cell hybrid electric vehicles (FCHEVs) generally lack comprehensive thermal effect modeling and thermal runaway fault diagnosis, leading to irreversible aging and thermal runaway risks for LIBs and PEMFCs stacks under complex operating conditions. To address this challenge, this paper proposes a thermo-electrical co-optimization EMS incorporating thermal runaway fault diagnosis actuators, with the following innovations: firstly, a dual-layer framework integrates a temperature fault diagnosis-based penalty into the EMS and a real-time power regulator to suppress heat generation and constrain LIBs/PEMFCs output, achieving hierarchical thermal management and improved safety; secondly, the distributional soft actor–critic (DSAC)-based EMS incorporates energy consumption, state-of-health (SoH) degradation, and temperature fault diagnosis-based constraints into a composite penalty function, which regularizes the reward shaping and guides the policy toward efficient and safe operation; finally, a thermal safe constriction controller (TSCC) is designed to continuously monitor the temperature of power sources and automatically activate when temperatures exceed the optimal operating range. It intelligently identifies optimized actions that not only meet target power demands but also comply with safety constraints. Simulation results demonstrate that compared to DDPG, TD3, and SAC baseline strategies, DSAC-EMS achieves maximum reductions of 39.91% in energy consumption and 29.38% in SoH degradation. With the TSCC implementation, enhanced thermal safety is achieved, while the maximum energy-saving improvement reaches 25.29% and the maximum reduction in SoH degradation attains 20.32%. Full article
(This article belongs to the Special Issue Fault Diagnosis and Fault Tolerant Control in Mechanical System)
Show Figures

Figure 1

Back to TopTop