Sign in to use this feature.

Years

Between: -

Subjects

remove_circle_outline
remove_circle_outline
remove_circle_outline
remove_circle_outline
remove_circle_outline
remove_circle_outline
remove_circle_outline
remove_circle_outline
remove_circle_outline

Journals

remove_circle_outline
remove_circle_outline
remove_circle_outline
remove_circle_outline
remove_circle_outline
remove_circle_outline
remove_circle_outline
remove_circle_outline
remove_circle_outline
remove_circle_outline

Article Types

Countries / Regions

remove_circle_outline
remove_circle_outline
remove_circle_outline
remove_circle_outline

Search Results (774)

Search Parameters:
Keywords = gas distribution problem

Order results
Result details
Results per page
Select all
Export citation of selected articles as:
27 pages, 5166 KB  
Article
Reliability-Oriented Distribution System Reinforcement Planning with Renewable Resources Considering Network Restoration and Intentional Islanding
by Majed A. Alotaibi
Energies 2026, 19(6), 1581; https://doi.org/10.3390/en19061581 - 23 Mar 2026
Abstract
Reliability of service is a key factor in evaluating service providers in a deregulated power market. This places significant pressure on planners to explore various alternatives and assess each option from both technical and economic viewpoints. This study presents a multistage, value-oriented reinforcement [...] Read more.
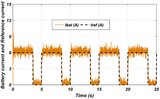
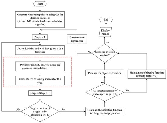
Reliability of service is a key factor in evaluating service providers in a deregulated power market. This places significant pressure on planners to explore various alternatives and assess each option from both technical and economic viewpoints. This study presents a multistage, value-oriented reinforcement planning framework for improving the reliability performance of distribution systems while ensuring compliance with regulatory reliability thresholds. The proposed framework determines the optimal placement of normally open switches tie lines and identifies required capacity upgrades for feeders and substations. System operation under contingency conditions is modeled through two coordinated decision layers, namely network restoration and intentional islanded operation. A probabilistic analytical reliability assessment approach is developed to evaluate system performance under these operating modes, explicitly accounting for variability in load demand, renewable-based distributed generation output, and component failure uncertainty. Owing to the combinatorial nature of the planning problem, a genetic algorithm (GA)-based metaheuristic is applied to solve the proposed optimization problem and identify the optimal planning solution. The proposed strategy showed an effective and superior contribution to minimizing the expenditures required for reliability enhancement during contingency and in normal operation. Full article
Show Figures

Figure 1

36 pages, 11578 KB  
Article
Optimization of Coil Geometry and Pulsed-Current Charging Protocol with Primary-Side Control for Experimentally Validated Misalignment-Resilient EV WPT
by Marouane El Ancary, Abdellah Lassioui, Hassan El Fadil, Tasnime Bouanou, Yassine El Asri, Anwar Hasni, Hafsa Abbade and Mohammed Chiheb
Eng 2026, 7(3), 141; https://doi.org/10.3390/eng7030141 - 22 Mar 2026
Viewed by 52
Abstract
The widespread commercialization of wireless chargers for electric vehicles generally suffers from one main problem, which is the perfect alignment between the two coils, leading to a decrease in mutual inductance, which causes a drop in magnetic coupling and even a failure to [...] Read more.
The widespread commercialization of wireless chargers for electric vehicles generally suffers from one main problem, which is the perfect alignment between the two coils, leading to a decrease in mutual inductance, which causes a drop in magnetic coupling and even a failure to transfer power. To address this persistent problem, this work proposes a comprehensive and integrated method for optimizing the coils and control architecture for reliable and safe battery charging. To address the challenges of a complex, nonlinear design space and the need for misalignment-tolerant geometries, we employ a memetic algorithm (MA) that hybridizes Particle Swarm Optimization (PSO) for broad global exploration with Mesh Adaptive Direct Search (MADS) for precise local refinement. This combination effectively avoids poor local solutions—a limitation of standalone PSO or GA approaches reported in recent studies—while efficiently converging to coil geometries that maintain strong magnetic coupling under misalignment. After the coils have been designed, electromagnetic validation is tested using finite element analysis (FEA), which allows the magnetic field distribution to be evaluated, as well as the coupling coefficient under different scenarios of misalignment and variation in the air gap between the ground side and the vehicle side. At the same time, a comprehensive control strategy for the primary side of the system has been developed. This control method ensures power management on the primary side, enabling system interoperability for charging multiple types of vehicles, as well as reducing vehicle weight for greater range. All this is combined with an innovative pulsed current charging method, chosen for its advantages in terms of thermal stability, ensuring safe and efficient recharging that is mindful of battery health. Simulation and experimental validation demonstrate that the proposed framework maintains stable wireless power transfer and achieves over 87% DC–DC efficiency under lateral misalignments up to 100 mm, fully complying with SAE J2954 alignment tolerance requirements. Full article
Show Figures

Figure 1

22 pages, 7274 KB  
Article
An Intelligent Evaluation Method for Sweet Spots in Deep-Marine Shale Reservoirs Based on Lithofacies Control and Multi-Parameter Driving
by Yi Liu, Jin Wu, Boning Zhang, Chengyong Li, Dongxu Zhang, Tong Wang, Chen Yang, Yi Luo, Ye Gu, Li Zhang, Jing Yang and Kai Tong
Processes 2026, 14(6), 1007; https://doi.org/10.3390/pr14061007 - 21 Mar 2026
Viewed by 87
Abstract
Deep marine shale reservoirs are controlled by multi-factor coupling effects, and the genetic mechanism of “sweet spots” exhibits strong complexity, leading to prominent difficulties in quantitative prediction and precise evaluation of sweet spots. Aiming at the problems of an unclear lithofacies-controlled sweet spot [...] Read more.
Deep marine shale reservoirs are controlled by multi-factor coupling effects, and the genetic mechanism of “sweet spots” exhibits strong complexity, leading to prominent difficulties in quantitative prediction and precise evaluation of sweet spots. Aiming at the problems of an unclear lithofacies-controlled sweet spot evolution law and insufficient accuracy of multi-parameter quantitative evaluation in traditional evaluation methods, this paper takes the Wufeng Formation and Long1 member of the Longmaxi Formation in the LZ block, Southern Sichuan, as the research object. Innovatively integrating machine learning (ML), grey correlation analysis (GRA), and three-dimensiona (3D) geological modeling technologies, a refined prediction model for reservoir sweet spot evaluation indicators under lithofacies constraint conditions is established, and a multi-parameter fusion quantitative evaluation method for deep marine shale gas sweet spots with high prediction accuracy is proposed. The results demonstrate that the LightGBM-based prediction model for sweet spot evaluation indicators achieved excellent performance. Based on a total of 380 preprocessed samples divided into training and test sets in a 7:3 ratio, the coefficient of determination (R2) of the model exceeded 0.9 in both the test and validation datasets. The “sweetness index”, a comprehensive evaluation index of reservoir sweet spots constructed via GRA-based multi-factor fusion, shows a correlation coefficient of 0.91 with respect to actual gas well production, presenting a high fitting degree. The 3D sweet spot geological model reveals that Class I sweet spots are mainly developed in the 1st to 3rd sub-layers of the Long1 member, while Class II sweet spots are distributed in the 5th and 6th sub-layers, which is highly consistent with the actual development law of the gas field. This study breaks through the limitations of single evaluation methods and weak lithofacies control consideration in traditional sweet spot evaluation and forms a set of innovative technical process integrating “precision prediction—multi-factor fusion—3D characterization”. It provides a new technical approach for efficient and accurate evaluation of deep marine shale reservoir sweet spots and has important guiding significance for the efficient development of shale gas. Full article
Show Figures

Figure 1

28 pages, 2201 KB  
Article
Addressing Mixed-Integer Nonlinear Energy Management in Hybrid Vehicles: Comparing Genetic Algorithm and Sequential Quadratic Programming Within Model Predictive Control
by Ferris Herkenrath, Silas Koßler, Marco Günther and Stefan Pischinger
Energies 2026, 19(6), 1535; https://doi.org/10.3390/en19061535 - 20 Mar 2026
Viewed by 18
Abstract
Model Predictive Control (MPC) has emerged as a promising approach for energy management in hybrid electric vehicles, enabling predictive optimization of powertrain operation. The energy management problem in parallel hybrid powertrains constitutes a Mixed-Integer Nonlinear Programming (MINLP) problem, combining continuous decision variables such [...] Read more.
Model Predictive Control (MPC) has emerged as a promising approach for energy management in hybrid electric vehicles, enabling predictive optimization of powertrain operation. The energy management problem in parallel hybrid powertrains constitutes a Mixed-Integer Nonlinear Programming (MINLP) problem, combining continuous decision variables such as torque distribution with discrete decisions including engine on/off states and clutch engagement. This problem structure presents distinct challenges for different optimization approaches. Gradient-based methods such as Sequential Quadratic Programming (SQP) solve continuous, differentiable optimization problems and require auxiliary methods to handle integer variables, while metaheuristic approaches such as Genetic Algorithms (GA) can handle the mixed-integer structure directly at the cost of increased computational effort. This study presents a systematic comparison between GA and SQP as optimization solvers within an MPC framework for a P1P3 parallel hybrid powertrain. A multi-objective cost function is formulated to simultaneously optimize system efficiency, battery state of charge management, and noise emissions. Both approaches are evaluated across the WLTC as well as a real-world RDE scenario. On the WLTC, both MPC approaches reduce fuel consumption by 0.5–1.0% and improve system efficiency by 3.7–4.6% compared to a state-of-the-art deterministic reference strategy optimized for fuel consumption. At the same time, both approaches additionally achieve substantial reductions in noise emissions compared to the deterministic reference, which was not optimized for acoustic behavior. On both cycles, the GA-based MPC achieves favorable performance compared to SQP, with the performance gap widening from the WLTC to the RDE cycle. Both methods achieve real-time capability, yet SQP reduces computational time by a factor of four compared to GA. As long as computational resources in automotive ECUs remain constrained, this efficiency advantage positions gradient-based optimization for series production applications, whereas metaheuristic methods offer greater flexibility for concept development stages with relaxed real-time requirements. The findings contribute to the understanding of optimization algorithm selection for MINLP energy management problems in hybrid electric vehicles. Full article
(This article belongs to the Special Issue Challenges and Research Trends of Energy Management)
Show Figures

Figure 1

22 pages, 1425 KB  
Article
Structural Optimization of a Mechanical Lime Kiln Using Multi-Physics Coupling Simulation to Improve Calcination Uniformity
by Jing Yang, Zhenpeng Li, Yunfan Lu, Kangchun Li and Fuchuan Huang
Appl. Sci. 2026, 16(6), 2885; https://doi.org/10.3390/app16062885 - 17 Mar 2026
Viewed by 199
Abstract
The present study deals with the problem of irregular temperature distribution, simultaneous under-firing and over-firing, and their resultant efficiency and quality problems in a mechanical lime vertical kiln powered by domestic waste flue gas. The numerical simulation and structure optimization were carried out [...] Read more.
The present study deals with the problem of irregular temperature distribution, simultaneous under-firing and over-firing, and their resultant efficiency and quality problems in a mechanical lime vertical kiln powered by domestic waste flue gas. The numerical simulation and structure optimization were carried out based on a 150 kg/h pilot-scale kiln. This combined model was built on the ANSYS Fluent 2022 R1 platform with UDF and UDS, incorporating limestone decomposition kinetics to enable the solution of gas and solid energy equations separately, and simulation of complex transfer and reaction processes. To correct the separation of flows at one inlet, a symmetric four-direction (00, 900, 1800, 2700) air intake plan was suggested. The findings show that this design essentially transforms the internal flow field into uniform and symmetrical temperature and concentration distributions. The calcination region contained both gas and solid temperatures in the optimum range to produce active lime. Specifically, the optimized kiln achieved a temperature range of 1190–1450 K in the calcination zone, a decomposition rate of approximately 82.7% (compared to 5.3% in the original model), and an increase in effective CaO content from 81.7% to 87.7%, with validation errors below 15%. It was demonstrated that the model is reliable, since the outlet simulated values correlated well with the measured ones. The preheating, calcining, and cooling zones’ heights of the optimized kiln adhered to the design requirements. This research is innovative in its application of a multi-physics coupling model with a varying heat source in a kiln and, in turn, identifies the synergism improvement process in the flow, temperature, concentration, and reaction fields. Full article
Show Figures

Figure 1

14 pages, 1034 KB  
Article
Causal-Enhanced LSTM-RF: Early Warning of Dynamic Overload Risk for Distribution Transformers
by Hao Bai, Yipeng Liu, Yawen Zheng, Ming Dong, Qiaoyi Ding and Hao Wang
Energies 2026, 19(5), 1354; https://doi.org/10.3390/en19051354 - 7 Mar 2026
Viewed by 239
Abstract
The frequency of extreme weather events has become higher, and electricity consumption has also become more complex. These changes increase the risk of overload in distribution transformers (DTs), and this risk threatens the stability and reliability of the power grid. Existing methods have [...] Read more.
The frequency of extreme weather events has become higher, and electricity consumption has also become more complex. These changes increase the risk of overload in distribution transformers (DTs), and this risk threatens the stability and reliability of the power grid. Existing methods have significant limitations. Traditional static threshold methods (based on DGA gas ratios and electrical signal thresholds) fail to consider temporal changes and complex links between factors, while modern machine learning models lack cause–effect relationships over time and clear ways to describe uncertainty. With such motivations, this paper proposes a causal-enhanced hybrid framework, which combines Long Short-Term Memory (LSTM) networks and Random Forest (RF) algorithms. The framework uses causal Seasonal Trend decomposition using Loess (STL) to reveal load patterns at different time scales. The mutual information index and spatiotemporal graph convolutional network (ST-GCN) are used to explore nonlinear relations and reveal how temperature affects load changes. The LSTM model captures time dependence in load series, and the Bayesian optimized Random Forest is used to solve the problem of data imbalance and quantify uncertainty. In addition, the framework constructs an early warning system that combines data from many sources in real time. Test results show that the proposed algorithm exhibits excellent performance in multi-source data environments. Full article
Show Figures

Figure 1

39 pages, 16079 KB  
Review
Laboratory Synthesis and Characterization of Natural Gas Hydrates for Sustainable Gas Production from Hydrate-Bearing Sediments
by Naser Golsanami, Emmanuel Gyimah, Guanlin Wu, Shanilka G. Fernando, Zhi Zhang, Xinqi Wang, Bin Gong, Huaimin Dong, Behzad Saberali, Mahmoud Behnia, Fan Feng and Madusanka Nirosh Jayasuriya
Sustainability 2026, 18(5), 2401; https://doi.org/10.3390/su18052401 - 2 Mar 2026
Viewed by 354
Abstract
Natural gas hydrate (NGH) deposits represent a vast and clean energy source. However, sustainable gas production from these resources remains an unsolved technical problem due to potential geohazards and climate challenges. A critical issue in this regard is the difficulty of obtaining in [...] Read more.
Natural gas hydrate (NGH) deposits represent a vast and clean energy source. However, sustainable gas production from these resources remains an unsolved technical problem due to potential geohazards and climate challenges. A critical issue in this regard is the difficulty of obtaining in situ samples, which are essential for detailed laboratory studies of NGH’s geomechanical and chemical behavior for safe and green gas production after hydrate dissociation. Currently, the retrieval of representative samples from NGH reservoirs is hindered by significant technological limitations and high costs. Consequently, laboratory-synthesized gas hydrate-bearing sediment (HBS) samples are crucial for controlled research purposes and validating numerical simulation models and are used in the majority of research studies. With this in mind and considering the complexity of synthesizing HBS samples, this study comprehensively reviews different methods of synthesizing gas hydrates in porous media, including excess-gas, excess-water, dissolved-gas, spray, bubble injection, and hybrid techniques. Each method produces distinct hydrate morphologies (e.g., pore-filling, cementing, grain-coating, etc.) and saturation levels, with trade-offs in speed, uniformity, reproducibility, and ease of control. Furthermore, the current review details the synergic application of non-invasive characterization techniques, i.e., X-ray Computed Tomography (CT) and Nuclear Magnetic Resonance (NMR), in studying gas hydrates. CT provides high-resolution three-dimensional (3D) structural images of pore geometry and hydrate distribution, while NMR/MRI (Magnetic Resonance Imaging) quantifies fluid saturations and tracks hydrate formation/dissociation dynamics in real time. The synergistic use of CT and NMR offers a powerful multimodal approach, overcoming individual limitations such as CT’s poor hydrate–water contrast detection and NMR’s indirect hydrate inference, which could help in the sustainable synthesis of particular hydrate morphologies. Finally, the critical analysis of current technological challenges or gaps and also the emerging trends and future directions in the study of HBS, including advanced imaging techniques, AI-assisted analysis, and standardization efforts, etc., are discussed. It was found that the selection of the most appropriate method for natural gas hydrate synthesis is mostly task-specific, and the emerging technologies have facilitated the synthesis of HBS samples with more precise control of morphology, saturation, etc. This review provides the required insights for sustainable synthesis and characterization of hydrate-bearing sediments samples and serves sustainable gas production from natural gas hydrate reservoirs. Full article
Show Figures

Figure 1

48 pages, 1088 KB  
Article
Genetic Algorithm-Based Dynamic Volt–VAR Control Using D-STATCOM for Voltage Profile Enhancement in Distribution Systems
by Wilmer Toapanta and Alexander Aguila Téllez
Energies 2026, 19(5), 1170; https://doi.org/10.3390/en19051170 - 26 Feb 2026
Viewed by 308
Abstract
This paper proposes a quasi-dynamic Volt–Var control strategy for radial distribution networks based on the optimal sizing of a distribution static synchronous compensator (D-STATCOM) using a genetic algorithm (GA). The objective is to enhance voltage regulation and reduce technical energy losses under variable [...] Read more.
This paper proposes a quasi-dynamic Volt–Var control strategy for radial distribution networks based on the optimal sizing of a distribution static synchronous compensator (D-STATCOM) using a genetic algorithm (GA). The objective is to enhance voltage regulation and reduce technical energy losses under variable loading conditions while preserving nonlinear AC power flow fidelity. The IEEE 33-bus test system was modeled in DIgSILENT PowerFactory (v2021), and the D-STATCOM installation bus was selected based on a rigorous literature-supported placement criterion derived from optimization-based studies. Three representative demand scenarios—minimum, average, and maximum loading—were defined to approximate quasi-dynamic operation over a daily cycle. The GA was implemented in MATLAB (R2023b) to solve a normalized nonlinear multi-objective optimization problem that simultaneously minimizes total active power losses and the aggregate voltage deviation index. The optimized reactive power capacities obtained were 0.49 Mvar, 1.1933 Mvar, and 2.30 Mvar for the minimum, average, and maximum demand scenarios, respectively. These configurations achieved active power loss reductions of 27.5%, 24.602%, and 23.44% under the corresponding loading levels while improving voltage regulation at the critical bus (bus 18) and maintaining system voltages within the admissible 0.95–1.05 p.u. range. Through quasi-dynamic interpolation of operating points, the daily performance assessment showed a 24.11% reduction in total energy losses and a 38.28% decrease in the average voltage deviation. A statistical robustness analysis confirmed stable convergence behavior across independent executions. The results demonstrate that the proposed framework provides a computationally efficient, planning-oriented approach for reactive power compensation in distribution systems subject to demand variability. Full article
Show Figures

Figure 1

23 pages, 2877 KB  
Article
Bi-Level Coordinated Planning of Port Multi-Energy Systems Considering Source-Load Uncertainty Based on WGAN-GP and SBOA
by Liying Zhong, Ming Yang, Shuang Liu, Ting Liu, Xinhao Bian and Liang Tong
Energies 2026, 19(5), 1160; https://doi.org/10.3390/en19051160 - 26 Feb 2026
Viewed by 241
Abstract
The high-penetration integration of renewable energy into port power systems is challenged by the stochastic volatility of wind–solar generation and dynamic load demands. To address this, this study proposes a data-driven bi-level coordinated planning framework for port wind–solar-storage systems, integrating a Wasserstein generative [...] Read more.
The high-penetration integration of renewable energy into port power systems is challenged by the stochastic volatility of wind–solar generation and dynamic load demands. To address this, this study proposes a data-driven bi-level coordinated planning framework for port wind–solar-storage systems, integrating a Wasserstein generative adversarial network with gradient penalty (WGAN-GP) and hybrid secretary bird optimization algorithm (SBOA) for solution seeking. The WGAN-GP-K-Means++ framework is adopted to capture the high-dimensional spatiotemporal correlations under the uncertainty of source ports and loads, and to generate the wind and solar resource scenarios for typical day. Subsequently, a bi-level planning model is constructed: the upper layer optimizes the siting and sizing of distributed generation and energy storage to minimize the life-cycle net present value, while the lower layer minimizes annual operating costs through multi-scenario dispatch. To resolve the resulting complex mixed-integer programming problem, a nested SBOA-Gurobi algorithm is developed. Case study of a Guangxi port demonstrates that the proposed approach reduces life-cycle cost by 44.94% relative to the baseline grid-connected scheme and exhibits superior convergence stability compared with GA, GRSO, and WOA. Additionally, sensitivity analysis quantifies the impact of electricity pricing policies, shore power utilization rates, and discount rate on the system’s economic benefits. This study provides a decision-support tool for the low-carbon transition and economic planning of port energy systems. Full article
Show Figures

Figure 1

27 pages, 2135 KB  
Article
Optimization of Farmland Cultivated Land Path Based on Hybrid Adaptive Neighborhood Search Algorithm
by Han Lv, Zhixin Yao and Taihong Zhang
Sensors 2026, 26(4), 1202; https://doi.org/10.3390/s26041202 - 12 Feb 2026
Viewed by 289
Abstract
Path planning for large-scale agricultural fields faces challenges such as irregular field shapes, uncertain boundaries, and the need to balance path efficiency, energy consumption, and coverage quality. To address these problems, this research introduces a strategy-aware hierarchical hybrid optimization framework (HANS) for autonomous [...] Read more.
Path planning for large-scale agricultural fields faces challenges such as irregular field shapes, uncertain boundaries, and the need to balance path efficiency, energy consumption, and coverage quality. To address these problems, this research introduces a strategy-aware hierarchical hybrid optimization framework (HANS) for autonomous agricultural operations. This framework introduces a global principal axis extraction method based on Principal Component Analysis (PCA), utilizing the statistical distribution of field boundaries to guide path direction, thereby improving robustness against boundary noise and irregular geometries. The framework integrates Adaptive Large Neighborhood Search (ALNS) for global exploration and Tabu Search (TS) for local optimization, forming a tightly coordinated hybrid structure. The framework further employs a Pareto-set-based decision support selection strategy to solve a multi-objective optimization model encompassing machine kinematics, turning patterns, and energy-aware cost evaluation. This strategy provides three methods: weighted preference-based compromise solution selection, crowding distance-based diversified solution selection, and single-objective extreme value-based dedicated optimization solution selection. To balance the impact of path length, energy consumption, and coverage rate, we assigned equal or nearly equal weights to them (i.e., (0.33, 0.33, 0.34)). Furthermore, the framework incorporates operators and feedback learning mechanisms specific to agricultural coverage path problems to enable adaptive operator selection and reduce reliance on manual parameter tuning. Simulation results under three representative field scenarios show that compared to fixed-direction planning, HANS improves the average coverage rate by 0.51 percentage points and reduces fuel consumption by 4.34%. Compared to Genetic Algorithm (GA), Particle Swarm Optimization (PSO), Tabu Search (TS), and Simulated Annealing (SA), the proposed method shortens the working path length by 0.37–0.83%, improves coverage rate by 0.34–1.11%, and reduces energy consumption by 0.61–1.03%, while maintaining competitive computational costs. These results demonstrate the effectiveness and practicality of HANS in large-scale autonomous farming operations. Full article
(This article belongs to the Special Issue Robotic Systems for Future Farming)
Show Figures

Figure 1

29 pages, 2148 KB  
Article
A Dual-Layer Scheduling Method for Virtual Power Generation with an Integrated Regional Energy System
by Zhaojun Gong, Zhiyuan Zhao, Pengfei Li, Jiafeng Song, Zhile Yang, Yuanjun Guo, Linxin Zhang, Zunyao Wang, Jian Guo, Xiaoran Zheng and Zhenhua Wei
Energies 2026, 19(3), 756; https://doi.org/10.3390/en19030756 - 31 Jan 2026
Viewed by 270
Abstract
An Integrated Energy System (IES) integrates electricity, heat, and natural gas, optimizing energy use and management efficiency. These systems connect to a Virtual Power Plant (VPP) for demand response dispatch in the electricity market. However, the impact of VPP load on the IES [...] Read more.
An Integrated Energy System (IES) integrates electricity, heat, and natural gas, optimizing energy use and management efficiency. These systems connect to a Virtual Power Plant (VPP) for demand response dispatch in the electricity market. However, the impact of VPP load on the IES is often overlooked, which can limit the IES’s effective market participation and stability. To address this issue, this study introduces a two-layer collaborative model to coordinate VPP scheduling for multiple IES units, aiming to improve collaboration efficiency. The upper level involves the VPP setting electricity prices based on load conditions, guiding IES units to adjust their market strategies. At the lower level, the model encourages integration and optimization of different energy types within the IES through enhanced energy interactions. Additionally, the application of the Shapley value method ensures fair benefit distribution among all IES members. This approach supports equitable economic outcomes for all participants in the energy market. The model employs a multi-strategy improved Dung Beetle Optimizer (FSGDBO) combined with commercial solver techniques for efficient problem-solving. Experimental results demonstrate that the model significantly enhances the VPP’s peak-shaving and valley-filling capabilities while preserving the economic interests of the IES alliances, thereby boosting overall energy management effectiveness. Full article
Show Figures

Figure 1

21 pages, 6750 KB  
Article
Machine Learning-Based Energy Consumption and Carbon Footprint Forecasting in Urban Rail Transit Systems
by Sertaç Savaş and Kamber Külahcı
Appl. Sci. 2026, 16(3), 1369; https://doi.org/10.3390/app16031369 - 29 Jan 2026
Cited by 1 | Viewed by 313
Abstract
In the fight against global climate change, the transportation sector is of critical importance because it is one of the major causes of total greenhouse gas emissions worldwide. Although urban rail transit systems offer a lower carbon footprint compared to road transportation, accurately [...] Read more.
In the fight against global climate change, the transportation sector is of critical importance because it is one of the major causes of total greenhouse gas emissions worldwide. Although urban rail transit systems offer a lower carbon footprint compared to road transportation, accurately forecasting the energy consumption of these systems is vital for sustainable urban planning, energy supply management, and the development of carbon balancing strategies. In this study, forecasting models are designed using five different machine learning (ML) algorithms, and their performances in predicting the energy consumption and carbon footprint of urban rail transit systems are comprehensively compared. For five distribution-center substations, 10 years of monthly energy consumption data and the total carbon footprint data of these substations are used. Support Vector Regression (SVR), Extreme Gradient Boosting (XGBoost), Long Short-Term Memory (LSTM), Adaptive Neuro-Fuzzy Inference System (ANFIS), and Nonlinear Autoregressive Neural Network (NAR-NN) models are developed to forecast these data. Model hyperparameters are optimized using a 20-iteration Random Search algorithm, and the stochastic models are run 10 times with the optimized parameters. Results reveal that the SVR model consistently exhibits the highest forecasting performance across all datasets. For carbon footprint forecasting, the SVR model yields the best results, with an R2 of 0.942 and a MAPE of 3.51%. The ensemble method XGBoost also demonstrates the second-best performance (R2=0.648). Accordingly, while deterministic traditional ML models exhibit superior performance, the neural network-based stochastic models, such as LSTM, ANFIS, and NAR-NN, show insufficient generalization capability under limited data conditions. These findings indicate that, in small- and medium-scale time-series forecasting problems, traditional machine learning methods are more effective than neural network-based methods that require large datasets. Full article
(This article belongs to the Section Computing and Artificial Intelligence)
Show Figures

Figure 1

15 pages, 2365 KB  
Article
Design of a Microwave-Assisted Pyrolysis Device for Polypropylene Plastic Based on Symmetrical Circular Waveguide Slot Antenna
by Wenyan Tian, Jiamin Shi, Xuxin Feng, Lin Gao, Yurui Wang, Yinuo Liu and Shuai Wu
Symmetry 2026, 18(2), 230; https://doi.org/10.3390/sym18020230 - 28 Jan 2026
Viewed by 258
Abstract
Plastic pyrolysis can not only effectively solve the environmental pollution caused by the large use of plastics products but also can produce valuable chemical products to alleviate the energy shortage problem. Firstly, this study designs a microwave pyrolysis device for polypropylene plastic based [...] Read more.
Plastic pyrolysis can not only effectively solve the environmental pollution caused by the large use of plastics products but also can produce valuable chemical products to alleviate the energy shortage problem. Firstly, this study designs a microwave pyrolysis device for polypropylene plastic based on a symmetrical circular waveguide slot radiation structure. The microwave energy is fed in through the bottom symmetrical circular waveguide port, transmitted to the slot array unit after passing through the horn amplification structure, and then uniformly radiated into the polypropylene plastic. Secondly, the finite element method is employed to conduct multi-physics field coupling calculations for the electromagnetic field, temperature field, chemical reaction field, mass transfer field of concentrated substances, and fluid field involved in the microwave pyrolysis process. Finally, to improve the efficiency of microwave pyrolysis, the wave-absorbing material SiC is introduced to investigate the effects of different doping methods and doping mass ratios mSiC:mPP on pyrolysis temperature distribution uniformity, pyrolysis gas yield (YG), energy consumption (Q), gas composition, and higher heating value (HHV). The results indicate that optimal pyrolysis performance is achieved when the microwave power is 1000 W, the pyrolysis time is 9.2 min, SiC is uniformly doped and the mass ratio is mSiC:mPP = 3:1. The COV of temperature is a mere 0.0004, the YG reaches 75.15 wt.%, and Q is 0.15 kWh, the HHV is up to 85.32 MJ/Nm3, and the percentages of C3H6 and CH4 are relatively high at 72% and 11.4%. These findings confirm the designed microwave pyrolysis device can achieve uniform and high-efficiency pyrolysis capability for polypropylene plastic. Full article
(This article belongs to the Section Engineering and Materials)
Show Figures

Figure 1

19 pages, 2826 KB  
Article
Development and Assessment of Simplified Conductance Models for the Particle Exhaust in Wendelstein 7-X
by Foteini Litovoli, Christos Tantos, Volker Hauer, Victoria Haak, Dirk Naujoks, Chandra-Prakash Dhard and W7-X Team
Computation 2026, 14(1), 24; https://doi.org/10.3390/computation14010024 - 19 Jan 2026
Viewed by 379
Abstract
The particle exhaust system plays a pivotal role in fusion reactors and is essential for ensuring both the feasibility and sustained operation of the fusion reaction. For the successful development of such a system, density control is of great importance and some key [...] Read more.
The particle exhaust system plays a pivotal role in fusion reactors and is essential for ensuring both the feasibility and sustained operation of the fusion reaction. For the successful development of such a system, density control is of great importance and some key design parameters include the neutral gas pressure and the resulting particle fluxes. This study presents a simplified conductance-based model for estimating neutral gas pressure distributions in the particle exhaust system of fusion reactors, focusing specifically on the sub-divertor region. In the proposed model, the pumping region is represented as an interconnected set of reservoirs and channels. Mass conservation and conductance relations, appropriate for all flow regimes, are applied. The model was benchmarked against complex 3D DIVGAS simulations across representative operating scenarios of the Wendelstein 7-X (W7-X) stellarator. Despite geometric simplifications, the model is capable of predicting pressure values at several key locations inside the particle exhaust area of W7-X, as well as various types of particle fluxes. The developed model is computationally efficient for large-scale parametric studies, exhibiting an average deviation of approximately 20%, which indicates reasonable predictive accuracy considering the model simplifications and the flow problem complexity. Its application may assist early-stage engineering design, pumping performance improvement, and operational planning for W7-X and other future fusion reactors. Full article
(This article belongs to the Special Issue Advances in Computational Methods for Fluid Flow)
Show Figures

Figure 1

23 pages, 1614 KB  
Article
A Hybrid Genetic Algorithm for Sustainable Multi-Site Logistics: Integrating Production, Inventory, and Distribution Planning with Proactive CO2 Emission Forecasting
by Nejah Jemal, Imen Raies, Amira Sellami, Zied Hajej and Kamar Diaz
Sustainability 2026, 18(2), 671; https://doi.org/10.3390/su18020671 - 8 Jan 2026
Viewed by 420
Abstract
This paper introduces a novel, integrated optimization framework for sustainable multi-site logistics planning, which simultaneously addresses production, inventory, and distribution decisions. The proposed hybrid methodology combines a Genetic Algorithm (GA) with Linear Programming (LP) to minimize total logistics costs while proactively integrating environmental [...] Read more.
This paper introduces a novel, integrated optimization framework for sustainable multi-site logistics planning, which simultaneously addresses production, inventory, and distribution decisions. The proposed hybrid methodology combines a Genetic Algorithm (GA) with Linear Programming (LP) to minimize total logistics costs while proactively integrating environmental impact assessment. The model determines optimal production schedules across multiple facilities, manages inventory levels, and solves the Vehicle Routing Problem (VRP) for distribution. A key innovation is the incorporation of a CO2 emission forecasting module directly into the optimization loop, allowing the algorithm to anticipate and mitigate the environmental consequences of logistics decisions during the planning phase, rather than performing a post-hoc evaluation. The framework was implemented in Python 3.13.4, utilizing the PuLP library for LP components and custom-developed GA routines. Its performance was validated through a numerical case study and a series of sensitivity analyses, which investigated the effects of fluctuating demand and key cost parameters. The results demonstrate that the inclusion of emission forecasting enables the identification of solutions that achieve a superior balance between economic and environmental objectives, leading to significant reductions in both total costs and predicted CO2 emissions. This work provides practitioners with a scalable and practical decision-support tool for designing more sustainable and resilient multi-echelon supply chains. Full article
Show Figures

Figure 1

Back to TopTop