Sign in to use this feature.

Years

Between: -

Subjects

remove_circle_outline
remove_circle_outline
remove_circle_outline
remove_circle_outline
remove_circle_outline
remove_circle_outline
remove_circle_outline
remove_circle_outline
remove_circle_outline

Journals

remove_circle_outline
remove_circle_outline
remove_circle_outline
remove_circle_outline
remove_circle_outline
remove_circle_outline
remove_circle_outline
remove_circle_outline
remove_circle_outline

Article Types

Countries / Regions

remove_circle_outline
remove_circle_outline
remove_circle_outline
remove_circle_outline

Search Results (282)

Search Parameters:
Keywords = force in stays

Order results
Result details
Results per page
Select all
Export citation of selected articles as:
33 pages, 66840 KB  
Article
VR Human-Centric Winter Lane Detection: Performance and Driving Experience Evaluation
by Tatiana Ortegon-Sarmiento, Patricia Paderewski, Sousso Kelouwani, Francisco Gutierrez-Vela and Alvaro Uribe-Quevedo
Sensors 2025, 25(20), 6312; https://doi.org/10.3390/s25206312 - 12 Oct 2025
Viewed by 339
Abstract
Driving in snowy conditions challenges both human drivers and autonomous systems. Snowfall and ice accumulation impair vehicle control and affect driver perception and performance. Road markings are often obscured, forcing drivers to rely on intuition and memory to stay in their lane, which [...] Read more.
Driving in snowy conditions challenges both human drivers and autonomous systems. Snowfall and ice accumulation impair vehicle control and affect driver perception and performance. Road markings are often obscured, forcing drivers to rely on intuition and memory to stay in their lane, which can lead to encroachment into adjacent lanes or sidewalks. Current lane detectors assist in lane keeping, but their performance is compromised by visual disturbances such as ice reflection, snowflake movement, fog, and snow cover. Furthermore, testing these systems with users on actual snowy roads involves risks to driver safety, equipment integrity, and ethical compliance. This study presents a low-cost virtual reality simulation for evaluating winter lane detection in controlled and safe conditions from a human-in-the-loop perspective. Participants drove in a simulated snowy scenario with and without the detector while quantitative and qualitative variables were monitored. Results showed a 49.9% reduction in unintentional lane departures with the detector and significantly improved user experience, as measured by the UEQ-S (p = 0.023, Cohen’s d = 0.72). Participants also reported higher perceived safety, situational awareness, and confidence. These findings highlight the potential of vision-based lane detection systems adapted to winter environments and demonstrate the value of immersive simulations for user-centered testing of ADASs. Full article
(This article belongs to the Topic Extended Reality: Models and Applications)
Show Figures

Figure 1

23 pages, 6199 KB  
Article
Climbing Tests and Dynamic Simulation of a Cable-Climbing Mechanism for Stay Cable De-Icing Robot
by Yaoyao Pei, Yayu Li, Zhi Chen, Henglin Xiao, Silu Huang and Changjie Li
Appl. Sci. 2025, 15(19), 10822; https://doi.org/10.3390/app151910822 - 9 Oct 2025
Viewed by 205
Abstract
In winter, stay cable sheaths are prone to icing, which increases cable loads and poses a falling-ice hazard upon thawing. While manual and chemical de-icing are common methods, their safety and cost drawbacks make robotic de-icing a promising alternative. Robotic de-icing offers a [...] Read more.
In winter, stay cable sheaths are prone to icing, which increases cable loads and poses a falling-ice hazard upon thawing. While manual and chemical de-icing are common methods, their safety and cost drawbacks make robotic de-icing a promising alternative. Robotic de-icing offers a promising alternative. However, to protect the sheath from damage, the de-icing blade is designed to minimize contact with its surface. Consequently, a thin layer of residual ice is often left behind, which reduces the surface friction coefficient and complicates the climbing process. This study evaluates the climbing performance of a self-manufactured cable-climbing mechanism through laboratory tests and dynamic simulations (ADAMS). A physical prototype was built, and dynamic simulations of the cable-climbing mechanism were conducted using Automated Dynamic Analysis of Mechanical Systems (ADAMS) software. The preliminary validation results demonstrate that the mechanism is capable of maintaining stable climbing under extreme conditions, including a friction coefficient of 0.12 to reflect thin-ice variability and indicated stable climbing even at μ = 0.12), a vertical inclination of 90°, and a load of 12 kg, confirming the design’s validity. Furthermore, we analyzed key parameters. A lower friction coefficient requires a higher clamping force and adversely affects the climbing speed due to increased slip. Similarly, an increased payload elevates the mechanism’s deflection angle, spring force, and wheel torque, which in turn reduces the climbing speed. Cable inclination has a complex effect: deflection decreases with slope, yet clamping force peaks near 70°, showing a bell-shaped trend. This peak requirement dictated the damping spring selection, which was given a safety margin. This ensures safe operation and acceleration at all other angles. Limitations: The present results constitute a feasibility validation under controlled laboratory conditions and rigid-support simulations. The long-term effects of residual ice and field performance remain to be confirmed in planned field trials. Full article
Show Figures

Figure 1

22 pages, 6264 KB  
Article
Development of Numerical Models of Degraded Pedestrian Footbridges Based on the Cable-Stayed Footbridge over the Wisłok River in Rzeszów
by Dominika Ziaja and Ewa Błazik-Borowa
Appl. Sci. 2025, 15(19), 10798; https://doi.org/10.3390/app151910798 - 8 Oct 2025
Viewed by 270
Abstract
This article aims to perform system identification of a nearly 30-year-old cable-stayed steel footbridge over the Wisłok River in Rzeszów (Poland). The design documentation of the bridge has been lost, and since its construction, the footbridge has been subject to renovations. The structure [...] Read more.
This article aims to perform system identification of a nearly 30-year-old cable-stayed steel footbridge over the Wisłok River in Rzeszów (Poland). The design documentation of the bridge has been lost, and since its construction, the footbridge has been subject to renovations. The structure is highly susceptible to pedestrian traffic, and before any actions are taken to improve the comfort of use, it is necessary to create and validate a numerical model and assess the force distribution in the structure. Models are often built as mappings of an ideal structure. However, real structures are not ideal. The comparison of numerical and measured data can allow for an indication of potential damage areas. Two main purposes of the article have been formulated: (1)Development of a numerical model of an old footbridge, whose components have been degraded due to long-term use. Changes, compared to the ‘original’, focused on elongation of the cables due to rheology and a decrease in their tension. (2) Demonstrate the challenges in modeling and validating this type of bridge. In the article, the result of the numerical simulation (Finite Element Method and Ansys2024 R2 was applied, the verification was made in RFEM6) for models with different boundary conditions and varied pre-tension in cables was compared with the results of static and dynamic examination of a real object. The dynamic tests showed an uneven distribution of pre-tension in cables. The ratio of the first natural frequencies of inner cables on the north side is as high as 16%. The novelty demonstrated in the article is that static tests are insufficient for proper system identification; the same value of vertical displacement can be obtained for a selected static load, with varied tension in cables. Therefore, dynamic testing is essential. Full model updating requires a multicriteria approach, which will be made in the future. Full article
(This article belongs to the Special Issue Advanced Structural Health Monitoring in Civil Engineering)
Show Figures

Figure 1

21 pages, 9743 KB  
Article
Aseismic Experimental Research on Safety-Belt System of a Low-Gravity-Center Cable-Stayed Bridge
by Qing Li, Xiangtao Lu, Zhen Wang and Rong Fang
Buildings 2025, 15(18), 3268; https://doi.org/10.3390/buildings15183268 - 10 Sep 2025
Viewed by 355
Abstract
The seismic performance of low-gravity-center cable-stayed bridges is influenced by their structural system. This paper introduces a novel anti-seismic structural system designed to enhance the earthquake resistance of low-gravity-center cable-stayed bridges while reducing secondary internal forces during operation. A total of 47 groups [...] Read more.
The seismic performance of low-gravity-center cable-stayed bridges is influenced by their structural system. This paper introduces a novel anti-seismic structural system designed to enhance the earthquake resistance of low-gravity-center cable-stayed bridges while reducing secondary internal forces during operation. A total of 47 groups of shaking table tests were conducted, considering four types of seismic waves and acceleration levels. In the shaking table tests, a safety-belt device was constructed and integrated into a scale model of a low-gravity-center cable-stayed bridge. The anti-seismic performance of the safety-belt system was validated by comparing the shaking table test results of the asymmetric restraint system and floating system reported in previous studies. The experimental findings revealed that the strain response at the tower bottom and the displacement response at the tower top were lower in the safety-belt system model. The safety-belt system shows potential for application in low-gravity-center cable-stayed bridges to reduce earthquake impacts. Furthermore, this study elucidates the damage mechanism of low-gravity-center cable-stayed bridges equipped with the safety-belt system under seismic loading, providing references for optimizing the anti-seismic design of such bridges. Full article
(This article belongs to the Special Issue Advances and Applications in Structural Vibration Control)
Show Figures

Figure 1

13 pages, 735 KB  
Article
Postoperative Pulmonary Complications After Laparoscopic Surgery: Risk Factors and Predictive Scores
by Lucía Valencia, Ángel Becerra-Bolaños, Rocío Rodríguez-Sánchez, Nazario Ojeda and Aurelio Rodríguez-Pérez
Medicina 2025, 61(9), 1635; https://doi.org/10.3390/medicina61091635 - 10 Sep 2025
Viewed by 689
Abstract
Background: Laparoscopic surgery is associated with postoperative pulmonary complications (PPCs) that may lead to increased morbidity and prolonged hospital stay. This study aimed to identify risk factors for PPCs within the first 7 days following laparoscopic surgery. Methods: We conducted a [...] Read more.
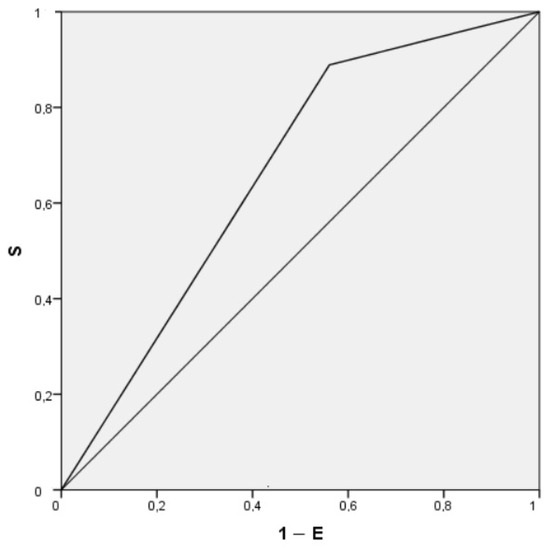
Background: Laparoscopic surgery is associated with postoperative pulmonary complications (PPCs) that may lead to increased morbidity and prolonged hospital stay. This study aimed to identify risk factors for PPCs within the first 7 days following laparoscopic surgery. Methods: We conducted a prospective observational study including patients scheduled for laparoscopic surgery between June 2021 and June 2024. The primary endpoint was the incidence of PPCs, defined according to the Joint Task Force of the European Society of Anaesthesiology and the European Society of Intensive Care Medicine (ESA and ESICM). Secondary endpoints included other postoperative complications as well as hospital and post-anesthesia care unit (PACU) length of stay. Demographic data, intraoperative variables, Air Test, incidence of PPCs, and hospital length of stay were collected. Logistic regression analysis was performed to identify factors associated with the development of PPCs. Results: A total of 250 patients were included in the study. PPCs occurred in 34 patients (14.4%). Laparoscopic upper abdominal surgeries (p = 0.086) and longer surgical duration (p = 0.025) were associated with a higher incidence of PPCs. Independent risk factors identified for PPCs were age over 60 years (OR: 2.29; 95% CI 1.03–5.08; p = 0.041) and a positive Air Test result (OR: 6.22; 95% CI 2.11–18.22; p = 0.001). Patients in the PPC group had significantly higher rates of postoperative infectious complications, as well as longer stays in both the post-anesthesia care unit (PACU) and the hospital. The Air Test demonstrated acceptable discriminative performance, with an area under the ROC curve (AUC) of 0.66 (95% CI: 0.58–0.74; p = 0.002). Conclusions: The incidence of PPCs in patients undergoing laparoscopic surgery was 14.4%. Factors independently associated with PPCs included advanced age and a positive postoperative Air Test. However, the Air Test demonstrated modest accuracy in predicting PPCs. Full article
(This article belongs to the Section Intensive Care/ Anesthesiology)
Show Figures

Figure 1

20 pages, 4627 KB  
Article
Research on Vehicle–Bridge-Coupled Vibration of Multi-Tower High-Pier Partially Cable-Stayed Bridge Based on a Single Vehicle
by Ke Wu, Lingbo Wang, Wei Ge, Hao Shu, Yixiang Liu and Kefan Chen
Buildings 2025, 15(16), 2865; https://doi.org/10.3390/buildings15162865 - 13 Aug 2025
Viewed by 525
Abstract
High-pier partially cable-stayed bridges, with their significant pier heights and relatively low structural stiffness and stability, experience pronounced vehicle–bridge coupling effects during vehicle transit, influencing their dynamic response and safety. This study developed a co-simulation analysis program using easy language and ANSYS to [...] Read more.
High-pier partially cable-stayed bridges, with their significant pier heights and relatively low structural stiffness and stability, experience pronounced vehicle–bridge coupling effects during vehicle transit, influencing their dynamic response and safety. This study developed a co-simulation analysis program using easy language and ANSYS to investigate the dynamic behavior of a prestressed concrete five-tower partially cable-stayed bridge under vehicle–bridge interaction, considering factors such as vehicle speed, bridge deck grade, and cable force. The research findings indicate that a reduction in bridge deck grade leads to increases in peak dynamic responses and impact factors, with the dynamic amplification factor showing a deteriorating trend across all cross-sections. Structural responses fluctuate with vehicle speed and exhibit sensitivity to speed variations, with the maximum response observed at a speed of 80 km/h. Adjusting cable forces can reduce the impact factor: a 5% change in cable tension causes the mid-span impact factor to drop sharply from 0.38 to 0.04, a substantial decrease of 89.5%. The structural system can exert an impact on the impact factor by as much as several times: while the dynamic displacement and bending moment of the fixed system are smaller than those of the continuous beam system, its impact factor is as high as 4.22 times that of the continuous beam system. Additionally, dynamic responses are closely related to the position of the fixed bearing, with responses near the fixed bearing being reduced. Notably, the maximum impact factors of critical sections all exceed the 0.05 limit specified in the code for this type of bridge, with values of 0.54 at the mid-span, 0.91 at the pier top, and 0.43 at the tower top anchor zone. This indicates that the provisions regarding dynamic amplification factors in the current code are inappropriate for such bridges. The difference in impact factors between bridge components can reach 2.12 times, this indicates that specific impact factors should be assigned to individual components to achieve an optimal balance between safety and economic performance. Full article
Show Figures

Figure 1

20 pages, 2772 KB  
Article
Cable Force Optimization of Circular Ring Pylon Cable-Stayed Bridges Based on Response Surface Methodology and Multi-Objective Particle Swarm Optimization
by Shengdong Liu, Fei Chen, Qingfu Li and Xiyu Ma
Buildings 2025, 15(15), 2647; https://doi.org/10.3390/buildings15152647 - 27 Jul 2025
Viewed by 374
Abstract
Cable force distribution in cable-stayed bridges critically impacts structural safety and efficiency, yet traditional optimization methods struggle with unconventional designs due to nonlinear mechanics and computational inefficiency. This study proposes a hybrid approach combining Response Surface Methodology (RSM) and Multi-Objective Particle Swarm Optimization [...] Read more.
Cable force distribution in cable-stayed bridges critically impacts structural safety and efficiency, yet traditional optimization methods struggle with unconventional designs due to nonlinear mechanics and computational inefficiency. This study proposes a hybrid approach combining Response Surface Methodology (RSM) and Multi-Objective Particle Swarm Optimization (MOPSO) to overcome these challenges. RSM constructs surrogate models for strain energy and mid-span displacement, reducing reliance on finite element analysis, while MOPSO optimizes Pareto solution sets for rapid cable force adjustment. Validated through an engineering case, the method reduces the main girder’s max bending moment by 8.7%, mid-span displacement by 31.2%, and strain energy by 7.1%, improving stiffness and mitigating stress concentrations. The response surface model demonstrates prediction errors of 0.35% for strain energy and 5.1% for maximum vertical mid-span deflection. By synergizing explicit modeling with intelligent algorithms, this methodology effectively resolves the longstanding efficiency–accuracy trade-off in cable force optimization for cable-stayed bridges. It achieves over 80% reduction in computational costs while enhancing critical structural performance metrics. Engineers are thereby equipped with a rapid and reliable optimization framework for geometrically complex cable-stayed bridges, delivering significant improvements in structural safety and construction feasibility. Ultimately, this approach establishes both theoretical substantiation and practical engineering benchmarks for designing non-conventional cable-stayed bridge configurations. Full article
(This article belongs to the Section Building Structures)
Show Figures

Figure 1

23 pages, 4745 KB  
Article
Cable Force Optimization in Cable-Stayed Bridges Using Gaussian Process Regression and an Enhanced Whale Optimization Algorithm
by Bing Tu, Pengtao Zhang, Shunyao Cai and Chongyuan Jiao
Buildings 2025, 15(14), 2503; https://doi.org/10.3390/buildings15142503 - 16 Jul 2025
Viewed by 363
Abstract
Optimizing cable forces in cable-stayed bridges is challenging due to structural nonlinearity and the limitations of traditional methods, which often focus on isolated performance indicators. This study proposes an integrated framework combining Gaussian process regression (GPR) with an enhanced whale optimization algorithm improved [...] Read more.
Optimizing cable forces in cable-stayed bridges is challenging due to structural nonlinearity and the limitations of traditional methods, which often focus on isolated performance indicators. This study proposes an integrated framework combining Gaussian process regression (GPR) with an enhanced whale optimization algorithm improved by the Salp Swarm Algorithm (EWOSSA). GPR is first used to model the nonlinear relationship between cable forces and structural responses. The EWOSSA then efficiently optimizes the GPR-based model to identify optimal cable forces. A case study on a cable-stayed bridge with a 2 × 145 m main spans demonstrates the effectiveness of the proposed approach. Compared with conventional methods such as the internal-force equilibrium and zero-displacement methods, the EWOSSA-GPR framework achieves superior performance across multiple structural metrics. It ensures a more uniform cable force distribution, reduces girder displacements, and improves bending moment profiles, offering a comprehensive solution for optimal structural performance in cable-stayed bridges. Full article
(This article belongs to the Special Issue Experimental and Theoretical Studies on Steel and Concrete Structures)
Show Figures

Figure 1

25 pages, 9513 KB  
Article
The Healthy City Constructed by Regional Governance and Urban Villages: Exploring the Source of Xiamen’s Resilience and Sustainability
by Lan-Juan Ding, Su-Hsin Lee and Shu-Chen Tsai
Buildings 2025, 15(14), 2499; https://doi.org/10.3390/buildings15142499 - 16 Jul 2025
Viewed by 829
Abstract
China’s rapid urbanization has given rise to the phenomenon of “urban villages”, which are often regarded as chaotic fringe areas in traditional studies. With the rise of the concept of resilient cities, the value of urban villages as potential carriers of sustainable development [...] Read more.
China’s rapid urbanization has given rise to the phenomenon of “urban villages”, which are often regarded as chaotic fringe areas in traditional studies. With the rise of the concept of resilient cities, the value of urban villages as potential carriers of sustainable development has been re-examined. This study adopted research methods such as field investigations, in-depth interviews, and conceptual sampling. By analyzing the interlinked governance relationship between Xiamen City and the urban villages in the Bay Area, aspects such as rural housing improvement, environmental governance, residents’ feedback, geographical pattern, and spatial production were evaluated. A field investigation was conducted in six urban villages within the four bays of Xiamen. A total of 45 people in the urban villages were interviewed, and the spatial status of the urban villages was recorded. This research found that following: (1) Different types of urban villages have formed significantly differentiated role positionings under the framework of regional governance. Residential community types XA and WL provide long-term and stable living spaces for migrant workers in Xiamen; tourism development types DS, HX, BZ, and HT allow the undertaking of short-term stay tourists and provide tourism services. (2) These urban villages achieve the construction of their resilience through resisting risks, absorbing policy resources, catering to the expansion of urban needs, and co-construction in coordination with planning. The multi-cultural inclusiveness of urban villages and their transformation led by cultural shifts have become the driving force for their sustainable development. Through the above mechanisms, urban villages have become the source of resilience and sustainability of healthy cities and provide a model reference for high-density urban construction. Full article
(This article belongs to the Special Issue Research on Health, Wellbeing and Urban Design)
Show Figures

Figure 1

17 pages, 7044 KB  
Article
Analysis of Influence of Cable Injury on Static Performance of Cable-Stayed Bridge
by Shoushan Cheng, Tongning Wang, Xin Cui, Guoquan Hai, Yitao Zhang and Yongzheng Yu
Buildings 2025, 15(13), 2346; https://doi.org/10.3390/buildings15132346 - 4 Jul 2025
Viewed by 392
Abstract
Under prolonged loading and various environmental factors, the performance of stay cables gradually deteriorates, which impacts the safety of the bridge structure. To investigate the influence of cable damage on the static performance of cable-stayed bridges, a finite element model of a cable-stayed [...] Read more.
Under prolonged loading and various environmental factors, the performance of stay cables gradually deteriorates, which impacts the safety of the bridge structure. To investigate the influence of cable damage on the static performance of cable-stayed bridges, a finite element model of a cable-stayed bridge with damaged cables was established. The element death method is used to simulate cable damage, examining the impact of various damage scenarios on the static performance of the cable-stayed bridge. The objective is to identify cable locations that have a greater impact on the structure, providing a basis for assessing the bridge’s safety and developing cable replacement strategies. The research indicates that damage to long cables has a more significant impact on the static performance of the cable-stayed bridge compared to damage to short cables. Additionally, damage to the side span cables has a more pronounced effect on the structure than damage to the mid-span cables. The influence of cable damage on cable forces is primarily reflected on the same side of the cable plane within the same bridge tower as the damaged cable. Changes in cable forces result in variations in the deflection of the main girder and the displacement of the main tower. When multiple cables are damaged, the impact on the static performance of the structure is similar to that of single-cable damage. In instances of longitudinal symmetric damage and adjacent cable impairment, the cables transition into a critical state, resulting in more pronounced alterations in the deflection of the main girder and the displacement of the main tower. Original symmetric damage has a relatively small impact on the static performance of the entire bridge, so it is recommended to adopt a symmetric approach for cable replacement projects. Considering the impact of damage to a single cable and multiple cables on the static structure, it is possible to initially determine the location and extent of the cable damage. Based on the damage patterns, a cable replacement plan can be designed. It is recommended to use a symmetry-based approach for the cable replacement, as this method results in minimal impact on the overall static performance of the bridge, thereby ensuring the safety of the bridge structure. Full article
(This article belongs to the Special Issue Experimental and Theoretical Studies on Steel and Concrete Structures)
Show Figures

Figure 1

31 pages, 9138 KB  
Article
Tension Force Estimation of Cable-Stayed Bridges Based on Computer Vision Without the Need for Direct Measurement of Mechanical Parameters of the Cables
by German Michel Guzman-Acevedo, Juan A. Quintana-Rodriguez, Guadalupe Esteban Vazquez-Becerra, Luis Alvaro Martinez-Trujano, Francisco J. Carrion-Viramontes and Jorge Garcia-Armenta
Sensors 2025, 25(13), 3910; https://doi.org/10.3390/s25133910 - 23 Jun 2025
Viewed by 855
Abstract
Commonly, accelerometers are used to determine the tension force in cables through an indirect process; however, it is necessary to know the mechanical parameters of each element, such as mass and length. Typically, obtaining or measuring these parameters is not feasible. Therefore, this [...] Read more.
Commonly, accelerometers are used to determine the tension force in cables through an indirect process; however, it is necessary to know the mechanical parameters of each element, such as mass and length. Typically, obtaining or measuring these parameters is not feasible. Therefore, this research proposed an alternative methodology to indirectly estimate them based on historical information about the so-called classic instruments (accelerometers and hydraulic jack). This case study focused on the Rio Papaloapan Bridge located in Veracruz, Mexico, a structure that has experienced material casting issues due to inadequate heat treatment in some cable top anchor over its lifespan. Thirteen cables from the structure were selected to evaluate the proposed methodology, yielding results within 3.8% of difference compared to direct tension estimation generated by a hydraulic jack. Furthermore, to enhance data collection, this process was complemented using a computer vision methodology. This involved remotely measuring the vibration frequency of cables from high-resolution videos recorded with a smartphone. The non-contact method was validated in a laboratory using a vibrating table, successfully estimating oscillation frequencies from video-recording with a fixed camera. A field test on eight cables of a bridge was also conducted to assess the performance and feasibility of the proposed method. The results demonstrated an RMS Error of approximately 2 mHz and a percentage difference in the tension force estimation below 3% compared to an accelerometer measurement approach. Finally, it was determined that this composed methodology for indirect tension force determination is a viable option when: (1) cables are challenging to access; (2) there is no line of sight between the camera and cables outside the bridge; (3) there is a lack of information about the mechanical parameters of the cables. Full article
(This article belongs to the Special Issue Recent Advances in Structural Health Monitoring of Bridges)
Show Figures

Figure 1

11 pages, 180 KB  
Article
Churches and COVID-19: Key Trends in Congregational Life Since the Pandemic
by Charissa Mikoski
Religions 2025, 16(6), 759; https://doi.org/10.3390/rel16060759 - 12 Jun 2025
Viewed by 1851
Abstract
The COVID-19 pandemic and the resulting stay-at-home orders disrupted religious life across the United States, forcing congregations to rapidly adapt to unprecedented challenges. While existing research has explored the pandemic’s impact on individual religiosity, this article centers on how congregations were reshaped by [...] Read more.
The COVID-19 pandemic and the resulting stay-at-home orders disrupted religious life across the United States, forcing congregations to rapidly adapt to unprecedented challenges. While existing research has explored the pandemic’s impact on individual religiosity, this article centers on how congregations were reshaped by the pandemic—sometimes temporarily, sometimes permanently. Drawing on nationally representative survey data from the Exploring the Pandemic Impact on Congregations project and the long-running Faith Communities Today initiative, this article analyzes trends in worship attendance, other forms of commitment to and engagement with congregations, congregational openness to change, and clergy well-being. The findings show that in-person worship attendance continues to decline, while online worship was adopted widely during the pandemic and remains common. Programming, volunteering, and financial giving have rebounded but still fall short of pre-pandemic levels or current needs. Many congregations embraced change early in the pandemic but have since reverted to old routines. Clergy are in relatively good health, yet growing numbers are reconsidering their futures in ministry. These shifts reveal the pandemic’s lasting impact on congregational life and raise critical questions for clergy, lay leaders, and researchers about institutional resilience, innovation, and leadership sustainability. The findings underscore the complex and evolving nature of post-pandemic ministry. Full article
(This article belongs to the Special Issue Emerging Trends in Congregational Engagement and Leadership)
16 pages, 1594 KB  
Article
Measurement of Deformation and Force Changes Recorded During Long-Term Monitoring of a Steel Cable-Stayed Bridge
by Czesław Machelski, Maciej Hildebrand and Jarosław Rybak
Sensors 2025, 25(12), 3638; https://doi.org/10.3390/s25123638 - 10 Jun 2025
Viewed by 793
Abstract
Long-term processes, manifesting themselves in slow geometrical alterations and changes in internal forces, have been known and observed to take place mainly in large bridges made of prestressed concrete, but they also occur, albeit to a smaller degree, in steel bridges. Two sets [...] Read more.
Long-term processes, manifesting themselves in slow geometrical alterations and changes in internal forces, have been known and observed to take place mainly in large bridges made of prestressed concrete, but they also occur, albeit to a smaller degree, in steel bridges. Two sets of data, coming from, respectively, multi-year geodetic surveys and the structural health monitoring of a cable-stayed bridge (forces in its stays), were compared. Using the collocation method, displacements consistent with the results of the geodetic measurements were input into a numerical model of the bridge. Then, changes in the forces in the stays, which should accompany the displacements, were computed. The computed changes were compared with the actual changes in the mean force values in the stays of the bridge recorded over an eight-year period of its structural health monitoring. The two sets of data were found to be not in satisfactory good agreement. The main factors making it difficult to reach full agreement were the very small relative values of the observed geometrical alterations (the deformation, i.e., the increase in deflection, of the 375 m long span amounting merely 10–15 mm after eight years of periodic measurement) and the very small changes (amounting to about 0.5% for 8 years of monitoring) in the mean forces in the stays, as well as the possible mistakes in the survey. Despite these difficulties, the employed collocation method proved to be effective. It was also found that the long-term geometrical alterations and the changes in the forces in the stays do not adversely affect the safety of the bridge and its use. Full article
(This article belongs to the Special Issue Advanced Sensing Technology in Structural Health Monitoring)
Show Figures

Figure 1

12 pages, 1080 KB  
Article
Spatiotemporal Analysis of Linear Skating Sprint in Male and Female Bandy Players: Analysis of Acceleration and Maximal Speed Phase
by Roland van den Tillaar, Haris Pojskic and Håkan Andersson
Biomechanics 2025, 5(2), 37; https://doi.org/10.3390/biomechanics5020037 - 2 Jun 2025
Viewed by 1178
Abstract
Background/Objectives: This study aimed to investigate the skating determinants and differences between male and female bandy players in the spatiotemporal variables during acceleration and maximum sprint skating velocity. Methods: Seventy-four female bandy players (age: 18.9 ± 4.1 years; height: 1.67 ± [...] Read more.
Background/Objectives: This study aimed to investigate the skating determinants and differences between male and female bandy players in the spatiotemporal variables during acceleration and maximum sprint skating velocity. Methods: Seventy-four female bandy players (age: 18.9 ± 4.1 years; height: 1.67 ± 0.06 m; body mass: 63.2 ± 7.4 kg; training experience: 13.4 ± 3.9 yrs.; and 26 elite and 48 junior elite) and 111 male bandy players (age: 20.7 ± 5.0 years; height: 1.80 ± 0.05 m; body mass: 76.4 ± 8.4 kg; training experience: 13.8 ± 5.0 yrs.; and 47 elite and 66 junior elite players) performed linear sprint skating over 80 m. Split times were measured every ten metres by photocells to calculate velocities for each step and spatiotemporal skating variables (glide times and length, step length, and frequency) by IMUs attached to the skates. The first six steps (acceleration phase), the six steps at the highest velocity (maximal speed phase), and the average of all steps were used for analysing glide-by-glide spatiotemporal variables. Results: These revealed that male players exhibited higher acceleration and maximal skating velocity than female players. A higher acceleration in men was accompanied by shorter gliding time, longer step length, and higher step frequency. When skating at maximal speed, male players had a longer step length and gliding time and length. The sub-group analysis revealed that step frequency did not correlate with skating velocity, acceleration, or maximal speed phases. On the other hand, glide and step lengths significantly correlated with skating velocity in both phases (r ≥ 0.60). Conclusions: In general, for faster skating in bandy, it is generally better to prioritise glide and step length than stride frequency. Hence, players should be encouraged to stay low and have more knee flexion to enable a longer extension length and, therefore, a longer path and more horizontal direction of applied force to enhance their acceleration ability. Full article
(This article belongs to the Special Issue Biomechanics in Sport, Exercise and Performance)
Show Figures

Figure 1

20 pages, 622 KB  
Review
Nutritional Care Process in Hospitalized Patients with Obesity-Related Multimorbidity
by Tania Rivera-Carranza, Angélica León-Téllez Girón, Claudia Mimiaga-Hernádez and Adriana Aguilar-Vargas
Obesities 2025, 5(2), 39; https://doi.org/10.3390/obesities5020039 - 23 May 2025
Viewed by 1311
Abstract
Obesity-Related Multimorbidity (ORM) is understood as the group of secondary diseases caused by metabolic alterations that arise from obesity. Nowadays there is a growing incidence of people with ORM who seek health services. Since this condition substantially impacts nutritional status and therefore in [...] Read more.
Obesity-Related Multimorbidity (ORM) is understood as the group of secondary diseases caused by metabolic alterations that arise from obesity. Nowadays there is a growing incidence of people with ORM who seek health services. Since this condition substantially impacts nutritional status and therefore in the survival prognosis during the hospital stay, ORM represents a challenge for health professionals. This forces doctors to specify nutritional recommendations according to clinical characteristics in individuals with obesity and types of comorbidities. Therefore, the objective of this narrative review is to present the current evidence-based recommendations that support the hospital nutritional care process for individuals with ORM. It concludes that nutritional treatment is complex and gaps in the research regarding this population group still exist. Because there are no specific guidelines for nutritional screening tools, calculating total energy requirements (alternatives to indirect calorimetry), determining fluid, protein, and immunonutrient requirements, the use of parenteral nutrition in ORM with kidney, liver, and heart failure and sarcopenic obesity that should be addressed in the new literature. For now, the standard practice in these cases is to prioritize the problem to be treated according to the maximum clinical benefit. Despite this, it is established that the nutritional care process must be systematic to be clear and objective. This document is addressed to all healthcare professionals who make up the multidisciplinary nutritional support team. Full article
(This article belongs to the Special Issue Obesity and Its Comorbidities: Prevention and Therapy)
Show Figures

Figure 1

Back to TopTop