Abstract
Obesity-Related Multimorbidity (ORM) is understood as the group of secondary diseases caused by metabolic alterations that arise from obesity. Nowadays there is a growing incidence of people with ORM who seek health services. Since this condition substantially impacts nutritional status and therefore in the survival prognosis during the hospital stay, ORM represents a challenge for health professionals. This forces doctors to specify nutritional recommendations according to clinical characteristics in individuals with obesity and types of comorbidities. Therefore, the objective of this narrative review is to present the current evidence-based recommendations that support the hospital nutritional care process for individuals with ORM. It concludes that nutritional treatment is complex and gaps in the research regarding this population group still exist. Because there are no specific guidelines for nutritional screening tools, calculating total energy requirements (alternatives to indirect calorimetry), determining fluid, protein, and immunonutrient requirements, the use of parenteral nutrition in ORM with kidney, liver, and heart failure and sarcopenic obesity that should be addressed in the new literature. For now, the standard practice in these cases is to prioritize the problem to be treated according to the maximum clinical benefit. Despite this, it is established that the nutritional care process must be systematic to be clear and objective. This document is addressed to all healthcare professionals who make up the multidisciplinary nutritional support team.
1. Introduction
Obesity-Related Multimorbidity (ORM) shows high prevalence and is identified as a serious public health problem [1] due to its effects on mental health, long-term loss of functionality, increased morbidity and mortality, economic losses, and decreased quality of life [2,3].
Due to the complexity of ORM, a standardized model is required to guide the multidisciplinary nutritional support team during clinical practice. The Nutrition Care Process (NCP) proposed by the Academy of Nutrition and Dietetics (AND) is validated for hospital use and is the basis for the structure of this narrative review [4,5].
ORM is understood as the group of secondary diseases caused by metabolic alterations that arise from obesity, which are considered non-infectious, non-communicable, and are marked by slow and long-lasting progression in which the function or structure of the affected tissues or organs deteriorates over time. ORM includes among the most common the following group of conditions: metabolic syndrome, Type 2 diabetes (T2D), cardiovascular disease (CVD), peripheral vascular disease (PVD), systemic arterial hypertension (SAH), and metabolic dysfunction-associated steatotic liver disease (MASLD) [6] These diseases are the result of a combination of genetic, physiological, environmental, and behavioral factors. The pathophysiological mechanisms are related to the production of free radicals, oxidative stress, low-grade chronic inflammation, autoimmunity, and apoptosis [7,8]. During hospitalization, the low-grade chronic inflammation that characterizes obesity may worsen and promote the development of more severe infectious or metabolic complications that require the use of additional medications, impacting nutritional status and survival prognosis [9,10,11]. Medical treatment, along with the proper and timely management of malnutrition in hospitalized patients with ORM, significantly improves health outcomes, reduces the length of hospital stays, the number of admissions to the Intensive Care Unit (ICU), hospital readmissions, home care, and the consumption of social and technological resources [10]. This narrative review is addressed to all healthcare professionals who make up the multidisciplinary nutritional support team, and the objective is to describe the current evidence-based recommendations that support the hospital nutritional care process established for individuals living with obesity and multimorbidity.
The guidelines used in this narrative review followed the Scottish Intercollegiate Guidelines Network (SIGN). These were classified into four categories: A, B, 0, and good practice points or expert consensus (GPP). Level A and B recommendations are based on solid evidence derived from biochemistry and physiology that have been applied to clinical settings. Recommendations based on existing Recommended Dietary Allowances (RDA) receive a level A classification. In contrast, recommendations based on Dietary Reference Intakes (DRIs) are assigned a level B classification. Many are supported by limited evidence, but they underwent a consensus process that resulted in a percentage of agreement (%). Qualification as a “Strong” consensus required >90% of votes. “Consensus” required between >75–90% of votes. A “Majority” agreement won >50–75% of votes. When the agreement was below 50% of the votes, there was no consensus [12,13].
2. Hospital Factors That Alter Nutritional Status in Patients with Obesity-Related Multimorbidity (ORM)
One of the most used nutritional strategies in managing individuals with ORM in community settings is the creation of an energy deficit ranging from 500 to 750 kcal/day to promote efficient and safe weight loss of approximately 0.5 to 1 kg per week [14]. However, admission to a hospital unit exposes individuals to a series of factors that lead to involuntary and excessive weight loss, which may contribute to the development of various forms of malnutrition. The use of hypocaloric diets is compounded by circumstances such as unappetizing food, prolonged fasting due to medical instructions, administrative procedures, pharmacological treatments, gastrointestinal surgeries, and the placement of drains or dialysis. All of these may cause alterations in nutrient absorption and/or metabolism, disturbances in fluid and electrolyte balance, and gastrointestinal symptoms such as decreased appetite, diarrhea, constipation, abdominal distension, early satiety, anorexia, dysgeusia, dysphagia, and mucositis, among others. In this way, the hospital environment fosters nutritional deficiencies and energy deficits that exceed current recommendations for individuals with ORM [15,16].
Additionally, patients with ORM in critical condition or with a metabolic response to injury may present hypermetabolic states. In protein metabolism, proteolysis occurs, leading to significant losses of muscle mass—up to 2% of skeletal muscle per day in the ICU [17]—and loss of bone mass, which are associated with metabolic acidosis, sarcopenia, osteoporosis, frailty, fatigue, disability, and mortality [18,19]. The excessive release of pro-inflammatory cytokines and cortisol leads to alterations in carbohydrate (CHO) metabolism due to the development of peripheral insulin resistance, resulting in hyperglycemia that increases the infection rate and delays wound healing [20,21]. Regarding lipid metabolism, there is a decrease in lipoprotein lipase (LPL) activity—an enzyme that hydrolyzes triglycerides and breaks them down into free fatty acids and glycerol, releasing them into muscle and adipose tissue to later provide energy via beta-oxidation—potentially causing dyslipidemias, primarily hypoalphalipoproteinemia (low levels of high-density lipoprotein cholesterol [HDL]) and hypertriglyceridemia [20,22].
As for micronutrient metabolism, deficiencies may occur due to increased requirements for vitamins and minerals, leading to profound depression of the immune system, increased risk of infections, and immunomodulation failure that perpetuates inflammation. Likewise, alterations in the antioxidant system, fluid and electrolyte balance, and acid-base equilibrium may also be present [21]. In addition, there may be altered drug assimilation, as sarcopenic obesity—commonly observed in patients with ORM and prolonged immobility—can reduce drug transport and pharmacokinetics, resulting in decreased pharmacotherapeutic success [20]. Furthermore, changes in the richness and diversity of the gut microbiota (GM) (dysbiosis) may affect the oro-gastrointestinal, respiratory, and genitourinary mucosae, leading to neuro-immuno-endocrine-metabolic alterations [23,24,25,26].
Finally, the decline in cognition and increased prevalence of depression during hospitalization contribute in part to nutritional and psychosocial impairment. In older adults with multimorbidity, abdominal obesity and malnutrition have been shown to be factors associated with lower overall and specific cognitive performance and an increase in depressive symptoms [27]. Therefore, combining psychological approaches that include conscious eating can contribute to improving the feeling of well-being [28].
3. Nutritional Intervention in Hospitalized Adults with Obesity-Related Multimorbidity
The NCP has been recognized as a standardized method for developing new personalized strategies in the hospitalized population. The preliminary step to initiating the NCP is nutritional screening, a tool that enables the identification of individuals at risk of or currently experiencing malnutrition. Nutritional screening should be conducted within the first 48 h of hospital admission and must be validated for the target population. For individuals with ORM, the following screening and assessment tools are available: the Malnutrition Universal Screening Tool (MUST), the Nutritional Risk Screening (NRS), and Royal Free Hospital–Nutritional Prioritizing Tool (RFH–NPT) [18]. With these tools, we obtain a classification of the risk of developing malnutrition, and in all patients with moderate or high risk, a complete nutritional evaluation should be performed. Additional tools for assessing and diagnosing malnutrition include the Modified Nutrition Risk in Critically Ill (mNUTRIC) tool [20]. However, every critically ill patient staying for more than 48 h in the ICU should be considered at risk for malnutrition [19].
4. Nutritional Status Assessment
The complete nutritional assessment includes the search for anthropometric, biochemical, clinical, dietary and lifestyle indicators to establish a nutritional diagnosis according to the Global Leadership Initiative on Malnutrition (GLIM) criteria [29,30]. These tools typically include anthropometric indicators such as weight loss, Body Mass Index (BMI), and muscle mass (quantity or function). They also consider dietary indicators such as changes in food intake and clinical indicators such as the presence of conditions associated with food malabsorption or diseases with an acute inflammatory response. Individuals with ORM who are classified as at risk or malnourished must undergo a comprehensive nutritional assessment to define the most appropriate nutritional support strategy [10,31].
4.1. Anthropometric Measurements
Anthropometric parameters include the following measurements: height, current weight, calf, arm, and abdominal circumferences. Current weight is unreliable in ORM, as it tends to overestimate energy expenditure. Weight measurement is unrealistic in the hospital environment, and weight estimation formulas tend to overestimate it since they require measuring circumferences, including the abdominal circumference, in patients lying on their back or supine, which makes the measurement inaccurate. Therefore, during hospitalization, it is recommended to use the “reference body weight” or “ideal body weight” (IBW) for individuals with obesity”, which is calculated using the formula: [(height in meters)2 × 25]. Recently, it has been reported that only one-third of excess body weight in individuals with obesity is metabolically active. For this reason, the use of “adjusted body weight” (ABW) is recommended, which is calculated with the following formula: [(current weight − reference body weight) × 0.33 + reference body weight] [18,19]. Estimating BMI as the sole tool for defining and classifying obesity in hospitalized patients is imprecise due to the presence of edema and body positions that interfere with accurate measurements, among other factors. Ideally, BMI should be interpreted alongside other validated indicators of excess fat, such as waist circumference, waist-to-height ratio, or waist-to-hip ratio, or by using body composition methods that determine total body fat percentage or visceral fat. These parameters in patients with ORM contribute to the definition of “clinical obesity,” which was recently proposed by The Lancet Commission [32].
Validated methods for assessing body composition in hospitalized patients include: Dual-energy X-ray Absorptiometry (DEXA), Computed Axial Tomography (CAT), and Magnetic Resonance Imaging (MRI). Multi-frequency Bioelectrical Impedance Analysis (mfBIA) is not recommended for individuals with fluid and electrolyte imbalances or those receiving intravenous solutions, as these reduce the reliability of mfBIA [33,34]. However, phase angle estimation using mfBIA—related to cell membrane integrity—is useful as a survival prognostic marker (greater than 5.1°) and as an indicator of muscle mass preservation (greater than 4.8°). Nevertheless, the lack of availability of this equipment, limited patient mobility, and weight exceeding the usage limits of these devices in hospital settings make their application limited. Thus, waist circumference is one of the most accessible methods for clinical practice in hospitals and should be measured in individuals with a BMI greater than 25 kg/m2 when insulin resistance or MASLD is suspected. In Mexico, the validated cut-off points as indicators of central obesity are waist circumference greater than or equal to 84 cm in women and greater than or equal to 98 cm in men, or a waist-to-height ratio greater than 0.5 [35].
4.2. Biochemical Data
Biochemical indicators consist of different types of biomarkers: metabolic biomarkers, such as glucose, glycated hemoglobin, insulin, liver function tests, and lipid profile; inflammatory biomarkers, such as complete blood count, serum proteins, C-reactive protein, HDL cholesterol; protein metabolism and renal function biomarkers such as Blood Urea Nitrogen (BUN), urea, serum creatinine, uric acid, and Urine Urea Nitrogen (UUN) from 24-h urine collection to calculate Nitrogen Balance ([NB = (grams of protein consumed in a day/6.25) − (UUN/0.85 + 4)]. When BN is greater than +2 it means there is protein anabolism, when it is between −2 to +2 it means there is a balance between protein intake/administration and catabolism, and when BN is less than −2 it means there is increased protein catabolism, which will require increased protein administration. It is important to note that BN calculation is only useful in patients without kidney failure [36]. Additionally, biomarkers of acid–base and fluid–electrolyte balance are used, as well as those for diagnosing Refeeding Syndrome (RS), such as blood nitrogen compounds, serum electrolytes (primarily phosphorus, sodium, potassium, and calcium), serum thiamine, and arterial blood gas analysis [37,38].
4.3. Clinical Examination Findings
Clinical indicators include vital signs, gastrointestinal symptoms and swallowing disorders, drug-nutrient interactions, urine output, fluid balance, bowel movements, and insensible losses of fluids and/or nutrients, such as gastrointestinal drainage from tubes or enterocutaneous fistulas. It is important to consider the use of handgrip dynamometry and functional performance tests in individuals who are physically able to undergo them [16], as well as the evaluation of signs of nutrient deficiencies or excesses, loss of muscle mass and fat stores, fluid retention, and functional capacity through the Nutrition-Focused Physical Exam (NFPE) [39].
4.4. Dietary Parameters
Fasting days and food intake prior to hospitalization should be assessed using a usual diet questionnaire or a 24-h dietary recall, with the aim of evaluating the risk of RS. To determine whether nutritional requirements are efficiently met, it is necessary to assess the patient’s daily energy and nutrient intake or administration. This can be done using objective methods, such as weighing the food before and after each meal, or semi-quantitative methods. Such as recording consumption from the hospital diet tray—for example, whether the patient consumed none, half, a quarter, or all the food on the plate. Subsequently, the percentage of intake relative to the requirement should be calculated ([calories or nutrient consumed/calories or nutrient required] × 100), where intake percentages below 90% represent suboptimal nutrition and those above 110% indicate excessive intake [40,41,42]. This section also includes the evaluation of the availability and functionality of oral, enteral, or parenteral access routes [43,44].
4.5. Lifestyle
Lifestyle indicators provide a nutritional overview prior to hospital admission and include behaviors, skills, attitudes, and eating habits, as well as physical activity, sleep, and substance use habits [37,39].
5. Nutritional Diagnosis
A comprehensive evaluation of these indicators will allow for the definition of nutritional diagnoses, which are generally documented using a format known as “PES”, an acronym where “P” stands for the nutritional Problem, “E” for the Etiology, and “S” for the Signs or symptoms supporting the presence of the nutritional problem. The diagnosis enables the establishment of an integrated and personalized nutritional treatment plan, as well as the determination of the monitoring frequency and indicators to be tracked during the hospital stay [5,45,46]. The most common structured examples of nutritional diagnoses in PES format for this population are shown in Table 1.
Table 1.
Most common nutritional diagnoses in the population with Obesity-Related Multimorbidity.
6. Estimation of Nutritional Requirements
The determination of Total Energy Expenditure (TEE) should be obtained through indirect calorimetry (IC), which is considered the “gold standard” [15,18,19]. However, if IC is not available, TEE may be determined using validated predictive equations selected based on the patient’s specific condition and/or type of disease associated with ORM (Table 2). To determine protein requirements, the following factors must be considered: quality and quantity of preexisting muscle mass, acid–base status, protein losses due to proteinuria, drainage, dialysis, diarrhea, and/or vomiting, and the degree of metabolic stress. Calculating protein requirements using NB may overestimate protein intake in ORM patients who experience nitrogen retention in conditions such as the acute phase of the metabolic response to injury in critically ill patients, renal injury, or liver disease [15,19]. Protein requirements must be individualized and established for each stage of illness or clinical condition and therapeutic goals, particularly in obesity (Table 2). Moreover, recent studies highlight the need to individualize protein dosing in critically ill patients with obesity. An analysis from the effect of higher protein dosing in critically ill patients with high nutritional risk (EFFORT Protein) study showed that the group with a BMI of 30 to 39.9 kg/m2 that received high protein doses (>2.2 g per kg of ABW per day) tended to have lower mortality compared to the group that received low doses (0.8 to 1.2 g/kg/day) [47,48]. However, high protein doses tended to increase the number of days on ventilatory support and mortality in the group with BMI >40 kg/m2 compared to the group that received low doses. Therefore, protein doses >2.5 g/kg of IBW/day currently recommended in clinical practice guidelines may be excessive in patients with class III obesity and highlight the need for further research stratified by obesity class to strengthen current guidelines [48].
Fluid intake depends on the chosen feeding route. Oral fluid intake is recommended at 1 mL per kcal; for bariatric surgery, a minimum of 1500 mL is recommended (Grade GPP) [49]. For enteral or parenteral administration, the recommended dose is body surface area (BSA) = (ideal weight × 4) + 7/(weight + 90) per day. Without edema: 1.2 to 1.5 L × BSA or 30 to 40 mL/kg/day. With edema or ascites: 0.8 to 1.2 × BSA or 20 mL/kg/day [16,31].
7. Medical Nutrition Therapy Recommendations
Hospitalized individuals with ORM require therapeutic diets with lower carbohydrate content and higher protein content due to insulin resistance and increased protein requirements that are commonly observed. Therefore, it is recommended that total caloric intake be distributed as follows: less than or equal to 45% carbohydrates, 20% protein (or 1.2 g/kg/day), and greater than or equal to 35% fat of the TEE [31,37]. Therapeutic diets are designed to be adapted to conditions or diseases that require texture control, nutrient adjustments, or a special dietary regimen.
Therapeutic diets are classified as follows [50]:
- By consistency modification: clear liquids, full liquids, semi-liquid, blended, puréed, soft, finely chopped, and bland.
- By energy content: hypercaloric, isocaloric, and hypocaloric.
- By nutrient modification: modified in CHO, high-protein or low-protein, low-fat, lactose-free, high or low in fiber, dry, high or low in sodium, potassium, calcium, iron, vitamin K, etc.
In addition, depending on the hospital, there may be standardized diets for specific metabolic diseases such as T2D, SAH, CVD, or other chronic metabolic diseases. The type of hospital diet prescribed for each disease should be individualized according to biochemical and metabolic alterations, oro-esophageal-gastrointestinal symptoms, allergies, cultural, religious, or social preferences, food aversions, and possible drug-nutrient interactions [41].
In hospital settings, hypocaloric diets (500 kcal/day deficit) should be reserved only for temporary use in individuals with ORM combined with poor metabolic control, those at risk of developing RS, and in rehabilitation units for obesity [16]. The hospital food service should offer the 3 major meals and, whenever possible, two to three snacks to promote glycemic control and meet the individual’s nutritional requirements [50]. Healthy eating patterns are strongly supported by evidence as strategies that contribute to the control of ORM (Table 2 and Table 3).
Table 2.
Estimation of Energy and Macronutrients Requirements in Hospitalized Adults with Obesity-Related Multimorbidity (ORM).
Table 3.
Estimation of Fiber and Micronutrients Requirements and Therapeutic Diet in Hospitalized Adults with Obesity-Related Multimorbidity.
We know that many patients with obesity have difficult metabolic control, and the cause of hunger–satiety is diverse. In these cases, the existence of 4 obesity phenotypes offers us the following strategies [28,58]:
7.1. Phenotype 1 “Hungry Brain”
“Hungry brain” is characterized by alterations in satiety due to a disruption of the gut–brain axis. It is recommended to feed high-protein, high-fiber, and high-volume foods to induce greater satiety. Upon discharge from the hospital, encourage physical activity that releases endorphins and increases well-being.
7.2. Phenotype 2 “Emotional Hunger”
“Emotional hunger” or hedonic eating is characterized by preferring to consume foods for their palatability rather than their nutritional value, which leads to overeating calories. This is due in part to the altered increase in the activity of dopamine-releasing neurons in the ventral tegmental area (VTA) in the brain. It is recommended that foods with a low glycemic index be provided to reduce insulin’s antilipolytic and lipogenic action. Upon discharge from the hospital, it encourages physical activity that increases motivation, mental health, and self-efficacy and reduces stress and anxiety.
7.3. Phenotype 3 “Hungry Gut”
“Hungry gut” is characterized by an abnormal duration of satiety due to rapid gastric emptying. It is recommended to provide foods high in soluble fiber to normalize bowel movements and improve GM dysbiosis. Upon discharge from the hospital, encourage physical activity that strengthens the abdominal muscles to regulate bowel movements.
7.4. Phenotype 4 “Slow Burning”
“Slow burning” is characterized by decreased energy metabolism. Knowing the obesity phenotype each patient presents can improve the self-efficacy of nutritional therapy, as it allows for more personalized and targeted therapy. Feeding foods rich in omega-3 fatty acids and antioxidants is recommended. Upon discharge from the hospital, physical activity should be performed to increase musculoskeletal mass to boost fat metabolism as an energy source.
8. Oral Nutritional Supplements
Oral Nutrition Support (ONS) provides nutrients in liquid or powder form and is indicated as an oral supplement when intake from the hospital diet covers less than 80% of the patient’s requirements. The most used ONS in patients with ORM are [13,59,60]:
- Specialized polymeric formulas: Most frequently used are high-protein (Grade B strong consensus) [13] or modified in carbohydrate content, containing sources such as maltodextrins, monounsaturated fatty acids, omega-3 fatty acids, and soluble fiber to promote glycemic control.
- Formulas containing immunonutrients: Recommended for specific conditions such as systemic inflammation, perioperative support, trauma, burns, or gastrointestinal surgery.
- Oligomeric and elemental formulas: Indicated for conditions involving intestinal malabsorption.
- Fiber or protein modules: Used when the requirement for these nutrients is elevated in patients with ORM.
9. Recommendations on the Use of Enteral Nutrition
Enteral Nutrition (EN) is defined as the set of procedures used to deliver food to the gastrointestinal tract via a feeding tube. The most common indications for EN in hospitalized patients with ORM are established when [61]:
- The oral route fails to meet more than 60% of daily energy needs for 3 to 7 days.
- PO cannot or should not be used (due to invasive mechanical ventilation, sedation, coma, oral/esophageal/laryngeal/maxillofacial injury, obstruction, or surgery, etc.).
- Severe dysphagia contraindicates oral route. In individuals with severe malnutrition or in the ICU, EN should be initiated within the first 24 to 48 h of admission with trophic feeding providing 10 to 15 mL/hour or 500 kcal per day.
In conditions such as active gastrointestinal bleeding, shock, and low tissue perfusion with high doses of vasopressors or inotropes (greater than 0.3 μg/kg/min) or severe metabolic acidosis, it is recommended to delay initiation and start EN once hemodynamic stability is achieved or the acid–base imbalance is corrected [18].
The required duration of EN will determine the type of tube to be used: for less than one month, temporary tubes such as nasogastric or nasoenteric tubes are recommended. Permanent tubes, such as gastrostomy or jejunostomy, are indicated when EN is needed for longer than one month. In cases with a high risk of aspiration, nasojejunal tubes are preferred. During hospitalization, the use of commercial formulas is advised due to a lower incidence of reported infections. The selection of enteral formula types follows the same specifications as ONS and must be based on energy needs through macro and micronutrients [18,19,44] (Table 2 and Table 3).
10. Recommendations on the Use of Parenteral Nutrition
Parenteral Nutrition (PN) is defined as the set of procedures carried out to administer nutrients intravenously through a catheter.
PN is indicated when tube-based EN is contraindicated due to [62]:
- Gastrointestinal dysfunction
- Intolerance to EN for more than 3 to 7 days
- Intestinal obstruction
- Hollow viscus perforation
- Necrotizing pancreatitis with intolerance to EN
- Intractable vomiting and/or diarrhea
- Severe enteritis
- Intestinal ischemia
- High-output enteral fistula (greater than 500 mL per day)
- Need for bowel rest or fasting for more than 7 days
- Short bowel syndrome or type III intestinal failure.
PN is more expensive and increases the risk of thrombophlebitis, infections, and metabolic complications compared to EN. However, early initiation of PN in hospitalized patients with ORM reduces the risk of infectious complications and in-hospital morbidity and mortality. Therefore, PN must be properly indicated and calculated, avoiding prolonged underfeeding or overfeeding, and the nutrient supply must be personalized for each clinical condition associated with obesity [34,43] (Table 2 and Table 3).
During monitoring, assess the absence of metabolic complications associated with overfeeding, such as hepatic steatosis, cholestasis, hyperglycemia, hypertriglyceridemia, CO2 retention, azotemia and hydroelectrolytic imbalances. The care team must also monitor for infections, which mainly derive from catheter care and PN admixture [62].
11. Recommendations on the Use of Immunonutrients
The immunonutrients mentioned below tend to be deficient in patients with ORM for various reasons, the most notable being due to hyper-metabolism secondary to inflammation, malnutrition, alterations in the antioxidant system, and immunosuppression, which is why this section describes the supplementation indications for each of them.
11.1. Omega-3
Due to its anti-inflammatory, immunomodulatory, and metabolic effects, it is recommended to supplement 2 to 3 g per day of Eicosapentaenoic Acid (EPA) plus docosahexaenoic acid (DHA) via PO or EN [63,64,65]. In hospitalized individuals with ORM, a dose of 0.1–0.2 g/kg/day in PN is recommended, if they are hemodynamically stable and do not have severe coagulopathies [19].
11.2. Vitamin D3 (1.25 Dihydroxycholecalciferol)
The high prevalence of vitamin D deficiency is one of the reasons why supplementation is needed at doses of 4000–5000 IU/day (100–125 mg/day). It should be administered for two months in patients with ORM who present with vitamin D deficiency with serum 25(OH) vitamin D levels below 20 ng/mL (Grade B, Strong consensus) [66].
11.3. Glutamine and/or Arginine
Specific amino-acids, as arginine: 14 g/day, glutamine: 14 g/day, and β- hydroxy-β-methyl butyrate (βHMB): 2.4 g/day) could be administered to support wound healing or pressure ulcers (Grade 0, Strong consensus). Also, glutamine-alanine could be administered at doses of 0.3 to 0.5 g/kg/day, orally or via EN for 10 to 15 days in patients with burns >20% of body surface area (Grade 0, Strong consensus). Provided that the patient is hemodynamically stable and does not have renal or hepatic failure (Grade A, Strong consensus) [13]. However, there is no specific evidence for hospitalized patients with ORM [19]. Its potential benefit is currently under study in patients with diabetic foot conditions [67].
11.4. Antioxidant and Immunomodulatory Vitamins and Minerals (Vitamin C, E, B-Complex, Beta-Carotene, Selenium, and Zinc)
Do not administer more than 10 times the DRIs (safe range is 5 to 10 times), and only if the patient is hemodynamically stable and there are clinical signs and/or blood test results confirming the deficiency [31,68]. In cases of RS, consider administering 300 mg of thiamine before starting feeding and during the first 7 to 10 days following initiation [38].
11.5. Prebiotics and Probiotics
In patients with ORM, the addition of prebiotics such as fructooligosaccharides, inulin, pectin, and β-glucans, as well as multistrain probiotics containing Bifidobacterium spp., Lactobacillus spp., Faecalibacterium prausnitzii, and Akkermansia muciniphila may help prevent or treat GM dysbiosis, increase the production of short-chain fatty acids (such as butyrate), and reduce the translocation of food antigens and bacterial lipopolysaccharides (LPS), thereby decreasing inflammation and insulin resistance [18,69,70,71,72].
12. Monitoring
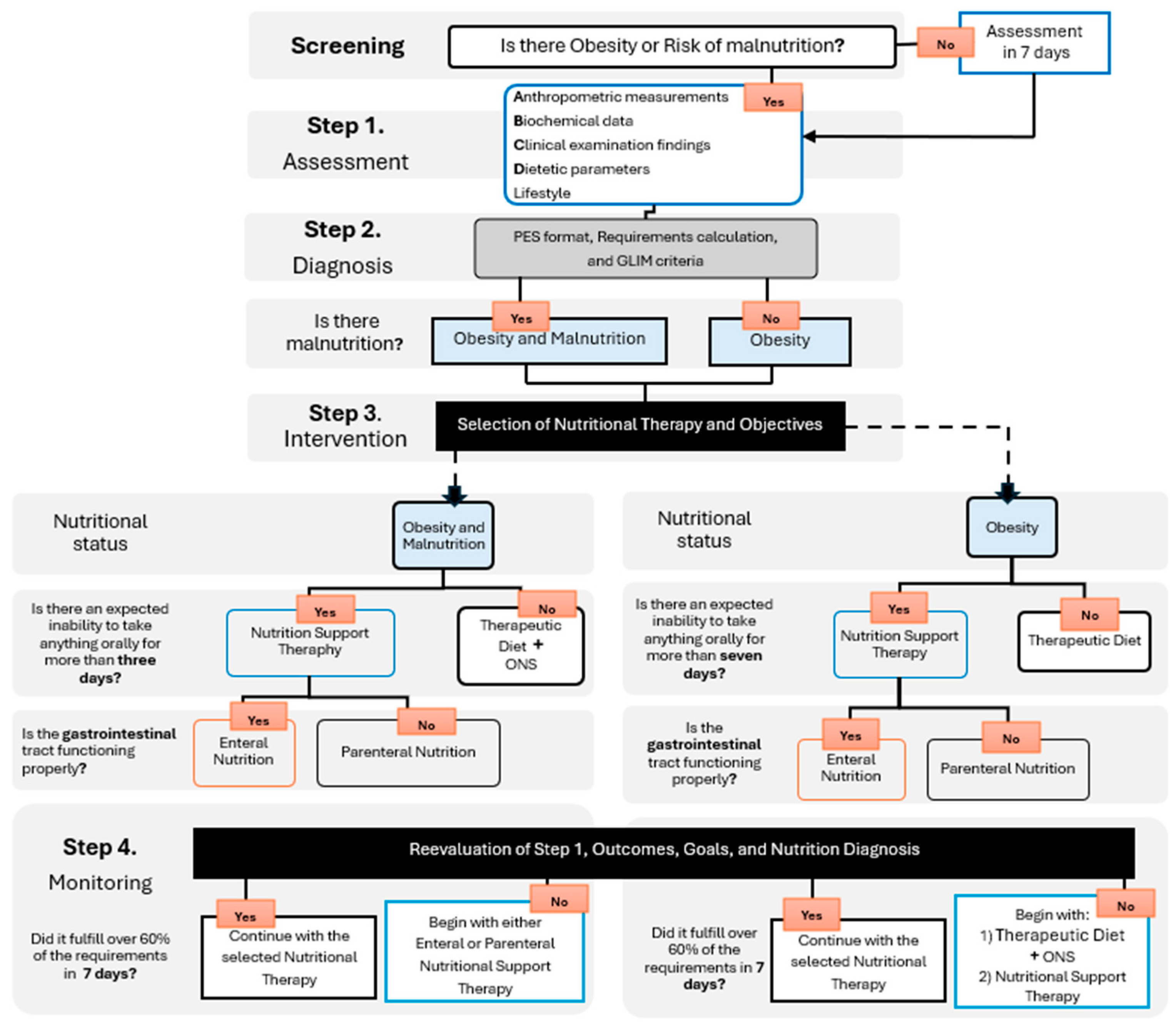
During hospitalization, the anthropometric measurements, biochemical data, clinical examination findings, dietary, and lifestyle parameters should be assessed at least three times a week in stable patients and daily in critically ill patients. This monitoring should focus on indicators of overeating, such as hyperglycemia, hypertriglyceridemia, carbon dioxide retention, weight or body fat gain, etc. [73] For hospitalized patients with Type 2 or Type 1 diabetes who are not eating, check blood glucose levels at least every 4 to 6 h. More frequent checks may be necessary for those at greater risk of hypoglycemia. An overview of the nutritional care process and its key considerations can be summarized as shown in Figure 1.
Figure 1.
Overview of the Nutritional Care Process in Hospitalized Patients with Obesity-Related Multimorbidity. Abbreviations: PES: Problem, Etiology and Signs and symptoms; GLIM: Global Leadership Initiative on Malnutrition; ONS: Oral nutritional supplements. Adapted from [13,19,74].
13. Conclusions and Future Directions
Individuals with ORM experience more complications and are exposed for longer periods to hospital environmental factors that lead to rapid losses of muscle mass and increased inflammatory response in adipose tissue, resulting in the deterioration of nutritional status, impaired metabolic control, and increased morbidity and mortality. Therefore, nutritional management of hospitalized patients with ORM poses a challenge for several reasons, such as:
- Malnutrition is underdiagnosed in individuals with obesity. This is because a specific nutritional screening program for people with obesity that considers metabolic morbidity, sarcopenia, symptoms of nutrient (antioxidant) deficiency, inability to feed orally, and infections has not been developed. This leads to delayed and inadequate medical and nutritional care.
- There are no specific guidelines for calculating total energy requirements (alternatives to IC), determining fluid, protein, specific amino acids, and immunonutrient requirements.
- In multimorbidity conditions, signs and symptoms are highly diverse, and if they are not integrated and analyzed as a whole, as established by the NCP, contradictory re-commendations could result. For example, for patients with sarcopenic obesity or critically ill patients, current guidelines recommend a high protein intake; however, those with coexisting kidney, liver, or heart failure may require fluid restrictions, which would prevent them from achieving the necessary protein intake. Also, the use of PN in ORM with kidney, liver, and heart failure and sarcopenic obesity should be addressed with caution. For now, it is recommended to prioritize the problem to be treated according to the maximum clinical benefit.
- Furthermore, the clinical, social, cultural, and psychological characteristics of each person influence dietary decisions to improve long-term adherence.
- For these reasons, it is necessary to create more lines of research that standardize nutritional recommendations by degree, phenotype, and causality of obesity and type of comorbidity. This way, health professionals who make up the multidisciplinary nutritional support teams will have better tools for decision-making when faced with the challenge of selecting and integrating the most appropriate nutritional approach for hospitalized patients with ORM.
Author Contributions
Conceptualization, data curation, writing—original draft preparation, T.R.-C.; validation, visualization, C.M.-H. and A.A.-V.; conceptualization, writing—review and editing, supervision, A.L.-T.G. All authors have read and agreed to the published version of the manuscript.
Funding
This research received no external funding.
Data Availability Statement
This research no new data were created.
Conflicts of Interest
The authors declare no conflicts of interest.
Abbreviations
The following abbreviations are used in this manuscript:
| ABW | Adjusted body weight |
| AND | Academy of Nutrition and Dietetics |
| ASPEN | American Society for Parenteral and Enteral Nutrition |
| BMI | Body Mass Index |
| BSA | Body surface area |
| BUN | Blood Urea Nitrogen |
| CAT | Computed Axial Tomography |
| CHO | Carbohydrates |
| COPD | Chronic obstructive pulmonary disease |
| CVD | Cardiovascular disease |
| DASH | Dietary Approaches to Stop Hipertensión |
| DEXA | Dual-energy X-ray Absorptiometry |
| DRIs | Dietary Reference Intakes |
| eGFR | Estimated Glomerular Filtration Rate |
| EN | Enteral nutrition |
| EPA | Eicosapentaenoic Acid |
| ESPEN | European Society for Clinical Nutrition and Metabolism |
| GLIM | Global Leadership Initiative on Malnutrition |
| GM | human gut microbiota |
| GPP | Good practice points or expert consensus |
| HDL | High-density lipoprotein colesterol |
| IBW | Ideal body weight. |
| IC | indirect calorimetry |
| ICU | Intensive care unit |
| LPL | Lipoprotein lipase |
| LPS | Bacterial lipopolysaccharides |
| MASLD | Metabolic dysfunction-associated steatotic liver disease |
| MCT | Medium Chain Triglycerides |
| mfBIA | Multi-frequency bioimpedance |
| mNUTRIC | Modified Nutrition Risk in Critically Ill |
| MRI | Magnetic Resonance Imaging |
| MUST | Malnutrition Universal Screening Tool |
| NB | Nitrogen Balance |
| NCP | Nutrition Care Process |
| NFPE | Nutrition-Focused Physical Exam |
| NRS | Nutritional Risk Screening |
| ONS | Oral Nutrition Support |
| ORM | Obesity-related multimorbidity |
| PES | Problem, Etiology and Signs and symptoms |
| PN | Parenteral Nutrition |
| PO | Post-operative |
| PVD | peripheral vascular disease |
| RDA | Recommended Dietary Allowances |
| REE | Resting energy expenditure |
| RFH-NPT | Royal Free Hospital-Nutritional Prioritizing Tool |
| RS | Refeeding syndrome |
| SAH | Systemic arterial hypertension |
| SIGN | Scottish Intercollegiate Guidelines Network |
| T2D | Type 2 diabetes |
| TEE | Total Energy Expenditure |
| Tmax | maximum temperature in degrees Celsius |
| UUN | Urine urea nitrogen |
| Vmin | minute volume of the respirator |
| VTA | Ventral tegmental area |
References
- Ezendu, K.; Pohl, G.; Lee, C.J.; Wang, H.; Li, X.; Dunn, J.P. Prevalence of obesity-related multimorbidity and its health care costs among adults in the United States. J. Manag. Care Spec. Pharm. 2025, 31, 179–188. [Google Scholar] [CrossRef] [PubMed]
- Organisation for Economic Co-Operation and Development (OECD). The Heavy Burden of Obesity: The Economic Burden of Obesity 2019. Available online: https://www.oecd-ilibrary.org/sites/67450d67-en/1/2/3/index.html?itemId=/content/publication/67450d67-en&_csp_=77ac5dad9f2cb67b4d2e46c9fc814aa4&itemIGO=oecd&itemContentType=book#section-d1e8051 (accessed on 20 March 2025).
- Ostrominski, J.W.; Arnold, S.V.; Butler, J.; Fonarow, G.C.; Hirsch, J.S.; Palli, S.R.; Donato, B.M.K.; Parrinello, C.M.; O’Connell, T.; Collins, E.B.; et al. Prevalence and Overlap of Cardiac, Renal, and Metabolic Conditions in US Adults, 1999-2020. JAMA Cardiol. 2023, 8, 1050–1060. [Google Scholar] [CrossRef]
- Middeke, J.; Palmer, K.; Lövestam, E.; Vivanti, A.; Orrevall, Y.; Steiber, A.; Lyons-Wall, P.; Lo, J.; Devine, A.; Lieffers, J.; et al. Predictors of nutrition care process knowledge and use among dietitians internationally. J. Hum. Nutr. Diet. 2022, 35, 466–478. [Google Scholar] [CrossRef] [PubMed]
- Academy of Nutrition and Dietetics (AND). International Dietetics and Nutrition Terminology (IDNT) Reference Manual: Standardized Language for the Nutrition Care Process, 4th ed.; Eat Right: Chicago, IL, USA, 2013; 427p. [Google Scholar]
- World Health Organization (WHO). Noncommunicable Diseases. 2024. Available online: https://www.who.int/news-room/fact-sheets/detail/noncommunicable-diseases (accessed on 20 March 2025).
- de Heredia, P.F.; Gómez-Martínez, S.; Marcos, A. Chronic and degenerative diseases: Obesity, inflammation and the immune system. Proc. Nutr. Soc. 2012, 71, 332–338. [Google Scholar] [CrossRef] [PubMed]
- Di Renzo, L.; Gualtieri, P.; Romano, L.; Marrone, G.; Noce, A.; Pujia, A.; Perrone, M.A.; Aiello, V.; Colica, C.; De Lorenzo, A. Role of Personalized Nutrition in Chronic-Degenerative Diseases. Nutrients 2019, 11, 1707. [Google Scholar] [CrossRef]
- Gómez-Picard, P.; Fuster-Culebras, J. Atención a la cronicidad: Desafío estratégico, macrogestión y políticas de salud. Enferm. Clin. 2014, 24, 12–17. [Google Scholar] [CrossRef]
- Burgos, R.; Joaquín, C.; Blay, C.; Vaqué, C. Disease-related malnutrition in hospitalized chronic patients with complex needs. Clin. Nutr. 2020, 39, 1447–1453. [Google Scholar] [CrossRef]
- Briggs Early, K.; Stanley, K. Position of the Academy of Nutrition and Dietetics: The Role of Medical Nutrition Therapy and Registered Dietitian Nutritionists in the Prevention and Treatment of Prediabetes and Type 2 Diabetes. J. Acad. Nutr. Diet. 2018, 118, 343–353. [Google Scholar] [CrossRef]
- Berger, M.M.; Shenkin, A.; Schweinlin, A.; Amrein, K.; Augsburger, M.; Biesalski, H.K.; Bischoff, S.C.; Casaer, M.P.; Gundogan, K.; Lepp, H.L.; et al. ESPEN micronutrient guideline. Clin. Nutr. 2022, 41, 1357–1424. [Google Scholar] [CrossRef]
- Wunderle, C.; Gomes, F.; Schuetz, P.; Stumpf, F.; Austin, P.; Ballesteros-Pomar, M.D.; Cederholm, T.; Fletcher, J.; Laviano, A.; Norman, K.; et al. ESPEN guideline on nutritional support for polymorbid medical inpatients. Clin. Nutr. 2023, 42, 1545–1568. [Google Scholar] [CrossRef]
- Academy of Nutrition Dietetics (AND). Pocket Guide to Bariatric Surgery, Weight Management Dietetic Practice Group, 3rd ed.; Isom, K., Majumdar, M., Eds.; Eat Right: Chicago, IL, USA, 2021; 355p. [Google Scholar]
- McClave, S.A.; Taylor, B.E.; Martindale, R.G.; Warren, M.M.; Johnson, D.R.; Braunschweig, C.; McCarthy, M.S.; Davanos, E.; Rice, T.W.; Cresci, G.A.; et al. Guidelines for the Provision and Assessment of Nutrition Support Therapy in the Adult Critically Ill Patient: Society of Critical Care Medicine (SCCM) and American Society for Parenteral and Enteral Nutrition (A.S.P.E.N.). J. Parenter. Enter. Nutr. 2016, 40, 159–211. [Google Scholar] [CrossRef] [PubMed]
- Thibault, R.; Abbasoglu, O.; Ioannou, E.; Meija, L.; Ottens-Oussoren, K.; Pichard, C.; Rothenberg, E.; Rubin, D.; Siljamäki-Ojansuu, U.; Vaillant, M.F.; et al. ESPEN guideline on hospital nutrition. Clin. Nutr. 2021, 40, 5684–5709. [Google Scholar] [CrossRef] [PubMed]
- Fazzini, B.; Märkl, T.; Costas, C.; Blobner, M.; Schaller, S.J.; Prowle, J.; Puthucheary, Z.; Wackerhage, H. The rate and assessment of muscle wasting during critical illness: A systematic review and meta-analysis. Crit. Care 2023, 27, 2. [Google Scholar] [CrossRef]
- Bischoff, S.C.; Ockenga, J.; Eshraghian, A.; Barazzoni, R.; Busetto, L.; Campmans-Kuijpers, M.; Cardinale, V.; Chermesh, I.; Kani, H.T.; Khannoussi, W.; et al. Practical guideline on obesity care in patients with gastrointestinal and liver diseases–Joint ESPEN/UEG guideline. Clin. Nutr. 2023, 42, 987–1024. [Google Scholar] [CrossRef]
- Singer, P.; Blaser, A.R.; Berger, M.M.; Calder, P.C.; Casaer, M.; Hiesmayr, M.; Mayer, K.; Montejo-Gonzalez, J.C.; Pichard, C.; Preiser, J.C.; et al. Guidelines for the provision of nutrition support therapy in the adult critically ill. Clin. Nutr. 2023, 42, 1671–1689. [Google Scholar] [CrossRef] [PubMed]
- Compher, C.; Bingham, A.L.; McCall, M.; Patel, J.; Rice, T.W.; Braunschweig, C.; McKeever, L. Guidelines for the provision of nutrition support therapy in the adult critically ill patient: The American Society for Parenteral and Enteral Nutrition. J. Parenter. Enter. Nutr. 2022, 46, 12–41. [Google Scholar] [CrossRef]
- Preiser, J.C.; Ichai, C.; Orban, J.C.; Groeneveld, A.B. Metabolic response to the stress of critical illness. Br. J. Anaesth. 2014, 113, 945–954. [Google Scholar] [CrossRef]
- Shang, R.; Rodrigues, B. Lipoprotein lipase as a target for obesity/diabetes related cardiovascular disease. J. Pharm. Pharm. Sci. 2024, 27, 13199. [Google Scholar] [CrossRef]
- Heintz-Buschart, A.; Wilmes, P. Human Gut Microbiome: Function Matters. Trends Microbiol. 2018, 26, 563–574. [Google Scholar] [CrossRef]
- Kuwahara, A.; Matsuda, K.; Kuwahara, Y.; Asano, S.; Inui, T.; Marunaka, Y. Microbiota-gut-brain axis: Enteroendocrine cells and the enteric nervous system form an interface between the microbiota and the central nervous system. Biomed. Res. 2020, 41, 199–216. [Google Scholar] [CrossRef]
- Sun, L.J.; Li, J.N.; Nie, Y.Z. Gut hormones in microbiota-gut-brain cross-talk. Chin. Med. J. 2020, 133, 826–833. [Google Scholar] [CrossRef] [PubMed]
- Sun, M.; Wu, W.; Chen, L.; Yang, W.; Huang, X.; Ma, C.; Chen, F.; Xiao, Y.; Zhao, Y.; Ma, C.; et al. Microbiota-derived short-chain fatty acids promote Th1 cell IL-10 production to maintain intestinal homeostasis. Nat. Commun. 2018, 9, 3555. [Google Scholar] [CrossRef]
- Londoño Pereira, M.; Estrada Restrepo, A.; Preciado Tamayo, Á.M.; Botero Bernal, M.; Germán Borda, M. Associations between nutritional status and abdominal adiposity with cognitive domains and depressive symptoms in older persons with multimorbidity: Understanding an understudied population. Rev. Esp. Geriatr. Gerontol. 2025, 60, 101558. [Google Scholar] [CrossRef]
- Patti, A.M.; Giglio, R.V.; Ciaccio, M.; Stoian, A.P.; Salmen, T.; Bica, I.C.; Rangraze, I.; Tanani, M.E.; Rizzo, M.; Rizvi, A.A. New Frontiers in Nutritional and Therapeutic Interventions for Obesity Phenotypes. Medicina 2025, 61, 664. [Google Scholar] [CrossRef]
- Sanz-París, A.; Martín-Palmero, A.; Gomez-Candela, C.; García-Almeida, J.M.; Burgos-Pelaez, R.; Sanz-Arque, A.; Espina, S.; Arbones-Mainar, J.M.; Study VIDA group. GLIM Criteria at Hospital Admission Predict 8-Year All-Cause Mortality in Elderly Patients with Type 2 Diabetes Mellitus: Results from VIDA Study. JPEN J. Parenter. Enter. Nutr. 2020, 44, 1492–1500. [Google Scholar] [CrossRef]
- Wang, H.; Zhao, T.; Guo, G.; Yang, W.; Zhang, X.; Yang, F.; Yang, J.; Hui, Y.; Wang, X.; Cui, B.; et al. Global Leadership Initiative on Malnutrition-defined malnutrition coexisting with visceral adiposity predicted worse long-term all-cause mortality among inpatients with decompensated cirrhosis. Nutr. Diabetes 2024, 14, 76. [Google Scholar] [CrossRef]
- Choban, P.; Dickerson, R.; Malone, A.; Worthington, P.; Compher, C.; American Society for Parenteral and Enteral Nutrition. A.S.P.E.N. Clinical guidelines: Nutrition support of hospitalized adult patients with obesity. JPEN J. Parenter. Enter. Nutr. 2013, 37, 714–744. [Google Scholar] [CrossRef] [PubMed]
- Rubino, F.; Cummings, D.E.; Eckel, R.H.; Cohen, R.V.; Wilding, J.P.H.; Brown, W.A.; Stanford, F.C.; Batterham, R.L.; Farooqi, I.S.; Farpour-Lambert, N.J.; et al. Definition and diagnostic criteria of clinical obesity. Lancet Diabetes Endocrinol. 2025, 13, 221–262. [Google Scholar] [CrossRef] [PubMed]
- Yap, J.; Rafii, M.; Azcue, M.; Pencharz, P. Effect of Intravenous Infusion Solutions on Bioelectrical Impedance Spectroscopy. JPEN J. Parenter. Enter. Nutr. 2017, 41, 641–646. [Google Scholar] [CrossRef]
- Price, K.L.; Earthman, C.P. Update on body composition tools in clinical settings: Computed tomography, ultrasound, and bioimpedance applications for assessment and monitoring. Eur. J. Clin. Nutr. 2019, 73, 187–193. [Google Scholar] [CrossRef]
- Alonso, A.L.; Munguía-Miranda, C.; Ramos-Ponce, D.; Hernandez-Saavedra, D.; Kumate, J.; Cruz, M. Waist perimeter cutoff points and prediction of metabolic syndrome risk. A study in a Mexican population. Arch. Med. Res. 2008, 39, 346–351. [Google Scholar] [CrossRef] [PubMed]
- Dickerson, R.N.; Drover, J.W. Monitoring nutrition therapy in the critically ill patient with obesity. JPEN J. Parenter. Enter. Nutr. 2011, 35 (Suppl. S5), 44S–51S. [Google Scholar] [CrossRef]
- Garvey, W.T.; Mechanick, J.I.; Brett, E.M.; Garber, A.J.; Hurley, D.L.; Jastreboff, A.M.; Nadolsky, K.; Pessah-Pollack, R.; Plodkowski, R. Reviewers of the AACE/ACE Obesity Clinical Practice Guidelines. American Association of Clinical Endocrinologists and American College of Endocrinology Comprehensive Clinical Practice Guidelines for Medical Care of Patients with Obesity. Endocr. Pract. 2016, 22 (Suppl. S3), 1–203. [Google Scholar] [CrossRef]
- Matthews-Rensch, K.; Blackwood, K.; Lawlis, D.; Breik, L.; McLean, C.; Nguyen, T.; Phillips, S.; Small, K.; Stewart, T.; Thatcher, A.; et al. The Australasian Society of Parenteral and Enteral Nutrition: Consensus statements on refeeding syndrome. Nutr. Diet. J. Dietit. Assoc. Aust. 2025; Advance online publication. [Google Scholar] [CrossRef]
- Hummell, A.C.; Cummings, M. Role of the nutrition-focused physical examination in identifying malnutrition and its effectiveness. Nutr. Clin. Pract. 2022, 37, 41–49. [Google Scholar] [CrossRef] [PubMed]
- Ascencio-Peralta, C. Elementos Fundamentales en el Cálculo de Dietas, 3rd ed.; Manual Moderno: Bogotá, Colombia, 2024. [Google Scholar]
- Perez-Lizaur, A.B.; García-Campos, M. Dietas Normales y Terapéuticas. Los Alimentos en la Salud y la Enfermedad, 7th ed.; McGraw-Hill: Mexico City, Mexico, 2019. [Google Scholar]
- Perez-Lizaur, A.B.; Palacios, G.B. SMAE Sistema Mexicano de Alimentos Equivalentes 2.0, 5th ed.; Fondo de Nutrición y Salud: Mexico City, Mexico, 2024. [Google Scholar]
- Berlana, D. Parenteral Nutrition Overview. Nutrients 2022, 14, 4480. [Google Scholar] [CrossRef] [PubMed]
- Doley, J. Enteral Nutrition Overview. Nutrients 2022, 14, 2180. [Google Scholar] [CrossRef]
- Writing Group of the Nutrition Care Process/Standardized Language Committee. Nutrition care process and model part I: The 2008 update. J. Am. Diet. Assoc. 2008, 108, 1113–1117. [Google Scholar] [CrossRef]
- Writing Group of the Nutrition Care Process/Standardized Language Committee. Nutrition care process part II: Using the International Dietetics and Nutrition Terminology to document the nutrition care process. J. Am. Diet. Assoc. 2008, 108, 1287–1293. [Google Scholar] [CrossRef]
- Heyland, D.K.; Patel, J.; Compher, C.; Rice, T.W.; Bear, D.E.; Lee, Z.Y.; González, V.C.; O’Reilly, K.; Regala, R.; Wedemire, C.; et al. The effect of higher protein dosing in critically ill patients with high nutritional risk (EFFORT Protein): An international, multicentre, pragmatic, registry-based randomised trial. Lancet 2023, 401, 568–576. [Google Scholar] [CrossRef]
- Tweel, L.E.; Compher, C.; Bear, D.E.; Gutierrez-Castrellon, P.; Leaver, S.K.; MacEachern, K.; Ortiz-Reyes, L.; Pooja, L.; León, A.; Wedemire, C.; et al. A Comparison of High and Usual Protein Dosing in Critically Ill Patients with Obesity: A Post Hoc Analysis of an International, Pragmatic, Single-Blinded, Randomized, Clinical Trial. Crit. Care Med. 2023, 52, 586–595. [Google Scholar] [CrossRef]
- Mechanick, J.I.; Apovian, C.; Brethauer, S.; Timothy Garvey, W.; Joffe, A.M.; Kim, J.; Kushner, R.F.; Lindquist, R.; Pessah-Pollack, R.; Seger, J.; et al. Clinical Practice Guidelines for the Perioperative Nutrition, Metabolic, and Nonsurgical Support of Patients Undergoing Bariatric Procedures–2019 Update: Cosponsored by American Association of Clinical Endocrinologists/American College of Endocrinology, The Obesity Society, American Society for Metabolic and Bariatric Surgery, Obesity Medicine Association, and American Society of Anesthesiologists. Obesity 2020, 28, O1–O58. [Google Scholar] [CrossRef] [PubMed]
- Vaillant, M.F.; Alligier, M.; Baclet, N.; Capelle, J.; Dousseaux, M.P.; Eyraud, E.; Fayemendy, P.; Flori, N.; Guex, E.; Hennequin, V.; et al. Guidelines on Standard and Therapeutic Diets for Adults in Hospitals by the French Association of Nutritionist Dieticians (AFDN) and the French Speaking Society of Clinical Nutrition and Metabolism (SFNCM). Nutrients 2021, 13, 2434. [Google Scholar] [CrossRef] [PubMed]
- Blonde, L.; Umpierrez, G.E.; Reddy, S.S.; McGill, J.B.; Berga, S.L.; Bush, M.; Chandrasekaran, S.; DeFronzo, R.A.; Einhorn, D.; Galindo, R.J.; et al. American Association of Clinical Endocrinology Clinical Practice Guideline: Developing a Diabetes Mellitus Comprehensive Care Plan-2022 Update. Endocr. Pract. 2022, 28, 923–1049. [Google Scholar] [CrossRef] [PubMed]
- Grundy, S.M.; Stone, N.J.; Bailey, A.L.; Beam, C.; Birtcher, K.K.; Blumenthal, R.S.; Braun, L.T.; de Ferranti, S.; Faiella-Tommasino, J.; Forman, D.E.; et al. AHA/ACC/AACVPR/AAPA/ABC/ACPM/ADA/AGS/APhA/ASPC/NLA/PCNA Guideline on the Management of Blood Cholesterol: Executive Summary: A Report of the American College of Cardiology/American Heart Association Task Force on Clinical Practice Guidelines. Circulation 2019, 139, e1046–e1081. [Google Scholar] [CrossRef]
- Le Goff, D.; Aerts, N.; Odorico, M.; Guillou-Landreat, M.; Perraud, G.; Bastiaens, H.; Musinguzi, G.; Le Reste, J.Y.; Barais, M. Practical dietary interventions to prevent cardiovascular disease suitable for implementation in primary care: An ADAPTE-guided systematic review of international clinical guidelines. Int. J. Behav. Nutr. Phys. Act. 2023, 20, 93. [Google Scholar] [CrossRef]
- European Association for the Study of the Liver (EASL); European Association for the Study of Diabetes (EASD); European Association for the Study of Obesity (EASO). EASL-EASD-EASO Clinical Practice Guidelines on the management of metabolic dysfunction-associated steatotic liver disease (MASLD). J. Hepatol. 2024, 81, 492–542. [Google Scholar] [CrossRef]
- Cusi, K.; Isaacs, S.; Barb, D.; Basu, R.; Caprio, S.; Garvey, W.T.; Kashyap, S.; Mechanick, J.I.; Mouzaki, M.; Nadolsky, K.; et al. American Association of Clinical Endocrinology Clinical Practice Guideline for the Diagnosis and Management of Nonalcoholic Fatty Liver Disease in Primary Care and Endocrinology Clinical Settings: Co-Sponsored by the American Association for the Study of Liver Diseases (AASLD). Endocr. Pract. 2022, 28, 528–562. [Google Scholar] [CrossRef] [PubMed]
- Koskinas, K.C.; Van Craenenbroeck, E.M.; Antoniades, C.; Blüher, M.; Gorter, T.M.; Hanssen, H.; Marx, N.; McDonagh, T.A.; Mingrone, G.; Rosengren, A.; et al. Obesity and cardiovascular disease: An ESC clinical consensus statement. Eur. J. Prev. Cardiol. 2025, 32, 184–220. [Google Scholar] [CrossRef]
- European Association for the Study of the Liver. EASL Clinical Practice Guidelines on nutrition in chronic liver disease. J. Hepatol. 2019, 70, 172–193. [Google Scholar] [CrossRef]
- Zhu, Z.; Gong, R.; Rodriguez, V.; Quach, K.T.; Chen, X.; Sternson, S.M. Hedonic eating is controlled by dopamine neurons that oppose GLP-1R satiety. Science 2025, 387, eadt0773. [Google Scholar] [CrossRef]
- Escuro, A.A.; Hummell, A.C. Enteral Formulas in Nutrition Support Practice: Is There a Better Choice for Your Patient? Nutr. Clin. Pract. 2016, 31, 709–722. [Google Scholar] [CrossRef] [PubMed]
- Church, A.; Zoeller, S. Enteral nutrition product formulations: A review of available products and indications for use. Nutr. Clin. Pract. 2023, 38, 277–300. [Google Scholar] [CrossRef]
- Corrigan, M.L.; Bobo, E.; Rollins, C.; Mogensen, K.M. Academy of Nutrition and Dietetics and American Society for Parenteral and Enteral Nutrition: Revised 2021 Standards of Practice and Standards of Professional Performance for Registered Dietitian Nutritionists (Competent, Proficient, and Expert) in Nutrition Support. J. Acad. Nutr. Diet. 2021, 121, 2071–2086.e59. [Google Scholar] [CrossRef] [PubMed]
- Al-Zubeidi, D.; Davis, M.B.; Rahhal, R. Prevention of complications for hospitalized patients receiving parenteral nutrition: A narrative review. Nutr. Clin. Pract. 2024, 39, 1037–1053. [Google Scholar] [CrossRef]
- Bagheri, A.; Soltani, S.; Asoudeh, F.; Esmaillzadeh, A. Effects of omega-3 supplementation on serum albumin, pre-albumin and the CRP/albumin ratio in hospitalized patients: A systematic review and meta-analysis. Nutr. Rev. 2023, 81, 237–251. [Google Scholar] [CrossRef]
- Wang, F.; Wang, Y.; Zhu, Y.; Liu, X.; Xia, H.; Yang, X.; Sun, G. Treatment for 6 months with fish oil-derived n-3 polyunsaturated fatty acids has neutral effects on glycemic control but improves dyslipidemia in type 2 diabetic patients with abdominal obesity: A randomized, double-blind, placebo-controlled trial. Eur. J. Nutr. 2017, 56, 2415–2422. [Google Scholar] [CrossRef] [PubMed]
- Bakker, N.; van den Helder, R.S.; Geenen, R.W.F.; Hunfeld, M.A.; Cense, H.A.; Demirkiran, A.; Houdijk, A.P.J. Four Weeks of Preoperative Omega-3 Fatty Acids Reduce Liver Volume: A Randomised Controlled Trial. Obes. Surg. 2019, 29, 2037–2044. [Google Scholar] [CrossRef]
- Contreras-Bolívar, V.; García-Fontana, B.; García-Fontana, C.; Muñoz-Torres, M. Mechanisms Involved in the Relationship between Vitamin D and Insulin Resistance: Impact on Clinical Practice. Nutrients 2021, 13, 3491. [Google Scholar] [CrossRef]
- Arribas-López, E.; Zand, N.; Ojo, O.; Snowden, M.J.; Kochhar, T. The Effect of Amino Acids on Wound Healing: A Systematic Review and Meta-Analysis on Arginine and Glutamine. Nutrients 2021, 13, 2498. [Google Scholar] [CrossRef]
- Raymond, J.L.; Morrow, K. Krause. Dietoterapia, 16th ed.; Elsevier: Barcelona, Spain, 2025. [Google Scholar]
- American Diabetes Association (ADA). 16. Diabetes Advocacy: Standards of Medical Care in Diabetes-2019. Diabetes Care 2019, 42 (Suppl. S1), S182–S183. [Google Scholar] [CrossRef]
- Demetrowitsch, T.J.; Schlicht, K.; Knappe, C.; Zimmermann, J.; Jensen-Kroll, J.; Pisarevskaja, A.; Brix, F.; Brandes, J.; Geisler, C.; Marinos, G.; et al. Precision Nutrition in Chronic Inflammation. Front. Immunol. 2020, 11, 587895. [Google Scholar] [CrossRef] [PubMed]
- Scheithauer, T.P.M.; Rampanelli, E.; Nieuwdorp, M.; Vallance, B.A.; Verchere, C.B.; van Raalte, D.H.; Herrema, H. Gut Microbiota as a Trigger for Metabolic Inflammation in Obesity and Type 2 Diabetes. Front. Immunol. 2020, 11, 571731. [Google Scholar] [CrossRef] [PubMed]
- Zhao, L.; Zhang, F.; Ding, X.; Wu, G.; Lam, Y.Y.; Wang, X.; Fu, H.; Xue, X.; Lu, C.; Ma, J.; et al. Gut bacteria selectively promoted by dietary fibers alleviate type 2 diabetes. Science 2018, 359, 1151–1156. [Google Scholar] [CrossRef] [PubMed]
- Berger, M.M.; Reintam-Blaser, A.; Calder, P.C.; Casaer, M.; Hiesmayr, M.J.; Mayer, K.; Montejo, J.C.; Pichard, C.; Preiser, J.C.; van Zanten, A.R.H.; et al. Monitoring nutrition in the ICU. Clin. Nutr. 2019, 38, 584–593. [Google Scholar] [CrossRef] [PubMed]
- Bechtold, M.L.; Brown, P.M.; Escuro, A.; Grenda, B.; Johnston, T.; Kozeniecki, M.; Limketkai, B.N.; Nelson, K.K.; Powers, J.; Ronan, A.; et al. When is enteral nutrition indicated? JPEN J. Parenter. Enter. Nutr. 2022, 46, 1470–1496. [Google Scholar] [CrossRef] [PubMed]
Disclaimer/Publisher’s Note: The statements, opinions and data contained in all publications are solely those of the individual author(s) and contributor(s) and not of MDPI and/or the editor(s). MDPI and/or the editor(s) disclaim responsibility for any injury to people or property resulting from any ideas, methods, instructions or products referred to in the content. |
© 2025 by the authors. Licensee MDPI, Basel, Switzerland. This article is an open access article distributed under the terms and conditions of the Creative Commons Attribution (CC BY) license (https://creativecommons.org/licenses/by/4.0/).
