Sign in to use this feature.

Years

Between: -

Subjects

remove_circle_outline
remove_circle_outline
remove_circle_outline
remove_circle_outline
remove_circle_outline
remove_circle_outline

Journals

Article Types

Countries / Regions

Search Results (27)

Search Parameters:
Keywords = flux balance analysis (FBA)

Order results
Result details
Results per page
Select all
Export citation of selected articles as:
18 pages, 1715 KB  
Article
hiPSCGEM01: A Genome-Scale Metabolic Model for Fibroblast-Derived Human iPSCs
by Anna Procopio, Elvira Immacolata Parrotta, Stefania Scalise, Paolo Zaffino, Rita Granata, Francesco Amato, Giovanni Cuda and Carlo Cosentino
Bioengineering 2025, 12(10), 1128; https://doi.org/10.3390/bioengineering12101128 - 21 Oct 2025
Viewed by 1042
Abstract
Human induced pluripotent cells (hiPSCs), generated in vitro, represent a groundbreaking tool for tissue regeneration and repair. Understanding the metabolic intricacies governing hiPSCs is crucial for optimizing their performance across diverse environmental conditions and improving production strategies. To this end, in this work, [...] Read more.
Human induced pluripotent cells (hiPSCs), generated in vitro, represent a groundbreaking tool for tissue regeneration and repair. Understanding the metabolic intricacies governing hiPSCs is crucial for optimizing their performance across diverse environmental conditions and improving production strategies. To this end, in this work, we introduce hiPSCGEM01, the first genome-scale, context-specific metabolic model (GEM) uniquely tailored to fibroblast-derived hiPSCs, marking a clear distinction from existing models of embryonic and cancer stem cells. hiPSCGEM01 was developed using relevant genome expression data carefully selected from the Gene Expression Omnibus (GEO), and integrated with the RECON 3D framework, a comprehensive genome-scale metabolic model of human metabolism. Redundant and unused reactions and genes were identified and removed from the model. Key reactions, including those facilitating the exchange and transport of metabolites between extracellular and intracellular environments, along with all metabolites required to simulate the growth medium, were integrated into hiPSCGEM01. Finally, blocked reactions and dead-end metabolites were identified and adequately solved. Knockout simulations combined with flux balance analysis (FBA) were employed to identify essential genes and metabolites within the metabolic network, providing a comprehensive systems-level view of fibroblast-derived hiPSC metabolism. Notably, the model uncovered the unexpected involvement of nitrate and xenobiotic metabolism—pathways not previously associated with hiPSCs—highlighting potential novel mechanisms of cellular adaptation that merit further investigation. hiPSCGEM01 establishes a robust platform for in silico analysis and the rational optimization of in vitro experiments. Future applications include the evaluation and refinement of culture media, the design of new formulations, and the prediction of hiPSC responses under varying growth conditions, ultimately advancing both experimental and clinical outcomes. Full article
(This article belongs to the Section Cellular and Molecular Bioengineering)
Show Figures

Figure 1

14 pages, 3148 KB  
Article
Engineering a Cross-Feeding Synthetic Bacterial Consortium for Degrading Mixed PET and Nylon Monomers
by Ida Putu Wiweka Dharmasiddhi, Jinjin Chen, Bahareh Arab, Ching Lan, Christian Euler, C. Perry Chou and Yilan Liu
Processes 2025, 13(2), 375; https://doi.org/10.3390/pr13020375 - 30 Jan 2025
Cited by 4 | Viewed by 2568
Abstract
Plastics are indispensable to modern life, but their widespread use has created an environmental crisis due to inefficient waste management. Mixed plastic waste, comprising diverse polymers, presents significant recycling challenges due to the high costs of sorting and processing, leading to ecosystem accumulation [...] Read more.
Plastics are indispensable to modern life, but their widespread use has created an environmental crisis due to inefficient waste management. Mixed plastic waste, comprising diverse polymers, presents significant recycling challenges due to the high costs of sorting and processing, leading to ecosystem accumulation and harmful by-product generation. This study addresses this issue by engineering a synthetic bacterial consortium (SBC) designed to degrade mixed plastic monomers. The consortium pairs Escherichia coli Nissle 1917, which uses ethylene glycol (EG), a monomer derived from polyethylene terephthalate (PET), as a carbon source, with Pseudomonas putida KT2440, which metabolizes hexamethylenediamine (HD), a monomer from nylon-6,6, as a nitrogen source. Adaptive evolution of the SBC revealed a novel metabolic interaction where P. putida developed the ability to degrade both EG and HD, while E. coli played a critical role in degrading glycolate, mitigating its by-product toxicity. The evolved cross-feeding pattern enhanced biomass production, metabolic efficiency, and community stability compared to monocultures. The consortium’s performance was validated through flux balance analysis (FBA), high-performance liquid chromatography (HPLC), and growth assays. These findings highlight the potential of cross-feeding SBCs in addressing complex plastic waste, offering a promising avenue for sustainable bioremediation and advancing future polymer degradation strategies. Full article
Show Figures

Figure 1

17 pages, 1839 KB  
Article
Strategy for Optimizing Vitamin B12 Production in Pseudomonas putida KT2440 Using Metabolic Modeling
by Thomaz Satuye Prieto-de Lima, Keilor Rojas-Jimenez and Christopher Vaglio
Metabolites 2024, 14(11), 636; https://doi.org/10.3390/metabo14110636 - 18 Nov 2024
Cited by 4 | Viewed by 3147
Abstract
Background/Objectives: Vitamin B12 is very important for human health, as it is a cofactor for enzymatic activities and plays various roles in human physiology. It is highly valued in the pharmaceutical, food, and additive production industries. Some of the bacteria currently [...] Read more.
Background/Objectives: Vitamin B12 is very important for human health, as it is a cofactor for enzymatic activities and plays various roles in human physiology. It is highly valued in the pharmaceutical, food, and additive production industries. Some of the bacteria currently used for the vitamin production are difficult to modify with gene-editing tools and may have slow growth. We propose the use of the bacteria Pseudomonas putida KT2440 for the production of vitamin B12 because it has a robust chassis for genetic modifications. The present wok evaluates P. putida KT2440 as a host for vitamin B12 production and explore potential gene-editing optimization strategies. Methods: We curated and modified a genome-scale metabolic model of Pseudomonas putida KT2440 and evaluated different strategies to optimize vitamin B12 production using the knockin and OptGene algorithms from the COBRA Toolbox. Furthermore, we examined the presence of riboswitches as cis-regulatory elements and calculated theoretical biomass growth yields and vitamin B12 production using a flux balance analysis (FBA). Results: According to the flux balance analysis of P. putida KT2440 under culture conditions, the biomass production values could reach 1.802 gDW−1·h1·L−1, and vitamin B12 production could reach 0.359 µmol·gDW−1·h−1·L−1. The theoretical vitamin B12 synthesis rate calculated using P. putida KT2040 with two additional reactions was 14 times higher than that calculated using the control, Pseudomonas denitrificans, which has been used for the industrial production of this vitamin. Conclusions: We propose that, with the addition of aminopropanol linker genes and the modification of riboswitches, P. putida KT2440 may become a suitable host for the industrial production of vitamin B12. Full article
(This article belongs to the Section Advances in Metabolomics)
Show Figures

Graphical abstract

14 pages, 3548 KB  
Article
Metabolic Flux Analysis of Xanthomonas oryzae Treated with Bismerthiazol Revealed Glutathione Oxidoreductase in Glutathione Metabolism Serves as an Effective Target
by Hai-Long Yu, Xiao-Long Liang, Zhen-Yang Ge, Zhi Zhang, Yao Ruan, Hao Tang and Qing-Ye Zhang
Int. J. Mol. Sci. 2024, 25(22), 12236; https://doi.org/10.3390/ijms252212236 - 14 Nov 2024
Cited by 1 | Viewed by 1702
Abstract
Bacterial blight (BB) of rice caused by Xanthomonas oryzae pathovar oryzae (Xoo) is a serious global rice disease. Due to increasing bactericide resistance, developing new inhibitors is urgent. Drug repositioning offers a potential strategy to address this issue. In this study, [...] Read more.
Bacterial blight (BB) of rice caused by Xanthomonas oryzae pathovar oryzae (Xoo) is a serious global rice disease. Due to increasing bactericide resistance, developing new inhibitors is urgent. Drug repositioning offers a potential strategy to address this issue. In this study, we integrated transcriptional data into a genome-scale metabolic model (GSMM) to screen novel anti-Xoo targets. Two RNA-seq datasets (before and after bismerthiazol treatment) were used to constrain the GSMM and simulate metabolic processes. Metabolic fluxes were calculated using parsimonious flux balance analysis (pFBA) identifying reactions with significant changes for target screening. Glutathione oxidoreductase (GSR) was selected as a potential anti-Xoo target and validated through antibacterial experiments. Virtual screening based on the target identified DB12411 as a lead compound with the potential for new antibacterial agents. This approach demonstrates that integrating metabolic networks and transcriptional data can aid in both understanding antibacterial mechanisms and discovering novel drug targets. Full article
(This article belongs to the Special Issue Drug Repurposing: Emerging Approaches to Drug Discovery)
Show Figures

Figure 1

21 pages, 2709 KB  
Article
Integrating Spectral Sensing and Systems Biology for Precision Viticulture: Effects of Shade Nets on Grapevine Leaves
by Renan Tosin, Igor Portis, Leandro Rodrigues, Igor Gonçalves, Catarina Barbosa, Jorge Teixeira, Rafael J. Mendes, Filipe Santos, Conceição Santos, Rui Martins and Mário Cunha
Horticulturae 2024, 10(8), 873; https://doi.org/10.3390/horticulturae10080873 - 18 Aug 2024
Cited by 2 | Viewed by 2401
Abstract
This study investigates how grapevines (Vitis vinifera L.) respond to shading induced by artificial nets, focusing on physiological and metabolic changes. Through a multidisciplinary approach, grapevines’ adaptations to shading are presented via biochemical analyses and hyperspectral data that are then combined with [...] Read more.
This study investigates how grapevines (Vitis vinifera L.) respond to shading induced by artificial nets, focusing on physiological and metabolic changes. Through a multidisciplinary approach, grapevines’ adaptations to shading are presented via biochemical analyses and hyperspectral data that are then combined with systems biology techniques. In the study, conducted in a ‘Moscatel Galego Branco’ vineyard in Portugal’s Douro Wine Region during post-veraison, shading was applied and predawn leaf water potential (Ψpd) was then measured to assess water stress. Biochemical analyses and hyperspectral data were integrated to explore adaptations to shading, revealing higher chlorophyll levels (chlorophyll a-b 117.39% higher) and increased Reactive Oxygen Species (ROS) levels in unshaded vines (52.10% higher). Using a self-learning artificial intelligence algorithm (SL-AI), simulations highlighted ROS’s role in stress response and accurately predicted chlorophyll a (R2: 0.92, MAPE: 24.39%), chlorophyll b (R2: 0.96, MAPE: 17.61%), and ROS levels (R2: 0.76, MAPE: 52.17%). In silico simulations employing flux balance analysis (FBA) elucidated distinct metabolic phenotypes between shaded and unshaded vines across cellular compartments. Integrating these findings provides a systems biology approach for understanding grapevine responses to environmental stressors. The leveraging of advanced omics technologies and precise metabolic models holds immense potential for untangling grapevine metabolism and optimizing viticultural practices for enhanced productivity and quality. Full article
Show Figures

Graphical abstract

22 pages, 897 KB  
Article
Pitfalls in Metaheuristics Solving Stoichiometric-Based Optimization Models for Metabolic Networks
by Mónica Fabiola Briones-Báez, Luciano Aguilera-Vázquez, Nelson Rangel-Valdez, Cristal Zuñiga, Ana Lidia Martínez-Salazar and Claudia Gomez-Santillan
Algorithms 2024, 17(8), 336; https://doi.org/10.3390/a17080336 - 1 Aug 2024
Cited by 2 | Viewed by 1918
Abstract
Flux Balance Analysis (FBA) is a constraint-based method that is commonly used to guide metabolites through restricting pathways that often involve conditions such as anaplerotic cycles like Calvin, reversible or irreversible reactions, and nodes where metabolic pathways branch. The method can identify the [...] Read more.
Flux Balance Analysis (FBA) is a constraint-based method that is commonly used to guide metabolites through restricting pathways that often involve conditions such as anaplerotic cycles like Calvin, reversible or irreversible reactions, and nodes where metabolic pathways branch. The method can identify the best conditions for one course but fails when dealing with the pathways of multiple metabolites of interest. Recent studies on metabolism consider it more natural to optimize several metabolites simultaneously rather than just one; moreover, they point out the use of metaheuristics as an attractive alternative that extends FBA to tackle multiple objectives. However, the literature also warns that the use of such techniques must not be wild. Instead, it must be subject to careful fine-tuning and selection processes to achieve the desired results. This work analyses the impact on the quality of the pathways built using the NSGAII and MOEA/D algorithms and several novel optimization models; it conducts a study on two case studies, the pigment biosynthesis and the node in glutamate metabolism of the microalgae Chlorella vulgaris, under three culture conditions (autotrophic, heterotrophic, and mixotrophic) while optimizing for three metabolic intermediaries as independent objective functions simultaneously. The results show varying performances between NSGAII and MOEA/D, demonstrating that the selection of an optimization model can greatly affect predicted phenotypes. Full article
Show Figures

Figure 1

31 pages, 5326 KB  
Article
A Holistic Approach from Systems Biology Reveals the Direct Influence of the Quorum-Sensing Phenomenon on Pseudomonas aeruginosa Metabolism to Pyoverdine Biosynthesis
by Diana Carolina Clavijo-Buriticá, Catalina Arévalo-Ferro and Andrés Fernando González Barrios
Metabolites 2023, 13(5), 659; https://doi.org/10.3390/metabo13050659 - 16 May 2023
Cited by 5 | Viewed by 4110
Abstract
Computational modeling and simulation of biological systems have become valuable tools for understanding and predicting cellular performance and phenotype generation. This work aimed to construct, model, and dynamically simulate the virulence factor pyoverdine (PVD) biosynthesis in Pseudomonas aeruginosa through a systemic approach, considering [...] Read more.
Computational modeling and simulation of biological systems have become valuable tools for understanding and predicting cellular performance and phenotype generation. This work aimed to construct, model, and dynamically simulate the virulence factor pyoverdine (PVD) biosynthesis in Pseudomonas aeruginosa through a systemic approach, considering that the metabolic pathway of PVD synthesis is regulated by the quorum-sensing (QS) phenomenon. The methodology comprised three main stages: (i) Construction, modeling, and validation of the QS gene regulatory network that controls PVD synthesis in P. aeruginosa strain PAO1; (ii) construction, curating, and modeling of the metabolic network of P. aeruginosa using the flux balance analysis (FBA) approach; (iii) integration and modeling of these two networks into an integrative model using the dynamic flux balance analysis (DFBA) approximation, followed, finally, by an in vitro validation of the integrated model for PVD synthesis in P. aeruginosa as a function of QS signaling. The QS gene network, constructed using the standard System Biology Markup Language, comprised 114 chemical species and 103 reactions and was modeled as a deterministic system following the kinetic based on mass action law. This model showed that the higher the bacterial growth, the higher the extracellular concentration of QS signal molecules, thus emulating the natural behavior of P. aeruginosa PAO1. The P. aeruginosa metabolic network model was constructed based on the iMO1056 model, the P. aeruginosa PAO1 strain genomic annotation, and the metabolic pathway of PVD synthesis. The metabolic network model included the PVD synthesis, transport, exchange reactions, and the QS signal molecules. This metabolic network model was curated and then modeled under the FBA approximation, using biomass maximization as the objective function (optimization problem, a term borrowed from the engineering field). Next, chemical reactions shared by both network models were chosen to combine them into an integrative model. To this end, the fluxes of these reactions, obtained from the QS network model, were fixed in the metabolic network model as constraints of the optimization problem using the DFBA approximation. Finally, simulations of the integrative model (CCBM1146, comprising 1123 reactions and 880 metabolites) were run using the DFBA approximation to get (i) the flux profile for each reaction, (ii) the bacterial growth profile, (iii) the biomass profile, and (iv) the concentration profiles of metabolites of interest such as glucose, PVD, and QS signal molecules. The CCBM1146 model showed that the QS phenomenon directly influences the P. aeruginosa metabolism to PVD biosynthesis as a function of the change in QS signal intensity. The CCBM1146 model made it possible to characterize and explain the complex and emergent behavior generated by the interactions between the two networks, which would have been impossible to do by studying each system’s individual components or scales separately. This work is the first in silico report of an integrative model comprising the QS gene regulatory network and the metabolic network of P. aeruginosa. Full article
(This article belongs to the Section Bioinformatics and Data Analysis)
Show Figures

Figure 1

14 pages, 441 KB  
Article
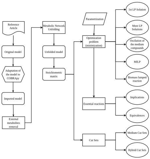
Staphylococcus epidermidis RP62A’s Metabolic Network: Validation and Intervention Strategies
by Francisco Guil, Guillermo Sánchez-Cid and José M. García
Metabolites 2022, 12(9), 808; https://doi.org/10.3390/metabo12090808 - 28 Aug 2022
Cited by 2 | Viewed by 1890
Abstract
Increasingly, systems biology is gaining relevance in basic and applied research. The combination of computational biology with wet laboratory methods produces synergy that results in an exponential increase in knowledge of biological systems. The study of microorganisms such as Staphylococcus epidermidis RP62A enables [...] Read more.
Increasingly, systems biology is gaining relevance in basic and applied research. The combination of computational biology with wet laboratory methods produces synergy that results in an exponential increase in knowledge of biological systems. The study of microorganisms such as Staphylococcus epidermidis RP62A enables the researcher to understand better their metabolic networks, which allows the design of effective strategies to treat infections caused by this species or others. S. epidermidis is the second most commoncause of infection in patients with joint implants, so treating its proliferation seems vital for public health. There are different approaches to the analysis of metabolic networks. Flux balance analysis (FBA) is one of the most widespread streams of research. It allows the study of large metabolic networks, the study their structural properties, the optimization of metabolic flux, and the search for intervention strategies to modify the state of the metabolic network. This work presents the validation of the Staphylococcus epidermidis RP62A metabolic network model elaborated by Díaz Calvo et al. Then, we elaborate further on the network analysis’s essential reactions. The full set of essential reactions (including a previously unobserved one) was computed, and we classified them into equivalence classes. Some proposals to intervene in the network and design knock-outs by studying minimal cut sets of small length are also introduced. In particular, minimal cut sets related to the medium (including exchange reactions associated with medium metabolites) have been computed. In this sense, the unique external MCS (composed of cysteine and sulfate ion) has been found, and all hybrid MCS (based on knocking out both internal and exchange reactions) of length two have also been computed. The paper also points out the possible importance of these new intervention strategies. Full article
Show Figures

Figure 1

15 pages, 1031 KB  
Article
Analyzing and Resolving Infeasibility in Flux Balance Analysis of Metabolic Networks
by Steffen Klamt and Axel von Kamp
Metabolites 2022, 12(7), 585; https://doi.org/10.3390/metabo12070585 - 23 Jun 2022
Cited by 4 | Viewed by 3395
Abstract
Flux balance analysis (FBA) is a key method for the constraint-based analysis of metabolic networks. A technical problem may occur in FBA when known (e.g., measured) fluxes of certain reactions are integrated into an FBA scenario rendering the underlying linear program (LP) infeasible, [...] Read more.
Flux balance analysis (FBA) is a key method for the constraint-based analysis of metabolic networks. A technical problem may occur in FBA when known (e.g., measured) fluxes of certain reactions are integrated into an FBA scenario rendering the underlying linear program (LP) infeasible, for example, due to inconsistencies between some of the measured fluxes causing a violation of the steady-state or other constraints. Here, we present and compare two methods, one based on an LP and one on a quadratic program (QP), to find minimal corrections for the given flux values so that the FBA problem becomes feasible. We provide a general guide on how to treat infeasible FBA systems in practice and discuss relevant examples of potentially infeasible scenarios in core and genome-scale metabolic models. Finally, we also highlight and clarify the relationships to classical metabolic flux analysis, where solely algebraic approaches are used to compute unknown metabolic rates from measured fluxes and to balance infeasible flux scenarios. Full article
(This article belongs to the Section Bioinformatics and Data Analysis)
Show Figures

Graphical abstract

20 pages, 41179 KB  
Article
Inspecting the Solution Space of Genome-Scale Metabolic Models
by Seyed Babak Loghmani, Nadine Veith, Sven Sahle, Frank T. Bergmann, Brett G. Olivier and Ursula Kummer
Metabolites 2022, 12(1), 43; https://doi.org/10.3390/metabo12010043 - 5 Jan 2022
Cited by 6 | Viewed by 2916
Abstract
Genome-scale metabolic models are frequently used in computational biology. They offer an integrative view on the metabolic network of an organism without the need to know kinetic information in detail. However, the huge solution space which comes with the analysis of genome-scale models [...] Read more.
Genome-scale metabolic models are frequently used in computational biology. They offer an integrative view on the metabolic network of an organism without the need to know kinetic information in detail. However, the huge solution space which comes with the analysis of genome-scale models by using, e.g., Flux Balance Analysis (FBA) poses a problem, since it is hard to thoroughly investigate and often only an arbitrarily selected individual flux distribution is discussed as an outcome of FBA. Here, we introduce a new approach to inspect the solution space and we compare it with other approaches, namely Flux Variability Analysis (FVA) and CoPE-FBA, using several different genome-scale models of lactic acid bacteria. We examine the extent to which different types of experimental data limit the solution space and how the robustness of the system increases as a result. We find that our new approach to inspect the solution space is a good complementary method that offers additional insights into the variance of biological phenotypes and can help to prevent wrong conclusions in the analysis of FBA results. Full article
(This article belongs to the Special Issue Genome-Scale Metabolic Models)
Show Figures

Figure 1

17 pages, 1990 KB  
Article
Genome-Scale Metabolic Model of Infection with SARS-CoV-2 Mutants Confirms Guanylate Kinase as Robust Potential Antiviral Target
by Alina Renz , Lina Widerspick  and Andreas Dräger 
Genes 2021, 12(6), 796; https://doi.org/10.3390/genes12060796 - 24 May 2021
Cited by 29 | Viewed by 10080
Abstract
The current SARS-CoV-2 pandemic is still threatening humankind. Despite first successes in vaccine development and approval, no antiviral treatment is available for COVID-19 patients. The success is further tarnished by the emergence and spreading of mutation variants of SARS-CoV-2, for which some vaccines [...] Read more.
The current SARS-CoV-2 pandemic is still threatening humankind. Despite first successes in vaccine development and approval, no antiviral treatment is available for COVID-19 patients. The success is further tarnished by the emergence and spreading of mutation variants of SARS-CoV-2, for which some vaccines have lower efficacy. This highlights the urgent need for antiviral therapies even more. This article describes how the genome-scale metabolic model (GEM) of the host-virus interaction of human alveolar macrophages and SARS-CoV-2 was refined by incorporating the latest information about the virus’s structural proteins and the mutant variants B.1.1.7, B.1.351, B.1.28, B.1.427/B.1.429, and B.1.617. We confirmed the initially identified guanylate kinase as a potential antiviral target with this refined model and identified further potential targets from the purine and pyrimidine metabolism. The model was further extended by incorporating the virus’ lipid requirements. This opened new perspectives for potential antiviral targets in the altered lipid metabolism. Especially the phosphatidylcholine biosynthesis seems to play a pivotal role in viral replication. The guanylate kinase is even a robust target in all investigated mutation variants currently spreading worldwide. These new insights can guide laboratory experiments for the validation of identified potential antiviral targets. Only the combination of vaccines and antiviral therapies will effectively defeat this ongoing pandemic. Full article
(This article belongs to the Special Issue COVID-19 and Molecular Genetics)
Show Figures

Figure 1

24 pages, 2366 KB  
Article
Understanding FBA Solutions under Multiple Nutrient Limitations
by Eunice van Pelt-KleinJan, Daan H. de Groot and Bas Teusink
Metabolites 2021, 11(5), 257; https://doi.org/10.3390/metabo11050257 - 21 Apr 2021
Cited by 5 | Viewed by 4156
Abstract
Genome-scale stoichiometric modeling methods, in particular Flux Balance Analysis (FBA) and variations thereof, are widely used to investigate cell metabolism and to optimize biotechnological processes. Given (1) a metabolic network, which can be reconstructed from an organism’s genome sequence, and (2) constraints on [...] Read more.
Genome-scale stoichiometric modeling methods, in particular Flux Balance Analysis (FBA) and variations thereof, are widely used to investigate cell metabolism and to optimize biotechnological processes. Given (1) a metabolic network, which can be reconstructed from an organism’s genome sequence, and (2) constraints on reaction rates, which may be based on measured nutrient uptake rates, FBA predicts which reactions maximize an objective flux, usually the production of cell components. Although FBA solutions may accurately predict the metabolic behavior of a cell, the actual flux predictions are often hard to interpret. This is especially the case for conditions with many constraints, such as for organisms growing in rich nutrient environments: it remains unclear why a certain solution was optimal. Here, we rationalize FBA solutions by explaining for which properties the optimal combination of metabolic strategies is selected. We provide a graphical formalism in which the selection of solutions can be visualized; we illustrate how this perspective provides a glimpse of the logic that underlies genome-scale modeling by applying our formalism to models of various sizes. Full article
(This article belongs to the Special Issue Computational Biology for Metabolic Modelling)
Show Figures

Graphical abstract

13 pages, 1201 KB  
Article
The Metano Modeling Toolbox MMTB: An Intuitive, Web-Based Toolbox Introduced by Two Use Cases
by Julia Koblitz, Sabine Eva Will, S. Alexander Riemer, Thomas Ulas, Meina Neumann-Schaal and Dietmar Schomburg
Metabolites 2021, 11(2), 113; https://doi.org/10.3390/metabo11020113 - 17 Feb 2021
Cited by 2 | Viewed by 4194
Abstract
Genome-scale metabolic models are of high interest in a number of different research fields. Flux balance analysis (FBA) and other mathematical methods allow the prediction of the steady-state behavior of metabolic networks under different environmental conditions. However, many existing applications for flux optimizations [...] Read more.
Genome-scale metabolic models are of high interest in a number of different research fields. Flux balance analysis (FBA) and other mathematical methods allow the prediction of the steady-state behavior of metabolic networks under different environmental conditions. However, many existing applications for flux optimizations do not provide a metabolite-centric view on fluxes. Metano is a standalone, open-source toolbox for the analysis and refinement of metabolic models. While flux distributions in metabolic networks are predominantly analyzed from a reaction-centric point of view, the Metano methods of split-ratio analysis and metabolite flux minimization also allow a metabolite-centric view on flux distributions. In addition, we present MMTB (Metano Modeling Toolbox), a web-based toolbox for metabolic modeling including a user-friendly interface to Metano methods. MMTB assists during bottom-up construction of metabolic models by integrating reaction and enzymatic annotation data from different databases. Furthermore, MMTB is especially designed for non-experienced users by providing an intuitive interface to the most commonly used modeling methods and offering novel visualizations. Additionally, MMTB allows users to upload their models, which can in turn be explored and analyzed by the community. We introduce MMTB by two use cases, involving a published model of Corynebacterium glutamicum and a newly created model of Phaeobacter inhibens. Full article
(This article belongs to the Special Issue Computational Biology for Metabolic Modelling)
Show Figures

Graphical abstract

20 pages, 3755 KB  
Article
Low Entropy Sub-Networks Prevent the Integration of Metabolomic and Transcriptomic Data
by Krzysztof Gogolewski, Marcin Kostecki and Anna Gambin
Entropy 2020, 22(11), 1238; https://doi.org/10.3390/e22111238 - 31 Oct 2020
Cited by 2 | Viewed by 3118
Abstract
The constantly and rapidly increasing amount of the biological data gained from many different high-throughput experiments opens up new possibilities for data- and model-driven inference. Yet, alongside, emerges a problem of risks related to data integration techniques. The latter are not so widely [...] Read more.
The constantly and rapidly increasing amount of the biological data gained from many different high-throughput experiments opens up new possibilities for data- and model-driven inference. Yet, alongside, emerges a problem of risks related to data integration techniques. The latter are not so widely taken account of. Especially, the approaches based on the flux balance analysis (FBA) are sensitive to the structure of a metabolic network for which the low-entropy clusters can prevent the inference from the activity of the metabolic reactions. In the following article, we set forth problems that may arise during the integration of metabolomic data with gene expression datasets. We analyze common pitfalls, provide their possible solutions, and exemplify them by a case study of the renal cell carcinoma (RCC). Using the proposed approach we provide a metabolic description of the known morphological RCC subtypes and suggest a possible existence of the poor-prognosis cluster of patients, which are commonly characterized by the low activity of the drug transporting enzymes crucial in the chemotherapy. This discovery suits and extends the already known poor-prognosis characteristics of RCC. Finally, the goal of this work is also to point out the problem that arises from the integration of high-throughput data with the inherently nonuniform, manually curated low-throughput data. In such cases, the over-represented information may potentially overshadow the non-trivial discoveries. Full article
(This article belongs to the Special Issue Statistical Inference from High Dimensional Data)
Show Figures

Figure 1

20 pages, 2321 KB  
Article
Curation and Analysis of a Saccharomyces cerevisiae Genome-Scale Metabolic Model for Predicting Production of Sensory Impact Molecules under Enological Conditions
by William T. Scott, Eddy J. Smid, Richard A. Notebaart and David E. Block
Processes 2020, 8(9), 1195; https://doi.org/10.3390/pr8091195 - 21 Sep 2020
Cited by 13 | Viewed by 6398
Abstract
One approach for elucidating strain-to-strain metabolic differences is the use of genome-scale metabolic models (GSMMs). To date GSMMs have not focused on the industrially important area of flavor production and, as such; do not cover all the pathways relevant to flavor formation in [...] Read more.
One approach for elucidating strain-to-strain metabolic differences is the use of genome-scale metabolic models (GSMMs). To date GSMMs have not focused on the industrially important area of flavor production and, as such; do not cover all the pathways relevant to flavor formation in yeast. Moreover, current models for Saccharomyces cerevisiae generally focus on carbon-limited and/or aerobic systems, which is not pertinent to enological conditions. Here, we curate a GSMM (iWS902) to expand on the existing Ehrlich pathway and ester formation pathways central to aroma formation in industrial winemaking, in addition to the existing sulfur metabolism and medium-chain fatty acid (MCFA) pathways that also contribute to production of sensory impact molecules. After validating the model using experimental data, we predict key differences in metabolism for a strain (EC 1118) in two distinct growth conditions, including differences for aroma impact molecules such as acetic acid, tryptophol, and hydrogen sulfide. Additionally, we propose novel targets for metabolic engineering for aroma profile modifications employing flux variability analysis with the expanded GSMM. The model provides mechanistic insights into the key metabolic pathways underlying aroma formation during alcoholic fermentation and provides a potential framework to contribute to new strategies to optimize the aroma of wines. Full article
(This article belongs to the Special Issue Role of Yeast in Wine Fermentation Processes)
Show Figures

Figure 1

Back to TopTop