Staphylococcus epidermidis RP62A’s Metabolic Network: Validation and Intervention Strategies
Abstract
:1. Introduction
- Replicating the results obtained from Díaz Calvo et al. [6], validating the model, and discussing improvements to the calculations performed in the original work.
- Providing a better understanding of the Staphylococcus epidermidis RP62A metabolic network.
- Proposing new minimal interventions to the metabolic network to feasibly eliminate S. epidermidis.
2. Material and Methods
2.1. Constraint-Based Modeling
- (partially) implies if whenever is active, must also be active.
- is equivalent to if and .
- (totally) implies if and there is a constant such that in any state in which is active, is satisfied.
2.2. Staphylococcus epidermidis RP62A Model
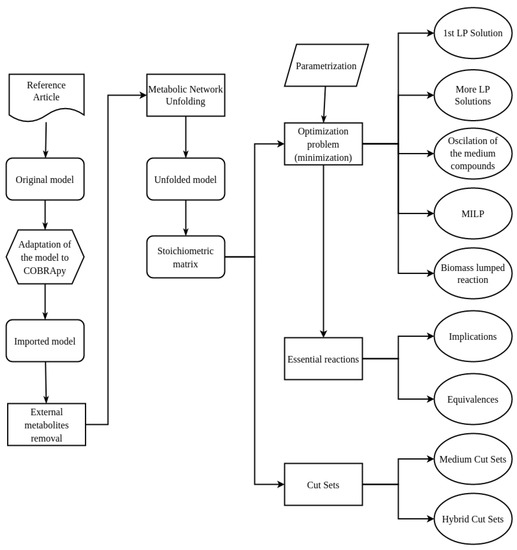
2.3. Our Experimental Approach
- Mixed-integer linear programming (MILP). Many solutions are obtained depending on the parameter that controls the optimization procedure.
- Formulating a new optimization problem by creating a lumped biomass pseudo-reaction that gathers all its precursors in a simplified way. The modified model can also be downloaded from https://github.com/biogacop/Sepidermidis_Analysis.
3. Results
3.1. Validation of the Model
3.2. Minimal Intervention Strategies
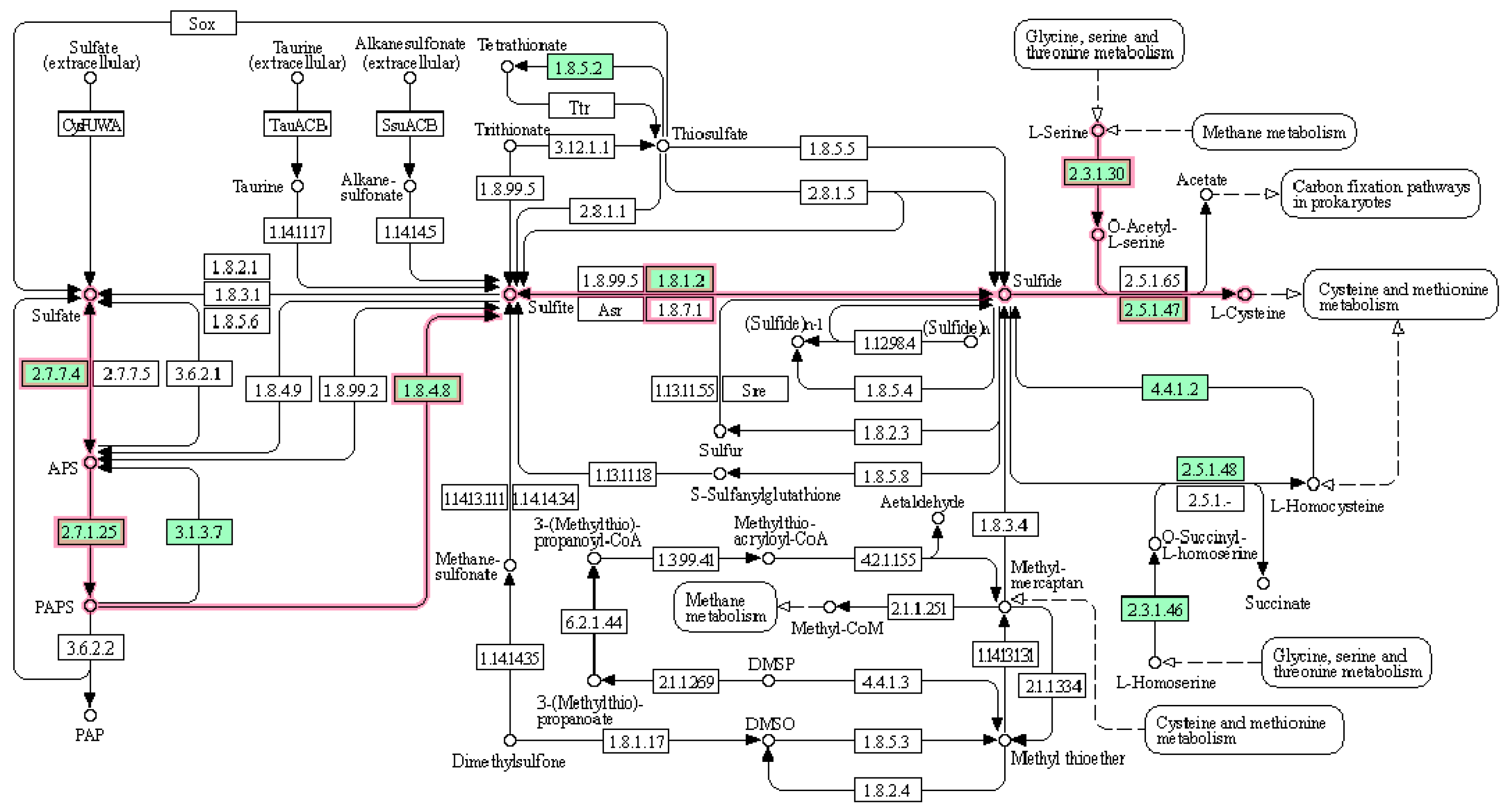
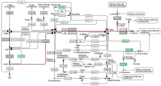
3.2.1. Internal Minimal Cut Sets
- Five evident implications: the ATPase reaction, the NAD cofactor activation reaction, the hydrolysis of pyrophosphate (which has many secondary implications), RXN66-532 (alpha-D-phosphohexomutase, catalyzes the interconversion between glucose-6-phosphate and alpha-glucose-1-phosphate), and the phosphorylation of diacylglycerol, which participates in the glycolytic pathway.
- Seven other implications: We have itemized this part to avoid long sequences
- NICONUCADENYLYLTRAN-RXN (nicotinate-nucleotide adenylyltransferase, adenylation of nicotinate mononucleotide to nicotinic acid adenine dinucleotide).
- RXN-12002 (UMP/CMP kinase, phosphorylates UMP to UDP).
- SHIKIMATE-5-DEHYDROGENASE-RXN (shikimate dehydrogenase (NADP+), catalyzes the reversible NADPH linked reduction of 3-dehydroshikimate to shikimate and involved in the biosynthesis of aromatic amino acids).
- HYDROXYMETHYLGLUTARYL-COA-SYNTHASE-RXN (hydroxymethylglutaryl-CoA synthase, participates in ergosterol biosynthesis by condensing acetyl-CoA with acetoacetyl-CoA to yield hydroxymethylglutaryl-CoA).
- IPPISOM-RXN (isopentenyl-diphosphate -isomerase, catalyzes the isomerization of isopentenyl pyrophosphate to isopentenyl pyrophosphate taking part in the biosynthesis of isoprenoids).
- PRPPSYN-RXN (ribose-phosphate diphosphokinase, involved in the chorismate synthesis pathway, which is part of the synthesis of aromatic-type amino acids).
- Palmitate_synth (palmitate synthase, yielding palmitate a saturated fatty acid which is a component of the cell membrane).
3.2.2. External Minimal Cut Sets
3.2.3. Hybrid Minimal Cut Sets
4. Discussion
4.1. Model Validation and Best Practices
- Homogenize the id and name naming system. Although, indeed, the notation of the model’s reactions, metabolites, and genes is usually automatized, when curating the model, a naming system must be taken into account to maintain the consistency of the model. Otherwise, it can lead the observer misinterpreting the model, making it difficult to interact with the metabolic network, leading to calculation mistakes.
- There are several possible reasons for a metabolite to be a dead-end: missing annotation, missing/absent exchange reactions, or simply that the reaction cannot carry flux at steady-state. In any case, this model is expected to reduce this ratio in future updates. Thus, it is important to declare the external and dead-end metabolites of the model explicitly. If there are differences between external metabolites that represent the limit of the metabolic network represented by the model and metabolites related to the representation of biomass and by-products, they should be mentioned.
- Detail on which databases (version) and organisms (assembly accession) the notation has been based on to build the model.
- Declare if there are pseudo-reactions or pseudo-metabolites and what functions they fulfill in the model.
- If a solution to an FBA optimization problem is given, explicitly declare the total flux obtained. The solution support should be included in the Supplementary Material if the solution is unique. This statement is for reproducibility purposes.
4.2. Minimal Intervention Strategies
5. Conclusions
Supplementary Materials
Author Contributions
Funding
Institutional Review Board Statement
Informed Consent Statement
Data Availability Statement
Acknowledgments
Conflicts of Interest
References
- Volkova, S.; Matos, M.R.; Mattanovich, M.; Marín de Mas, I. Metabolic modelling as a framework for metabolomics data integration and analysis. Metabolites 2020, 10, 303. [Google Scholar] [CrossRef] [PubMed]
- Gu, C.; Kim, G.B.; Kim, W.J.; Kim, H.U.; Lee, S.Y. Current status and applications of genome-scale metabolic models. Genome Biol. 2019, 20, 121. [Google Scholar] [CrossRef] [PubMed]
- Moulin, C.; Tournier, L.; Peres, S. Combining Kinetic and Constraint-Based Modelling to Better Understand Metabolism Dynamics. Processes 2021, 9, 1701. [Google Scholar] [CrossRef]
- Nielsen, J. Systems biology of metabolism. Annu. Rev. Biochem. 2017, 86, 245–275. [Google Scholar] [CrossRef] [PubMed]
- Schneider, P.; von Kamp, A.; Klamt, S. An extended and generalized framework for the calculation of metabolic intervention strategies based on minimal cut sets. PLoS Comput. Biol. 2020, 16, e1008110. [Google Scholar] [CrossRef]
- Díaz Calvo, T.; Tejera, N.; McNamara, I.; Langridge, G.C.; Wain, J.; Poolman, M.; Singh, D. Genome-scale metabolic modelling approach to understand the metabolism of the opportunistic human pathogen Staphylococcus epidermidis RP62A. Metabolites 2022, 12, 136. [Google Scholar] [CrossRef]
- Diaz Calvo, T. Investigating the Metabolism of Non-Aureus Staphylococci Relevant to Prosthetic Joint Infection. Ph.D. Thesis, University of East Anglia, Norwich, UK, 2020. [Google Scholar]
- Hädicke, O.; Klamt, S. Computing complex metabolic intervention strategies using constrained minimal cut sets. Metab. Eng. 2011, 13, 204–213. [Google Scholar] [CrossRef] [PubMed]
- Guil, F.; Hidalgo, J.F.; García, J.M. Flux Coupling and the Objective Functions’ Length in EFMs. Metabolites 2020, 10, 489. [Google Scholar] [CrossRef]
- Klamt, S.; Gilles, E.D. Minimal cut sets in biochemical reaction networks. Bioinformatics 2004, 20, 226–234. [Google Scholar] [CrossRef] [PubMed]
- Hussain, M.; Hastings, J.; White, P. A chemically defined medium for slime production by coagulase-negative staphylococci. J. Med. Microbiol. 1991, 34, 143–147. [Google Scholar] [CrossRef] [Green Version]
- Feierabend, M.; Renz, A.; Zelle, E.; Nöh, K.; Wiechert, W.; Dräger, A. High-Quality Genome-Scale Reconstruction of Corynebacterium glutamicum ATCC 13032. Front. Microbiol. 2021, 12, 750206. [Google Scholar] [CrossRef]
- Ebrahim, A.; Lerman, J.A.; Palsson, B.O.; Hyduke, D.R. COBRApy: Constraints-based reconstruction and analysis for python. BMC Syst. Biol. 2013, 7, 74. [Google Scholar]
- Kluyver, T.; Ragan-Kelley, B.; Pérez, F.; Granger, B.; Bussonnier, M.; Frederic, J.; Kelley, K.; Hamrick, J.; Grout, J.; Corlay, S.; et al. Jupyter Notebooks—A publishing format for reproducible computational workflows. In Positioning and Power in Academic Publishing: Players, Agents and Agendas; Loizides, F., Schmidt, B., Eds.; IOS Press: Amsterdam, The Netherlands, 2016; pp. 87–90. [Google Scholar]
- VanRossum, G.; Drake, F.L. The Python Language Reference; Python Software Foundation: Amsterdam, The Netherlands, 2010. [Google Scholar]
- Cplex, I.I. V12. 1: User’s Manual for CPLEX. Int. Bus. Mach. Corp. 2009, 46, 157. [Google Scholar]
- King, Z.A.; Lu, J.; Dräger, A.; Miller, P.; Federowicz, S.; Lerman, J.A.; Ebrahim, A.; Palsson, B.O.; Lewis, N.E. BiGG Models: A platform for integrating, standardizing and sharing genome-scale models. Nucleic Acids Res. 2016, 44, D515–D522. [Google Scholar] [CrossRef]
- Berge, C. Hypergraphs: Combinatorics of Finite Sets; Elsevier: Amsterdam, The Netherlands, 1984; Volume 45. [Google Scholar]
- Meretoudi, A.; Banti, C.; Siafarika, P.; Kalampounias, A.; Hadjikakou, S. Tetracycline Water Soluble Formulations with Enhanced Antimicrobial Activity. Antibiotics 2020, 9, 845. [Google Scholar] [CrossRef] [PubMed]
- Fael, H.; Demirel, A.L. Nisin/polyanion layer-by-layer films exhibiting different mechanisms in antimicrobial efficacy. RSC Adv. 2020, 10, 10329–10337. [Google Scholar] [CrossRef] [PubMed] [Green Version]



Publisher’s Note: MDPI stays neutral with regard to jurisdictional claims in published maps and institutional affiliations. |
© 2022 by the authors. Licensee MDPI, Basel, Switzerland. This article is an open access article distributed under the terms and conditions of the Creative Commons Attribution (CC BY) license (https://creativecommons.org/licenses/by/4.0/).
Share and Cite
Guil, F.; Sánchez-Cid, G.; García, J.M. Staphylococcus epidermidis RP62A’s Metabolic Network: Validation and Intervention Strategies. Metabolites 2022, 12, 808. https://doi.org/10.3390/metabo12090808
Guil F, Sánchez-Cid G, García JM. Staphylococcus epidermidis RP62A’s Metabolic Network: Validation and Intervention Strategies. Metabolites. 2022; 12(9):808. https://doi.org/10.3390/metabo12090808
Chicago/Turabian StyleGuil, Francisco, Guillermo Sánchez-Cid, and José M. García. 2022. "Staphylococcus epidermidis RP62A’s Metabolic Network: Validation and Intervention Strategies" Metabolites 12, no. 9: 808. https://doi.org/10.3390/metabo12090808
APA StyleGuil, F., Sánchez-Cid, G., & García, J. M. (2022). Staphylococcus epidermidis RP62A’s Metabolic Network: Validation and Intervention Strategies. Metabolites, 12(9), 808. https://doi.org/10.3390/metabo12090808

