Sign in to use this feature.

Years

Between: -

Subjects

remove_circle_outline
remove_circle_outline
remove_circle_outline
remove_circle_outline
remove_circle_outline
remove_circle_outline
remove_circle_outline
remove_circle_outline
remove_circle_outline

Journals

Article Types

Countries / Regions

Search Results (105)

Search Parameters:
Keywords = finite metric spaces

Order results
Result details
Results per page
Select all
Export citation of selected articles as:
25 pages, 372 KB  
Article
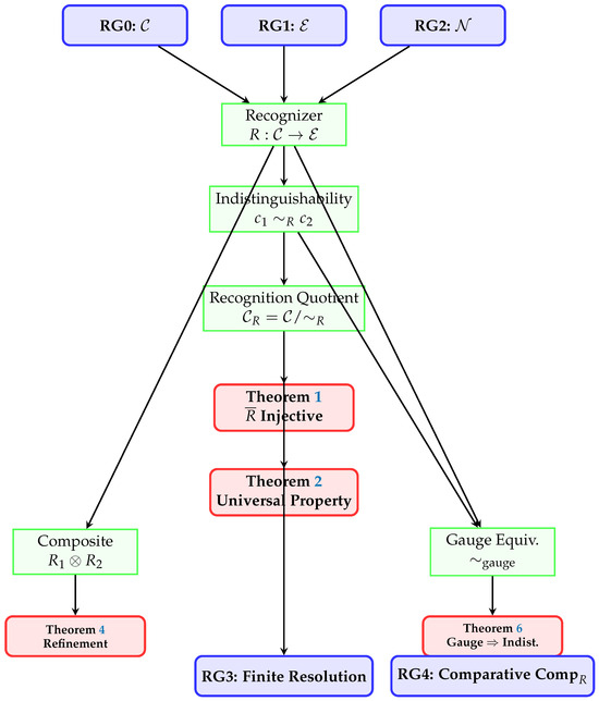
Recognition Geometry
by Jonathan Washburn, Milan Zlatanović and Elshad Allahyarov
Axioms 2026, 15(2), 90; https://doi.org/10.3390/axioms15020090 - 26 Jan 2026
Viewed by 143
Abstract
We introduce Recognition Geometry (RG), an axiomatic framework in which geometric structure is not assumed a priori but derived. The starting point of the theory is a configuration space together with recognizers that map configurations to observable events. Observational indistinguishability induces an equivalence [...] Read more.
We introduce Recognition Geometry (RG), an axiomatic framework in which geometric structure is not assumed a priori but derived. The starting point of the theory is a configuration space together with recognizers that map configurations to observable events. Observational indistinguishability induces an equivalence relation, and the observable space is obtained as a recognition quotient. Locality is introduced through a neighborhood system, without assuming any metric or topological structure. A finite local resolution axiom formalizes the fact that any observer can distinguish only finitely many outcomes within a local region. We prove that the induced observable map R¯:CRE is injective, establishing that observable states are uniquely determined by measurement outcomes with no hidden structure. The framework connects deeply with existing approaches: C*-algebraic quantum theory, information geometry, categorical physics, causal set theory, noncommutative geometry, and topos-theoretic foundations all share the measurement-first philosophy, yet RG provides a unified axiomatic foundation synthesizing these perspectives. Comparative recognizers allow us to define order-type relations based on operational comparison. Under additional assumptions, quantitative notions of distinguishability can be introduced in the form of recognition distances, defined as pseudometrics. Several examples are provided, including threshold recognizers on Rn, discrete lattice models, quantum spin measurements, and an example motivated by Recognition Science. In the last part, we develop the composition of recognizers, proving that composite recognizers refine quotient structures and increase distinguishing power. We introduce symmetries and gauge equivalence, showing that gauge-equivalent configurations are necessarily observationally indistinguishable, though the converse does not hold in general. A significant part of the axiomatic framework and the main constructions are formalized in the Lean 4 proof assistant, providing an independent verification of logical consistency. Full article
(This article belongs to the Special Issue Advances in Geometry and Its Applications)
Show Figures

Figure 1

16 pages, 415 KB  
Article
Investigations of Compactness-Type Attributes in Interval Metric Spaces
by Rukhsar Khatun, Maryam G. Alshehri, Md Sadikur Rahman and Asoke Kumar Bhunia
Axioms 2026, 15(1), 57; https://doi.org/10.3390/axioms15010057 - 13 Jan 2026
Viewed by 143
Abstract
Discovering the compactness properties in generalized-type metric spaces opens up a fascinating area of research. The present study tries to develop a theoretical framework for compactness with key properties in the recently developed interval metric space. This work begins with explaining the covers [...] Read more.
Discovering the compactness properties in generalized-type metric spaces opens up a fascinating area of research. The present study tries to develop a theoretical framework for compactness with key properties in the recently developed interval metric space. This work begins with explaining the covers and open covers to define compact interval metric spaces and their main features. Next, a similar definition of compactness using the finite intersection property is introduced. Then, the famous Heine–Borel theorem for compactness is extended in the case of interval metric spaces. Also, the concepts of sequential-type compactness and Bolzano–Weierstrass (BW)-type compactness for interval metric spaces are introduced with their equivalency relationship. Finally, the notion of total boundedness in interval metric spaces and its connection with compactness is introduced, providing new insights into these mathematical concepts. Full article
Show Figures

Figure 1

20 pages, 1768 KB  
Article
Towards Patient Anatomy-Based Simulation of Net Cerebrospinal Fluid Flow in the Intracranial Compartment
by Edgaras Misiulis, Algis Džiugys, Alina Barkauskienė, Aidanas Preikšaitis, Vytenis Ratkūnas, Gediminas Skarbalius, Robertas Navakas, Tomas Iešmantas, Robertas Alzbutas, Saulius Lukoševičius, Mindaugas Šerpytis, Indrė Lapinskienė, Jewel Sengupta and Vytautas Petkus
Appl. Sci. 2026, 16(2), 611; https://doi.org/10.3390/app16020611 - 7 Jan 2026
Viewed by 216
Abstract
Biophysics-based, patient-specific modeling remains challenging for clinical translation, particularly for cerebrospinal fluid (CSF) flow where anatomical detail and computational cost are tightly coupled. We present a computational framework for steady net CSF redistribution in an MRI-derived cranial CSF domain reconstructed from T2 [...] Read more.
Biophysics-based, patient-specific modeling remains challenging for clinical translation, particularly for cerebrospinal fluid (CSF) flow where anatomical detail and computational cost are tightly coupled. We present a computational framework for steady net CSF redistribution in an MRI-derived cranial CSF domain reconstructed from T2-weighted imaging, including the ventricular system, cranial subarachnoid space, and periarterial pathways, to the extent resolvable by clinical MRI. Cranial CSF spaces were segmented in 3D Slicer and a steady Darcy formulation with prescribed CSF production/absorption was solved in COMSOL Multiphysics®. Geometrical and flow descriptors were quantified using region-based projection operations. We assessed discretization cost–accuracy trade-offs by comparing first- and second-order finite elements. First-order elements produced a 1.4% difference in transmantle pressure and a <10% difference in element-wise mass-weighted velocity metric for 90% of elements, while reducing computation time by 75% (20 to 5 min) and peak memory usage five-fold (150 to 30 GB). This proof-of-concept framework provides a computationally tractable baseline for studying steady net CSF pathway redistribution and sensitivity to boundary assumptions, and may support future patient-specific investigations in pathological conditions such as subarachnoid hemorrhage, hydrocephalus and brain tumors. Full article
Show Figures

Figure 1

36 pages, 4699 KB  
Article
On a Pseudo-Orthogonality Condition Related to Cyclic Self-Mappings in Metric Spaces and Some of Their Relevant Properties
by Manuel De la Sen and Asier Ibeas
Mathematics 2026, 14(1), 36; https://doi.org/10.3390/math14010036 - 22 Dec 2025
Viewed by 240
Abstract
This paper relies on orthogonal metric spaces related to cyclic self-mappings and some of their relevant properties. The involved binary relation is not symmetric, and then the term pseudo-orthogonality will be used for the relation used in the article to address the established [...] Read more.
This paper relies on orthogonal metric spaces related to cyclic self-mappings and some of their relevant properties. The involved binary relation is not symmetric, and then the term pseudo-orthogonality will be used for the relation used in the article to address the established results on cyclic self-mappings. Firstly, some orthogonal binary relations are given through examples to fix some ideas to be followed in the main body of the article. It is seen that the orthogonal elements of the orthogonal sets are not necessarily singletons. Secondly, “ad hoc” specific orthogonality binary relations are also described through examples related to the investigation of stability and controllability problems in dynamic systems. The main objective of this paper is to investigate the properties of cyclic single-valued self-mappings on the union of any finite number p2 of nonempty closed subsets of a metric space in a cyclic disposal under an “ad hoc” defined pseudo-orthogonality condition. Such a condition is defined on certain subsequences, referred to as pseudo-orthogonal sequences, rather than on the whole generated sequences under the self-mapping. It basically consists of a cyclic, in general iteration-dependent, contractive condition just for such subsequences which, on the other hand, are not forced as a constraint to be fulfilled by the whole sequences. Furthermore, the whole sequences in which those sequences are contained are allowed to be locally non-contractive or even locally expansive. The boundedness and the convergence properties of distances between pseudo-orthogonal subsequences and sequences are investigated under the condition that one of the subsets has a unique best proximity point to its adjacent subset in the cyclic disposal to which the pseudo-orthogonal subsequences converge. The pseudo-orthogonal metric subspace of the given metric space is proved to be complete although the whole metric space is not assumed to be complete. The pseudo-orthogonal element is seen to be a set of best proximity points, one per subset of the cyclic disposal, although it is not required for all the best proximity sets to be singletons. It is proved that the pseudo-orthogonal subsequences converge to a limit cycle, consisting of a best proximity point per subset of the cyclic disposal, which is also the pseudo-orthogonal element. The whole sequences are also proved to be bounded and the distances between their elements in adjacent subsets are also proved to converge to the distance between adjacent subsets. In the event that the metric space is a uniformly convex Banach space, it suffices that one of the subsets of the cyclic disposal be boundedly compact with its best proximity set being a singleton. In this case, the pseudo-orthogonal sequences converge to their best proximity set to their adjacent subset provided that such a best proximity set is a singleton. Full article
Show Figures

Figure 1

24 pages, 344 KB  
Article
Bayesian Updating for Stochastic Processes in Infinite-Dimensional Normed Vector Spaces
by Serena Doria
Axioms 2025, 14(12), 927; https://doi.org/10.3390/axioms14120927 - 17 Dec 2025
Viewed by 325
Abstract
In this paper, we introduce a generalized framework for conditional probability in stochastic processes taking values in infinite-dimensional normed spaces. Classical definitions, based on measurability with respect to a conditioning σ-algebra, become inadequate when the available information is restricted to a σ [...] Read more.
In this paper, we introduce a generalized framework for conditional probability in stochastic processes taking values in infinite-dimensional normed spaces. Classical definitions, based on measurability with respect to a conditioning σ-algebra, become inadequate when the available information is restricted to a σ-algebra generated by a finite or countable family of random variables. In such settings, many events of interest are not measurable with respect to the conditioning σ-field, preventing the standard definition of conditional probability. To overcome this limitation, we propose an extension of the coherent conditioning model through the use of Hausdorff measures. The key idea is to exploit the non-equivalence of norms in infinite-dimensional spaces, which gives rise to distinct metric structures and corresponding Hausdorff dimensions for the same events. Conditional probabilities are then defined relative to families of Hausdorff outer measures parameterized by their dimensional exponents. This geometric reformulation allows the notion of conditionality to depend explicitly on the underlying metric and topological properties of the space. The resulting model provides a flexible and coherent framework for analyzing conditioning in infinite-dimensional stochastic systems, with potential implications for Bayesian inference in functional spaces. Full article
(This article belongs to the Special Issue Probability Theory and Stochastic Processes: Theory and Applications)
Show Figures

Figure 1

29 pages, 4969 KB  
Article
Revisiting Probabilistic Metric Spaces
by Michael D. Rice
Int. J. Topol. 2025, 2(4), 21; https://doi.org/10.3390/ijt2040021 - 11 Dec 2025
Viewed by 336
Abstract
The field of probabilistic metric spaces has an intrinsic interest based on a blend of ideas drawn from metric space theory and probability theory. The goal of the present paper is to introduce and study new ideas in this field. In general terms, [...] Read more.
The field of probabilistic metric spaces has an intrinsic interest based on a blend of ideas drawn from metric space theory and probability theory. The goal of the present paper is to introduce and study new ideas in this field. In general terms, we investigate the following concepts: linearly ordered families of distances and associated continuity properties, geometric properties of distances, finite range weak probabilistic metric spaces, generalized Menger spaces, and a categorical framework for weak probabilistic metric spaces. Hopefully, the results will contribute to the foundations of the subject. Full article
21 pages, 590 KB  
Article
Nonrelativistic Quantum Dynamics in a Twisted Screw Spacetime
by Faizuddin Ahmed and Edilberto O. Silva
Universe 2025, 11(12), 391; https://doi.org/10.3390/universe11120391 - 27 Nov 2025
Viewed by 495
Abstract
We investigate the nonrelativistic quantum dynamics of a spinless particle in a screw-type spacetime endowed with two independent twist controls that interpolate between a pure screw dislocation and a homogeneous twist. From the induced spatial metric, we build the covariant Schrödinger operator, separate [...] Read more.
We investigate the nonrelativistic quantum dynamics of a spinless particle in a screw-type spacetime endowed with two independent twist controls that interpolate between a pure screw dislocation and a homogeneous twist. From the induced spatial metric, we build the covariant Schrödinger operator, separate variables to obtain a single radial eigenproblem, and include a uniform axial magnetic field and an Aharonov–Bohm (AB) flux by minimal coupling. Analytically, we identify a clean separation between a global, AB-like reindexing set by the screw parameter and a local, curvature-driven mixing generated by the distributed twist. We derive the continuity equation and closed expressions for the azimuthal and axial probability currents, establish practical parameter scalings, and recover limiting benchmarks (AB, Landau, and flat space). Numerically, a finite-difference Sturm–Liouville solver (with core excision near the axis and Langer transform) resolves spectra, wave functions, and currents. The results reveal AB periodicity and reindexing with the screw parameter, Landau fan trends, twist-induced level tilts and avoided crossings, and a geometry-induced near-axis backflow of the axial current with negligible weight in cross-section integrals. The framework maps the geometry and fields directly onto measurable spectral shifts, interferometric phases, and persistent-current signals. Full article
(This article belongs to the Section Foundations of Quantum Mechanics and Quantum Gravity)
Show Figures

Figure 1

34 pages, 1584 KB  
Article
Cost Optimization in a GI/M/2/N Queue with Heterogeneous Servers, Working Vacations, and Impatient Customers via the Bat Algorithm
by Abdelhak Guendouzi and Salim Bouzebda
Mathematics 2025, 13(21), 3559; https://doi.org/10.3390/math13213559 - 6 Nov 2025
Cited by 1 | Viewed by 548
Abstract
This paper analyzes a finite-capacity GI/M/2/N queue with two heterogeneous servers operating under a multiple working-vacation policy, Bernoulli feedback, and customer impatience. Using the supplementary-variable technique in tandem with a tailored recursive scheme, we derive the [...] Read more.
This paper analyzes a finite-capacity GI/M/2/N queue with two heterogeneous servers operating under a multiple working-vacation policy, Bernoulli feedback, and customer impatience. Using the supplementary-variable technique in tandem with a tailored recursive scheme, we derive the stationary distributions of the system size as observed at pre-arrival instants and at arbitrary epochs. From these, we obtain explicit expressions for key performance metrics, including blocking probability, average reneging rate, mean queue length, mean sojourn time, throughput, and server utilizations. We then embed these metrics in an economic cost function and determine service-rate settings that minimize the total expected cost via the Bat Algorithm. Numerical experiments implemented in R validate the analysis and quantify the managerial impact of the vacation, feedback, and impatience parameters through sensitivity studies. The framework accommodates general renewal arrivals (GI), thereby extending classical (M/M/2/N) results to more realistic input processes while preserving computational tractability. Beyond methodological interest, the results yield actionable design guidance: (i) they separate Palm and time-stationary viewpoints cleanly under non-Poisson input, (ii) they retain heterogeneity throughout all formulas, and (iii) they provide a cost–optimization pipeline that can be deployed with routine numerical effort. Methodologically, we (i) characterize the generator of the augmented piecewise–deterministic Markov process and prove the existence/uniqueness of the stationary law on the finite state space, (ii) derive an explicit Palm–time conversion formula valid for non-Poisson input, (iii) show that the boundary-value recursion for the Laplace–Stieltjes transforms runs in linear time O(N) and is numerically stable, and (iv) provide influence-function (IPA) sensitivities of performance metrics with respect to (μ1,μ2,ν,α,ϕ,β). Full article
(This article belongs to the Section D1: Probability and Statistics)
Show Figures

Figure 1

28 pages, 7203 KB  
Article
Influence of Fin Spacing and Fin Height in Passive Heat Sinks: Numerical Analysis with Experimental Comparison
by Mateo Kirinčić, Tin Fadiga and Boris Delač
Appl. Sci. 2025, 15(21), 11410; https://doi.org/10.3390/app152111410 - 24 Oct 2025
Viewed by 1213
Abstract
In this paper, heat dissipation through a passive vertical plate fin heat sink via natural convection was numerically investigated. The influence of two nondimensional geometric parameters, fin spacing-to-thickness ratio and fin height-to-spacing ratio, on the heat sink’s thermal performance was evaluated. A mathematical [...] Read more.
In this paper, heat dissipation through a passive vertical plate fin heat sink via natural convection was numerically investigated. The influence of two nondimensional geometric parameters, fin spacing-to-thickness ratio and fin height-to-spacing ratio, on the heat sink’s thermal performance was evaluated. A mathematical model describing the three-dimensional steady-state problem of buoyancy-driven flow and heat transfer was formulated. The solution was obtained numerically using the finite volume method in Ansys Fluent. The model and numerical procedure were validated by comparing the numerical predictions with measurements acquired on a constructed experimental apparatus. The heat sink thermal performance was assessed based on a series of performance metrics: heat dissipation rate, heat transfer coefficient, overall thermal resistance, and fin efficiency. Fin spacing-to-thickness ratio was varied between 1.86 and 4.8. Heat dissipation rate displayed a clear peak at a value of approximately 2.6, which coincided with a minimum in the overall thermal resistance. The heat transfer coefficient initially grew steadily, but at higher values of fin spacing-to-thickness ratio, it began to stagnate. Fin efficiency consistently decreased across the investigated range. Fin height-to-spacing ratio was varied between 1.11 and 7.78. The heat dissipation rate increased almost linearly across this range, but when the mass-specific heat dissipation rate was considered, it yielded diminishing returns. The heat transfer coefficient likewise exhibited a plateauing trend, while fin efficiency decreased steadily across the investigated range of fin height-to-spacing ratio. The obtained numerical results provide guidelines for geometry selection and can serve as a foundation for further analyses and optimizations of passive heat sinks’ thermal performance. Full article
(This article belongs to the Section Applied Thermal Engineering)
Show Figures

Figure 1

16 pages, 342 KB  
Article
Almost Nonlinear Contractions of Pant Type Employing Locally Finitely Transitive Relations with an Application to Nonlinear Integral Equations
by Faizan Ahmad Khan, Abdulrahman F. Aljohani, Adel Alatawi, Fahad M. Alamrani, Mohammed Zayed Alruwaytie and Esmail Alshaban
Mathematics 2025, 13(19), 3235; https://doi.org/10.3390/math13193235 - 9 Oct 2025
Viewed by 379
Abstract
In this research, a few metrical fixed-point outcomes consisting of an almost nonlinear Pant-type contraction employing a locally finitely transitive relation have been established. The findings of our research extrapolate, unify, develop, and improve a number of previously mentioned results. In the present [...] Read more.
In this research, a few metrical fixed-point outcomes consisting of an almost nonlinear Pant-type contraction employing a locally finitely transitive relation have been established. The findings of our research extrapolate, unify, develop, and improve a number of previously mentioned results. In the present investigation, we formulate a fixed-point finding for almost nonlinear Pant-type contractions in abstract metric space. To assist our study, we formulate numerous examples to illustrate our outcomes. Using our findings, we describe the existence and uniqueness of solutions to a nonlinear Fredholm integral equation. Full article
17 pages, 344 KB  
Article
On Some Classes of Enriched Cyclic Contractive Self-Mappings and Their Boundedness and Convergence Properties
by Manuel De la Sen
Mathematics 2025, 13(18), 2948; https://doi.org/10.3390/math13182948 - 11 Sep 2025
Cited by 2 | Viewed by 464
Abstract
This paper focuses on dealing with several types of enriched cyclic contractions defined in the union of a set of non-empty closed subsets of normed or metric spaces. In general, any finite number p2 of subsets is permitted in the cyclic [...] Read more.
This paper focuses on dealing with several types of enriched cyclic contractions defined in the union of a set of non-empty closed subsets of normed or metric spaces. In general, any finite number p2 of subsets is permitted in the cyclic arrangement. The types of examined single-valued enriched cyclic contractions are, in general, less stringent from the point of view of constraints on the self-mappings compared to p-cyclic contractions while the essential properties of these last ones are kept. The convergence of distances is investigated as well as that of sequences generated by the considered enriched cyclic mappings. It is proved that, both in normed spaces and in simple metric spaces, the distances of sequences of points in adjacent subsets converge to the distance between such subsets under weak extra conditions compared to the cyclic contractive case, which is simply that the contractive constant be less than one. It is also proved that if the metric space is a uniformly convex Banach space and one of the involved subsets is convex then all the sequences between adjacent subsets converge to a unique set of best proximity points, one of them per subset which conform a limit cycle, although the sets of best proximity points are not all necessarily singletons in all the subsets. Full article
(This article belongs to the Topic Fixed Point Theory and Measure Theory)
36 pages, 423 KB  
Article
Geometric Realization of Triality via Octonionic Vector Fields
by Álvaro Antón-Sancho
Symmetry 2025, 17(9), 1414; https://doi.org/10.3390/sym17091414 - 1 Sep 2025
Cited by 1 | Viewed by 996
Abstract
In this paper, we investigate the geometric realization of Spin(8) triality through vector fields on the octonionic algebra O. The triality automorphism group of Spin(8), isomorphic to S3, cyclically permutes the three inequivalent [...] Read more.
In this paper, we investigate the geometric realization of Spin(8) triality through vector fields on the octonionic algebra O. The triality automorphism group of Spin(8), isomorphic to S3, cyclically permutes the three inequivalent 8-dimensional representations: the vector representation V and the spinor representations S+ and S. While triality automorphisms are well known through representation theory, their concrete geometric realization as flows on octonionic space has remained unexplored. We construct explicit smooth vector fields Xσ and Xσ2 on OR8 whose flows generate infinitesimal triality transformations. These vector fields have a linear structure arising from skew-symmetric matrices that implement simultaneous rotations in three orthogonal coordinate planes, providing the first elementary geometric description of triality symmetry. The main results establish that these vector fields preserve the octonionic multiplication structure up to automorphisms in G2=Aut(O), demonstrating fundamental compatibility between geometric flows and octonionic algebra. We prove that the standard Euclidean metric on O is triality-invariant and classify all triality-invariant Riemannian metrics as conformal to the Euclidean metric with a conformal factor depending only on the isotonic norm. This classification employs Schur’s lemma applied to the irreducible Spin(8) action, revealing the rigidity imposed by triality symmetry. We provide a complete classification of triality-symmetric minimal surfaces, showing they are locally isometric to totally geodesic planes, surfaces of revolution about triality-fixed axes, or surfaces generated by triality orbits of geodesic curves. This trichotomy reflects the threefold triality symmetry and establishes correspondence between representation-theoretic decomposition and geometric surface types. For complete surfaces with finite total curvature, we establish global classification and develop explicit Weierstrass-type representations adapted to triality symmetry. Full article
(This article belongs to the Special Issue Symmetry and Lie Algebras)
13 pages, 327 KB  
Article
PSO-Guided Construction of MRD Codes for Rank Metrics
by Behnam Dehghani and Amineh Sakhaie
Mathematics 2025, 13(17), 2756; https://doi.org/10.3390/math13172756 - 27 Aug 2025
Viewed by 934
Abstract
Maximum Rank-Distance (MRD) codes are a class of optimal error-correcting codes that achieve the Singleton-like bound for rank metric, making them invaluable in applications such as network coding, cryptography, and distributed storage. While algebraic constructions of MRD codes (e.g., Gabidulin codes) are well-studied [...] Read more.
Maximum Rank-Distance (MRD) codes are a class of optimal error-correcting codes that achieve the Singleton-like bound for rank metric, making them invaluable in applications such as network coding, cryptography, and distributed storage. While algebraic constructions of MRD codes (e.g., Gabidulin codes) are well-studied for specific parameters, a comprehensive theory for their existence and structure over arbitrary finite fields remains an open challenge. Recent advances have expanded MRD research to include twisted, scattered, convolutional, and machine-learning-aided approaches, yet many parameter regimes remain unexplored. This paper introduces a computational optimization framework for constructing MRD codes using Particle Swarm Optimization (PSO), a bio-inspired metaheuristic algorithm adept at navigating high-dimensional, non-linear, and discrete search spaces. Unlike traditional algebraic methods, our approach does not rely on prescribed algebraic structures; instead, it systematically explores the space of possible generator matrices to identify MRD configurations, particularly in cases where theoretical constructions are unknown. Key contributions include: (1) a tailored finite-field PSO formulation that encodes rank-metric constraints into the optimization process, with explicit parameter control to address convergence speed and global optimality; (2) a theoretical analysis of the adaptability of PSO to MRD construction in complex search landscapes, supported by experiments demonstrating its ability to find codes beyond classical families; and (3) an open-source Python toolkit for MRD code discovery, enabling full reproducibility and extension to other rank-metric scenarios. The proposed method complements established theory while opening new avenues for hybrid metaheuristic–algebraic and machine learning–aided MRD code construction. Full article
(This article belongs to the Section E1: Mathematics and Computer Science)
20 pages, 390 KB  
Article
Injective Hulls of Infinite Totally Split-Decomposable Metric Spaces
by Maël Pavón
Axioms 2025, 14(8), 606; https://doi.org/10.3390/axioms14080606 - 4 Aug 2025
Viewed by 915
Abstract
We extend the theory of splits in finite metric spaces to infinite ones. Within this more general framework, we investigate the class of spaces having metrics that are integer-valued and totally split-decomposable, as well as the polyhedral complex structure of their injective hulls. [...] Read more.
We extend the theory of splits in finite metric spaces to infinite ones. Within this more general framework, we investigate the class of spaces having metrics that are integer-valued and totally split-decomposable, as well as the polyhedral complex structure of their injective hulls. For this class, we provide a characterization for the injective hull to be combinatorially equivalent to a CAT(0) cube complex. Intermediate results include the generalization of the decomposition theory introduced by Bandelt and Dress in 1992 as well as results on the tight span of totally split-decomposable metric spaces proved by Huber, Koolen, and Moulton in 2006. Next, using results of Lang from 2013, we obtain proper actions on CAT(0) cube complexes for finitely generated groups endowed with a totally split-decomposable word metric and for which the associated splits satisfy a simple combinatorial property. In the case of Gromov hyperbolic groups, the obtained action is both proper aand co-compact. Finally, we obtain as an application that injective hulls of odd cycles are cell complexes isomorphic to CAT(0) cube complexes. Full article
(This article belongs to the Section Geometry and Topology)
Show Figures

Graphical abstract

25 pages, 2769 KB  
Article
On Factorable Surfaces of Finite Chen Type in the Lorentz–Heisenberg Space H3
by Brahim Medjahdi, Rafik Medjati, Hanifi Zoubir, Abdelkader Belhenniche and Roman Chertovskih
Axioms 2025, 14(8), 568; https://doi.org/10.3390/axioms14080568 - 24 Jul 2025
Viewed by 456
Abstract
This paper is about a problem at the intersection of differential geometry, spectral analysis and the theory of manifolds. The study of finite-type subvarieties was initiated by Chen in the 1970s, with the aim of obtaining improved estimates for the mean total curvature [...] Read more.
This paper is about a problem at the intersection of differential geometry, spectral analysis and the theory of manifolds. The study of finite-type subvarieties was initiated by Chen in the 1970s, with the aim of obtaining improved estimates for the mean total curvature of compact subvarieties in Euclidean space. The concept of a finite-type subvariety naturally extends that of a minimal subvariety or surface, the latter being closely related to variational calculus. In this work, we classify factorable surfaces in the Lorentz–Heisenberg space H3, equipped with a flat metric satisfying ΔIri=λiri, which satisfies algebraic equations involving coordinate functions and the Laplacian operator with respect to the surface’s first fundamental form. Full article
(This article belongs to the Special Issue Recent Developments in Differential Geometry and Its Applications)
Show Figures

Figure 1

Back to TopTop