Sign in to use this feature.

Years

Between: -

Subjects

remove_circle_outline
remove_circle_outline
remove_circle_outline
remove_circle_outline
remove_circle_outline
remove_circle_outline
remove_circle_outline
remove_circle_outline
remove_circle_outline

Journals

remove_circle_outline
remove_circle_outline
remove_circle_outline
remove_circle_outline
remove_circle_outline

Article Types

Countries / Regions

Search Results (137)

Search Parameters:
Keywords = filament index

Order results
Result details
Results per page
Select all
Export citation of selected articles as:
18 pages, 5489 KB  
Article
Instantaneous Relief and Persistent Control of Sludge Bulking: Changes in Bacterial Flora Due to Freeze–Thaw and Carbon Source Conversion
by Haoran Li, Junqin Yao, Hui Yan and Shuang Xu
Water 2025, 17(24), 3553; https://doi.org/10.3390/w17243553 - 15 Dec 2025
Viewed by 104
Abstract
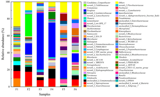
Sludge bulking is a phenomenon that seriously affects the operation of activated sludge wastewater treatment plants (WWTPs). In this study, synthetic wastewater and a sequencing batch reactor (SBR) were employed to investigate the control of freeze–thaw on sludge bulking and the changes in [...] Read more.
Sludge bulking is a phenomenon that seriously affects the operation of activated sludge wastewater treatment plants (WWTPs). In this study, synthetic wastewater and a sequencing batch reactor (SBR) were employed to investigate the control of freeze–thaw on sludge bulking and the changes in sludge flora. The results observed that an imbalanced carbon–nitrogen–phosphorus ratio (C:N:P) in wastewater significantly increased the relative abundance of Thiothrix from 0.04% to 26.00%, while the sludge volume index (SVI) rose from 61 to 228 mL/g, leading to filamentous bulking. The bulking sludge was frozen at −40 °C for 7 days and then naturally thawed. After being reintroduced into the reactor, the relative abundance of Thiothrix rapidly decreased to 0.18%, and the sludge settling performance temporarily returned to normal, but it could not operate stably. Six days later, severe non-filamentous sludge bulking recurred. The relative abundance of Zoogloea increased markedly from 12.96% to 62.26%, and the SVI reached 260 mL/g. When the carbon source was replaced with glucose, the settling performance of the sludge eventually recovered. Studies have shown that the higher the content of extracellular polymer substances (EPSs) is, the worse the settling performance of sludge is. This study provides new technical ideas for the control of sludge bulking. Full article
(This article belongs to the Section Wastewater Treatment and Reuse)
Show Figures

Figure 1

21 pages, 17491 KB  
Article
Biomimetic Design and Extrusion-Based 3D Printing of TiO2 Filled Composite Sphere Scaffolds: Energy-Absorbing and Electromagnetic Properties
by Marsel Akhmatnabiev, Alexander Petrov, Mikhail Timoshenko, Maxim Sychov, Semyon Diachenko, Maxim Arsentev, Alexander Bakulin, Ekaterina Skorb and Michael Nosonovsky
Biomimetics 2025, 10(12), 804; https://doi.org/10.3390/biomimetics10120804 - 1 Dec 2025
Viewed by 280
Abstract
The development of composite materials with tunable dielectric properties that preserve mechanical performance is essential for next-generation radio engineering devices. In this study, composite filaments based on acrylonitrile–butadiene–styrene (ABS) with 0–40 wt.% TiO2 solid loading were developed for 3D printing. The dielectric [...] Read more.
The development of composite materials with tunable dielectric properties that preserve mechanical performance is essential for next-generation radio engineering devices. In this study, composite filaments based on acrylonitrile–butadiene–styrene (ABS) with 0–40 wt.% TiO2 solid loading were developed for 3D printing. The dielectric permittivity and mechanical properties of the 3D-printed parts strongly depend on the TiO2 content. Using these filaments, we fabricated biomimetic lattices based on triply periodic minimal surfaces (TPMSs) using fused filament fabrication (FFF). The intrinsic porosity of the TPMS lattices further enables tuning of dielectric permittivity, facilitating their integration into gradient-index components. This multifunctionality was demonstrated by fabricating a spherical Luneburg lens prototype, which exhibited stable antenna performance in the 8.0–12.5 GHz frequency range. The results confirm that TPMS lattices based on the ABS-TiO2 composite can simultaneously deliver mechanical robustness and dielectric tunability, opening new pathways toward multifunctional components for advanced radio engineering systems and beyond. Full article
(This article belongs to the Special Issue Biomimetic Energy-Absorbing Materials or Structures)
Show Figures

Figure 1

18 pages, 8164 KB  
Article
Development and Characterization of a Biodegradable Radiopaque PLA/Gd2O3 Filament for Bone-Equivalent Phantom Produced via Fused Filament Fabrication
by Özkan Özmen and Sena Dursun
Polymers 2025, 17(23), 3193; https://doi.org/10.3390/polym17233193 - 30 Nov 2025
Viewed by 397
Abstract
Additive manufacturing (AM) has rapidly evolved due to its design flexibility, ability to enable personalized fabrication, and reduced material waste. In the medical field, fused filament fabrication (FFF) facilitates the production of individualized anatomical models for surgical preparation, education, medical imaging, and calibration. [...] Read more.
Additive manufacturing (AM) has rapidly evolved due to its design flexibility, ability to enable personalized fabrication, and reduced material waste. In the medical field, fused filament fabrication (FFF) facilitates the production of individualized anatomical models for surgical preparation, education, medical imaging, and calibration. However, the lack of filaments with X-ray attenuation similar to that of biological hard tissues limits their use in radiological imaging. To address this limitation, a radiopaque filament was developed by incorporating gadolinium oxide (Gd2O3) into a biodegradable poly(lactic acid) (PLA) matrix at 1, 3, and 5 wt.%. Thermal and rheological properties were characterized using differential scanning calorimetry (DSC), thermogravimetric analysis (TGA), and melt flow index (MFI) analyses, revealing minor variations that did not affect printability under standard FFF conditions (200 °C nozzle, 60 °C build plate, 0.12 mm layer height). Microstructural analysis via field emission scanning electron microscopy (FESEM), energy-dispersive X-ray spectroscopy (EDX), elemental mapping, and micro-computed tomography (micro-CT) confirmed homogeneous Gd2O3 dispersion without nozzle blockage. Radiopacity was evaluated using gyroid infill cubes, and increasing Gd2O3 content enhanced X-ray attenuation, with 3 wt.% Gd2O3 reaching Hounsfield Unit (HU) values comparable to cortical bone. Finally, the L1 vertebra phantom fabricated from the 3 wt.% Gd2O3 filament exhibited mean HU values of approximately +200 to +250 HU at 50% infill density (trabecular bone region) and around +1000 HU at 100% infill density (cortical bone region), demonstrating the filament’s potential for producing cost-effective, radiopaque, and biodegradable phantoms for computed tomography (CT) imaging. Full article
(This article belongs to the Special Issue Latest Progress in the Additive Manufacturing of Polymeric Materials)
Show Figures

Figure 1

21 pages, 1980 KB  
Review
Secondary Metabolites from Actinokineospora spp.: Insights into a Sparsely Studied Genus of Actinomycetes
by Oleksandr Yushchuk
Fermentation 2025, 11(12), 663; https://doi.org/10.3390/fermentation11120663 - 27 Nov 2025
Viewed by 510
Abstract
The genus Actinokineospora (family Pseudonocardiaceae) has recently emerged as a prolific source of structurally diverse, biologically active specialized metabolites. Actinokineospora spp. are filamentous actinomycetes isolated from various terrestrial biotopes. The genus is still sparsely represented taxonomically, with only 19 species holding validly [...] Read more.
The genus Actinokineospora (family Pseudonocardiaceae) has recently emerged as a prolific source of structurally diverse, biologically active specialized metabolites. Actinokineospora spp. are filamentous actinomycetes isolated from various terrestrial biotopes. The genus is still sparsely represented taxonomically, with only 19 species holding validly published names and genome sequences available for an additional six strains. Nevertheless, Actinokineospora appears to have one of the highest biosynthetic novelty index values among actinomycetes, making it a prime candidate for the discovery of new specialized metabolites. To date, several Actinokineospora strains have shown antimicrobial activity, including Actinokineospora acnipugnans R434T, Actinokineospora alba 03-9939T, Actinokineospora fastidiosa NRRL B-16697T, Actinokineospora riparia C-39162T, Actinokineospora sp. G85, and Actinokineospora sp. PR83; the active compounds from these strains remain to be identified and characterized. By contrast, detailed chemical characterization has been achieved for several producers: Actinokineospora spheciospongiae EG49T (polyketides actinospene and actinosporins; the lasso peptide actinokineosin), Actinokineospora bangkokensis 44EHWT (polyene thailandins), Actinokineospora fastidiosa ATCC 202099 (nocathiacin thiopeptides), Actinokineospora sp. UTMC 2448 (persiathiacin thiopeptides), and Actinokineospora auranticolor DSM 44650T (kineomіcin glycopeptides). Collectively, these findings establish Actinokineospora as a promising yet underexplored genus for antibiotic discovery and biosynthetic engineering. In this review, we summarize current knowledge on Actinokineospora spp. and provide an in-depth account of specialized metabolite production for those compounds whose structures have been elucidated. Full article
Show Figures

Figure 1

28 pages, 7048 KB  
Article
Ethanolic Extract of Kinkeliba (Combretum micranthum), Rich in Phenolic Compounds Mitigates DSS-Induced Ulcerative Colitis in C57BL/6 Mice via Antioxidation and Microbiota Regulation
by Ibrahima Mamadou Sall, Dan Cristian Vodnar, Gheorghe Adrian Martău, Meriem Aziez, Alina Diana Haşaş, Dragoş Hodor and Alexandru Flaviu Tăbăran
Int. J. Mol. Sci. 2025, 26(23), 11299; https://doi.org/10.3390/ijms262311299 - 22 Nov 2025
Viewed by 424
Abstract
Inflammatory bowel diseases (IBDs), including Crohn’s disease and ulcerative colitis, are chronic inflammatory disorders of the gastrointestinal tract, and current therapies are limited by adverse side effects. Combretum micranthum G. Don (kinkeliba), a medicinal plant traditionally used in West Africa, has been reported [...] Read more.
Inflammatory bowel diseases (IBDs), including Crohn’s disease and ulcerative colitis, are chronic inflammatory disorders of the gastrointestinal tract, and current therapies are limited by adverse side effects. Combretum micranthum G. Don (kinkeliba), a medicinal plant traditionally used in West Africa, has been reported to possess pharmacological activities and a favorable safety profile. In this study, an ethanolic extract of Combretum micranthum (EECM) was characterized using HPLC-DAD-ESI-MS to identify its phenolic constituents. Acute colitis was induced in C57BL/6 mice using 3% DSS, while EECM (100 and 200 mg/kg) was administered orally for seven days. Disease Activity Index was monitored daily, and colonic injuries were evaluated through macroscopic and histological analyses, as well as hematological and biochemical assessments. In vitro, EECM contained 293.54 mg/g of total phenolic compounds and showed strong antioxidant activity in DPPH, ABTS, and FRAP assays. Furthermore, the extract exhibited antibacterial activity against Bacillus subtilis, Staphylococcus aureus, Salmonella enterica, and Streptococcus pyogenes at various concentrations. In contrast, Enterococcus faecalis, Escherichia coli, and Pseudomonas aeruginosa were not affected at the tested concentrations. No antifungal activity was detected against the filamentous fungus Aspergillus brasiliensis and the yeasts Saccharomyces cerevisiae, Candida parapsilosis, and Candida albicans. In vivo, EECM alleviated the clinical signs of colitis, reduced histological damage, and modulated hematological and biochemical parameters. Overall, EECM exhibited significant antioxidant and anti-inflammatory activities and may represent a promising natural candidate for IBD management. Further investigations into chronic experimental models are necessary to establish their therapeutic relevance. Full article
Show Figures

Graphical abstract

13 pages, 18580 KB  
Article
Optimization of Gamma Image Quality Through Experimental Evaluation Using 3D-Printed Phantoms Across Energy Window Levels
by Chanrok Park, Joowan Hong and Min-Gwan Lee
Bioengineering 2025, 12(11), 1211; https://doi.org/10.3390/bioengineering12111211 - 6 Nov 2025
Viewed by 531
Abstract
Energy window selection is a critical parameter for optimizing planar gamma image quality in nuclear medicine. In this study, we developed dedicated nuclear medicine phantoms using 3D printing technology to evaluate the impact of varying energy window levels on image quality. Three types [...] Read more.
Energy window selection is a critical parameter for optimizing planar gamma image quality in nuclear medicine. In this study, we developed dedicated nuclear medicine phantoms using 3D printing technology to evaluate the impact of varying energy window levels on image quality. Three types of phantoms—a Derenzo phantom with six different sphere diameters, a modified Hoffman phantom incorporating lead for attenuation, and a quadrant bar phantom with four bar thicknesses constructed from bronze filament—were fabricated using Fusion 360 and an Ultimaker S5 3D printer with PLA and bronze-based materials. Planar images were acquired using 37 MBq of Tc-99m for 60 s at energy windows centered at 122, 140, and 159 keV. Quantitative assessments included contrast-to-noise ratio (CNR), coefficient of variation (COV), peak signal-to-noise ratio (PSNR), and structural similarity index measure (SSIM), comparing all images with the 140 keV image as the reference. The results showed a consistent decline in image quality at 122 keV and 159 keV, with the highest CNR, lowest COV, and optimal PSNR/SSIM values obtained at 140 keV. In visual analysis using the quadrant bar phantom, thinner bars were more clearly discernible at 140 keV than at other energy levels. These findings demonstrate that the application of an appropriate energy window—particularly 140 keV for Tc-99m—substantially improves image quality in planar gamma imaging. The use of customized, material-specific 3D-printed phantoms also enables flexible, reproducible evaluation protocols for energy-dependent imaging optimization and quality assurance in clinical nuclear medicine. Full article
(This article belongs to the Section Biomedical Engineering and Biomaterials)
Show Figures

Figure 1

18 pages, 1684 KB  
Article
Workplace Exposure to Dust Emissions in Additive Manufacturing with an FFF Method
by Adam Hamrol and Filip Osiński
Processes 2025, 13(11), 3470; https://doi.org/10.3390/pr13113470 - 29 Oct 2025
Viewed by 616
Abstract
This article presents the results of research on dust emissions generated by the additive manufacturing process (3D printing) using an FFF method and its impact on the human work environment. The study utilized filaments from three manufacturers in three color variants: neutral, yellow, [...] Read more.
This article presents the results of research on dust emissions generated by the additive manufacturing process (3D printing) using an FFF method and its impact on the human work environment. The study utilized filaments from three manufacturers in three color variants: neutral, yellow, and black, all made from polylactic acid (PLA), one of the most commonly used polymers in FFF processes. The findings indicated that dust emission levels vary significantly depending on the selection of printing process parameters and the type of filament used. Among the process parameters, the extruder temperature and nozzle diameter have the greatest influence on emission levels. It was shown that at high temperatures and with a small nozzle diameter, the emission level can exceed values hazardous to human health within a short printing time. The maximum recorded Dust Emission Intensity Index (DEII) reached 1058 µg/h when printing with black PLA filament under high-temperature conditions (225 °C, 0.4 mm nozzle). Under these parameters, the predicted dust concentration in a 29 m3 room without ventilation exceeded the WHO limit of 50 µg/m3 for PM10 after approximately 98 min of continuous operation. These results indicate that even desktop-scale FFF printing can pose a measurable risk to indoor air quality when unfavorable process settings are applied. Full article
Show Figures

Figure 1

26 pages, 7654 KB  
Article
Enhancement of Poly(Lactic Acid) Fire Retardancy Through the Incorporation of Sludge Residue as a Synergistic Additive
by Jimena de la Vega, Antonio Vázquez-López and De-Yi Wang
Polymers 2025, 17(20), 2717; https://doi.org/10.3390/polym17202717 - 10 Oct 2025
Viewed by 933
Abstract
The escalating global challenge of waste production underscores the urgency for innovative waste management solutions. Sewage sludge, a byproduct derived from anaerobic digesters of wastewater treatment, was investigated as a flame-retardant synergist in Poly(Lactic Acid) (PLA). Micronized sludge was combined with ammonium polyphosphate [...] Read more.
The escalating global challenge of waste production underscores the urgency for innovative waste management solutions. Sewage sludge, a byproduct derived from anaerobic digesters of wastewater treatment, was investigated as a flame-retardant synergist in Poly(Lactic Acid) (PLA). Micronized sludge was combined with ammonium polyphosphate (APP) at different ratios. The formulation containing (4:1) APP:Sludge exhibited enhanced flame retardancy compared to APP alone, achieving higher Limiting Oxygen Index (LOI) values and a V-0 rating in the UL-94 test. Cone calorimeter analysis further confirmed that the sludge contributed to reducing heat release and smoke generation. SEM–EDS analysis indicated that microcrystals, mainly composed of phosphorus and calcium oxides from APP and sludge, likely acted as protective barriers against heat transfer. In addition, filament extrusion demonstrated that sludge incorporation is compatible with 3D printing. This approach preserved structural integrity, sustainably utilized sewage sludge, and reduced reliance on commercial flame retardants. Integrating sludge as a synergist offers a promising solution for waste management and safer, more sustainable flame-retardant materials, supporting a circular economy. Full article
(This article belongs to the Special Issue Novel Developments in Flame-Retardant Polymeric Materials)
Show Figures

Graphical abstract

11 pages, 1669 KB  
Article
From Filamentous Bulking to Utilization: Formation Mechanisms of Filamentous Biofilms and Construction of Stabilized Systems
by Tao Song, Ji Li and Xiaolei Zhang
Water 2025, 17(19), 2885; https://doi.org/10.3390/w17192885 - 3 Oct 2025
Viewed by 637
Abstract
Sludge bulking in wastewater treatment is often caused by massive filamentous bacteria. This study aimed to turn such bacteria into a stable system dominated by filamentous biofilms (FBs) by using a continuous flow reactor (CFR) fed with simulated domestic wastewater; to address FBs’ [...] Read more.
Sludge bulking in wastewater treatment is often caused by massive filamentous bacteria. This study aimed to turn such bacteria into a stable system dominated by filamentous biofilms (FBs) by using a continuous flow reactor (CFR) fed with simulated domestic wastewater; to address FBs’ poor solid–liquid separation and uncontrollable sludge retention time (SRT), string carriers were added, SRT was controlled at 30 days, and parameters like mixed liquid suspended solids (MLSS) and sludge volume index (SVI) were monitored. Results showed filamentous Sphaerotilus (68–93% of FBs) self-aggregated as FBs’ reticular skeleton (loose, porous, stable, max 8 cm) with non-filamentous bacteria anchoring; FBs achieved >80% COD/NH4+-N removal despite low MLSS (<1000 mg/L) and SVI > 350 mL/g. The application of carriers increased the proportion of non-filamentous microorganisms to over 80%, reduced SVI to 150–400 mL/g, and increased MLSS to over 2700 mg/L, enabling stable operation. This study challenges the traditional negative perception of filamentous bacteria and opens new prospects for wastewater treatment technology. Full article
(This article belongs to the Section Wastewater Treatment and Reuse)
Show Figures

Figure 1

14 pages, 1329 KB  
Article
High-Mountain Contamination: Microplastic Occurrence and Risk Assessments in Fish from Nero Lake, Italy
by Camilla Mossotto, Serena Anselmi, Tecla Bentivoglio, Alice Gabetti, Giuseppe Esposito, Alessandra Maganza, Antonia Concetta Elia, Monia Renzi, Damià Barceló, Elisabetta Pizzul, Marino Prearo and Paolo Pastorino
Ecologies 2025, 6(4), 64; https://doi.org/10.3390/ecologies6040064 - 24 Sep 2025
Cited by 1 | Viewed by 1014
Abstract
Microplastic (MP) pollution is an emerging environmental concern, yet its occurrence in remote high-mountain ecosystems remains poorly understood. This study investigated MP contamination in fish from Nero Lake, an alpine lake in northwestern Italy. Between 2023 and 2024, a total of 33 specimens [...] Read more.
Microplastic (MP) pollution is an emerging environmental concern, yet its occurrence in remote high-mountain ecosystems remains poorly understood. This study investigated MP contamination in fish from Nero Lake, an alpine lake in northwestern Italy. Between 2023 and 2024, a total of 33 specimens of Salmo trutta, Phoxinus lumaireul, and Salvelinus fontinalis were analyzed. MPs were detected in 84% of specimens in 2023 and in 93% in 2024. Filaments were the predominant particle type, while polyethylene, polypropylene, and polyethylene terephthalate were the most common polymers. In 2024, polyamide was also detected and showed the highest Polymer Hazard Index (PHI = 12.22), indicating a high hazard risk (Grade III) and elevated toxicological potential. Contamination Factor values exceeded 10 in S. trutta, and Pollution Load Index values frequently surpassed 1, both suggesting established contamination. However, the limited number of specimens, particularly for P. lumaireul and S. fontinalis, reduces statistical power and increases the risk of Type II errors. Although no significant interspecific differences in MP counts were observed, results should be interpreted with caution. Larger sample sizes are recommended but remain difficult to obtain in alpine environments. These findings highlight the vulnerability of remote lakes to both local and long-range MP pollution sources. Full article
Show Figures

Graphical abstract

39 pages, 13134 KB  
Article
Mitotic Disruption and Cytoskeletal Alterations Induced by Acorus calamus Essential Oil: Implications for Bioherbicidal Potential
by Mateusz Wróblewski, Natalia Gocek, Aneta Żabka and Justyna T. Polit
Int. J. Mol. Sci. 2025, 26(18), 8933; https://doi.org/10.3390/ijms26188933 - 13 Sep 2025
Viewed by 734
Abstract
Essential oils are increasingly recognized as promising agents for sustainable weed control due to their selectivity and complex modes of action. This study evaluated the effects of Acorus calamus essential oil (SEO) on mitosis in two Fabaceae species (Vicia faba, Lupinus [...] Read more.
Essential oils are increasingly recognized as promising agents for sustainable weed control due to their selectivity and complex modes of action. This study evaluated the effects of Acorus calamus essential oil (SEO) on mitosis in two Fabaceae species (Vicia faba, Lupinus luteus) and two Brassicaceae species (Brassica napus, Arabidopsis thaliana) treated with species-specific IC50 concentrations (0.03%, 0.025%, 0.01%, and 0.005%, respectively). Previous research showed that SEO induces oxidative stress and S-phase delay via genome instability. Here, SEO consistently disrupted mitosis across all species, reducing mitotic index by 50–60%, decreasing Cdc2 (CDKA homolog) levels, and causing chromosomal aberrations, including uneven chromatin condensation, sticky chromosomes, bridges, and micronuclei. Cells accumulated in metaphase and exhibited abnormal karyokinetic and cytokinetic spindles. Immunolabeling revealed thick, tightly packed microtubules and actin filaments, indicating excessive stabilization and impaired reorganization. Epigenetic regulation was also affected: H3T3 phosphorylation was abnormally strong, widely distributed, and persistent into anaphase/telophase, while H3S10Ph intensity was weakened. These results suggest that SEO targets multiple components of mitotic machinery and epigenetic control, regardless of species. The observed selectivity depends on dosage, not mechanism. This multi-targeted action may limit the development of plant resistance, supporting the potential of SEO as a bioherbicide in sustainable agriculture. Full article
(This article belongs to the Section Molecular Plant Sciences)
Show Figures

Figure 1

19 pages, 3126 KB  
Article
Performance Enhancement of Lightweight PLA Parts Printed by FFF Using Taguchi–GRA Method
by Oğuz Tunçel and Çağlar Kahya
Polymers 2025, 17(17), 2413; https://doi.org/10.3390/polym17172413 - 5 Sep 2025
Cited by 1 | Viewed by 1059
Abstract
Lightweight PLA (LW-PLA) filaments enable material-saving designs in fused filament fabrication (FFF), yet optimizing their mechanical performance remains challenging due to temperature-sensitive foaming behavior. This study aims to enhance the structural strength and material efficiency of LW-PLA parts using a multi-objective statistical approach. [...] Read more.
Lightweight PLA (LW-PLA) filaments enable material-saving designs in fused filament fabrication (FFF), yet optimizing their mechanical performance remains challenging due to temperature-sensitive foaming behavior. This study aims to enhance the structural strength and material efficiency of LW-PLA parts using a multi-objective statistical approach. Four key process parameters—infill density (Id), material flow rate (Mf), wall line count (Wlc), and infill pattern (Ip)—were systematically varied using a Taguchi L16 orthogonal array. Tensile strength (Ts), flexural strength (Fs), and material consumption (Mc) were selected as the critical response metrics. Grey Relational Analysis (GRA) was used to aggregate these responses into a single performance index, and ANOVA determined each factor’s contribution. The optimal combination of 60% infill density, 70% material flow, 4 wall lines, and line infill pattern yielded a 9.02% improvement in the overall performance index compared to the baseline, with corresponding Ts and Fs values of 13.58 MPa and 20.51 MPa. Mf and Wlc were the most influential parameters on mechanical behavior, while Id mainly affected Mc. These findings confirm that integrating Taguchi and GRA enables effective parameter tuning for LW-PLA, balancing strength and efficiency. This work contributes to the development of lightweight, high-performance parts suitable for functional applications such as UAVs and prototyping. Full article
Show Figures

Figure 1

22 pages, 3886 KB  
Article
Targeted Development of an Optimised Formulation for 3D-Printing of a Sertraline Hydrochloride-Containing Drug Delivery System with Immediate-Release Characteristics Utilising a Mixture Design
by Mirco Bienhaus, Leif Neumann, Charlotte Müller and Frank E. Runkel
Pharmaceutics 2025, 17(9), 1137; https://doi.org/10.3390/pharmaceutics17091137 - 30 Aug 2025
Viewed by 1051
Abstract
Objectives: Although 3D-printing has been identified as a promising technique for personalised medicine manufacturing, developing complex formulations that are suitable for the process can be challenging. This study evaluates the use of a mixture design for the targeted development of an optimised formulation [...] Read more.
Objectives: Although 3D-printing has been identified as a promising technique for personalised medicine manufacturing, developing complex formulations that are suitable for the process can be challenging. This study evaluates the use of a mixture design for the targeted development of an optimised formulation designed for the 3D-printing of oral dosage forms containing the drug sertraline hydrochloride featuring immediate-release drug dissolution. Methods: The polymers Eudragit E PO, Kollidon 17 PF and hydroxypropyl cellulose were compared in simple screening experiments regarding their extrudability, printability and disintegration. A combination of Eudragit E PO and Kollidon 17 PF proved superior and therefore served as the basis for the mixture design. The resulting blends were processed via hot melt extrusion to produce filaments, which were then measured for bending stress using a 3-point-bending-test, and 3D-printed sample plates were used to determine the crystallinity index of sertraline hydrochloride using X-ray diffraction in a previously identified range with low interference from the other components. The formulation was optimised using statistically based models with the aim of minimising the bending stress to obtain flexible, process-robust filaments and simultaneously minimising the crystallinity index with the intention of improving the solubility of the drug by maximising its amorphous content. Results: The filaments made from the optimised formulation could be reliably printed, and the amorphous state of the active ingredient therein was confirmed. The oral dosage forms produced from these showed immediate release characteristics in an acidic medium. Conclusions: This study demonstrates the advantages of a mixture design for optimising complex formulations in a time- and resource-efficient way and could serve as a basis for other research groups to develop innovative, customisable drug delivery systems more effectively. Full article
(This article belongs to the Section Physical Pharmacy and Formulation)
Show Figures

Figure 1

15 pages, 2302 KB  
Article
Investigation of TiO2 Nanoparticles Added to Extended Filamentous Aerobic Granular Sludge System: Performance and Mechanism
by Jun Liu, Songbo Li, Shunchang Yin, Zhongquan Chang, Xiao Ma and Baoshan Xing
Water 2025, 17(14), 2052; https://doi.org/10.3390/w17142052 - 9 Jul 2025
Viewed by 674
Abstract
The widely utilized TiO2 nanoparticles (NPs) tend to accumulate in wastewater and affect microbial growth. This work investigated the impacts of prolonged TiO2 NP addition to filamentous aerobic granular sludge (AGS) using two identical sequencing batch reactors (SBRs, R1 and R2). [...] Read more.
The widely utilized TiO2 nanoparticles (NPs) tend to accumulate in wastewater and affect microbial growth. This work investigated the impacts of prolonged TiO2 NP addition to filamentous aerobic granular sludge (AGS) using two identical sequencing batch reactors (SBRs, R1 and R2). R1 (the control) had no TiO2 NP addition. In this reactor, filamentous bacteria from large AGS grew rapidly and extended outward, the sludge volume index (SVI30) quickly increased from 41.2 to 236.8 mL/g, mixed liquid suspended solids (MLSS) decreased from 4.72 to 0.9 g/L, and AGS disintegrated on day 40. Meanwhile, the removal rates of COD and NH4+-N both exhibited significant declines. In contrast, 5–30 mg/L TiO2 NPs was added to R2 from day 21 to 100, and the extended filamentous bacteria were effectively controlled on day 90 under a 30 mg/L NP dosage, leading to significant reductions in COD and NH4+-N capabilities, particularly the latter. Therefore, NP addition was stopped on day 101, and AGS became dominant in R2, with an SVI30 and MLSS of 48.5 mL/g and 5.67 g/L on day 130. COD and NH4+-N capabilities both increased to 100%. Microbial analysis suggested that the dominant filamentous bacteria—Proteobacteria, Bacteroidetes, and Acidobacteria—were effectively controlled by adding 30 mg/L TiO2 NPs. XRF analysis indicated that 11.7% TiO2 NP accumulation made the filamentous bacteria a framework for AGS recovery and operation without NPs. Functional analysis revealed that TiO2 NPs had stronger inhibitory effects on nitrogen metabolism compared to carbon metabolism, and both metabolic pathways recovered when NP addition was discontinued in a timely manner. These findings offer critical operational guidance for maintaining the stable performance of filamentous AGS systems treating TiO2 NP wastewater in the future. Full article
Show Figures

Figure 1

22 pages, 6286 KB  
Article
Thermal Degradation and Flame Resistance Mechanism of Phosphorous-Based Flame Retardant of ABS Composites Used in 3D Printing Technology
by Rafał Oliwa, Katarzyna Bulanda and Mariusz Oleksy
Materials 2025, 18(13), 3202; https://doi.org/10.3390/ma18133202 - 7 Jul 2025
Cited by 3 | Viewed by 880
Abstract
As part of the work, polymer composites dedicated to rapid prototyping were developed, especially for 3D printing using the material extrusion technique. For this purpose, a polymer matrix was selected, which was an acrylonitrile-butadiene-styrene (ABS) terpolymer and a flame retardant, which was tetrakis [...] Read more.
As part of the work, polymer composites dedicated to rapid prototyping were developed, especially for 3D printing using the material extrusion technique. For this purpose, a polymer matrix was selected, which was an acrylonitrile-butadiene-styrene (ABS) terpolymer and a flame retardant, which was tetrakis (2,6-dimethylphenyl)-m-phenylenebisphosphate, commercially known as PX200. The effect of the presence and amount (5, 10, 15 and 20 wt.%) of the introduced additive on the rheological properties, structural properties, flammability (limiting oxygen index, LOI; UL94) and flame retardant properties (microcone calorimeter, MLC) of ABS-based composites was investigated. In addition, the mechanism of thermal degradation and flame resistance was investigated using thermogravimetric analysis, TGA and Fourier transform infrared spectroscopy, FT-IR of the residue after the MLC test. In the first part of the work, using the author’s technological line, filaments were obtained from unfilled ABS and its composites. Samples for testing were obtained by 3D printing in Fused Deposition Modeling (FDM) technology. In order to determine the quantitative and qualitative spread of fire and the effectiveness of the phosphorus flame retardant PX200 in the produced composites, the Maximum Average Rate of Heat Emission (MARHE); Fire Growth Rate Index (FIGRA); Fire Potential Index (FPI) and Flame Retardancy Index (FRI) were determined. Based on the obtained results, it was found that the aryl biphosphate used in this work exhibits activity in the gas phase, which was confirmed by quantitative assessment using data from a microcone calorimeter and non-residues after combustion and thermolysis at 700 °C. As a result, the flammability class did not change (HB40), and the LOI slightly increased to 20% for the composite with 20% flame retardant content. Moreover, this composite was characterized by the following flammability indices: pHRR = 482.9 kW/m2 (−40.3%), MARHE = 234 kW/m2 (−40.7%), FIGRA = 3.1 kW/m2·s (−56.3%), FPI = 0.061 m2·s/kW (+64.9%), FRI = 2.068 (+106.8%). Full article
(This article belongs to the Special Issue 3D Printing of Polymeric Materials)
Show Figures

Graphical abstract

Back to TopTop