Sign in to use this feature.

Years

Between: -

Subjects

remove_circle_outline
remove_circle_outline
remove_circle_outline
remove_circle_outline
remove_circle_outline
remove_circle_outline

Journals

Article Types

Countries / Regions

Search Results (44)

Search Parameters:
Keywords = fault detection and exclusion

Order results
Result details
Results per page
Select all
Export citation of selected articles as:
20 pages, 15925 KB  
Article
Observational Study on Spatiotemporal Characteristics of Outgoing Longwave Radiation Anomalies Associated with the Dezhou Ms5.5 Earthquake
by Tao Jing, Jing Cui, Qiang Wang, Jun Liu, Yi Sun, Yuyong Yang and Xinqian Wang
Atmosphere 2026, 17(1), 35; https://doi.org/10.3390/atmos17010035 - 26 Dec 2025
Viewed by 219
Abstract
This study presents a case study of the Ms5.5 Dezhou Earthquake to document the spatiotemporal characteristics of Outgoing Longwave Radiation (OLR) anomalies and their concurrent patterns with tidal force cycles. Based on NOAA satellite OLR data, synchronous monitoring and comparative analysis were conducted [...] Read more.
This study presents a case study of the Ms5.5 Dezhou Earthquake to document the spatiotemporal characteristics of Outgoing Longwave Radiation (OLR) anomalies and their concurrent patterns with tidal force cycles. Based on NOAA satellite OLR data, synchronous monitoring and comparative analysis were conducted with tidal force variation cycles. The results show that pronounced OLR anomalies were concentrated exclusively in the co-seismic tidal cycle (Cycle C: 23 July–5 August 2023), while no significant anomalies were detected in pre-seismic Cycles A/B and post-seismic Cycle D. Temporally, the OLR anomalies in Cycle C exhibited a distinct six-stage evolutionary pattern: initial warming (31 July) → rapid intensification (1–3 August) → peak (4 August) → abrupt decline (5 August) → post-seismic pulse (6 August) → exponential decay (7–9 August). Spatially, the anomalies were closely distributed along the Liaocheng–Lankao Fault, showing a NE-trending (N35°E) distribution that matches the structural characteristics of the fault zone. Additionally, the spatial extent of OLR anomalies (within 400 km of the epicenter) is consistent with the effective detection range of co-seismic electromagnetic signals reported in existing studies. This study provides a typical observational case of OLR anomaly characteristics associated with medium-magnitude earthquakes, offering a reference for understanding the spatiotemporal evolution of seismic thermal anomalies. Full article
(This article belongs to the Section Atmospheric Techniques, Instruments, and Modeling)
Show Figures

Figure 1

21 pages, 2623 KB  
Article
A Cluster-Based Filtering Approach to SCADA Data Preprocessing for Wind Turbine Condition Monitoring and Fault Detection
by Krzysztof Kijanowski, Tomasz Barszcz and Phong Ba Dao
Energies 2025, 18(22), 5954; https://doi.org/10.3390/en18225954 - 12 Nov 2025
Viewed by 637
Abstract
The high cost of wind turbine maintenance has intensified the need for reliable fault detection and condition monitoring methods. While Supervisory Control and Data Acquisition (SCADA) systems provide valuable operational data, the raw signals often contain noise, outliers, and missing or redundant entries, [...] Read more.
The high cost of wind turbine maintenance has intensified the need for reliable fault detection and condition monitoring methods. While Supervisory Control and Data Acquisition (SCADA) systems provide valuable operational data, the raw signals often contain noise, outliers, and missing or redundant entries, which can compromise analysis accuracy. This study presents a novel cluster-based outlier removal approach for SCADA data preprocessing, featuring a unique flexibility to include or exclude negative power values—a factor rarely investigated but potentially critical for fault detection performance. The method applies the K-Means++ unsupervised clustering algorithm to group data points along the wind speed–power curve. The number of clusters is determined heuristically using the elbow method, while outliers are identified through Mahalanobis distance with thresholds derived from Chebyshev’s inequality theorem. The approach was validated using SCADA data from a wind farm in Portugal and further assessed with a CUSUM test-based structural change detection method to study how preprocessing choices—outlier thresholds (5% vs. 1%) and inclusion/exclusion of negative power values—affect early fault identification. Results demonstrate reliable fault detection up to 14 days before failure, retaining over 99% of the original dataset. This work provides key insights into preprocessing impacts on model reliability and offers an open-source Python implementation for reproducibility. Full article
(This article belongs to the Special Issue Machine Learning in Renewable Energy Resource Assessment)
Show Figures

Figure 1

25 pages, 6336 KB  
Article
U-AttentionFlow: A Multi-Scale Invertible Attention Network for OLTC Anomaly Detection Using Acoustic Signals
by Donghyun Kim, Hoseong Hwang and Hochul Kim
Sensors 2025, 25(19), 6244; https://doi.org/10.3390/s25196244 - 9 Oct 2025
Viewed by 681
Abstract
The On-Load Tap Changer (OLTC) in power transformers is a critical component responsible for regulating the output voltage, and the early detection of OLTC faults is essential for maintaining power grid stability. In this paper, we propose a one-class deep learning anomaly detection [...] Read more.
The On-Load Tap Changer (OLTC) in power transformers is a critical component responsible for regulating the output voltage, and the early detection of OLTC faults is essential for maintaining power grid stability. In this paper, we propose a one-class deep learning anomaly detection model named “U-AttentionFlow” based on acoustic signals from the OLTC operation. The proposed model is trained exclusively on normal operating data to accurately model normal patterns and identify anomalies when new signals deviate from the learned patterns. To enhance the ability of the model to focus on significant features, we integrate the squeeze-and-excitation (SE) block and Convolutional Block Attention Module (CBAM) into the network architecture. Furthermore, static positional encoding and multihead self-attention (MHSA) are employed to effectively learn the temporal characteristics of time-series acoustic signals. We also adopted a U-Flow-style invertible multiscale coupling structure, which integrates features across multiple scales while ensuring the invertibility of the model. Experimental validation was conducted using acoustic data collected under realistic voltage and load conditions from actual ECOTAP VPD OLTC equipment, resulting in an anomaly detection accuracy of 99.15%. These results demonstrate the outstanding performance and practical applicability of the U-AttentionFlow model for OLTC anomaly detection. Full article
(This article belongs to the Section Fault Diagnosis & Sensors)
Show Figures

Figure 1

10 pages, 4876 KB  
Proceeding Paper
Permanent Train-Side GNSS Multipath Characterization Considering Time-Correlation for Safe Railway Localization
by Ana Kliman, Anja Grosch and Omar Garcia Crespillo
Eng. Proc. 2025, 88(1), 71; https://doi.org/10.3390/engproc2025088071 - 20 Aug 2025
Viewed by 886
Abstract
Railway transportation systems have high accuracy and high integrity demands for safe localization. In the future, railway signaling is expected to rely on onboard sensors like Global Navigation Satellite Systems (GNSSs) in order to reduce installation and maintenance costs. GNSS position determination can, [...] Read more.
Railway transportation systems have high accuracy and high integrity demands for safe localization. In the future, railway signaling is expected to rely on onboard sensors like Global Navigation Satellite Systems (GNSSs) in order to reduce installation and maintenance costs. GNSS position determination can, however, be highly degraded because of the presence of multipath on the train and railway environment. This paper tackles the characterization of multipath in code measurements caused exclusively by the antenna installation and derives a conservative error model of the antenna-installation-induced multipath and noise. First, we isolate multipath and noise from other GNSS errors using the Code-Minus-Carrier method. Second, an overbounding error model is derived. The limitation of modeling with restricted set of real data typically found in practice is discussed and we review methods that ensure the independence of samples. A new approach that creates separate data sets is ultimately proposed to derive an overbounding sigma. The presented methodology is supported by real measurements collected in an open-sky railway scenario. The derived models can be used as a reference nominal error models to build the null hypothesis of fault detection algorithms that detects the presence of excessive multipath in dynamic scenarios or as a part of a total error budget consideration. Full article
(This article belongs to the Proceedings of European Navigation Conference 2024)
Show Figures

Figure 1

21 pages, 3492 KB  
Article
Integrity Monitoring for BDS/INS Real-Time Kinematic Positioning Between Two Moving Platforms
by Yangyang Li, Weiming Tang, Chenlong Deng, Xuan Zou, Siyu Zhang, Zhiyuan Li and Yipeng Wang
Remote Sens. 2025, 17(16), 2766; https://doi.org/10.3390/rs17162766 - 9 Aug 2025
Viewed by 812
Abstract
In recent years, the rapid development of moving platforms, especially unmanned aerial vehicles (UAVs) and unmanned ground vehicles (UGVs), has promoted their widespread applications in various fields such as precision agriculture and formation flight. In these applications, for accurate real-time kinematic positioning between [...] Read more.
In recent years, the rapid development of moving platforms, especially unmanned aerial vehicles (UAVs) and unmanned ground vehicles (UGVs), has promoted their widespread applications in various fields such as precision agriculture and formation flight. In these applications, for accurate real-time kinematic positioning between two moving platforms, receiver autonomous integrity monitoring (RAIM) is necessary to assure the reliability of the obtained relative positioning. However, the existing carrier phase-based RAIM (CRAIM) algorithms are mainly a direct extension of pseudorange-based RAIM (PRAIM), whose availability is also a major challenge in signal-harsh environments. Learning from the integrated system between Global Navigation Satellite System (GNSS) and INS and based on a multiple hypothesis solution separation (MHSS) algorithm, we have developed an improved CRAIM algorithm, which combines Beidou Navigation Satellite System (BDS) and INS to offer integrity information for real-time kinematic relative positioning between two moving platforms in challenging environments. To achieve more robust and efficient fault detection and exclusion (FDE) results, an algorithm of observation-domain outlier detection combined with MHSS (OOD-MHSS) is also proposed. In this algorithm, the kinematic relative positioning method with INS addition is performed first, then, based on double-difference (DD) phase observations with known integer ambiguities and the OOD-MHSS method, the integrity monitoring information can be provided for the kinematic relative positioning between two moving platforms. To assess the performance of the OOD-MHSS and the improved CRAIM algorithm, a series of kinematic experiments between different platforms was analyzed and discussed. The results show that the improved CRAIM algorithm can perform effective FDE and provide reliable integrity information, which offers centimeter-level relative position solutions with decimeter-level protection levels (PLs) (integrity budget: 1×105/h). Both observation outlier detection and INS improve the continuity and availability of kinematic relative positioning and the PLs in horizontal and vertical directions. The PL values have been improved by up to 24.3%, and availability has reached 96.67% in harsh urban areas. This is of great significance for applications requiring higher precision and integrity in kinematic relative positioning. Full article
(This article belongs to the Section Earth Observation Data)
Show Figures

Figure 1

19 pages, 6443 KB  
Article
An Inter-Frequency Cross-Validation Approach for Pseudo-Range Fault Detection in GNSS Relative Positioning
by Zhaoyang Li, Dingjie Wang and Jie Wu
Sensors 2025, 25(16), 4908; https://doi.org/10.3390/s25164908 - 8 Aug 2025
Viewed by 705
Abstract
For Global Navigation Satellite System (GNSS) relative positioning, faulty pseudorange measurements may lead to over-bounded relative positioning errors, which entails high-performance fault detection and exclusion (FDE). This paper proposes an effective fault detection and exclusion method for pseudorange-based GNSS relative positioning utilizing the [...] Read more.
For Global Navigation Satellite System (GNSS) relative positioning, faulty pseudorange measurements may lead to over-bounded relative positioning errors, which entails high-performance fault detection and exclusion (FDE). This paper proposes an effective fault detection and exclusion method for pseudorange-based GNSS relative positioning utilizing the technique of the inter-frequency cross-validation (IFCV). Multi-frequency differenced pseudorange measurements are utilized to establish multiple inter-frequency test statistics for efficient detection of multiple outliers; the conservative strategy is adopted to exclude multiple faults for robust position determination. Compared with conventional ARAIM (Advanced Receiver Autonomous Integrity Monitoring) method, the experimental results indicate that the proposed IFCV method exhibits lower false alarm rates (0.03% vs. 1.88%) and missed detection rates (0% vs. 1.02%). By artificially injecting random faults into GNSS measurements, conventional differential pseudorange-based method shows a significant decrease in positioning accuracy by 354%, while both IFCV and ARAIM methods improve positioning accuracy by 78% and 55%, respectively. Apart from advantages in accuracy over ARAIM method, the proposed IFCV demonstrates a computational efficiency improvement of 104 over ARAIM. Full article
(This article belongs to the Section Navigation and Positioning)
Show Figures

Figure 1

41 pages, 9748 KB  
Article
Wind Turbine Fault Detection Through Autoencoder-Based Neural Network and FMSA
by Welker Facchini Nogueira, Arthur Henrique de Andrade Melani and Gilberto Francisco Martha de Souza
Sensors 2025, 25(14), 4499; https://doi.org/10.3390/s25144499 - 19 Jul 2025
Cited by 1 | Viewed by 2414
Abstract
Amid the global shift toward clean energy, wind power has emerged as a critical pillar of the modern energy matrix. To improve the reliability and maintainability of wind farms, this work proposes a novel hybrid fault detection approach that combines expert-driven diagnostic knowledge [...] Read more.
Amid the global shift toward clean energy, wind power has emerged as a critical pillar of the modern energy matrix. To improve the reliability and maintainability of wind farms, this work proposes a novel hybrid fault detection approach that combines expert-driven diagnostic knowledge with data-driven modeling. The framework integrates autoencoder-based neural networks with Failure Mode and Symptoms Analysis, leveraging the strengths of both methodologies to enhance anomaly detection, feature selection, and fault localization. The methodology comprises five main stages: (i) the identification of failure modes and their observable symptoms using FMSA, (ii) the acquisition and preprocessing of SCADA monitoring data, (iii) the development of dedicated autoencoder models trained exclusively on healthy operational data, (iv) the implementation of an anomaly detection strategy based on the reconstruction error and a persistence-based rule to reduce false positives, and (v) evaluation using performance metrics. The approach adopts a fault-specific modeling strategy, in which each turbine and failure mode is associated with a customized autoencoder. The methodology was first validated using OpenFAST 3.5 simulated data with induced faults comprising normal conditions and a 1% mass imbalance fault on a blade, enabling the verification of its effectiveness under controlled conditions. Subsequently, the methodology was applied to a real-world SCADA data case study from wind turbines operated by EDP, employing historical operational data from turbines, including thermal measurements and operational variables such as wind speed and generated power. The proposed system achieved 99% classification accuracy on simulated data detect anomalies up to 60 days before reported failures in real operational conditions, successfully identifying degradations in components such as the transformer, gearbox, generator, and hydraulic group. The integration of FMSA improves feature selection and fault localization, enhancing both the interpretability and precision of the detection system. This hybrid approach demonstrates the potential to support predictive maintenance in complex industrial environments. Full article
(This article belongs to the Section Fault Diagnosis & Sensors)
Show Figures

Figure 1

43 pages, 547 KB  
Review
Complex Dynamics and Intelligent Control: Advances, Challenges, and Applications in Mining and Industrial Processes
by Luis Rojas, Víctor Yepes and José Garcia
Mathematics 2025, 13(6), 961; https://doi.org/10.3390/math13060961 - 14 Mar 2025
Cited by 11 | Viewed by 3551
Abstract
Complex dynamics and nonlinear systems play a critical role in industrial processes, where complex interactions, high uncertainty, and external disturbances can significantly impact efficiency, stability, and safety. In sectors such as mining, manufacturing, and energy networks, even small perturbations can lead to unexpected [...] Read more.
Complex dynamics and nonlinear systems play a critical role in industrial processes, where complex interactions, high uncertainty, and external disturbances can significantly impact efficiency, stability, and safety. In sectors such as mining, manufacturing, and energy networks, even small perturbations can lead to unexpected system behaviors, operational inefficiencies, or cascading failures. Understanding and controlling these dynamics is essential for developing robust, adaptive, and resilient industrial systems. This study conducts a systematic literature review covering 2015–2025 in Scopus and Web of Science, initially retrieving 2628 (Scopus) and 343 (WoS) articles. After automated filtering (Python) and applying inclusion/exclusion criteria, a refined dataset of 2900 references was obtained, from which 89 highly relevant studies were selected. The literature was categorized into six key areas: (i) heat transfer with magnetized fluids, (ii) nonlinear control, (iii) big-data-driven optimization, (iv) energy transition via SOEC, (v) fault detection in control valves, and (vi) stochastic modeling with semi-Markov switching. Findings highlight the convergence of robust control, machine learning, IoT, and Industry 4.0 methodologies in tackling industrial challenges. Cybersecurity and sustainability also emerge as critical factors in developing resilient models, alongside barriers such as limited data availability, platform heterogeneity, and interoperability gaps. Future research should integrate multiscale analysis, deterministic chaos, and deep learning to enhance the adaptability, security, and efficiency of industrial operations in high-complexity environments. Full article
(This article belongs to the Special Issue Control Theory and Applications, 2nd Edition)
Show Figures

Figure 1

19 pages, 6207 KB  
Article
Machine Learning-Based Fault Detection and Exclusion for Global Navigation Satellite System Pseudorange in the Measurement Domain
by Ma’mon Saeed Alghananim, Cheng Feng, Yuxiang Feng and Washington Yotto Ochieng
Sensors 2025, 25(3), 817; https://doi.org/10.3390/s25030817 - 29 Jan 2025
Cited by 3 | Viewed by 1582
Abstract
Global Navigation Satellite Systems (GNSS) support numerous applications, including mission-critical ones that require a high level of integrity for safe operations, such as air, maritime, and land-based navigation. Fault Detection and Exclusion (FDE) is crucial for mission-critical applications, as faulty measurements significantly impact [...] Read more.
Global Navigation Satellite Systems (GNSS) support numerous applications, including mission-critical ones that require a high level of integrity for safe operations, such as air, maritime, and land-based navigation. Fault Detection and Exclusion (FDE) is crucial for mission-critical applications, as faulty measurements significantly impact system integrity. FDE can be applied within the positioning algorithm in the measurement’s domain and the integrity monitoring domain. Previous research has utilized a limited number of Machine Learning (ML) models and Quality Indicators (QIs) for the FDE process in the measurement domain. It has not evaluated the pseudorange measurement fault thresholds that need to be detected. In addition, ML models were mainly evaluated based on accuracy, which alone does not provide a comprehensive evaluation. This paper introduces a comprehensive framework for traditional ML-based FDE prediction models in the measurement domain for pseudorange in complex environments. For the first time, this study evaluates the fault detection thresholds across 40 values, ranging from 1 to 40 m, using six ML models for FDE. These models include Decision Tree, K-Nearest Neighbors (KNN), Discriminant, Logistic, Neural Network, and Trees (Boosted, Bagged, and Rusboosted). The models are comprehensively assessed based on four key aspects: accuracy, probability of misdetection, probability of fault detection, and the percentage of excluded data. The results show that ML models can provide a high level of performance in the FDE process, exceeding 95% accuracy when the fault threshold is equal to or greater than 4 m, with KNN providing the highest FDE performance. Full article
(This article belongs to the Section Navigation and Positioning)
Show Figures

Figure 1

22 pages, 6182 KB  
Article
A Combination of Classification Robust Adaptive Kalman Filter with PPP-RTK to Improve Fault Detection for Integrity Monitoring of Autonomous Vehicles
by Hassan Elsayed, Ahmed El-Mowafy, Amir Allahvirdi-Zadeh, Kan Wang and Xiaolong Mi
Remote Sens. 2025, 17(2), 284; https://doi.org/10.3390/rs17020284 - 15 Jan 2025
Cited by 6 | Viewed by 2149
Abstract
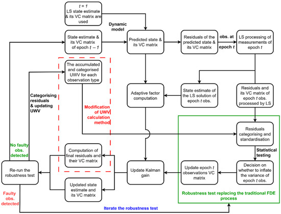
Real-time integrity monitoring (IM) is essential for autonomous vehicle positioning, requiring high availability and manageable computational load. This research proposes using precise point positioning real-time kinematic (PPP-RTK) as the positioning method, combined with an improved classification adaptive Kalman filter (CAKF) for processing. PPP-RTK [...] Read more.
Real-time integrity monitoring (IM) is essential for autonomous vehicle positioning, requiring high availability and manageable computational load. This research proposes using precise point positioning real-time kinematic (PPP-RTK) as the positioning method, combined with an improved classification adaptive Kalman filter (CAKF) for processing. PPP-RTK enhances IM availability by allowing undifferenced and uncombined observations, enabling individual observation exclusion during fault detection and exclusion (FDE). The CAKF reduces FDE computational load by using a robustness test instead of traditional FDE methods, improving precision and availability in protection level estimation. Epoch-wise weighting adjustments in the robustness test create a more accurate stochastic model, aided by an adaptive unit weight variance (UWV) calculated with a sliding window, achieving a 7–28% UWV reduction. Three test scenarios with up to four simultaneous faults in code and phase observations, ranging from 1 to 200 m and 0.4 to 20 m, respectively, demonstrated successful identification and de-weighting of faults, resulting in maximum positioning errors of 6 mm (horizontal) and 11 mm (vertical). The method reduced FDE computational load by 50–99.999% compared to other approaches. Full article
Show Figures

Figure 1

41 pages, 3733 KB  
Review
A Comprehensive Survey on the Integrity of Localization Systems
by Elias Maharmeh, Zayed Alsayed and Fawzi Nashashibi
Sensors 2025, 25(2), 358; https://doi.org/10.3390/s25020358 - 9 Jan 2025
Cited by 3 | Viewed by 2983
Abstract
This survey extends and refines the existing definitions of integrity and protection level in localization systems (localization as a broad term, i.e., not limited to GNSS-based localization). In our definition, we study integrity from two aspects: quality and quantity. Unlike existing reviews, this [...] Read more.
This survey extends and refines the existing definitions of integrity and protection level in localization systems (localization as a broad term, i.e., not limited to GNSS-based localization). In our definition, we study integrity from two aspects: quality and quantity. Unlike existing reviews, this survey examines integrity methods covering various localization techniques and sensors. We classify localization techniques as optimization-based, fusion-based, and SLAM-based. A new classification of integrity methods is introduced, evaluating their applications, effectiveness, and limitations. Comparative tables summarize strengths and gaps across key criteria, such as algorithms, evaluation methods, sensor data, and more. The survey presents a general probabilistic model addressing diverse error types in localization systems. Findings reveal a significant research imbalance: 73.3% of surveyed papers focus on GNSS-based methods, while only 26.7% explore non-GNSS approaches like fusion, optimization, or SLAM, with few addressing protection level calculations. Robust modeling is highlighted as a promising integrity method, combining quantification and qualification to address critical gaps. This approach offers a unified framework for improving localization system reliability and safety. This survey provides key insights for developing more robust localization systems, contributing to safer and more efficient autonomous operations. Full article
(This article belongs to the Section Navigation and Positioning)
Show Figures

Figure 1

24 pages, 6400 KB  
Article
Innovative Modeling of IMU Arrays Under the Generic Multi-Sensor Integration Strategy
by Benjamin Brunson, Jianguo Wang and Wenbo Ma
Sensors 2024, 24(23), 7754; https://doi.org/10.3390/s24237754 - 4 Dec 2024
Cited by 5 | Viewed by 2815
Abstract
This research proposes a novel modeling method for integrating IMU arrays into multi-sensor kinematic positioning/navigation systems. This method characterizes sensor errors (biases/scale factor errors) for each IMU in an IMU array, leveraging the novel Generic Multisensor Integration Strategy (GMIS) and the framework for [...] Read more.
This research proposes a novel modeling method for integrating IMU arrays into multi-sensor kinematic positioning/navigation systems. This method characterizes sensor errors (biases/scale factor errors) for each IMU in an IMU array, leveraging the novel Generic Multisensor Integration Strategy (GMIS) and the framework for comprehensive error analysis in Discrete Kalman filtering developed through the authors’ previous research. This work enables the time-varying estimation of all individual sensor errors for an IMU array, as well as rigorous fault detection and exclusion for outlying measurements from all constituent sensors. This research explores the feasibility of applying Variance Component Estimation (VCE) to IMU array data, using separate variance components to characterize the performance of each IMU’s gyroscopes and accelerometers. This analysis is only made possible by directly modeling IMU inertial measurements under the GMIS. A real land-vehicle kinematic dataset was used to demonstrate the proposed technique. The a posteriori positioning/attitude standard deviations were compared between multi-IMU and single IMU solutions, with the multi-IMU solution providing an average accuracy improvement of ca. 14–16% in the estimated position, 30% in the estimated roll and pitch, and 40% in the estimated heading. The results of this research demonstrate that IMUs in an array do not generally exhibit homogeneous behavior, even when using the same model of tactical-grade MEMS IMU. Furthermore, VCE was used to compare the performance of three IMU sensors, which is not possible under other IMU array data fusion techniques. This research lays the groundwork for the future evaluation of IMU array sensor configurations. Full article
Show Figures

Figure 1

27 pages, 10876 KB  
Article
Improved Instantaneous Current Value-Based Protection Methods for Faulty Synchronizations of Synchronous Generators
by Kumar Mahtani, José M. Guerrero and Carlos A. Platero
Electronics 2024, 13(23), 4747; https://doi.org/10.3390/electronics13234747 - 30 Nov 2024
Cited by 1 | Viewed by 1671
Abstract
Faulty synchronizations of synchronous generators can cause significant detrimental effects, primarily due to a large current and high electromagnetic torque. These effects not only impact the generator but they can also extend to the prime mover and the step-up transformer. Furthermore, such events [...] Read more.
Faulty synchronizations of synchronous generators can cause significant detrimental effects, primarily due to a large current and high electromagnetic torque. These effects not only impact the generator but they can also extend to the prime mover and the step-up transformer. Furthermore, such events can trigger disturbances in the power system, potentially leading to system collapse if not promptly cleared. Although the autosynchronizers and synchro-check technologies are well established in the industry, faulty synchronizations, such as those caused by incorrect wiring during maintenance or commissioning operations, can go undetected by these systems. Existing protections do not allow for the detection of faulty synchronizations in a timely manner. This paper presents novel protection methods specifically designed for this issue: one based on instantaneous current value and the other on the instantaneous current-derivative value. These schemes are activated exclusively during the synchronizations process, allowing for faster fault detection compared to existing methods, thereby reducing the duration of harmful electrical and mechanical stresses after a faulty synchronization. The effectiveness of the proposed schemes has been validated through computer simulations of a 362 MVA turbo-generator from a thermal power plant and also through experimental tests on a 5 kVA synchronous generator using a specialized laboratory synchronization test bench, yielding promising results. Full article
Show Figures

Figure 1

24 pages, 4561 KB  
Article
Dual-Frequency Multi-Constellation Global Navigation Satellite System/Inertial Measurements Unit Tight Hybridization for Urban Air Mobility Applications
by Gianluca Corraro, Federico Corraro, Andrea Flora, Giovanni Cuciniello, Luca Garbarino and Roberto Senatore
Aerospace 2024, 11(11), 955; https://doi.org/10.3390/aerospace11110955 - 20 Nov 2024
Cited by 2 | Viewed by 1965
Abstract
A global navigation satellite system (GNSS) for remotely piloted aircraft systems (RPASs) positioning is essential, thanks to the worldwide availability and continuity of this technology in the provision of positioning services. This makes the GNSS technology a critical element as malfunctions impacting on [...] Read more.
A global navigation satellite system (GNSS) for remotely piloted aircraft systems (RPASs) positioning is essential, thanks to the worldwide availability and continuity of this technology in the provision of positioning services. This makes the GNSS technology a critical element as malfunctions impacting on the determination of the position, velocity and timing (PVT) solution could determine safety issues. Such an aspect is particularly challenging in urban air mobility (UAM) scenarios, where low satellite visibility, multipath, radio frequency interference and cyber threats can dangerously affect the PVT solution. So, to meet integrity requirements, GNSS receiver measurements are augmented/fused with other aircraft sensors that can supply position and/or velocity information on the aircraft without relying on any other satellite and/or ground infrastructures. In this framework, in this paper, the algorithms of a hybrid navigation unit (HNU) for UAM applications are detailed, implementing a tightly coupled sensor fusion between a dual-frequency multi-constellation GNSS receiver, an inertial measurements unit and the barometric altitude from an air data computer. The implemented navigation algorithm is integrated with autonomous fault detection and exclusion of GPS/Galileo/BeiDou satellites and the estimation of navigation solution integrity/accuracy (i.e., protection level and figures of merit). In-flight tests were performed to validate the HNU functionalities demonstrating its effectiveness in UAM scenarios even in the presence of cyber threats. In detail, the navigation solution, compared with a real-time kinematic GPS receiver used as the reference centimetre-level position sensor, demonstrated good accuracy, with position errors below 15 m horizontally and 10 m vertically under nominal conditions (i.e., urban scenarios characterized by satellite low visibility and multipath). It continued to provide a valid navigation solution even in the presence of off-nominal events, such as spoofing attacks. The cyber threats were correctly detected and excluded by the system through the indication of the valid/not valid satellite measurements. However, the results indicate a need for fine-tuning the EKF to improve the estimation of figures of merit and protection levels associated to the navigation solution during the cyber-attacks. In contrast, solution accuracy and integrity indicators are well estimated in nominal conditions. Full article
Show Figures

Figure 1

22 pages, 9856 KB  
Article
Various Feature-Based Series Direct Current Arc Fault Detection Methods Using Intelligence Learning Models and Diverse Domain Exclusion Techniques
by Hoang-Long Dang, Sangshin Kwak and Seungdeog Choi
Machines 2024, 12(4), 235; https://doi.org/10.3390/machines12040235 - 3 Apr 2024
Cited by 2 | Viewed by 2575
Abstract
The expansion of DC electrical distribution systems necessitates advancements in detecting and mitigating DC arc events, a significant contributor to fire accidents in low-voltage DC distribution systems. Detecting DC arc faults poses considerable challenges, making them a major safety concern in DC power [...] Read more.
The expansion of DC electrical distribution systems necessitates advancements in detecting and mitigating DC arc events, a significant contributor to fire accidents in low-voltage DC distribution systems. Detecting DC arc faults poses considerable challenges, making them a major safety concern in DC power lines. Conventional approaches mainly rely on arc current, which can vary during normal operation, potentially leading to false alarms. Moreover, these methods often require manual adjustment of detection thresholds for different systems, introducing the risk of malfunction. This study proposes an advanced arc fault recognition procedure that extracts and utilizes various key features for the DC arc detection. This work investigated new various features, which are the square average, the average, the median, the rms, the peak-to-peak, and the variance values, to find out which one can be the most effective features to detect the DC arc failure. The results of this detection process show good evidence for the effectiveness and reliability of the proposed malfunction detecting plan. Full article
(This article belongs to the Section Electrical Machines and Drives)
Show Figures

Figure 1

Back to TopTop