Sign in to use this feature.

Years

Between: -

Subjects

remove_circle_outline
remove_circle_outline
remove_circle_outline
remove_circle_outline
remove_circle_outline
remove_circle_outline

Journals

Article Types

Countries / Regions

Search Results (87)

Search Parameters:
Keywords = experimental TBI (traumatic brain injury)

Order results
Result details
Results per page
Select all
Export citation of selected articles as:
17 pages, 1759 KB  
Article
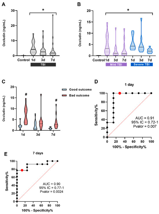
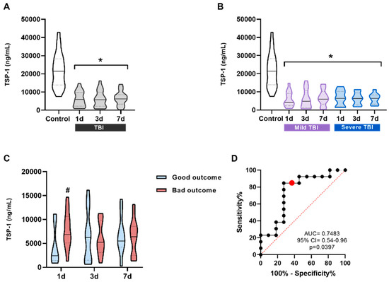
Uncovering the Role of Thrombospodin-1 and Occludin as Potential Prognostic and Diagnostic Biomarkers in Traumatic Brain Injury
by Céline Decouty-Pérez, Inés Valencia, María Alvarez-Rubal, Elena Martínez-Cuevas, Víctor Farré-Alins, María J. Calzada, Anna Penalba, Joan Montaner, Javier Rodríguez de Cía, Mario Taravilla-Loma, Borja J. Hernández-García, Esther Fuertes-Yebra, Águeda González-Rodríguez, Ana Belen Lopez-Rodriguez and Javier Egea
Int. J. Mol. Sci. 2026, 27(2), 571; https://doi.org/10.3390/ijms27020571 - 6 Jan 2026
Viewed by 113
Abstract
Traumatic brain injury (TBI) is a highly heterogeneous disease and achieving an accurate diagnosis remains a significant challenge. Biomarkers play a crucial role in minimizing the reliance on invasive techniques like computed tomography, which also have significant economic costs. Human samples were obtained [...] Read more.
Traumatic brain injury (TBI) is a highly heterogeneous disease and achieving an accurate diagnosis remains a significant challenge. Biomarkers play a crucial role in minimizing the reliance on invasive techniques like computed tomography, which also have significant economic costs. Human samples were obtained from prospective cohort studies. Mice were subjected to an experimental model of traumatic brain injury. Biomarker levels, gene expression, and blood–brain barrier integrity were analyzed using ELISA, qRT-PCR, and Evans Blue assay; data were statistically evaluated using parametric or non-parametric tests as appropriate. This study focuses on evaluating the role of matricellular protein thrombospondin-1 (TSP-1) and the tight junction proteins occludin and ZO-1 as potential biomarkers of TBI. We showed that lower serum TSP-1 levels correlated with poor patient outcomes at 6 months compared to those patients with a good outcome. Additionally, the disruption of the blood–brain barrier (BBB) and subsequent release of tight junction proteins allowed us to identify occludin as a potential biomarker for prognosis in a cohort of TBI patients and as a diagnosis biomarker in a subgroup of patients with mild TBI, but its discriminative power as a diagnosis biomarker appears modest, as reflected by an AUC of 0.693. On the other hand, ZO-1 exhibited increased levels but limited diagnostic utility. These findings highlight the critical role of TSP-1 in maintaining BBB integrity and regulating the inflammatory response after a TBI, supported by the worsened condition observed in TSP-1-deficient animals. These results demonstrate the potential of TSP-1 and occludin as valuable biomarkers for secondary injury and disease progression in patients with mild to moderate/severe TBI. Full article
(This article belongs to the Special Issue Molecular Advances in Brain Plasticity)
Show Figures

Figure 1

13 pages, 3641 KB  
Article
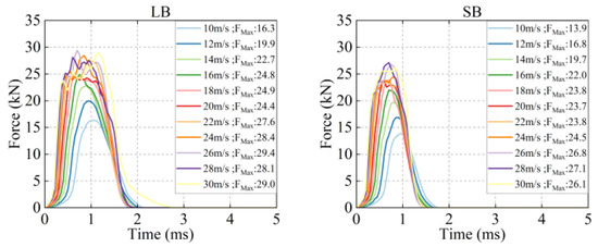
Biomechanical Investigation of Head Injuries Caused by Baseball Bat Strikes with Different Bat Sizes and Velocities: A Finite Element Simulation Study
by Han Zhang, Jin Yang, Luyi Guo, Jiani Sun, Shangxiao Li and Weiya Hao
Life 2026, 16(1), 9; https://doi.org/10.3390/life16010009 - 20 Dec 2025
Viewed by 323
Abstract
Objective: Traumatic brain injury (TBI) represents a significant clinical problem, with the biomechanical mechanisms of striking from different blunt instruments remaining unclear. This study aims to quantitatively evaluate TBI severity under blunt strikes and to assess the effects of strike velocity and blunt [...] Read more.
Objective: Traumatic brain injury (TBI) represents a significant clinical problem, with the biomechanical mechanisms of striking from different blunt instruments remaining unclear. This study aims to quantitatively evaluate TBI severity under blunt strikes and to assess the effects of strike velocity and blunt instrument size on biomechanical responses to provide a finite element approach for investigating injury mechanisms and informing clinical diagnosis. Methods: A head finite element model incorporating an outer cortical-cancellous-inner cortical bone structure was developed and verified against a previous cadaveric impact study. Strike velocities and blunt instrument parameters, obtained from experiments in which a long bat (LB) and a short bat (SB) were used to strike a dummy head, were applied as the loading conditions in the finite element simulation. Kinetic energy (KE), internal energy (IE), impact force, von Mises stress on skull, intracranial pressure (ICP), and Head3ms acceleration were analyzed as indicators of injury severity. Results: Simulated force and ICP responses agreed with cadaveric experimental data within a 9.8% error. With increasing strike velocity (10–30 m/s), KE, IE, impact force, ICP, and Head3ms all rose, while von Mises stress evolved from localized to dispersed distribution. Head3ms reached an injury threshold of 80 g at a strike velocity of 10 m/s, and ICP peaks for LB and SB exceeded the brain injury threshold (235 kPa, ≈1760 mmHg) at 12 m/s and 14 m/s, respectively. At the same velocity, LB generated higher KE, IE, impact force, ICP and Head3ms than SB. At 30 m/s, LB generated 390 J KE and 29.0 kN peak force, which were 50.0% and 11.1% higher than those of SB (260 J, 26.1 kN). Conclusion: This study reveals that increasing strike velocity and employing a larger blunt instrument elevate biomechanical responses, resulting in von Mises stress transitioning from localized concentration to multipolar dispersion. Specifically, when striking the head with the LB at velocities exceeding 12 m/s or with the SB exceeding 14 m/s, the impacts indicate a severely life-threatening level. These findings deepen our understanding of the mechanisms of blunt TBI. The constructed and validated finite element model can be repeatedly used for computer simulations of TBI under various blunt striking conditions, providing a scientific basis for clinical diagnosis and surgical planning. Full article
(This article belongs to the Special Issue Traumatic Brain Injury (TBI))
Show Figures

Figure 1

17 pages, 1585 KB  
Article
Short-Term Cyclosporin A Treatment Reduced Serum Neurofilament-Light Levels in Diffuse but Not Focal Traumatic Brain Injury in a Piglet Model
by Colin M. Huber, Akshara D. Thakore, Anna Oeur and Susan S. Margulies
Biomedicines 2025, 13(10), 2547; https://doi.org/10.3390/biomedicines13102547 - 18 Oct 2025
Viewed by 620
Abstract
Background/Objectives: Traumatic brain injury (TBI) in the pediatric patient results in acute neurophysiological deficits and can have potential long-term sequelae, impacting neurodevelopment. Serum biomarkers are an active area of study for TBI prognosis and diagnosis. Cyclosporin A (CsA), an immunosuppressant drug with [...] Read more.
Background/Objectives: Traumatic brain injury (TBI) in the pediatric patient results in acute neurophysiological deficits and can have potential long-term sequelae, impacting neurodevelopment. Serum biomarkers are an active area of study for TBI prognosis and diagnosis. Cyclosporin A (CsA), an immunosuppressant drug with neuroprotective qualities, targets mitochondria to stabilize the neurometabolic energy crisis following TBI. The objective of this study was to determine the acute effect of CsA treatment following focal and diffuse TBI on piglet serum biomarkers associated with glial neurofilaments, axonal dysfunction, and neuronal injury. Methods: Biomarker concentrations of GFAP, Nf-L, and UCH-L1 were quantified retrospectively from porcine serum samples (n = 488) at multiple timepoints from three experimental groups: anesthetized sham (n = 10), controlled cortical impact (CCI, n = 49), or rapid, non-impact rotations (RNR, n = 151) of the head. Injured animals received 24 h post-injury intravenous administration of saline or one of four CsA treatment doses (10, 20, 40, or 60 mg/kg/day), and then, were sacrificed. Results: After RNR, GFAP levels significantly increased from baseline at 1 h and recovered by 1 day to healthy reference ranges, while Nf-L increased at 1 day. Multiple CsA treatment doses (10, 40 mg/kg/day) significantly reduced Nf-L levels at 1 day compared to the untreated group. After CCI, GFAP and Nf-L increased at 1 day; there were no significant treatment effects. Conclusions: Focal and diffuse brain injury mechanisms resulted in distinct biomarker timelines. CsA reduced Nf-L levels at 1 day after diffuse TBI, showing promise of acute therapeutic benefit and warranting further investigation in extended timelines. Full article
(This article belongs to the Special Issue Mechanisms and Therapeutic Strategies of Brain and Spinal Cord Injury)
Show Figures

Figure 1

29 pages, 1604 KB  
Review
Pathological Calcium Signaling in Traumatic Brain Injury and Alzheimer’s Disease: From Acute Neuronal Injury to Chronic Neurodegeneration
by Stephan Neuschmid, Carla Schallerer, Barbara E. Ehrlich and Declan McGuone
Int. J. Mol. Sci. 2025, 26(18), 9245; https://doi.org/10.3390/ijms26189245 - 22 Sep 2025
Cited by 1 | Viewed by 1889
Abstract
Loss of calcium homeostasis, a shared feature of Alzheimer’s Disease (AD) and Traumatic Brain Injury (TBI), activates enzyme-dependent cascades that promote protein misfolding, degrade synaptic architecture, impair axonal transport, and lead to neuronal death. Epidemiological studies identify TBI as a major risk factor [...] Read more.
Loss of calcium homeostasis, a shared feature of Alzheimer’s Disease (AD) and Traumatic Brain Injury (TBI), activates enzyme-dependent cascades that promote protein misfolding, degrade synaptic architecture, impair axonal transport, and lead to neuronal death. Epidemiological studies identify TBI as a major risk factor for AD, yet the mechanistic basis for this association remains incompletely understood. Evidence from human and experimental studies implicate calcium dysregulation as a central link, triggering interconnected kinase, phosphatase, and protease networks that drive AD hallmark pathology, including amyloid-β (Aβ) accumulation and tau hyperphosphorylation. The calcium-dependent protease calpain is a key node in this network, regulating downstream enzyme activity, and cleaving essential scaffolding and signaling proteins. Selective vulnerability of the hippocampus and white matter to calcium-mediated damage may underlie cognitive deficits common to both conditions. In preclinical TBI and AD models, pharmacological inhibition of calcium-dependent enzymes confers neuroprotection. Recognizing disrupted calcium signaling as an upstream driver of post-traumatic neurodegeneration may enable early interventions to reduce AD risk among TBI survivors. Full article
Show Figures

Figure 1

9 pages, 588 KB  
Communication
Differential Neuroendocrine Responses and Dysregulation of the Hypothalamic–Pituitary–Adrenal Axis Following Repeated Mild Concussive Impacts and Blast Exposures in a Rat Model
by Rex Jeya Rajkumar Samdavid Thanapaul, Jishnu K. S. Krishnan, Manoj Y. Govindarajulu, Chetan Y. Pundkar, Gaurav Phuyal, Joseph B. Long and Peethambaran Arun
Brain Sci. 2025, 15(8), 847; https://doi.org/10.3390/brainsci15080847 - 8 Aug 2025
Cited by 1 | Viewed by 1075
Abstract
Traumatic brain injury (TBI) remains a significant public health concern, particularly among military personnel and contact sport athletes who are frequently exposed to repeated blast overpressure waves and mild concussive impacts, respectively. While moderate and severe TBIs have been extensively studied, the long-term [...] Read more.
Traumatic brain injury (TBI) remains a significant public health concern, particularly among military personnel and contact sport athletes who are frequently exposed to repeated blast overpressure waves and mild concussive impacts, respectively. While moderate and severe TBIs have been extensively studied, the long-term neuroendocrine consequences of mild, repetitive brain trauma are poorly understood. In this study, we investigated the temporal dynamics of hypothalamic–pituitary–adrenal (HPA) axis dysregulation following repeated mild concussive head impacts and blast exposures using two clinically relevant rodent models. Male Sprague-Dawley rats were subjected to repeated mild concussive impacts using a modified weight drop model or repeated blast exposures using an advanced blast simulator. Plasma levels of adrenocorticotropic hormone (ACTH) and corticosterone were measured on days 1 and 30 post-injuries. Our findings revealed that repeated blast exposures induced elevation of plasma ACTH and corticosterone on days 1 and 30 post-blasts. After the repeated mild concussive impacts, increased plasma levels of corticosterone were observed on days 1 and 30, but ACTH levels were increased only on day 30. This study is among the first to directly compare neuroendocrine outcomes of repeated mild concussive impacts and blast exposures within a unified experimental framework. Our findings demonstrate distinct temporal trajectories of HPA axis dysregulation depending on injury type and highlight plasma levels of ACTH and corticosterone as potential biomarkers of subclinical brain trauma. These insights may inform early diagnostic approaches and therapeutic strategies aimed at mitigating long-term stress-related complications following mild traumatic brain injuries. Full article
Show Figures

Figure 1

16 pages, 1871 KB  
Article
Integrative Constraint-Based Modeling and Proteomics Uncover Astrocytic Metabolic Adaptations to the Post-TBI Microenvironment
by Kelsey A. Wilson, Caiti-Erin Talty, Brian C. Parker and Pamela J. VandeVord
Int. J. Mol. Sci. 2025, 26(13), 6456; https://doi.org/10.3390/ijms26136456 - 4 Jul 2025
Viewed by 917
Abstract
Traumatic brain injury (TBI) is a major neurological condition affecting millions of individuals each year. Mild TBI (mTBI) manifests differently, with some individuals experiencing persistent, debilitating symptoms while others recover more rapidly. Despite its classification as “mild,” mTBI leads to both short- and [...] Read more.
Traumatic brain injury (TBI) is a major neurological condition affecting millions of individuals each year. Mild TBI (mTBI) manifests differently, with some individuals experiencing persistent, debilitating symptoms while others recover more rapidly. Despite its classification as “mild,” mTBI leads to both short- and long-term neurological effects, many of which occur due to functional changes in the brain. TBI-induced environmental changes within the brain play a critical role in shaping these functional outcomes. The importance of astrocytes in maintaining central nervous system (CNS) homeostasis has been increasingly recognized for their pivotal role in the brain’s response to TBI. Previous studies showed significant TBI-associated metabolic dysregulations. Therefore, we sought to analyze how astrocytes might adapt to persistent metabolic stressors in the post-injury microenvironment and identify injury-induced shifts occurring in vivo that may contribute to chronic metabolic dysfunction. We used an astrocyte-specific genome-scale metabolic model that allowed for the input of biologically relevant uptake rates corresponding to healthy astrocytes to analyze how the activity of metabolic pathways differed in hypoxic and acidic conditions. Additionally, these fluxes were integrated with mass spectrometry-based proteomics from male Sprague-Dawley rats subjected to mTBI to identify chronic adaptive neural responses post-injury. Comparison of modeled metabolic fluxes and experimental proteomic data demonstrated remarkable alignment, with both predicting significant changes in key metabolic processes including glycolysis, oxidative phosphorylation, the TCA cycle, and the Pentose Phosphate Pathway. These overlapping signatures may represent core survival strategies, offering insight into metabolic priorities and potentially serving as biomarkers of injury adaptation or recovery capacity. Full article
(This article belongs to the Special Issue Mitochondrial Function in Human Health and Disease: 2nd Edition)
Show Figures

Figure 1

16 pages, 815 KB  
Review
Nerve Growth Factor in Pediatric Brain Injury: From Bench to Bedside
by Lorenzo Di Sarno, Serena Ferretti, Lavinia Capossela, Antonio Gatto, Valeria Pansini, Anya Caroselli, Luigi Manni, Marzia Soligo and Antonio Chiaretti
Pharmaceuticals 2025, 18(6), 929; https://doi.org/10.3390/ph18060929 - 19 Jun 2025
Viewed by 1313
Abstract
Background: Traumatic brain injury (TBI) and hypoxic–ischemic encephalopathy (HIE) are major causes of long-term neurological disability in children, with limited options for effective neuronal recovery. Recent research has highlighted the therapeutic potential of nerve growth factor (NGF) in promoting neural repair through mechanisms [...] Read more.
Background: Traumatic brain injury (TBI) and hypoxic–ischemic encephalopathy (HIE) are major causes of long-term neurological disability in children, with limited options for effective neuronal recovery. Recent research has highlighted the therapeutic potential of nerve growth factor (NGF) in promoting neural repair through mechanisms such as neuroprotection, neurogenesis, and the modulation of neuroinflammation. This review evaluates the current evidence on NGF as a treatment strategy for pediatric brain injury, emphasizing its mechanisms of action and translational clinical applications. Methods: A comprehensive review was conducted using the PubMed, Scopus, and Cochrane CENTRAL databases to identify studies published between 1 January 1978 and 1 March 2025, investigating NGF in the context of brain injury. The inclusion criteria comprised studies assessing neurological outcomes through clinical scales, biochemical markers, neuroimaging, or electrophysiological examinations. Results: Seventeen studies met the inclusion criteria, encompassing both preclinical and clinical research. Preclinical models consistently demonstrated that NGF administration reduces neuroinflammation, enhances neurogenesis, and supports neuronal survival following TBI and HIE. Clinical studies, including case reports of pediatric patients treated with intranasal NGF, reported improvements in motor and cognitive function, neuroimaging findings, and electrophysiological parameters, with no significant adverse effects observed. Conclusions: NGF demonstrates significant promise as a neuroprotective and neuroregenerative agent in pediatric brain injury, with both experimental and early clinical evidence supporting its safety and efficacy. Large-scale controlled clinical trials are warranted to validate these preliminary findings and to determine the optimal dosage regimens and administration schedules for NGF in the treatment of TBI and HIE. Full article
(This article belongs to the Special Issue Applications of Nerve Growth Factor in Pharmaceuticals)
Show Figures

Figure 1

20 pages, 1016 KB  
Review
Caffeine: A Neuroprotectant and Neurotoxin in Traumatic Brain Injury (TBI)
by Bharti Sharma, George Agriantonis, Sarah Dawson-Moroz, Rolanda Brown, Whenzdjyny Simon, Danielle Ebelle, Jessica Chapelet, Angie Cardona, Aditi Soni, Maham Siddiqui, Brijal Patel, Sittha Cheerasarn, Justin Chang, Lauren Cobb, Fanta John, Munirah M. Hasan, Carrie Garcia, Zahra Shaefee, Kate Twelker, Navin D. Bhatia and Jennifer Whittingtonadd Show full author list remove Hide full author list
Nutrients 2025, 17(11), 1925; https://doi.org/10.3390/nu17111925 - 4 Jun 2025
Cited by 1 | Viewed by 5683
Abstract
Caffeine is a weak, nonselective adenosine receptor antagonist. At low-to-moderate doses, caffeine has a stimulating effect; however, at higher doses, it can act as a depressant. It can function both as a neuroprotectant and a neurotoxin. In experimental Traumatic Brain Injury (TBI), administration [...] Read more.
Caffeine is a weak, nonselective adenosine receptor antagonist. At low-to-moderate doses, caffeine has a stimulating effect; however, at higher doses, it can act as a depressant. It can function both as a neuroprotectant and a neurotoxin. In experimental Traumatic Brain Injury (TBI), administration of this psychoactive drug has been associated with beneficial or detrimental effects, depending on the dose, model, and timing. In a healthy brain, caffeine can enhance alertness and promote wakefulness. However, its consumption during late adolescence and early adulthood disrupts normal pruning processes in the context of repetitive moderate TBI (mTBI), leading to changes in dendritic spine morphology, resulting in neurological and behavioral impairments. Caffeine can potentially reduce TBI-associated intracranial pressure, oxidative stress, lipid peroxidation, cytotoxic edema, inflammation, and apoptosis. It can enhance alertness and reduce mental fatigue, which is critical for the cognitive rehabilitation of TBI patients. Additionally, caffeine positively affects immune cells and aids recovery post-TBI. Antagonizing adenosine receptors involved in controlling synaptic transmission, synaptic plasticity, and synapse toxicity can improve cognitive function. Conversely, studies have also shown that caffeine consumers report significantly higher somatic discomfort compared to non-consumers. This review aims to explore various studies and thoroughly examine the positive and negative roles of caffeine in TBI. Full article
(This article belongs to the Special Issue Nutrition Interventions and Their Impact on Brain Health and Disease)
Show Figures

Figure 1

18 pages, 1574 KB  
Article
L-Carnitine and Mildronate Demonstrate Divergent Protective Effects on Mitochondrial DNA Quality Control and Inflammation Following Traumatic Brain Injury
by Artem P. Gureev, Veronika V. Nesterova, Polina I. Babenkova, Mikhail E. Ivanov, Egor Y. Plotnikov and Denis N. Silachev
Int. J. Mol. Sci. 2025, 26(7), 2902; https://doi.org/10.3390/ijms26072902 - 22 Mar 2025
Cited by 2 | Viewed by 3793
Abstract
Traumatic brain injuries (TBIs) are a serious problem affecting individuals of all ages. Mitochondrial dysfunctions represent a significant form of secondary injury and may serve as a promising target for therapeutic intervention. Our research demonstrated that craniotomy, which precedes the experimental induction of [...] Read more.
Traumatic brain injuries (TBIs) are a serious problem affecting individuals of all ages. Mitochondrial dysfunctions represent a significant form of secondary injury and may serve as a promising target for therapeutic intervention. Our research demonstrated that craniotomy, which precedes the experimental induction of trauma in mice, can cause considerable damage to mitochondrial DNA (mtDNA), disrupt the regulatory expression of angiogenesis, and increase inflammation. However, the reduction in the mtDNA copy number and glial activation occur only after a direct impact to the brain. We explored two potential therapeutic agents: the dietary supplement L-carnitine—a potential reserve source of ATP for the brain—and the cardiac drug mildronate, which inhibits L-carnitine but activates alternative compensatory pathways for the brain to adapt to metabolic disturbances. We found that L-carnitine injections could protect against mtDNA depletion by promoting mitochondrial biogenesis. However, they also appeared to aggravate inflammatory responses, likely due to changes in the composition of the gut microbiome. On the other hand, mildronate enhanced the expression of genes related to angiogenesis while also reducing local and systemic inflammation. Therefore, both compounds, despite their opposing metabolic effects, have the potential to be used in the treatment of secondary injuries caused by TBI. Full article
(This article belongs to the Collection Feature Papers in Molecular Neurobiology)
Show Figures

Figure 1

20 pages, 4842 KB  
Systematic Review
Neuropsychological Rehabilitation for Traumatic Brain Injury: A Systematic Review
by Carlos Ramos-Galarza and Jennifer Obregón
J. Clin. Med. 2025, 14(4), 1287; https://doi.org/10.3390/jcm14041287 - 15 Feb 2025
Cited by 5 | Viewed by 6479
Abstract
Background/Objectives: A traumatic brain injury (TBI) is a brain lesion caused by external or internal factors, resulting in cognitive, behavioral, physical, relational, and sensory sequelae, depending on the affected brain area and the severity of the injury. Within neuropsychological rehabilitation (NR), multiple methods [...] Read more.
Background/Objectives: A traumatic brain injury (TBI) is a brain lesion caused by external or internal factors, resulting in cognitive, behavioral, physical, relational, and sensory sequelae, depending on the affected brain area and the severity of the injury. Within neuropsychological rehabilitation (NR), multiple methods have been developed that are aimed at restoring, compensating, and substituting deteriorated cognitive functions resulting from a TBI. This systematic review aimed to identify the state of the scientific literature regarding the efficacy of NR methods in individuals with a TBI. Methods: Articles were analyzed in the SCOPUS and PUBMED databases. Initially, 5347 studies were found. After applying inclusion and exclusion criteria, 17 articles remained and were included in the data extraction process. Results: Of the seventeen included articles, eleven employed randomized or semi-randomized controlled trials, five were clinical studies, and one was a comparative study, in which the percentage of computerized NR methods was 58.82% in the experimental and clinical groups. In contrast, traditional methods constituted 35.3%, and the remaining 5.88% conducted holistic NR. Ninety percent of the methods employed in these investigations showed efficacy. Conclusions: While most of the evaluated NR methods demonstrated efficacy, the analysis of these findings should not be isolated from variables such as the etiology and phase of the TBI, the intervention duration, and the symptoms treated. Furthermore, the NR implementation must be adapted to the specific context of each patient. Full article
Show Figures

Figure 1

19 pages, 785 KB  
Review
Exploring Calcium Channels as Potential Therapeutic Targets in Blast Traumatic Brain Injury
by Noemi Wachtler, Rory O’Brien, Barbara E. Ehrlich and Declan McGuone
Pharmaceuticals 2025, 18(2), 223; https://doi.org/10.3390/ph18020223 - 6 Feb 2025
Cited by 5 | Viewed by 2741
Abstract
Background/Objectives: Repeat low-level blast exposure has emerged as a significant concern for military populations exposed to explosive events. Blast-Related Traumatic Brain Injury (bTBI) is a unique form of brain trauma with poorly understood molecular mechanisms. Loss of calcium homeostasis has emerged as [...] Read more.
Background/Objectives: Repeat low-level blast exposure has emerged as a significant concern for military populations exposed to explosive events. Blast-Related Traumatic Brain Injury (bTBI) is a unique form of brain trauma with poorly understood molecular mechanisms. Loss of calcium homeostasis has emerged as a mediator of early neuronal dysfunction after blast injury. This review aims to examine the role of calcium signaling in bTBI, focusing on the dual function of calcium channels as mediators and modulators of injury, and to explore therapeutic strategies targeting calcium homeostasis. Methods: We conducted a review of peer-reviewed articles published between 2000 and 2024, using the databases PubMed, Scopus, and EBSCO. Search terms included “blast traumatic brain injury”, “calcium channels”, and “calcium”. Studies investigating intracellular calcium dynamics after bTBI were included. Exclusion criteria included studies lacking evaluation of calcium signaling, biomarker studies, and studies on extracellular calcium. Results: We identified 13 relevant studies, primarily using preclinical models. Dysregulated calcium signaling was consistently linked to cellular dysfunction, including plasma membrane abnormalities, cytoskeletal destabilization, mitochondrial dysfunction, and proteolytic enzyme activation. Studies highlighted spatially compartmentalized vulnerabilities across neurons and astrocytes, suggesting that targeting specific cellular regions, such as the neuronal soma or axons, could enhance the therapeutic outcome. Therapeutic strategies included pharmacological inhibitors, plasma membrane stabilizers, and modulators of secondary injury. Conclusions: Calcium signaling is implicated in the pathophysiology of bTBI. Standardized experimental approaches would reduce variability in findings and improve the understanding of the relationship between calcium channel dynamics and bTBI and help guide the development of neuroprotective interventions that mitigate injury and promote recovery. Full article
(This article belongs to the Special Issue Calcium Channels as Therapeutic Targets)
Show Figures

Figure 1

17 pages, 995 KB  
Article
Associations Between Traumatic Brain Injury Characteristics and Memory Outcomes: Insights from the Health and Retirement Study
by Eric S. Cerino, Monica R. Lininger, Thomasina J. Seaton, Gillian Porter and Julie A. Baldwin
Int. J. Environ. Res. Public Health 2025, 22(2), 150; https://doi.org/10.3390/ijerph22020150 - 23 Jan 2025
Cited by 2 | Viewed by 6620
Abstract
Traumatic brain injury (TBI) is an established risk factor for accelerated cognitive decline and increased dementia risk. The specific characteristics of TBI (e.g., type of head trauma, presence of a gap in memory, age of onset) that confer the greatest risk to cognitive [...] Read more.
Traumatic brain injury (TBI) is an established risk factor for accelerated cognitive decline and increased dementia risk. The specific characteristics of TBI (e.g., type of head trauma, presence of a gap in memory, age of onset) that confer the greatest risk to cognitive health remain comparatively less clear. Using data from the 2014 Health and Retirement Study (HRS) experimental module, we examined associations between TBI characteristics and memory outcomes in a national adult lifespan sample. We tested whether the age of onset and presence of a memory gap in TBI resulting from a vehicle accident, from a fall or being hit, or from playing sports or playing on a playground were associated with self-rated memory and recall memory performance in a subsample of HRS respondents across the adult lifespan (N = 414, mean age = 66.28, SD = 9.70, 52% female). In cases where participants reported TBI from three different types of injury (vehicle accident, fall, and playing sports or playing on a playground), they shared whether they experienced a gap in their memory and their age when the head trauma occurred. Participants also reported on self-rated memory and performed a recall memory task. Hierarchical linear regression models were adjusted for age, sex, race, ethnicity, education, and self-rated health. Older age of onset for TBI from a fall was associated with worse self-rated memory (Est. = −0.11, SE = 0.04, p = 0.01) and recall performance (Est. = −0.33, SE = 0.15, p = 0.03). Encountering a memory gap from the TBI that resulted from a vehicle accident (Est. = −0.22, SE = 0.10, p = 0.03), a fall (Est. = −0.23, SE = 0.09, p = 0.01), and from playing sports or playing on a playground (Est. = −0.40, SE = −0.13, p < 0.01) were all significantly associated with worse self-rated memory. Links between encountering a memory gap and recall performance were comparatively scant. Results indicate the impact of TBI on memory varies as a function of type of trauma, age of onset, and presence of memory gap from the head trauma. Our study takes a preclinical, preventative approach to inform public health efforts that target the mitigation of specific types of head trauma at different developmental phases of the lifespan. Full article
Show Figures

Figure 1

25 pages, 5173 KB  
Article
Repetitive Mild but Not Single Moderate Brain Trauma Is Associated with TAR DNA-Binding Protein 43 Mislocalization and Glial Activation in the Mouse Spinal Cord
by Tamara Janković, Jelena Rajič Bumber, Nika Gržeta Krpan, Petra Dolenec, Marc Jaeger, Jasna Kriz, Gordana Župan and Kristina Pilipović
Biomedicines 2025, 13(1), 218; https://doi.org/10.3390/biomedicines13010218 - 16 Jan 2025
Cited by 1 | Viewed by 1992
Abstract
Background/Objectives: Traumatic brain injury (TBI) occurs after a sudden mechanical force to the skull and represents a significant public health problem. Initial brain trauma triggers secondary pathophysiological processes that induce structural and functional impairment of the central nervous system, even in the [...] Read more.
Background/Objectives: Traumatic brain injury (TBI) occurs after a sudden mechanical force to the skull and represents a significant public health problem. Initial brain trauma triggers secondary pathophysiological processes that induce structural and functional impairment of the central nervous system, even in the regions distant to the lesion site. Later in life, these changes can be manifested as neurodegenerative sequalae that commonly involve proteinopathies, such as transactive DNA-binding protein 43 (TDP-43). The progression of pathophysiological changes to the spinal cord motor neurons has been detected after repetitive TBI, while such changes have been less investigated after single TBI. Methods: Single TBI was applied over the left parietal cortex of mice by using the lateral fluid percussion injury apparatus and a separate cohort of animals received repetitive mild TBI by weight drop apparatus, with two mild injuries daily, for five days in a row. Mice were sacrificed after single moderate or last mild TBI and their spinal cords were prepared for the analyses. For both types of injury, sham-injured mice were used as a control group. Results: Here, we found an early formation of toxic phosphorylated TDP-43 species on the 3rdday post-injury which, together with TDP-43 cytoplasmic translocation, remained present in the subacute period of 14 days after repetitive mild but not single moderate TBI. During the subacute period following a repetitive brain trauma, we found an increased choline acetyltransferase protein expression and significant microgliosis in the cervical part of the spinal cord, which was not detected after single TBI. Astrogliosis presented similarly after both experimental procedures. Conclusions: This study demonstrates the differences in the spinal cord TDP-43 pathology and inflammation, depending on the brain trauma type, and may contribute to the development of targeted therapeutic strategies. Full article
Show Figures

Figure 1

33 pages, 4365 KB  
Article
Unravelling Secondary Brain Injury: Insights from a Human-Sized Porcine Model of Acute Subdural Haematoma
by Thomas Kapapa, Vanida Wernheimer, Andrea Hoffmann, Tamara Merz, Fabia Zink, Eva-Maria Wolfschmitt, Oscar McCook, Josef Vogt, Martin Wepler, David Alexander Christian Messerer, Claire Hartmann, Angelika Scheuerle, René Mathieu, Simon Mayer, Michael Gröger, Nicole Denoix, Enrico Clazia, Peter Radermacher, Stefan Röhrer and Thomas Datzmann
Cells 2025, 14(1), 17; https://doi.org/10.3390/cells14010017 - 27 Dec 2024
Cited by 1 | Viewed by 3621
Abstract
Traumatic brain injury (TBI) remains one of the leading causes of death. Because of the individual nature of the trauma (brain, circumstances and forces), humans experience individual TBIs. This makes it difficult to generalise therapies. Clinical management issues such as whether intracranial pressure [...] Read more.
Traumatic brain injury (TBI) remains one of the leading causes of death. Because of the individual nature of the trauma (brain, circumstances and forces), humans experience individual TBIs. This makes it difficult to generalise therapies. Clinical management issues such as whether intracranial pressure (ICP), cerebral perfusion pressure (CPP) or decompressive craniectomy improve patient outcome remain partly unanswered. Experimental drug approaches for the treatment of secondary brain injury (SBI) have not found clinical application. The complex, cellular and molecular pathways of SBI remain incompletely understood, and there are insufficient experimental (animal) models that reflect the pathophysiology of human TBI to develop translational therapeutic approaches. Therefore, we investigated different injury patterns after acute subdural hematoma (ASDH) as TBI in a post-hoc approach to assess the impact on SBI in a long-term, human-sized porcine TBI animal model. Post-mortem brain tissue analysis, after ASDH, bilateral ICP, CPP, cerebral oxygenation and temperature monitoring, and biomarker analysis were performed. Extracerebral, intraparenchymal–extraventricular and intraventricular blood, combined with brainstem and basal ganglia injury, influenced the experiment and its outcome. Basal ganglia injury affects the duration of the experiment. Recognition of these different injury patterns is important for translational interpretation of results in this animal model of SBI after TBI. Full article
Show Figures

Figure 1

23 pages, 843 KB  
Systematic Review
Neuromechanical Models of Mild Traumatic Brain Injury Conditioned on Reaction Time: A Systematic Review and Meta-Analysis
by Avinash Baskaran, Ross D. Hoehn and Chad G. Rose
J. Clin. Med. 2024, 13(24), 7648; https://doi.org/10.3390/jcm13247648 - 16 Dec 2024
Viewed by 2487
Abstract
The accurate, repeatable, and cost-effective quantitative characterization of mild traumatic brain injuries (mTBIs) is crucial for safeguarding the long-term health and performance of high-risk groups, including athletes, emergency responders, and military personnel. However, gaps remain in optimizing mTBI assessment methods, especially regarding the [...] Read more.
The accurate, repeatable, and cost-effective quantitative characterization of mild traumatic brain injuries (mTBIs) is crucial for safeguarding the long-term health and performance of high-risk groups, including athletes, emergency responders, and military personnel. However, gaps remain in optimizing mTBI assessment methods, especially regarding the integration of neuromechanical metrics such as reaction time (RT) in predictive models. Background/Objectives: This review synthesizes existing research on the use of neuromechanical probabilistic models as tools for assessing mTBI, with an emphasis on RT’s role in predictive diagnostics. Methods: We examined 57 published studies on recent sensing technologies such as advanced electromyographic (EMG) systems that contribute data for probabilistic neural imaging, and we also consider measurement models for real-time RT tracking as a diagnostic measure. Results: The analysis identifies three primary contributions: (1) a comprehensive survey of probabilistic approaches for mTBI characterization based on RT, (2) a technical examination of these probabilistic algorithms in terms of reliability and clinical utility, and (3) a detailed outline of experimental requirements for using RT-based metrics in psychomotor tasks to advance mTBI diagnostics. Conclusions: This review provides insights into implementing RT-based neuromechanical metrics within experimental frameworks for mTBI diagnosis, suggesting that such metrics may enhance the sensitivity and utility of assessment and rehabilitation protocols. Further validation studies are recommended to refine RT-based probabilistic models for mTBI applications. Full article
Show Figures

Figure 1

Back to TopTop