Sign in to use this feature.

Years

Between: -

Subjects

remove_circle_outline
remove_circle_outline
remove_circle_outline
remove_circle_outline
remove_circle_outline

Journals

Article Types

Countries / Regions

Search Results (13)

Search Parameters:
Keywords = ergosterol peroxide derivatives

Order results
Result details
Results per page
Select all
Export citation of selected articles as:
21 pages, 1324 KB  
Review
Antifungal Mechanisms of Plant Essential Oils: A Comprehensive Literature Review for Biofungicide Development
by Michel Leiva-Mora, Diana Bustillos, Cristina Arteaga, Kattyta Hidalgo, Deysi Guevara-Freire, Orestes López-Hernández, Luis Rodrigo Saa, Paola S. Padilla and Alberto Bustillos
Agriculture 2025, 15(21), 2303; https://doi.org/10.3390/agriculture15212303 - 5 Nov 2025
Cited by 4 | Viewed by 2564
Abstract
Plant pathogenic fungi pose a persistent global threat to food security, causing severe yield losses in staple crops and increasing dependence on chemical fungicides. However, the ecological and toxicological drawbacks of synthetic fungicides have intensified the search for safer, plant-derived alternatives. This review [...] Read more.
Plant pathogenic fungi pose a persistent global threat to food security, causing severe yield losses in staple crops and increasing dependence on chemical fungicides. However, the ecological and toxicological drawbacks of synthetic fungicides have intensified the search for safer, plant-derived alternatives. This review synthesizes current advances on the antifungal mechanisms of plant essential oils (EOs) and their prospects for biofungicide development. The literature reveals that the antifungal activity of EOs arises from their diverse phytochemical composition, principally terpenes, phenolics, and aldehydes that target multiple fungal cellular sites. These compounds disrupt membrane integrity through ergosterol depletion, inhibit chitin and β-glucan synthesis, interfere with mitochondrial energy metabolism, and induce oxidative stress, leading to lipid peroxidation and cell death. Morphological and transcriptomic evidence confirms that EOs alter hyphal growth, spore germination, and key gene expression pathways associated with fungal virulence. Furthermore, emerging nanotechnological and encapsulation strategies enhance EO stability, bioavailability, and field persistence, addressing major barriers to their large-scale agricultural application. The integration of EO-based biofungicides within sustainable and precision agriculture frameworks offers a promising route to reduce chemical inputs, mitigate resistance development, and promote ecological balance. This review underscores the need for interdisciplinary research linking phytochemistry, nanotechnology, and agronomy to translate EO-based antifungal mechanisms into next-generation, environmentally compatible crop protection systems. Full article
(This article belongs to the Special Issue Exploring Sustainable Strategies That Control Fungal Plant Diseases)
Show Figures

Figure 1

16 pages, 2733 KB  
Article
Ergosterol Peroxide Disrupts Triple-Negative Breast Cancer Mitochondrial Function and Inhibits Tumor Growth and Metastasis
by Aliyah L. Bocachica-Adorno, Adriana Y. Aponte-Ramos, Paola S. Rivera-Fuentes, Natalia P. Espinosa-Ponce, Luz V. Arroyo-Cruz, Taotao Ling, Naydi Pérez-Ríos, Sona Rivas-Tumanyan, Israel A. Almodóvar-Rivera, Carlos Barreto-Gamarra, Maribella Domenech-García, Fatima Rivas and Michelle M. Martínez-Montemayor
Int. J. Mol. Sci. 2025, 26(10), 4588; https://doi.org/10.3390/ijms26104588 - 10 May 2025
Cited by 1 | Viewed by 2822
Abstract
Ergosterol peroxide (EP) triggers apoptosis pathways by inducing reactive oxygen species (ROS) in TNBC cell lines. Excess ROS production is associated with major damage to mitochondria. We hypothesized that EP may act through ROS-induced mitochondrial dysfunction. Therefore, we performed a series of assays [...] Read more.
Ergosterol peroxide (EP) triggers apoptosis pathways by inducing reactive oxygen species (ROS) in TNBC cell lines. Excess ROS production is associated with major damage to mitochondria. We hypothesized that EP may act through ROS-induced mitochondrial dysfunction. Therefore, we performed a series of assays that assessed mitochondrial membrane potential (MMP), cellular respiration, and glycolysis in TNBC models. Cardiomyocytes derived from human-induced pluripotent stem cells were chosen as a non-cancerous model because of their high mitochondrial content. Two in vivo TNBC models were used to quantify the effect of EP on tumor volume and metastases. EP reduced MMP and disrupted mitochondrial functions exclusively in TNBC cells. In vivo EP was effective in reducing tumor volume without affecting liver function. There was also a significant decrease in metastasis to the lung, liver, and cancer stem cells following treatment. These results suggest EP is a promising therapy for TNBC. Full article
(This article belongs to the Special Issue Breast Cancer: From Pathophysiology to Novel Therapies)
Show Figures

Figure 1

24 pages, 11508 KB  
Article
Discovery and Optimization of Ergosterol Peroxide Derivatives as Novel Glutaminase 1 Inhibitors for the Treatment of Triple-Negative Breast Cancer
by Ran Luo, Haoyi Zhao, Siqi Deng, Jiale Wu, Haijun Wang, Xiaoshan Guo, Cuicui Han, Wenkang Ren, Yinglong Han, Jianwen Zhou, Yu Lin and Ming Bu
Molecules 2024, 29(18), 4375; https://doi.org/10.3390/molecules29184375 - 14 Sep 2024
Cited by 7 | Viewed by 2410
Abstract
In this study, novel ergosterol peroxide (EP) derivatives were synthesized and evaluated to assess their antiproliferative activity against four human cancer cell lines (A549, HepG2, MCF-7, and MDA-MB-231). Compound 3g exhibited the most potent antiproliferative activity, with an IC50 value of 3.20 [...] Read more.
In this study, novel ergosterol peroxide (EP) derivatives were synthesized and evaluated to assess their antiproliferative activity against four human cancer cell lines (A549, HepG2, MCF-7, and MDA-MB-231). Compound 3g exhibited the most potent antiproliferative activity, with an IC50 value of 3.20 µM against MDA-MB-231. This value was 5.4-fold higher than that of the parental EP. Bioassay optimization further identified 3g as a novel glutaminase 1 (GLS1) inhibitor (IC50 = 3.77 µM). In MDA-MB-231 cells, 3g reduced the cellular glutamate levels by blocking the glutamine hydrolysis pathway, which triggered reactive oxygen species production and induced caspase-dependent apoptosis. Molecular docking indicated that 3g interacts with the reaction site of the variable binding pocket by forming multiple interactions with GLS1. In a mouse model of breast cancer, 3g showed remarkable therapeutic effects at a dose of 50 mg/kg, with no apparent toxicity. Based on these results, 3g could be further evaluated as a novel GLS1 inhibitor for triple-negative breast cancer (TNBC) therapy. Full article
(This article belongs to the Special Issue Bioactivity of Natural Compounds: From Plants to Humans)
Show Figures

Graphical abstract

13 pages, 455 KB  
Article
Chemical Constituents and Anticancer Activities of Marine-Derived Fungus Trichoderma lixii
by Natchanun Sirimangkalakitti, Jianyu Lin, Kazuo Harada, Andi Setiawan, Mitsuhiro Arisawa and Masayoshi Arai
Molecules 2024, 29(9), 2048; https://doi.org/10.3390/molecules29092048 - 29 Apr 2024
Cited by 6 | Viewed by 3147
Abstract
The fungal genus Trichoderma is a rich source of structurally diverse secondary metabolites with remarkable pharmaceutical properties. The chemical constituents and anticancer activities of the marine-derived fungus Trichoderma lixii have never been investigated. In this study, a bioactivity-guided investigation led to the isolation [...] Read more.
The fungal genus Trichoderma is a rich source of structurally diverse secondary metabolites with remarkable pharmaceutical properties. The chemical constituents and anticancer activities of the marine-derived fungus Trichoderma lixii have never been investigated. In this study, a bioactivity-guided investigation led to the isolation of eleven compounds, including trichodermamide A (1), trichodermamide B (2), aspergillazine A (3), DC1149B (4), ergosterol peroxide (5), cerebrosides D/C (6/7), 5-hydroxy-2,3-dimethyl-7-methoxychromone (8), nafuredin A (9), and harzianumols E/F (10/11). Their structures were identified by using various spectroscopic techniques and compared to those in the literature. Notably, compounds 2 and 511 were reported for the first time from this species. Evaluation of the anticancer activities of all isolated compounds was carried out. Compounds 2, 4, and 9 were the most active antiproliferative compounds against three cancer cell lines (human myeloma KMS-11, colorectal HT-29, and pancreas PANC-1). Intriguingly, compound 4 exhibited anti-austerity activity with an IC50 of 22.43 μM against PANC-1 cancer cells under glucose starvation conditions, while compound 2 did not. Full article
Show Figures

Figure 1

20 pages, 3493 KB  
Article
Comparison of Bioactive Secondary Metabolites and Cytotoxicity of Extracts from Inonotus obliquus Isolates from Different Host Species
by Katarzyna Sułkowska-Ziaja, Justyna Robak, Andrzej Szczepkowski, Agnieszka Gunia-Krzyżak, Justyna Popiół, Joanna Piotrowska, Bartłomiej Rospond, Agnieszka Szewczyk, Katarzyna Kała and Bożena Muszyńska
Molecules 2023, 28(13), 4907; https://doi.org/10.3390/molecules28134907 - 22 Jun 2023
Cited by 7 | Viewed by 4058
Abstract
Inonotus obliquus, a wood-decaying mushroom, has been used as a health-promoting supplement and nutraceutical for centuries. It is a source of bioactive compounds accumulated in both the conks (pseudosclerotia/sclerotia) and the biomass obtained in vitro. This study aimed to qualitatively and quantitatively [...] Read more.
Inonotus obliquus, a wood-decaying mushroom, has been used as a health-promoting supplement and nutraceutical for centuries. It is a source of bioactive compounds accumulated in both the conks (pseudosclerotia/sclerotia) and the biomass obtained in vitro. This study aimed to qualitatively and quantitatively analyze the bioelements and selected metabolites produced in mycelial cultures obtained from different host species. The mycochemical potential of mycelial cultures isolated from pseudosclerotia grown in Betula pendula, Alnus glutinosa, and Carpinus betulus was compared. Parent cultures were obtained in two types of medium (malt extract agar substrates without and with birch wood). Experimental cultures were developed in 2 L bioreactors for 10 days. The content of bioelements was determined using FAAS and FAES methods. Organic compounds were estimated using the RP–HPLC–DAD method. The cytotoxicity of the extracts was evaluated in human keratinocytes HaCaT, human skin fibroblasts BJ, human liver cancer HepG2, human melanoma A375, and mouse melanoma B16-F10. The extracts showed the presence of bioelements: sodium, potassium, magnesium, calcium, zinc, manganese, iron, and copper; phenolic acids: p-hydroxybenzoic, caffeic, p-coumaric, and protocatechuic; sterols: lanosterol, ergosterol, ergosterol peroxide; triterpene compounds: betulin, betulinic acid, inotodiol; indole compounds: L-tryptophan, tryptamine, 5-methyltryptamine, melatonin. The content of bioactive substances in the biomass was dependent on both the origin of the host species of the fungus isolate and the type of culture medium. Based on the results of this study, mycelial cultures can be proposed as a potential source of bioactive compounds and are promising naturally derived cytotoxic agents. Full article
Show Figures

Figure 1

16 pages, 3081 KB  
Article
Multivariate Analysis Revealed Ultrasonic-Assisted Extraction Improves Anti-Melanoma Activity of Non-Flavonoid Compounds in Indonesian Brown Algae Ethanol Extract
by Anggit Listyacahyani Sunarwidhi, Ari Hernawan, Andri Frediansyah, Sri Widyastuti, Ni Wayan Riyani Martyasari, Angga Susmana Abidin, Hasriaton Padmi, Ervina Handayani, Ni Wayan Putri Utami, Farreh Alan Maulana, Muhammad Syach Maulad Ichfa and Eka Sunarwidhi Prasedya
Molecules 2022, 27(21), 7509; https://doi.org/10.3390/molecules27217509 - 3 Nov 2022
Cited by 17 | Viewed by 3672
Abstract
Indonesia has high biodiversity of algae that are under-utilised due to limitations in the processing techniques. Here, we observed the effect of two different extraction methods (cold maceration and ultrasonic-assisted extraction (UAE)) on multiple variables of Indonesian brown algae ethanol extracts (Sargassum [...] Read more.
Indonesia has high biodiversity of algae that are under-utilised due to limitations in the processing techniques. Here, we observed the effect of two different extraction methods (cold maceration and ultrasonic-assisted extraction (UAE)) on multiple variables of Indonesian brown algae ethanol extracts (Sargassum polycystum, Sargassum cristaefolium, Sargassum aquifolium and Turbinaria ornata). The variables observed included metabolites screening by untargeted metabolomics liquid chromatography-high-resolution mass spectrometry (LC-HRMS), observation of total phenolic content (TPC), total flavonoid content (TFC), anti-oxidant and B16-F10 melanoma cells cytotoxicity. UAE extracts had higher extraction yield and TPC, but no TFC difference was observed. UAE extract had more lipophilic compounds, such as fatty acids (Palmitic acid, Oleamide, Palmitoleic acid, Eicosapentaenoic acid, α-Linolenic acid, Arachidonic acid), lipid-derived mediators (11,12-Epoxyeicosatrienoic acid ((±)11(12)-EET)), steroid derivatives (Ergosterol peroxide), lipophilic metabolite (Fucoxanthin), and lipid-soluble vitamins (all-trans-retinol). Principle component analysis (PCA) revealed that TPC, not TFC, in the UAE extracts was correlated with the anti-oxidant activities and cytotoxicity of the extracts towards B16-F10 melanoma cells. This means other non-flavonoid phenolic and lipophilic compounds may have contributed to its bioactivity. These results suggest that out of the two methods investigated, UAE could be a chosen method to extract natural anti-melanogenic agents from brown algae. Full article
Show Figures

Figure 1

21 pages, 3504 KB  
Article
Mechanisms in Growth-Promoting of Cucumber by the Endophytic Fungus Chaetomium globosum Strain ND35
by Yehan Tian, Xuesong Fu, Gongchen Zhang, Rui Zhang, Zhensheng Kang, Kexiang Gao and Kurt Mendgen
J. Fungi 2022, 8(2), 180; https://doi.org/10.3390/jof8020180 - 11 Feb 2022
Cited by 42 | Viewed by 6314
Abstract
Endophytic fungi are effective in plant growth and development by secreting various kinds of plant hormones and nutrients. However, the cellular and molecular interactions between the endophytic fungi and plant growth-promoting have remained less explored. The present study was designed to explore the [...] Read more.
Endophytic fungi are effective in plant growth and development by secreting various kinds of plant hormones and nutrients. However, the cellular and molecular interactions between the endophytic fungi and plant growth-promoting have remained less explored. The present study was designed to explore the effects of the infection and colonization events of Chaetomium globosum strain ND35 on cucumber growth and the expression pattern of some metabolically important genes in development of the cucumber radicle. The results demonstrated that strain ND35 can infect and colonize the outer layers (cortical cells) of cucumber root and form a symbiotic structure with the host cell, similar to a periarbuscular membrane and establish chemical communication with the plant. Through transcriptome analysis, we found the differentially expressed genes (DEGs) caused by strain ND35 were mainly enriched in phenylpropanoid biosynthesis, plant hormone signal transduction, plant-pathogen interaction and photosynthesis. Correspondingly, the contents of reactive oxygen species (ROS), hydrogen peroxide (H2O2), indole-3-acetic acid (IAA), gibberellin (GA), zeatin (ZT), salicylic acid (SA), jasmonic acid (JA) and the activity of phenylalanine ammonia lyase (PAL), 4-coumarate-CoA ligase (4CL), cinnamyl alcohol dehydrogenase (CAD), and peroxidase (POD) in ND35-colonized seedlings were generally higher than those of non-inoculated seedlings. Overall, the infection and colonization events of C. globosum strain ND35 increased cucumber growth through complex regulation of plant hormones biosynthesis and metabolism. Furthermore, although the endophytic fungus strain ND35 produced IAA, GA, ZT, and ergosterol in the fermentation broth, and there are enabled to promote growth of cucumber, it is uncertain whether there are ND35-derived microbial hormones in plants. This study of the interaction between cucumber and strain ND35 contributes to a better understanding of the plant-endophytic fungi interactions, and may help to develop new strategies for crop production. Full article
(This article belongs to the Topic Mycorrhizal Fungi Mediated Sustainable Crop Production)
Show Figures

Figure 1

18 pages, 4966 KB  
Article
Investigations into Chemical Components from Monascus purpureus with Photoprotective and Anti-Melanogenic Activities
by Ho-Cheng Wu, Yih-Fung Chen, Ming-Jen Cheng, Ming-Der Wu, Yen-Lin Chen and Hsun-Shuo Chang
J. Fungi 2021, 7(8), 619; https://doi.org/10.3390/jof7080619 - 29 Jul 2021
Cited by 17 | Viewed by 4463
Abstract
Monascus species are asexually or sexually reproduced homothallic fungi that can produce a red colorant, specifically the so-called red yeast rice or Anka, which is used as a food ingredient in Asia. Traditional experiences of using Monascus for treating indigestion, enhancing blood circulation, [...] Read more.
Monascus species are asexually or sexually reproduced homothallic fungi that can produce a red colorant, specifically the so-called red yeast rice or Anka, which is used as a food ingredient in Asia. Traditional experiences of using Monascus for treating indigestion, enhancing blood circulation, and health remedies motivate us to investigate and repurpose Monascus-fermented products. Here, two new 5H-cyclopenta[c]pyridine type azaphilones, 5S,6S-monaspurpyridine A (1) and 5R,6R-monaspurpyridine A (2), two new xanthonoids, monasxanthones A and B (3 and 4), one new naphthalenone, monasnaphthalenone (5), and one new azaphilone, monapurpurin (6), along with two known compounds were isolated from the 70% EtOH extract of a citrinin-free domesticated strain M. purpureus BCRC 38110. The phytochemical properties of the xanthonoid and naphthalenone components were first identified from Monascus sp. differently from the representative ingredients of polyketide-derived azaphilones. UVB-induced cell viability loss and reactive oxygen species (ROS) overproduction in human keratinocytes were attenuated by monascuspirolide B (7) and ergosterol peroxide (8), indicating their photoprotective potentials. Ergosterol peroxide (8) decreased the melanin contents and tyrosinase activities of mouse melanocytes, depending on the concentration, suggesting their anti-melanogenic effects. In conclusion, six new and two known compounds were isolated from M. purpureus BCRC 38110, and two of them exhibited dermal protective activities. The results revealed the novel potential of M. purpureus for developing natural cosmeceutics against skin photoaging. Full article
(This article belongs to the Special Issue Molecular Aspects of Medicinal Fungi)
Show Figures

Figure 1

16 pages, 3496 KB  
Article
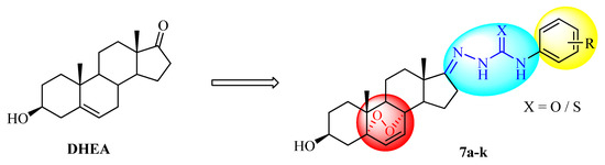
Novel Steroidal 5α,8α-Endoperoxide Derivatives with Semicarbazone/Thiosemicarbazone Side-chain as Apoptotic Inducers through an Intrinsic Apoptosis Pathway: Design, Synthesis and Biological Studies
by Liwei Ma, Haijun Wang, Jing Wang, Lei Liu, Song Zhang and Ming Bu
Molecules 2020, 25(5), 1209; https://doi.org/10.3390/molecules25051209 - 7 Mar 2020
Cited by 18 | Viewed by 3555
Abstract
A series of novel steroidal 5α,8α-endoperoxide derivatives bearing semicarbazone (7ag) or thiosemicarbazone (7hk) side chain were designed, synthesized and evaluated for their cytotoxicities in four human cancer cell lines (HepG2, HCT-116, MCF-7, and A549) using [...] Read more.
A series of novel steroidal 5α,8α-endoperoxide derivatives bearing semicarbazone (7ag) or thiosemicarbazone (7hk) side chain were designed, synthesized and evaluated for their cytotoxicities in four human cancer cell lines (HepG2, HCT-116, MCF-7, and A549) using the MTT assay in vitro. The results showed that compound 7j exhibited significant cytotoxic activity against HepG2 cells (IC50 = 3.52 μM), being more potent than ergosterol peroxide. Further cellular mechanism studies in HepG2 cells indicated that compound 7j triggered the mitochondrial-mediated apoptosis by decreasing mitochondrial membrane potential (MMP), which was associated with up-regulation of Bax, down-regulation of Bcl-2, activation levels of the caspase cascade, and formation of reactive oxygen species (ROS). The above findings indicated that compound 7j may be used as a promising skeleton for antitumor agents with improved efficacy. Full article
(This article belongs to the Section Medicinal Chemistry)
Show Figures

Graphical abstract

13 pages, 2356 KB  
Article
Ergosterol Peroxide from the Medicinal Mushroom Ganoderma lucidum Inhibits Differentiation and Lipid Accumulation of 3T3-L1 Adipocytes
by Yong-Un Jeong and Young-Jin Park
Int. J. Mol. Sci. 2020, 21(2), 460; https://doi.org/10.3390/ijms21020460 - 10 Jan 2020
Cited by 70 | Viewed by 8022
Abstract
Ergosterol peroxide is a natural compound of the steroid family found in many fungi, and it possesses antioxidant, anti-inflammatory, anticancer and antiviral activities. The anti-obesity activity of several edible and medicinal mushrooms has been reported, but the effect of mushroom-derived ergosterol peroxide on [...] Read more.
Ergosterol peroxide is a natural compound of the steroid family found in many fungi, and it possesses antioxidant, anti-inflammatory, anticancer and antiviral activities. The anti-obesity activity of several edible and medicinal mushrooms has been reported, but the effect of mushroom-derived ergosterol peroxide on obesity has not been studied. Therefore, we analyzed the effect of ergosterol peroxide on the inhibition of triglyceride synthesis at protein and mRNA levels and differentiation of 3T3-L1 adipocytes. Ergosterol peroxide inhibited lipid droplet synthesis of differentiated 3T3-L1 cells, expression of peroxisome proliferator-activated receptor gamma (PPARγ) and CCAT/enhancer-binding protein alpha (C/EBPα), the major transcription factors of differentiation, and also the expression of sterol regulatory element-binding protein-1c (SREBP-1c), which promotes the activity of PPARγ, resulting in inhibition of differentiation. It further inhibited the expression of fatty acid synthase (FAS), fatty acid translocase (FAT), and acetyl-coenzyme A carboxylase (ACC), which are lipogenic factors. In addition, it inhibited the phosphorylation of mitogen-activated protein kinases (MAPKs) involved in cell proliferation and activation of early differentiation transcription factors in the mitotic clonal expansion (MCE) stage. As a result, ergosterol peroxide significantly inhibited the synthesis of triglycerides and differentiation of 3T3-L1 cells, and is, therefore, a possibile prophylactic and therapeutic agent for obesity and related metabolic diseases. Full article
(This article belongs to the Special Issue Medicines for the Treatment of Obesity)
Show Figures

Graphical abstract

12 pages, 3408 KB  
Article
Effect of Marine Basidiomycetes Fulvifomes sp.-Derived Ergosterol Peroxide on Cytotoxicity and Apoptosis Induction in MCF-7 Cell Line
by Mano Govindharaj, Sathishkumar Arumugam, Grace Nirmala, Mausumi Bharadwaj and Kalaiselvam Murugiyan
J. Fungi 2019, 5(1), 16; https://doi.org/10.3390/jof5010016 - 13 Feb 2019
Cited by 17 | Viewed by 5664
Abstract
The aim of the present study is to extract the bioactive compounds which can induce the apoptosis in breast cancer cell line MCF-7 by marine basidiomycetes. Internal Transcribed Spacer (ITS) sequences based molecular taxonomic study confirmed that collected the marine basidiomycetes belongs to [...] Read more.
The aim of the present study is to extract the bioactive compounds which can induce the apoptosis in breast cancer cell line MCF-7 by marine basidiomycetes. Internal Transcribed Spacer (ITS) sequences based molecular taxonomic study confirmed that collected the marine basidiomycetes belongs to Fulvifomes sp. Further, the isolated compounds from the Fulvifomes sp. confirmed as ergosterol peroxide (EP) by spectroscopic studies. The compound inhibited 50% of the cell growth (IC50) at the concentration of 40 µg/mL and induced 90% cell death (IC 90) at the concentration of 80 µg/mL. The ergosterol peroxide generated Reactive Oxygen Species (ROS) and induced apoptotic cell death in MCF-7. Ethidium bromide/Acridine Orange (Et/Br) staining showed the increased number of early and late apoptosis in treated MCF-7 cells. The compounds treated cells indicated the significant loss of mitochondrial membrane potential (Δψm) with p < 0.05. The induction of apoptosis by marine basidiomycetes derived ergosterol peroxide was confirmed by chromatin condensation in MCF7 cells using Hoechst staining 33342. Full article
(This article belongs to the Special Issue Fungal Polyketides and Other Secondary Metabolites)
Show Figures

Figure 1

13 pages, 1641 KB  
Article
Epigenetic Modifiers Induce Bioactive Phenolic Metabolites in the Marine-Derived Fungus Penicillium brevicompactum
by Seham S. El-Hawary, Ahmed M. Sayed, Rabab Mohammed, Hossam M. Hassan, Mohamed A. Zaki, Mostafa E. Rateb, Tarek A. Mohammed, Elham Amin and Usama Ramadan Abdelmohsen
Mar. Drugs 2018, 16(8), 253; https://doi.org/10.3390/md16080253 - 30 Jul 2018
Cited by 55 | Viewed by 7801
Abstract
Fungi usually contain gene clusters that are silent or cryptic under normal laboratory culture conditions. These cryptic genes could be expressed for a wide variety of bioactive compounds. One of the recent approaches to induce production of such cryptic fungal metabolites is to [...] Read more.
Fungi usually contain gene clusters that are silent or cryptic under normal laboratory culture conditions. These cryptic genes could be expressed for a wide variety of bioactive compounds. One of the recent approaches to induce production of such cryptic fungal metabolites is to use histone deacetylases (HDACs) inhibitors. In the present study, the cultures of the marine-derived fungus Penicillium brevicompactum treated with nicotinamide and sodium butyrate were found to produce a lot of phenolic compounds. Nicotinamide treatment resulted in the isolation and identification of nine compounds 19. Sodium butyrate also enhanced the productivity of anthranilic acid (10) and ergosterol peroxide (11). The antioxidant as well as the antiproliferative activities of each metabolite were determined. Syringic acid (4), sinapic acid (5), and acetosyringone (6) exhibited potent in vitro free radical scavenging, (IC50 20 to 30 µg/mL) and antiproliferative activities (IC50 1.14 to 1.71 µM) against HepG2 cancer cell line. Furthermore, a pharmacophore model of the active compounds was generated to build up a structure-activity relationship. Full article
(This article belongs to the Special Issue Strategies for Enhancing the Metabolome of Marine-Derived Fungi)
Show Figures

Figure 1

13 pages, 4576 KB  
Article
The Fungicidal Activity of Thymol against Fusarium graminearum via Inducing Lipid Peroxidation and Disrupting Ergosterol Biosynthesis
by Tao Gao, Hao Zhou, Wei Zhou, Liangbin Hu, Jian Chen and Zhiqi Shi
Molecules 2016, 21(6), 770; https://doi.org/10.3390/molecules21060770 - 18 Jun 2016
Cited by 175 | Viewed by 10446
Abstract
Thymol is a natural plant-derived compound that has been widely used in pharmaceutical and food preservation applications. However, the antifungal mechanism for thymol against phytopathogens remains unclear. In this study, we identified the antifungal action of thymol against Fusarium graminearum, an economically [...] Read more.
Thymol is a natural plant-derived compound that has been widely used in pharmaceutical and food preservation applications. However, the antifungal mechanism for thymol against phytopathogens remains unclear. In this study, we identified the antifungal action of thymol against Fusarium graminearum, an economically important phytopathogen showing severe resistance to traditional chemical fungicides. The sensitivity of thymol on different F. graminearum isolates was screened. The hyphal growth, as well as conidial production and germination, were quantified under thymol treatment. Histochemical, microscopic, and biochemical approaches were applied to investigate thymol-induced cell membrane damage. The average EC50 value of thymol for 59 F. graminearum isolates was 26.3 μg·mL−1. Thymol strongly inhibited conidial production and hyphal growth. Thymol-induced cell membrane damage was indicated by propidium iodide (PI) staining, morphological observation, relative conductivity, and glycerol measurement. Thymol induced a significant increase in malondialdehyde (MDA) concentration and a remarkable decrease in ergosterol content. Taken together, thymol showed potential antifungal activity against F. graminearum due to the cell membrane damage originating from lipid peroxidation and the disturbance of ergosterol biosynthesis. These results not only shed new light on the antifungal mechanism of thymol, but also imply a promising alternative for the control of Fusarium head blight (FHB) disease caused by F. graminearum. Full article
(This article belongs to the Section Natural Products Chemistry)
Show Figures

Figure 1

Back to TopTop