Sign in to use this feature.

Years

Between: -

Subjects

remove_circle_outline
remove_circle_outline
remove_circle_outline
remove_circle_outline
remove_circle_outline
remove_circle_outline
remove_circle_outline
remove_circle_outline
remove_circle_outline

Journals

remove_circle_outline
remove_circle_outline

Article Types

Countries / Regions

remove_circle_outline
remove_circle_outline
remove_circle_outline
remove_circle_outline

Search Results (223)

Search Parameters:
Keywords = ensemble spread

Order results
Result details
Results per page
Select all
Export citation of selected articles as:
11 pages, 1323 KB  
Article
Textile Transformation: Unveiling the Impact of a Functional Polymer Treatment on Sports Clothing Fabrics
by Isaiah Di Domenico, Paul K. Collins and Samantha M. Hoffmann
Textiles 2026, 6(1), 26; https://doi.org/10.3390/textiles6010026 (registering DOI) - 26 Feb 2026
Abstract
Functional polymers are designed to enhance the evaporative cooling capacity of sports clothing ensembles, though little is known about how they alter the material properties of commonly used fabrics. The aim of this study was to quantify the impact of a commercially available [...] Read more.
Functional polymers are designed to enhance the evaporative cooling capacity of sports clothing ensembles, though little is known about how they alter the material properties of commonly used fabrics. The aim of this study was to quantify the impact of a commercially available textile finish treatment (HeiQ Smart Temp TM) on the structural, thermal, and moisture management properties of synthetic (SYN; 100% polyester) and blended (BLEND; 47% lyocell, 46% cotton, 7% elastane) fabrics. Structural (fabric mass, thickness, bulk density, relative porosity), thermal (air permeability, water vapour permeability, water vapour resistance) and moisture management properties (wetting time, spreading speed, wetting radius, absorption, vertical wicking rate) were assessed and compared between treated and untreated samples. Significant improvements (p < 0.05) in air permeability (SYN: Δ 26.0 mm.s−1; BLEND: Δ 61.6 mm·s−1), wetting time (SYN: Δ 0.3 s; BLEND: Δ 0.3 s), and spreading speed (BLEND: Δ 1.1 mm·s−1; SYN: no change) were recorded following treatment. Non-significant changes in water vapour permeability (SYN: Δ 0.1; BLEND: Δ 0.1), water vapour resistance (SYN: Δ 0.7 Pa·m2W−1; BLEND: Δ 0.4 Pa·m2W−1) and vertical wicking (BLEND: Δ 6.1 mm·s−1; SYN: no change) were also observed following treatment. Though not all material properties improved, this study provides evidence that the functional polymer treatment can enhance the evaporative cooling capacity of sports clothing fabrics. Future research is needed to understand how these results translate to physiological, perceptual, and performance-based effects in wearer trials during exercise. Full article
Show Figures

Figure 1

53 pages, 809 KB  
Article
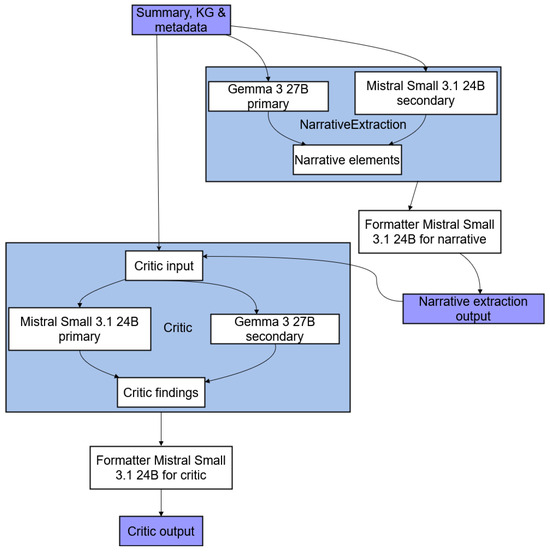
Harnessing LLM Ensembles for KG-Grounded Narrative Extraction: Disinformation vs. Trustworthy News
by Justina Mandravickaitė and Tomas Krilavičius
Appl. Sci. 2026, 16(4), 1962; https://doi.org/10.3390/app16041962 - 16 Feb 2026
Viewed by 125
Abstract
Due to the rapid spread of disinformation, it is becoming increasingly difficult for the public to understand current events and how discussions and decisions are made in democratic societies. We propose a KG-grounded narrative extraction pipeline to compare disinformation and trustworthy news. English [...] Read more.
Due to the rapid spread of disinformation, it is becoming increasingly difficult for the public to understand current events and how discussions and decisions are made in democratic societies. We propose a KG-grounded narrative extraction pipeline to compare disinformation and trustworthy news. English articles (2015–2023), included in EUvsDisinfo cases and matched mainstream coverage, were converted to AMR-based RDF graphs, and LLM ensembles were used to extract characters, events, causal links and framing edges grounded in these graphs. We studied two ensemble policies: a recall-oriented union that retained all model outputs and a precision-oriented consensus that kept only agreed elements, plus an LLM critic that flagged missing links, contradictions and framing inconsistencies. On an expert-annotated subset of 60 articles, the extractor ensemble attained very high precision for characters (0.99) and events (0.97) and solid performance for causal links (0.77) and framing edges (0.84), with similar scores for both classes. Our critic ensemble reached 0.74 precision. Structurally, union and consensus operated over the same grounded nodes but differed significantly in relational density, thus achieving rich vs. skeletal narrative graphs. Linking our narratives to GDELT showed that 97% of extracted actors and events appeared in global news for both classes, while directional actor pairs from causal links were less often supported for disinformation (0.45) than trustworthy news (0.60). Overall, disinformation and trustworthy articles shared event backbones but diverged in the density and (to a lesser extent) directionality of causal attributions and framing relations. Full article
(This article belongs to the Special Issue New Trends in Natural Language Processing)
Show Figures

Figure 1

23 pages, 3997 KB  
Article
Assimilation of ICON/MIGHTI Wind Profiles into a Coupled Thermosphere/Ionosphere Model Using Ensemble Square Root Filter
by Meng Zhang, Xiong Hu, Yanan Zhang, Zhaoai Yan, Hongyu Liang, Junfeng Yang, Cunying Xiao and Cui Tu
Remote Sens. 2026, 18(3), 500; https://doi.org/10.3390/rs18030500 - 4 Feb 2026
Viewed by 260
Abstract
Precise characterization of the thermospheric neutral wind is essential for comprehending the dynamic interactions within the ionosphere-thermosphere system, as evidenced by the development of models like HWM and the need for localized data. However, numerical models often suffer from biases due to uncertainties [...] Read more.
Precise characterization of the thermospheric neutral wind is essential for comprehending the dynamic interactions within the ionosphere-thermosphere system, as evidenced by the development of models like HWM and the need for localized data. However, numerical models often suffer from biases due to uncertainties in external forcing and the scarcity of direct wind observations. This study examines the influence of incorporating actual neutral wind profiles from the Michelson Interferometer for Global High-resolution Thermospheric Imaging (MIGHTI) on the Ionospheric Connection Explorer (ICON) satellite into the Thermosphere Ionosphere Electrodynamics General Circulation Model (TIE-GCM) via an ensemble-based data assimilation framework. To address the challenges of assimilating real observational data, a robust background check Quality Control (QC) scheme with dynamic thresholds based on ensemble spread was implemented. The assimilation performance was evaluated by comparing the analysis results against independent, unassimilated observations and a free-running model Control Run. The findings demonstrate a substantial improvement in the precision of the thermospheric wind field. This enhancement is reflected in a 45–50% reduction in Root Mean Square Error (RMSE) for both zonal and meridional components. For zonal winds, the system demonstrated effective bias removal and sustained forecast skill, indicating a strong model memory of the large-scale mean flow. In contrast, while the assimilation exceptionally corrected the meridional circulation by refining the spatial structures and reshaping cross-equatorial flows, the forecast skill for this component dissipated rapidly. This characteristic of “short memory” underscores the highly dynamic nature of thermospheric winds and emphasizes the need for high-frequency assimilation cycles. The system required a spin-up period of approximately 8 h to achieve statistical stability. These findings demonstrate that the assimilation of data from ICON/MIGHTI satellites not only diminishes numerical inaccuracies but also improves the representation of instantaneous thermospheric wind distributions. Providing a high-fidelity dataset is crucial for advancing the modeling and understanding of the complex interactions within the Earth’s ionosphere-thermosphere system. Full article
(This article belongs to the Section Atmospheric Remote Sensing)
Show Figures

Figure 1

28 pages, 10120 KB  
Article
Change in the Intensity of Soil Erosion via Water in the Vistula River Basin in Future Climate: A Comparison of the RCP 4.5 and RCP 8.5 Scenarios (2021–2050) Using the MUSLE Model
by Damian Badora, Rafał Wawer, Aleksandra Król-Badziak, Beata Bartosiewicz and Jerzy Kozyra
Water 2026, 18(3), 391; https://doi.org/10.3390/w18030391 - 3 Feb 2026
Viewed by 353
Abstract
This study aims to assess how climate change will affect the intensity of soil erosion in the Vistula River basin by the mid-21st century. A simulation framework based on the SWAT–MUSLE model was applied, calibrated, and validated against observed streamflow data and driven [...] Read more.
This study aims to assess how climate change will affect the intensity of soil erosion in the Vistula River basin by the mid-21st century. A simulation framework based on the SWAT–MUSLE model was applied, calibrated, and validated against observed streamflow data and driven by climatic forcings from the EURO-CORDEX ensemble (the RACMO22E, HIRHAM5, and RCA4 models forced by EC-EARTH GCM) under the RCP 4.5 and RCP 8.5 scenarios. Simulations were conducted at a daily time step for the years 2021–2050 and compared to the reference period 2013–2018. The analysis included the decadal and seasonal aggregation of the sediment yield (SYLD, t ha−1 yr−1). The results indicate that, relative to the baseline value (~1.84 t ha−1 yr−1), the SYLD increases under both scenarios. In RCP 4.5, the rise culminates during 2031–2040 and then stabilizes in 2041–2050. Under RCP 8.5, a continuous upward trend is observed, with the highest values projected for 2041–2050, particularly for the HIRHAM5 realization. The largest relative increases occur in summer (JJA) and, in the final decade, also in autumn (SON); in the early horizon, autumn may locally exhibit declines that later shift to increases. The spread among RCM realizations remains significant and should be interpreted as an expression of projection uncertainty. The practical implications include prioritizing soil protection measures in sub-catchments with high LS factors and soils susceptible to water erosion, strengthening runoff and sediment control in summer, and planning maintenance of small-scale retention infrastructure. Study limitations arise from the inherent structure of the MUSLE model, bias correction procedures for climate data, and the representation of extreme events. Therefore, greater emphasis is placed on the direction and seasonality of changes rather than absolute numerical values. Full article
(This article belongs to the Section Water Erosion and Sediment Transport)
Show Figures

Figure 1

26 pages, 60486 KB  
Article
Spatiotemporal Prediction of Ground Surface Deformation Using TPE-Optimized Deep Learning
by Maoqi Liu, Sichun Long, Tao Li, Wandi Wang and Jianan Li
Remote Sens. 2026, 18(2), 234; https://doi.org/10.3390/rs18020234 - 11 Jan 2026
Viewed by 341
Abstract
Surface deformation induced by the extraction of natural resources constitutes a non-stationary spatiotemporal process. Modeling surface deformation time series obtained through Interferometric Synthetic Aperture Radar (InSAR) technology using deep learning methods is crucial for disaster prevention and mitigation. However, the complexity of model [...] Read more.
Surface deformation induced by the extraction of natural resources constitutes a non-stationary spatiotemporal process. Modeling surface deformation time series obtained through Interferometric Synthetic Aperture Radar (InSAR) technology using deep learning methods is crucial for disaster prevention and mitigation. However, the complexity of model hyperparameter configuration and the lack of interpretability in the resulting predictions constrain its engineering applications. To enhance the reliability of model outputs and their decision-making value for engineering applications, this study presents a workflow that combines a Tree-structured Parzen Estimator (TPE)-based Bayesian optimization approach with ensemble inference. Using the Rhineland coalfield in Germany as a case study, we systematically evaluated six deep learning architectures in conjunction with various spatiotemporal coding strategies. Pairwise comparisons were conducted using a Welch t-test to evaluate the performance differences across each architecture under two parameter-tuning approaches. The Benjamini–Hochberg method was applied to control the false discovery rate (FDR) at 0.05 for multiple comparisons. The results indicate that TPE-optimized models demonstrate significantly improved performance compared to their manually tuned counterparts, with the ResNet+Transformer architecture yielding the most favorable outcomes. A comprehensive analysis of the spatial residuals further revealed that TPE optimization not only enhances average accuracy, but also mitigates the model’s prediction bias in fault zones and mineralize areas by improving the spatial distribution structure of errors. Based on this optimal architecture, we combined the ten highest-performing models from the optimization stage to generate a quantile-based susceptibility map, using the ensemble median as the central predictor. Uncertainty was quantified from three complementary perspectives: ensemble spread, class ambiguity, and classification confidence. Our analysis revealed spatial collinearity between physical uncertainty and absolute residuals. This suggests that uncertainty is more closely related to the physical complexity of geological discontinuities and human-disturbed zones, rather than statistical noise. In the analysis of super-threshold probability, the threshold sensitivity exhibited by the mining area reflects the widespread yet moderate impact of mining activities. By contrast, the fault zone continues to exhibit distinct high-probability zones, even under extreme thresholds. It suggests that fault-controlled deformation is more physically intense and poses a greater risk of disaster than mining activities. Finally, we propose an engineering decision strategy that combines uncertainty and residual spatial patterns. This approach transforms statistical diagnostics into actionable, tiered control measures, thereby increasing the practical value of susceptibility mapping in the planning of natural resource extraction. Full article
Show Figures

Figure 1

34 pages, 5656 KB  
Article
Mechanisms of Topographic Steering and Track Morphology of Typhoon-like Vortices over Complex Terrain: A Dynamic Model Approach
by Hung-Cheng Chen
Atmosphere 2026, 17(1), 60; https://doi.org/10.3390/atmos17010060 - 31 Dec 2025
Viewed by 536
Abstract
This study investigates the mechanisms of topographic steering and the resultant track morphology of typhoon-like vortices over complex terrain. Leveraging a dynamic model based on potential vorticity (PV) conservation, we conducted a comprehensive sensitivity analysis over both an idealized bell-shaped mountain and the [...] Read more.
This study investigates the mechanisms of topographic steering and the resultant track morphology of typhoon-like vortices over complex terrain. Leveraging a dynamic model based on potential vorticity (PV) conservation, we conducted a comprehensive sensitivity analysis over both an idealized bell-shaped mountain and the realistic topography of Taiwan. Results indicate that a triad of controls governs track evolution: vortex intensity (α), terrain geometry (dhB*/dt*), and interaction time (impinging angle γ). To quantify predictability, we introduce the Track Divergence Percentage (td), which partitions the phase space into distinct Track Diverging (TDZ) and Converging (TCZ) Zones. The results demonstrate that vortex intensity, terrain-induced forcing, and interaction time jointly organize a regime-dependent predictability landscape, characterized by distinct zones of track divergence and convergence separated by a dynamically balanced trajectory. This framework provides a physically interpretable explanation for why small perturbations in initial conditions can lead to qualitatively different track outcomes near complex terrain. Rather than aiming at direct forecast skill improvement, this study provides a physically interpretable diagnostic framework for understanding terrain-induced track sensitivity and uncertainty, with implications for interpreting ensemble spread in forecasting systems. Full article
(This article belongs to the Special Issue Typhoon/Hurricane Dynamics and Prediction (3rd Edition))
Show Figures

Figure 1

16 pages, 1167 KB  
Article
Vinyl Chloride Degradation Using Ozone-Based Advanced Oxidation Processes: Bridging Groundwater Treatment and Machine Learning for Smarter Solutions
by Jelena Molnar Jazić, Marko Arsenović, Tajana Simetić, Slaven Tenodi, Marijana Kragulj Isakovski, Aleksandra Tubić and Jasmina Agbaba
Molecules 2025, 30(24), 4737; https://doi.org/10.3390/molecules30244737 - 11 Dec 2025
Viewed by 575
Abstract
Water scarcity is fostering an urgent need to drive research into novel and synergistic water treatment approaches, with advanced oxidation processes (AOPs) emerging as a superior option for treating various contaminants. The spread of vinyl chloride (VC) through groundwater sources raises concerns for [...] Read more.
Water scarcity is fostering an urgent need to drive research into novel and synergistic water treatment approaches, with advanced oxidation processes (AOPs) emerging as a superior option for treating various contaminants. The spread of vinyl chloride (VC) through groundwater sources raises concerns for potable water production due to its toxic and carcinogenic properties. This study integrates ozone-based degradation experiments with data-driven modelling approaches to statistically characterize and predict VC removal under different water-matrix conditions. Ozonation alone enables partial removal of VC from two contaminated groundwater samples, while integration of O3/H2O2 treatment further enhances the degradation efficacy (70–97%). Decreasing VC concentration below the parametric value of 0.5 µg/L requires application of the peroxone process or photodegradation by O3/H2O2/UV for groundwater with higher levels of interfering compounds. Advanced machine learning models and ensemble methods were also tested to enhance predictive accuracy for target molecule degradation, considering water characteristics and treatment parameters as input features. An ensemble of Random Forest and Neural Network predictions yielded the best performance (R2 = 0.99; Mean Squared Error = 10.8), demonstrating the effectiveness of ensemble approaches for complex chemical prediction tasks and highlighting areas for further refinement to improve interpretability and predictive consistency of AOP treatment outcomes. This study not only aligns with the current momentum in AI-assisted AOP research but also advances it by delivering a generalizable, reproducible, and interpretable ensemble model trained on experimentally diverse datasets. Full article
(This article belongs to the Section Analytical Chemistry)
Show Figures

Graphical abstract

27 pages, 56691 KB  
Article
MalVis: Large-Scale Bytecode Visualization Framework for Explainable Android Malware Detection
by Saleh J. Makkawy, Michael J. De Lucia and Kenneth E. Barner
J. Cybersecur. Priv. 2025, 5(4), 109; https://doi.org/10.3390/jcp5040109 - 4 Dec 2025
Cited by 1 | Viewed by 868
Abstract
As technology advances, developers continually create innovative solutions to enhance smartphone security. However, the rapid spread of Android malware poses significant threats to devices and sensitive data. The Android Operating System (OS)’s open-source nature and Software Development Kit (SDK) availability mainly contribute to [...] Read more.
As technology advances, developers continually create innovative solutions to enhance smartphone security. However, the rapid spread of Android malware poses significant threats to devices and sensitive data. The Android Operating System (OS)’s open-source nature and Software Development Kit (SDK) availability mainly contribute to this alarming growth. Conventional malware detection methods, such as signature-based, static, and dynamic analysis, face challenges in detecting obfuscated techniques, including encryption, packing, and compression, in malware. Although developers have created several visualization techniques for malware detection using deep learning (DL), they often fail to accurately identify the critical malicious features of malware. This research introduces MalVis, a unified visualization framework that integrates entropy and N-gram analysis to emphasize meaningful structural and anomalous operational patterns within the malware bytecode. By addressing significant limitations of existing visualization methods, such as insufficient feature representation, limited interpretability, small dataset sizes, and restricted data access, MalVis delivers enhanced detection capabilities, particularly for obfuscated and previously unseen (zero-day) malware. The framework leverages the MalVis dataset introduced in this work, a publicly available large-scale dataset comprising more than 1.3 million visual representations in nine malware classes and one benign class. A comprehensive comparative evaluation was performed against existing state-of-the-art visualization techniques using leading convolutional neural network (CNN) architectures, MobileNet-V2, DenseNet201, ResNet50, VGG16, and Inception-V3. To further boost classification performance and mitigate overfitting, the outputs of these models were combined using eight distinct ensemble strategies. To address the issue of imbalanced class distribution in the multiclass dataset, we employed an undersampling technique to ensure balanced learning across all types of malware. MalVis achieved superior results, with 95% accuracy, 90% F1-score, 92% precision, 89% recall, 87% Matthews Correlation Coefficient (MCC), and 98% Receiver Operating Characteristic Area Under Curve (ROC-AUC). These findings highlight the effectiveness of MalVis in providing interpretable and accurate representation features for malware detection and classification, making it valuable for research and real-world security applications. Full article
(This article belongs to the Section Security Engineering & Applications)
Show Figures

Figure 1

17 pages, 4378 KB  
Article
Increasing Atmospheric Surface Spread in an Ensemble Model Using Land Cover Fraction Perturbations
by Meelis J. Zidikheri, Peter John Steinle and Imtiaz Dharssi
Atmosphere 2025, 16(12), 1366; https://doi.org/10.3390/atmos16121366 - 1 Dec 2025
Viewed by 411
Abstract
Operational ensemble numerical weather prediction models are typically underspread near the land surface, with the Australian Bureau of Meteorology’s (BoM) global system being a typical example. In this study, land surface fraction values, representing the estimated proportions of various land cover types, are [...] Read more.
Operational ensemble numerical weather prediction models are typically underspread near the land surface, with the Australian Bureau of Meteorology’s (BoM) global system being a typical example. In this study, land surface fraction values, representing the estimated proportions of various land cover types, are perturbed with the aim of increasing the ensemble spread at the surface. The perturbations are achieved by multiplying the existing land surface fraction estimates by spatially correlated random error structures that represent the uncertainties in these estimates. The methodology was trialed over a 75-day period during the Australian summer of 2017–2018 when both perturbed and unperturbed forecasting cycling experiments were run. The results showed that land surface fraction perturbations increased surface temperature, sensible heat flux, and latent heat flux ensemble spread significantly, especially in the tropics and over the Australian region. The screen-level temperature ensemble spread also increased, albeit by a relatively smaller magnitude compared to the surface temperature ensemble spread. Root-mean square error values—as measured relative to reanalysis data—were also found to be smaller in the perturbed runs, leading to significantly improved spread-to-skill ratio values. Full article
(This article belongs to the Section Meteorology)
Show Figures

Figure 1

22 pages, 2617 KB  
Article
An Explainable Ensemble and Deep Learning Framework for Accurate and Interpretable Parkinson’s Disease Detection from Voice Biomarkers
by Suliman Aladhadh
Diagnostics 2025, 15(22), 2892; https://doi.org/10.3390/diagnostics15222892 - 14 Nov 2025
Viewed by 765
Abstract
Background: Parkinson’s disease (PD) is a degenerative neurological disorder that greatly affects motor and speech functions; therefore, early diagnosis is vital for improving patients’ quality of life. This work introduces a unified and explainable AI framework for PD detection that integrates ensemble [...] Read more.
Background: Parkinson’s disease (PD) is a degenerative neurological disorder that greatly affects motor and speech functions; therefore, early diagnosis is vital for improving patients’ quality of life. This work introduces a unified and explainable AI framework for PD detection that integrates ensemble and deep learning models with transparent interpretability techniques. Methods: Acoustic features were extracted from the Parkinson’s Voice Disorder Dataset, and a broad suite of machine learning and deep learning models was evaluated, including traditional classifiers (Logistic Regression, Decision Tree, KNN, Linear Regression, SVM), ensemble methods (Random Forest, Gradient Boosting, XGBoost, LightGBM), and neural architectures (CNN, LSTM, GAN). Results: The ensemble methods—specifically LightGBM (LGBM) and Random Forest (RF)—achieved the best performance, reaching state-of-the-art accuracy (98.01%) and ROC-AUC (0.9914). Deep learning models like CNN and GAN produced competitive results, validating their ability to capture nonlinear and generative voice patterns. XAI analysis revealed that nonlinear acoustic biomarkers such as spread2, PPE, and RPDE are the most influential predictors, consistent with clinical evidence of dysphonia in PD. Conclusions: The proposed framework achieves a strong balance between predictive accuracy and interpretability, representing a clinically relevant, scalable, and non-invasive solution for early Parkinson’s detection. Full article
(This article belongs to the Special Issue Machine-Learning-Based Disease Diagnosis and Prediction)
Show Figures

Figure 1

14 pages, 2089 KB  
Article
State of Charge (SoC) Estimation with Electrochemical Impedance Spectroscopy (EIS) Data Using Different Ensemble Machine Learning Algorithms
by Ernest Ozoemela Ezugwu, Indranil Bhattacharya, Adeloye Ifeoluwa Ayomide and Mary Vinolisha Antony Dhason
Electronics 2025, 14(22), 4423; https://doi.org/10.3390/electronics14224423 - 13 Nov 2025
Viewed by 1386
Abstract
Accurate state of charge (SoC) estimation is critical for the safety, performance, and longevity of lithium-ion batteries in electric vehicles and energy storage systems. This study investigates the application of Electrochemical Impedance Spectroscopy (EIS) data in conjunction with tree-based ensemble machine learning algorithms—Random [...] Read more.
Accurate state of charge (SoC) estimation is critical for the safety, performance, and longevity of lithium-ion batteries in electric vehicles and energy storage systems. This study investigates the application of Electrochemical Impedance Spectroscopy (EIS) data in conjunction with tree-based ensemble machine learning algorithms—Random Forest, Extra Trees, Gradient Boosting, XGBoost, and AdaBoost—for precise SoC prediction. A real dataset comprising multi-frequency EIS measurements was used to train and evaluate the models. The models’ performances were assessed using Mean Squared Error (MSE), Root Mean Squared Error (RMSE), and the coefficient of determination (R2). The results show that Extra Trees achieved the best accuracy (MSE = 1.76, RMSE = 1.33, R2 = 0.9977), followed closely by Random Forest, Gradient Boosting, and XGBoost, all maintaining RMSE values below 1.6% SoC. Predictions from these models closely matched the ideal 1:1 relationship, with tightly clustered error distributions indicating minimal bias. AdaBoost returned a higher RMSE (3.06% SoC) and a broader error spread. These findings demonstrate that tree-based ensemble models, particularly Extra Trees and Random Forest, offer robust, high-accuracy solutions for EIS-based SoC estimation, making them promising candidates for integration into advanced battery management systems. Full article
(This article belongs to the Special Issue Battery and Energy Storage Systems in Industrial Applications)
Show Figures

Figure 1

18 pages, 1154 KB  
Article
Explainable AI-Driven Wildfire Prediction in Australia: SHAP and Feature Importance to Identify Environmental Drivers in the Age of Climate Change
by Zina Abohaia, Abeer Elkhouly, May El Barachi and Obada Al-Khatib
Fire 2025, 8(11), 421; https://doi.org/10.3390/fire8110421 - 30 Oct 2025
Cited by 1 | Viewed by 1539
Abstract
This study develops an explainable machine learning framework for wildfire prediction across Australia, integrating region-specific models and feature attribution to identify key environmental drivers. Three wildfire indicators, Estimated Fire Area (FA), Mean Fire Brightness Temperature (FBT), and Fire Radiative Power (FRP), were modeled [...] Read more.
This study develops an explainable machine learning framework for wildfire prediction across Australia, integrating region-specific models and feature attribution to identify key environmental drivers. Three wildfire indicators, Estimated Fire Area (FA), Mean Fire Brightness Temperature (FBT), and Fire Radiative Power (FRP), were modeled using Lasso, Random Forest, LightGBM, and XGBoost. Performance metrics (RMSEC, RMSECV, RMSEP) confirmed strong calibration and generalization, with Tasmania and Queensland achieving the lowest prediction errors for FA and FRP, respectively. Feature importance and SHAP analyses revealed that soil moisture, solar radiation, precipitation, and humidity variability are dominant predictors. Extremes and variance-based measures proved more influential than mean climatic values, indicating that fire dynamics respond non-linearly to environmental fluctuations. Lasso models captured stable linear dependencies in arid regions, while ensemble models effectively represented complex interactions in tropical climates. The results highlight a hierarchical process where cumulative soil and radiation stress establish fire potential, and short-term meteorological variability drives ignition and spread. Projected climate shifts, declining soil water and increased radiative load, are likely to intensify these drivers. The framework supports interpretable, region-specific mitigation planning and paves the way for incorporating generative AI and multi-source data fusion to enhance real-time wildfire forecasting. Full article
Show Figures

Graphical abstract

19 pages, 4647 KB  
Article
Using Machine Learning to Create Prognostic Systems for Primary Prostate Cancer
by Kevin Guan, Andy Guan, Anwar E. Ahmed, Andrew J. Waters, Shyh-Han Tan and Dechang Chen
Diagnostics 2025, 15(19), 2462; https://doi.org/10.3390/diagnostics15192462 - 26 Sep 2025
Viewed by 972
Abstract
Background: Cancer staging, guided by anatomical and clinicopathologic factors, is essential for determining treatment strategies and patient prognosis. The current gold standard for prostate cancer is the American Joint Committee on Cancer (AJCC) Tumor, Lymph Node, and Metastasis (TNM) Staging System 9th Version [...] Read more.
Background: Cancer staging, guided by anatomical and clinicopathologic factors, is essential for determining treatment strategies and patient prognosis. The current gold standard for prostate cancer is the American Joint Committee on Cancer (AJCC) Tumor, Lymph Node, and Metastasis (TNM) Staging System 9th Version (2024). This system incorporates five prognostic variables: tumor (T), spread to lymph nodes (N), metastasis (M), prostate-specific antigen (PSA) levels (P), and Grade Group/Gleason score (G). While effective, further refinement of prognostic systems may improve prediction of patient outcomes and support more individualized treatment. Methods: We applied the Ensemble Algorithm for Clustering Cancer Data (EACCD), an unsupervised machine learning approach. EACCD involves three steps: calculating initial dissimilarities, performing ensemble learning, and conducting hierarchical clustering. We first developed an EACCD model using the five AJCC variables (T, N, M, P, G). The model was then expanded to include two additional factors, age (A) and race (R). Prostate cancer patient data were obtained from the Surveillance, Epidemiology, and End Results (SEER) program from the National Cancer Institute. Results: The EACCD algorithm effectively stratified patients into distinct prognostic groups, each with well-separated survival curves. The five-variable model achieved a concordance index (C-index) of 0.8293 (95% CI: 0.8245–0.8341), while the seven-variable model, including age and race, improved performance to 0.8504 (95% CI: 0.8461–0.8547). Both outperformed the AJCC TNM system, which had a C-index of 0.7676 (95% CI: 0.7622–0.7731). Conclusions: EACCD provides a refined prognostic framework for primary localized prostate cancer, demonstrating superior accuracy over the AJCC staging system. With further validation in independent cohorts, EACCD could enhance risk stratification and support precision oncology. Full article
(This article belongs to the Special Issue AI and Big Data in Medical Diagnostics)
Show Figures

Figure 1

29 pages, 17104 KB  
Article
Projection of Hydrological Drought in Chinese River Basins Under Climate Change Scenarios and Analysis of the Contribution of Internal Climate Variability
by Haochuan Li, Xue Wang, Xinyi Liu, Han Wu, Yi Liu, Hai Hu, Cong Cheng, Xu Peng and Jun Guo
Water 2025, 17(18), 2736; https://doi.org/10.3390/w17182736 - 16 Sep 2025
Viewed by 904
Abstract
This study focuses on 120 representative river basins across China, utilizing CMIP6 multi-model climate data and CESM2-LE large ensemble climate data to develop a bias-correction framework for climate models that integrates statistical methods, with the aim of enhancing the spatiotemporal accuracy of climate [...] Read more.
This study focuses on 120 representative river basins across China, utilizing CMIP6 multi-model climate data and CESM2-LE large ensemble climate data to develop a bias-correction framework for climate models that integrates statistical methods, with the aim of enhancing the spatiotemporal accuracy of climate model outputs. Building on this framework, the study simulates the evolution of hydrological drought characteristics in Chinese river basins during 2071–2100 under the SSP370 scenario and quantifies the relative contributions of internal climate variability (ICV), anthropogenic climate change (ACC), and inter-model uncertainty (IMU) to hydrological drought projections. Results reveal a pronounced south–north divergence in future drought risk. Southern China—especially the middle–lower Yangtze and Pearl River basins—exhibits a >10% increase in drought frequency, with event totals exceeding 30 per 30 years, yet individual droughts remain short and moderate in intensity. Conversely, northern basins—particularly the Songliao and Liao River systems—display pronounced lengthening and intensification of droughts, with mean duration surpassing 12 months and severity indices rising above 38, translating to 20~40% increases relative to the 1985~2014 baseline. Nationwide, ICV emerges as the dominant driver of projected changes: signal-to-noise ratios for frequency, intensity, and duration fall below unity across more than 70% of basins, indicating that unforced variability overshadows the anthropogenic trend. ACC signals only exceed ICV in southeastern coastal regions and parts of the Pearl River basin for intensity and duration. Inter-model spread rivals or exceeds ICV uncertainty in these same humid subtropical basins, underscoring the sensitivity of projections to model structure. Full article
(This article belongs to the Section Hydrology)
Show Figures

Figure 1

15 pages, 2116 KB  
Article
Predicting the Potential Suitable Habitat of Solanum rostratum in China Using the Biomod2 Ensemble Modeling Framework
by Jiajie Wang, Jingdong Zhao, Lina Jiang, Xuejiao Han and Yuanjun Zhu
Plants 2025, 14(17), 2779; https://doi.org/10.3390/plants14172779 - 5 Sep 2025
Cited by 1 | Viewed by 1137
Abstract
Solanum rostratum Dunal is a highly invasive species with strong environmental adaptability and reproductive capacity, posing serious threats to agroforestry ecosystems and human health. In this study, we compiled occurrence records of S. rostratum in China from online databases and sources in the [...] Read more.
Solanum rostratum Dunal is a highly invasive species with strong environmental adaptability and reproductive capacity, posing serious threats to agroforestry ecosystems and human health. In this study, we compiled occurrence records of S. rostratum in China from online databases and sources in the literature. We employed the Biomod2 ensemble modeling framework to predict the potential distribution of the species under current climatic conditions and four future climate scenarios (SSP126, SSP245, SSP370, and SSP585), and to identify the key environmental variables influencing its distribution. The ensemble model based on the committee averaging (EMca) approach achieved the highest predictive accuracy, with a true skill statistic (TSS) of 0.932 and an area under the curve (AUC) of 0.990. Under present climatic conditions, S. rostratum is predominantly distributed across northern China, particularly in Xinjiang, Inner Mongolia, and the northeastern provinces, covering a total suitable area of 1,191,586.55 km2, with highly suitable habitats accounting for 50.37% of this range. Under future climate scenarios, the species’ suitable range is projected to expand significantly, particularly under the high-emissions SSP585 scenario, with the distribution centroid expected to shift significantly toward high-altitude regions in Gansu Province. Precipitation and temperature emerged as the most influential environmental factors affecting habitat suitability. These findings indicate that ongoing global warming may facilitate the survival, reproduction, and rapid spread of S. rostratum across China in the coming decades. Full article
(This article belongs to the Special Issue Advances in Artificial Intelligence for Plant Research)
Show Figures

Figure 1

Back to TopTop