Sign in to use this feature.

Years

Between: -

Subjects

remove_circle_outline
remove_circle_outline
remove_circle_outline
remove_circle_outline
remove_circle_outline
remove_circle_outline
remove_circle_outline
remove_circle_outline
remove_circle_outline

Journals

Article Types

Countries / Regions

remove_circle_outline
remove_circle_outline
remove_circle_outline
remove_circle_outline
remove_circle_outline
remove_circle_outline

Search Results (232)

Search Parameters:
Keywords = encapsulated growth factor

Order results
Result details
Results per page
Select all
Export citation of selected articles as:
19 pages, 2327 KB  
Article
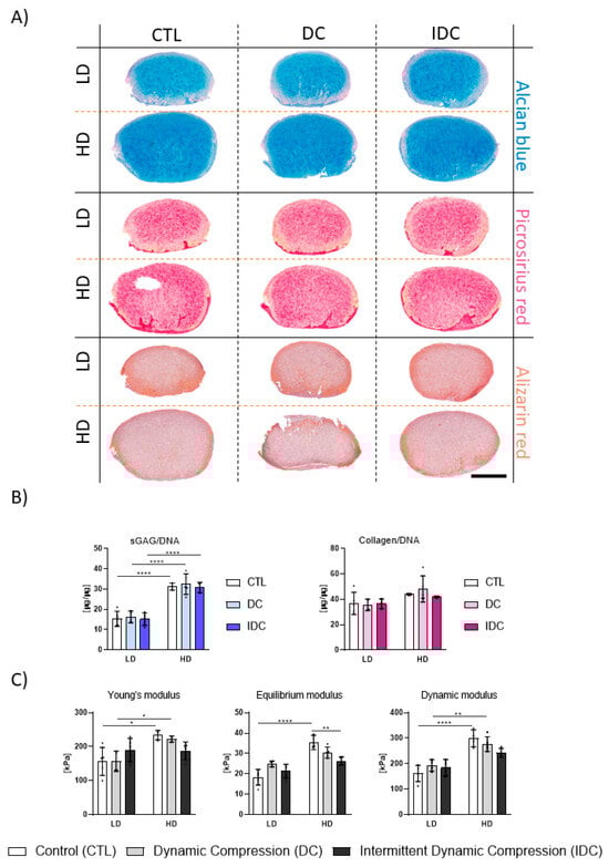
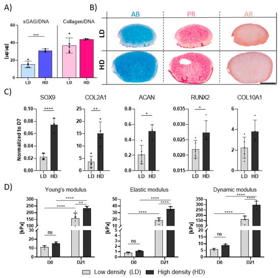
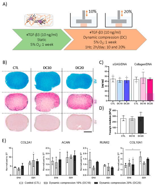
Chondrogenic Maturation Governs hMSC Mechanoresponsiveness to Dynamic Compression
by Farhad Chariyev-Prinz, Ross Burdis and Daniel J. Kelly
Bioengineering 2025, 12(10), 1075; https://doi.org/10.3390/bioengineering12101075 - 3 Oct 2025
Abstract
Dynamic compression (DC) bioreactors are widely used to mimic joint loading and study how human mesenchymal stem cells (hMSCs) respond to mechanical cues. However, it remains unclear whether DC alone is sufficient to induce chondrogenesis or how such cues interact during construct maturation. [...] Read more.
Dynamic compression (DC) bioreactors are widely used to mimic joint loading and study how human mesenchymal stem cells (hMSCs) respond to mechanical cues. However, it remains unclear whether DC alone is sufficient to induce chondrogenesis or how such cues interact during construct maturation. In this study, hMSCs were encapsulated in fibrin hydrogels at different cell densities and subjected to DC without, during, or after TGF-β3-mediated chondrogenic induction. DC alone modestly increased SOX9 expression but failed to upregulate key cartilage matrix genes such as ACAN and COL2A1, indicating that mechanical stimulation alone is insufficient to initiate chondrogenesis. When mechanical stimulation was coupled with TGF-β3, a more mature chondrogenic phenotype was observed for high cell seeding densities (HD). To simulate a post-implantation scenario, we applied DC following growth factor withdrawal and observed marked downregulation of SOX9, ACAN, and COL2A1 in low-density (LD) constructs. This reduction was not observed in HD constructs, which maintained a more stable chondrogenic phenotype under loading. These findings show that construct maturation critically influences mechanoresponsiveness and suggest that immature grafts may not tolerate mechanical stimulation. DC bioreactors may therefore serve not only to support cartilage engineering but also to predict in vivo graft performance. Full article
Show Figures

Figure 1

24 pages, 535 KB  
Article
Analysing the Structural Identifiability and Observability of Mechanistic Models of Tumour Growth
by Adriana González Vázquez and Alejandro F. Villaverde
Bioengineering 2025, 12(10), 1048; https://doi.org/10.3390/bioengineering12101048 - 29 Sep 2025
Abstract
Mechanistic cancer models can encapsulate beliefs about the main factors influencing tumour growth. In recent decades, many different types of dynamic models have been used for this purpose. The integration of a model’s differential equations yields a simulation of the behaviour of the [...] Read more.
Mechanistic cancer models can encapsulate beliefs about the main factors influencing tumour growth. In recent decades, many different types of dynamic models have been used for this purpose. The integration of a model’s differential equations yields a simulation of the behaviour of the system over time, thus enabling tumour progression to be predicted. A requisite for the reliability of these quantitative predictions is that the model is structurally identifiable and observable, i.e., that it is theoretically possible to infer the correct values of its parameters and state variables from time course data. In this paper, we show how to analyse these properties of tumour growth models using a well-established methodology, which we implemented previously in an open-source software tool. To this end, we provide an account of 20 published models described by ordinary differential equations, some of which incorporate the effect of interventions including chemotherapy, radiotherapy, and immunotherapy. For each model, we describe its equations and analyse their structural identifiability and observability, discussing how they are affected by the experimental design. We provide computational implementations of these models, which enable readily reproducing results. Our results inform about the possibility of inferring the parameters and state variables of a given model using a specific measurement setup, and, together with the corresponding methodology and implementation, they can be used as a blueprint for analysing other models not included here. Thus, this paper serves as a guide to select the most appropriate model for each application. Full article
(This article belongs to the Special Issue Mathematical and Computational Modeling of Cancer Progression)
Show Figures

Figure 1

26 pages, 1699 KB  
Review
Improving Biocontrol Potential of Antagonistic Yeasts Against Fungal Pathogen in Postharvest Fruits and Vegetables Through Application of Organic Enhancing Agents
by Gerefa Sefu Edo, Esa Abiso Godana, Guillaume Legrand Ngolong Ngea, Kaili Wang, Qiya Yang and Hongyin Zhang
Foods 2025, 14(17), 3075; https://doi.org/10.3390/foods14173075 - 31 Aug 2025
Viewed by 2087
Abstract
Fruits and vegetables are essential for a healthy diet, providing vital nutrients and contributing to global food security. Fungal pathogens that interact with fruits and vegetables reduce their quality and shelf life and lead to economic losses and risks to human health through [...] Read more.
Fruits and vegetables are essential for a healthy diet, providing vital nutrients and contributing to global food security. Fungal pathogens that interact with fruits and vegetables reduce their quality and shelf life and lead to economic losses and risks to human health through the production of mycotoxins. Chemical fungicides, used to control postharvest pathogens, are posing serious environmental and health risks, driving interest in safer alternative strategies. Biocontrol methods using antagonistic microbes, such as yeasts, are eco-friendly, sustainable, and the most promising, but they often have limited efficacy and specificity in diverse produce. There is growing interest in the innovative enhancement of biocontrol strategies. The present review shows that inducing, enhancing, co-application, encapsulation, and post-application treatments are common enhancement techniques, while environmental, host, and pathogen characteristics, antagonistic microbial traits, and chemical inputs are the major gearing factors for the best application methods. These methods do not involve genetic modification, which is adequate to reduce the proliferation of GMOs (Genetically Modified Organisms) while optimizing antagonistic microbial performance by promoting growth, inducing host resistance, enhancing antifungal properties, improving adhesion, and boosting stress tolerance. Most enhancers fall under groups of nutritional additives, protective carriers, growth stimulants, and encapsulants. Integrating these enhancers and best methods promises reduced postharvest losses, supports sustainable agriculture, and addresses economic losses and food security challenges. This study highlights the role of organic and natural elicitors, their application methods, their mechanisms in improving BCAs (Biological Control Agents), and their overall efficiency. This review concisely compiles recent strategies, calling for further research to revolutionize fungal pathogen management, reduce food waste, and promote responsible farming practices. Full article
(This article belongs to the Special Issue Sustainable Agriculture for Food and Nutrition Security)
Show Figures

Figure 1

33 pages, 3000 KB  
Article
The Impact of Regional Policies on Chinese Business Growth: A Bibliometric Approach
by Ling Yao and Lakner Zoltan Karoly
Economies 2025, 13(8), 229; https://doi.org/10.3390/economies13080229 - 7 Aug 2025
Cited by 1 | Viewed by 640
Abstract
In the context of both domestic and international economic landscapes, regional policy has emerged as an increasingly influential factor shaping the developmental trajectories of Chinese enterprises. Despite its growing significance, the extant literature lacks a comprehensive and systematically visualized synthesis that encapsulates the [...] Read more.
In the context of both domestic and international economic landscapes, regional policy has emerged as an increasingly influential factor shaping the developmental trajectories of Chinese enterprises. Despite its growing significance, the extant literature lacks a comprehensive and systematically visualized synthesis that encapsulates the scope and trends of research in this domain. This study addresses this critical gap by conducting an integrative bibliometric and qualitative review of the academic output related to regional policy and Chinese firm growth. Drawing on a final dataset comprising 3428 validated academic publications—selected from an initial pool of 3604 records retrieved from the Web of Science Core Collection between 1991 and 2022, the research employs a two-stage methodological framework. In the first phase, advanced bibliometric tools, and software applications, including RStudio, Bibliometrix, VOSviewer, and CitNetExplorer, are utilized to implement techniques such as keyword co-occurrence analysis, thematic clustering, and the tracing of thematic evolution over time. These methods facilitate rigorous data cleansing, breakpoint identification, and the visualization of intellectual structures and emerging research patterns. In the second phase, a targeted qualitative review is conducted to evaluate the influence of regional policies on Chinese firms across three critical stages of business development: start-up, expansion, and maturity. The findings reveal that regional policy interventions generally exert a positive influence on firm performance throughout all stages of development. Notably, a significant concentration of citation activity occurred prior to 2017; however, post-2017, the volume of scholarly publications, journal-level impact (as measured by h-index), and author-level influence experienced a marked increase. Among the 3428 analyzed publications, a substantial portion—2259 articles—originated from Chinese academic institutions, highlighting the strong domestic research interest in the subject. Furthermore, since 2015, there has been a discernible shift in keyword co-occurrence trends, with increasing scholarly attention directed towards sustainable development issues, particularly those related to carbon dioxide emissions and green innovation, reflecting evolving policy priorities and environmental imperatives. Full article
(This article belongs to the Special Issue Regional Economic Development: Policies, Strategies and Prospects)
Show Figures

Figure 1

16 pages, 1674 KB  
Article
Enhanced Anticancer Activity of Atractylodin-Loaded Poly(lactic-co-glycolic Acid) Nanoparticles Against Cholangiocarcinoma
by Tullayakorn Plengsuriyakarn, Luxsana Panrit and Kesara Na-Bangchang
Polymers 2025, 17(15), 2151; https://doi.org/10.3390/polym17152151 - 6 Aug 2025
Viewed by 576
Abstract
Cholangiocarcinoma (CCA) is highly prevalent in the Greater Mekong sub-region, especially northeastern Thailand, where infection with the liver fluke Opisthorchis viverrini is a major etiological factor. Limited therapeutic options and the absence of reliable early diagnosis tools impede effective disease control. Atractylodes lancea [...] Read more.
Cholangiocarcinoma (CCA) is highly prevalent in the Greater Mekong sub-region, especially northeastern Thailand, where infection with the liver fluke Opisthorchis viverrini is a major etiological factor. Limited therapeutic options and the absence of reliable early diagnosis tools impede effective disease control. Atractylodes lancea (Thunb.) DC.—long used in Thai and East Asian medicine, contains atractylodin (ATD), a potent bioactive compound with anticancer potential. Here, we developed ATD-loaded poly(lactic co-glycolic acid) nanoparticles (ATD PLGA NPs) and evaluated their antitumor efficacy against CCA. The formulated nanoparticles had a mean diameter of 229.8 nm, an encapsulation efficiency of 83%, and exhibited biphasic, sustained release, reaching a cumulative release of 92% within seven days. In vitro, ATD-PLGA NPs selectively reduced the viability of CL-6 and HuCCT-1 CCA cell lines, with selectivity indices (SI) of 3.53 and 2.61, respectively, outperforming free ATD and 5-fluorouracil (5-FU). They suppressed CL-6 cell migration and invasion by up to 90% within 12 h and induced apoptosis in 83% of cells through caspase-3/7 activation. Micronucleus assays showed lower mutagenic potential than the positive control. In vivo, ATD-PLGA NPs dose-dependently inhibited tumor growth and prolonged survival in CCA-xenografted nude mice; the high-dose regimen matched or exceeded the efficacy of 5-FU. Gene expression analysis revealed significant downregulation of pro-tumorigenic factors (VEGF, MMP-9, TGF-β, TNF-α, COX-2, PGE2, and IL-6) and upregulation of the anti-inflammatory cytokine IL-10. Collectively, these results indicate that ATD-PLGA NPs are a promising nanotherapeutic platform for targeted CCA treatment, offering improved anticancer potency, selectivity, and safety compared to conventional therapies. Full article
(This article belongs to the Section Polymer Applications)
Show Figures

Figure 1

12 pages, 745 KB  
Article
Effect of Recombinant NGF Encapsulated in Chitosan on Rabbit Sperm Traits and Main Metabolic Pathways
by Luigia Bosa, Simona Mattioli, Anna Maria Stabile, Desirée Bartolini, Alessia Tognoloni, Alessandra Pistilli, Mariangela Ruggirello, Mario Rende, Silvia Gimeno-Martos, Daniela Jordán-Rodríguez, Maria Arias-Álvarez, Pilar García Rebollar, Rosa M. García-García and Cesare Castellini
Biology 2025, 14(8), 974; https://doi.org/10.3390/biology14080974 - 1 Aug 2025
Viewed by 367
Abstract
The aim of this study was to analyze how recombinant rabbit NGF (Nerve Growth Factor) encapsulated in chitosan (rrβNGFch) affects sperm viability, motility, capacitation, acrosome reaction (AR), kinetic traits, and apoptosis after 30 min and 2 h of storage. Specific intracellular signaling pathways [...] Read more.
The aim of this study was to analyze how recombinant rabbit NGF (Nerve Growth Factor) encapsulated in chitosan (rrβNGFch) affects sperm viability, motility, capacitation, acrosome reaction (AR), kinetic traits, and apoptosis after 30 min and 2 h of storage. Specific intracellular signaling pathways associated with either cell survival, such as protein kinase B (AKT) and extracellular signal-regulated kinases 1/2 (ERK1/2), or programmed cell death, such as c-Jun N-terminal kinase (JNK), were also analyzed. The results confirmed the effect of rrβNGFch on capacitation and AR, whereas a longer storage time (2 h) decreased all qualitative sperm traits. AKT and JNK did not show treatment-dependent activation and lacked a correlation with functional traits, as shown by ERK1/2. These findings suggest that rrβNGFch may promote the functional activation of sperm cells, particularly during early incubation. The increase in capacitation and AR was not linked to significant changes in pathways related to cell survival or death, indicating a specific action of the treatment. In contrast, prolonged storage negatively affected all sperm parameters. ERK1/2 activation correlated with capacitation, AR, and apoptosis, supporting its role as an NGF downstream mediator. Further studies should analyze other molecular mechanisms of sperm and the potential applications of NGF in assisted reproduction. Full article
(This article belongs to the Section Developmental and Reproductive Biology)
Show Figures

Graphical abstract

22 pages, 3472 KB  
Review
Systems Biology Applications in Revealing Plant Defense Mechanisms in Disease Triangle
by Tahmina Akter, Hajra Maqsood, Nicholas Castilla, Wenyuan Song and Sixue Chen
Int. J. Mol. Sci. 2025, 26(15), 7318; https://doi.org/10.3390/ijms26157318 - 29 Jul 2025
Viewed by 2197
Abstract
Plant diseases resulting from pathogens and pests constitute a persistent threat to global food security. Pathogenic infections of plants are influenced by environmental factors; a concept encapsulated in the “disease triangle” model. It is important to elucidate the complex molecular mechanisms underlying the [...] Read more.
Plant diseases resulting from pathogens and pests constitute a persistent threat to global food security. Pathogenic infections of plants are influenced by environmental factors; a concept encapsulated in the “disease triangle” model. It is important to elucidate the complex molecular mechanisms underlying the interactions among plants, their pathogens and various environmental factors in the disease triangle. This review aims to highlight recent advancements in the application of systems biology to enhance understanding of the plant disease triangle within the context of microbiome rising to become the 4th dimension. Recent progress in microbiome research utilizing model plant species has begun to illuminate the roles of specific microorganisms and the mechanisms of plant–microbial interactions. We will examine (1) microbiome-mediated functions related to plant growth and protection, (2) advancements in systems biology, (3) current -omics methodologies and new approaches, and (4) challenges and future perspectives regarding the exploitation of plant defense mechanisms via microbiomes. It is posited that systems biology approaches such as single-cell RNA sequencing and mass spectrometry-based multi-omics can decode plant defense mechanisms. Progress in this significant area of plant biology has the potential to inform rational crop engineering and breeding strategies aimed at enhancing disease resistance without compromising other pathways that affect crop yield. Full article
(This article belongs to the Special Issue Plant Pathogen Interactions: 3rd Edition)
Show Figures

Graphical abstract

22 pages, 2622 KB  
Article
SIRT1-Mediated Epigenetic Protective Mechanisms of Phytosome-Encapsulated Zea mays L. var. ceratina Tassel Extract in a Rat Model of PM2.5-Induced Cardiovascular Inflammation
by Wipawee Thukham-Mee, Jintanaporn Wattanathorn and Nut Palachai
Int. J. Mol. Sci. 2025, 26(12), 5759; https://doi.org/10.3390/ijms26125759 - 16 Jun 2025
Cited by 1 | Viewed by 645
Abstract
Cardiovascular injury caused by fine particulate matter (PM2.5) exposure is an escalating public health concern due to its role in triggering systemic inflammation and oxidative stress. This study elucidates the sirtuin 1 (SIRT1)-mediated epigenetic mechanisms underlying the protective effects of phytosome-encapsulated Zea mays [...] Read more.
Cardiovascular injury caused by fine particulate matter (PM2.5) exposure is an escalating public health concern due to its role in triggering systemic inflammation and oxidative stress. This study elucidates the sirtuin 1 (SIRT1)-mediated epigenetic mechanisms underlying the protective effects of phytosome-encapsulated Zea mays L. var. ceratina tassel extract (PZT) in a rat model of PM2.5-induced cardiovascular inflammation. Male Wistar rats were pretreated with PZT (100, 200, and 400 mg/kg body weight) for 21 days before and throughout a 27-day PM2.5 exposure period. SIRT1 expression and associated inflammatory and oxidative stress markers were evaluated in cardiac and vascular tissues. The findings revealed that PZT significantly upregulated SIRT1 expression, a key epigenetic regulator known to modulate inflammatory and antioxidant pathways. The activation of SIRT1 inhibited the nuclear factor-kappa B (NF-κB) signaling pathway, leading to a reduction in pro-inflammatory cytokines such as tumor necrosis factor-alpha (TNF-α) and interleukin-6 (IL-6) within cardiac tissue. In vascular tissue, treatment with PZT reduced the levels of tumor necrosis factor-alpha (TNF-α) and transforming growth factor-beta (TGF-β), thereby mitigating inflammatory and fibrotic responses. Furthermore, SIRT1 activation by PZT enhanced the antioxidant defense system by upregulating superoxide dismutase (SOD), catalase (CAT), and glutathione peroxidase (GSH-Px), which was associated with a decrease in malondialdehyde (MDA), a marker of lipid peroxidation. Collectively, these results demonstrate that PZT confers cardiovascular protection through SIRT1-dependent epigenetic modulation, mitigating PM2.5-induced inflammation, oxidative stress, and tissue remodeling. The dual anti-inflammatory and antioxidant actions of PZT via SIRT1 activation highlight its potential as a functional food-based preventative agent for reducing cardiovascular risk in polluted environments. Full article
Show Figures

Figure 1

21 pages, 15328 KB  
Article
An Electrospun DFO-Loaded Microsphere/SAIB System Orchestrates Angiogenesis–Osteogenesis Coupling via HIF-1α Activation for Vascularized Bone Regeneration
by Xujia Shan, Xiaoyan Yuan and Xiaohong Wu
Polymers 2025, 17(11), 1538; https://doi.org/10.3390/polym17111538 - 31 May 2025
Viewed by 770
Abstract
This study developed electrosprayed deferoxamine (DFO)-loaded poly(lactic-co-glycolic acid) microspheres (DFO-MS) combined with a sucrose acetate isobutyrate (SAIB) depot (DFO-MS@SAIB) for bone-defect repair, targeting the coordinated regulation of angiogenesis and osteogenesis in vascularized bone regeneration—where new blood vessels support functional bone integration. In vitro/in [...] Read more.
This study developed electrosprayed deferoxamine (DFO)-loaded poly(lactic-co-glycolic acid) microspheres (DFO-MS) combined with a sucrose acetate isobutyrate (SAIB) depot (DFO-MS@SAIB) for bone-defect repair, targeting the coordinated regulation of angiogenesis and osteogenesis in vascularized bone regeneration—where new blood vessels support functional bone integration. In vitro/in vivo evaluations confirmed its dual pro-angiogenic and pro-osteogenic effects via HIF-1α pathway activation. Background/Objectives: Emerging evidence underscores the indispensability of vascularization in bone-defect repair, a clinical challenge exacerbated by limited intrinsic healing capacity. While autologous grafts and growth-factor-based strategies remain mainstream, their utility is constrained by donor-site morbidity, transient bioactivity, and poor spatiotemporal control over angiogenic–osteogenic coupling. Here, we leveraged DFO, a hypoxia-mimetic HIF-1α stabilizer with angiogenic potential, to engineer an injectable DFO-MS@SAIB depot. This system was designed to achieve sustained DFO release, thereby synchronizing vascular network formation with mineralized tissue regeneration in critical-sized defects. Methods: DFO-MS were fabricated via electrospraying and combined with SAIB (DFO-MS@S) to form an injectable sustained-release depot. Their physicochemical properties, including morphology, encapsulation efficiency, degradation, release kinetics, and rheology, were systematically characterized. In vitro, the angiogenic capacity of HUVECs co-cultured with DFO-MS was evaluated; conditioned HUVECs were then co-cultured with BMSCs to assess the BMSCs’ cytocompatibility and osteogenic differentiation. In vivo bone regeneration in a rat calvarial defect model was evaluated using micro-CT, histology, and immunohistochemistry. Results: The DFO-MS@SAIB system achieved sustained DFO release, stimulating HUVEC proliferation, migration, and tubulogenesis. In a Transwell co-culture model, pretreated HUVECs promoted BMSC migration and osteogenic differentiation via paracrine signaling involving endothelial-secreted factors (e.g., VEGF). HIF-1α pathway activation upregulated osteogenic markers (ALP, Col1a1, OCN), while in vivo experiments demonstrated enhanced vascularized bone regeneration, with significantly increased bone volume/total volume (BV/TV) and new bone area compared with controls. Conclusion: The DFO-MS@SAIB system promotes bone regeneration via sustained deferoxamine release and HIF-1α-mediated signaling. Its angiogenesis–osteogenesis coupling effect facilitates vascularized bone regeneration, thereby offering a translatable strategy for critical-sized bone-defect repair. Full article
(This article belongs to the Topic Advances in Controlled Release and Targeting of Drugs)
Show Figures

Figure 1

21 pages, 892 KB  
Review
Fruit and Vegetable Juices as Functional Carriers for Probiotic Delivery: Microbiological, Nutritional, and Sensory Perspectives
by Renata Žvirdauskienė, Vesta Jonikė, Loreta Bašinskienė and Dalia Čižeikienė
Microorganisms 2025, 13(6), 1272; https://doi.org/10.3390/microorganisms13061272 - 30 May 2025
Cited by 1 | Viewed by 2781
Abstract
Fermenting fruit and vegetable juices with probiotic bacteria is becoming a popular way to create functional drinks, offering an alternative to traditional dairy-based probiotic products. These plant-based juices are naturally rich in nutrients that help support the growth and activity of various probiotic [...] Read more.
Fermenting fruit and vegetable juices with probiotic bacteria is becoming a popular way to create functional drinks, offering an alternative to traditional dairy-based probiotic products. These plant-based juices are naturally rich in nutrients that help support the growth and activity of various probiotic strains. They also meet the rising demand for lactose-free, vegan, and clean-label options. This review looks at the key microbiological, nutritional, and sensory aspects of probiotic fermentation in juice. Common probiotic groups like Lactobacillus, Bifidobacterium, Lactococcus, Bacillus, and Streptococcus show different abilities to adapt to juice environments, affecting properties such as antioxidant levels, shelf life, and taste. The review also explores how factors like pH, sugar levels, heating, and storage can influence fermentation results. New non-thermal processing methods that help maintain probiotic survival are also discussed. Since fermented juices can sometimes develop off-flavors, this paper looks at ways to improve their taste and overall consumer appeal. Finally, future directions are suggested, including personalized nutrition, synbiotic products, and advanced encapsulation technologies. Overall, probiotic fermentation of fruit and vegetable juices shows strong potential for developing a new generation of healthy and appealing functional foods. Full article
(This article belongs to the Special Issue Microorganisms in Functional Foods: 2nd Edition)
Show Figures

Figure 1

19 pages, 7981 KB  
Article
Proanthocyanidin-Conjugated NIR-ΙΙ Nano-Prodrugs for Reversing Drug Resistance in Photothermal Therapy
by Lan Cui, Weishuang Lou, Xin Wei, Mengdi Li, Mengyao Sun, Siyue Wang, Shuoye Yang, Lu Zhang, Guangzhou Zhou, Peng Li and Lingbo Qu
Molecules 2025, 30(11), 2334; https://doi.org/10.3390/molecules30112334 - 27 May 2025
Cited by 1 | Viewed by 619
Abstract
Targeting and multidrug resistance are the significant problems of current antitumor drugs, and these problems become the key factors in the design of nanomedicine. Herein, Au NRs and OPC-Au NPs were prepared via the hydroquinone seedless growth method and proanthocyanidin (OPC) one-pot method, [...] Read more.
Targeting and multidrug resistance are the significant problems of current antitumor drugs, and these problems become the key factors in the design of nanomedicine. Herein, Au NRs and OPC-Au NPs were prepared via the hydroquinone seedless growth method and proanthocyanidin (OPC) one-pot method, and then pH-GSH-near-infrared ΙΙ (NIR-ΙΙ)-responsive nano-prodrugs Au/DOX-ss LNRs and OPC-Au/DOX-ss LNPs were designed by the encapsulation of doxorubicin prodrug DOX-ss with Au-S affinity and thermal-sensitive liposomes. Interestingly, OPC endowed OPC-Au NPs with reducibility and excellent performance in terms of particle size, zeta potential, encapsulation rate, and drug loading rate. In particular, the photothermal efficiencies of OPC-Au/DOX-ss LNPs increased to 59.22% under the 1064 nm NIR-ΙΙ irradiation. Compared with free DOX-ss and Lipid DOX-ss, the IC50 of OPC-Au/DOX-ss LNPs was decreased by 91.68% and 97.60%, respectively. Furthermore, the expression of P-gp in MCF-7/ADR was significantly inhibited (decreased by 65%). The potential of proanthocyanidin remodels the pH-GSH-NIR-ΙΙ responsiveness and drug resistance of OPC-Au/DOX-ss LNPs for breast cancer treatment in NIR-ΙΙ photodynamic/photothermal therapy. Full article
(This article belongs to the Section Natural Products Chemistry)
Show Figures

Figure 1

20 pages, 10181 KB  
Article
Encapsulation of Transforming Growth Factor-β3 in Poly(hydroxybutyrate-co-hydroxyvalerate) Nanoparticles for Enhanced Cartilage Tissue Engineering
by Ana Isabel Rodríguez-Cendal, José Señarís-Rodríguez, María Piñeiro-Ramil, Loreto Cabarcos-Mouzo, María del Carmen Veiga-Barbazán, Rosa María Mejide-Faílde, Francisco Javier de Toro-Santos, Isaac Manuel Fuentes-Boquete and Silvia María Díaz-Prado
Int. J. Mol. Sci. 2025, 26(11), 4997; https://doi.org/10.3390/ijms26114997 - 22 May 2025
Viewed by 680
Abstract
Poly(hydroxybutyrate-co-hydroxyvalerate) (PHBV) is a naturally occurring biopolymer belonging to the polyhydroxyalkanoate (PHA) family. Due to its excellent properties (biocompatible, biodegradable, and non-toxic), this biopolymer is presented as a very suitable option for use in regenerative therapy as a drug delivery system (DDS). The [...] Read more.
Poly(hydroxybutyrate-co-hydroxyvalerate) (PHBV) is a naturally occurring biopolymer belonging to the polyhydroxyalkanoate (PHA) family. Due to its excellent properties (biocompatible, biodegradable, and non-toxic), this biopolymer is presented as a very suitable option for use in regenerative therapy as a drug delivery system (DDS). The protein encapsulated in this study is transforming growth factor β3 (TGF-β3), which plays a key role in the chondrogenic differentiation of mesenchymal stem cells (MSCs). The main objective of this work is to evaluate the efficacy of PHBV nanoparticles (NPs) produced from a dairy by-product (whey) as a DDS of TGF-β3 for cartilage regeneration and extracellular matrix (ECM) synthesis and to reduce the complications associated with multiple high doses of TGF-β3 in its free form. For this purpose, biopolymer cytotoxicity, factor release, cell viability, cell proliferation, and differentiation were analyzed. The results showed that the biomaterial purified with chloroform and ethanol, either by single or double precipitation, was not toxic to cells. A sustained release profile was observed, reaching its maximum around day 4. The TGF-β3 NPs promoted the differentiation of MSCs into chondrocytes and the formation of ECM. In conclusion, PHBV demonstrated its potential as an optimal material for DDSs in cartilage regenerative therapy, effectively addressing the key challenge of the need for a single delivery method to reduce complications associated with multiple high doses of TGF-β3. Full article
(This article belongs to the Special Issue Bone and Cartilage Injury and Repair: Molecular Aspects)
Show Figures

Figure 1

23 pages, 4239 KB  
Article
Alginate–Gelatin Hydrogel Scaffold Model for Hypoxia Induction in Glioblastoma Embedded Spheroids
by Janette del Rocío Aguilera-Marquez, Alejandro Manzanares-Guzmán, Lorena García-Uriostegui, Alejandro A. Canales-Aguirre, Tanya A. Camacho-Villegas and Pavel H. Lugo-Fabres
Gels 2025, 11(4), 263; https://doi.org/10.3390/gels11040263 - 2 Apr 2025
Viewed by 1751
Abstract
Glioblastoma (GBM) is a highly aggressive and malignant brain tumor, characterized by hypoxia in its microenvironment, which drives its growth and resistance to treatments. Hypoxia-inducible factor 1 (HIF-1) plays a central role in GBM progression by regulating cellular adaptation to low oxygen availability, [...] Read more.
Glioblastoma (GBM) is a highly aggressive and malignant brain tumor, characterized by hypoxia in its microenvironment, which drives its growth and resistance to treatments. Hypoxia-inducible factor 1 (HIF-1) plays a central role in GBM progression by regulating cellular adaptation to low oxygen availability, promoting processes such as angiogenesis and cell invasion. However, studying and modeling GBM under hypoxic conditions is complex, especially due to the limitations of animal models. In this study, we developed a glioma spheroid model using an alginate–gelatin hydrogel scaffold, which enabled the simulation of hypoxic conditions within the tumor. The scaffold-based model demonstrated high reproducibility, facilitating the analysis of HIF-1α expression, a key protein in the hypoxic response of GBM. Furthermore, cell viability, the microstructural features of the encapsulated spheroids, and the water absorption rate of the hydrogel were assessed. Our findings validate the three-dimensional (3D) glioblastoma spheroids model as a valuable platform for studying hypoxia in GBM and evaluating new therapies. This approach could offer a more accessible and specific alternative for studying the tumor microenvironment and therapeutic resistance in GBM. Full article
Show Figures

Graphical abstract

19 pages, 3669 KB  
Article
Dual Delivery of Cells and Bioactive Molecules for Wound Healing Applications
by Petras Winkler and Yong Mao
Molecules 2025, 30(7), 1577; https://doi.org/10.3390/molecules30071577 - 31 Mar 2025
Cited by 1 | Viewed by 899
Abstract
Chronic wounds not only cause significant patient morbidity but also impose a substantial economic burden on the healthcare system. The primary barriers to wound healing include a deficiency of key modulatory factors needed to progress beyond the stalled inflammatory phase and an increased [...] Read more.
Chronic wounds not only cause significant patient morbidity but also impose a substantial economic burden on the healthcare system. The primary barriers to wound healing include a deficiency of key modulatory factors needed to progress beyond the stalled inflammatory phase and an increased susceptibility to infections. While antimicrobial agents have traditionally been used to treat infections, stem cells have recently emerged as a promising therapy due to their regenerative properties, including the secretion of cytokines and immunomodulators that support wound healing. This study aims to develop an advanced dual-delivery system integrating stem cells and antibiotics. Stem cells have previously been delivered by encapsulation in gelatin methacrylate (GelMA) hydrogels. To explore a more effective delivery method, GelMA was processed into microparticles (MP). Compared to a bulk GelMA hydrogel (HG) encapsulation, GelMA MP supported greater cell growth and enhanced in vitro wound healing activity of human mesenchymal stem cells (hMSCs), likely due to a larger surface area for cell attachment and improved nutrient exchange. To incorporate antimicrobial properties, the broad-spectrum antibiotics penicillin/streptomycin (PS) were loaded into a bulk GelMA hydrogel, which was then cryo-milled into MPs to serve as carriers for hMSCs. To achieve a more sustained antibiotic release, gelatin nanoparticles (NP) were used as carriers for PS. PS was either incorporated during NP synthesis (NP+PS(S)) or absorbed into NP after synthesis (NP+PS(A)). MPs containing PS, NP+PS(S), or NP+PS(A) were tested for their cell carrier functions and antibacterial activities. The incorporation of PS did not compromise the cell-carrying function of MP configurations. The anti-S. aureus activity was detected in conditioned media from MPs for up to eight days—four days longer than from bulk HG containing PS. Notably, the presence of hMSCs prolonged the antimicrobial activity of MPs, suggesting a synergistic effect between stem cells and antibiotics. PS loaded via synthesis (NP+PS(S)) exhibited a delayed initial release, whereas PS loaded via absorption (NP+PS(A)) provided a more immediate release, with potential for sustained delivery. This study demonstrates the feasibility of a dual-delivery system integrating thera Full article
(This article belongs to the Special Issue Advances in Functional Polymers and Their Applications)
Show Figures

Figure 1

18 pages, 260 KB  
Article
Effects of Supplementation with Encapsulated Different Postbiotics, Alone or with Inulin, on Growth Performance, Carcass and Organ Characteristics, Blood Parameters, Growth Hormone, and Insulin-like Growth Factor mRNA in Broilers
by Helin Atan Çırpıcı and Figen Kırkpınar
Animals 2025, 15(7), 1010; https://doi.org/10.3390/ani15071010 - 31 Mar 2025
Viewed by 1341
Abstract
This study aimed to evaluate the effects of encapsulated postbiotics derived from various probiotic microorganisms, alone or in combination with inulin, on the growth performance, carcass traits, organ weights, blood parameters, and mRNA expression of selected hormones in broilers. A total of 588 [...] Read more.
This study aimed to evaluate the effects of encapsulated postbiotics derived from various probiotic microorganisms, alone or in combination with inulin, on the growth performance, carcass traits, organ weights, blood parameters, and mRNA expression of selected hormones in broilers. A total of 588 one-day-old male Ross-308 chicks were randomly designated to six replicates of seven dietary treatments (initial body weight: 40.85 ± 0.56 g, per replicate, n = 14 chicks). The treatments consisted of a basal diet (C), supplemented with encapsulated postbiotics (0.30%) derived from Lactobacillus plantarum (ELP), Bacillus subtilis (EBS), or Enterococcus faecium (EEF), as well as combinations of these encapsulated postbiotics with 1.0% inulin (ELPI, EBSI, and EEFI) for six weeks. The results demonstrated that the body weight and body weight gain of birds that were fed diets supplemented with encapsulated postbiotics or their combinations with inulin significantly increased in comparison to the C group (p < 0.001). Feed intake (FI) remained unaffected during days 1–21, as did feed conversion ratios (FCR) during days 22–42, and days 1–42 demonstrated no significant differences (p > 0.05). However, FCR improved during days 1–21, and FI increased during days 22–42 and 1–42 (p < 0.05). Carcass yield, including breast, thigh, and abdominal fat yields, was enhanced (p < 0.001). Although the relative weights of the heart, spleen, pancreas, and liver were unaffected (p > 0.05), the relative weight of the bursa of Fabricius increased (p < 0.001). Serum antioxidant status and immunoglobulin A and M levels were higher, while liver enzymes, cholesterol, triglycerides, and total oxidant status were lower in the supplemented groups compared to the control group (p < 0.001). Serum glucose and protein levels remained unchanged (p > 0.05). The mRNA expression of growth hormone and insulin-like growth factor was upregulated in the supplemented groups (p < 0.001). In conclusion, encapsulated postbiotics (0.30%) derived from different probiotics, alone or combined with inulin (1.0%), positively influenced growth performance, carcass traits, and immunity in male broilers. Full article
(This article belongs to the Special Issue Novel Feed Additives in Livestock and Poultry Nutrition)
Back to TopTop