Next Article in Journal
Economocracy: Global Economic Governance
Next Article in Special Issue
Economic Convergence Analyses in Perspective: A Bibliometric Mapping and Its Strategic Implications (1982–2025)
Previous Article in Journal
A Framework for Quantifying Hyperloop’s Socio-Economic Impact in Smart Cities Using GDP Modeling
 
 
Font Type:
Arial Georgia Verdana
Font Size:
Aa Aa Aa
Line Spacing:
Column Width:
Background:
Article

The Impact of Regional Policies on Chinese Business Growth: A Bibliometric Approach

1
Doctoral School of Economics and Regional Sciences, Hungarian University of Agriculture and Life Sciences, 2100 Gödöllő, Hungary
2
Tashkent State Agrarian University, University Street 2, Tashkent 42310, Uzbekistan
*
Authors to whom correspondence should be addressed.
Economies 2025, 13(8), 229; https://doi.org/10.3390/economies13080229
Submission received: 9 July 2025 / Revised: 27 July 2025 / Accepted: 30 July 2025 / Published: 7 August 2025
(This article belongs to the Special Issue Regional Economic Development: Policies, Strategies and Prospects)

Abstract

In the context of both domestic and international economic landscapes, regional policy has emerged as an increasingly influential factor shaping the developmental trajectories of Chinese enterprises. Despite its growing significance, the extant literature lacks a comprehensive and systematically visualized synthesis that encapsulates the scope and trends of research in this domain. This study addresses this critical gap by conducting an integrative bibliometric and qualitative review of the academic output related to regional policy and Chinese firm growth. Drawing on a final dataset comprising 3428 validated academic publications—selected from an initial pool of 3604 records retrieved from the Web of Science Core Collection between 1991 and 2022, the research employs a two-stage methodological framework. In the first phase, advanced bibliometric tools, and software applications, including RStudio, Bibliometrix, VOSviewer, and CitNetExplorer, are utilized to implement techniques such as keyword co-occurrence analysis, thematic clustering, and the tracing of thematic evolution over time. These methods facilitate rigorous data cleansing, breakpoint identification, and the visualization of intellectual structures and emerging research patterns. In the second phase, a targeted qualitative review is conducted to evaluate the influence of regional policies on Chinese firms across three critical stages of business development: start-up, expansion, and maturity. The findings reveal that regional policy interventions generally exert a positive influence on firm performance throughout all stages of development. Notably, a significant concentration of citation activity occurred prior to 2017; however, post-2017, the volume of scholarly publications, journal-level impact (as measured by h-index), and author-level influence experienced a marked increase. Among the 3428 analyzed publications, a substantial portion—2259 articles—originated from Chinese academic institutions, highlighting the strong domestic research interest in the subject. Furthermore, since 2015, there has been a discernible shift in keyword co-occurrence trends, with increasing scholarly attention directed towards sustainable development issues, particularly those related to carbon dioxide emissions and green innovation, reflecting evolving policy priorities and environmental imperatives.

1. Introduction

Over the past few decades, China has undergone a remarkable economic transformation characterized by sustained growth, industrial modernization, and increasing integration into the global economy. A pivotal driver behind this evolution has been the strategic deployment of regional policy frameworks aimed at correcting spatial economic imbalances and fostering region-specific developmental capacities. These policies have sought to catalyze economic dynamism at the subnational level, enhance local innovation capacity, reduce environmental degradation, and encourage structural shifts from traditional manufacturing to green and knowledge-based economies (W. Ren et al., 2020; Geng et al., 2009; H. Huang & Wei, 2016; J. Wang et al., 2021; Xuan et al., 2020).
In this context, the role of regional strategies—ranging from tax incentives and infrastructure investments to industrial clustering and sustainable development initiatives—has grown exponentially in influencing enterprise behavior. These initiatives have proven vital not only in addressing longstanding regional disparities across China’s eastern, central, and western regions but also in equipping local firms with the institutional support needed to scale, innovate, and internationalize. As a result, Chinese enterprises have increasingly benefited from these localized policy environments, demonstrating accelerated growth and competitiveness (Y. Wang et al., 2016).
However, while the positive economic outcomes of regional policy are well-documented, a more nuanced picture emerges upon closer examination. Regional interventions often operate within a complex matrix of overlapping administrative hierarchies, fragmented governance systems, and uneven policy implementation practices. These factors introduce considerable variability in outcomes, particularly in the realm of outward foreign direct investment (OFDI) and international expansion strategies, where firms must reconcile home-based policy incentives with the diverse regulatory environments of host countries (W. Ren et al., 2020). The decentralized nature of Chinese economic governance further amplifies this complexity, making it difficult to generalize the effects of regional policy on corporate growth.
At the same time, academic literature presents divergent perspectives on the effectiveness of regional policies. On one hand, several studies emphasize the beneficial effects of regional strategies, such as increased firm-level innovation, improved productivity, and greater entrepreneurial activity (Irfan et al., 2022). Policies that support R&D subsidies, special economic zones (SEZs), industrial parks, and green finance have been particularly effective in enabling firms to upgrade technologically and expand domestically and internationally.
On the other hand, an emerging body of critical research raises concerns about policy-induced inefficiencies. These include issues such as overcapacity in strategic industries (e.g., solar energy, steel, and coal), distorted market competition due to excessive subsidies, and regional protectionism that impedes the formation of unified national markets (Shao et al., 2020; Camagni & Capello, 2017; C.Chen & Xu, 2023). In extreme cases, regional favoritism and administrative capture can lead to the survival of uncompetitive “zombie” firms, undermining the efficiency and innovation capacity of the broader economic system (Y. Zhang et al., 2017; Hu et al., 2020; Corwin & Johnson, 2019).
Moreover, market segmentation remains a persistent structural issue in China’s regional development model. Administrative boundaries often translate into economic barriers, limiting the mobility of goods, capital, and labor across regions. This reduces capacity utilization and may disincentivize firms from optimizing production across multiple locations (Zheng et al., 2021). Interestingly, a minority of scholars argue that moderate overcapacity—when managed properly—can be conducive to long-term resilience, as it provides a buffer against market volatility and supports continuous technological upgrading (Bansak et al., 2007). These conflicting viewpoints suggest that the policy-enterprise nexus is both context-sensitive and phase-dependent.
Despite the voluminous and growing body of scholarship examining the intersection of regional policy and firm performance in China, the field lacks a holistic, visually mapped synthesis that delineates how this research has evolved over time. Most existing studies are either narrative reviews or empirical case studies limited to specific sectors, regions, or policy tools. While valuable, these approaches do not provide a panoramic view of the intellectual structure, thematic dynamics, and collaborative networks shaping the field.
There is a pressing need for a comprehensive bibliometric analysis that not only quantifies research output and author productivity but also visualizes keyword evolution, citation patterns, and shifts in thematic concentration. Furthermore, few studies explicitly link the temporal stages of enterprise development—start-up, growth, and maturity—to specific policy influences, leaving a significant gap in our understanding of how policy interventions vary in their effectiveness across different phases of firm evolution. Although prior research has explored various dimensions of regional policies and Chinese enterprise development, the thematic focus of this literature has evolved significantly in recent years. Particularly since 2015, research topics have gradually shifted from traditional concerns—such as regional development and outbound investment—to new clusters centered on sustainability, innovation, and technology. This transition has been driven by multiple global forces, including the implementation of the Paris Agreement and the UN Sustainable Development Goals (SDGs), the rise in ESG-oriented investment and China’s Green Belt and Road strategy, as well as technological advances in environmental monitoring and bibliometric analysis tools. In addition, the COVID-19 pandemic has further emphasized the importance of “green recovery” and sustainable regional growth. Despite this evolving landscape, few studies have systematically visualized these trends, identified thematic shifts, or offered a structured review connecting regional policy with enterprise-level development stages in the context of sustainability. This study fills that critical research gap by combining bibliometric and qualitative analysis to uncover keyword evolution, intellectual structure, and policy implications over the past three decades. The findings not only summarize the past but also serve as a strategic reference for future scholars in identifying emerging themes and shaping new research agendas in the domain of regional policy and Chinese enterprise internationalization.
To address these gaps, the present study adopts a dual methodological approach that combines quantitative bibliometric mapping with qualitative synthesis of literature. Drawing from a dataset of 3604 peer-reviewed articles indexed in the Web of Science Core Collection between 1991 and 2022, this research explores the evolution of scholarly discourse surrounding regional policy and enterprise development in China.
The study is guided by the following five research questions:
RQ1. 
What is the current structural landscape of academic research in this domain, in terms of publication output, author productivity, institutional contributions, and journal impact?
RQ2. 
How have core research themes, keyword frequencies, and analytical frameworks evolved over time within the literature on regional policy and Chinese firms?
RQ3. 
What are the specific ways in which regional policy influences firm development during the start-up phase, particularly in relation to entrepreneurship, resource mobilization, and early innovation?
RQ4. 
How do regional strategies affect the growth trajectories of Chinese enterprises, with an emphasis on technological innovation, market expansion, and firm competitiveness?
RQ5. 
In what ways do regional policies shape the behavior of mature firms, particularly regarding their internationalization processes and outward foreign direct investment (OFDI)?

2. Material and Methods

This study is structured as a review article, with the primary objective of identifying, synthesizing, and critically evaluating the existing body of literature on the impact of regional policies on the development of Chinese enterprises. The review adopts a dual-method approach, combining bibliometric analysis with qualitative literature review techniques to provide a comprehensive overview of the field.
The research process is organized into three main phases. First, the study outlines the procedures for data collection, including the selection of databases, time frame, and search parameters. Second, it introduces and justifies the analytical tools and techniques employed. Third, it explains how both quantitative visualization methods and traditional literature review strategies are applied to ensure a rich, multidimensional understanding of the field.

2.1. Data Collection Strategy

The bibliometric dataset was retrieved from the Web of Science Core Collection, one of the most widely recognized databases for high-quality academic publications. The time window covers the period from 1991 to 2022, capturing over three decades of scholarly output related to regional policy and enterprise development in China. The search was refined to include only peer-reviewed journal articles and review papers, and the final sample was selected based on relevance rankings, with the top 50 articles subjected to detailed qualitative analysis. A total of 3604 records were initially obtained from which 3428 valid entries were finalized after the data cleaning process. The decision to analyze data spanning from 1991 to 2022 is grounded in both historical relevance and methodological robustness. The year 1991 marks a critical inflection point in China’s economic transformation, coinciding with the deepening of market-oriented reforms, the emergence of regional development strategies, and increased decentralization in economic governance. This period also witnessed the rise of special economic zones and regionally tailored policy frameworks that significantly influenced enterprise development dynamics. By covering more than three decades, this time frame enables a comprehensive examination of the evolution, continuity, and shifts in scholarly attention to regional policy and its impact on Chinese firms. It captures multiple phases of China’s economic policy transitions, including WTO accession (2001), the Western Development Strategy, the rise in innovation-driven development (post-2010), and the green and sustainable growth agenda emphasized after 2015. The keywords used to search were TS = (“regional policy” OR “regional development” OR “spatial policy” OR “local policy”) AND TS = (“business” OR “enterprise” OR “firm” OR “company”) AND TS = (“China” OR “Chinese”). To ensure the quality and relevance of the literature selected for this study, we established clear inclusion and exclusion criteria. We included peer-reviewed journal articles published between January 2010 and December 2022. The starting point of 2010 was chosen to capture over a decade of academic development in the field, while extending the dataset through 2022 ensures the study reflects the most current research available. This approach aligns with recommendations from prior bibliometric studies, which suggest using a 10–15-year time window to identify meaningful research trends (Aria & Cuccurullo, 2017; Donthu et al., 2021). Only articles written in English were included, as English is the dominant language of scholarly communication in major academic databases. To ensure academic rigor, we limited the selection to peer-reviewed journal articles, excluding conference proceedings, book chapters, editorials, and gray literature. We also focused only on articles indexed in reliable and comprehensive databases such as Scopus and Web of Science. Articles were selected based on their relevance to the research topic, determined by examining their titles, abstracts, and keywords. Duplicate entries were removed, and any articles that did not substantially contribute to the topic upon full-text screening were excluded from the final analysis.

2.2. Data Analysis

To generate a macro-level view of the intellectual structure and temporal evolution of the literature, this paper employs bibliometric analysis, a well-established method that applies quantitative techniques from statistics and mathematics to evaluate patterns in scientific publications (Gutiérrez-Salcedo et al., 2018; Inamdar et al., 2021; Muchiri et al., 2022; Phoong et al., 2022). Bibliometric techniques allow for the identification of dominant research themes, influential authors, collaboration networks, citation trends, and keyword co-occurrences. Software tools such as RStudio 4.2.2, Bibliometrix 3.2.1, VOSviewer 1.6.18, and CitNetExplorer 1.0.0 are used to support data visualization and analysis. These tools enable the creation of thematic clusters, co-citation networks, temporal keyword maps, and citation bursts, all of which are crucial for understanding how the discourse on regional policy and enterprise development has evolved. The reason for using bibliometric analysis is that it is distinct from traditional systematic reviews in its methodological orientation. Whereas systematic literature reviews typically involve manual content coding and thematic synthesis, bibliometric analysis offers a data-driven, large-scale, and objective evaluation of literature dynamics (De Bakker et al., 2005; Rahman et al., 2020; Rojas-Sánchez et al., 2023). This complements the more interpretive aspects of qualitative reviews and provides an empirical foundation for identifying gaps and future research directions.
Alongside bibliometric techniques, this paper integrates traditional literature review methodologies to perform an in-depth conceptual and theoretical evaluation of the literature. A literature review is a systematic method for collecting, analyzing, and synthesizing scholarly contributions in a specific area of inquiry. It aims to provide a coherent narrative that captures the state of knowledge, identifies contradictions or inconsistencies, and proposes new avenues for research (Snyder, 2019).

2.3. Selection of the Database

The Web of Science (WoS) Core Collection was selected as the primary data source for this review. WoS is widely regarded as one of the most authoritative, high-impact, and methodologically robust scientific databases available. It provides a comprehensive index of peer-reviewed articles, conference proceedings, and review papers across a broad range of disciplines, making it especially well-suited for conducting bibliometric analyses in interdisciplinary fields such as regional policy and business development (Birkle et al., 2020). The database’s advanced search engine, professional user interface, and well-maintained metadata records enable researchers to conduct efficient, accurate, and replicable searches. Moreover, WoS is frequently cited in the literature as a preferred source for conducting systematic reviews and bibliometric studies (Kawuki et al., 2020; Shi & Liu, 2019).

2.4. Construction of the Search Query

The search query used in the Web of Science Core Collection was formulated as follows: TS = (“regional policy” OR “regional development” OR “spatial policy” OR “local policy”) AND TS = (“business” OR “enterprise” OR “firm” OR “company”) AND TS = (“China” OR “Chinese”). This Boolean search string was designed to comprehensively retrieve records related to Chinese regional policies and enterprise development, using a combination of synonyms and Boolean operators for greater inclusivity. As shown in Figure 1, we ultimately screened out 3428 articles for analysis.
As shown in Figure 2, among the top 50 articles with the highest relevance, the articles with three contents (Region, China, enterprise) basically come from before the 38th place, and there is only one article between the 38th and 50th place of relevance. Therefore, it is very representative to choose the top 50 articles as the background of literature research, and almost all articles directly related to the topic are covered. It is a feasible screening scheme. These figures present 50 articles related to the topic of this study, and further visualize 29 of them that are particularly relevant, along with their respective degrees of relevance. These selected articles are then discussed through the qualitative research methods applied in this paper, in order to address Research Questions 3, 4, and 5 as proposed in the Introduction. In Figure 3, the design framework of the quantitative analysis is visualized, including the analytical tools and software used, which serve to answer Research Questions 1 and 2 raised in the Introduction.

3. Results and Discussion

3.1. Relevance Analysis

For an in-depth qualitative review, we selected the top 50 most relevant articles. This number was chosen based on both practical and methodological grounds. Practically, it enabled a feasible and thorough qualitative analysis. Methodologically, during the screening process, we observed a point of theoretical saturation, where additional articles contributed minimal new insights to our emerging themes. Selecting 50 articles allowed us to strike a balance between depth and coverage, ensuring rich qualitative interpretation while maintaining analytical manageability. Similar qualitative reviews in the literature often adopt a comparable range (30–60 articles), further supporting our decision (Table 1).
An analysis of the geographical focus of Chinese enterprises covered in the reviewed literature reveals that 59% of the studies examined domestically based Chinese companies, while 31% focused on transnational Chinese firms operating across borders. Only 10% of the publications concentrated on Chinese enterprises located abroad. This distribution underscores a predominant research emphasis on firms operating within China’s national boundaries.
Regarding thematic coverage, a notable 59% of the reviewed articles did not explicitly consider regional location as a variable of analysis. In contrast, 41% of the literature did not focus specifically on enterprise-level dynamics. This highlights a partial disconnect in the existing body of research, with a significant portion overlooking the intersection between regional policy and enterprise development. Further, through in-depth qualitative examination, the study categorizes literature according to the developmental stage of the enterprises analyzed. Findings indicate that: 18% of the articles focused on the entrepreneurial (start-up) phase, 44% addressed the growth or expansion phase, and 38% concentrated on the maturity stage of firms.
This breakdown reflects a research trend that favors mid- to late-stage enterprise development, suggesting an opportunity for further exploration of how regional policies influence the early stages of business formation and innovation.

Regional Policy and Business Growth

The establishment of the China-ASEAN Free Trade Area (CAFTA) has played a critical role in reducing regional trade policy uncertainty, thereby improving the export performance of Chinese firms trading with ASEAN countries (K. Zhou et al. 2022) examine the effects of this policy shift and find that the resulting productivity gains vary significantly based on ownership structure, geographic location, factor intensity, and levels of pollutant emissions. Their analysis indicates that the reduction in trade policy uncertainty positively influences firm productivity through three key mechanisms: the learning effect, which facilitates knowledge acquisition and efficiency improvements from international exposure; the competitiveness effect, which encourages firms to enhance performance in response to increased market competition; and the improvement of the trade environment for imported intermediate goods, which lowers input costs and enhances production efficiency. These findings underscore the multifaceted impact of regional trade agreements, particularly in fostering a more dynamic and globally competitive industrial environment for Chinese exporters. Further, Sun et al. (2020) emphasize the role of China’s free trade agreement (FTA) strategy in reducing regional trade policy uncertainty. These agreements have not only expedited negotiations for trade zones with key partners such as Japan and South Korea under the Belt and Road Initiative (BRI) but also initiated discussions for a potential China-EU Free Trade Zone. Moreover, alignment with high-standard trade rules such as those in the Trans-Pacific Partnership (TPP) and the Transatlantic Trade and Investment Partnership (TTIP) is expected to foster more predictable and open trade environments. As a result, these developments have created a more favorable external policy landscape that incentivizes foreign direct investment (FDI) by Chinese firms, particularly in labor-intensive sectors within ASEAN countries. Collectively, these findings illustrate that both domestic constraints and evolving international trade frameworks are shaping the global expansion trajectories of Chinese enterprises.
In addition, the Belt and Road Initiative (BRI) has been widely recognized as a strategic framework facilitating the global expansion of Chinese enterprises. However, as highlighted in the research by Han and Webber (2020), the role of the Chinese government in this process is more limited than often assumed. While the BRI creates an enabling environment—particularly through financial mechanisms and policy-level support—the actual development and success of overseas investments by Chinese enterprises are largely dependent on external factors. Specifically, Han and Webber find that the growth of Chinese firms abroad is driven more by investment from non-Chinese banks and the institutional and financial support provided by local governments in host countries. Moreover, these enterprises often enter foreign markets independently, without direct assistance from Chinese government agencies, particularly in international competitive bidding processes. This suggests that while the BRI opens doors for internationalization, the operationalization of “going global” strategies relies heavily on market forces, host-country conditions, and the firm’s own capacities, rather than state orchestration.
The location choices of foreign investors in China are influenced by a range of provincial characteristics and spatial advantages, as shown in Das’s (2021) analysis of Indian investment in China. Key determinants include the availability of infrastructure, lower labor costs, market access, openness to trade, and the presence of supportive local government policies. Additionally, economic geography factors—such as the agglomeration of foreign and private enterprises—further shape investment decisions by creating dynamic, competitive environments that attract more firms. This is consistent with findings by L. Huang et al. (2012), who argue that regions with higher levels of innovation capacity, economic development, human capital, and infrastructure tend to generate more substantial FDI spillover effects. These capabilities not only attract foreign direct investment but also increase the likelihood that such investment will yield broader developmental benefits. Conversely, regions lacking these attributes—typically inland and underdeveloped provinces—struggle to attract or absorb high-quality foreign investment. As Walsh (2007) observes, research and development-related FDI is heavily concentrated in major cities along China’s eastern coast, while western provinces remain largely excluded due to their limited absorptive capacity and technological readiness. Collectively, these studies underscore the importance of regional disparities in shaping the distribution and effectiveness of FDI in China, revealing a pattern of spatially uneven development that has critical implications for regional policy design.
Furthermore, a 2005 survey of the 50 largest “entrepreneurial leading” companies in China revealed that rising competitive pressures, market overcapacity, and shrinking profit margins were the primary factors driving Chinese multinational enterprises to seek opportunities abroad (F. R. Wu, 2005). This finding highlights the economic rationale behind China’s outward investment strategy, suggesting that external expansion is largely a reactive measure to domestic market saturation rather than a deliberate geopolitical maneuver. Nevertheless, there remains a persistent narrative in international discourse that portrays China’s global economic engagement—particularly through outbound investment—as a politically motivated strategy orchestrated by the state. Such views often stem from skepticism regarding China’s broader political intentions, though the evidence points to more pragmatic economic motivations at the firm level.
In exploring the relationship between entrepreneurship and regional policy in China, the study by He et al. (2019) provides a nuanced analysis of how regional institutional and financial factors influence entrepreneurial dynamics. The authors identify three key mechanisms through which regional policy shapes entrepreneurship. First, under the national strategy of “mass entrepreneurship and innovation,” rural migrants have emerged as a vital force in driving new business creation. The study highlights the critical role of social capital, particularly community trust, in facilitating migrant entrepreneurship. Migrant workers who experience higher levels of trust within their communities are more likely to engage in entrepreneurial activities, suggesting that localized social cohesion can enhance the effectiveness of broader policy initiatives. Second, the authors find that the enterprise income tax relief policy introduced by the Chinese government in 2000 significantly stimulated the formation of new private enterprises, particularly in the western region. This fiscal intervention lowered entry barriers and provided strong incentives for business development in economically lagging areas, demonstrating the impact of targeted regional tax policies.
Third, the study underscores the importance of regional financial development in promoting entrepreneurship. It reveals a positive correlation between entrepreneurial activity and the availability of financial instruments, including equity financing, credit financing, and venture capital. Among these, equity financing exerts the most substantial influence, indicating the critical role of capital accessibility in fostering new business ventures. Overall, the study concludes that entrepreneurship in China is positively shaped by the synergy of local government tax policies, robust financial support systems, and trust-based community networks. These findings underscore the importance of context-specific regional policies that integrate institutional, economic, and social dimensions to support entrepreneurial growth.
In addition to regional policy and financial factors, broader macroeconomic and institutional conditions also play a significant role in shaping entrepreneurial activity in China. F. Long et al. (2022) find that in peripheral regions, several structural and economic indicators serve as positive predictors of entrepreneurship. These include fixed asset investment, local government revenue, the proportion of the service sector in the local economy, industrial specialization, population size, patent output, and proximity to large metropolitan centers. Such factors reflect the importance of both physical and knowledge-based infrastructure in fostering regional entrepreneurial ecosystems. Complementing this view, W. Zhou (2014) emphasizes the role of national-level institutional development in enhancing entrepreneurial performance and business growth. The study argues that a favorable regional institutional environment, strengthened by legal protections for property rights and the advancement of market mechanisms, provides a supportive context for entrepreneurship. Furthermore, political relationships are shown to have a considerable influence on entrepreneurial success, underlining the unique interplay between formal institutions and informal networks in the Chinese context. Together, these findings suggest that effective entrepreneurship promotion in China requires not only local policy support and financial access but also a broader macroeconomic and institutional foundation that encourages innovation, reduces uncertainty, and secures property rights.
Another study was conducted by Lim et al. (2022) to analyze key infrastructure projects to illustrate the strategic interplay between state actors and market forces. Their study identifies several important dynamics. First, within China’s multi-layered state structure, both central and provincial governments have played essential but distinct roles in shaping infrastructure diplomacy. For instance, the East Coast Rail Link (ECRL) project reflects centralized coordination and close state-business interaction, while the Malaysia-China Kuantan Industrial Park (MCKIP) is characterized by a more provincial and market-driven approach, spearheaded by Guangxi province. Second, the study highlights the variability in governance modes, demonstrating how different levels of Chinese government adapt their strategies based on geopolitical and institutional contexts. Third, and perhaps most critically, the authors argue that Malaysia’s domestic political-institutional constraints have significantly affected the implementation of both projects. These findings suggest that Chinese financial statecraft—particularly in the form of infrastructure assistance—has limited leverage in certain host countries, challenging the often-exaggerated claims about China’s global economic dominance. Rather than operating with unchecked influence, China’s financial engagement is shown to be highly contingent on local political realities and institutional frameworks.
In their research on Productive Services (PS) (Zhao et al., 2015). demonstrate that the rapid development of key eastern coastal regions in China—particularly Beijing, Shanghai, and Guangdong—has been significantly driven by national economic policy frameworks aimed at fostering industrial upgrading and service-sector growth. In addition to central government initiatives, the expansion of PS in these regions has also been stimulated by active local government participation and the inflow of global capital. According to Yang and Yeh (2013), the network structure of PS in these eastern hubs exhibits high levels of connectivity and concentration at the foundational level, indicating a dense clustering of service-related activities. The Pearl River Delta region, which includes Guangdong, has particularly attracted substantial global capital, in part due to aggregated domestic investments such as the creation of the Guangdong Development Bank—which has further reinforced its strategic economic role (Peck & Zhang, 2013). This dynamic interaction between domestic policy, local initiatives, and international capital flows has significantly shaped China’s PS landscape and influenced the location strategies of the broader domestic economy. Recognizing the regional disparities in service development, the Chinese government has in recent years sought to extend PS growth to inland cities. For example, the development of Shuangliu International Airport in Chengdu—now ranked among the top four in the country—reflects an effort to strengthen urban infrastructure and stimulate PS expansion in western China (Bel & Fageda, 2007). These developments underscore the evolving geography of PS in China, from concentrated coastal growth to a more balanced national strategy. In addition, while technological development is primarily driven by business enterprises, it is deeply embedded within and influenced by regional innovation systems. As Tang emphasize (Tang et al., 2014), the effectiveness and sustainability of technological advancement are closely linked to regional innovation structures and networks, particularly through collaborative mechanisms involving firms, universities, and governmental institutions. These networked interactions—often referred to as triple-helix collaborations—facilitate knowledge exchange, joint research, and policy alignment, thereby enhancing the innovation capacity of regions. The study highlights that policy coordination and institutional cooperation at the regional level play a critical role in shaping the trajectory of technological progress, suggesting that innovation outcomes are not solely market-driven but are also structured by regional policy frameworks and inter-organizational linkages.
As a strategically important sector in China’s renewable energy transition, wind power development is heavily reliant on government support and technological innovation. X.-C. Fan and Wang (2016) identify four key determinants of wind power equipment firms’ locational strategies. First, the placement of parent companies is strongly influenced by the presence of a robust industrial base. Second, subsidiary firms tend to be in cities with favorable wind resource endowments. Third, local government support plays a significant role in determining the siting of these subsidiaries. Finally, among the three major influencing factors—wind resources, industrial foundation, and local policy support—the industrial base emerges as the most critical for strategic location decisions. Beyond physical and policy infrastructure, regional culture and governance also shape the evolution of China’s innovation networks. As Lyu and Liefner (2018) observe, government intervention and regional cultural traits—particularly the importance of Guanxi in northern China—strongly influence interpersonal ties and partner search behavior, thereby linking innovation networks to informal social systems. Additionally, J. Wu et al. (2022) demonstrate through regression analysis that regional comparative advantages, firm demographics, and state involvement are key factors in determining the varying positions of Chinese cities within the Machia network, a framework reflecting inter-city innovation connectivity. Furthermore, regional economic development, enterprise output efficiency, and spatial agglomeration of listed firms all positively contribute to a region’s capacity to attract or export corporate control, emphasizing the importance of institutional, economic, and geographic factors in shaping regional innovation ecosystems. Moreover, cities with higher administrative levels and policy support from the state tend to experience a net gain in corporate control.
In examining the spatial dynamics of mergers and acquisitions (M&As) in China, J. Wu et al. (2022) highlight the critical roles of government intervention, regional comparative advantage, and enterprise demographic structure in shaping the relative status of Chinese cities in the M&A landscape. Their study further reveals that regional economic growth, production efficiency, and the spatial agglomeration of listed firms contribute to a city’s ability to either converge or export corporate control, with cities enjoying higher administrative ranks and stronger policy support more likely to dominate M&A activity. Complementing this view of state influence, W. Ma et al. (2020) argue that city branding in China is driven more by political institutions than corporate entities. Branding responsibilities often fall to local government officials, public departments, and state-owned enterprises, which complicates implementation. When these public actors withdraw during execution, the responsibility often shifts to previously uninvolved private or peripheral public entities, leading to institutional discontinuities—a challenge less prevalent in megacities, where stronger government-business coalitions exist. Additionally, Yan et al. (2021) observe that Economic and Technological Development Zones (ETDZs) have played a key role in promoting targeted regional growth. However, enterprises participating in these zones may inadvertently reshape local policy dynamics, creating a feedback loop between corporate behavior and institutional reform. Furthermore, Gimmon et al. (2022) emphasize the persistent influence of political, geographic, and inter-firm embeddedness on business performance in China. Their findings suggest that Guanxi-based practices continue to offer strategic advantages, even amid significant macroeconomic shifts—highlighting the resilience of embedded social networks in navigating China’s evolving economic landscape.

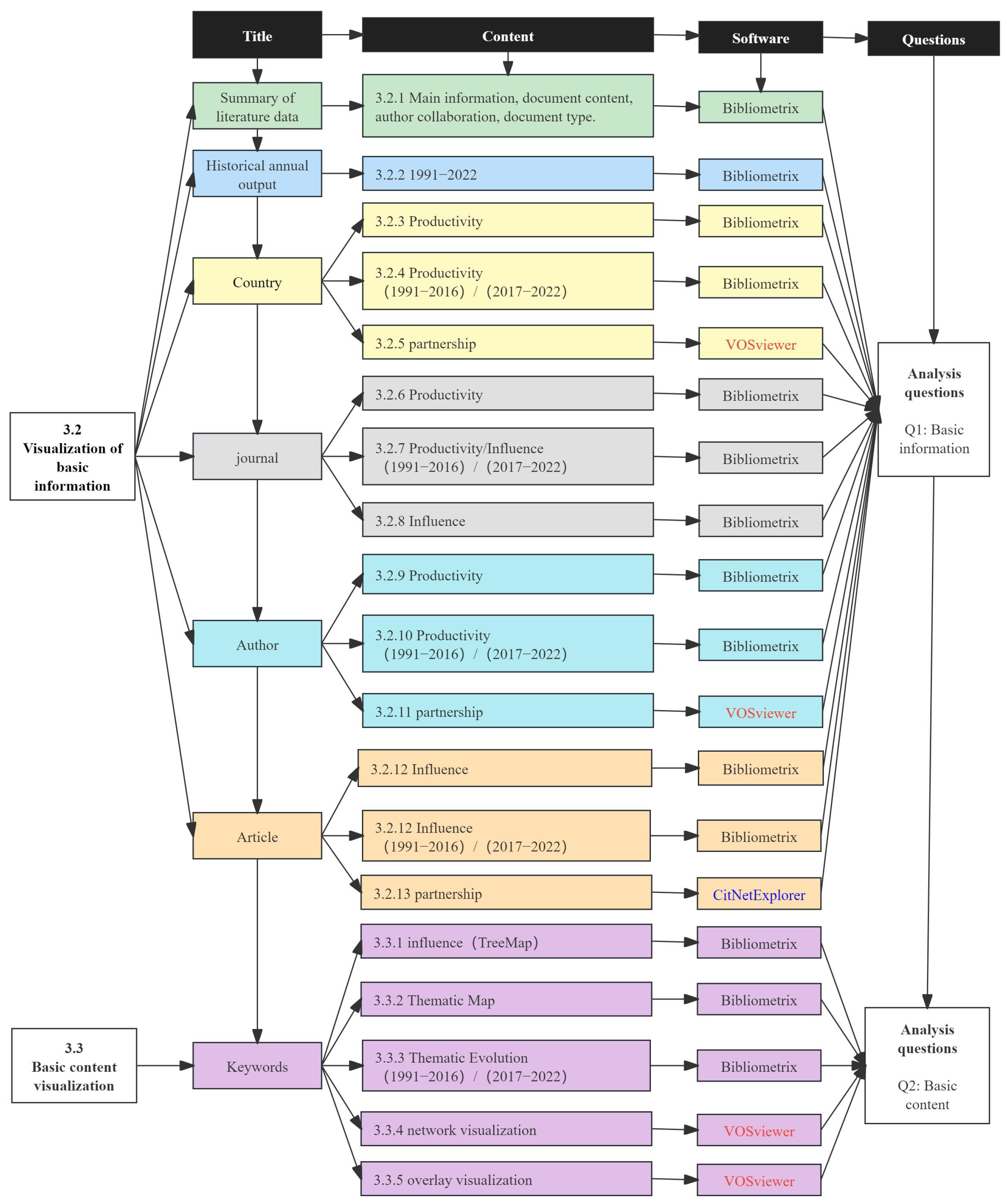
3.2. Data Analysis—Visualization of Basic Information

The literature analyzed in this study covers the period from 1991 to 2022, providing over three decades of scholarly insight into the intersection of regional policy and Chinese enterprise development. Following the screening and refinement process, a total of 3428 articles were retained for bibliometric analysis using Bibliometrix. These publications appeared across 981 distinct journals and books, indicating a wide disciplinary and thematic distribution. The average age of the documents is 5.54 years, reflecting a strong emphasis on more recent scholarship, while the average number of citations per document stands at 18.46, suggesting a moderate to high level of academic impact. In terms of authorship, the dataset includes 6931 unique authors, among whom 493 contributed single-authored publications. This reflects both the collaborative nature of contemporary research in this field and the presence of independent scholarly contributions that have shaped the discourse (Table 2).

3.2.1. Historical Annual Output

Figure 4 summarizes the Annual Scientific Production data in the search results, showing the distribution of the literature in each year, spanning from 1991 to 2022.
An analysis of the annual scientific output reveals notable fluctuations in publication trends over time. Around the year 2000, the annual output fell below the expected trend line, indicating a period of relatively low scholarly activity in this research domain. However, beginning in 2017, there was a marked increase in scientific output, with the annual number of publications consistently exceeding the trend line. Since that year, the field has experienced sustained growth, with more than 200 articles published annually, reflecting a surge in academic interest and research productivity related to regional policy and Chinese enterprise development.

3.2.2. Country Productivity

Country Scientific Production shows the distribution of 3428 articles in different countries.
As illustrated in Figure 5, the darker blue regions indicate countries with the highest volume of scientific output, with color intensity directly correlating to research productivity—the darker the hue, the greater the output, while gray areas represent countries with no recorded publications in the dataset. China emerges as the most productive country, followed by the United States and Australia. To better understand temporal shifts in global research productivity, the analysis divides Country Scientific Production into two distinct periods: 1991–2016 and 2017–2022. This comparative framework allows for the identification of changes in publication trends over time and serves as a foundation for exploring the potential drivers behind these shifts. By distinguishing between the two time periods, the study provides insight into how evolving factors—such as policy shifts, institutional priorities, international collaborations, or funding mechanisms—may have influenced the scientific output of different countries.
As shown in Table 3, although China ranked first in scientific production prior to 2016, the margin between China and other leading countries during that period was relatively narrow. However, after 2017, China’s scientific output experienced a substantial surge, widening the gap significantly compared to other countries. Notably, the volume of China’s scientific production in the post-2017 period not only far exceeds its own pre-2016 levels but also places it at a considerable lead over other nations, highlighting a marked shift in research intensity and national academic investment in this domain

3.2.3. Country-Partnership

For the co-authorship analysis among countries, this study applies a threshold requiring each country to have contributed a minimum of 15 documents. Figure 6 visually represents the density of international collaboration, where the size of the circles and connecting lines corresponds to the volume of publications and cooperative ties, respectively. Additionally, the color coding reflects the temporal dimension, indicating the period during which the collaborations predominantly occurred. This visualization provides insight into the strength and evolution of global research networks related to regional policy and Chinese enterprise development. Around 2015, the countries exhibiting the highest volume of publications and the most intensive collaboration networks were the United States, Singapore, and Canada. In more recent years, China, New Zealand, Russia, and several other countries have significantly increased their scholarly output, contributing a growing number of articles to the field. This shift reflects evolving global research dynamics and the expanding influence of emerging academic contributors in the study of regional policy and enterprise development.

3.2.4. Journal Productivity

Figure 7 shows the publication of the literature in the major journals, taking the top 10 most productive journals to display A total of 251 articles were published in Sustainability, while the Journal of Cleaner Production accounted for 121 articles. Furthermore, as depicted in Figure 7, most of the prominent sources focus on environmental topics, underscoring the strong research emphasis on sustainability and ecological considerations within the broader discourse on regional policy and enterprise development.

3.2.5. Journal Productivity/Influence (1991–2016)/(2017–2022)

Table 4 is the productivity comparison of journals, showing the top 10 most productive journals before 2016 and after 2017, as well as the corresponding influence of journals.
There is a notable difference between the top 10 most productive journals before 2016 and after 2017, with only Habitat International appearing in the top 10 rankings during both periods. Additionally, the influence of journals, as measured by their h-index values, shows significant variation between the two timeframes. Prior to 2016, the h-index values of the leading journals ranged narrowly between 9 and 15, whereas after 2017, the range widened considerably, reflecting a more heterogeneous distribution of journal impact. Despite this variability, the overall quality of the periodicals has improved markedly after 2017, indicating a shift towards higher-impact publications in fieldJournal Influence.
Table 5 presents the Source Local Impact, where the h-index reflects both the productivity and influence of journals, and the g-index—which is derived from the average number of citations within the h-index—provides an additional measure of citation impact (Wei et al., 2021). Based on these metrics, the Journal of Cleaner Production emerges as the journal with the highest influence within the dataset, underscoring its central role in advancing research related to regional policy and enterprise development.

3.2.6. Author Productivity and Impact over Time

Figure 8 illustrates the top 10 most productive authors, highlighting their annual productivity and influence. In the visualization, the size of each circle corresponds to the author’s productivity each year, with larger circles indicating a higher number of publications. Meanwhile, the color intensity of the circles represents the influence of the articles, with darker shades reflecting greater citation impact. The red horizontal lines simply connect the data points to visualize the timeline of authors’ publications. This figure provides a concise overview of both the quantity and quality of contributions from leading scholars over time.
As shown in Figure 8, the author with the highest productivity is Yu Liu (Y. Liu & Zhang, 2022), followed by Yi Li (Y. Li & Wu, 2012). The years of greatest influence, as indicated by citation impact, are concentrated in 2016, 2018, and 2021, while the most productive periods for these authors are predominantly within the last decade. This trend reflects a recent surge in both publication volume and scholarly impact among leading contributors in the field.

3.2.7. Author Productivity (1991–2016)/(2017–2022)

Compare the author’s productivity, as shown in Table 6.
There are significant differences in the productivity of the top 10 authors when comparing the periods 1991–2016 and 2017–2022. Overall, author productivity prior to 2016 was substantially lower than in the more recent period after 2017. Notably, three authors—He CF, Li J, and Liu Y—consistently rank among the top 10 productive scholars across both timeframes. This continuity suggests that these researchers have maintained a sustained and influential presence in the field over an extended period, contributing consistently to the advancement of knowledge on the topic.

3.2.8. Author Partnership

Figure 9 shows how articles from different authors are cited by other authors. The parameter is set to the authors with no more than 50 articles, and the articles in which the authors are cited more than 5 times are screened.
The author He Canfei holds the distinction of having the most highly cited articles within the dataset, reflecting substantial academic influence. In contrast, Wei Yehua Dennis and several other authors demonstrate the highest frequency of co-authorship collaborations, participating in the most extensive and diverse collaborative clusters. This suggests that while He Canfei’s work is widely recognized and cited, Wei Yehua Dennis and colleagues play a pivotal role in fostering broad and interconnected research networks in this field.

3.2.9. Article Influence

The number of global citations of the articles retrieved in this article represents the influence of this article, as shown in Figure 10.

3.2.10. Article Influence (1991–2016)/(2017–2022)

The influence of articles will accumulate higher influence with the passage of time, which is unfair competition for newly published articles. Dividing the time into sections can provide a good observation of the new articles with high influence in recent years.
As shown in Table 7, the most influential articles in the last five years are concentrated in 2018 and 2020. Except for the two most influential articles, there is no significant difference between the two periods. The most influential article before 2000 is Hoskisson (Hoskisson et al. 2000), and after 2017, Chen ranks first (Z. Chen et al. 2016).

3.2.11. Article Partnership

Figure 11 shows the first 40 articles with the most citations. Each dot and label represent an article and the corresponding first author’s last name. The closer the distance between the dots, the more the number of references between the two, sorted by year, and the time span of the citation relationship is from 1993 to 2017. Articles published in the later period quote earlier articles.
Table 8 lists articles cited more frequently than the top 20, displaying all authors’ initials and publication years.

3.3. Data Analysis—Basic Content Visualization

3.3.1. Keyword Influence (TreeMap)

Figure 12 clearly shows the number of times keywords appear in the article, and the ratio of these times to the number of times all keywords appear.
China is the most frequent keyword, followed by impact, performance, growth, innovation, and so forth. It can also be observed from the picture that the frequency of keywords related to regional is low.

3.3.2. Keywords—Thematic Map

Thematic maps categorize research themes based on their degree of development and importance within a field. Some themes are both well-developed and highly influential, indicating strong relevance and advancement. Others may be thoroughly developed but hold limited significance in the broader context. Certain themes appear to be either newly emerging or fading away, showing low development and weak connections to the field. Meanwhile, some are highly relevant yet still underdeveloped, suggesting they hold promise for future research but have not yet been fully explored (Callon et al., 1991), Thematic Map is widely used in literature research (Jelvehgaran et al., 2019; Agbo et al., 2021, 2021; J. Yu & Muñoz-Justicia, 2020).
There are three groups of keywords in the Thematic Map of Figure 13. it is worth noting that the key phrase, growth, innovation, firms, foreign direct investment, determinants, which are very important in this field but does not have a chance to develop. However, among the keywords displayed, there are only three keywords related to regional policy, and they are between niche themes and emerging or declining themes.

3.3.3. Keywords—Thematic Evolution (1991–2016)/(2017–2022)

The theme evolution of Figure 14 shows the changes in the influence of keywords before and after 2016, Parameter settings before Thematic Evolution analysis: Field (Abstracts), Number of Words (250 mm) Min Cluster Frequency (5), Number of Labels (5), Weight index (Inclusion Index weighted by Word-Occurrences), Label size (0.3).
The most influential keywords (reform, entrepreneurship, firms, China, etc.) before 2016 have shifted to impact and economic growth after 2016. However, there are no keywords related to regional policy within the range of parameters set.

3.3.4. Keyword Co-Occurrence (Network Visualization)

All the keywords in the literature were displayed by co-occurrence more than 20 times (including 20). The screening results obtained 223 keywords, then deleted the keywords that were not related to this topic, and finally arrived at 142 keywords related to this topic.
In Figure 15, the circle and the label make up an element. The circle size and the thickness of the lines between the elements represent the frequency of keyword occurrence and the correlation between keywords.
The results show that red, blue, green, purple, and yellow show five clusters of keywords in Figure 15. The first is the content related to regional policy (red clustering), and the second is the content related to sustainable development (green clustering).
In addition, innovation, policy, productivity, foreign direct investment, and other keywords appear most frequently in turn.

3.3.5. Keyword Co-Occurrence (Overlay Visualization)

The overlay visualization of keywords shows the clustering time of keywords in time for different colors.
Figure 16 is a color mapping based on the score value of the average year of the keyword, and the yellow part of the figure represents the hottest/most cutting-edge keywords in recent years. Due to the accumulation of time, the keywords that appear most frequently are concentrated in the green part from 2016 to 2018. As shown in Figure 16, according to the chronological order, the keywords are clustered in the clustering related to regional development and overseas investment around 2015. Then it gathered on policy, innovation, technology, and so forth, from 2017 to 2019. In recent years, it has been extended to Co2 emissions, green innovation, and other sustainable development-related content.

4. Limitation and Future Research Direction

This study covers literature on the topic spanning from 1991 to 2022, with a total of 3428 related publications analyzed. Most of these articles originate from China, and the volume of publications began to increase sharply from 2017 onward. However, the citation relationships among articles predominantly occurred before 2017, and a significant rise in the overall h-index of journals was also observed around that time. While the scientific productivity of authors is concentrated within the last decade, authorial influence has notably increased since 2017. Focusing on the core content of the research through keyword analysis, it is evident that terms related to “region” and “innovation” have been underrepresented in systematic keyword reviews. Moreover, critical terms such as foreign direct investment (FDI), which are vital to the field, have not been thoroughly developed. Using VOSviewer for targeted keyword co-occurrence visualization, the thematic focus has evolved from clusters centered on regional policies toward more recent emphases on CO2 emissions, green innovation, and other topics related to sustainable development over the past two years. Through comprehensive literature review and discussion, the study finds that regional policy exerts a positive influence on Chinese enterprises across the start-up, growth, and maturity stages of development.
During the Bibliometrix analysis, the accuracy of keyword identification was limited by the software’s functional constraints, affecting the precise orientation of keywords. Although this limitation was partly addressed by employing VOSviewer for keyword co-occurrence analysis and incorporating Bibliometrix tools such as Keyword TreeMap, Thematic Map, and Thematic Evolution analyses to provide a systematic overview, the scope of presented keywords was restricted due to limited display space, resulting in only the top keywords being showcased. Furthermore, the literature analysis combines semi-systematic and integrative review methods, but due to the extensive volume of 3428 articles, only the top 50 most relevant articles were selected for in-depth systematic review and discussion. This selection process may have inadvertently excluded some articles pertinent to the research topic. So the future study can expand the volume and range of countries to investigate if the findings of the study may change due to the volume and size of the articles.

5. Conclusions

An in-depth analysis of the 50 most relevant articles reveals that 59% focus on domestic Chinese enterprises, 31% examine multinational Chinese enterprises, while only 10% address foreign-based Chinese enterprises. The literature exposes notable research gaps, with 59% of studies neglecting regional dimensions and 41% lacking sufficient enterprise-level analysis. Regarding the impact of regional policies across different stages of enterprise development, the distribution is uneven: 18% focus on entrepreneurship, 44% on the growth phase, and 38% on the maturity stage. The interaction between Chinese enterprises and regional policies spans these three developmental stages, encompassing a range of geographic scales from individual cities and provinces to broader national and international contexts. Through comprehensive literature review, this study addresses the influence of regional economies on the various stages of enterprise development and provides answers to research questions 3, 4, and 5 outlined in this paper. Overall, previous research predominantly concentrates on the effects of regional policies on the management and performance of Chinese enterprises, with findings indicating mostly positive impacts, suggesting that regional policy interventions play a significant role in promoting enterprise growth and development at different stages.
Previous studies consistently demonstrate that regional policies exert a positive influence on the entrepreneurial stage of Chinese enterprises. Key factors contributing to this include China’s macroeconomic conditions, political relations, specialized industrial structures, population size, legal protection of property rights, and the development of the market system, as well as patent knowledge and proximity to metropolitan centers. Furthermore, regional financial development—particularly equity financing—has been identified as a crucial driver promoting entrepreneurial activity and performance. The growth stage of enterprises has attracted the most scholarly attention, with research highlighting the beneficial effects of regional innovation systems and other forms of political intervention on enterprise development, especially in terms of corporate control and performance. Additionally, regional policies have contributed to the concentration of Productive Services (PS) and facilitated technological progress within Chinese firms. At the mature stage, due to challenges such as overcapacity, enterprises increasingly pursue international expansion to access new markets (Cavusgil, 2021; Y. Fan, 2006; Hertenstein & Alon, 2022). During this process, enterprises are influenced by both home country and host country regional policies. Initiatives such as China’s free trade agreements, the Belt and Road Initiative (BRI), and the country’s financial governance strategies have created significant opportunities for Chinese firms to globalize and enhance their foreign direct investment (FDI). Moreover, policies promoting infrastructure development, competitive labor costs, market access, and openness have attracted substantial foreign investment into China, thereby further supporting the growth and competitiveness of domestic enterprises.
In the mature stage of development, due to issues such as overcapacity, Chinese enterprises often seek to expand overseas in pursuit of new sales markets (Cavusgil, 2021; Y. Fan, 2006; Hertenstein & Alon, 2022). During this internationalization process, firms are influenced by regional policies from both their home country and host countries. Notably, China’s strategic initiatives—such as its free trade agreement strategy, the Belt and Road Initiative (BRI), and its financial governance policies—have created significant opportunities for Chinese enterprises to globalize and have substantially enhanced their foreign direct investment (FDI) activities. Concurrently, policies emphasizing the development of infrastructure facilities, the availability of competitive labor costs, expanding market access, and promoting openness have attracted considerable foreign investment into China. This inflow of investment, in turn, supports and promotes the continued development and competitiveness of local Chinese enterprises.
At the same time, crucially, this review identifies that specific policy instruments—such as China’s Free Trade Agreement (FTA) strategy and public service support mechanisms—serve as pivotal levers within broader thematic clusters of regional development and innovation. The FTA strategy, by facilitating international market access, enhancing trade liberalization, and enabling outward foreign direct investment (FDI), exemplifies how targeted national policies can stimulate regional economic dynamism and enterprise globalization. These strategic trade policies not only bolster firm competitiveness on the global stage but also feed back into regional innovation ecosystems, especially by encouraging knowledge spillovers, cross-border collaborations, and technology transfer. Similarly, support for public services—including infrastructure investment, legal protections, financial access, and property rights—reflects the foundational role of institutional and service-based interventions in enhancing regional capacity for innovation and enterprise growth. These public goods improve the quality of the entrepreneurial environment, reduce market entry barriers, and enable firms to leverage regional strengths more effectively. They also serve as a catalyst for productive service concentration and technological advancement, particularly in the growth and maturity phases of enterprise development.
Taken together, these findings suggest that regional development and innovation are not isolated phenomena but are deeply interconnected through targeted policy mechanisms. The interaction between enterprise dynamics and regional policy frameworks, especially those aligned with global strategic initiatives like the FTA and Belt and Road Initiative, provides a rich avenue for both scholarly inquiry and policy innovation. Moving forward, a more integrated analysis that bridges enterprise-level strategies with regional and national policy architectures will be essential to fully understand and leverage the developmental potential of Chinese enterprises within and beyond national borders.
Through analysis of the relevant literature data, this study addresses Question 1 and Question 2 posed in the paper. Regarding Question 1, which concerns the basic research information on the regional economy and Chinese enterprises, an examination of 3428 documents published between 1991 and 2022 reveals a sharp increase in annual scientific output starting in 2017. The majority of articles originate from China, with China’s total scientific production surpassing that of other countries substantially since 2017. International collaboration is primarily concentrated around 2019, particularly between China and the United States, as well as with the United Kingdom. In terms of journal productivity, Sustainability and Journal of Cleaner Production lead, with the overall h-index of journals rising significantly post-2017, although the disparity in journal influence has widened during this period. Notably, there is a significant shift in author productivity before and after 2017, with the most prolific authors emerging predominantly within the last decade. Since 2016, author influence has also increased markedly, with He Canfei identified as the most influential scholar. The most cited article across the dataset is by Hoskisson et al. (2000). While the top two highly cited articles show considerable differences across the two periods, most other articles maintain relatively stable citation patterns, with citation relationships spanning from 1993 to 2017.
Regarding Question 2, which relates to the current state of research on the fundamental topics of the regional economy and Chinese enterprises, this is examined through the development and evolution of key research keywords, providing insight into thematic trends and shifts over time.
The analysis of keywords reveals that terms related to “region” appear less frequently and tend to be positioned toward the lower end of keyword prominence, especially when compared to keywords such as “China” and “enterprise,” which dominate the research landscape. While “China” and “policy” have gained moderate traction within the field, key concepts like “innovation” and “foreign direct investment (FDI),” which are crucial to understanding this research area, remain underdeveloped. The thematic evolution analysis shows a shift in focus after 2016, with increasing emphasis on themes such as reform, entrepreneurship, FDI, productivity, impact, and economic growth centering on China. Visualization of keyword co-occurrence further elucidates the research content and developmental trajectory of the topic. Both network visualization and overlay visualization produce largely congruent results, highlighting five main keyword clusters. The green cluster, emerging around 2020, and the red cluster, originating from 2015 to 2016, capture distinct thematic phases. Around 2015, keyword clusters primarily focused on regional development and overseas investment, whereas from 2017 to 2019, a new cluster centered on policy, innovation, and technology arises. In recent years, research has expanded to include topics related to CO2 emissions, green innovation, and broader sustainable development issues, reflecting evolving scholarly priorities and global environmental imperatives.
Since 2019, the academic emphasis in regional policy and external investment research has increasingly transitioned towards sustainability-related topics. This tendency is primarily propelled by the execution of the Paris Agreement and the worldwide advocacy of the United Nations’ Sustainable Development Goals. The emergence of ESG principles and green finance has influenced corporate foreign investment behavior, while technical advancements have facilitated more accurate assessments of carbon emissions and innovation. Moreover, the COVID-19 epidemic accelerated worldwide discourse on green recovery, emphasizing the necessity of sustainable regional development.

Author Contributions

Conceptualization, L.Y. and L.Z.K.; methodology, L.Y.; software, L.Y.; validation, L.Y. and L.Z.K.; formal analysis, L.Y.; investigation, L.Y.; resources, L.Z.K.; data curation, L.Y.; writing—original draft preparation, L.Y.; writing—review and editing, L.Y.; visualization, L.Y.; supervision, L.Z.K.; project administration, L.Y.; funding acquisition, L.Z.K. All authors have read and agreed to the published version of the manuscript.

Funding

The APC was funded by the Doctoral School of Economic and Regional Sciences, Hungarian University of Agriculture and Life Sciences.

Institutional Review Board Statement

Not applicable.

Informed Consent Statement

Not applicable.

Data Availability Statement

The data presented in this study are available on request from the corresponding author. The data are not publicly available because they were self-collected and have not been deposited in an open repository.

Conflicts of Interest

The authors declare no conflicts of interest.

References

  1. Agbo, F. J., Oyelere, S. S., Suhonen, J., & Tukiainen, M. (2021). Scientific production and thematic breakthroughs in smart learning environments: A bibliometric analysis. Smart Learning Environments, 8(1), 1. [Google Scholar] [CrossRef] [PubMed]
  2. Aria, M., & Cuccurullo, C. (2017). Bibliometrix: An R-tool for comprehensive science mapping analysis. Journal of Informetrics, 11(4), 959–975. [Google Scholar] [CrossRef]
  3. Banerjee, A., Duflo, E., & Qian, N. (2020). On the road: Access to transportation infrastructure and economic growth in China. Journal of Development Economics, 145, 102442. [Google Scholar] [CrossRef]
  4. Bansak, C., Morin, N., & Starr, M. (2007). Technology, capital spending, and capacity utilization. Economic Inquiry, 45(3), 631–645. [Google Scholar] [CrossRef]
  5. Bel, G., & Fageda, X. (2007). Getting there fast: Globalization, intercontinental flights and location of headquarters. Journal of Economic Geography, 8(4), 471–495. [Google Scholar] [CrossRef]
  6. Birkle, C., Pendlebury, D. A., Schnell, J., & Adams, J. (2020). Web of science as a data source for research on scientific and scholarly activity. Quantitative Science Studies, 1(1), 363–376. [Google Scholar] [CrossRef]
  7. Callon, M., Courtial, J. P., & Laville, F. (1991). Co-word analysis as a tool for describing the network of interactions between basic and technological research: The case of polymer chemistry. Scientometrics, 22(1), 155–205. [Google Scholar] [CrossRef]
  8. Camagni, R., & Capello, R. (2017). Regional innovation patterns and the eu regional policy reform: Towards smart innovation policies. In Seminal studies in regional and urban economics: Contributions from an impressive mind (pp. 313–343). Springer International Publishing. [Google Scholar] [CrossRef]
  9. Cavusgil, S. T. (2021). Advancing knowledge on emerging markets: Past and future research in perspective. International Business Review, 30(2), 101796. [Google Scholar] [CrossRef]
  10. Chen, C., & Xu, J. (2023). Product competition and firm overcapacity: Evidence from China. Emerging Markets Finance and Trade, 1–18. [Google Scholar] [CrossRef]
  11. Chen, Y., Jiang, Y., Huang, H., Mou, L., Ru, J., Zhao, J., & Xiao, S. (2018). Long-Term and High-Concentration Heavy-Metal Contamination Strongly Influences the Microbiome and Functional Genes in Yellow River Sediments. Science of The Total Environment, 637–638, 1400–1412. [Google Scholar] [CrossRef] [PubMed]
  12. Chen, Z., Kahn, M. E., Liu, Y., & Wang, Z. (2016). The consequences of spatially differentiated water pollution regulation in China. Available online: https://www.nber.org/system/files/working_papers/w22507/w22507.pdf (accessed on 27 July 2025).
  13. Chen, Z., Kahn, M. E., Liu, Y., & Wang, Z. (2018). The consequences of spatially differentiated water pollution regulation in China. Journal of Environmental Economics and Management, 88, 468–485. [Google Scholar] [CrossRef]
  14. Copat, C., Cristaldi, A., Fiore, M., Grasso, A., Zuccarello, P., Signorelli, S. S., Conti, G. O., & Ferrante, M. (2020). The role of air pollution (PM and NO2) in COVID-19 spread and lethality: A systematic review. Environmental Research, 191, 110129. [Google Scholar] [CrossRef]
  15. Corwin, S., & Johnson, T. L. (2019). The role of local governments in the development of China’s solar photovoltaic industry. Energy Policy, 130, 283–293. [Google Scholar] [CrossRef]
  16. Creutzfeldt, B. H. (2016). Not all plain sailing: Opportunities and pitfalls for Chinese investment in Peru. Asian Perspective, 40(4), 603–626. [Google Scholar] [CrossRef]
  17. Das, K. C. (2021). Indian investment in Chinese provinces: Spatial distribution, locational determinants, challenges and implications. The Singapore Economic Review, 66(3), 767–806. [Google Scholar] [CrossRef]
  18. De Bakker, F. G. A., Groenewegen, P., & Den Hond, F. (2005). A bibliometric analysis of 30 years of research and theory on corporate social responsibility and corporate social performance. Business & Society, 44(3), 283–317. [Google Scholar] [CrossRef]
  19. Donthu, N., Kumar, S., Mukherjee, D., Pandey, N., & Lim, W. M. (2021). How to conduct a bibliometric analysis: An overview and guidelines. Journal of Business Research 133, 285–296. [Google Scholar] [CrossRef]
  20. Fan, X.-C., & Wang, W.-Q. (2016). Spatial patterns and influencing factors of China’s wind turbine manufacturing industry: A review. Renewable and Sustainable Energy Reviews, 54, 482–496. [Google Scholar] [CrossRef]
  21. Fan, Y. (2006). The globalisation of Chinese brands. Marketing Intelligence & Planning, 24, 365–379. Available online: https://bura.brunel.ac.uk/bitstream/2438/1285/3/FullText.pdf (accessed on 27 July 2025).
  22. Fleisher, B., Li, H., & Zhao, M. Q. (2010). Human capital, economic growth, and regional inequality in China. Journal of Development Economics 92, 215–231. [Google Scholar] [CrossRef]
  23. Fu, T., & Cheng, Y. (2022). Configurations of China’s emerging domestic market-driven industrial robot production networks. Cambridge Journal of Regions Economy and Society, 15, 343–365. [Google Scholar] [CrossRef]
  24. Geng, Y., Zhu, Q., Doberstein, B., & Fujita, T. (2009). Implementing china’s circular economy concept at the regional level: A review of progress in dalian, China. Waste Management, 29(2), 996–1002. [Google Scholar] [CrossRef]
  25. Gimmon, E., Teng, Y., & He, X. (2022). Political embeddedness and multi-layered interaction effects on the performance of private enterprises: Lessons from China. Chinese Management Studies, 16(3), 571–588. [Google Scholar] [CrossRef]
  26. Guo, D., Dall’erba, S., & Le Gallo, J. (2012). The leading role of manufacturing in China’s regional economic growth dong guo, sandy Dall’erba, Julie Le Gallo. Available online: https://journals.sagepub.com/doi/abs/10.1177/0160017612457779 (accessed on 27 July 2025).
  27. Guo, L. L., Qu, Y., & Tseng, M.-L. (2017). The interaction effects of environmental regulation and technological innovation on regional green growth performance. Journal of Cleaner Production, 162, 894–902. [Google Scholar] [CrossRef]
  28. Gutiérrez-Salcedo, M., Martínez, M. Á., Moral-Munoz, J. A., Herrera-Viedma, E., & Cobo, M. J. (2018). Some bibliometric procedures for analyzing and evaluating research fields. Applied Intelligence, 48(5), 1275–1287. [Google Scholar] [CrossRef]
  29. Halili, B. L., & Rodríguez, C. (2021). Reversing the bamboo network: Chinese capital, geopolitics, and institutions in Southeast Asia. Eurasian Geography and Economics, 64, 1993293. [Google Scholar] [CrossRef]
  30. Han, X., & Webber, M. (2020). From chinese dam building in africa to the belt and road initiative: Assembling infrastructure projects and their linkages. Political Geography, 77, 102102. [Google Scholar] [CrossRef]
  31. He, C., Lu, J., & Qian, H. (2019). Entrepreneurship in China. Small Business Economics, 52(3), 563–572. [Google Scholar] [CrossRef]
  32. Hertenstein, P., & Alon, I. (2022). A learning portal model of emerging markets multinationals. Global Strategy Journal, 12(1), 134–162. [Google Scholar] [CrossRef]
  33. Hoskisson, R. E., Eden, L., Lau, C. M., & Wright, M. (2000). Strategy in emerging economies. Academy of Management Journal, 43(3), 249–267. [Google Scholar] [CrossRef]
  34. Hoskisson, R. E., Wright, M., Filatotchev, I., & Peng, M. W. (2013). Emerging multinationals from mid-range economies: The influence of institutions and factor markets. Journal of Management Studies, 50(7), 1295–1321. [Google Scholar] [CrossRef]
  35. Hu, H., Tang, P., Zhu, Y., Hu, D., & Wu, Y. (2020). The Impact of policy intensity on overcapacity in low-carbon energy industry: Evidence from photovoltaic firms. Frontiers in Energy Research, 8, 577515. [Google Scholar] [CrossRef]
  36. Huang, H., & Wei, Y. D. (2016). Spatial inequality of foreign direct investment in china: Institutional change, agglomeration economies, and market access. Applied Geography, 69, 99–111. [Google Scholar] [CrossRef]
  37. Huang, L., Liu, X., & Xu, L. (2012). Regional innovation and spillover effects of foreign direct investment in china: A threshold approach. Regional Studies, 46(5), 583–596. [Google Scholar] [CrossRef]
  38. Inamdar, Z., Raut, R., Narwane, V. S., Gardas, B., Narkhede, B., & Sagnak, M. (2021). A Systematic literature review with bibliometric analysis of big data analytics adoption from period 2014 to 2018. Journal of Enterprise Information Management, 34(1), 101–139. [Google Scholar] [CrossRef]
  39. Irfan, M., Razzaq, A., Sharif, A., & Yang, X. (2022). Influence mechanism between green finance and green innovation: Exploring regional policy intervention effects in China. Technological Forecasting and Social Change, 182, 121882. [Google Scholar] [CrossRef]
  40. Jelvehgaran, E. H., Tavasoli, K., & Jabbarzadeh, A. (2019). Big data and social media: A scientometrics analysis. International Journal of Data and Network Science, 3, 145–164. [Google Scholar] [CrossRef]
  41. Kawuki, J., Yu, X., & Musa, T. H. (2020). Bibliometric analysis of Ebola research indexed in Web of Science and Scopus (2010–2020). BioMed Research International, 2020, 5476567. [Google Scholar] [CrossRef] [PubMed]
  42. Kristensen, H. S., & Mosgaard, M. A. (2020). A review of micro level indicators for a circular economy moving away from the three dimensions of sustainability? Journal of Cleaner Production, 243, 118531. [Google Scholar] [CrossRef]
  43. Li, B., & Wu, S. S. (2017). Effects of local and civil environmental regulation on green total factor productivity in China: A spatial durbin econometric analysis. Journal of Cleaner Production 153, 342–353. [Google Scholar] [CrossRef]
  44. Li, M., Lin, C., & Lu, J. (2014). Varieties in state Capitalism: Outward FDI strategies of central and local state-owned enterprises from emerging economy countries (pp. 175–210). Springer International Publishing. [Google Scholar]
  45. Li, W., & Zhang, R. (2010). Corporate social responsibility, ownership structure, and political interference: Evidence from China. Journal of Business Ethics, 96(4), 631–645. [Google Scholar] [CrossRef]
  46. Li, Y., & Wu, F. (2012). The transformation of regional governance in China: The rescaling of statehood. Progress in Planning, 78(2), 55–99. [Google Scholar] [CrossRef]
  47. Liao, X., & Shi, X. (2018). Public appeal, environmental regulation and green investment: Evidence from China. Energy Policy, 119, 554–562. [Google Scholar] [CrossRef]
  48. Lim, G., Li, C., & Ji, X. (2022). Chinese financial statecraft in southeast asia: An analysis of china’s infrastructure provision in malaysia. The Pacific Review, 35(4), 647–675. [Google Scholar] [CrossRef]
  49. Liu, H. (2012). Beyond a revisionist turn: Networks, state and the changing dynamics of diasporic chinese entrepreneurship, China. An International Journal, 10, 20–41. [Google Scholar] [CrossRef]
  50. Liu, Y., & Zhang, X. (2022). Does labor mobility follow the inter-regional transfer of labor-intensive manufacturing? the spatial choices of China’s migrant workers. Habitat International, 124, 102559. [Google Scholar] [CrossRef]
  51. Long, F., Zheng, L., & Qian, H. (2022). Entrepreneurship in China’s peripheral regions. The Annals of Regional Science. [Google Scholar] [CrossRef]
  52. Long, H., Liu, Y., Li, X., & Chen, Y. (2010). Building new countryside in China: A geographical perspective. Land Use Policy, 27(2), 457–470. [Google Scholar] [CrossRef]
  53. Lyu, G., & Liefner, I. (2018). The spatial configuration of innovation networks in China. GeoJournal, 83(6), 1393–1410. [Google Scholar] [CrossRef]
  54. Ma, L. J. C. (2002). Urban transformation in China, 1949–2000: A review and research agenda. Environment and Planning A: Economy and Space, 34(9), 1545–1569. [Google Scholar] [CrossRef]
  55. Ma, W., de Jong, M., de Bruijne, M., & Schraven, D. (2020). Economic city branding and stakeholder involvement in China: Attempt of a medium-sized city to trigger industrial transformation. Cities, 105, 102754. [Google Scholar] [CrossRef]
  56. Muchiri, M. K., Erdei-Gally, S., Fekete-Farkas, M., & Lakner, Z. (2022). Bibliometric analysis of green finance and climate change in post-paris agreement ra. Journal of Risk and Financial Management, 15(12), 561. [Google Scholar] [CrossRef]
  57. Nee, V. (1996). The emergence of a market society: Changing mechanisms of stratification in China. American Journal of Sociology, 101(4), 908–949. [Google Scholar] [CrossRef]
  58. Pan, C. (2009). What is Chinese about Chinese businesses? Locating the ‘Rise of China’ in global production networks. Journal of Contemporary China, 18(58), 7–25. [Google Scholar] [CrossRef]
  59. Peck, J., & Zhang, J. (2013). A variety of capitalism … with Chinese characteristics? Journal of Economic Geography, 13(3), 357–396. [Google Scholar] [CrossRef]
  60. Phoong, S. W., Phoong, S. Y., & Khek, S. L. (2022). Systematic Literature review with bibliometric analysis on markov switching model: Methods and applications. SAGE Open, 12(2), 21582440221093062. [Google Scholar] [CrossRef]
  61. Pi, J., Dong, L., Xingjian, L., & Freestone, R. (2021). The spatial distribution of employment around major Chinese airports. Available online: https://drive.google.com/file/d/1fbKFidQ8nD3MH0Gt_9UpPudxaRq46BY7/view?usp=embed_facebook (accessed on 27 July 2025).
  62. Rahman, M., Isa, C. R., Tu, T.-T., Sarker, M., & Masud, M. A. K. (2020). A Bibliometric analysis of socially responsible investment sukuk literature. Asian Journal of Sustainability and Social Responsibility, 5(1), 7. [Google Scholar] [CrossRef]
  63. Ranta, V., Aarikka-Stenroos, L., Ritala, P., & Mäkinen, S. J. (2018). Exploring institutional drivers and barriers of the circular economy: A cross-regional comparison of China, the US, and Europe. Resources, Conservation and Recycling, 135, 70–82. [Google Scholar] [CrossRef]
  64. Ren, B., Au, K. Y., & Birtch, T. A. (2009). China’s Business Network Structure during Institutional Transitions. Asia Pacific Journal of Management, 26(2), 219–240. [Google Scholar] [CrossRef]
  65. Ren, W., Xue, B., Yang, J., & Lu, C. (2020). Effects of the northeast china revitalization strategy on regional economic growth and social development. Chinese Geographical Science, 30(5), 791–809. [Google Scholar] [CrossRef]
  66. Rojas-Sánchez, M. A., Palos-Sánchez, P. R., & Folgado-Fernández, J. A. (2023). Systematic literature review and bibliometric analysis on virtual reality and education. Education and Information Technologies, 28(1), 155–192. [Google Scholar] [CrossRef]
  67. Saxenian, A. (2005). From Brain Drain to Brain Circulation: Transnational Communities and Regional Upgrading in India and China. Studies in Comparative International Development, 40(2), 35–61. [Google Scholar] [CrossRef]
  68. Shao, S., Hu, Z., Cao, J., Yang, L., & Guan, D. (2020). Environmental regulation and enterprise innovation: A review. Business Strategy and the Environment, 29(3), 1465–1478. [Google Scholar] [CrossRef]
  69. Shi, Y., & Liu, X. (2019). Research on the literature of green building based on the web of science: A scientometric analysis in CiteSpace (2002–2018). Sustainability, 11(13), 3716. [Google Scholar] [CrossRef]
  70. Siu, W., & Liu, Z. (2005). Marketing in Chinese small and medium enterprises (SMEs): The state of the art in a Chinese socialist economy. Small Business Economics, 25(4), 333–346. [Google Scholar] [CrossRef]
  71. Snyder, H. (2019). Literature review as a research methodology: An overview and guidelines. Journal of Business Research, 104, 333–339. [Google Scholar] [CrossRef]
  72. Sun, L., Zhou, K., & Yu, L. (2020). Does the reduction of regional trade policy uncertainty increase chinese enterprises’ outward foreign direct investment? evidence from the China−Asean free trade area. Pacific Economic Review, 25(2), 127–144. [Google Scholar] [CrossRef]
  73. Tang, L., Shapira, P., & Meng, Y. (2014). Developing an innovative materials enterprise in China: A nanotechnology small business case study. Chinese Management Studies, 8(2), 201–217. [Google Scholar] [CrossRef]
  74. Walsh, K. A. (2007). China R&D: A high-tech field of dreams1. Asia Pacific Business Review, 13(3), 321–335. [Google Scholar] [CrossRef]
  75. Wang, J., Zhang, S., & Zhang, Q. (2021). The relationship of renewable energy consumption to financial development and economic growth in China. Renewable Energy, 170, 897–904. [Google Scholar] [CrossRef]
  76. Wang, Y., Liu, Y., Li, Y., & Li, T. (2016). The Spatio-Temporal patterns of urban–rural development transformation in China since 1990. Habitat International, 53, 178–187. [Google Scholar] [CrossRef]
  77. Wang, Z., Xie, W., & Liu, J. (2021). Regional differences and driving factors of construction and demolition waste generation in China. Engineering, Construction and Architectural Management, 29(6), 2300–2327. [Google Scholar] [CrossRef]
  78. Wei, J., Yang, Y., & Li, S. (2021). Mirror or no mirror? architectural design of cross-border integration of chinese multinational enterprises. Asia Pacific Journal of Management, 38(4), 1399–1430. [Google Scholar] [CrossRef]
  79. Wu, F. R. (2005). How Chinese Companies Have Discretely Internationalized Their Operations. China Inc., International. The International Economy, 19(4), 26–32. Available online: https://www.international-economy.com/TIE_F05_Wu.pdf (accessed on 27 July 2025).
  80. Wu, J., Wei, Y. D., Yuan, F., & Wang, L. (2022). M&A Activities and changes in corporate control across Chinese cities: Spatial patterns and locational implications. The Professional Geographer, 74(4), 727–742. [Google Scholar] [CrossRef]
  81. Xiao, F., & Wei, W. (2015). Spatial patterns and influencing factors of China’s wind turbine manufacturing industry: A review. Available online: https://www.sciencedirect.com/science/article/abs/pii/S1364032115010990 (accessed on 27 July 2025).
  82. Xu, C. (2011). The fundamental institutions of China’s reforms and development. Journal of Economic Literature, 49(4), 1076–1151. [Google Scholar] [CrossRef]
  83. Xuan, D., Ma, X., & Shang, Y. (2020). Can China’s policy of carbon emission trading promote carbon emission reduction? Journal of Cleaner Production, 270, 122383. [Google Scholar] [CrossRef]
  84. Yan, Z. J., Zámborský, P., & Liang, H. (2021). A sociological view toward the economic and technological development zones in China. Chinese Management Studies, 15(3), 598–612. [Google Scholar] [CrossRef]
  85. Yang, F. F., & Yeh, A. G. O. (2013). Spatial development of producer services in the chinese urban system. Environment and Planning A: Economy and Space, 45(1), 159–179. [Google Scholar] [CrossRef]
  86. Yu, H. (2018). Regional development in China: Xi jinping’s agenda and the challenges: China. An International Journal, 16(3), 179–199. [Google Scholar] [CrossRef]
  87. Yu, J., & Muñoz-Justicia, J. (2020). A Bibliometric Overview of twitter-related studies indexed in web of science. Future Internet, 12(5), 91. [Google Scholar] [CrossRef]
  88. Zhang, C., & Zhou, X. (2016). Does foreign direct investment lead to lower CO2 emissions? Evidence from a Regional Analysis in China. Renewable and Sustainable Energy Reviews, 58, 943–951. [Google Scholar] [CrossRef]
  89. Zhang, Y., Zhang, M., Liu, Y., & Nie, R. (2017). Enterprise investment, local government intervention and coal overcapacity: The case of China. Energy Policy, 101, 162–169. [Google Scholar] [CrossRef]
  90. Zhao, M., Liu, X., Derudder, B., Zhong, Y., & Shen, W. (2015). Mapping producer services networks in mainland chinese cities. Urban Studies, 52(16), 3018–3034. [Google Scholar] [CrossRef]
  91. Zheng, X., Wu, C., & He, S. (2021). Impacts of market segmentation on the over-capacity of the thermal electricity generation industry in China. Journal of Environmental Management, 279, 111761. [Google Scholar] [CrossRef] [PubMed]
  92. Zhou, C., Fenzhen, S., Tao, P., Zhang, A., Yunyan, D., Bin, L., Zhidong, C., Wang, J., Wen, Y., Zhu, Y., Song, C., Chen, J., Xu, J., Li, F., Ma, T., Jiang, L., Yan, F., Yi, J., Hu, Y., … Xiao, H. (2020). COVID-19: Challenges to GIS with big data. Geography and Sustainability, 1(1), 77–87. [Google Scholar] [CrossRef]
  93. Zhou, K., Lijie, Y., Xiaoyu, J., & Kumar, S. (2022). The impact of regional trade policy uncertainty on the productivity of chinese export enterprises: The case of China–ASEAN free trade area. Pacific Economic Review, 28(2), 218–240. [Google Scholar] [CrossRef]
  94. Zhou, W. (2014). Regional institutional development, political connections, and entrepreneurial performance in China’s transition economy. Small Business Economics, 43(1), 161–181. [Google Scholar] [CrossRef]
  95. Zou, Y., & Jones, L. (2020). China’s response to threats to its overseas economic interests: Softening non-interference and cultivating hegemony. Available online: https://drive.google.com/file/d/1JA0dRVG0179mpTtYygMjI3KIwfAHR68T/view?usp=embed_facebook (accessed on 27 July 2025).
Figure 1. PRISMA Flow Diagram. * Records were identified from the Web of Science Core Collection using a comprehensive Boolean search string targeting studies on regional policy and enterprise development in China; ** Records were excluded during title and abstract screening for not meeting the inclusion criteria.
Figure 1. PRISMA Flow Diagram. * Records were identified from the Web of Science Core Collection using a comprehensive Boolean search string targeting studies on regional policy and enterprise development in China; ** Records were excluded during title and abstract screening for not meeting the inclusion criteria.
Economies 13 00229 g001
Figure 3. Extended Keyword Selection Analysis.
Figure 3. Extended Keyword Selection Analysis.
Economies 13 00229 g003
Figure 4. Annual Scientific Production—the author uses Bibliometrix to analyze the production of results.
Figure 4. Annual Scientific Production—the author uses Bibliometrix to analyze the production of results.
Economies 13 00229 g004
Figure 5. Country Scientific Production—analysis from the author’s use of Bibliometrix.
Figure 5. Country Scientific Production—analysis from the author’s use of Bibliometrix.
Economies 13 00229 g005
Figure 6. Co-authorship overlay visualization (by country)—Analysis from the author’s use of VOSviewer.
Figure 6. Co-authorship overlay visualization (by country)—Analysis from the author’s use of VOSviewer.
Economies 13 00229 g006
Figure 7. Most Relevant Sources-Analysis from the author’s use of Bibliometrix- Analysis from the author’s use of Bibliometrix.
Figure 7. Most Relevant Sources-Analysis from the author’s use of Bibliometrix- Analysis from the author’s use of Bibliometrix.
Economies 13 00229 g007
Figure 8. Authors’ production over time analysis from the author’s use of Bibliometrix.
Figure 8. Authors’ production over time analysis from the author’s use of Bibliometrix.
Economies 13 00229 g008
Figure 9. Co-authorship network visualization (by author)—analysis from the author’s use of VOSviewer.
Figure 9. Co-authorship network visualization (by author)—analysis from the author’s use of VOSviewer.
Economies 13 00229 g009
Figure 10. Most Global Cited Documents-Analysis from the author’s use of Bibliometrix. (Hoskisson et al., 2000) is the most influential article in the article, with a total of 2277 citations (Fleisher et al., 2010; Hoskisson et al., 2000, 2013; W. Li & Zhang, 2010; H. Long et al., 2010; L. J. C. Ma, 2002; Nee, 1996; Saxenian, 2005; Xu, 2011; C. Zhang & Zhou, 2016).
Figure 10. Most Global Cited Documents-Analysis from the author’s use of Bibliometrix. (Hoskisson et al., 2000) is the most influential article in the article, with a total of 2277 citations (Fleisher et al., 2010; Hoskisson et al., 2000, 2013; W. Li & Zhang, 2010; H. Long et al., 2010; L. J. C. Ma, 2002; Nee, 1996; Saxenian, 2005; Xu, 2011; C. Zhang & Zhou, 2016).
Economies 13 00229 g010
Figure 11. Citation diagram between retrieved articles—analysis from the author’s use of CitNetExplorer.
Figure 11. Citation diagram between retrieved articles—analysis from the author’s use of CitNetExplorer.
Economies 13 00229 g011
Figure 12. TreeMap—analysis from the author’s use of Bibliometrix.
Figure 12. TreeMap—analysis from the author’s use of Bibliometrix.
Economies 13 00229 g012
Figure 13. Keywords—thematic map from the author’s use of Bibliometrix.
Figure 13. Keywords—thematic map from the author’s use of Bibliometrix.
Economies 13 00229 g013
Figure 14. Thematic Evolution—analysis from the author’s use of Bibliometrix.
Figure 14. Thematic Evolution—analysis from the author’s use of Bibliometrix.
Economies 13 00229 g014
Figure 15. Network visualization (keywords)—analysis from the author’s use of VOSviewer.
Figure 15. Network visualization (keywords)—analysis from the author’s use of VOSviewer.
Economies 13 00229 g015
Figure 16. Overlay visualization (keywords)—analysis from the author’s use of VOSviewer.
Figure 16. Overlay visualization (keywords)—analysis from the author’s use of VOSviewer.
Economies 13 00229 g016
Table 1. Relevance Analysis.
Table 1. Relevance Analysis.
Rel.Author/YearLocationFocusComment
1(No.1 (He et al., 2019))domesticRegion, China, enterpriseclosely related
2(F. Long et al., 2022)domesticRegion, China, Enterpriseclosely related
4(Pan, 2009)domesticRegion, China, Enterprisegenerally relevant
5(B. Ren et al., 2009)domesticRegion, China, Enterprisegenerally relevant
6(Zhao et al., 2015)domesticRegion, China, Enterprisegenerally relevant
9(H. Liu, 2012)TransnationalRegion, China, Enterprise,generally relevant
10(Creutzfeldt, 2016)TransnationalRegion, China, Enterprise,generally relevant
11(Fu & Cheng, 2022)domesticRegion, China, Enterpriseclosely related
13(M. Li et al., 2014)foreignRegion, China, Enterprisegenerally relevant
14(Siu & Liu, 2005)domesticRegion, China, Enterprisegenerally relevant
15(Zou & Jones, 2020)domesticRegion, China, Enterprisegenerally relevant
16(Sun et al., 2020)TransnationalRegion, China, Enterpriseclosely related
19(Lim et al., 2022)domesticRegion, China, Enterprisegenerally relevant
21(Xiao & Wei, 2015)domesticRegion, China, Enterprisegenerally relevant
22(J. Wang et al., 2021)domesticRegion, China, Enterprisegenerally relevant
23(Das, 2021)domesticRegion, China, Enterprisegenerally relevant
24(Han & Webber, 2020)TransnationalRegion, China, Enterpriseclosely related
26(Lyu & Liefner, 2018)TransnationaRegion, China, Enterpriseclosely related
27(D. Guo et al., 2012)foreignRegion, China, Enterprisegenerally relevant
28(H. Yu, 2018)TransnationaRegion, China, Enterpriseclosely related
30(W. Zhou, 2014)TransnationalRegion, China, Enterprisegenerally relevant
32(L. Huang et al., 2012)domesticRegion, China, Enterpriseclosely related
33(Halili & Rodríguez, 2021)domesticRegion, China, Enterprisegenerally relevant
34(K. Zhou et al., 2022)domesticRegion, China, Enterprisegenerally relevant
35(J. Wu et al., 2022)domesticRegion, China, Enterpriseclosely related
36(W. Ma et al., 2020)domesticRegion, China, Enterpriseclosely related
37(Yan et al., 2021)TransnationalRegion, China, Enterpriseclosely related
38(Pi et al., 2021)foreignRegion, China, Enterprisegenerally relevant
45(Gimmon et al., 2022)TransnationalRegion, China, Enterpriseclosely related
Table 2. Main Information—analysis from the author’s use of Bibliometrix.
Table 2. Main Information—analysis from the author’s use of Bibliometrix.
DescriptionResults
MAIN INFORMATION ABOUT DATA
Timespan1991:2022
Sources (Journals, Books, etc.)981
Documents3428
Annual Growth Rate %23.96
Document Average Age5.54
Average citations per doc18.46
References139,719
DOCUMENT CONTENTS
Keywords Plus (ID)4641
Author’s Keywords (DE)9036
AUTHORS
Authors6931
Authors of single-authored docs493
AUTHORS COLLABORATION
Single-authored docs564
Co-Authors per Doc3.21
International co-authorships %29.49
DOCUMENT TYPES
article3251
article; book chapter21
article; data paper1
article; proceedings paper74
article; retracted publication2
review79
Table 3. Country Scientific Production (1991–2016)/(2017–2022)—analysis from the author’s use of Bibliometrix.
Table 3. Country Scientific Production (1991–2016)/(2017–2022)—analysis from the author’s use of Bibliometrix.
1991–20162017–2022
CountryArticlesCountryArticles
CHINA421CHINA1838
USA167USA116
UNITED KINGDOM81UNITED KINGDOM78
AUSTRALIA41AUSTRALIA48
SINGAPORE33GERMANY38
CANADA31KOREA29
GERMANY25RUSSIA28
JAPAN21ITALY27
KOREA19JAPAN25
UNKNOWN COUNTRY18CANADA24
Table 4. Most Relevant Sources (1991–2016)/(2017–2022)—analysis from the author’s use of Bibliometrix.
Table 4. Most Relevant Sources (1991–2016)/(2017–2022)—analysis from the author’s use of Bibliometrix.
1991–20162017–2022
SourcesArticlesh_indexSourcesArticlesh_index
EURASIAN GEOGRAPHY AND ECONOMICS1913SUSTAINABILITY2393
HABITAT INTERNATIONAL1815JOURNAL OF CLEANER PRODUCTION11333
REGIONAL STUDIES181INTERNATIONAL JOURNAL OF ENVIRONMENTAL RESEARCH AND PUBLIC HEALTH6712
URBAN STUDIES1715ENVIRONMENTAL SCIENCE AND POLLUTION RESEARCH5613
CHINA ECONOMIC REVIEW1512LAND465
ENVIRONMENT AND PLANNING A-ECONOMY AND SPACE1514FRONTIERS IN ENVIRONMENTAL SCIENCE424
GEOFORUM1412GROWTH AND CHANGE419
JOURNAL OF COMPARATIVE ECONOMICS1411SCIENCE OF THE TOTAL ENVIRONMENT3418
TIJDSCHRIFT VOOR ECONOMISCHE EN SOCIALE GEOGRAFIE149CITIES3112
CHINESE GEOGRAPHICAL SCIENCE137HABITAT INTERNATIONAL239
Table 5. Source Local Impact-Analysis from the author’s use of Bibliometrix.
Table 5. Source Local Impact-Analysis from the author’s use of Bibliometrix.
Elementh_indexg_indexm_indexTCNPPY_start
JOURNAL OF CLEANER PRODUCTION35582.05938551212007
ENERGY POLICY19261.4621102262011
SUSTAINABILITY19241.914112512014
SCIENCE OF THE TOTAL ENVIRONMENT18322.5711083342017
CHINA ECONOMIC REVIEW17290.63878351997
REGIONAL STUDIES17290.654901341998
TECHNOLOGICAL FORECASTING AND SOCIAL CHANGE17281.063846312008
URBAN STUDIES17290.7081355292000
HABITAT INTERNATIONAL16310.6151011411998
Table 6. Most Relevant Authors (1991–2016)/(2017–2022)-Analysis from the author’s use of Bibliometrix.
Table 6. Most Relevant Authors (1991–2016)/(2017–2022)-Analysis from the author’s use of Bibliometrix.
1991–20162017–2022
AuthorsArticlesAuthorsArticles
WEI YHD25LIU Y36
LIN GCS15ZHANG Y26
WU FL12WANG Y25
HE CF11LI Y24
YANG C10LI J23
ZHOU Y10WANG H21
LI J9ZHANG L21
LIU Y9HE CF20
SUN YF9WANG L20
YEUNG HWC9WANG J19
Table 7. Most Global Cited Documents (1991–2016)/(2017–2022)-Analysis from the author’s use of Bibliometrix.
Table 7. Most Global Cited Documents (1991–2016)/(2017–2022)-Analysis from the author’s use of Bibliometrix.
1991–20162017–2022
PaperDOITotal CitationsPaperDOITotal Citations
(Hoskisson et al., 2000)10.2307/15563942277(Z. Chen et al., 2018)10.1016/j.jeem.2018.01.010246
(Xu, 2011)10.1257/jel.49.4.10761043(C. Zhou et al., 2020)10.1016/j.geosus.2020.03.005230
(Saxenian, 2005)10.1007/BF02686293465(B. Li & Wu, 2017) 10.1016/j.jclepro.2016.10.042211
(Hoskisson et al., 2013)10.1111/j.1467-6486.2012.01085.x458(L. L. Guo et al., 2017)10.1016/j.jclepro.2017.05.210206
(W. Li & Zhang, 2010)10.1007/s10551-010-0488-z343(Ranta et al., 2018)10.1016/j.resconrec.2017.08.017201
(Fleisher et al., 2010)10.1016/j.jdeveco.2009.01.010331(Kristensen & Mosgaard, 2020)10.1016/j.jclepro.2019.118531196
(Nee, 1996)10.1086/230784325(Copat et al., 2020)10.1016/j.envres.2020.110129182
(L. J. C. Ma, 2002)10.1068/a34192310(Liao & Shi, 2018)10.1016/j.enpol.2018.05.020173
(H. Long et al., 2010)10.1016/j.landusepol.2009.06.006295(Banerjee et al., 2020)10.1016/j.jdeveco.2020.102442158
(C. Zhang & Zhou, 2016)10.1016/j.rser.2015.12.226293(Y. Chen et al., 2018)10.1016/j.scitotenv.2018.05.109152
Table 8. Citation diagram between retrieved articles-Analysis from the author’s use of CitNetExplorer.
Table 8. Citation diagram between retrieved articles-Analysis from the author’s use of CitNetExplorer.
AuthorsYearCit. Score
wei, yhd; lu, yq; chen, w200932
wei, yhd201031
zhou, y; sun, yf; wei, yhd; lin, gcs201130
chun, y200930
fan, cc199529
yang, c201228
ma, ljc200228
wei, yhd200227
hoskisson, re; eden, l; lau, cm; wright, m200026
chan, cm; makino, s; isobe, t201024
wei, yhd; zhou, y; sun, yf; lin, gcs201224
yang, yr; hsia, cj200724
wu, fl200223
lu, lc; wei, yhd200721
zhao, mx; liu, xj; derudder, b; zhong, y; shen, w201521
zhu, sj; he, cf; liu, y201420
wang, cc; lin, gcs; li, gc201020
leung, ck199320
Disclaimer/Publisher’s Note: The statements, opinions and data contained in all publications are solely those of the individual author(s) and contributor(s) and not of MDPI and/or the editor(s). MDPI and/or the editor(s) disclaim responsibility for any injury to people or property resulting from any ideas, methods, instructions or products referred to in the content.

Share and Cite

MDPI and ACS Style

Yao, L.; Karoly, L.Z. The Impact of Regional Policies on Chinese Business Growth: A Bibliometric Approach. Economies 2025, 13, 229. https://doi.org/10.3390/economies13080229

AMA Style

Yao L, Karoly LZ. The Impact of Regional Policies on Chinese Business Growth: A Bibliometric Approach. Economies. 2025; 13(8):229. https://doi.org/10.3390/economies13080229

Chicago/Turabian Style

Yao, Ling, and Lakner Zoltan Karoly. 2025. "The Impact of Regional Policies on Chinese Business Growth: A Bibliometric Approach" Economies 13, no. 8: 229. https://doi.org/10.3390/economies13080229

APA Style

Yao, L., & Karoly, L. Z. (2025). The Impact of Regional Policies on Chinese Business Growth: A Bibliometric Approach. Economies, 13(8), 229. https://doi.org/10.3390/economies13080229

Note that from the first issue of 2016, this journal uses article numbers instead of page numbers. See further details here.

Article Metrics

Back to TopTop