Sign in to use this feature.

Years

Between: -

Subjects

remove_circle_outline
remove_circle_outline
remove_circle_outline
remove_circle_outline
remove_circle_outline
remove_circle_outline
remove_circle_outline
remove_circle_outline
remove_circle_outline

Journals

remove_circle_outline
remove_circle_outline
remove_circle_outline
remove_circle_outline
remove_circle_outline
remove_circle_outline
remove_circle_outline
remove_circle_outline
remove_circle_outline
remove_circle_outline
remove_circle_outline

Article Types

Countries / Regions

remove_circle_outline
remove_circle_outline
remove_circle_outline
remove_circle_outline
remove_circle_outline

Search Results (1,307)

Search Parameters:
Keywords = embryonic stem cells

Order results
Result details
Results per page
Select all
Export citation of selected articles as:
21 pages, 15124 KB  
Article
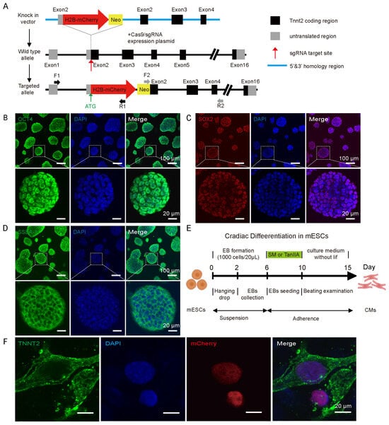
Salvia miltiorrhiza Bunge Regulates the Differentiation of mESCs into Cardiomyocytes via the Wnt/β-Catenin Signaling Pathway
by Guotao Lu, Qi Sun, Wei Ren, Jihong Yang and Fan Yang
Cells 2026, 15(9), 786; https://doi.org/10.3390/cells15090786 (registering DOI) - 26 Apr 2026
Abstract
Salvia miltiorrhiza Bunge has been used traditionally for cardiovascular disorders, but its specific roles in stem cell cardiac differentiation remain unclear. In this study, we examined whether Salvia miltiorrhiza Bunge (SM) promotes cardiomyocyte differentiation from mouse embryonic stem cells (mESCs) and defined its [...] Read more.
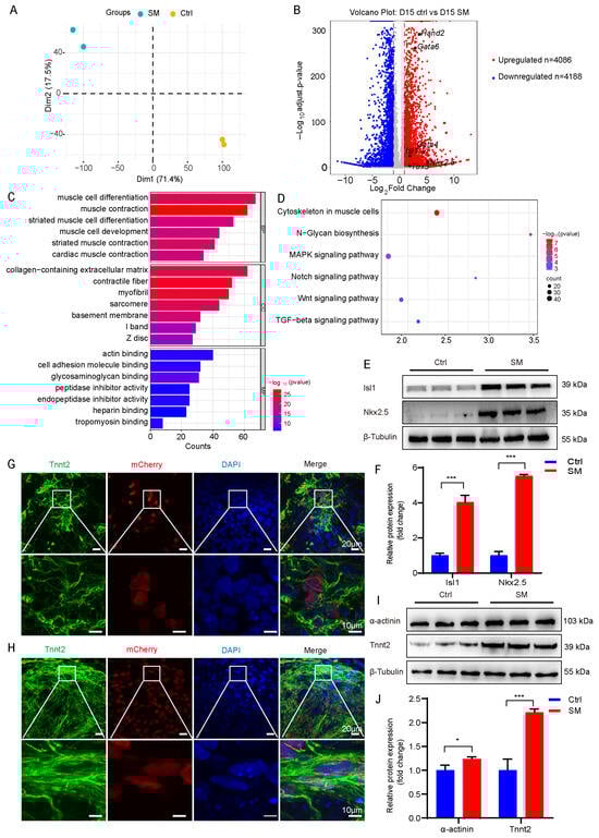
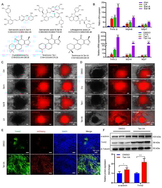
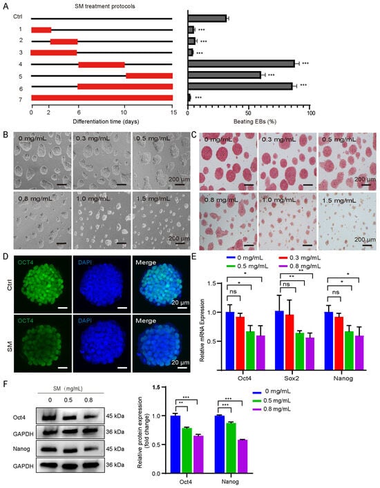
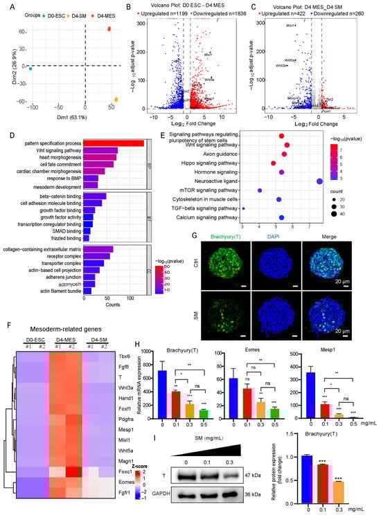
Salvia miltiorrhiza Bunge has been used traditionally for cardiovascular disorders, but its specific roles in stem cell cardiac differentiation remain unclear. In this study, we examined whether Salvia miltiorrhiza Bunge (SM) promotes cardiomyocyte differentiation from mouse embryonic stem cells (mESCs) and defined its underlying mechanism. To dynamically monitor cardiac differentiation, we established a Tnnt2-H2B-mCherry reporter mESC line that retained normal pluripotency and differentiation capacity. Using an embryoid body-based differentiation system, we found that SM exerted a distinct temporal effect on lineage progression: treatment during the early differentiation window inhibited pluripotency maintenance, proliferation, and mesodermal development, whereas administration during the cardiac precursor stage markedly enhanced cardiomyocyte formation, as indicated by increased beating embryoid bodies and upregulation of Isl1, Nkx2.5, Tnnt2, Myh6, and Myl7. Mechanistically, transcriptomic and protein analyses showed that SM suppressed canonical Wnt/β-catenin signaling, including downregulation of Dvl2, β-catenin, Axin2, c-Myc, and Cyclin D1, while Wnt activation WAY262611 partially reversed these effects. Further compound screening identified tanshinone IIA (Tan IIA) as the principal active constituent of SM, which largely recapitulated the pro-cardiogenic and Wnt-inhibitory effects of the crude extract. Together, these findings identify SM and Tan IIA as stage-dependent regulators of mESC fate and support their potential utility in natural product-based strategies for improving stem cell-derived cardiomyocyte generation. Full article
(This article belongs to the Section Stem Cells)
Show Figures

Figure 1

45 pages, 5304 KB  
Review
Endocrinology at a Miniature Level: Pluripotent Stem-Cell-Derived Organoid Models of Hypothalamus–Pituitary Axes
by Berkehür Abaylı, Ulrieke Van Gestel, Hugo Vankelecom and Emma Laporte
Biomolecules 2026, 16(4), 558; https://doi.org/10.3390/biom16040558 - 9 Apr 2026
Viewed by 362
Abstract
Pluripotent stem cells (PSCs) have proven outstanding potential to revolutionize biomedical research. Specifically, their capacity to form 3D multicellular systems that recapitulate organ development and biology, known as organoids, has transformed basic and translational research. The groundbreaking technology is also being applied to [...] Read more.
Pluripotent stem cells (PSCs) have proven outstanding potential to revolutionize biomedical research. Specifically, their capacity to form 3D multicellular systems that recapitulate organ development and biology, known as organoids, has transformed basic and translational research. The groundbreaking technology is also being applied to the intricate hypothalamus–pituitary (HP) axes, including the target organs (such as gonads, thyroid and adrenal glands). These HP axes govern critical physiological processes, including reproduction, metabolism and stress. Here, we provide an overview of PSC-derived organoid models that are part of the HP axes, both as individual and multi-organ systems, and evaluate their culturing conditions, phenotypic characteristics, advantages, drawbacks and challenges, as well as their potential for disease modeling and therapeutic discovery. By offering this wide perspective, our review will also serve as a key resource for researchers navigating the evolving landscape of PSC-derived organoid technologies in endocrinology. Full article
Show Figures

Figure 1

28 pages, 7928 KB  
Article
Beyond Small Molecules: Orchestrating Cell Fate with Engineered Water-Soluble Membrane Proteins
by Sebastian Valencia-Amores, Israel Davila Aleman, Timothy G. Jenkins and Dario Mizrachi
Biomolecules 2026, 16(4), 546; https://doi.org/10.3390/biom16040546 - 8 Apr 2026
Viewed by 462
Abstract
The potential of water-soluble membrane proteins (wsMPs) has not been fully realized. In this article, we exploit the nearly identical functionality of wsMPs with their membrane-bound counterparts and show that we can create water-soluble membrane proteins that incorporate into the plasma membranes of [...] Read more.
The potential of water-soluble membrane proteins (wsMPs) has not been fully realized. In this article, we exploit the nearly identical functionality of wsMPs with their membrane-bound counterparts and show that we can create water-soluble membrane proteins that incorporate into the plasma membranes of cells and alter their fate. As a proof of concept, we demonstrate the functional properties of water-soluble engineered pore-forming proteins, K+ ionic channels (MthK), and constitutively active GPCRs—among them frizzled receptors—both in vitro and in vivo. We call this method in vivo deployment of recombinant viable MPs, iDRIVE. Furthermore, we demonstrate that our strategy mediates the unidirectional insertion of MPs into the plasma membrane, and through constitutively active receptors, we present evidence for similar signaling pathway activation between small molecules and our water-soluble proteins using model phenotypes and molecular signaling assays. We present three examples where wsMPs are functional in dictating cellular fate, both in vitro and in vivo. Lastly, we show the induction of similar differential methylation via the activation of the Wnt signaling pathway using the conventional small molecule agonist, CHIR99021, or our wsFrizzled receptors (iDRIVE-FZD) in human embryonic kidney (HEK 293) embryoid spheroids (ESs). Additionally, we show that Wnt activation via wsFrizzled receptors results in even more biologically relevant epigenetic changes than via the small molecule CHIR99021. Future work will employ iDRIVE to differentiate stem cells in the production of research and clinically relevant organoids. Full article
(This article belongs to the Special Issue Recent Molecular Research on Protein Structure and Function)
Show Figures

Figure 1

21 pages, 1873 KB  
Article
Effects of Maternal Tetramethyl Bisphenol F Exposure on Neurodevelopment and Behavior in Mouse Offspring
by Inho Hwang, Sun Kim and Eui-Bae Jeung
Int. J. Mol. Sci. 2026, 27(7), 3299; https://doi.org/10.3390/ijms27073299 - 5 Apr 2026
Viewed by 600
Abstract
Bisphenol A (BPA) has long been used in plastics, resins, and food packaging materials; however, extensive research has demonstrated its reproductive, developmental, and endocrine-disrupting effects. Consequently, BPA has been increasingly restricted and replaced with structural analogues. Among these, tetramethyl bisphenol F (TMBPF) has [...] Read more.
Bisphenol A (BPA) has long been used in plastics, resins, and food packaging materials; however, extensive research has demonstrated its reproductive, developmental, and endocrine-disrupting effects. Consequently, BPA has been increasingly restricted and replaced with structural analogues. Among these, tetramethyl bisphenol F (TMBPF) has emerged as one of the most widely used substitutes, particularly in epoxy resins and food-can coatings. Although initially regarded as a safer alternative, accumulating evidence suggests that TMBPF may exert multiple toxicological effects, raising concerns about its potential developmental neurotoxicity. The present study aimed to investigate the neurodevelopmental effects of TMBPF using both in vitro and in vivo approaches. First, a developmental neurotoxicity assay employing Sox1−GFP mouse embryonic stem cells was used to evaluate cytotoxicity using the cell counting kit-8 assay and neural differentiation based on green fluorescent protein (GFP) fluorescence intensity. The results indicated developmental neurotoxic potential according to the established discrimination index. Subsequently, pregnant and lactating mice were exposed to TMBPF daily from gestational day 10.5 to postnatal day 20, and their offspring were assessed for behavioral performance as well as changes in the expression of neurodevelopment-related genes in the brain. Behavioral analyses encompassed multiple domains, including memory and learning, social behavior, anxiety-related responses, and spontaneous locomotor activity, suggesting alterations in these functional outcomes. Molecular analyses further demonstrated changes associated with dopaminergic and cholinergic signaling, synaptic plasticity, neuronal activity markers, neuropeptides, and inflammatory pathways. Collectively, these findings provide the first evidence in a mammalian model that maternal exposure to TMBPF may influence offspring neurodevelopment. These findings suggest potential implications for human exposure to TMBPF, particularly through food-contact materials, and warrant further mechanistic and dose–response studies. Full article
Show Figures

Graphical abstract

19 pages, 3669 KB  
Article
Glucose Levels Impact the Morphology and Cell Type Composition of Human Cerebral Organoids
by Gautami R. Kelkar, Balaji M. Rao and Albert J. Keung
Organoids 2026, 5(2), 11; https://doi.org/10.3390/organoids5020011 - 5 Apr 2026
Viewed by 333
Abstract
Human cerebral organoids, derived from pluripotent stem cells, are powerful models for studying human brain development. The understanding of how morphogens can be used to guide patterning and differentiation has matured rapidly; however, the influence of basal media components on organoid development remains [...] Read more.
Human cerebral organoids, derived from pluripotent stem cells, are powerful models for studying human brain development. The understanding of how morphogens can be used to guide patterning and differentiation has matured rapidly; however, the influence of basal media components on organoid development remains unclear. Standard organoid media frequently contain non-physiological concentrations of nutrients, including glucose, a central regulator of cellular metabolism and signaling. Here, we examine how glucose availability shapes cerebral organoid growth, morphology, and cell type composition by comparing conventional hyperglycemic media to media with glucose levels more closely resembling normoglycemic conditions. We find that organoids derived from multiple human pluripotent stem cell lines can grow in low glucose, but they exhibit altered growth rates, structural features, and lineage distributions. In H9 embryonic stem cell-derived organoids, inhibition of the mammalian target of rapamycin pathway under low glucose restores neurodevelopmental cell types otherwise diminished in these conditions. These findings highlight glucose as a key determinant of organoid lineage specification and cellular signaling. Importantly, however, glucose modulation does not reduce variability across organoids or cell lines, underscoring the need to better understand and control sources of heterogeneity to improve organoid models. Full article
Show Figures

Figure 1

22 pages, 1625 KB  
Article
Cardiovascular Risks of COVID-19 Therapeutics: Integrated Analysis of FAERS, Electronic Health Records, and Transcriptomics
by Xinran Zhu, Suguna Aishwarya Kuppa, Gibret Umeukeje, Robert Morris, Lan Bui, Kun Bu, Jie Zhang, Jin Wei and Feng Cheng
Pharmaceuticals 2026, 19(4), 574; https://doi.org/10.3390/ph19040574 - 2 Apr 2026
Viewed by 517
Abstract
Background/Objectives: The purpose of this study was to investigate the association between cardiovascular adverse drug events (ADEs) and the use of COVID-19 medicines. Methods: The analyses were conducted by leveraging pharmacovigilance data from the Food and Drug Authority (FDA) Adverse Event [...] Read more.
Background/Objectives: The purpose of this study was to investigate the association between cardiovascular adverse drug events (ADEs) and the use of COVID-19 medicines. Methods: The analyses were conducted by leveraging pharmacovigilance data from the Food and Drug Authority (FDA) Adverse Event Reporting System (FAERS) and TriNetX electronic health records (EHRs). Transcriptomic data from human embryonic stem cell-derived cardiomyocytes (hESC-CMs) exposed to remdesivir were analyzed to provide supportive biological context for the observed cardiovascular safety signals. Results: Comparative analysis of three approved COVID-19 therapies revealed that COVID-19 patients treated with remdesivir had a higher risk of cardiovascular events than those treated with Paxlovid or REGEN-COV. FAERS analysis further indicated that bradycardia, hypotension, and cardiac arrest were the most frequently reported cardiovascular events associated with remdesivir, which was validated by propensity score-matched EHR data. These findings suggest an association between remdesivir exposure and increased cardiovascular ADEs relative to other COVID-19 therapies. Sex-stratified analysis using FAERS and EHR did not show strong sex-dependent patterns for remdesivir-associated cardiovascular ADEs. Age-stratified analyses of EHR data showed age-associated variation across the three cardiovascular ADEs. Bradycardia displayed a non-uniform pattern with higher prevalence in the youngest and oldest age groups, hypotension showed an overall age-associated increase, and cardiac arrest showed only a weak age-associated effect. Pathway enrichment analysis on transcriptomic data revealed that the “cGMP-PKG signaling pathway”, “dilated cardiomyopathy”, and “calcium signaling pathway” were enriched among genes up-regulated by remdesivir exposure. Conclusions: In summary, our integrated analysis of pharmacovigilance, EHR, and transcriptomic data provides convergent evidence for associations between remdesivir and cardiovascular ADEs and offers biological context into these associations. Full article
Show Figures

Graphical abstract

24 pages, 14694 KB  
Article
Self-Assembly of Human Embryonic-Stem-Cell-Derived Keratinocytes and Fibroblasts into 3D Spheroid Structures for Epidermal Regeneration In Vivo
by Chenghao Cai, Huan Liu, Shuwen Liu, Ziyue Zhao, Pengqin Xu, Yiran Wang, Jialiang Wang, Aobuliaximu Yakupu, Jiaming Shao, Miao Pan, Wei Zhang, Chunmao Han, Fang He, Lina Dong and Xingang Wang
Cells 2026, 15(7), 631; https://doi.org/10.3390/cells15070631 - 31 Mar 2026
Viewed by 403
Abstract
Introduction: Extensive thermal injury remains a formidable clinical challenge, primarily due to the profound deficit of autologous donor skin, which necessitates prolonged hospitalization and escalates healthcare expenditures. While human embryonic stem cells (hESCs) offer a theoretically inexhaustible source for regenerative therapy, optimizing their [...] Read more.
Introduction: Extensive thermal injury remains a formidable clinical challenge, primarily due to the profound deficit of autologous donor skin, which necessitates prolonged hospitalization and escalates healthcare expenditures. While human embryonic stem cells (hESCs) offer a theoretically inexhaustible source for regenerative therapy, optimizing their differentiation and engraftment remains critical for clinical translation. Methods: We used a three-stage protocol to induce the differentiation of hESCs into keratinocytes (KCs). To optimize the delivery of hESC-derived keratinocytes (EKCs), human dermal fibroblasts (HFBs) were utilized to provide essential extracellular matrix (ECM) and microenvironmental support. The two cell types could self-assemble into 3D spheroids. After optimizing the size and cell proportion, these spheroids were subsequently transplanted onto full-thickness dorsal wounds in immunodeficient mice to evaluate their regenerative capacity. Results: hESC-derived keratinocytes exhibited the expression of stage-specific epidermal markers, confirming high differentiation efficiency. In vitro, EKCs demonstrate the capacity to form stratified epidermal structures. By self-assembling into spheres with dermal fibroblasts, the EKCs demonstrated successful engraftment and sustained survival in vivo. The transplantation of these 3D spheroids significantly accelerated wound closure and re-epithelialization compared with controls. Conclusions: This study establishes a robust cell therapy approach characterized by a short preparation cycle with high differentiation efficiency and high transplantation survival rate, offering a novel strategy for the treatment of extensive skin defects. Full article
(This article belongs to the Section Cell Microenvironment)
Show Figures

Figure 1

12 pages, 6824 KB  
Communication
Derivation of Embryonic Stem Cells from an Endangered Cattle Breed via Somatic Cell Nuclear Transfer
by Shigang Gu, Xinhua Wei, Yurong Zhang, Jinqian Wang, Lu Tang, Wenxuan Zhao, Jing Wang and Yongye Huang
Cells 2026, 15(7), 627; https://doi.org/10.3390/cells15070627 - 31 Mar 2026
Viewed by 462
Abstract
Embryonic stem cells represent a valuable germplasm resource with significant implications for breed conservation, development, and utilization. However, the scarcity of genetic resources in endangered species poses a fundamental constraint on obtaining gametes for embryonic stem cell derivation. Therefore, generating embryonic stem cells [...] Read more.
Embryonic stem cells represent a valuable germplasm resource with significant implications for breed conservation, development, and utilization. However, the scarcity of genetic resources in endangered species poses a fundamental constraint on obtaining gametes for embryonic stem cell derivation. Therefore, generating embryonic stem cells from somatic cell nuclear transfer blastocysts offers an optimal alternative for conservation cloning. In this study, we established ApèiJiaza somatic cell nuclear transfer ESCs (APNT-ESCs) from cloned embryos, using ApèiJiaza cattle ear fibroblasts as nuclear donors. APNT-ESCs could be passaged for over 30 generations in vitro, exhibiting high expression of key pluripotency markers, genomic stability, and the ability to form embryoid bodies and differentiate into cell types of all three germ layers. This research established an effective biotechnological framework for the genetic conservation of other endangered species lacking accessible gametes. Full article
Show Figures

Graphical abstract

18 pages, 14639 KB  
Article
Driving Naive State Induction Using Human Wharton Jelly-Mesenchymal Stem Cell-Derived Conditioned Medium in Rhesus Monkey Embryonic Stem Cells
by Preeyanan Anwised, Ratree Moorawong, Worawalan Samruan, Jittanun Srisutush, Sirilak Somredngan, Irene Aksoy, Pierre Savatier and Rangsun Parnpai
Cells 2026, 15(7), 626; https://doi.org/10.3390/cells15070626 - 31 Mar 2026
Viewed by 440
Abstract
The conversion of primed pluripotent stem cells to a naive-like state has emerged as a critical strategy for enhancing developmental potential and broadening applications in regenerative medicine. Conditioned media (CM)-based approaches provide a supportive microenvironment enriched with secreted factors that may facilitate this [...] Read more.
The conversion of primed pluripotent stem cells to a naive-like state has emerged as a critical strategy for enhancing developmental potential and broadening applications in regenerative medicine. Conditioned media (CM)-based approaches provide a supportive microenvironment enriched with secreted factors that may facilitate this state transition without extensive genetic or chemical manipulation. In this study, we investigated the potential of human Wharton’s Jelly-derived mesenchymal stem cell-conditioned media (hWJ-MSCs-CM) and mouse embryonic fibroblasts CM (MEFs-CM) to support the conversion of primed rhesus monkey embryonic stem cells (rhESCs) into a naive-like state. The rhESCs were cultured under feeder-free and feeder conditions using both hWJ-MSCs-CM and MEFs-CM, exhibiting distinct morphological changes during conversion. Immunofluorescence analysis demonstrated the expression of pluripotency and naive markers under both conditions. Gene expression analysis further confirmed the upregulation of naive-specific genes and downregulation of primed markers, with statistically significant differences between groups. Additionally, epigenetic reprogramming was assessed, revealing differential effects of the CM sources on the reversion to a naive state. These findings highlight the potential of hWJ-MSCs-CM as a supportive system for naive-like state induction in primate ESCs. Full article
(This article belongs to the Section Stem Cells)
Show Figures

Graphical abstract

17 pages, 2525 KB  
Article
Exosome-Mediated miRNA Delivery Restores Early Differentiation and Survival Programs in DGCR8-Deficient Mouse Embryonic Stem Cells
by Tae-Won Ha, Hyun Kyu Kim, Dongyue No, Jeong Bin Lee, Ahyeon Kim, Bomi Kim, Yena Song, Munkhzul Choijamts, Youngsok Choi, Mihye Lee and Man Ryul Lee
Int. J. Mol. Sci. 2026, 27(7), 3000; https://doi.org/10.3390/ijms27073000 - 25 Mar 2026
Viewed by 420
Abstract
Pluripotent stem cell (PSC) differentiation is orchestrated by intricate autocrine and paracrine signaling networks. Among these, exosomes, key components of the cellular secretome, are implicated as crucial mediators of intercellular communication via delivery of bioactive molecules, including microRNAs (miRNAs). This study investigated the [...] Read more.
Pluripotent stem cell (PSC) differentiation is orchestrated by intricate autocrine and paracrine signaling networks. Among these, exosomes, key components of the cellular secretome, are implicated as crucial mediators of intercellular communication via delivery of bioactive molecules, including microRNAs (miRNAs). This study investigated the role of exosomal miRNAs in stem cell differentiation using Dgcr8-deficient mouse embryonic stem cells (mESCs), which are incapable of producing mature miRNAs. Although the differentiation capacity was markedly impaired in these cells, partial restoration was observed following treatment with exosomes derived from differentiating wild-type mESCs. Exosomal miRNA uptake was confirmed, and gene ontology analysis revealed significant enrichment of pathways associated with cell fate determination, morphogenesis, and apoptosis regulation. Kyoto Encyclopedia of Genes and Genomes pathway analysis indicated that exosomal miRNAs modulated multiple osteoinductive signaling cascades, notably the MAPK and TGF-β pathways, in Dgcr8-deficient cells. Apoptotic markers were also downregulated, suggesting a protective effect conferred by the exosomal cargo. Collectively, our results suggest that exosome-mediated delivery of miRNAs may represent a fundamental mechanism by which pluripotent stem cells coordinate stress responses and differentiation trajectories, providing novel insights into the regulation of embryogenesis. Full article
(This article belongs to the Special Issue Role of MicroRNAs in Human Diseases: 2nd Edition)
Show Figures

Graphical abstract

34 pages, 834 KB  
Review
Bridging Regenerative and Restorative Stem Cell Therapies in Parkinson’s Disease
by Chiamaka Onuigbo, Juan Martinez-Lemus, Emily Tharp and Mya Schiess
Cells 2026, 15(7), 578; https://doi.org/10.3390/cells15070578 - 25 Mar 2026
Viewed by 1019
Abstract
The prevalence of Parkinson’s disease (PD) is projected to rise, stressing the urgency for disease-modifying therapies. Its complex pathophysiology, characterized by α-synuclein aggregation, mitochondrial dysfunction, oxidative stress, and chronic neuroinflammation, continues to complicate therapeutic development. Mounting evidence implicates neuroinflammation as both a driver [...] Read more.
The prevalence of Parkinson’s disease (PD) is projected to rise, stressing the urgency for disease-modifying therapies. Its complex pathophysiology, characterized by α-synuclein aggregation, mitochondrial dysfunction, oxidative stress, and chronic neuroinflammation, continues to complicate therapeutic development. Mounting evidence implicates neuroinflammation as both a driver and consequence of disease progression. This highlights the need to address both neuronal loss and the established dysfunctional microenvironment. Consequently, stem cell-based treatments have generated interest for their immunomodulatory, neuroprotective, and regenerative potential. However, therapeutic outcomes are strongly influenced by stem cell type and route of administration, which together determine whether effects are predominantly regenerative or restorative. In this review, we introduce a conceptual framework that situates stem cell therapies for PD along a regenerative–restorative continuum. Regenerative therapies include fetal ventral mesencephalic, embryonic, and induced pluripotent stem cells. When delivered intracerebrally, they aim to reconstruct dopaminergic circuitry through differentiation and engraftment. In contrast, restorative approaches include mesenchymal stem cells, which exert paracrine and immunomodulatory effects to promote neuroprotection and functional stabilization of the neuronal environment. Multilineage-differentiating stress-enduring cells and neural stem cells exhibit both regenerative and restorative features, to differing extents. This framework integrates mechanistic and clinical evidence that may help clarify distinctions across stem cell approaches and inform future translational development in PD. Full article
(This article belongs to the Special Issue Exclusive Review Papers in Parkinson's Research)
Show Figures

Figure 1

42 pages, 8840 KB  
Review
CRISPR and Beyond: Genome-Editing Strategies in Retinal Stem Cell Research
by Małgorzata Woronkowicz, Maya Natasha Thomas, Sarah Jacqueline Saram, Amanda-Jayne F. Carr, Ana Alonso-Carriazo Fernandez, Zaynab Butt, Piotr Skopiński and Conor M. Ramsden
Cells 2026, 15(6), 489; https://doi.org/10.3390/cells15060489 - 10 Mar 2026
Viewed by 1188
Abstract
Genome editing has emerged as a transformative approach for understanding and treating retinal degenerative diseases. Combining this technology with pluripotent stem cells provides an ideal platform for modeling human development and disease, and investigating emerging therapeutic strategies ultimately aimed towards in vivo correction. [...] Read more.
Genome editing has emerged as a transformative approach for understanding and treating retinal degenerative diseases. Combining this technology with pluripotent stem cells provides an ideal platform for modeling human development and disease, and investigating emerging therapeutic strategies ultimately aimed towards in vivo correction. This approach enables both functional studies to understand retinal degeneration and the early development of targeted therapies for inherited disease. This review offers a comprehensive overview of genome-editing techniques and the ability to create new clinically relevant models to understand human disease in retinal research, focusing on the use of the CRISPR-Cas9 system in induced pluripotent stem cells (iPSCs) and embryonic stem cells (ESCs), as well as highlighting recent advancements in base and prime editing. Gene editing in various retinal diseases is discussed in context of studies focusing on disease modeling or developing therapeutic strategies. Continued refinement of these techniques will be essential for advancing translational applications in retinal disease treatment. Full article
(This article belongs to the Special Issue The Role of Stem Cells in Retinal Conditions)
Show Figures

Figure 1

26 pages, 8569 KB  
Article
Pneumatospinning and Electrospinning Scaffolds for Meniscus Regeneration Using Human Embryonic-Derived Mesenchymal Stem Cells
by Shawn P. Grogan, Erik W. Dorthé, Austin B. Williams, Nicholas E. Glembotski and Darryl D. D’Lima
Bioengineering 2026, 13(3), 314; https://doi.org/10.3390/bioengineering13030314 - 9 Mar 2026
Viewed by 614
Abstract
We evaluated human embryonic stem cell-derived mesenchymal stem cells (ES-MSCs) on collagen scaffolds for meniscus-like neotissue formation and ex vivo repair of human osteoarthritic (OA) meniscal defects. Collagen type I fibrous scaffolds were pneumatospun, and laminate scaffolds were fabricated from electrospun PLA/collagen; crosslinked; [...] Read more.
We evaluated human embryonic stem cell-derived mesenchymal stem cells (ES-MSCs) on collagen scaffolds for meniscus-like neotissue formation and ex vivo repair of human osteoarthritic (OA) meniscal defects. Collagen type I fibrous scaffolds were pneumatospun, and laminate scaffolds were fabricated from electrospun PLA/collagen; crosslinked; heparin conjugated; fibronectin coated; functionalized with TGFβ1, TGFβ3, or PDGFbb; seeded with ES-MSCs; and cultured for 4 weeks, followed by in vitro assessment or ex vivo implantation into 3.5 mm human meniscus defects for 5 weeks. Pneumatospinning generated highly porous scaffolds that supported uniform cell infiltration, while laminate scaffolds demonstrated interlocking fiber interfaces and enhanced mechanical properties. TGFβ1 and TGFβ3 immobilization enhanced scaffold bioactivity, defined as growth factor-mediated increases in meniscus-like matrix deposition, collagen fiber organization, and meniscogenic gene expression, by significantly increasing safranin O staining, collagen type II deposition, collagen fiber polarization, and ACAN expression. TGFβ3 additionally increased COL1A1 expression and pushout shear modulus; TGFβ1 increased peak pushout stress, indicating superior ex vivo mechanical integration. Laminate scaffolds resulted in extensive cell infiltration, robust neotissue formation (elastic modulus ~2.4 MPa), and improved ex vivo tissue integration when functionalized with TGFβ3. The data indicated that ES-MSC-seeded, heparin-conjugated, TGFβ-immobilized pneumatospun/electrospun collagen–PLA scaffolds support meniscogenic differentiation and biomechanical integration, with repair of focal meniscal defects and potential for partial meniscus replacement. Full article
(This article belongs to the Special Issue Novel Techniques in Meniscus Repair)
Show Figures

Graphical abstract

30 pages, 2924 KB  
Article
Acute Depletion of Cited2 in Embryonic Stem Cells Disrupts Gene Networks Controlling Self-Renewal, Homeostasis, and Early Cell Fate Commitment
by Leonardo Mendes-Silva, Sara M. Brigida, Marlene Trindade, João M. A. Santos, Lucas Rougier, Rui Machado, Ana Luísa Escapa, Agapios Sachinidis, Jessica L. MacDonald and José Bragança
Cells 2026, 15(5), 450; https://doi.org/10.3390/cells15050450 - 3 Mar 2026
Viewed by 652
Abstract
Cited2 is a transcriptional regulator essential for embryonic development and cellular homeostasis. Studies in vertebrate models highlight its critical roles in heart, placental, neural tube, and hematopoietic development. In humans, CITED2 variants are associated with congenital heart disease. Functionally, Cited2 interacts with the [...] Read more.
Cited2 is a transcriptional regulator essential for embryonic development and cellular homeostasis. Studies in vertebrate models highlight its critical roles in heart, placental, neural tube, and hematopoietic development. In humans, CITED2 variants are associated with congenital heart disease. Functionally, Cited2 interacts with the transcriptional co-regulators p300/CBP and modulates the activity of multiple transcription factors. In embryonic stem cells (ESC), Cited2 supports pluripotency, self-renewal, and differentiation potential. Here, we performed comparative transcriptomic analysis after acute Cited2 depletion in mouse ESC to define its role in maintaining self-renewal, lineage competence, and cell survival. Loss of Cited2 rapidly destabilized the pluripotency network and induced aberrant activation of developmental gene programs. Nodal/Activin pathway targets, including key regulators of mesoderm, cardiac, and neural development, were markedly downregulated, consistent with Cited2-null embryonic phenotypes. Cited2 depletion also altered the expression of genes involved in DNA damage response, immune signaling, and apoptosis, correlating with the increased γH2AX accumulation and decreased cell viability at least in part involving p53. Comparison with p300-, CBP-, and Cited2-depletion datasets revealed only partial overlap between affected gene sets. These results position Cited2 as a core regulator preserving ESC identity, genomic stability, and proper lineage engagement during early differentiation. Full article
Show Figures

Figure 1

17 pages, 2958 KB  
Article
Integrative Analysis Reveals Conserved R-Loop Features in Mouse Embryonic Stem Cells
by Ohbeom Kwon, Hyeonwoo La, Seonho Yoo, Hyeonji Lee, Heeji Lee, Hoseong Lim, Chanhyeok Park, Dong Wook Han, Jeong-Tae Do, Hyuk Song, Youngsok Choi and Kwonho Hong
Epigenomes 2026, 10(1), 16; https://doi.org/10.3390/epigenomes10010016 - 2 Mar 2026
Viewed by 692
Abstract
R-loops, three-stranded nucleic acid structures formed by an RNA-DNA hybrid, have emerged as important regulators of transcription and genome stability. Although advances in high-throughput sequencing have revealed widespread R-loop landscapes, platform-specific biases hinder the identification of conserved R-loops in specific cell types. Mouse [...] Read more.
R-loops, three-stranded nucleic acid structures formed by an RNA-DNA hybrid, have emerged as important regulators of transcription and genome stability. Although advances in high-throughput sequencing have revealed widespread R-loop landscapes, platform-specific biases hinder the identification of conserved R-loops in specific cell types. Mouse embryonic stem cells, which are transcriptionally active, provide an ideal system for investigating the potential roles of stable R-loops in RNA biology. Here, we integrated 13 independent R-loop profiling datasets from four experimental platforms to define 27,950 Common R-loop regions in mouse embryonic stem cells and characterized their chromatin environment and associated biological functions. Common R-loop regions were reproducibly detected across methods and were preferentially localized to promoter-proximal and genic regions enriched in CpG islands. Genes associated with Common R-loops were highly and stably expressed, showing strong functional enrichment in RNA metabolic processes such as mRNA processing, RNA splicing, and ribonucleoprotein complex biogenesis. Chromatin state analysis revealed that Common R-loops are enriched in transcriptionally active and regulatory contexts. Sequence feature analysis further identified GC skew as a prominent signature of Common R-loops, particularly within transcribed chromatin states. Transcription factor motif analyses have identified distinct regulatory environments in Common R-loop regions, including pluripotency-associated OCT4-SOX2-TCF-NANOG motifs in enhancers, CTCF motifs in open chromatin, and YY1 motifs in promoters. Together, this study provides the first integrated analysis of conserved R-loop regions in mouse embryonic stem cells, revealing their preferential localization at regulatory loci linked to RNA metabolism and highlighting R-loops as structural and functional nodes in RNA biology. Full article
Show Figures

Figure 1

Back to TopTop