Sign in to use this feature.

Years

Between: -

Subjects

remove_circle_outline
remove_circle_outline
remove_circle_outline
remove_circle_outline
remove_circle_outline
remove_circle_outline
remove_circle_outline
remove_circle_outline
remove_circle_outline

Journals

remove_circle_outline
remove_circle_outline
remove_circle_outline
remove_circle_outline
remove_circle_outline
remove_circle_outline
remove_circle_outline

Article Types

Countries / Regions

remove_circle_outline
remove_circle_outline
remove_circle_outline
remove_circle_outline

Search Results (642)

Search Parameters:
Keywords = docetaxel

Order results
Result details
Results per page
Select all
Export citation of selected articles as:
24 pages, 1744 KB  
Article
Somatic Mutation Trajectories Define Prognostically Distinct Subtypes and Shape the Tumor Microenvironment in Gastric Cancer
by Yikang Shen, Huaxin Pang, Haiyu Liu, Pengzhen Ma, Mingrui Liu, Yaning Li, Qihao Wang, Xiaoxia Xie, Xiaoping Zhang and Yufeng Zhao
Genes 2026, 17(5), 536; https://doi.org/10.3390/genes17050536 - 30 Apr 2026
Viewed by 7
Abstract
Objective: Gastric cancer (GC) is characterized by molecular heterogeneity, yet current classifications are largely based on cross-sectional molecular profiles and do not account for the temporal order of mutation accumulation. This study aimed to reconstruct somatic mutation trajectories to identify prognostically distinct subtypes [...] Read more.
Objective: Gastric cancer (GC) is characterized by molecular heterogeneity, yet current classifications are largely based on cross-sectional molecular profiles and do not account for the temporal order of mutation accumulation. This study aimed to reconstruct somatic mutation trajectories to identify prognostically distinct subtypes and to examine transcriptomic and microenvironmental features associated with these inferred trajectories. Methods: We applied the Subtype and Stage Inference (SuStaIn) algorithm to TCGA-STAD somatic mutation data to infer the temporal sequence of mutation accumulation. Stage-correlated gene expression analysis was performed to identify genes whose expression levels changed with evolutionary stage. The tumor microenvironment (TME) was characterized using EcoTyper and single-cell RNA sequencing deconvolution, while drug sensitivity was estimated through transcriptome-based IC50 prediction. The clinical relevance of the inferred trajectories was further evaluated in three independent external transcriptomic cohorts. Results: We identified two distinct evolutionary trajectories: the Accelerated Path (AP, 65%) and the Gradual Path (GP, 35%). In the AP, TP53 mutations were positioned at an earlier evolutionary stage (Stage 3) compared to the GP (Stage 8). AP patients had significantly worse overall survival (Hazard Ratio = 1.437, p = 0.044, adjusted for clinical stage and molecular subtypes). The AP was associated with stage-correlated downregulation of the sodium channel gene SCN4A (ρ = −0.36, p < 0.001) and an increase in a squamous-associated gene expression score, while the GP showed stage-correlated expression changes in the mitochondrial gene SDHD (ρ = −0.35, p < 0.001). The AP was further characterized by higher inferred abundance of extracellular matrix CAFs (eCAFs) and lower inferred immune cell scores, whereas the GP was associated with higher inferred signatures of activated B cells and effector memory T cells. Computational drug sensitivity modeling predicted a negative correlation between AP stage and IC50 values for 5-Fluorouracil and Docetaxel. Conclusions: Two distinct mutational ordering patterns identified by SuStaIn are associated with divergent transcriptomic features, TME compositions, and clinical outcomes in gastric cancer. The AP subtype is characterized by early TP53 mutations, SCN4A downregulation, and a stromal-enriched microenvironment, while the GP subtype is associated with later TP53 mutations, SDHD-correlated expression, and higher inferred immune cell scores. The reproducibility of these associations was confirmed in independent cohorts. The computational drug sensitivity predictions and the proposed mechanistic links between gene expression patterns and clinical outcomes should be viewed as hypothesis-generating findings that require prospective and functional validation. Full article
(This article belongs to the Special Issue Computational Genomics and Bioinformatics of Cancer)
17 pages, 10619 KB  
Article
Exosomal miR-373-3p Derived from Docetaxel-Resistant Lung Cancer Cells Targets PDCD4 to Promote Proliferation and Inhibit Apoptosis in Lung Cancer Cells
by Yuan Yuan, Buyi Zhu, Linfei Yang, Yumu Leng, Feifei Chen, Zhenhua Yang, Wei Gu and Kai Zhang
Biomedicines 2026, 14(5), 986; https://doi.org/10.3390/biomedicines14050986 - 25 Apr 2026
Viewed by 574
Abstract
Background: Lung cancer ranks among the most common and deadly malignant tumors worldwide. Drug resistance is a critical factor hindering the effect of chemotherapy for lung cancer. Exosomes, as intercellular signaling molecule carriers, play an important role in carcinogenesis, metastasis and drug resistance. [...] Read more.
Background: Lung cancer ranks among the most common and deadly malignant tumors worldwide. Drug resistance is a critical factor hindering the effect of chemotherapy for lung cancer. Exosomes, as intercellular signaling molecule carriers, play an important role in carcinogenesis, metastasis and drug resistance. Our study was aimed at exploring the impact of exosomes derived from docetaxel (DTX)-resistant lung cancer cells on regulating biological behaviors of DTX-sensitive cells, further investigating the molecular mechanisms regarding exosome-mediated intercellular communication. Methods: We extracted and identified the exosomes derived from A549, A549/DTX, H1299 and H1299/DTX cells, and then analyzed the expression of exosomal miR-373-3p between DTX-sensitive and DTX-resistant cells. Cell proliferation and apoptosis experiments were verified using a CCK-8 assay, a colony formation assay, a TUNEL assay and flow cytometry. The molecular interaction between miR-373-3p and PDCD4 was evaluated using a dual-luciferase reporter assay. The function of miR-373-3p was further assessed using an in vivo mouse xenograft model. Results: We found that the exosomal miR-373-3p level from DTX-resistant A549/DTX or H1299/DTX cells significantly exceeded that from DTX-sensitive A549 or H1299 cells. In addition, both exosomes derived from DTX-resistant lung cancer cells and miR-373-3p mimics could promote the proliferation of DTX-sensitive cells and inhibit their apoptosis. Moreover, we identified PDCD4 as a key target gene of miR-373-3p, which could induce the malignant behaviors of DTX-sensitive cells by reducing PDCD4 expression. Conclusions: Our results demonstrated that DTX-resistant lung cancer cells could transfer miR-373-3p to DTX-sensitive cells through exosomes, where miR-373-3p could exert its carcinogenic effect via targeting PDCD4. Full article
(This article belongs to the Special Issue RNA Therapy in Cancer Treatment: From Design to Clinical Translation)
26 pages, 1411 KB  
Review
Nanoparticles: An Emerging Hope in Cancer Therapy
by Shahid Sher, Rosny Jean and Zaman Khan
Nanomaterials 2026, 16(9), 515; https://doi.org/10.3390/nano16090515 (registering DOI) - 24 Apr 2026
Viewed by 707
Abstract
Cancer remains a major global health challenge, characterized by abnormal cell growth and metastasis. Current limitations of conventional therapies, particularly non-specific toxicity harming healthy cells, highlight the need for more targeted approaches. Nanotechnology offers a revolutionary solution, utilizing nanoparticles (NPs) for precise drug [...] Read more.
Cancer remains a major global health challenge, characterized by abnormal cell growth and metastasis. Current limitations of conventional therapies, particularly non-specific toxicity harming healthy cells, highlight the need for more targeted approaches. Nanotechnology offers a revolutionary solution, utilizing nanoparticles (NPs) for precise drug delivery to tumor sites while minimizing off-target effects. These nanometer-scale particles enable superior binding to cancer cell membranes, the tumor microenvironment, or nuclear receptors, facilitating significantly higher local concentrations of therapeutic agents. NPs, synthesized via physical, chemical, or biological methods, are categorized as organic (organic material-based) or inorganic (metallic particle-based). Key delivery mechanisms include the Enhanced Permeability and Retention (EPR) effect and Active Transport and Retention (ATR). This review specifically examines NP applications for the most prevalent cancers in the US (2025): breast, prostate, and lung. Gold and magnetic NPs show significant promise for early breast cancer detection. For lung cancer, polymeric NPs like PCL, PLA, and PLGA are effective carriers for peptides, proteins, and nucleic acids. BIND-014, a docetaxel-loaded NP formulation, represents an emerging strategy for prostate cancer. Clinically established examples include liposomal doxorubicin and albumin-bound paclitaxel. We comprehensively discuss the synthesis methods, delivery mechanisms, and the current landscape of NPs in research and clinical trials for these cancers. This analysis underscores the potential of nanotechnology to provide more effective and targeted therapeutic options for cancer patients in the future. A distinctive feature of this review is its comparative cancer-specific analysis of NP platforms in breast, prostate, and lung cancers. Unlike previous generalized reviews, this work integrates synthesis strategies, delivery mechanisms, translational challenges, and clinically relevant formulations to provide a bench-to-bedside perspective on the future of nanomedicine in oncology. Full article
(This article belongs to the Topic Advanced Nanotechnology in Drug Delivery Systems)
14 pages, 869 KB  
Review
Mechanism-Based Strategies for Prevention of Taxane-Induced Hair Follicle Damage in Cancer Chemotherapy
by Celina Amaya, Matthew P. Schlumbrecht, Tongyu C. Wikramanayake and Xiang-Xi Xu
Cancers 2026, 18(9), 1351; https://doi.org/10.3390/cancers18091351 - 23 Apr 2026
Viewed by 309
Abstract
The taxane family of compounds, including paclitaxel, docetaxel (Taxotere), and cabazitaxel (Jevtana), are common drugs used in chemotherapy for the frontline treatment of most major types of cancer. Alopecia, the dramatic loss of hair, is a common side effect that became a symbol [...] Read more.
The taxane family of compounds, including paclitaxel, docetaxel (Taxotere), and cabazitaxel (Jevtana), are common drugs used in chemotherapy for the frontline treatment of most major types of cancer. Alopecia, the dramatic loss of hair, is a common side effect that became a symbol of the suffering of many cancer patients. Concerted efforts have been made to understand the mechanism of taxane toxicity to hair follicles and, thus, prevention methods. Taxanes act by stabilizing cellular microtubules, which consequently cause mitotic arrest and then failure, as microtubules play critical functions in chromosome segregation. Hair follicle matrix cells are highly proliferative and thus are exceedingly sensitive to taxanes. We review the cellular mechanism-based strategies under investigation to counter taxane-induced hair follicle damage. These include the application of cyclin kinase inhibitors to block mitotic entry, the practical method using scalp cooling to reduce exposure of scalp hair follicles to drugs during infusion, the requirement of p53 action for hair follicle damage, and the recently discovered method of using low-intensity ultrasound to break taxane-stabilized microtubules and thus reverse taxane toxicity in hair follicle matrix cells. The concept of low-intensity ultrasound as an antidote to taxanes may have the potential to provide a practical and compelling strategy to counter alopecia in cancer treatment using taxanes. Tweet: Taxanes (paclitaxel/docetaxel) are powerful microtubule-stabilizing cancer drugs, but they also cause adverse effects, including alopecia. New research discoveries of temporary microtubule disruption by low-intensity ultrasound may counteract taxane toxicity and prevent alopecia during cancer chemotherapy. “Mechanistic-based strategies for the prevention of taxane-induced hair follicle damage in cancer chemotherapyOUTLINE: 1. Taxane/paclitaxel mechanism of action in cancer therapy. 2. Taxane side effects: Alopecia (hair loss). 3. p53 dependence of taxane-induced hair follicle damage. 4. Research efforts to counter taxane -induced alopecia by CDK4/6i. 5. Prevention of taxane chemotherapy side effects using scalp cooling. 6. Discovery of low-intensity ultrasound as an antidote for taxane cytotoxicity, and potential prevention of alopecia in chemotherapy using taxanes. 7. Summary and prospective. Full article
(This article belongs to the Section Cancer Therapy)
22 pages, 4098 KB  
Article
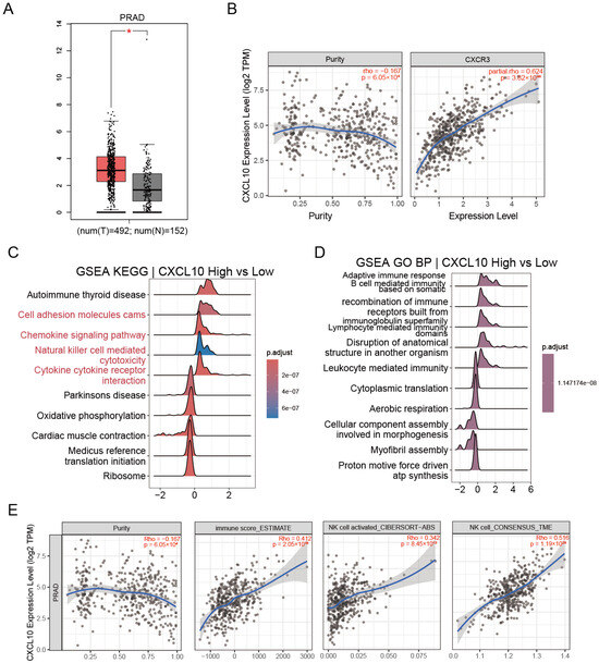
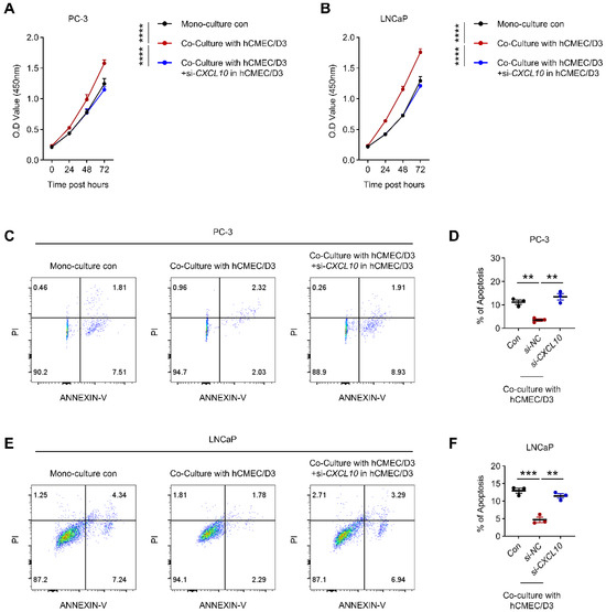
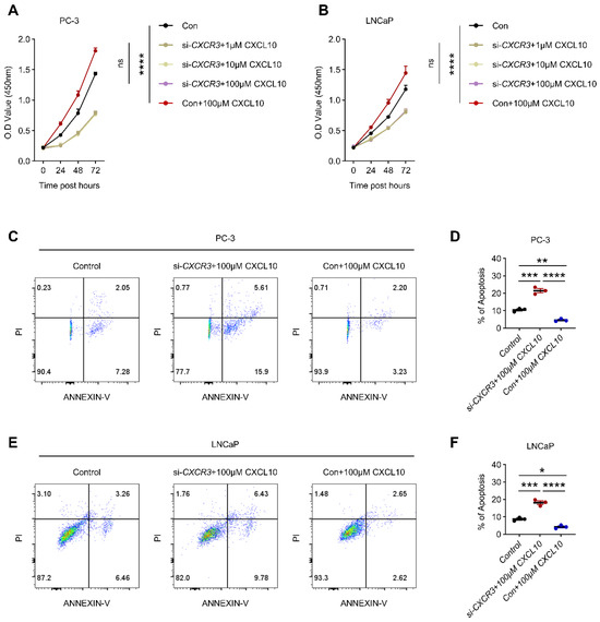
Single Cell and Bulk RNA-Seq Profiling of Non-Metastatic Versus Bone-Metastatic Prostate Cancer Identifies the CXCL10-CXCR3 Axis as a Key Determinant of Tumor Microenvironment and Treatment Resistance
by Zijian Song, Likai Ren, Hong Wang, Yanqing Wang, Xinxing Du, Wei Zhou, Qi Zhang, Jiyuan Yu, Zaixu Zhao, Linxiong Ye, Kaidi Jin, Ying Liu and Wei Xue
Biomedicines 2026, 14(4), 943; https://doi.org/10.3390/biomedicines14040943 - 21 Apr 2026
Viewed by 227
Abstract
Background: Bone metastasis is a major determinant of morbidity and therapeutic failure in advanced prostate cancer (PCa); however, the transcriptional programs and tumor microenvironmental alterations driving metastatic progression remain incompletely understood. This study aimed to systematically characterize transcriptomic differences between non-metastatic and bone-metastatic [...] Read more.
Background: Bone metastasis is a major determinant of morbidity and therapeutic failure in advanced prostate cancer (PCa); however, the transcriptional programs and tumor microenvironmental alterations driving metastatic progression remain incompletely understood. This study aimed to systematically characterize transcriptomic differences between non-metastatic and bone-metastatic PCa and to identify key microenvironmental signaling pathways involved in tumor survival and chemoresistance. Methods: Bulk RNA sequencing was performed on 49 non-metastatic and 28 bone-metastatic PCa specimens. Differential expression analysis was integrated with weighted gene co-expression network analysis (WGCNA), gene set enrichment analysis, and immune/stromal deconvolution. Key findings were validated using in vitro functional assays, including Transwell co-culture models, small interfering RNA (siRNA)-mediated gene silencing, cell viability, apoptosis, and docetaxel resistance analyses. Results: Transcriptomic profiling identified 574 differentially expressed genes. Bone-metastatic tumors were enriched in ribosome-related and translational pathways, whereas non-metastatic tumors displayed immune-associated signatures, including natural killer (NK) cell-mediated cytotoxicity and cytokine signaling. WGCNA revealed immune-related gene modules preferentially enriched in non-metastatic disease. Immune deconvolution demonstrated significantly higher infiltration of NK cells and endothelial cells in non-metastatic tumors. Chemokine-receptor analysis highlighted upregulation of the CXCL10-CXCR3 axis in non-metastatic PCa. In vitro, PCa cells expressed CXCR3, while endothelial cells markedly increased CXCL10 expression upon co-culture. Functional assays showed that endothelial-derived CXCL10 promoted PCa cell survival, suppressed apoptosis, and conferred resistance to docetaxel via CXCR3-dependent signaling; these effects were reversed by CXCL10 or CXCR3 knockdown. Conclusions: These findings uncover a context-dependent endothelial-immune chemokine network distinguishing non-metastatic from bone-metastatic PCa and identify the CXCL10-CXCR3 axis as a critical mediator of tumor survival and chemoresistance, suggesting a potential therapeutic vulnerability in advanced prostate cancer. Full article
(This article belongs to the Special Issue Aging and Decoding Aging)
Show Figures

Figure 1

39 pages, 3285 KB  
Review
Therapeutic Targeting of VEGFR-2, PD-L1, and EGFR–MET Pathways in Non-Small Cell Lung Cancer: Clinical Progress with Ramucirumab, Atezolizumab, and Amivantamab
by Piotr Kawczak and Tomasz Bączek
J. Clin. Med. 2026, 15(8), 3024; https://doi.org/10.3390/jcm15083024 - 15 Apr 2026
Viewed by 956
Abstract
Non-small cell lung cancer (NSCLC) accounts for approximately 85% of all lung cancer cases and remains a leading cause of cancer-related mortality worldwide. Advances in molecular characterization and tumor biology have driven the development of antibody-based therapies targeting immune checkpoints, angiogenesis, and oncogenic [...] Read more.
Non-small cell lung cancer (NSCLC) accounts for approximately 85% of all lung cancer cases and remains a leading cause of cancer-related mortality worldwide. Advances in molecular characterization and tumor biology have driven the development of antibody-based therapies targeting immune checkpoints, angiogenesis, and oncogenic signaling pathways critical for tumor growth and progression. Among these agents, Ramucirumab, Atezolizumab, and Amivantamab have demonstrated significant clinical efficacy in selected NSCLC populations. This review summarizes the mechanisms of action, pivotal clinical trials, and current clinical evidence supporting the use of ramucirumab, atezolizumab, and amivantamab in the management of advanced NSCLC. Relevant literature was identified through searches of PubMed, clinical trial registries, and recent international conference proceedings, with an emphasis on therapeutic efficacy, safety profiles, and rational combination strategies. Ramucirumab, a monoclonal antibody targeting vascular endothelial growth factor receptor-2 (VEGFR-2), has shown a survival benefit when combined with docetaxel in patients with previously treated advanced NSCLC. Atezolizumab, a programmed death-ligand 1 (PD-L1) immune checkpoint inhibitor (ICI), has become a cornerstone of NSCLC treatment across multiple disease stages, both as monotherapy and in combination with chemotherapy. Amivantamab, a bispecific antibody targeting both epidermal growth factor receptor (EGFR) and mesenchymal–epithelial transition factor (MET), has demonstrated robust and durable clinical activity in patients with EGFR exon 20 insertion–mutated NSCLC. Collectively, these agents highlight the expanding role of antibody-based therapies in NSCLC and underscore the importance of biomarker-driven patient selection and treatment personalization. Ongoing research into resistance mechanisms, predictive biomarkers, and combination approaches is expected to further refine the integration of antibody-based strategies in precision oncology for NSCLC. Full article
Show Figures

Figure 1

33 pages, 2766 KB  
Review
Three Decades of Taxanes: Exploring the Next Frontier
by Rita I. L. Catarino, Maria Fernanda C. Leal, Adriana M. Pimenta, Maria Renata S. Souto and Francisco A. M. Silva
Sci. Pharm. 2026, 94(2), 29; https://doi.org/10.3390/scipharm94020029 - 8 Apr 2026
Viewed by 663
Abstract
Taxanes, such as paclitaxel and docetaxel, are microtubule-stabilizing agents widely used in oncology, either as monotherapy or in combination regimens. While highly effective, these first-generation taxanes face important limitations, including significant toxicity, reduced water solubility, and the emergence of multidrug resistance. To address [...] Read more.
Taxanes, such as paclitaxel and docetaxel, are microtubule-stabilizing agents widely used in oncology, either as monotherapy or in combination regimens. While highly effective, these first-generation taxanes face important limitations, including significant toxicity, reduced water solubility, and the emergence of multidrug resistance. To address these challenges, semi-synthetic taxoids have been developed, aiming to improve pharmacological profiles and overcome therapeutic barriers. Central to these efforts is the understanding of structure-activity relationships, which guides the rational design of taxane analogues with enhanced efficacy and safety. This review explores recent advances in taxoid development, highlights findings from clinical trials, and evaluates how these new agents compare with traditional taxanes in terms of therapeutic potential and tolerability. While novel delivery systems offer improved outcomes with existing drugs, the development of new taxane analogues remains a promising approach to address drug resistance, albeit with challenges related to toxicity, high costs, and historically low success rates in drug development. Furthermore, taxanes are already used in certain cardiovascular conditions and show emerging potential in neurodegenerative diseases, although current evidence remains largely limited to preclinical or early-phase clinical studies. These developments mark an important evolution in the field and offer new opportunities for future therapeutic strategies. Full article
Show Figures

Figure 1

11 pages, 551 KB  
Article
Induction Cisplatin, Docetaxel, and 5-Fluorouracil Versus Platinum Doublet in Human Papillomavirus-Associated Oropharyngeal Cancer
by Ashwin Ganti, Patrick W. McGarrah, Harry Fuentes Bayne, Casey Fazer-Posorske, Binav Baral, Daniel J. Ma, Scott C. Lester, David M. Routman, Michelle A. Neben-Wittich, Jessica M. Wilson, Daniel L. Price, Eric J. Moore, Kendall K. Tasche, Katie M. Van Abel, Linda X. Yin, Nathan R. Foster and Katharine Price
Viruses 2026, 18(4), 446; https://doi.org/10.3390/v18040446 - 8 Apr 2026
Viewed by 555
Abstract
Management of locoregionally advanced human papillomavirus-positive oropharyngeal squamous cell carcinoma (HPV(+) OPSCC) can include induction chemotherapy followed by definitive chemoradiation. The standard induction regimen of cisplatin, docetaxel, and 5-fluorouracil (TPF) is associated with high toxicity. Given the chemosensitivity of HPV(+) OPSCC, platinum doublets [...] Read more.
Management of locoregionally advanced human papillomavirus-positive oropharyngeal squamous cell carcinoma (HPV(+) OPSCC) can include induction chemotherapy followed by definitive chemoradiation. The standard induction regimen of cisplatin, docetaxel, and 5-fluorouracil (TPF) is associated with high toxicity. Given the chemosensitivity of HPV(+) OPSCC, platinum doublets are frequently used as induction therapy with potentially less toxicity. This retrospective study aimed to compare outcomes between treatment-naive HPV(+) OPSCC patients receiving induction TPF and those receiving an induction platinum doublet. Data collected included tumor characteristics, response after chemoradiation, hospitalization rates, and overall survival (OS). Fifty-five patients (18 TPF and 37 platinum doublet) were included. There was no significant difference in response after completion of definitive chemoradiation (TPF: CR 83.3%, PR 5.6%, progression or metastasis 11.1% vs. platinum doublet: CR 75.7%, PR 16.2%, progression or metastasis 8.1%; p = 0.5241). There were also no differences in hospitalizations for adverse events (38.9% in TPF vs. 40.5% in platinum doublet, p = 0.907) or recurrence (11.1% in TPF vs. 2.7% in platinum doublet, p = 0.198). The 5-year OS was 84.6% in the TPF group and 81.5% in the platinum doublet group (p = 0.581). Induction platinum doublet regimens offer comparable OS, response, and hospitalization rates to TPF in locally advanced HPV(+) OPSCC. Induction with a platinum doublet may be a viable de-escalation strategy for patients who are not candidates for TPF. Full article
(This article belongs to the Special Issue Advancements in Immunotherapy for Human Papillomavirus)
Show Figures

Figure 1

18 pages, 2172 KB  
Article
Game Theory and Artificial Life Models for Prostate Cancer Growth and the Evaluation of Therapeutic Regimens
by Dimitrios Morakis, Athanasia Kotini, Alexandra Giatromanolaki and Adam Adamopoulos
Appl. Biosci. 2026, 5(2), 31; https://doi.org/10.3390/applbiosci5020031 - 7 Apr 2026
Viewed by 332
Abstract
Castrate-resistant prostate cancer (PCa) is a critical situation in which many patients will relapse. Hormonal androgen deprivation therapy (HADT) is the gold standard of care when a patient relapses, following primary surgical or radiation therapy. Usually, the benefits from HADT are poor and [...] Read more.
Castrate-resistant prostate cancer (PCa) is a critical situation in which many patients will relapse. Hormonal androgen deprivation therapy (HADT) is the gold standard of care when a patient relapses, following primary surgical or radiation therapy. Usually, the benefits from HADT are poor and recurrent disease after HADT treatment is termed castrate-resistant prostate cancer (CRPC), which is in most cases fatal. The therapeutic regimens for CRPC include chemotherapy with docetaxel, immunotherapy agent sipuleucel-T, the taxane cabazitaxel, the CYP17 inhibitor abiraterone acetate and the androgen receptor (AR) antagonist enzalutamide. Thus, it is imperative to study the inherent property of prostate cancer cells, to resist therapy and reconsider the therapeutic protocols (continuous v’s intermittent). We make use of a hybrid mathematical model which consists of an extension of a very potent ordinary differential equation (ODE) Baez–Kuang model, combined with two Game Theory components: the Minority Game for adaptive behavior and the Axelrod model for heterogeneity behavior. Our study suggests that increasing tumor adaptability, through Minority Game dynamics, improves short-term prostatic-specific antigen (PSA) control and stabilizes therapy cycles. However, this comes at the cost of driving the tumor to a homogeneous, androgen-independent (AI) state, which is therapy-resistant. Conversely, maintaining heterogeneity, via Axelrod dynamics, sustains a mixed population, with androgen-dependent (AD) cells persisting longer and potentially delaying resistance emergence. Full article
Show Figures

Figure 1

18 pages, 1964 KB  
Article
Antileishmanial and Immunomodulatory Activity of Paclitaxel and Docetaxel Combined with Miltefosine and Paromomycin
by Estela Melcón-Fernández, Rafael Balaña-Fouce, Carlos García-Estrada, Rosa M. Reguera, Celia Fernández-Rubio, Marta Cendón-Álvarez and Yolanda Pérez-Pertejo
Int. J. Mol. Sci. 2026, 27(7), 3055; https://doi.org/10.3390/ijms27073055 - 27 Mar 2026
Viewed by 440
Abstract
A wide range of Leishmania species, transmitted by phlebotomine, cause leishmaniasis, which presents diverse clinical manifestations. Leishmaniasis has a high impact on vulnerable communities, primarily affecting people suffering from malnutrition or poor housing. Because leishmaniasis is associated with poverty, access to treatment is [...] Read more.
A wide range of Leishmania species, transmitted by phlebotomine, cause leishmaniasis, which presents diverse clinical manifestations. Leishmaniasis has a high impact on vulnerable communities, primarily affecting people suffering from malnutrition or poor housing. Because leishmaniasis is associated with poverty, access to treatment is limited. In addition, high drug toxicity and therapeutic failure, related to drug resistance, remain major challenges. Therefore, there is a need to develop new therapeutic approaches that are safer and more effective. Drug combinations and repurposing are two strategies used in the development of treatments. The combination of drugs with different mechanisms of action can minimise resistance and allow dose reduction, increasing the likelihood of successful drug repurposing. This study evaluated the antileishmanial effects of combining antitumoral agents (paclitaxel and docetaxel) with standard drugs (miltefosine and paromomycin). Results demonstrated synergistic effects at higher doses. Furthermore, the antitumoral compounds enhanced the host immune response by promoting macrophage polarisation toward the M1 phenotype, essential for parasite control. These findings highlight a promising approach that could improve efficacy and reduce resistance. Full article
(This article belongs to the Section Molecular Pathology, Diagnostics, and Therapeutics)
Show Figures

Figure 1

35 pages, 1310 KB  
Review
Effects of Naringenin in Preclinical Models of Breast Cancer
by Emily C. Irwin, Newman Siu Kwan Sze and Evangelia Tsiani
Biomolecules 2026, 16(3), 480; https://doi.org/10.3390/biom16030480 - 23 Mar 2026
Viewed by 564
Abstract
Breast cancer is the most commonly diagnosed cancer among women, with approximately one in eight women developing the disease during their lifetime. Despite advancements in current treatment options, breast cancer was responsible for an estimated 670,000 deaths worldwide in 2022. This highlights the [...] Read more.
Breast cancer is the most commonly diagnosed cancer among women, with approximately one in eight women developing the disease during their lifetime. Despite advancements in current treatment options, breast cancer was responsible for an estimated 670,000 deaths worldwide in 2022. This highlights the urgent need for the development of novel therapeutic strategies. Historically, plant-derived compounds have played a significant role in cancer therapy, exemplified by widely used chemotherapeutic agents such as paclitaxel and docetaxel. In recent years, increasing attention has been directed toward novel plant-derived compounds as potential anti-cancer agents. Among these, Naringenin, a flavonoid predominantly found in citrus fruits, has shown promising antioxidant, anti-inflammatory, and anti-cancer properties. This review highlights recent studies investigating the effects of Naringenin and its derivatives on breast cancer. Evidence from both in vitro and in vivo animal models suggests that Naringenin may exert anti-tumor activity by inhibiting cell proliferation, promoting apoptosis, modulating key cell signaling pathways, and enhancing radio-sensitivity in breast cancer cells. Although preclinical evidence strongly supports the anticancer potential of Naringenin in breast cancer, comprehensive clinical studies are urgently needed to validate its efficacy and safety in humans. Full article
(This article belongs to the Special Issue Novel Molecules for Cancer Treatment (3rd Edition))
Show Figures

Figure 1

18 pages, 919 KB  
Systematic Review
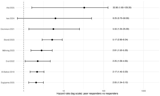
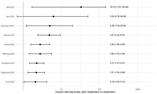
Prognostic Impact and Postoperative Management Following Poor Pathological Response to Perioperative FLOT in Resectable Gastric and GEJ Adenocarcinoma: A Systematic Review and Meta-Analysis
by Ismaell Massalha, Reem Zabit, Samer Hussany, Adham Hijab, Wael Hozaeel, Israel Sandler, Jamal Zidan, Ory Wiesel and Ravit Geva
J. Clin. Med. 2026, 15(6), 2367; https://doi.org/10.3390/jcm15062367 - 20 Mar 2026
Viewed by 538
Abstract
Background: Pathological tumor regression is a key prognostic marker in resectable gastric and gastroesophageal junction (GEJ) adenocarcinoma. Perioperative FLOT (fluorouracil, leucovorin, oxaliplatin, docetaxel) established the modern treatment backbone, and the recent MATTERHORN trial further intensified this paradigm with the addition of durvalumab. However, [...] Read more.
Background: Pathological tumor regression is a key prognostic marker in resectable gastric and gastroesophageal junction (GEJ) adenocarcinoma. Perioperative FLOT (fluorouracil, leucovorin, oxaliplatin, docetaxel) established the modern treatment backbone, and the recent MATTERHORN trial further intensified this paradigm with the addition of durvalumab. However, a substantial proportion of patients fail to achieve major pathological regression, and the prognostic magnitude of poor response in the FLOT era has not been systematically quantified. Methods: We performed a PRISMA 2020–compliant, PROSPERO registered (CRD420251150054) systematic review and meta-analysis. PubMed, Web of Science, Scopus, and Cochrane were searched through September 2025 for studies including patients with resectable gastric/GEJ adenocarcinoma treated with perioperative FLOT followed by curative surgery. Associations between poor pathological response and survival were quantified. Exploratory analyses evaluated completion of postoperative FLOT versus incomplete therapy. Random effects models were applied to pooled hazard ratios (HRs). Results: Twelve studies comprising 4201 resected patients were included in this systematic review; 1817 (43.2%) were classified as poor responders. Poor pathological response was strongly associated with inferior outcomes: pooled HR for overall survival (OS) was 2.73 (95% CI 2.18–3.43; I2=0.0%) and pooled HR for disease-free/recurrence-free survival (DFS/RFS) was 2.68 (95% CI 2.14–3.34; I2=51.2%). Effect direction was consistent across Becker, Mandard, and CAP grading systems. Exploratory analysis of three observational cohorts found an association between completion of postoperative FLOT and improved survival (HR 0.49, 95% CI 0.31–0.79); however, this comparison is inherently confounded by postoperative fitness and treatment selection and should not inform clinical decision-making. Conclusions: Poor pathological response after perioperative FLOT identifies a large, high risk subgroup with approximately threefold inferior survival despite R0 resection. These findings establish contemporary prognostic benchmarks and underscore the absence of prospective evidence guiding postoperative management in poor responders. Full article
(This article belongs to the Special Issue Recent Clinical Advances in Esophageal Surgery)
Show Figures

Figure 1

22 pages, 1450 KB  
Article
Impact of Reporter Type on Signal Detection of Cancer Therapy-Induced Alopecia: A Hypothesis-Generating Study Using the FDA Adverse Event Reporting System
by Airi Yajima and Yoshihiro Uesawa
Pharmaceuticals 2026, 19(3), 445; https://doi.org/10.3390/ph19030445 - 10 Mar 2026
Viewed by 527
Abstract
Background/Objectives: Cancer therapy-induced alopecia (CTIA) profoundly affects patients’ quality of life. This study conducted a disproportionality analysis of CTIA using the FDA Adverse Event Reporting System (FAERS) database to provide an overview of drug-specific signal distributions by systematically evaluating the impact of [...] Read more.
Background/Objectives: Cancer therapy-induced alopecia (CTIA) profoundly affects patients’ quality of life. This study conducted a disproportionality analysis of CTIA using the FDA Adverse Event Reporting System (FAERS) database to provide an overview of drug-specific signal distributions by systematically evaluating the impact of reporter type on CTIA signal detection. Methods: FAERS data from January 2004 to September 2024 were analyzed to extract alopecia-related Preferred Terms included under the Medical Dictionary for Regulatory Activities High Level Term “Alopecias.” Reporting odds ratios (RORs) were calculated to assess disproportionality. A primary analysis including all reports and a stratified analysis restricted to reports submitted by healthcare professionals (HCPs) were performed. No individual case-level clinical review was conducted. Results: Approximately 90% of alopecia reports were associated with female patients, and approximately 40% of these reports were linked to breast cancer. In the disproportionality analysis including all reporters, the highest ROR [95% confidence interval (CI)] was observed for docetaxel [58.31 (57.46–59.17)]. In the analysis restricted to HCP reports, the highest ROR was observed for vismodegib [23.92 (21.86–26.17)], whereas that for docetaxel markedly decreased to 3.68 (3.48–3.89). For molecular targeted agents, statistically significant signals were maintained even in the HCP-restricted analysis. Conclusions: Reporter characteristics substantially influence the detection of alopecia signals, with patients amplifying signals reflecting psychological harm and HCPs amplifying signals reflecting pharmacological plausibility. These findings should be interpreted as hypothesis-generating and warrant further validation using prospective or clinical datasets. Full article
(This article belongs to the Special Issue Pharmacovigilance in Drug Therapy and Adverse Reactions)
Show Figures

Figure 1

32 pages, 1381 KB  
Review
Drug Development in Non-Oncogene-Addicted Non-Small Cell Lung Cancer
by Pedro Cruz, Cristina Boixareu, Diogo J. Silva, Joshua Ting, Rayssa Sena, Steph A. Pang, Stephanie Mullings and Anna Minchom
Cancers 2026, 18(5), 880; https://doi.org/10.3390/cancers18050880 - 9 Mar 2026
Viewed by 1208
Abstract
Non-oncogene-addicted non-small cell lung cancer therapy has seen major advances in recent years. New molecular targets and biomarkers have enabled the development of drugs as diverse as immunotherapies and antibody–drug conjugates, among others. With a pharmacological armamentarium so precise, phase I trials have [...] Read more.
Non-oncogene-addicted non-small cell lung cancer therapy has seen major advances in recent years. New molecular targets and biomarkers have enabled the development of drugs as diverse as immunotherapies and antibody–drug conjugates, among others. With a pharmacological armamentarium so precise, phase I trials have also evolved from exclusively toxicological studies into early efficacy signal-seeking trials. Nonetheless, difficulties remain, with the frequent failure of new drugs when progressing to a phase III setting. Challenges are seen in the setting of later lines therapy (testing against docetaxel), of which there are several examples. These are being tackled with promising new drugs being developed, based on innovative biological rationales. We review the current state of the art of drug development in non-oncogene-addicted non-small cell lung cancer, including advances, new drugs and targets, challenges, and opportunities in drug development. Full article
(This article belongs to the Special Issue Clinical Trials and Outcomes for Non-Small Cell Lung Cancer)
Show Figures

Figure 1

18 pages, 328 KB  
Review
Chemotherapy-Induced Alopecia in Breast Cancer Patients: Treatment-Specific Incidence and Risk of Persistent Hair Loss
by Simonetta I. Gaumond, Sophie Shrestha, Isabella Kamholtz, Gabriela E. Beraja and Joaquin J. Jimenez
Cancers 2026, 18(5), 861; https://doi.org/10.3390/cancers18050861 - 7 Mar 2026
Viewed by 1082
Abstract
Chemotherapy-induced alopecia (CIA) is one of the most common and visible toxicities of breast cancer treatment, yet its true incidence, severity, and long-term outcomes remain inconsistently reported. Although CIA is frequently cited as affecting approximately 65% of patients and persistent alopecia has historically [...] Read more.
Chemotherapy-induced alopecia (CIA) is one of the most common and visible toxicities of breast cancer treatment, yet its true incidence, severity, and long-term outcomes remain inconsistently reported. Although CIA is frequently cited as affecting approximately 65% of patients and persistent alopecia has historically been considered uncommon (1–15%), emerging data suggest a substantially greater burden. We conducted a scoping review of PubMed, EMBASE, SCOPUS, and Cochrane databases to synthesize regimen-specific evidence on the incidence, severity, and persistence of CIA in breast cancer patients. Anthracycline- and taxane-based regimens were associated with the highest risk, with severe alopecia reported in more than 70% of patients and rates approaching 90–100% in combination regimens. Cyclophosphamide further amplified acute CIA when combined with doxorubicin, with reported incidence up to 93%. In contrast, capecitabine and vinorelbine were consistently associated with lower alopecia incidence. Importantly, CIA was not uniformly reversible. Persistent CIA (pCIA) occurred in up to 67% of patients treated with doxorubicin-based regimens and nearly 50% of those receiving docetaxel combinations, substantially higher than historically reported. Despite its high frequency and potential permanence, CIA remains underreported in oncology trials and insufficiently addressed in survivorship care. Recognizing CIA as both an acute toxicity and a potential long-term survivorship concern underscores the need for standardized reporting, longitudinal follow-up, and development of effective preventive strategies in breast cancer care. Full article
Show Figures

Graphical abstract

Back to TopTop