Sign in to use this feature.

Years

Between: -

Subjects

remove_circle_outline
remove_circle_outline
remove_circle_outline
remove_circle_outline
remove_circle_outline
remove_circle_outline
remove_circle_outline
remove_circle_outline
remove_circle_outline

Journals

Article Types

Countries / Regions

remove_circle_outline
remove_circle_outline
remove_circle_outline

Search Results (121)

Search Parameters:
Keywords = direct hydrocarbon indicator

Order results
Result details
Results per page
Select all
Export citation of selected articles as:
10 pages, 1348 KB  
Article
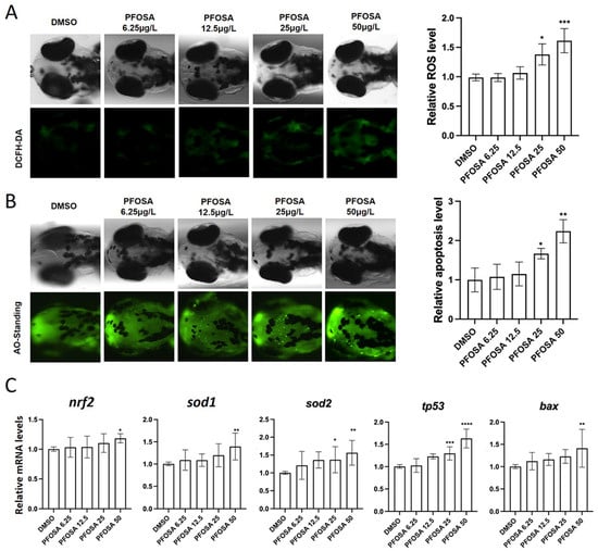
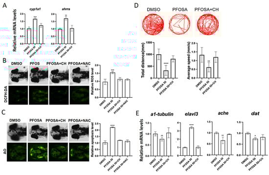
The Aryl Hydrocarbon Receptor Mediates the Neurodevelopmental Toxicity of Perfluorooctane Sulfonamide in Zebrafish Larvae
by Pinyi Chen, Kang Wang, Jie Zhang, Yan Jiang and Tao Chen
Toxics 2025, 13(10), 832; https://doi.org/10.3390/toxics13100832 - 30 Sep 2025
Abstract
Perfluorooctane sulfonamide (PFOSA), the direct precursor to perfluorooctane sulfonate (PFOS), is widely present in the environment. Research has indicated that PFOSA is cardiotoxic and hepatotoxic, but its impact on neurodevelopment remains unclear. In the current study, we observed that exposure of PFOSA caused [...] Read more.
Perfluorooctane sulfonamide (PFOSA), the direct precursor to perfluorooctane sulfonate (PFOS), is widely present in the environment. Research has indicated that PFOSA is cardiotoxic and hepatotoxic, but its impact on neurodevelopment remains unclear. In the current study, we observed that exposure of PFOSA caused neurodevelopmental toxicity in zebrafish embryos in a dose-dependent manner, as evidenced by impaired motor abilities and decreased swimming distance. We then demonstrated that PFOSA exposure downregulated the mRNA expression of neurodevelopment-related genes including a1-tubulin, elavl3, ache and dat. Moreover, PFOSA exposure resulted in dose-dependent oxidative stress, which triggers apoptosis in the brains of zebrafish larvae. We further showed that inhibition of the aryl hydrocarbon receptor (AhR) alleviated the oxidative stress and apoptosis induced by PFOSA, thereby counteracting the neurodevelopmental abnormalities in zebrafish larvae. In conclusion, these findings indicate PFOSA causes neurodevelopmental disorders by inducing oxidative stress and apoptosis through the AhR pathway. Full article
(This article belongs to the Section Reproductive and Developmental Toxicity)
Show Figures

Figure 1

32 pages, 6938 KB  
Article
Modeling the Fire Response of Reactive Powder Concrete Columns with Due Consideration of Transient Thermal Strain
by Qin Rong, Zeyu Chang, Zhihao Lyu and Xiaomeng Hou
Buildings 2025, 15(18), 3287; https://doi.org/10.3390/buildings15183287 - 11 Sep 2025
Viewed by 217
Abstract
Transient thermal strain (TS) is a unique compressive strain that reactive powder concrete (RPC) experiences during temperature rise. RPC has a more rapid TS development than normal concrete (NC) during temperatures of 300 °C~800 °C, and under the same load level, the TS [...] Read more.
Transient thermal strain (TS) is a unique compressive strain that reactive powder concrete (RPC) experiences during temperature rise. RPC has a more rapid TS development than normal concrete (NC) during temperatures of 300 °C~800 °C, and under the same load level, the TS of RPC is 40% to 60% higher than that of NC. However, while TS is known to be significant in RPC, its quantitative influence on the structural fire response and ultimate fire resistance of RPC columns remains insufficiently understood and inadequately modeled, posing a potential risk to fire safety design. In this study, a method for modelling the fire response of RPC columns with due consideration to TS was developed using ABAQUS. The Drucker–Prager model was applied to assess the impact of TS on the fire resistance of RPC columns. The results indicate that ignoring the effect of TS could lead to unsafe fire resistance predictions for RPC columns. The influence of TS on the fire resistance performance of RPC columns increases with the increase in cross-sectional dimensions. When the cross-sectional dimension of RPC columns increases from 305 mm to 500 mm, the influence of TS on the fire resistance of RPC columns increases from 22% to 43%. Under the same load, the influence of TS on the fire resistance of RPC columns is 31.3%, which is greater than that on NC columns. When the hydrocarbon heating curve is used, if the influence of TS is not considered, the fire resistance will be overestimated by 18.2% and 37.7%. Under fire, the existence of TS will lead to a further increase in the compressive stress of the RPC element in the relatively low temperature region, resulting in a greater stress redistribution, and accelerating the RPC column to reach the fire resistance. Therefore, it is crucial to clearly consider TS for the accurate fire resistance prediction and safe fire protection design of RPC columns. Crucially, these findings have direct significance for the fire protection design of actual projects, such as liquefied petroleum stations. Full article
(This article belongs to the Special Issue Fire Science and Safety of Building Structure)
Show Figures

Figure 1

17 pages, 2868 KB  
Article
Study on the Influence of ZM Modifier on the Rheological Properties and Microstructural Characteristics of Asphalt
by Yining Wang, Zhen Zang and Wenyuan Xu
Coatings 2025, 15(9), 1069; https://doi.org/10.3390/coatings15091069 - 11 Sep 2025
Viewed by 308
Abstract
As traffic load continuously rises and climatic conditions increasingly vary, the performance of conventional base asphalt can no longer satisfy the needs of modern road engineering in low-temperature cracking resistance, high-temperature stability, and long-term durability. Therefore, the development of novel and efficient asphalt [...] Read more.
As traffic load continuously rises and climatic conditions increasingly vary, the performance of conventional base asphalt can no longer satisfy the needs of modern road engineering in low-temperature cracking resistance, high-temperature stability, and long-term durability. Therefore, the development of novel and efficient asphalt modifiers holds significant engineering value and practical importance. In this study, modified asphalt was prepared using varying dosages of ZM modifier (direct-injection asphalt mixture modified polymer additive). A series of experiments was executed to assess its influence on asphalt properties. First, fundamental property tests were implemented to determine the regulating effect of the ZM modifier on basic physical performances, like the softening point and penetration of the base asphalt. Penetration tests at different temperatures were performed to calculate the penetration index, thereby assessing the material’s temperature sensitivity. Subsequently, focusing on temperature as a key factor, tests on temperature sweep, and multiple stress creep recovery (MSCR) were implemented to delve into the deformation resistance and creep recovery behavior of the modified asphalt under high-temperature conditions. In addition, bending beam rheometer (BBR) experiments were introduced to attain stiffness modulus and creep rate indices, which were applied to appraise the low-temperature rheological performance. Aside from Scanning Electron Microscopy (SEM), Fourier Transform Infrared Spectroscopy (FTIR) was utilized to explore the mechanism by which the ZM modifier influences the asphalt’s functional group composition and microstructure. Our findings reveal that the ZM modifier significantly increases the asphalt’s softening point and penetration index, reduces penetration and temperature sensitivity, and enhances high-temperature stability. Under high-temperature conditions, the ZM modifier adjusts the viscoelastic balance of asphalt, hence enhancing its resistance to flow deformation and its capacity for creep recovery. In low-temperature environments, the modifier increases the stiffness modulus of asphalt and improves its crack resistance. FTIR analyses reveal that the ZM modifier does not introduce new functional groups, indicating a physical modification process. However, by enhancing the cross-linked structure and increasing the hydrocarbon content within the asphalt, it strengthens the adhesion between the asphalt and aggregates. Overall, the asphalt’s performance improvement positively relates to the dosage of the ZM modifier, providing both theoretical basis and experimental support for its application in road engineering. Full article
(This article belongs to the Special Issue Surface Treatments and Coatings for Asphalt and Concrete)
Show Figures

Figure 1

24 pages, 8255 KB  
Article
Practical Approach for Formation Damage Control in CO2 Gas Flooding in Asphaltenic Crude Systems
by David Sergio, Derrick Amoah Oladele, Francis Dela Nuetor, Himakshi Goswami, Racha Trabelsi, Haithem Trabelsi and Fathi Boukadi
Processes 2025, 13(9), 2740; https://doi.org/10.3390/pr13092740 - 27 Aug 2025
Viewed by 445
Abstract
CO2 flooding has become a strategic tool for enhanced oil recovery and reservoir management in mature fields. This technique, however, is rarely utilized in asphaltenic crude oil systems, due to the likely occurrence of high asphaltene precipitation. The effect of asphaltene concentrations [...] Read more.
CO2 flooding has become a strategic tool for enhanced oil recovery and reservoir management in mature fields. This technique, however, is rarely utilized in asphaltenic crude oil systems, due to the likely occurrence of high asphaltene precipitation. The effect of asphaltene concentrations and CO2 injection pressures has mostly been the focus of studies in determining asphaltene precipitation rates. However, asphaltene precipitation is not the only direct factor to be considered in predicting the extent of damage in an asphaltenic crude oil system. In this study, a compositional reservoir simulation was conducted using Eclipse 300 to investigate the injection pressure at which asphaltene-induced formation damage can be avoided during both miscible and immiscible CO2 flooding in an asphaltenic crude system. Simulation results indicate that asphaltene-induced permeability reduction exceeded 35% in most affected zones, with a corresponding drop in injectivity of 28%. Cumulative oil recovery improved by 19% compared to base cases without CO2 injection, achieving peak recovery after approximately 4200 days of simulation time. As CO2 was injected below the Minimum Miscibility Pressure (MMP) of 2079.2 psi, a significantly lower asphaltene precipitation was observed near the injector. This could be attributed to the stripping of lighter hydrocarbon components (C2–C7+) occurring in the transition zone at the gas–oil interface. Injecting CO2 at pressures above the MMP resulted in precipitation occurring throughout the entire reservoir at 3200 psia and 1000 bbl/day injection rates. An increase in the injection rate at pressures above the MMP increased the rate of precipitation. However, a further increase in the injection rate from 1000 bbl/day to 4200 bbl/day resulted in a decrease in asphaltene deposition. The pressure drop in the water phase caused by pore throat increase demonstrated that water injection was effective in removing asphaltene deposits and restoring permeability. This work provides critical insights into optimizing CO2 injection strategies to enhance oil recovery while minimizing asphaltene-induced formation damage in heavy oil reservoirs. Full article
Show Figures

Figure 1

29 pages, 3331 KB  
Article
Advanced Delayed Acid System for Stimulation of Ultra-Tight Carbonate Reservoirs: A Field Study on Single-Phase, Polymer-Free Delayed Acid System Performance Under Extreme Sour and High-Temperature Conditions
by Charbel Ramy, Razvan George Ripeanu, Daniel A. Hurtado, Carlos Sirlupu, Salim Nassreddine, Maria Tănase, Elias Youssef Zouein, Alin Diniță, Constantin Cristian Muresan and Ayham Mhanna
Processes 2025, 13(8), 2547; https://doi.org/10.3390/pr13082547 - 12 Aug 2025
Viewed by 710
Abstract
This field study describes the successful implementation and evaluation of a Polymer-free Delayed Acid System, a next-generation acid retarder system that is chemically superior to traditional emulsified acid systems with an amphoteric-based surfactant. It is a polymer-free system that stimulates ultra-tight carbonate reservoirs [...] Read more.
This field study describes the successful implementation and evaluation of a Polymer-free Delayed Acid System, a next-generation acid retarder system that is chemically superior to traditional emulsified acid systems with an amphoteric-based surfactant. It is a polymer-free system that stimulates ultra-tight carbonate reservoirs in extreme sour and high-temperature conditions. The candidate well, located in an onshore gulf region field, for a major oil and gas company demonstrated chronically unstable production behavior for over two years, with test volumes fluctuating unpredictably between 200 and 400 barrels of oil per day. This indicated severe near-wellbore damage, high skin, and limited matrix permeability (<0.3 mD). The well was chosen for a pilot trial of the Polymer-free Delayed Acid System technology after a thorough formation study, which included mineralogical characterization and capillary diagnostics. The innovative acid retarder formulation, designed for deep matrix penetration and controlled acid–rock reaction, uses intrinsic encapsulation kinetics to significantly increase the acid’s reactivity, allowing it to bypass damaged zones, minimize acid leak-off, and initiate dominant wormhole propagation into the tight formation. The stimulation procedure began with a custom pre-flush designed to change nanoscale wettability and interfacial tension, so increasing acid displacement and assuring effective contact with the formation rock. Real-time injectivity testing and operational data collecting were performed prior to, during, and following the acid job, with pre-stimulation injectivity peaking at 1.2 bpm, indicating poor formation conductivity. Treatment with the Polymer-free Delayed Acid System resulted in a 592% increase in post-stimulation injectivity, indicating significant increases in near-wellbore permeability and successful propagation. However, a substantial operational difficulty arose: the well remained shut down for more than two months following the acid stimulation work due to surface infrastructure delays, notably the scheduling and execution of a flowline cleanup campaign. This lengthy closure slowed immediate flowback analysis and impeded direct assessment of treatment performance because production could not be tracked in real time. Despite this, once the surface system was operational and the well was open to flow, a structured production testing program was carried out over four quarterly intervals. The well regularly produced at an average stable rate of 500 bbl/day, more than doubling pre-treatment performance and demonstrating the long-term effectiveness and mechanical durability of the acid-induced wormhole network. Despite the post-job shut-in, the Polymer-free Delayed Acid System maintained the stimulating impact even under non-ideal settings, demonstrating its robustness. The Polymer-free Delayed Acid System outperforms conventional emulsified acid systems, giving better control over acid placement and reactivity, especially under severe reservoir conditions with bottomhole temperatures reaching 200 °F. This project offers a field-proven methodology that combines advanced chemical engineering, formation-specific design, and live diagnostics, as well as a scalable blueprint for unlocking hydrocarbon potential in similarly complicated, low-permeability reservoirs. Full article
(This article belongs to the Special Issue Advanced Technology in Unconventional Resource Development)
Show Figures

Figure 1

21 pages, 4264 KB  
Article
Study on the Performance Restoration of Aged Asphalt Binder with Vegetable Oil Rejuvenators: Colloidal Stability, Rheological Properties, and Solubility Parameter Analysis
by Heng Yan, Xinxin Cao, Wei Wei, Yongjie Ding and Jukun Guo
Coatings 2025, 15(8), 917; https://doi.org/10.3390/coatings15080917 - 6 Aug 2025
Viewed by 2395
Abstract
This study evaluates the effectiveness of various rejuvenating oils, including soybean oil (N-oil), waste frying oil (F-oil), byproduct oil (W-oil), and aromatic hydrocarbon oil (A-oil), in restoring aged asphalt coatings by reducing asphaltene flocculation and improving colloidal stability. The rejuvenators were incorporated into [...] Read more.
This study evaluates the effectiveness of various rejuvenating oils, including soybean oil (N-oil), waste frying oil (F-oil), byproduct oil (W-oil), and aromatic hydrocarbon oil (A-oil), in restoring aged asphalt coatings by reducing asphaltene flocculation and improving colloidal stability. The rejuvenators were incorporated into aged asphalt binder via direct mixing at controlled dosages. Their effects were assessed using microscopy, droplet diffusion analysis, rheological testing (DSR and BBR), and molecular dynamics simulations. The aim is to compare the compatibility, solubility behavior, and rejuvenation potential of plant-based and mineral-based oils. The results indicate that N-oil and F-oil promote asphaltene aggregation, which supports structural rebuilding. In contrast, A-oil and W-oil act as solvents that disperse asphaltenes. Among the tested oils, N-oil exhibited the best overall performance in enhancing flowability, low-temperature flexibility, and chemical compatibility. This study presents a novel method to evaluate rejuvenator effectiveness by quantifying colloidal stability through grayscale analysis of droplet diffusion patterns. This integrated approach offers both mechanistic insights and practical guidance for selecting bio-based rejuvenators in asphalt recycling. Full article
(This article belongs to the Section Environmental Aspects in Colloid and Interface Science)
Show Figures

Figure 1

21 pages, 3403 KB  
Review
Research Progress on Emerging Pollutants in Watershed Water Bodies: A Bibliometric Approach
by Lei Chen, Yuhan Liu, Chunzhong Wei, Yanbo Jiang, Si Zeng, Chunfang Zhang, Wenjie Zhang and Yue Jin
Water 2025, 17(14), 2076; https://doi.org/10.3390/w17142076 - 11 Jul 2025
Viewed by 605
Abstract
Watershed water bodies, as a key part of the Earth’s water cycle, were identified as an important destination for emerging pollutants. However, existing research primarily focused on single environmental zones, such as lakes or rivers, lacking a comprehensive understanding at the watershed scale. [...] Read more.
Watershed water bodies, as a key part of the Earth’s water cycle, were identified as an important destination for emerging pollutants. However, existing research primarily focused on single environmental zones, such as lakes or rivers, lacking a comprehensive understanding at the watershed scale. Scientific knowledge mapping and tools, such as Bibliometrics, VOSviewer, and CiteSpace, were employed to conduct a comprehensive analysis of literature on emerging pollutants in watershed water bodies from the WOSCC database. The results indicated that, from 2000 to 2024, research themes in this field gradually expanded from the identification and detection of pollutants to source analysis, environmental behavior, ecological effects, risk assessment, and social governance. Keyword co-occurrence analysis revealed high-frequency terms such as “waste-water,” “persistent organic pollutants,” “polycyclic aromatic hydrocarbons,” and pollutants related to sediments. Burst keyword analysis showed that early keywords like “polychlorinated biphenyls” were gradually replaced by more recent terms like “particles.” Additionally, it was found that cooperation between China and the United States was close, and research was increasingly interdisciplinary. Finally, the main challenges in the current research were summarized, and future research directions were proposed, aiming to provide theoretical support and data foundation for scientific studies and policymaking concerning emerging pollutants in watershed water bodies. Full article
(This article belongs to the Special Issue Water Treatment Technology for Emerging Contaminants, 2nd Edition)
Show Figures

Figure 1

21 pages, 325 KB  
Article
Antioxidant and Quality Effects of Red Grape Pomace in Barbecued Pork Burgers: Implications for PAH Formation
by María Jesús Petrón, María Jesús Martín-Mateos, Miriam Sánchez-Ordóñez, Belén Godoy and María Rosario Ramírez-Bernabé
Antioxidants 2025, 14(7), 832; https://doi.org/10.3390/antiox14070832 - 7 Jul 2025
Viewed by 520
Abstract
The growing concern over the presence of polycyclic aromatic hydrocarbons (PAHs) in grilled meats has intensified the search for natural mitigation strategies. This study evaluates the effect of red grape pomace (RGP), a natural by-product with antioxidant properties, on the lipid stability, color, [...] Read more.
The growing concern over the presence of polycyclic aromatic hydrocarbons (PAHs) in grilled meats has intensified the search for natural mitigation strategies. This study evaluates the effect of red grape pomace (RGP), a natural by-product with antioxidant properties, on the lipid stability, color, fatty acid profile, volatile compounds, and PAHs formation in barbecued pork burgers. Unlike previous studies focusing on polyphenol extracts, this work investigates, for the first time, the direct incorporation of whole RGP stabilized by high hydrostatic pressure (HHP), a method that preserves its bioactive profile and ensures food safety. Incorporation of RGP at different levels (0.5%, 1%, and 3%) demonstrates its potential as a functional ingredient in meat products. Our results show that RGP effectively inhibits lipid oxidation, as indicated by significantly lower malondialdehyde (MDA) levels (p < 0.001) compared to control batches. It also modified the fatty acid profile by reducing saturated fatty acids and increasing the linoleic acid content (up to 15.56% at the 3% level). As the RPG concentration increased, color parameters (lightness, redness, yellowness, chroma, and hue) decreased significantly (p < 0.001), particularly at higher pomace levels (1% and 3%). The RGP did not significantly affect the PAH concentration, indicating its safe use in barbecued products. However, it selectively influenced volatile compounds, decreasing the hydrocarbon levels at higher concentrations, likely due to its antioxidant properties. These findings suggest that stabilized RGP may serve as a natural additive that enhances the nutritional quality and reduces lipid oxidation, without promoting PAH formation in thermally processed meats. Full article
Show Figures

Graphical abstract

25 pages, 3599 KB  
Article
Sustainable Production of Eco-Friendly, Low-Carbon, High-Octane Gasoline Biofuels Through a Synergistic Approach for Cleaner Transportation
by Tamer M. M. Abdellatief, Ahmad Mustafa, Mohamed Koraiem M. Handawy, Muhammad Bakr Abdelghany and Xiongbo Duan
Fuels 2025, 6(3), 49; https://doi.org/10.3390/fuels6030049 - 23 Jun 2025
Viewed by 984
Abstract
This research work seeks to introduce eco-friendly, low-carbon, and high-octane biofuel gasoline production using a synergistic approach. Four types of high-octane gasoline, including SynergyFuel-92, SynergyFuel-95, SynergyFuel-98, and SynergyFuel-100, were generated, emphasizing the deliberate combination of petroleum-derived gasoline fractions using reformate, isomerate, and delayed [...] Read more.
This research work seeks to introduce eco-friendly, low-carbon, and high-octane biofuel gasoline production using a synergistic approach. Four types of high-octane gasoline, including SynergyFuel-92, SynergyFuel-95, SynergyFuel-98, and SynergyFuel-100, were generated, emphasizing the deliberate combination of petroleum-derived gasoline fractions using reformate, isomerate, and delayed coking (DC) naphtha with octane-boosting compounds—bio-methanol and bio-ethanol. A set of tests have been performed to examine the effects of antiknock properties, density, oxidation stability, distillation range characteristics, hydrocarbon composition, vapor pressure, and the volatility index on gasoline blends. The experimental results indicated that the gasoline blends made from biofuel (SynergyFuel-92, -95, -98, and 100) showed adherence to important fuel quality criteria in the USA, Europe, and China. These blends had good characteristics, such as low quantities of benzene and sulfur, regulated levels of olefins and aromatics, and good distillation qualities. By fulfilling these strict regulations, Synergy Fuel is positioned as a competitive and eco-friendly substitute for traditional gasoline. The results reported that SynergyFuel-100 demonstrated the strongest hot-fuel-handling qualities and resistance to vapor lock among all the mentioned Synergy Fuels. Finally, the emergence of eco-friendly, low-carbon, and high-octane biofuel gasoline production with synergistic benefits is a big step in the direction of sustainable transportation. Full article
(This article belongs to the Special Issue Sustainability Assessment of Renewable Fuels Production)
Show Figures

Graphical abstract

15 pages, 291 KB  
Review
Inflammatory Arthritis and the Environment: Causes and Consequences of Spondyloarthritis
by Maurizio Benucci, Edda Russo, Francesca Li Gobbi, Mariangela Manfredi and Maria Infantino
J. Pers. Med. 2025, 15(6), 237; https://doi.org/10.3390/jpm15060237 - 5 Jun 2025
Viewed by 1161
Abstract
The extensive research and studies conducted over the past decade have greatly improved our comprehension of the pathogenesis and risk factors associated with Spondyloarthritis (SpA). In addition, they have contributed to the advancement of novel therapeutic approaches. Although genetics still represents the primary [...] Read more.
The extensive research and studies conducted over the past decade have greatly improved our comprehension of the pathogenesis and risk factors associated with Spondyloarthritis (SpA). In addition, they have contributed to the advancement of novel therapeutic approaches. Although genetics still represents the primary risk factor for SpA, increasing evidence presented in this review suggests that environmental factors—such as air pollution, smoking, gut microbiota (GM), infections, and diet—also contribute to its pathogenesis. In detail, environmental particulate matters (PMs), which include ligands for the aryl hydrocarbon receptor—a cytosolic transcription factor responsive to toxic substances—facilitate the differentiation of T Helper 17 (Th17) cells, potentially exacerbating the autoinflammatory processes associated with SpA. Furthermore, smoking influences both the cellular and humoral aspects of the immune response, resulting in leukocytosis, impaired leukocyte functionality, and a decrease in various cytokines and soluble receptors, including interleukin (IL) 15, IL-1 receptor antagonist (IL-1Ra), IL-6, soluble IL-6 receptor (sIL-6R), as well as the vascular endothelial growth factor (VEGF) receptor. Studies have indicated that patients with SpA exhibit an increased prevalence of antibodies directed against a conserved epitope shared by the human leukocyte antigen B27 (HLA-B27)- and Klebsiella nitrogenase, in comparison to HLA-B27-positive controls. Additionally, current evidence regarding the GM suggests the presence of a gut–joint–skin axis, wherein the disruption of the mucosal barrier by specific bacterial species may enhance permeability to the gut-associated lymphoid tissue (GALT), resulting in localized inflammation mediated by Th1 and Th17 cells, as well as IL-17A. Finally, this review discusses the role of diet in shaping the microbial composition and its contribution to the pathogenesis of SpA. A comprehensive understanding of the mechanisms by which environmental factors influence the pathogenesis and progression of the disease could facilitate the development of novel personalized therapies targeting both external and internal environmental exposures, such as the gut microbial ecosystem. Full article
(This article belongs to the Special Issue Current Trends and Advances in Spondyloarthritis)
19 pages, 2859 KB  
Article
Produced Water Use for Hydrogen Production: Feasibility Assessment in Wyoming, USA
by Cilia Abdelhamid, Abdeldjalil Latrach, Minou Rabiei and Kalyan Venugopal
Energies 2025, 18(11), 2756; https://doi.org/10.3390/en18112756 - 26 May 2025
Cited by 1 | Viewed by 1098
Abstract
This study evaluates the feasibility of repurposing produced water—an abundant byproduct of hydrocarbon extraction—for green hydrogen production in Wyoming, USA. Analysis of geospatial distribution and production volumes reveals that there are over 1 billion barrels of produced water annually from key basins, with [...] Read more.
This study evaluates the feasibility of repurposing produced water—an abundant byproduct of hydrocarbon extraction—for green hydrogen production in Wyoming, USA. Analysis of geospatial distribution and production volumes reveals that there are over 1 billion barrels of produced water annually from key basins, with a general total of dissolved solids (TDS) ranging from 35,000 to 150,000 ppm, though Wyoming’s sources are often at the lower end of this spectrum. Optimal locations for hydrogen production hubs have been identified, particularly in high-yield areas like the Powder River Basin, where the top 2% of fields contribute over 80% of the state’s produced water. Detailed water-quality analysis indicates that virtually all of the examined sources exceed direct electrolyzer feed requirements (e.g., <2000 ppm TDS, <0.1 ppm Fe/Mn for target PEM systems), necessitating pre-treatment. A review of advanced treatment technologies highlights viable solutions, with estimated desalination and purification costs ranging from USD 0.11 to USD 1.01 per barrel, potentially constituting 2–6% of the levelized cost of hydrogen (LCOH). Furthermore, Wyoming’s substantial renewable-energy potential (3000–4000 GWh/year from wind and solar) could sustainably power electrolysis, theoretically yielding approximately 0.055–0.073 million metric tons (MMT) of green hydrogen annually (assuming 55 kWh/kg H2), a volume constrained more by energy availability than water supply. A preliminary economic analysis underscores that, while water treatment (2–6% LCOH) and transportation (potentially > 10% LCOH) are notable, electricity pricing (50–70% LCOH) and electrolyzer CAPEX (20–40% LCOH) are dominant cost factors. While leveraging produced water could reduce freshwater consumption and enhance hydrogen production sustainability, further research is required to optimize treatment processes and assess economic viability under real-world conditions. This study emphasizes the need for integrated approaches combining water treatment, renewable energy, and policy incentives to advance a circular economy model for hydrogen production. Full article
(This article belongs to the Special Issue Advances in Hydrogen Energy IV)
Show Figures

Figure 1

23 pages, 5161 KB  
Article
Correlating the Effects of UV Aging on the Macro-Micro Behaviors of Asphalt with Its Molecular Mechanisms
by Han Xi, Lingyun Kong, Shixiong Hu and Songxiang Zhu
Materials 2025, 18(10), 2165; https://doi.org/10.3390/ma18102165 - 8 May 2025
Cited by 1 | Viewed by 600
Abstract
UV radiation can change the internal molecular composition, macroscopic rheological properties, and microscopic chemical composition of asphalt. To study the effect of ultraviolet aging on asphalt and its structure–activity relationship, its rheological properties were measured by dynamic shear rheology and multiple stress recovery [...] Read more.
UV radiation can change the internal molecular composition, macroscopic rheological properties, and microscopic chemical composition of asphalt. To study the effect of ultraviolet aging on asphalt and its structure–activity relationship, its rheological properties were measured by dynamic shear rheology and multiple stress recovery creep tests, its chemical compositions were measured by component composition, elemental composition, and infrared spectrum tests, and its molecular weight, distribution, and molecular structure were determined by gel permeation chromatography and nuclear magnetic resonance tests. Then, the molecular weight and molecular structure, rheological properties, and microchemical aging behavior of asphalt after UV aging were characterized by correlation analysis, and the structure–activity relationship was analyzed. The results show that the deformation resistance and elastic recovery ability of asphalt after UV aging are enhanced, and the flow performance is decreased. The ultraviolet radiation caused the aromatic hydrocarbons containing naphthenes and long alkyl chains in the asphalt to break and connect with asphaltenes with a ring structure. The asphaltene content in each bitumen sample exceeded 46%, and that in KL reached 55%, indicating that the bitumen changed into a gel structure. UV aging causes the aggregation of asphalt molecules, and the aggregation of molecules narrows the molecular distribution boundary and moves in the direction of macromolecules, resulting in the reduction of the dispersion coefficient by 2–10%. Hydrogen atoms will undergo condensation and substitution reactions due to long-chain breaking, cyclization, or aromatization under UV action, and the breaking of C=C bonds in carbon atoms will increase the stable aromatic ring, strengthen the stiffness of the molecular backbone, and make it difficult for the backbone to spin. Through correlation analysis, it was found that the molecular composition index could characterize the aging behavior index of asphalt, and that the aromatic structure was the most critical molecular change. Further, it was found that the sulfoxide group and carbonyl group could be used as evaluation criteria for the UV aging of asphalt because the correlation between them was above 0.7. This study provides an essential index reference for evaluating the performance change of asphalt under ultraviolet aging to save testing time. Moreover, the molecular structure characterization revealed the changes in internal molecular composition that were behind the observed aging properties, providing a theoretical basis for research on asphalt anti-aging technology. Full article
(This article belongs to the Section Construction and Building Materials)
Show Figures

Figure 1

17 pages, 6045 KB  
Article
Formation Mechanism of Granitic Basement Reservoir Linked to Felsic Minerals and Tectonic Stress in the Qiongdongnan Basin, South China Sea
by Qianwei Hu, Tengfei Zhou, Xiaohu He, Zhihong Chen, Youyuan Que, Anqing Chen and Wenbo Wang
Minerals 2025, 15(5), 457; https://doi.org/10.3390/min15050457 - 28 Apr 2025
Viewed by 582
Abstract
Recent exploration efforts in the Qiongdongnan Basin have revealed hydrocarbon resources within granitic basement rocks in buried hill traps. However, the formation mechanisms and primary controlling factors of these reservoirs remain poorly understood. In this study, we utilized data from six wells in [...] Read more.
Recent exploration efforts in the Qiongdongnan Basin have revealed hydrocarbon resources within granitic basement rocks in buried hill traps. However, the formation mechanisms and primary controlling factors of these reservoirs remain poorly understood. In this study, we utilized data from six wells in the Qiongdongnan Basin, including sidewall cores, thin sections, imaging logging, and seismic reflection profiles, to analyze the petrological characteristics, pore systems, and fracture networks of the deep basement reservoir. The aim of our study was to elucidate the reservoir formation mechanisms and identify the key controlling factors. The results indicate that the basement lithology is predominantly granitoid, intruded during the late Permian to Triassic. These rocks are characterized by high felsic mineral content (exceeding 90% on average), with them possessing favorable brittleness and solubility properties. Fractures identified from sidewall cores and interpreted from image logging can be categorized into two main groups: (1) NE-SW trending conjugate shear fractures with sharp dip angles and (2) NW-SE trending conjugate shear fractures with sharp angles. An integrated analysis of regional tectonic stress fields suggests that the NE-trending fractures and associated faults were formed by compressional stresses related to the Indosinian closure of the ancient Tethys Ocean. In contrast, the NW-trending fractures and related faults resulted from southeast-directed compressional stresses during the Yanshanian subduction event. During the subsequent Cenozoic extensional phase, these fractures were reactivated, creating effective storage spaces for hydrocarbons. The presence of calcite and siliceous veins within the reservoir indicates the influence of meteoric water and magmatic–hydrothermal fluid activities. Meteoric water weathering exerted a depth-dependent dissolution effect on feldspathoid minerals, leading to the formation of fracture-related pores near the top of the buried hill trap during the Mesozoic exposure period. Consequently, the combination of high-density fractures and dissolution pores forms a vertically layered reservoir within the buried hill trap. The distribution of potential hydrocarbon targets in the granitic basement is closely linked to the surrounding tectonic framework. Full article
Show Figures

Figure 1

35 pages, 13922 KB  
Review
Advances on Deflagration to Detonation Transition Methods in Pulse Detonation Engines
by Zhiwu Wang, Weifeng Qin, Lisi Wei, Zixu Zhang and Yuxiang Hui
Energies 2025, 18(8), 2109; https://doi.org/10.3390/en18082109 - 19 Apr 2025
Cited by 4 | Viewed by 1929
Abstract
Pulse detonation engines (PDEs) have become a transformative technology in the field of aerospace propulsion due to the high thermal efficiency of detonation combustion. However, initiating detonation waves within a limited space and time is key to their engineering application. Direct initiation, though [...] Read more.
Pulse detonation engines (PDEs) have become a transformative technology in the field of aerospace propulsion due to the high thermal efficiency of detonation combustion. However, initiating detonation waves within a limited space and time is key to their engineering application. Direct initiation, though theoretically feasible, requires very high critical energy, making it almost impossible to achieve in engineering applications. Therefore, indirect initiation methods are more practical for triggering detonation waves that produce a deflagration wave through a low-energy ignition source and realizing deflagration to detonation transition (DDT) through flame acceleration and the interaction between flames and shock waves. This review systematically summarizes recent advancements in DDT methods in pulse detonation engines, focusing on the basic principles, influencing factors, technical bottlenecks, and optimization paths of the following: hot jet ignition initiation, obstacle-induced detonation, shock wave focusing initiation, and plasma ignition initiation. The results indicate that hot jet ignition enhances turbulent mixing and energy deposition by injecting energy through high-energy jets using high temperature and high pressure; this can reduce the DDT distance of hydrocarbon fuels by 30–50%. However, this approach faces challenges such as significant jet energy dissipation, flow field instability, and the complexity of the energy supply system. Solid obstacle-induced detonation passively generates turbulence and shock wave reflection through geometric structures to accelerate flame propagation, which has the advantages of having a simple structure and high reliability. However, the problem of large pressure loss and thermal fatigue restricts its long-term application. Fluidic obstacle-induced detonation enhances mixing uniformity through dynamic disturbance to reduce pressure loss. However, its engineering application is constrained by high energy consumption requirements and jet–mainstream coupling instability. Shock wave focusing utilizes concave cavities or annular structures to concentrate shock wave energy, which directly triggers detonation under high ignition efficiency and controllability. However, it is extremely sensitive to geometric parameters and incident shock wave conditions, and the structural thermal load issue is prominent. Plasma ignition generates active particles and instantaneous high temperatures through high-energy discharge, which chemically activates fuel and precisely controls the initiation sequence, especially for low-reactivity fuels. However, critical challenges, such as high energy consumption, electrode ablation, and decreased discharge efficiency under high-pressure environments, need to be addressed urgently. In order to overcome the bottlenecks in energy efficiency, thermal management, and dynamic stability, future research should focus on multi-modal synergistic initiation strategies, the development of high-temperature-resistant materials, and intelligent dynamic control technologies. Additionally, establishing a standardized testing system to quantify DDT distance, energy thresholds, and dynamic stability indicators is essential to promote its transition to engineering applications. Furthermore, exploring the DDT mechanisms of low-carbon fuels is imperative to advance carbon neutrality goals. By summarizing the existing DDT methods and technical bottlenecks, this paper provides theoretical support for the engineering design and application of PDEs, contributing to breakthroughs in the fields of hypersonic propulsion, airspace shuttle systems, and other fields. Full article
(This article belongs to the Section I2: Energy and Combustion Science)
Show Figures

Figure 1

17 pages, 7857 KB  
Article
Geochemical Characteristics and Hydrocarbon Accumulation Model of Natural Gas in the Third Member of the Oligocene Lingshui Formation in the Baodao Sag, Qiongdongnan Basin, South China Sea
by Xue Yan, Nan Wu, Jun Gan, Yang Tian, Xiaofeng Xiong, Yong Feng and Gaokun Zuo
J. Mar. Sci. Eng. 2025, 13(4), 774; https://doi.org/10.3390/jmse13040774 - 14 Apr 2025
Viewed by 573
Abstract
The deep-water area of the Qiongdongnan basin is currently a hot topic for exploration. The discovery of gas fields in the Baodao sag confirms its abundant oil and gas resources and potential, making it of significant economic and strategic importance. The complexity of [...] Read more.
The deep-water area of the Qiongdongnan basin is currently a hot topic for exploration. The discovery of gas fields in the Baodao sag confirms its abundant oil and gas resources and potential, making it of significant economic and strategic importance. The complexity of sedimentary structural evolution within the Baodao sag makes the process of oil and gas accumulation in the area extremely complex, and the law of natural gas enrichment is difficult to grasp, resulting in unclear exploration directions. Therefore, this study focuses on the third member of the Lingshui Formation in the Paleogene of the Baodao sag. Based on the abundant thin section, scanning electron microscopy, 3D seismic and geochemical analysis data in the area, through analyzing the density of natural gas, the proportion of hydrocarbon and non-hydrocarbon components, the dryness coefficient carbon, and the isotopic characteristics, combined with the deep natural gas genesis discrimination chart, the types and genesis types of natural gas and organic matter in the sag are clarified. In addition, combined with the package and BasinMod 2009 software, the filling period and reservoir-filling process were clarified and restored. At the same time, the reservoir formation characteristics of the different fault-step zones inside the sag were dissected and the primary and secondary migration of natural gas were analyzed in order to clarify the types and characteristics of different fault-step zone transport systems. Finally, the research findings indicate that there are two reservoir formation modes developed within the depression, as follows: “multiple hydrocarbon generation and control sources—continuous vertical control of large faults—lateral sand body convergence (T + Z-type transport)—multiple cap layer closure” and “mixed-source hydrocarbon supply—continuous vertical control of large faults—short lateral sand body convergence (Z-type transport)—multiple cap layer closure”, providing an important basis for the next exploration of the basin. Full article
Show Figures

Figure 1

Back to TopTop