Sign in to use this feature.

Years

Between: -

Subjects

remove_circle_outline
remove_circle_outline
remove_circle_outline
remove_circle_outline
remove_circle_outline
remove_circle_outline
remove_circle_outline
remove_circle_outline
remove_circle_outline

Journals

remove_circle_outline
remove_circle_outline
remove_circle_outline
remove_circle_outline
remove_circle_outline
remove_circle_outline
remove_circle_outline
remove_circle_outline
remove_circle_outline
remove_circle_outline

Article Types

Countries / Regions

remove_circle_outline
remove_circle_outline
remove_circle_outline
remove_circle_outline
remove_circle_outline
remove_circle_outline

Search Results (976)

Search Parameters:
Keywords = dimensionless model

Order results
Result details
Results per page
Select all
Export citation of selected articles as:
21 pages, 3633 KB  
Article
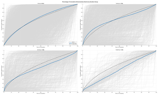
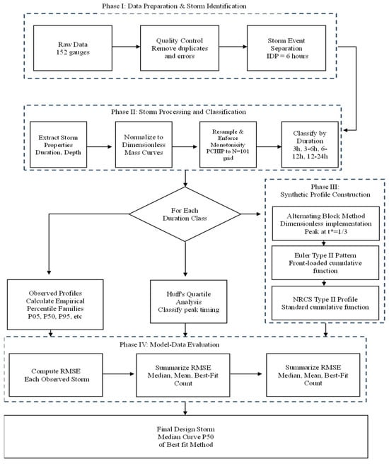
Development and Evaluation of Dimensionless Design Storm Hyetographs for Southwestern Saudi Arabia in a Hyper-Arid Climate
by Raied Alharbi
Atmosphere 2025, 16(11), 1237; https://doi.org/10.3390/atmos16111237 - 27 Oct 2025
Abstract
Design storm hyetographs are essential inputs for hydrological modeling and flood risk assessment, yet their applicability in hyper-arid climates remains poorly constrained. In Saudi Arabia, engineers have frequently relied on imported synthetic profiles—such as such as the Natural Resources Conservation Service (NRCS; formerly [...] Read more.
Design storm hyetographs are essential inputs for hydrological modeling and flood risk assessment, yet their applicability in hyper-arid climates remains poorly constrained. In Saudi Arabia, engineers have frequently relied on imported synthetic profiles—such as such as the Natural Resources Conservation Service (NRCS; formerly the Soil Conservation Service, SCS) Type II curve—which were originally derived from temperate regions and may misrepresent the temporal structure of local storms. This study develops dimensionless design storm hyetographs for the southwestern provinces of Saudi Arabia (Asir, Al-Baha, Makkah, and Jazan) using a dataset of 8923 storms recorded at 152 rain gauges between 2017 and 2024. Storms were classified into four duration groups (<3 h, 3–6 h, 6–12 h, and 12–24 h), normalized by depth and duration, and analyzed through Huff quartiles, Euler Type II, Alternating Block Method (ABM), and NRCS Type II. Model–data evaluation using root-mean-square error (RMSE) identified Huff Q1 as the most representative profile for short and intermediate storms, while Huff Q2 best captured longer events. The optimized profiles consistently reproduced the strong front-loaded character of Saudi convective rainfall and outperformed existing synthetic hyetographs. These findings provide robust, locally calibrated design storms for flood modeling and infrastructure design in arid regions. The methodology is transferable to other data-scarce environments where standard profiles may misrepresent storm dynamics. Full article
(This article belongs to the Special Issue Advances in Rainfall-Induced Hazard Research (2nd Edition))
Show Figures

Figure 1

39 pages, 33546 KB  
Article
Multi-Statistical Pragmatic Framework to Study UV Exposure Effects via VIS Reflectance in Automotive Polymer Components
by Jose Amilcar Rizzo-Sierra, Luis Alvaro Montoya-Santiyanes, Cesar Isaza, Karina Anaya, Cristian Felipe Ramirez-Gutierrez and Jonny Paul Zavala de Paz
Polymers 2025, 17(21), 2849; https://doi.org/10.3390/polym17212849 (registering DOI) - 25 Oct 2025
Viewed by 346
Abstract
This study evaluates the cosmetic degradation of polyethylene (PE) and polypropylene (PP) automotive components under four exposure scenarios—no exposure, outdoor exposure with and without glass shielding, and accelerated UV chamber weathering (ASTM G154)—through the evolution of visible (VIS) reflectance. Thirty-two samples (16 PE, [...] Read more.
This study evaluates the cosmetic degradation of polyethylene (PE) and polypropylene (PP) automotive components under four exposure scenarios—no exposure, outdoor exposure with and without glass shielding, and accelerated UV chamber weathering (ASTM G154)—through the evolution of visible (VIS) reflectance. Thirty-two samples (16 PE, 16 PP) were monitored over five time points; surface reflectance was recorded at 21 wavelengths and summarized into seven VIS bands, and hardness (Shore D) was measured pre/post-exposure. Repeated-measures univariate and multivariate analyses consistently revealed significant effects of Condition, Time, and their interaction on reflectance, with initial-reflectance adjustment improving inference stability across bands. PE exhibited more gradual and coherent reflectance decay, whereas PP showed greater band-to-band variability—most notably under UV chamber exposure. Additionally, hardness decreased in most exposed groups, aligning with optical changes. To place spectral trajectories in a kinetic context, a family of exponential models with small-sample information criterion selection was fitted, yielding η(t)—a dimensionless degradation efficiency summarizing spectral change. The contribution of this work is a multi-statistical framework—combining VIS-band-aware summaries with covariate-adjusted univariate/multivariate testing—that supports comparisons across materials and exposure conditions, underscoring the practical value of UV chamber protocols as surrogates for outdoor weathering. In sum, the study demonstrates the effectiveness of multivariate and covariate-adjusted models in quantifying optical degradation of polyolefins, offering pragmatic guidance for assessing mid- to long-term performance in automotive applications. Full article
(This article belongs to the Special Issue State-of-the-Art Polymer Science and Technology in Mexico)
Show Figures

Figure 1

16 pages, 948 KB  
Article
Construction and Application of a Multi-Dimensional Quality Gain–Loss Function for Dam Concrete Based on Gaussian Process
by Bo Wang, Qikai Li, Liang Pei, Pengyuan Li, Hongxiang Li, Xiangtian Nie and Tianyu Fan
Buildings 2025, 15(21), 3851; https://doi.org/10.3390/buildings15213851 (registering DOI) - 24 Oct 2025
Viewed by 136
Abstract
As a critical component of China’s major infrastructure, the quality and safety of hydraulic engineering projects are directly linked to national economic security. Therefore, research on construction quality management of hydraulic concrete is of great importance. Traditional quality gain–loss functions often fail to [...] Read more.
As a critical component of China’s major infrastructure, the quality and safety of hydraulic engineering projects are directly linked to national economic security. Therefore, research on construction quality management of hydraulic concrete is of great importance. Traditional quality gain–loss functions often fail to fully capture the correlations among multiple quality characteristics, the varying weights of these characteristics in overall quality performance, and the presence of multiple influencing factors. To address these limitations, this study employs Gaussian process regression to construct a multivariate and multidimensional quality gain–loss function model. The signal-to-noise ratio is used to represent the interactions among different quality characteristics, while a gain–loss cost matrix is introduced to account for the contribution of each characteristic to the overall function. A case study on summer dam concrete construction is presented to demonstrate the applicability of the proposed model. The results show that the gain–loss values range from a minimum of 1.09 to a maximum of 11.7, which are significantly lower than those obtained using the dimensionless standardized multivariate quality gain–loss function developed by Artiles-León, thereby validating the effectiveness and rationality of the proposed approach. Full article
(This article belongs to the Section Building Structures)
Show Figures

Figure 1

20 pages, 6906 KB  
Article
Physical–Digital Integration-Based Study on Strong Mine Pressure Formation Mechanism Under Dynamic Chain Effect from Multi-Layer Control
by Chaowen Hu, Xiaojie Yang, Bo Pan, Yichao Li, Fulong Sun and Yang Jiao
Processes 2025, 13(11), 3378; https://doi.org/10.3390/pr13113378 - 22 Oct 2025
Viewed by 180
Abstract
To alleviate strong strata-pressure bursts during ultra-thick coal extraction, we selected the 26 m number five seam of the Chenjiagou Coal Mine as a full-scale prototype. Three objectives were pursued: (1) elucidate the initiation mechanism of high-energy roof failures under top-coal caving (TCC); [...] Read more.
To alleviate strong strata-pressure bursts during ultra-thick coal extraction, we selected the 26 m number five seam of the Chenjiagou Coal Mine as a full-scale prototype. Three objectives were pursued: (1) elucidate the initiation mechanism of high-energy roof failures under top-coal caving (TCC); (2) quantitatively link the failure sequence of key strata to burst intensity; and (3) deliver field-oriented prevention criteria. A 1:300 physical similarity model and UDEC plane-strain simulations were combined to monitor roof deformation, stress evolution and dynamic response during extraction. Results demonstrate that pressure bursts are driven by abrupt kinematics of the overburden, triggered by sequential breakage of key horizons: the secondary key stratum collapsed at 130 m face advance, followed by the main-key stratum at 360 m. Their combined rupture generated a violent energy release, with roof displacement accelerating markedly after the main horizon failed. We therefore propose two dimensionless indices—the dynamic load factor (DLF) and stress concentration factor (SCF)—to characterize burst severity; peak values reached 1.62 and 2.43, respectively, while pronounced stress accumulation was localized 6–15 m ahead of the face. These metrics furnish a theoretical basis for early warning systems and control strategies aimed at intense rock burst. Full article
Show Figures

Figure 1

19 pages, 4385 KB  
Article
On the Film Stiffness Characteristics of Water-Lubricated Rubber Bearings in Deep-Sea Environments
by Liwu Wang, Qilong Zhao, Wei Feng and Guo Xiang
Lubricants 2025, 13(10), 451; https://doi.org/10.3390/lubricants13100451 - 17 Oct 2025
Viewed by 308
Abstract
Rubber bearings play a critical role as core components within the transmission systems of marine equipment. Investigating the evolution of their water-film stiffness coefficient under deep-sea conditions can provide deeper insights into the dynamic characteristics of water-lubricated transmission systems. Employing a viscoelastic mixed-lubrication [...] Read more.
Rubber bearings play a critical role as core components within the transmission systems of marine equipment. Investigating the evolution of their water-film stiffness coefficient under deep-sea conditions can provide deeper insights into the dynamic characteristics of water-lubricated transmission systems. Employing a viscoelastic mixed-lubrication framework designed for water lubricated rubber bearings, this paper examines the necessity of accounting for rubber hyperelasticity and extreme subsea conditions (high pressure and low temperature) when analyzing the water-film stiffness coefficient of such bearings (at a depth of 1000 m, the relative error in the kxz component between the linear viscoelastic model and the visco-hyperelastic model reaches as high as 18.41%.). On this basis, the influence of subsea environments together with rotational velocity on the water-film stiffness coefficient is further investigated, and the dependence of the dimensionless critical mass on the eccentricity ratio for water-lubricated rubber bearings operating under deep-ocean conditions is explored. The results provide a theoretical analysis tool for evaluating the water-film stiffness coefficient of subsea rubber bearings, and offer guidance for the forward design of water-lubricated rubber bearings applied in deep-sea service. Full article
(This article belongs to the Special Issue Friction–Vibration Interactions)
Show Figures

Figure 1

29 pages, 4806 KB  
Article
Analytical Investigation of CFRP- and Steel Plate-Strengthened RC Beams with Partially Unbonded Reinforcement
by Riliang Li and Riyad S. Aboutaha
Buildings 2025, 15(20), 3665; https://doi.org/10.3390/buildings15203665 - 11 Oct 2025
Viewed by 253
Abstract
This study investigates the flexural behavior of reinforced concrete (RC) beams strengthened with externally bonded Carbon Fiber Reinforced Polymer (CFRP) or steel plate (SP), with partial debonding between internal steel reinforcement and surrounding concrete. A finite element model was developed using ABAQUS (v2021) [...] Read more.
This study investigates the flexural behavior of reinforced concrete (RC) beams strengthened with externally bonded Carbon Fiber Reinforced Polymer (CFRP) or steel plate (SP), with partial debonding between internal steel reinforcement and surrounding concrete. A finite element model was developed using ABAQUS (v2021) and validated against existing experimental data by others. A total of 296 beam models were analyzed to assess the effects of shear span-to-depth ratio (av/d), reinforcement ratio (ρ), debonding degree (λ), strengthening material type (CFRP/SP), and material thickness (t) on residual flexural strength. Based on the finite element analysis (FEA) results, analytical models were proposed using a dimensionless parameter Ψ, defined as the ratio of equivalent plastic region length to neutral axis depth. Analytical models were developed in IBM SPSS Statistics (Version 30) and showed strong agreement with FEA results. The findings provide insight into the influence of reinforcement debonding on structural behavior and support improved prediction of residual flexural capacity in strengthened RC beams with partially unbonded reinforcement. Full article
(This article belongs to the Special Issue Assessment and Retrofit of Reinforced Concrete Structures)
Show Figures

Figure 1

31 pages, 12185 KB  
Article
Artificial Neural Network-Based Heat Transfer Analysis of Sutterby Magnetohydrodynamic Nanofluid with Microorganism Effects
by Fateh Ali, Mujahid Islam, Farooq Ahmad, Muhammad Usman and Sana Ullah Asif
Magnetochemistry 2025, 11(10), 88; https://doi.org/10.3390/magnetochemistry11100088 - 10 Oct 2025
Viewed by 289
Abstract
Background: The study of non-Newtonian fluids in thin channels is crucial for advancing technologies in microfluidic systems and targeted industrial coating processes. Nanofluids, which exhibit enhanced thermal properties, are of particular interest. This paper investigates the complex flow and heat transfer characteristics of [...] Read more.
Background: The study of non-Newtonian fluids in thin channels is crucial for advancing technologies in microfluidic systems and targeted industrial coating processes. Nanofluids, which exhibit enhanced thermal properties, are of particular interest. This paper investigates the complex flow and heat transfer characteristics of a Sutterby nanofluid (SNF) within a thin channel, considering the combined effects of magnetohydrodynamics (MHD), Brownian motion, and bioconvection of microorganisms. Analyzing such systems is essential for optimizing design and performance in relevant engineering applications. Method: The governing non-linear partial differential equations (PDEs) for the flow, heat, concentration, and bioconvection are derived. Using lubrication theory and appropriate dimensionless variables, this system of PDEs is simplified into a more simplified system of ordinary differential equations (ODEs). The resulting nonlinear ODEs are solved numerically using the boundary value problem (BVP) Midrich method in Maple software to ensure accuracy. Furthermore, data for the Nusselt number, extracted from the numerical solutions, are used to train an artificial neural network (ANN) model based on the Levenberg–Marquardt algorithm. The performance and predictive capability of this ANN model are rigorously evaluated to confirm its robustness for capturing the system’s non-linear behavior. Results: The numerical solutions are analyzed to understand the variations in velocity, temperature, concentration, and microorganism profiles under the influence of various physical parameters. The results demonstrate that the non-Newtonian rheology of the Sutterby nanofluid is significantly influenced by Brownian motion, thermophoresis, bioconvection parameters, and magnetic field effects. The developed ANN model demonstrates strong predictive capability for the Nusselt number, validating its use for this complex system. These findings provide valuable insights for the design and optimization of microfluidic devices and specialized coating applications in industrial engineering. Full article
Show Figures

Figure 1

26 pages, 6711 KB  
Article
Vegetation–Debris Synergy in Alternate Sandbar Morphodynamics: Flume Experiments on the Impacts of Density, Layout, and Debris Geometry
by Saqib Habib, Muhammad Rizwan and Norio Tanaka
Water 2025, 17(19), 2915; https://doi.org/10.3390/w17192915 - 9 Oct 2025
Viewed by 420
Abstract
Predicting how vegetation–debris interactions reshape alternate sandbars under a steady subcritical flow remains poorly understood in laboratory-to-field scaling. This study quantified how vegetation density and layout interact with debris geometry to control scouring and deposition and developed an empirical tool to predict normalized [...] Read more.
Predicting how vegetation–debris interactions reshape alternate sandbars under a steady subcritical flow remains poorly understood in laboratory-to-field scaling. This study quantified how vegetation density and layout interact with debris geometry to control scouring and deposition and developed an empirical tool to predict normalized bed-level changes. Flume experiments investigated how vegetation–debris interactions regulate the hydromorphodynamics of non-migrating alternate sandbars under a steady subcritical flow (Q = 0.003 m3/s; slope = 1/200). Vegetation patches were configured in two spatial layouts—upstream (apex) and river line (edge), at varying densities, with and without debris (I-type: wall-like; U-type: horseshoe-shaped). Results indicated that dense upstream vegetation combined with I-type debris produced the strongest morphodynamic response, generating maximum scour, corresponding to the maximum bed-elevation changes (Δz) normalized by water depth (h) (dimensionless Δz/h) values of −1.55 and 1.05, and sustaining more than 70% of the downstream morphodynamic amplitude. In contrast, U-type debris promoted distributed deposition with a milder scour, while sparse vegetation yielded weaker, more transient responses. Debris geometry-controlled flow partitioning: the I-type enhanced frontal acceleration, whereas the U-type facilitated partial penetration and redistribution. To integrate these findings into predictive frameworks, an empirical regression model was developed to estimate Δz/h from the vegetation density, distribution, and debris geometry, with an additional blockage index to capture synergistic effects. The model achieved 87.5% prediction within ±20% error, providing a practical tool for anticipating scour and deposition intensity across eco-hydraulic configurations. These insights advance intelligent water management by linking morphodynamic responses with predictive modeling, supporting flood-resilient river engineering, adaptive channel stability assessments, and nature-based solutions. Full article
Show Figures

Figure 1

24 pages, 757 KB  
Article
A One-Phase Fractional Spatial Stefan Problem with Convective Specification at the Fixed Boundary
by Diego E. Guevara, Sabrina D. Roscani, Domingo A. Tarzia and Lucas D. Venturato
Axioms 2025, 14(10), 757; https://doi.org/10.3390/axioms14100757 - 8 Oct 2025
Viewed by 301
Abstract
We address a fractional spatial Stefan problem derived from a non-Fourier heat flux model with a convective boundary condition at the fixed boundary. An explicit solution is obtained in terms of a three-parameter Mittag–Leffler function. A dimensionless formulation is used to derive a [...] Read more.
We address a fractional spatial Stefan problem derived from a non-Fourier heat flux model with a convective boundary condition at the fixed boundary. An explicit solution is obtained in terms of a three-parameter Mittag–Leffler function. A dimensionless formulation is used to derive a family of fractional spatial Stefan problems that depend on the Biot and Stefan numbers. Finally, a straightforward numerical method for approximating the solutions is presented, along with numerical experiments analyzing the influence of the physical parameters and the order of fractional differentiation. Full article
Show Figures

Figure 1

24 pages, 3163 KB  
Article
Machine Learning Investigation of Ternary-Hybrid Radiative Nanofluid over Stretching and Porous Sheet
by Hamid Qureshi, Muhammad Zubair and Sebastian Andreas Altmeyer
Nanomaterials 2025, 15(19), 1525; https://doi.org/10.3390/nano15191525 - 5 Oct 2025
Viewed by 403
Abstract
Ternary hybrid nanofluid have been revealed to possess a wide range of application disciplines reaching from biomedical engineering, detection of cancer, over or photovoltaic panels and cells, nuclear power plant engineering, to the automobile industry, smart cells and and eventually to heat exchange [...] Read more.
Ternary hybrid nanofluid have been revealed to possess a wide range of application disciplines reaching from biomedical engineering, detection of cancer, over or photovoltaic panels and cells, nuclear power plant engineering, to the automobile industry, smart cells and and eventually to heat exchange systems. Inspired by the recent developments in nanotechnology and in particular the high potential ability of use of such nanofluids in practical problems, this paper deals with the flow of a three phase nanofluid of MWCNT-Au/Ag nanoparticles dispersed in blood in the presence of a bidirectional stretching sheet. The model derived in this study yields a set of linked nonlinear PDEs, which are first transformed into dimensionless ODEs. From these ODEs we get a dataset with the help of MATHEMATICA environment, then solved using AI-based technique utilizing Levenberg Marquardt Feedforward Algorithm. In this work, flow characteristics under varying physical parameters have been studied and analyzed and the boundary layer phenomena has been investigated. In detail horizontal, vertical velocity profiles as well as temperature distribution are analyzed. The findings reveal that as the stretching ratio of the surface coincide with an increase the vertical velocity as the surface has thinned in this direction minimizing resistance to the fluid flow. Full article
(This article belongs to the Section Theory and Simulation of Nanostructures)
Show Figures

Figure 1

29 pages, 3520 KB  
Article
Thermal Entropy Generation in Magnetized Radiative Flow Through Porous Media over a Stretching Cylinder: An RSM-Based Study
by Shobha Visweswara, Baskar Palani, Fatemah H. H. Al Mukahal, S. Suresh Kumar Raju, Basma Souayeh and Sibyala Vijayakumar Varma
Mathematics 2025, 13(19), 3189; https://doi.org/10.3390/math13193189 - 5 Oct 2025
Viewed by 258
Abstract
Magnetohydrodynamic (MHD) flow and heat transfer in porous media are central to many engineering applications, including heat exchangers, MHD generators, and polymer processing. This study examines the boundary layer flow and thermal behavior of an electrically conducting viscous fluid over a porous stretching [...] Read more.
Magnetohydrodynamic (MHD) flow and heat transfer in porous media are central to many engineering applications, including heat exchangers, MHD generators, and polymer processing. This study examines the boundary layer flow and thermal behavior of an electrically conducting viscous fluid over a porous stretching tube. The model accounts for nonlinear thermal radiation, internal heat generation/absorption, and Darcy–Forchheimer drag to capture porous medium resistance. Similarity transformations reduce the governing equations to a system of coupled nonlinear ordinary differential equations, which are solved numerically using the BVP4C technique with Response Surface Methodology (RSM) and sensitivity analysis. The effects of dimensionless parameters magnetic field strength (M), Reynolds number (Re), Darcy–Forchheimer parameter (Df), Brinkman number (Br), Prandtl number (Pr), nonlinear radiation parameter (Rd), wall-to-ambient temperature ratio (rw), and heat source/sink parameter (Q) are investigated. Results show that increasing M, Df, and Q suppresses velocity and enhances temperature due to Lorentz and porous drag effects. Higher Re raises pressure but reduces near-wall velocity, while rw, Rd, and internal heating intensify thermal layers. The entropy generation analysis highlights the competing roles of viscous, magnetic, and thermal irreversibility, while the Bejan number trends distinctly indicate which mechanism dominates under different parameter conditions. The RSM findings highlight that rw and Rd consistently reduce the Nusselt number (Nu), lowering thermal efficiency. These results provide practical guidance for optimizing energy efficiency and thermal management in MHD and porous media-based systems.: Full article
(This article belongs to the Special Issue Advances and Applications in Computational Fluid Dynamics)
Show Figures

Figure 1

23 pages, 2760 KB  
Article
Improving the Accuracy of Seasonal Crop Coefficients in Grapevine from Sentinel-2 Data
by Diego R. Guevara-Torres, Hankun Luo, Chi Mai Do, Bertram Ostendorf and Vinay Pagay
Remote Sens. 2025, 17(19), 3365; https://doi.org/10.3390/rs17193365 - 4 Oct 2025
Viewed by 540
Abstract
Accurate assessment of a crop’s water requirement is essential for optimising irrigation scheduling and increasing the sustainability of water use. The crop coefficient (Kc) is a dimensionless factor that converts reference evapotranspiration (ET0) into actual crop evapotranspiration (ET [...] Read more.
Accurate assessment of a crop’s water requirement is essential for optimising irrigation scheduling and increasing the sustainability of water use. The crop coefficient (Kc) is a dimensionless factor that converts reference evapotranspiration (ET0) into actual crop evapotranspiration (ETc) and is widely used for irrigation scheduling. The Kc reflects canopy cover, phenology, and crop type/variety, but is difficult to measure directly in heterogeneous perennial systems, such as vineyards. Remote sensing (RS) products, especially open-source satellite imagery, offer a cost-effective solution at moderate spatial and temporal scales, although their application in vineyards has been relatively limited due to the large pixel size (~100 m2) relative to vine canopy size (~2 m2). This study aimed to improve grapevine Kc predictions using vegetation indices derived from harmonised Sentinel-2 imagery in combination with spectral unmixing, with ground data obtained from canopy light interception measurements in three winegrape cultivars (Shiraz, Cabernet Sauvignon, and Chardonnay) in the Barossa and Eden Valleys, South Australia. A linear spectral mixture analysis approach was taken, which required estimation of vine canopy cover through beta regression models to improve the accuracy of vegetation indices that were used to build the Kc prediction models. Unmixing improved the prediction of seasonal Kc values in Shiraz (R2 of 0.625, RMSE = 0.078, MAE = 0.063), Cabernet Sauvignon (R2 = 0.686, RMSE = 0.072, MAE = 0.055) and Chardonnay (R2 = 0.814, RMSE = 0.075, MAE = 0.059) compared to unmixed pixels. Furthermore, unmixing improved predictions during the early and late canopy growth stages when pixel variability was greater. Our findings demonstrate that integrating open-source satellite data with machine learning models and spectral unmixing can accurately reproduce the temporal dynamics of Kc values in vineyards. This approach was also shown to be transferable across cultivars and regions, providing a practical tool for crop monitoring and irrigation management in support of sustainable viticulture. Full article
Show Figures

Figure 1

19 pages, 5826 KB  
Article
The Development of Data-Driven Algorithms and Models for Monitoring Void Transport in Liquid Composite Molding Using a 3D-Printed Porous Media
by João Machado, Masoud Bodaghi, Suresh Advani and Nuno Correia
Appl. Sci. 2025, 15(19), 10690; https://doi.org/10.3390/app151910690 - 3 Oct 2025
Viewed by 382
Abstract
In Liquid Composite Molding (LCM), the high variability present in reinforcement properties such as permeability creates additional challenges during the injection process, such as void formation. Although improved injection strategy designs can mitigate the formation of defects, these processes can benefit from real-time [...] Read more.
In Liquid Composite Molding (LCM), the high variability present in reinforcement properties such as permeability creates additional challenges during the injection process, such as void formation. Although improved injection strategy designs can mitigate the formation of defects, these processes can benefit from real-time process monitoring and control to adapt the injection conditions when needed. In this study, a machine vision algorithm is proposed, with the objective of detecting and tracking both fluid flow and bubbles in an LCM setup. In this preliminary design, 3D-printed porous geometries are used to mimic the architecture of textile reinforcements. The results confirm the applicability of the proposed approach, as the detection and tracking of the objects of interest is possible, without the need to incur in elaborate experimental preparations, such as coloring the fluid to increase contrast, or complex lighting conditions. Additionally, the proposed approach allowed for the formulation of a new dimensionless number to characterize bubble transport efficiency, offering a quantitative metric for evaluating void transport dynamics. This research underscores the potential of data-driven approaches in addressing manufacturing challenges in LCM by reducing the overall process monitoring complexity, as well as using the acquired reliable data to develop robust, data-driven models that offer new understanding of process dynamics and contribute to improving manufacturing efficiency. Full article
Show Figures

Figure 1

86 pages, 1465 KB  
Article
Nonlinear Quasi-Classical Model of Isothermal Relaxation Polarization Currents in Functional Elements of Microelectronics, Optoelectronics, and Fiber Optics Based on Crystals with Ionic-Molecular Chemical Bonds with Complex Crystalline Structure
by Valeriy Kalytka, Ali Mekhtiyev, Yelena Neshina, Aleksey Yurchenko, Aliya Alkina, Felix Bulatbayev, Valeriy Issayev, Kanat Makhanov, Dmitriy Lukin, Damir Kayumov and Alexandr Zaplakhov
Crystals 2025, 15(10), 863; https://doi.org/10.3390/cryst15100863 - 30 Sep 2025
Viewed by 277
Abstract
In this article, the mechanism of relaxation polarization currents occurring at a constant temperature (isothermal process) in crystals with ionic-molecular chemical bonds (CIMBs) in an alternating electric field was investigated. Methods of the quasi-classical kinetic theory of dielectric relaxation, based on solutions of [...] Read more.
In this article, the mechanism of relaxation polarization currents occurring at a constant temperature (isothermal process) in crystals with ionic-molecular chemical bonds (CIMBs) in an alternating electric field was investigated. Methods of the quasi-classical kinetic theory of dielectric relaxation, based on solutions of the nonlinear system of Fokker–Planck and Poisson equations (for the blocking electrode model) and perturbation theory (by expanding into an infinite series in powers of a dimensionless small parameter) were used. Generalized nonlinear mathematical expressions for calculating the complex amplitudes of relaxation modes of the volume-charge distribution of the main charge carriers (ions, protons, water molecules, etc.) were obtained. On this basis, formulas for the current density of relaxation polarization (for transient processes in a dielectric) in the k-th approximation of perturbation theory were constructed. The isothermal polarization currents are investigated in detail in the first four approximations (k = 1, 2, 3, 4) of perturbation theory. These expressions will be applied in the future to compare the results of theory and experiment, in analytical studies of the kinetics of isothermal ion-relaxation (in crystals with hydrogen bonds (HBC), proton-relaxation) polarization and in calculating the parameters of relaxers (molecular characteristics of charge carriers and crystal lattice parameters) in a wide range of field parameters (0.1–1000 MV/m) and temperatures (1–1550 K). Asymptotic (far from transient processes) recurrent formulas are constructed for complex amplitudes of relaxation modes and for the polarization current density in an arbitrary approximation k of perturbation theory with a multiplicity r by the polarizing field (a multiple of the fundamental frequency of the field). The high degree of reliability of the theoretical results obtained is justified by the complete agreement of the equations of the mathematical model for transient and stationary processes in the system with a harmonic external disturbance. This work is of a theoretical nature and is focused on the construction and analysis of nonlinear properties of a physical and mathematical model of isothermal ion-relaxation polarization in CIMB crystals under various parameters of electrical and temperature effects. The theoretical foundations for research (construction of equations and working formulas, algorithms, and computer programs for numerical calculations) of nonlinear kinetic phenomena during thermally stimulated relaxation polarization have been laid. This allows, with a higher degree of resolution of measuring instruments, to reveal the physical mechanisms of dielectric relaxation and conductivity and to calculate the parameters of a wide class of relaxators in dielectrics in a wide experimental temperature range (25–550 K). Full article
(This article belongs to the Section Inorganic Crystalline Materials)
Show Figures

Figure 1

25 pages, 9472 KB  
Article
Kinetic and Thermodynamic Study of Vacuum Residue Cracking over Cerium-Modified Metakaolinite Catalyst
by Osamah Basil Al-Ameri, Mohammed Alzuhairi, Zaidoon Shakor, Esther Bailón-García, Francisco Carrasco-Marín and Juan Amaro-Gahete
Processes 2025, 13(10), 3126; https://doi.org/10.3390/pr13103126 - 29 Sep 2025
Viewed by 358
Abstract
Catalytic upgrading of vacuum residue (VR) is critical for enhancing fuel yield and reducing waste in petroleum refining. This study explores VR cracking over a novel cerium-loaded acidified metakaolinite catalyst (MKA800–20%Ce) prepared via calcination at 800 °C, acid leaching, and wet impregnation with [...] Read more.
Catalytic upgrading of vacuum residue (VR) is critical for enhancing fuel yield and reducing waste in petroleum refining. This study explores VR cracking over a novel cerium-loaded acidified metakaolinite catalyst (MKA800–20%Ce) prepared via calcination at 800 °C, acid leaching, and wet impregnation with 20 wt.% Ce. The catalyst was characterized using FTIR, BET, XRD, TGA, and GC–MS to assess structural, textural, and thermal properties. Catalytic cracking was carried out in a fixed-bed batch reactor at 350 °C, 400 °C, and 450 °C. The MKA800@Ce20% catalyst showed excellent thermal stability and surface activity, especially at higher temperatures. At 450 °C, the catalyst yielded approximately 11.72 g of total liquid product per 20 g of VR (representing a ~61% yield), with ~3.81 g of coke (~19.1%) and the rest as gaseous products (~19.2%). GC-MS analysis revealed enhanced production of light naphtha (LN), heavy naphtha (HN), and kerosene in the 400–450 °C range, with a clear temperature-dependent shift in product distribution. Structural analysis confirmed that cerium incorporation enhanced surface acidity, redox activity, and thermal stability, promoting deeper cracking and better product selectivity. Kinetics were investigated using an eight-lump first-order model comprising 28 reactions, with kinetic parameters optimized through a genetic algorithm implemented in MATLAB. The model demonstrated strong predictive accuracy taking into account the mean relative error (MRE = 9.64%) and the mean absolute error (MAE = 0.015) [MAE: It is the absolute difference between experimental and predicted values; MAE is dimensionless (reported simply as a number, not %). MRE is relative to the experimental value; it is usually expressed as a percentage (%)] across multiple operating conditions. The above findings highlight the potential of Ce-modified kaolinite-based catalysts for efficient atmospheric pressure VR upgrading and provide validated kinetic parameters for process optimization. Full article
(This article belongs to the Special Issue Biomass Pyrolysis Characterization and Energy Utilization)
Show Figures

Figure 1

Back to TopTop