Sign in to use this feature.

Years

Between: -

Subjects

remove_circle_outline
remove_circle_outline
remove_circle_outline
remove_circle_outline
remove_circle_outline
remove_circle_outline
remove_circle_outline
remove_circle_outline

Journals

Article Types

Countries / Regions

Search Results (95)

Search Parameters:
Keywords = diamondback moth

Order results
Result details
Results per page
Select all
Export citation of selected articles as:
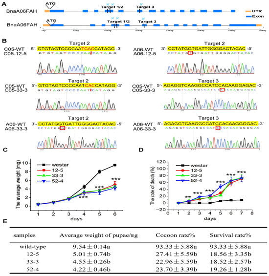
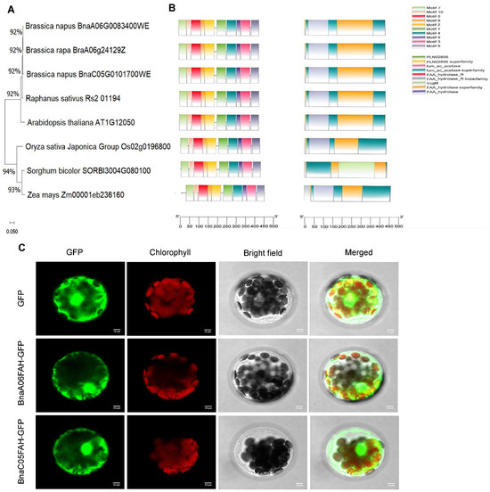
23 pages, 4014 KB  
Article
CRISPR/Cas9-Mediated Knockout of BnaFAH Enhanced Brassica napus Resistance to Plutella xylostella Under a 2-Day Short-Day Photoperiod
by Tiantian Zhi, Zhou Zhou, Chen Shi, Meiqiong Xie, Gang Chen and Cui Lu
Horticulturae 2026, 12(4), 403; https://doi.org/10.3390/horticulturae12040403 - 24 Mar 2026
Abstract
The diamondback moth (Plutella xylostella) severely threatens global oilseed rape (Brassica napus L.) production. This study demonstrates that CRISPR/Cas9-mediated knockout of two homologous BnaFAH, involved in tyrosine degradation, confers enhanced Brassica napus resistance to Plutella xylostella under a 2-day [...] Read more.
The diamondback moth (Plutella xylostella) severely threatens global oilseed rape (Brassica napus L.) production. This study demonstrates that CRISPR/Cas9-mediated knockout of two homologous BnaFAH, involved in tyrosine degradation, confers enhanced Brassica napus resistance to Plutella xylostella under a 2-day short-day (SD2) photoperiod. Multi-omics analyses revealed that this resistance is associated with a coordinated response: BnaFAH deficiency triggers reactive oxygen species (ROS) accumulation, which is closely associated with activating the jasmonic acid (JA) biosynthetic and signaling pathways. This led to significant upregulation of key JA biosynthetic genes and accumulation of JA, its precursors (OPDA, OPC-4, and OPC-6), and bioactive conjugates (JA-Ile and JA-Phe). Pharmacological analyses support the central role of JA, as exogenous application of methyl jasmonate (MeJA) enhanced insect resistance, whereas the JA biosynthesis inhibitor DIECA suppressed resistance. Scavenging ROS with sodium selenite prevented both JA pathway upregulation and insect resistance, suggesting that ROS may act upstream to activate the JA biosynthetic and signaling pathways. These findings support a previously unrecognized “photoperiod-dependent ROS-JA” defense module, revealing how metabolic perturbation under specific environmental cues can be co-opted to enhance plant immunity, offering new targets for breeding resistant rapeseed varieties. Full article
(This article belongs to the Special Issue Genetics and Molecular Breeding of Brassica Crops)
Show Figures

Figure 1

14 pages, 2739 KB  
Article
From Factory to Field: Sex Pheromone of Plutella xylostella Produced in Yeast Cell-Factories Validated in Laboratory and Field Trials
by Petri-Christina Betsi, Eleni Koutsoumpeli, Irina Borodina, Dimitris Raptopoulos and Maria Konstantopoulou
Insects 2026, 17(3), 303; https://doi.org/10.3390/insects17030303 - 11 Mar 2026
Viewed by 365
Abstract
Plutella xylostella (L.) (Lepidoptera: Plutellidae), the diamondback moth (DBM), is a cosmopolitan pest of brassicas. To validate and compare the performance of yeast-derived sex pheromone components with chemically synthesized ones, we studied the behavioral and electrophysiological responses (EAGs) of male DBM adults. In [...] Read more.
Plutella xylostella (L.) (Lepidoptera: Plutellidae), the diamondback moth (DBM), is a cosmopolitan pest of brassicas. To validate and compare the performance of yeast-derived sex pheromone components with chemically synthesized ones, we studied the behavioral and electrophysiological responses (EAGs) of male DBM adults. In addition, using gas chromatography coupled with electroantennographic detection (GC-EAD), we examined whether any residual impurities present in yeast-derived pheromone components can be perceived by the insects’ antennae and are thus capable of interfering with normal behavior. Furthermore, we assessed the performance of the yeast-derived pheromones under field conditions through monitoring trials conducted in cabbage crops in Greece. Electrophysiological and behavioral assays revealed equivalent responses from the insects to both the yeast-derived (BIO) and chemically synthesized (CHEM) pheromone blends. Consistent with this, GC-EAD results showed no significant differences in antennal response to minor impurities present in the BIO blend compared to the CHEM blend. Finally, it was demonstrated that the binary pheromone blend—comprising (Z)-11-hexadecenal and (Z)-11-hexadecenyl acetate derived from (Z)-11-hexadecen-1-ol produced by yeast cell-factories—was as efficient and specific for trapping male moths in cabbage fields as the conventional ternary synthetic blend [(Z)-11-hexadecenal and (Z)-11-hexadecenyl acetate and (Z)-11-hexadecen-1-ol]. The yeast-derived mixture contained small amounts of unoxidized (Z)-11-hexadecen-1-ol due to incomplete oxidation. Full article
Show Figures

Figure 1

9 pages, 644 KB  
Article
In-Field Diadegma insulare (Cresson) (Hymenoptera: Ichneumonidae) Parasitism Rates of Plutella xylostella (L.) (Lepidoptera: Plutellidae) in Virginia Cole Crops
by Taylore A. Tomlinson, Alejandro I. Del Pozo-Valdivia and Thomas P. Kuhar
Insects 2026, 17(3), 268; https://doi.org/10.3390/insects17030268 - 3 Mar 2026
Viewed by 362
Abstract
The diamondback moth, Plutella xylostella (L.), is a significant pest of brassica crops that is found across the globe. Due to the development of insecticide resistance, control tactics have shifted focus towards integrating pest management techniques such as biological control. Diadegma insulare (C.), [...] Read more.
The diamondback moth, Plutella xylostella (L.), is a significant pest of brassica crops that is found across the globe. Due to the development of insecticide resistance, control tactics have shifted focus towards integrating pest management techniques such as biological control. Diadegma insulare (C.), Oomyzus sokolowskii (K.), and Microplites plutellae (M.) are parasitoids of P. xylostella found in the Eastern United States. From 2022 to 2025, we surveyed P. xylostella larvae and pupae in locations across Virginia to assess the current rates of parasitism in brassica fields. Specimens were brought to the laboratory and reared to assess parasitoid emergence rates. Only D. insulare specimens were found during the study. Adult P. xylostella, larvae and pupae, adult D. insulare, D. insulare pupae, unknown parasitoids, and unknown deaths were recorded and used to calculate the rates of parasitism at each location. We concluded that the parasitism rate varied by location and year, which was expected due to regional conditions and seasonality. Rates averaged between 30.1 and 65% by year, with the lowest individual rate being 15% in 2025 and the highest at 100% in 2022. This suggests that D. insulare is actively present in Virginia and could be a successful biological control agent when paired with other integrated pest management techniques to reduce P. xylostella populations. Full article
(This article belongs to the Section Insect Pest and Vector Management)
Show Figures

Figure 1

19 pages, 4156 KB  
Article
Identification and Functional Characterization of the Leg-Enriched Chemosensory Protein PxylCSP9 in Plutella xylostella (Lepidoptera: Plutellidae)
by Shuhui Fu, Fangyuan Li, Xizhong Yan and Chi Hao
Biology 2025, 14(12), 1746; https://doi.org/10.3390/biology14121746 - 5 Dec 2025
Viewed by 623
Abstract
Plutella xylostella, a major pest of cruciferous vegetables, depends predominantly on chemoreception to locate host plants. Legs are crucial in insect chemical perception, particularly during close-range and contact chemoreception. However, the molecular basis underlying the chemosensory repertoire in P. xylostella legs remains [...] Read more.
Plutella xylostella, a major pest of cruciferous vegetables, depends predominantly on chemoreception to locate host plants. Legs are crucial in insect chemical perception, particularly during close-range and contact chemoreception. However, the molecular basis underlying the chemosensory repertoire in P. xylostella legs remains elusive. To address this, we sequenced chemosensory-related genes in diamondback moth legs. Sequencing identified 32 odorant binding protein (OBP), 18 chemosensory protein (CSP), 26 odorant receptor (OR), 20 gustatory receptor (GR), 15 ionotropic receptor (IR), and 3 sensory neuron membrane protein (SNMP) genes. Comparative analysis with antennal transcriptome data revealed three CSPs, seven ORs, and two GRs newly identified in the legs. Transcriptome analysis showed higher fragments per kilobase of transcript per million mapped reads values for CSPs than for other chemosensory-related gene families. Furthermore, qRT-PCR confirmed the highest expression of PxylCSP9 in the legs, suggesting its role in perceiving external compounds. Fluorescent binding assays revealed high binding affinity of PxylCSP9 for several host plant semiochemicals. Molecular docking predicted a hydrophobic binding pocket in PxylCSP9 with Met11, Leu13, and Leu43 frequently participating in ligand interactions. Our findings indicate that leg-enriched PxylCSP9 is pivotal for host plant recognition during close-range chemoreception, suggesting its potential as a molecular target for precision management through behavior-based strategies. Full article
(This article belongs to the Section Biochemistry and Molecular Biology)
Show Figures

Graphical abstract

18 pages, 1336 KB  
Article
Temporal Variation in Target Site Mutations Is Associated with Diamide Cross-Resistance in Diamondback Moth Populations (Lepidoptera: Plutellidae) from Florida and Georgia, USA
by Thomas P. Dunn, Md. Abdullah Al Baki, Paulo S. G. Cremonez, David G. Riley, Alton N. Sparks, Hugh Smith and Donald E. Champagne
Insects 2025, 16(11), 1179; https://doi.org/10.3390/insects16111179 - 19 Nov 2025
Viewed by 824
Abstract
The Diamondback moth (DBM), Plutella xylostella (L.), the most significant worldwide pest of Brassica crops, is notorious for resistance to a diverse number of insecticides. Field populations bioassayed in Georgia and Florida, USA, in 2018 were resistant to chlorantraniliprole but susceptible to cyantraniliprole. [...] Read more.
The Diamondback moth (DBM), Plutella xylostella (L.), the most significant worldwide pest of Brassica crops, is notorious for resistance to a diverse number of insecticides. Field populations bioassayed in Georgia and Florida, USA, in 2018 were resistant to chlorantraniliprole but susceptible to cyantraniliprole. Subsequently, populations assayed in 2021, 2022, and 2023 were cross-resistant to both diamides. We used NextSeq analysis of the ryanodine receptor PxRyR, the target of diamides, to quantify target site mutations associated with resistance. Three populations sampled in 2018 had a high prevalence (75.0–98.3% of total reads) of the G4946E mutation, associated with resistance to chlorantraniliprole, and additionally, in one population, a very low (2.7%) prevalence of another mutation, I4790K, was associated with diamide cross-resistance. Populations sampled in 2021 had a decreased prevalence of G4946E (0.7 and 8.4%) and increased prevalence of I4790K (9.3 and 18.0%). The G4946E allele was almost absent (0.2% to 3.9%) in populations sampled in 2022 and 2023, while I4790K was present at frequencies from 34.1% to 84.0%. These data suggest a remarkable shift in PxRyR target site mutations, replacing G4946E with I4790K, which occurred between 2018 and 2022, and were associated with the recent occurrence of cross-resistance in DBM populations in the Southeastern USA. Full article
Show Figures

Figure 1

19 pages, 4435 KB  
Article
Transcriptomic Analysis of the Diamondback Moth Under Exposure to the Juvenile Hormone Esterase (JHE) Inhibitor 3-Octylthio-1,1,1-trifluoro-2-propanone (OTFP)
by Yingbo Wang, Xiying Wang, Yubin Lin, Shun Zheng, Jianrong Qiu, Jinheng Gao, Xiaojun Gu and Jingfei Huang
Insects 2025, 16(11), 1152; https://doi.org/10.3390/insects16111152 - 11 Nov 2025
Viewed by 982
Abstract
Targeting juvenile hormone esterase (JHE) is an emerging strategy to combat the broadly resistant pest, Plutella xylostella; this study employed transcriptomics to investigate the sublethal effects of the JHE inhibitor OTFP, revealing a non-monotonic dose response characterized by stronger transcriptional changes at [...] Read more.
Targeting juvenile hormone esterase (JHE) is an emerging strategy to combat the broadly resistant pest, Plutella xylostella; this study employed transcriptomics to investigate the sublethal effects of the JHE inhibitor OTFP, revealing a non-monotonic dose response characterized by stronger transcriptional changes at lower concentrations, resulting in low mortality, prolonged pupation time, and increased pupal weight. The results from the Differentially Expressed Genes (DEGs) analysis revealed that the core effect of OTFP is the persistent perturbation of the “insect hormone biosynthesis” pathway and altered expression of components of the JH/20E axis; to cope with this stress, the larvae exhibited a dual defense associated with compensatory upregulation of JH-degrading enzyme genes to attempt to restore hormone homeostasis, and the activation of a broad-spectrum detoxification network to clear the compound. More critically, the developmental delay resulting from endocrine disruption KEGG-enriched growth-related pathways (amino-acid and central-carbon metabolism; ribosome biogenesis; aminoacyl-tRNA biosynthesis), consistent with a growth-permissive milieu during prolonged feeding. This study therefore elucidates a novel integrative regulatory network that links endocrine disruption, detoxification, and compensatory growth, revealing a complex physiological trade-off strategy in this pest that sacrifices developmental tempo for survival. Full article
(This article belongs to the Section Insect Physiology, Reproduction and Development)
Show Figures

Graphical abstract

20 pages, 5981 KB  
Article
Structural and Functional Insights into Methuselah Genes of Plutella xylostella (Lepidoptera: Plutellidae): Evolutionary Adaptations and Their Responses to Chlorantraniliprole
by Maryam Zolfaghari, Fei Yin, Samina Shabbir, Qichun Chen, Yong Xiao, Zhengke Peng, Zhen-Yu Li and Myron P. Zalucki
Insects 2025, 16(11), 1092; https://doi.org/10.3390/insects16111092 - 24 Oct 2025
Viewed by 1076
Abstract
G protein-coupled receptors (GPCRs) are considered the largest and most variable family of transmembrane receptors regulating physiological processes such as toxicological responses and insecticide resistance development. The present study investigated the responses of Methuselah (Mth), belonging to GPCR family B in [...] Read more.
G protein-coupled receptors (GPCRs) are considered the largest and most variable family of transmembrane receptors regulating physiological processes such as toxicological responses and insecticide resistance development. The present study investigated the responses of Methuselah (Mth), belonging to GPCR family B in the Diamondback Moth (DBM), Plutella xylostella, to chlorantraniliprole (CAP). Genome-wide identification and phylogenetic analysis of Pxmth genes revealed their evolutionary relationships and functional classifications. Expression profiling demonstrated significant overexpression of Pxmth2 in the CAP-resistant strain. Additionally, the tertiary and secondary structures of Pxmth2 were characterized, providing insights into its functional role. Silencing Pxmth2 via RNA interference (RNAi) reduced resistance of DBM to CAP and suppressed downstream stress-associated genes (CYP6B6, CYP6B7, CYP6BF1), increasing susceptibility to the insecticide. The function of Pxmth2 was further explored using a transgenic line of Drosophila melanogaster engineered to overexpress the gene; flies overexpressing Pxmth2 exhibited a significantly increased resistance to CAP compared to controls. These findings indicate that Pxmth2 contributes to CAP resistance in DBM and highlights potential molecular targets for improving pest management strategies. Full article
(This article belongs to the Section Insect Molecular Biology and Genomics)
Show Figures

Figure 1

18 pages, 756 KB  
Article
Assessment of Cabbage (Brassica oleracea Linnaeus) Insect Pests and Management Strategies in Eastern Democratic Republic of Congo
by Patient Niyibizi Gakuru, François Muhashy Habiyaremye, Grégoire Noël, Rudy Caparros Megido and Frédéric Francis
Agriculture 2025, 15(21), 2203; https://doi.org/10.3390/agriculture15212203 - 23 Oct 2025
Cited by 1 | Viewed by 1907
Abstract
Cabbage (Brassica oleracea Linnaeus) is an important vegetable crop for food security and income generation for farmers in the Democratic Republic of Congo (DRC). However, production is severely undermined by a complex of insect pests. This study investigates farmers’ knowledge, perception, and [...] Read more.
Cabbage (Brassica oleracea Linnaeus) is an important vegetable crop for food security and income generation for farmers in the Democratic Republic of Congo (DRC). However, production is severely undermined by a complex of insect pests. This study investigates farmers’ knowledge, perception, and pest management practices in key cabbage-growing areas surrounding Goma city in Eastern DRC. A total of 430 farmers were interviewed using a structured survey administered via the KoboToolbox platform. The diamondback moth (Plutella xylostella Linnaeus, 1758) and the cabbage aphid (Brevicoryne brassicae Linnaeus, 1758) were identified as the main pests, with peak incidences reported during the dry mid-season. Pest damages are most frequently observed at the post-transplanting and heading stages of cabbage. Although chemical control was the dominant strategy (69.4%), concerns arise due to the widespread use of moderately to highly hazardous insecticides, including pyrethroid, organophosphorus, and avermectin-based formulations. The insufficient use of personal protective equipment (PPE) and limited training on safe pesticide handling remain further challenges. While indigenous practices, such as crop rotation, handpicking of insects, and the use of botanical extracts, are employed to a lesser extent, awareness and implementation of biological control are almost nonexistent. The findings underscore the need to promote integrated pest management (IPM) approaches based on agroecological principles, including the safe use of (bio-)pesticides, training programs, and stakeholder engagement to enhance sustainable cabbage production. Full article
(This article belongs to the Section Crop Protection, Diseases, Pests and Weeds)
Show Figures

Figure 1

13 pages, 2486 KB  
Article
RNAi of vATPasea Affects Survival and Larval-Pupal Development in Plutella xylostella
by Xuetao Yu, Jinhua Luo, Lin Lu, Li Zhu, Siyuan Wang, Kang Yang, Xia Wan, Yuhua Wu, Boboev Akmal, Gang Wu, Xiaohong Yan and Chenhui Shen
Insects 2025, 16(10), 1054; https://doi.org/10.3390/insects16101054 - 16 Oct 2025
Viewed by 947
Abstract
The diamondback moth, Plutella xylostella, is a major pest of brassica vegetables and oilseed crops, posing a serious threat to China’s grain and oil production. RNA interference (RNAi) has been developed as an efficient strategy to control pests. In this study, the [...] Read more.
The diamondback moth, Plutella xylostella, is a major pest of brassica vegetables and oilseed crops, posing a serious threat to China’s grain and oil production. RNA interference (RNAi) has been developed as an efficient strategy to control pests. In this study, the effects of RNAi on P. xylostella were evaluated by injecting two doses of synthesized dsPxvATPasea. The transcripts of PxvATPasea were widely transcribed during different developmental stages from egg to adult. They were abundantly expressed in the hindgut and Malpighian tubules, compared with other tissue types. Introduction of 800 ng dsPxvATPasea in the fourth-instar larvae greatly reduced corresponding mRNA levels by 3.1 and 1.4 times on day 2 and 3, respectively, causing 66.6% mortality and 33.4% treated larvae pupated. Silencing PxvATPasea by injecting 1200 ng dsRNA significantly decreased the expression level by 5.0 and 2.0 times on the second and third day, leading to 79.2% larval lethality and 20.8% depleted larvae pupated. Moreover, introducing 800 ng or 1200 ng dsPxvATPasea finally reduced larval fresh weight by 22.1% and 28.8%, respectively. The results indicated that the silencing efficiency of PxvATPasea worked in a dose-dependent way. Consequently, PxvATPasea is a potential molecular target gene. Our findings will facilitate the application of RNAi technology to manage P. xylostella. Full article
Show Figures

Figure 1

15 pages, 3028 KB  
Article
Stage-Specific Toxicity of Novaluron to Second-Instar Spodoptera frugiperda and Plutella xylostella and Associated Enzyme Responses
by Qing Feng, Jian Yang, Weikang Huang, Jingjing Jia, Jialing Wang, Fei Pan and Xuncong Ji
Insects 2025, 16(10), 1051; https://doi.org/10.3390/insects16101051 - 15 Oct 2025
Viewed by 900
Abstract
To provide a scientific basis for pest control, this study evaluated the insecticidal activity of novaluron against the fall armyworm (Spodoptera frugiperda) and diamondback moth (Plutella xylostella). The leaf-dip method determined the toxicity of novaluron to second-instar larvae, while [...] Read more.
To provide a scientific basis for pest control, this study evaluated the insecticidal activity of novaluron against the fall armyworm (Spodoptera frugiperda) and diamondback moth (Plutella xylostella). The leaf-dip method determined the toxicity of novaluron to second-instar larvae, while corn leaves and cabbage treated with sublethal (LC10) and median lethal concentrations (LC50) of novaluron were used to feed the larvae. Enzyme-linked immunosorbent assays (ELISA) measured the activities of detoxifying enzymes [carboxylesterase (CarE), cytochrome P450 (P450), glutathione S-transferase (GST), and acetylcholinesterase (AChE)] and ecdysteroid (Ecd) levels in the pests after 24 and 48 h of treatment. Results indicated that after 24 h, AChE was involved in diamondback moth metabolism and CarE activity was inhibited. After 48 h, P450 and GST participated in fall armyworm detoxification, whereas P450 and GST were active in diamondback moth detoxification, with other enzyme activities normalizing. Novaluron also altered Ecd levels in both pests. These results demonstrate differing detoxification mechanisms in fall armyworm and diamondback moth, likely due to their unique physiological and ecological traits, and support the potential use of novaluron in pest management strategies. Full article
Show Figures

Figure 1

29 pages, 5601 KB  
Article
Highly Improved Captures of the Diamondback Moth, Plutella xylostella, Using Bimodal Traps
by Andrei N. Frolov and Yulia A. Zakharova
Insects 2025, 16(9), 881; https://doi.org/10.3390/insects16090881 - 24 Aug 2025
Viewed by 2124
Abstract
Many cases have been described where the combination of semiochemicals and light sources in traps cause an increase in adult insect attraction. In this context, we tested different treatments using Delta plastic traps to catch DBM adults: (1) dispensers containing DBM SSA; (2) [...] Read more.
Many cases have been described where the combination of semiochemicals and light sources in traps cause an increase in adult insect attraction. In this context, we tested different treatments using Delta plastic traps to catch DBM adults: (1) dispensers containing DBM SSA; (2) UV (365–370 nm) LEDs; (3) a combination of a dispenser containing DBM SSA and LEDs (SSA + LED); and (4) no lures (Control). The trials were conducted in northwestern Russia (the vicinity of St. Petersburg) during the period of 2022–2024 on cabbage crops. The results showed a highly significant interaction between SSA and LEDs with respect to their attractiveness to male DBM adults, as evidenced by an average 15-fold increase in DBM captures after the traps containing SSA were equipped with a second lure, an LED. This article discusses the prospects for using the identified synergistic effect of interaction between SSA and LEDs to enhance the catch of DBM adults for practical purposes, such as improving monitoring and developing more effective mass-trapping technologies. Full article
Show Figures

Graphical abstract

26 pages, 3619 KB  
Review
Baculovirus-Based Biocontrol: Synergistic and Antagonistic Interactions of PxGV, PxNPV, SeMNPV, and SfMNPV in Integrative Pest Management
by Alberto Margarito García-Munguía, Carlos Alberto García-Munguía, Paloma Lucía Guerra-Ávila, Estefany Alejandra Sánchez-Mendoza, Fabián Alejandro Rubalcava-Castillo, Argelia García-Munguía, María Reyna Robles-López, Luis Fernando Cisneros-Guzmán, María Guadalupe Martínez-Alba, Ernesto Olvera-Gonzalez, Raúl René Robles-de la Torre and Otilio García-Munguía
Viruses 2025, 17(8), 1077; https://doi.org/10.3390/v17081077 - 2 Aug 2025
Cited by 3 | Viewed by 2835
Abstract
The use of chemical pesticides in agriculture has led to the development of resistant pest populations, posing a challenge to long-term pest management. This review aims to evaluate the scientific literature on the individual and combined use of baculoviruses with conventional chemical and [...] Read more.
The use of chemical pesticides in agriculture has led to the development of resistant pest populations, posing a challenge to long-term pest management. This review aims to evaluate the scientific literature on the individual and combined use of baculoviruses with conventional chemical and biological insecticides to combat Plutella xylostella, Spodoptera exigua, and Spodoptera frugiperda in broccoli, tomato, and maize crops. Notable findings include that both individual Plutella xylostella nucleopolyhedrovirus (PxNPV) and the combination of Plutella xylostella granulovirus (PxGV) and azadirachtin at a low dose effectively control Plutella xylostella; both combinations of Spodoptera exigua multiple nucleopolyhedrovirus (SeMNPV) with emamectin benzoate and chlorfenapyr reduced resistance in Spodoptera exigua and increased the efficacy of the insecticides; and the combination of Spodoptera frugiperda nucleopolyhedrovirus (SfMNPV) and spinetoram is effective against Spodoptera frugiperda. Integrating baculoviruses into pest management strategies offers a promising approach to mitigate the adverse effects of chemical pesticides, such as resistance development, health risks, and environmental damage. However, there remains a broad spectrum of research opportunities regarding the use of baculoviruses in agriculture. Full article
Show Figures

Figure 1

19 pages, 3633 KB  
Article
HSC70-3 in the Gut Regurgitant of Diamondback Moth, Plutella xylostella: A Candidate Effector for Host Plant Adaptation
by Qingxuan Qiao, Chanqin Zheng, Huiting Feng, Shihua Huang, Bing Wang, Uroosa Zaheer and Weiyi He
Insects 2025, 16(5), 489; https://doi.org/10.3390/insects16050489 - 2 May 2025
Cited by 1 | Viewed by 1198
Abstract
The co-evolution between plants and herbivorous insects has led to a continuous arms race on defense and anti-defense mechanisms. In this process, insect-derived effectors are crucial for suppressing plant defense. Despite considerable progress in plant–insect interaction studies, the functional role of heat shock [...] Read more.
The co-evolution between plants and herbivorous insects has led to a continuous arms race on defense and anti-defense mechanisms. In this process, insect-derived effectors are crucial for suppressing plant defense. Despite considerable progress in plant–insect interaction studies, the functional role of heat shock cognate protein 70 (HSC70) as an effector in herbivorous insects remains poorly characterized. This study provides evidence that HSC70-3 functions as an effector in interactions between the cruciferous specialist diamondback moth (Plutella xylostella) and its host plant radish (Raphanus sativus ‘Nanpan Prefecture’). Using immunofluorescence labeling and in situ Western blot (WB), we demonstrated that HSC70-3 is secreted into plant wound sites through larval gut regurgitant during feeding. Short-term host transfer experiments revealed tissue-specific hsc70-3 expression changes, indicating a dynamic response to plant-derived challenges. These findings suggest hsc70-3 is differentially regulated at transcriptional and translational levels to facilitate insect adaptation to host plant shifts. Knockout of hsc70-3 using CRISPR/Cas9 technology significantly impaired larval growth, prolonged development duration, and reduced pupal weight on host plants, indicating its involvement in host adaptation. However, knockout mutants exhibited no significant developmental defects when reared on an artificial diet, suggesting that hsc70-3 primarily functions in modulating plant-induced defense responses rather than directly affecting insect physiology. Collectively, these findings provide evidence for the functional roles of HSC70-3 in P. xylostella and plant interactions, laying a foundation for further investigations into insect effectors and their mechanisms in modulating plant defense responses. Full article
(This article belongs to the Section Insect Physiology, Reproduction and Development)
Show Figures

Figure 1

16 pages, 4014 KB  
Article
Comprehensive Transcriptomic Analyses of Silk-Associated Genes and Functional Characterization of Key Silk Fibroins in Plutella xylostella
by Rui-Chang Niu, Fan-Xin Meng, Qing-Hui Zeng, Yi-Jing Wang, Tong-Xian Liu, Dong Chu and Shi-Ze Zhang
Int. J. Mol. Sci. 2025, 26(7), 2842; https://doi.org/10.3390/ijms26072842 - 21 Mar 2025
Cited by 4 | Viewed by 1387
Abstract
The diamondback moth (DBM), Plutella xylostella (Lepidoptera: Plutellidae), is a serious agricultural pest that utilizes silk as a defensive mechanism, with silk fibroins playing a pivotal role in this process. Through comprehensive transcriptomic analyses, we identified 3452 differentially expressed genes (DEGs) co-expressed in [...] Read more.
The diamondback moth (DBM), Plutella xylostella (Lepidoptera: Plutellidae), is a serious agricultural pest that utilizes silk as a defensive mechanism, with silk fibroins playing a pivotal role in this process. Through comprehensive transcriptomic analyses, we identified 3452 differentially expressed genes (DEGs) co-expressed in the silk gland of P. xylostella and associated with silk production. The Gene Ontology (GO) analysis revealed enrichment in categories related to protein synthesis, secretion, and extracellular matrix organization, while Kyoto Encyclopedia of Genes and Genomes (KEGG) analysis linked these genes to amino acid metabolism and protein processing pathways. Additionally, we identified three key silk fibroin genes: silk fibroin heavy chain (FibH), silk fibroin light chain (FibL), and fibrohexamerin (P25). We characterized the structure of these genes and analyzed the phylogenetic relationships, amino acid composition, hydrophilicity, and other physicochemical properties of the encoded silk fibroin proteins. The expression profiles revealed peak expression levels of these genes in the silk glands of fourth instar larvae. This integrative study enhances our understanding of the molecular mechanisms underlying silk production in P. xylostella and provides a foundation for future research into the biological roles, evolutionary trajectories, and potential applications of these silk fibroin genes in agricultural pest management and biotechnology. Full article
(This article belongs to the Special Issue Molecular Modeling: Latest Advances and Applications)
Show Figures

Graphical abstract

17 pages, 2824 KB  
Article
Evaluation of Bioinseticide in the Control of Plutella xylostella (Linnaeus, 1758): A Laboratory Study for Large-Scale Implementation
by Silvana Aparecida de Souza, Isabella Maria Pompeu Monteiro Padial, Thais Silva de Souza, Alberto Domingues, Eliana Aparecida Ferreira, Munir Mauad, Claudia Andrea Lima Cardoso, José Bruno Malaquias, Luana Vitória de Queiroz Oliveira, Anelise Samara Nazari Formagio, Juliana Rosa Carrijo Mauad and Rosilda Mara Mussury
Sustainability 2025, 17(4), 1626; https://doi.org/10.3390/su17041626 - 15 Feb 2025
Cited by 5 | Viewed by 2784
Abstract
Plutella xylostella is the primary lepidopteran pest of Brassica crops due to its resistance to numerous insecticides. Multipesticide resistance in insects of agricultural importance is a global problem, and new methods of effective control that are less harmful to the environment are becoming [...] Read more.
Plutella xylostella is the primary lepidopteran pest of Brassica crops due to its resistance to numerous insecticides. Multipesticide resistance in insects of agricultural importance is a global problem, and new methods of effective control that are less harmful to the environment are becoming increasingly necessary. The present study analyzed the effects of the aqueous extract of Simarouba sp. at concentrations of 10, 5, 1 and 0.1% in comparison with distilled water (as a control) on the feeding preference, oviposition, and embryonic development of P. xylostella. The results demonstrated that the aqueous extract of Simarouba sp. decreased oviposition and feeding in P. xylostella. A reduction in larval hatching was also observed, indicating ovicidal properties. In particular, the 1% concentration resulted in a more significant decrease in oviposition and the number of hatched larvae. Furthermore, concentrations of 10% and 5% caused food intake suppression, while concentrations of 1% and 0.1% reduced dietary intake by 97% and 78%, respectively. This study highlights the efficacy of Simarouba sp. aqueous extract in controlling the diamondback moth, as larval feeding and the number of individuals reaching the larval stage were reduced. Thus, the control method used in this laboratory study is expected to be successful if utilized on a large scale. Full article
Show Figures

Figure 1

Back to TopTop