Sign in to use this feature.

Years

Between: -

Subjects

remove_circle_outline
remove_circle_outline
remove_circle_outline
remove_circle_outline
remove_circle_outline

Journals

Article Types

Countries / Regions

Search Results (27)

Search Parameters:
Keywords = dengue naïve

Order results
Result details
Results per page
Select all
Export citation of selected articles as:
12 pages, 464 KB  
Article
The Tolerability of the Dengue Vaccine TAK-003 (Qdenga®) in German Travelers: The Results of a Prospective Survey
by Tomas Jelinek, Juliane Kramm, Maik Wagner and Claudia Jelinek
Trop. Med. Infect. Dis. 2025, 10(12), 352; https://doi.org/10.3390/tropicalmed10120352 - 16 Dec 2025
Viewed by 1265
Abstract
Background: The global incidence of dengue has markedly increased over the last decades. Consequently, the risk of infection has increased significantly, resulting in record numbers of imported cases in various European countries and elsewhere in 2024. Methods: In early 2023, TAK-003, a novel, [...] Read more.
Background: The global incidence of dengue has markedly increased over the last decades. Consequently, the risk of infection has increased significantly, resulting in record numbers of imported cases in various European countries and elsewhere in 2024. Methods: In early 2023, TAK-003, a novel, live attenuated vaccine against dengue, became available in Germany. At the Berlin Centre for Travel & Tropical Medicine, we delivered 56,459 doses during the first 24 months of its availability, from February 2023 to February 2025. To obtain data on the tolerability of the vaccine in travelers, an active follow-up survey was initiated. Results: In total, 30,306 (53.7%) vaccinees agreed to being contacted. Of these, 11,827 (39.0%) completed an anonymous questionnaire ≥ 4 weeks after the vaccination. Overall, 6856 (58.0%) were female, and 565 (4.8%) reported having had a prior dengue infection. The average age was 38.3 years (range 4–86 years). An endemic area had been visited by 6309 subjects before answering the questionnaire, and among these, 46 (0.7%) reported a dengue infection while abroad. All cases were mild, and no complications were reported. TAK-003 was applied with other vaccines in 7363 (62.3%) travelers. Local adverse reactions, mostly local pain, were reported by 5263 (47.5%) subjects. Systemic reactions were reported by 4891 subjects (41.4%) and were most frequently fatigue, myalgia, and flu-like symptoms. The majority of adverse events manifested in the second week after vaccination (median 8 days) and were mostly limited to a duration of 1–3 days. A macular exanthema was described by 1844 subjects (15.6%), typically during the second week after the vaccination. Conclusions: Side effects were frequently reported but generally well tolerated. Age groups above 50 years showed a decline in reactogenicity. Co-vaccination was frequent and led to an increase in systemic adverse events. Denominator data of the study population suggest a strong reporting bias towards adverse events. This survey adds evidence of the chronology and characteristics of adverse events associated with TAK-003 and may support decision making when vaccinating dengue-naïve travelers. Full article
(This article belongs to the Section Travel Medicine)
Show Figures

Figure 1

24 pages, 1287 KB  
Review
State of the Art on Vaccine Development Against Dengue Infection: Scoping Review of the Literature
by Davide Marangoni, Anna Barbiero, Michele Spinicci, Alessandro Bartoloni, Andrea Rossanese, Paolo Bonanni and Lorenzo Zammarchi
Infect. Dis. Rep. 2025, 17(5), 117; https://doi.org/10.3390/idr17050117 - 17 Sep 2025
Viewed by 2010
Abstract
Background: Dengue virus infection is a significant challenge for global health, with 100 million symptomatic cases, 2.3 million DALYs and 20,000 deaths annually. Dengue vaccines must provide long-lasting immunity against all four virus serotypes, especially in dengue-naïve individuals, in order to avoid the [...] Read more.
Background: Dengue virus infection is a significant challenge for global health, with 100 million symptomatic cases, 2.3 million DALYs and 20,000 deaths annually. Dengue vaccines must provide long-lasting immunity against all four virus serotypes, especially in dengue-naïve individuals, in order to avoid the severe manifestations of secondary infections. Methods: This scoping review summarizes current evidence on licensed dengue vaccines and vaccine candidates, focusing on immunogenicity, efficacy, and safety outcomes. To identify relevant trials, in October 2023 we queried ClinicalTrials.gov using the search term “dengue vaccines” to identify past and present vaccine candidates; the search was repeated in February 2025. Vaccines were categorized into licensed (CYD-TDV and TAK-003), late-stage (TV003/TV005), and early-stage candidates (TDEN, DPIV, V180, TVDV). Results: CYD-TDV (Dengvaxia®) showed moderate efficacy in large trials, with higher efficacy in seropositive than in seronegative individuals. Following commercialization, an increased hospitalization risk was discovered in the latter group. Due to these findings and impossibility of screening for prior exposure in endemic settings newer vaccines are now preferred and CYD-TDV production has recently been discontinued due to declining demand. TAK-003 (Qdenga®) demonstrated high efficacy against virologically confirmed dengue (VCD) and dengue-related hospitalization. This vaccine was generally well tolerated and is currently recommended by scientific societies and national authorities for travelers and by WHO for routine use in adults and children in endemic settings. TV003 and TV005, developed by NIAID, showed strong immunogenicity and efficacy in phase II trials and human challenge models. Preliminary results show that a single-dose of TV003 has an efficacy of 79.6% in seronegatives and 89.2% in seropositives against VCD at a 2-year follow-up. Both formulations elicited tetravalent responses with an acceptable safety profile. Other vaccine strategies, including TDEN (live-attenuated), DPIV (purified inactivated), V180 (subunit), and TVDV (DNA-based) are still in early-phase development and suffer from waning antibody titers and limited efficacy in naïve subjects. Conclusions: The development of a safe and effective vaccine remains complex due to immunologic challenges. Currently, TAK-003 is regarded as the best option for broad implementation, while TV003 and TV005 remain promising candidates due to their shorter schedule and robust immunogenicity. Further research is needed to optimize vaccine strategies in seronegative populations, immunocompromised subjects, older adults, and travelers. Full article
(This article belongs to the Section Immunology and Vaccines)
Show Figures

Figure 1

20 pages, 3505 KB  
Article
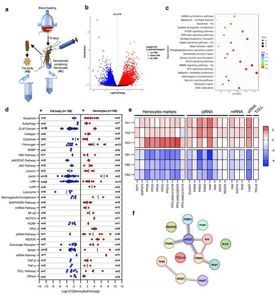
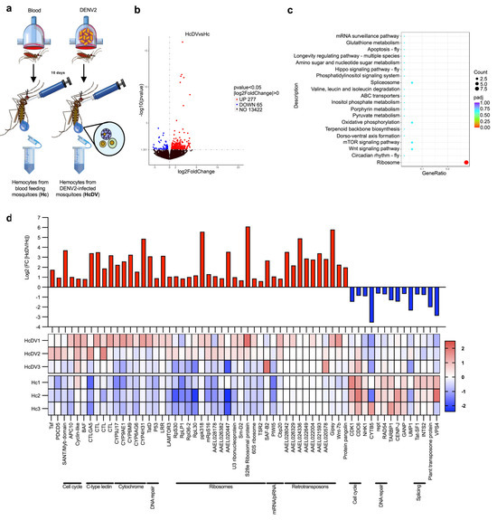
Aedes aegypti Hemocytes Mediate Antiviral Immunity
by Victor Cardoso-Jaime, Chinmay V. Tikhe, Mihra Tavadia and George Dimopoulos
Int. J. Mol. Sci. 2025, 26(18), 8779; https://doi.org/10.3390/ijms26188779 - 9 Sep 2025
Viewed by 1548
Abstract
Hemocytes play several key roles in the mosquito’s immune response. Despite most of our understanding regarding their immunological role concerns their responses against bacteria, fungi, and Plasmodium, our knowledge of hemocyte’s role in antiviral defense is poorly understood. We performed a comprehensive [...] Read more.
Hemocytes play several key roles in the mosquito’s immune response. Despite most of our understanding regarding their immunological role concerns their responses against bacteria, fungi, and Plasmodium, our knowledge of hemocyte’s role in antiviral defense is poorly understood. We performed a comprehensive comparative transcriptomic analysis between the dengue vector Aedes aegypti’s two major immune cell types, hemocytes and fat body, revealing a plethora of differentially expressed immune genes that indicates a high level of functional specialization as well as complementation between the two immune cell types. Our transcriptomic approach yielded molecular insights into the antiviral immune response of Ae. aegypti hemocytes during systemic infection. In fact, hemocytes showed abundant expression of RNAi pathway genes under naive conditions and upregulated many of these upon dengue virus (DENV) infection. Furthermore, chemical depletion of phagocytic hemocytes resulted in a higher DENV systemic infection. Our results suggest that hemocytes possess mechanisms to control systemic viral infections. Full article
(This article belongs to the Section Molecular Immunology)
Show Figures

Graphical abstract

15 pages, 772 KB  
Article
A Prospective Cohort Study of Primary Dengue Virus Infection in Medellín, Colombia
by Andrea Trujillo, Liesbeth Van Wesenbeeck, Lina Salazar, Liliana López, Lotke Tambuyzer, Annemie Buelens, Kim De Clerck, Oliver Lenz, Leen Vijgen, Marnix Van Loock, Guillermo Herrera-Taracena, Iván Darío Vélez and Freya Rasschaert
Vaccines 2025, 13(7), 748; https://doi.org/10.3390/vaccines13070748 - 12 Jul 2025
Viewed by 1530
Abstract
Background: The evaluation of antiviral or vaccination strategies for the prevention of dengue infections in a traveler population would require extensive and complex studies. This prospective study aimed to identify a cohort of dengue naïve participants living in Medellín, a dengue endemic area, [...] Read more.
Background: The evaluation of antiviral or vaccination strategies for the prevention of dengue infections in a traveler population would require extensive and complex studies. This prospective study aimed to identify a cohort of dengue naïve participants living in Medellín, a dengue endemic area, as a proxy for travelers and to determine the incidence of primary dengue virus (DENV) infection (symptomatic and asymptomatic) in this cohort. In Colombia, epidemic dengue waves occur every 3–4 years, with infected Aedes mosquitoes present in ~80% of the territory, including Medellín. Methods: Participants > 16 years of age, living in Medellín, were screened for anti-DENV immunoglobulin G (IgG). DENV seronegative participants were enrolled in this study. A serological anti-DENV survey was performed, with semiannual sample collections for up to 2 years. Acute DENV infections were evaluated by monitoring fever and testing for DENV nonstructural protein 1 and/or RNA. Results: Of the 4885 screened participants, 3008 participants (62%) were DENV seronegative and enrolled. Among them, 2263 (75%) completed this study, and 2644 (88%) had at least one serosurvey visit after baseline. Of those, 52 (2%) had laboratory-confirmed DENV seroconversion, and 19 (<1%) had febrile illness, but none had laboratory-confirmed DENV infection. Conclusions: This study identified a cohort of predominantly students, seronegative at study start, living in Medellín and serving as a proxy for a prospective DENV infection traveler population. Laboratory-confirmed primary DENV infection was found in 2% of participants, with <1% reporting febrile illnesses, meeting the WHO criteria for probable clinical dengue cases. Full article
Show Figures

Figure 1

22 pages, 3253 KB  
Article
Infections of Aedes Mosquito Cells by Wolbachia Strains wAu and wMelpop Modulate Host Cellular Transcriptomes Differently and Suppress Dengue Viral Replication
by Amber R. Mickelson, Julia Felton, Olivia Cheschi, Emily Spacone, Kaitlyn Connors, Jacob Thornsberry and Tadahisa Teramoto
Viruses 2025, 17(7), 922; https://doi.org/10.3390/v17070922 - 28 Jun 2025
Cited by 1 | Viewed by 3075
Abstract
Dengue virus serotypes 1-4 (DENV1-4) have spread through tropical and subtropical countries, causing endemic and epidemic diseases. Recently, a novel field approach using the Wolbachia symbiont was proposed to suppress DENV transmission via the mosquito vectors Aedes aegypti and Aedes albopictus. Previously, [...] Read more.
Dengue virus serotypes 1-4 (DENV1-4) have spread through tropical and subtropical countries, causing endemic and epidemic diseases. Recently, a novel field approach using the Wolbachia symbiont was proposed to suppress DENV transmission via the mosquito vectors Aedes aegypti and Aedes albopictus. Previously, we showed that a Wolbachia strain, wMelPop, suppresses DENV2 replication in the C6/36 albopictus cell line, with the mutant DENV2 appearing and replacing the wild type DENV2. In this study, we expanded the analysis to include replications of all DENV serotypes 1-4, effects of wAu Wolbachia in C6/36 cells, and wMelPop-influences on the Aag2 aegypti cell line. It was revealed that both wAu and wMelPop reduce all DENV infectious titers without dominant appearances of the mutant viruses, despite varied effects on the viral copy numbers. The host transcriptomic profiles by RNA-seq were also variously altered by wAu and wMelPop (ranging from 10 to 30%, Log2FC > 2 or <−2, p < 0.05). Those transcripts were not further altered by DENV infection. In contrast, abundant transcriptomic alterations by DENV infection in naïve C6/36 and Aag2 cells were blocked by either wAu or wMelPop. These results indicate that Wolbachia prevents host cellular transcriptomic alterations which are induced by DENV infection, affecting the cellular homeostasis necessary for DENV replication. Full article
(This article belongs to the Special Issue The Impact of Wolbachia on Virus Infection)
Show Figures

Figure 1

14 pages, 2160 KB  
Article
Dengue Viral Infection Induces Alteration of CD95 Expression in B Cell Subsets with Potential Involvement of Dengue Viral Non-Structural Protein 1
by Siyu Wang, Premrutai Thitilertdecha, Ladawan Khowawisetsut, Theeraporn Maneesawat, Ampaiwan Chuansumrit, Kulkanya Chokephaibulkit, Kovit Pattanapanyasat and Nattawat Onlamoon
Viruses 2025, 17(4), 541; https://doi.org/10.3390/v17040541 - 8 Apr 2025
Viewed by 1041
Abstract
Little is known about the regulation of B cell subpopulations in association with programmed cell death during dengue virus (DENV) infection. Therefore, blood samples from dengue-infected patients and healthy donors were obtained for B cell subset characterization and the analysis of pro-apoptotic CD95 [...] Read more.
Little is known about the regulation of B cell subpopulations in association with programmed cell death during dengue virus (DENV) infection. Therefore, blood samples from dengue-infected patients and healthy donors were obtained for B cell subset characterization and the analysis of pro-apoptotic CD95 expression in these cell subsets. The results showed that the activated memory (AM) subset in the patients remained unchanged compared to the healthy donors. In contrast, tissue memory (TM) and antibody-secreting cells (ASCs) were notably increased, whereas naïve cells and resting memory (RM) cells were considerably decreased. Although the ASCs maintained comparably high levels of CD95 expression in both groups, significantly increased percentages of CD95-expressing cells in the other B cell subsets were found in the patients. When B cells from the healthy donors were treated with DENV non-structural protein 1 (NS1), the results showed that the NS1 protein at 2 µg/mL could induce CD95 expression and the exposure of phosphatidylserine on the cell membrane in most B cell subsets, except for the RM. This study demonstrates that DENV infection could induce CD95 expression in both activated and resting B cell subsets in all patients. The results also suggest a potential mechanism of apoptotic regulation in B cell subsets through the increased CD95 expression caused by the interaction between the B cells and the NS1 protein. Full article
(This article belongs to the Special Issue Host Defense, Viruses and Cell Death Pathways)
Show Figures

Figure 1

7 pages, 547 KB  
Communication
The Urgent Need for Dengue Vaccination: Combating an Escalating Public Health Crisis in Pakistan
by Somia Iqtadar, Javed Akram and Amjad Khan
Vaccines 2024, 12(8), 913; https://doi.org/10.3390/vaccines12080913 - 13 Aug 2024
Cited by 7 | Viewed by 5653
Abstract
Dengue fever, caused by the dengue virus (DENV), poses a significant global health threat, with a dramatic increase in cases driven by climate change, urbanization, and mosquito resistance. In Pakistan, a country with a population of 240 million, the world’s fifth largest, dengue [...] Read more.
Dengue fever, caused by the dengue virus (DENV), poses a significant global health threat, with a dramatic increase in cases driven by climate change, urbanization, and mosquito resistance. In Pakistan, a country with a population of 240 million, the world’s fifth largest, dengue has emerged as an escalating public health crisis, with seasonal outbreaks severely straining the healthcare system. Despite decades of vector control efforts, there has not been much success, necessitating the introduction of dengue vaccination to boost population immunity. Recent advancements in vaccine development demonstrate promising efficacy and safety profiles, even in dengue-naive individuals. Implementing a dengue vaccination program in Pakistan could significantly reduce the disease burden, lower healthcare costs, and prevent future outbreaks. Integrating vaccination with existing public health initiatives can achieve high coverage and improve overall public health outcomes. Full article
(This article belongs to the Special Issue Latest Researches on Flavivirus Vaccines II)
Show Figures

Figure 1

5 pages, 2050 KB  
Interesting Images
Febrile Rash: An Early Diagnostic Clue to Infectious Illness in Travelers Returning from Thailand
by Hisham Ahmed Imad, Anastasia Putri, Ratchata Charoenwisedsil, Sakarn Charoensakulchai and Eric Caumes
Reports 2024, 7(2), 45; https://doi.org/10.3390/reports7020045 - 7 Jun 2024
Cited by 1 | Viewed by 3675
Abstract
The eruption of a rash along with spiking fever in travelers returning from the tropics may be suspicious of arboviral diseases, and isolation prevent further transmission in non-endemic countries. The case presented here was seen at the Fever Clinic at the Hospital for [...] Read more.
The eruption of a rash along with spiking fever in travelers returning from the tropics may be suspicious of arboviral diseases, and isolation prevent further transmission in non-endemic countries. The case presented here was seen at the Fever Clinic at the Hospital for Tropical Diseases in Bangkok, Thailand. The presenting complaints were fever, headache, myalgia, and a distinctive erythematous blanching rash. Despite a negative dengue NS1 test on the initial day, anti-dengue IgM and IgG were detectable on day five of illness. Dengue, a leading cause of traveler’s fever with rash, is of particular concern, especially during outbreaks like the one in Thailand in 2023, when the number of cases exceeded one hundred thousand over a nine-month period. The influx of 28 million travelers in 2023, many with naive immunity to many arboviruses, raises fear of transmission to temperate regions, including to countries like France, where Aedes albopictus establishment can lead to autochthonous dengue cases and clusters. Enhanced surveillance is crucial, urging the consideration of dengue as a potential diagnosis in travelers with febrile rash, even prior to lab confirmation. Immediate isolation of patients is essential to prevent autochthonous transmission, reduce outbreak risks, and avert public health crises. Full article
(This article belongs to the Collection Health Threats of Climate Change)
Show Figures

Figure 1

17 pages, 6957 KB  
Article
Mechanisms of Flavivirus Cross-Protection against Yellow Fever in a Mouse Model
by Divya P. Shinde, Jordyn Walker, Rachel A. Reyna, Dionna Scharton, Brooke Mitchell, Ennid Dulaney, Srinivisa Reddy Bonam, Haitao Hu, Jessica A. Plante, Kenneth S. Plante and Scott C. Weaver
Viruses 2024, 16(6), 836; https://doi.org/10.3390/v16060836 - 24 May 2024
Cited by 5 | Viewed by 2212
Abstract
The complete lack of yellow fever virus (YFV) in Asia, and the lack of urban YFV transmission in South America, despite the abundance of the peridomestic mosquito vector Aedes (Stegomyia.) aegypti is an enigma. An immunologically naïve population of over 2 [...] Read more.
The complete lack of yellow fever virus (YFV) in Asia, and the lack of urban YFV transmission in South America, despite the abundance of the peridomestic mosquito vector Aedes (Stegomyia.) aegypti is an enigma. An immunologically naïve population of over 2 billion resides in Asia, with most regions infested with the urban YF vector. One hypothesis for the lack of Asian YF, and absence of urban YF in the Americas for over 80 years, is that prior immunity to related flaviviruses like dengue (DENV) or Zika virus (ZIKV) modulates YFV infection and transmission dynamics. Here we utilized an interferon α/β receptor knock-out mouse model to determine the role of pre-existing dengue-2 (DENV-2) and Zika virus (ZIKV) immunity in YF virus infection, and to determine mechanisms of cross-protection. We utilized African and Brazilian YF strains and found that DENV-2 and ZIKV immunity significantly suppresses YFV viremia in mice, but may or may not protect relative to disease outcomes. Cross-protection appears to be mediated mainly by humoral immune responses. These studies underscore the importance of re-assessing the risks associated with YF outbreak while accounting for prior immunity from flaviviruses that are endemic. Full article
(This article belongs to the Section Human Virology and Viral Diseases)
Show Figures

Figure 1

20 pages, 1913 KB  
Review
Co-Infections and Superinfections between HIV-1 and Other Human Viruses at the Cellular Level
by Chiara Acchioni, Silvia Sandini, Marta Acchioni and Marco Sgarbanti
Pathogens 2024, 13(5), 349; https://doi.org/10.3390/pathogens13050349 - 24 Apr 2024
Cited by 12 | Viewed by 5329
Abstract
Co-infection or superinfection of the host by two or more virus species is a common event, potentially leading to viral interference, viral synergy, or neutral interaction. The simultaneous presence of two or more viruses, even distantly related, within the same cell depends upon [...] Read more.
Co-infection or superinfection of the host by two or more virus species is a common event, potentially leading to viral interference, viral synergy, or neutral interaction. The simultaneous presence of two or more viruses, even distantly related, within the same cell depends upon viral tropism, i.e., the entry of viruses via receptors present on the same cell type. Subsequently, productive infection depends on the ability of these viruses to replicate efficiently in the same cellular environment. HIV-1 initially targets CCR5-expressing tissue memory CD4+ T cells, and in the absence of early cART initiation, a co-receptor switch may occur, leading to the infection of naïve and memory CXCR4-expressing CD4+ T cells. HIV-1 infection of macrophages at the G1 stage of their cell cycle also occurs in vivo, broadening the possible occurrence of co-infections between HIV-1 and other viruses at the cellular level. Moreover, HIV-1-infected DCs can transfer the virus to CD4+ T cells via trans-infection. This review focuses on the description of reported co-infections within the same cell between HIV-1 and other human pathogenic, non-pathogenic, or low-pathogenic viruses, including HIV-2, HTLV, HSV, HHV-6/-7, GBV-C, Dengue, and Ebola viruses, also discussing the possible reciprocal interactions in terms of virus replication and virus pseudotyping. Full article
Show Figures

Graphical abstract

15 pages, 1410 KB  
Article
Wolbachia Infection through Hybridization to Enhance an Incompatible Insect Technique-Based Suppression of Aedes albopictus in Eastern Spain
by Maria Cholvi, María Trelis, Rubén Bueno-Marí, Messaoud Khoubbane, Rosario Gil, Antonio Marcilla and Riccardo Moretti
Insects 2024, 15(3), 206; https://doi.org/10.3390/insects15030206 - 20 Mar 2024
Cited by 4 | Viewed by 4163
Abstract
The emergence of insecticide resistance in arbovirus vectors is putting the focus on the development of new strategies for control. In this regard, the exploitation of Wolbachia endosymbionts is receiving increasing attention due to its demonstrated effectiveness in reducing the vectorial capacity of [...] Read more.
The emergence of insecticide resistance in arbovirus vectors is putting the focus on the development of new strategies for control. In this regard, the exploitation of Wolbachia endosymbionts is receiving increasing attention due to its demonstrated effectiveness in reducing the vectorial capacity of Aedes mosquitoes. Here, we describe the establishment of a naïve Wolbachia infection in a wild Aedes albopictus population of eastern Spain through a hybridization approach to obtain males capable of sterilizing wild females. The obtained lines were compared with the Wolbachia donor, Ae. albopictus ARwP, previously artificially infected with Wolbachia wPip, regarding immature and adult survival, female fecundity, egg fertility, and level of induced sterility. Our results did not show significant differences between lines in any of the biological parameters analyzed, indicating the full suitability of the hybrids to be used as a control tool against Ae. albopictus. In particular, hybrid males induced 99.9% sterility in the eggs of wild females without the need for any preliminary treatment. Being harmless to non-target organisms and the environment, the use of this bacterium for the control of Ae. albopictus deserves further exploration. This is especially relevant in areas such as eastern Spain, where this mosquito species has recently spread and may represent a serious threat due to its competence as a vector for dengue, chikungunya, and Zika viruses. Full article
(This article belongs to the Section Insect Pest and Vector Management)
Show Figures

Graphical abstract

12 pages, 1280 KB  
Article
Bayesian Analysis Used to Identify Clinical and Laboratory Variables Capable of Predicting Progression to Severe Dengue among Infected Pediatric Patients
by Josselin Corzo-Gómez, Susana Guzmán-Aquino, Cruz Vargas-De-León, Mauricio Megchún-Hernández and Alfredo Briones-Aranda
Children 2023, 10(9), 1508; https://doi.org/10.3390/children10091508 - 5 Sep 2023
Cited by 5 | Viewed by 2191
Abstract
The current contribution aimed to evaluate the capacity of the naive Bayes classifier to predict the progression of dengue fever to severe infection in children based on a defined set of clinical conditions and laboratory parameters. This case-control study was conducted by reviewing [...] Read more.
The current contribution aimed to evaluate the capacity of the naive Bayes classifier to predict the progression of dengue fever to severe infection in children based on a defined set of clinical conditions and laboratory parameters. This case-control study was conducted by reviewing patient files in two public hospitals in an endemic area in Mexico. All 99 qualifying files showed a confirmed diagnosis of dengue. The 32 cases consisted of patients who entered the intensive care unit, while the 67 control patients did not require intensive care. The naive Bayes classifier could identify factors predictive of severe dengue, evidenced by 78% sensitivity, 91% specificity, a positive predictive value of 8.7, a negative predictive value of 0.24, and a global yield of 0.69. The factors that exhibited the greatest predictive capacity in the model were seven clinical conditions (tachycardia, respiratory failure, cold hands and feet, capillary leak leading to the escape of blood plasma, dyspnea, and alterations in consciousness) and three laboratory parameters (hypoalbuminemia, hypoproteinemia, and leukocytosis). Thus, the present model showed a predictive and adaptive capacity in a small pediatric population. It also identified attributes (i.e., hypoalbuminemia and hypoproteinemia) that may strengthen the WHO criteria for predicting progression to severe dengue. Full article
(This article belongs to the Special Issue Research of Pediatric Infectious Disease)
Show Figures

Figure 1

16 pages, 1513 KB  
Article
Recombinant Modified Vaccinia Virus Ankara Expressing a Glycosylation Mutant of Dengue Virus NS1 Induces Specific Antibody and T-Cell Responses in Mice
by Lucas Wilken, Sonja Stelz, Ayse Agac, Gerd Sutter, Chittappen Kandiyil Prajeeth and Guus F. Rimmelzwaan
Vaccines 2023, 11(4), 714; https://doi.org/10.3390/vaccines11040714 - 23 Mar 2023
Cited by 4 | Viewed by 2921
Abstract
The four serotypes of dengue virus (DENV1–4) continue to pose a major public health threat. The first licenced dengue vaccine, which expresses the surface proteins of DENV1–4, has performed poorly in immunologically naïve individuals, sensitising them to antibody-enhanced dengue disease. DENV non-structural protein [...] Read more.
The four serotypes of dengue virus (DENV1–4) continue to pose a major public health threat. The first licenced dengue vaccine, which expresses the surface proteins of DENV1–4, has performed poorly in immunologically naïve individuals, sensitising them to antibody-enhanced dengue disease. DENV non-structural protein 1 (NS1) can directly induce vascular leakage, the hallmark of severe dengue disease, which is blocked by NS1-specific antibodies, making it an attractive target for vaccine development. However, the intrinsic ability of NS1 to trigger vascular leakage is a potential drawback of its use as a vaccine antigen. Here, we modified DENV2 NS1 by mutating an N-linked glycosylation site associated with NS1-induced endothelial hyperpermeability and used modified vaccinia virus Ankara (MVA) as a vector for its delivery. The resulting construct, rMVA-D2-NS1-N207Q, displayed high genetic stability and drove efficient secretion of NS1-N207Q from infected cells. Secreted NS1-N207Q was composed of dimers and lacked N-linked glycosylation at position 207. Prime–boost immunisation of C57BL/6J mice induced high levels of NS1-specific antibodies binding various conformations of NS1 and elicited NS1-specific CD4+ T-cell responses. Our findings support rMVA-D2-NS1-N207Q as a promising and potentially safer alternative to existing NS1-based vaccine candidates, warranting further pre-clinical testing in a relevant mouse model of DENV infection. Full article
Show Figures

Figure 1

14 pages, 1802 KB  
Article
Predicting Transmission Suitability of Mosquito-Borne Diseases under Climate Change to Underpin Decision Making
by Kate Sargent, James Mollard, Sian F. Henley and Massimo A. Bollasina
Int. J. Environ. Res. Public Health 2022, 19(20), 13656; https://doi.org/10.3390/ijerph192013656 - 21 Oct 2022
Cited by 12 | Viewed by 5258
Abstract
The risk of the mosquito-borne diseases malaria, dengue fever and Zika virus is expected to shift both temporally and spatially under climate change. As climate change projections continue to improve, our ability to predict these shifts is also enhanced. This paper predicts transmission [...] Read more.
The risk of the mosquito-borne diseases malaria, dengue fever and Zika virus is expected to shift both temporally and spatially under climate change. As climate change projections continue to improve, our ability to predict these shifts is also enhanced. This paper predicts transmission suitability for these mosquito-borne diseases, which are three of the most significant, using the most up-to-date climate change projections. Using a mechanistic methodology, areas that are newly suitable and those where people are most at risk of transmission under the best- and worst-case climate change scenarios have been identified. The results show that although transmission suitability is expected to decrease overall for malaria, some areas will become newly suitable, putting naïve populations at risk. In contrast, transmission suitability for dengue fever and Zika virus is expected to increase both in duration and geographical extent. Although transmission suitability is expected to increase in temperate zones for a few months of the year, suitability remains focused in the tropics. The highest transmission suitability in tropical regions is likely to exacerbate the intense existing vulnerability of these populations, especially children, to the multiple consequences of climate change, and their severe lack of resources and agency to cope with these impacts and pressures. As these changes in transmission suitability are amplified under the worst-case climate change scenario, this paper makes the case in support of enhanced and more urgent efforts to mitigate climate change than has been achieved to date. By presenting consistent data on the climate-driven spread of multiple mosquito-borne diseases, our work provides more holistic information to underpin prevention and control planning and decision making at national and regional levels. Full article
(This article belongs to the Section Climate Change)
Show Figures

Figure 1

16 pages, 2717 KB  
Article
AG129 Mice as a Comprehensive Model for the Experimental Assessment of Mosquito Vector Competence for Arboviruses
by Lívia V. R. Baldon, Silvana F. de Mendonça, Flávia V. Ferreira, Fernanda O. Rezende, Siad C. G. Amadou, Thiago H. J. F. Leite, Marcele N. Rocha, João T. Marques, Luciano A. Moreira and Alvaro G. A. Ferreira
Pathogens 2022, 11(8), 879; https://doi.org/10.3390/pathogens11080879 - 3 Aug 2022
Cited by 22 | Viewed by 5234
Abstract
Arboviruses (an acronym for “arthropod-borne virus”), such as dengue, yellow fever, Zika, and Chikungunya, are important human pathogens transmitted by mosquitoes. These viruses impose a growing burden on public health. Despite laboratory mice having been used for decades for understanding the basic biological [...] Read more.
Arboviruses (an acronym for “arthropod-borne virus”), such as dengue, yellow fever, Zika, and Chikungunya, are important human pathogens transmitted by mosquitoes. These viruses impose a growing burden on public health. Despite laboratory mice having been used for decades for understanding the basic biological phenomena of these viruses, it was only recently that researchers started to develop immunocompromised animals to study the pathogenesis of arboviruses and their transmission in a way that parallels natural cycles. Here, we show that the AG129 mouse (IFN α/β/γ R−/−) is a suitable and comprehensive vertebrate model for studying the mosquito vector competence for the major arboviruses of medical importance, namely the dengue virus (DENV), yellow fever virus (YFV), Zika virus (ZIKV), Mayaro virus (MAYV), and Chikungunya virus (CHIKV). We found that, after intraperitoneal injection, AG129 mice developed a transient viremia lasting several days, peaking on day two or three post infection, for all five arboviruses tested in this study. Furthermore, we found that the observed viremia was ample enough to infect Aedes aegypti during a blood meal from the AG129 infected mice. Finally, we demonstrated that infected mosquitoes could transmit each of the tested arboviruses back to naïve AG129 mice, completing a full transmission cycle of these vector-borne viruses. Together, our data show that A129 mice are a simple and comprehensive vertebrate model for studies of vector competence, as well as investigations into other aspects of mosquito biology that can affect virus–host interactions. Full article
(This article belongs to the Section Viral Pathogens)
Show Figures

Figure 1

Back to TopTop