Sign in to use this feature.

Years

Between: -

Subjects

remove_circle_outline
remove_circle_outline
remove_circle_outline
remove_circle_outline
remove_circle_outline
remove_circle_outline

Journals

Article Types

Countries / Regions

Search Results (13)

Search Parameters:
Keywords = dendromass

Order results
Result details
Results per page
Select all
Export citation of selected articles as:
25 pages, 1579 KB  
Article
Properties of Pellets from Forest and Agricultural Biomass and Their Mixtures
by Mariusz Jerzy Stolarski, Michał Krzyżaniak and Ewelina Olba-Zięty
Energies 2025, 18(12), 3137; https://doi.org/10.3390/en18123137 - 14 Jun 2025
Cited by 9 | Viewed by 2218
Abstract
Pellets can be produced not only from forest dendromass but also from agricultural dendromass derived from short rotation coppice (SRC) plantations, as well as surplus straw from cereal and oilseed crops. This study aimed to determine the thermophysical properties and elemental composition of [...] Read more.
Pellets can be produced not only from forest dendromass but also from agricultural dendromass derived from short rotation coppice (SRC) plantations, as well as surplus straw from cereal and oilseed crops. This study aimed to determine the thermophysical properties and elemental composition of 16 types of pellets produced from four types of forest biomass (Scots pine I, alder, beech, and Scots pine II), four types of agricultural biomass (SRC willow, SRC poplar, wheat straw, and rapeseed straw), and eight types of pellets from mixtures of wood biomass and straw. Another aim of the study was to demonstrate which pellet types met the parameters specified in three standards, categorizing pellets into thirteen different classes. As expected, pellets produced from pure Scots pine sawdust exhibited the best quality. The quality of the pellets obtained from mixtures of dendromass and straw deteriorated with an increase in the proportion of cereal straw or rapeseed straw in relation to pure Scots pine sawdust and SRC dendromass. The bulk density of the pellets ranged from 607.9 to 797.5 kg m−3, indicating that all 16 pellet types met the requirements of all six classes of the ISO standard. However, it was determined that four types of pellets (rapeseed, wheat, and two others from biomass mixtures) did not meet the necessary requirements of the Premium and Grade 1 classes. The ash content ranged from 0.44% DM in pellets from pure Scots pine sawdust to 5.00% DM in rapeseed straw pellets. Regarding ash content, only the pellets made from pure Scots pine sawdust met the stringent requirements of the highest classes, A1, Premium, and Grade 1. In contrast, all 16 types of pellets fulfilled the criteria for the lower classes, i.e., Utility and Grade 4. Concerning the nitrogen (N) content, seven types of pellets met the strict standards of classes A1 and Grade 1, while all the pellets satisfied the less rigorous requirements of classes B and Grade 4. Full article
(This article belongs to the Section A4: Bio-Energy)
Show Figures

Figure 1

13 pages, 3918 KB  
Article
Off-Gassing and Oxygen Depletion in Headspaces of Solid Biofuels Produced from Forest Residue Biomass
by Kazimierz Warmiński, Klaudia Anna Jankowska, Agnieszka Bęś and Mariusz Jerzy Stolarski
Energies 2024, 17(1), 216; https://doi.org/10.3390/en17010216 - 30 Dec 2023
Cited by 2 | Viewed by 1917
Abstract
As living standards improve worldwide, the demand for energy increases. However, climate changes and decreasing fossil fuel deposits have increased interest in renewable energy sources, including pellets produced from forest residues. This study aimed to compare changes in concentration of gases (CO, CO [...] Read more.
As living standards improve worldwide, the demand for energy increases. However, climate changes and decreasing fossil fuel deposits have increased interest in renewable energy sources, including pellets produced from forest residues. This study aimed to compare changes in concentration of gases (CO, CO2, O2, volatile organic compounds—VOCs) in enclosed headspaces above pellets produced from deciduous (oak OA, birch BI) and coniferous (pine PI, spruce SP) dendromass and selected types of commercial pellets during their storage. The experiment measured the concentration of gas released from the pellets in storage daily for 14 days. The highest mean CO concentration was found for PI pellets (1194 ppm), and the lowest was for OA (63.3 ppm). Likewise, the highest CO2 concentration was noted for PI pellets (4650 ppm), and the lowest was for BI (1279 ppm). The largest VOC amount was released in the headspace above PI (88.8 ppm), and the smallest was above BI (4.6 ppm). The oxygen concentration was the lowest as measured for PI (minimum 16.1% v/v) and for SP (19.3% v/v). The threshold limit value (8 h) for CO was exceeded for all the pellets under analysis and, in the case of CO2, only for PI after day 10 of incubation. The study findings are extremely important from a scientific (but mainly from a practical) perspective because of the safety of storing and transporting wood pellets. The knowledge of autooxidation processes in those biofuels can help organize their logistics and storage and result in proper warehouse ventilation and monitoring of noxious gases. Full article
Show Figures

Figure 1

20 pages, 4546 KB  
Article
Changes in Commercial Dendromass Properties Depending on Type and Acquisition Time
by Mariusz Jerzy Stolarski, Michał Krzyżaniak, Ewelina Olba-Zięty and Jakub Stolarski
Energies 2023, 16(24), 7973; https://doi.org/10.3390/en16247973 - 8 Dec 2023
Cited by 4 | Viewed by 1405
Abstract
Forest dendromass is still the major raw material in the production of solid biofuels, which are still the most important feedstock in the structure of primary energy production from renewable energy sources. Because of the high species and type diversity of production residues [...] Read more.
Forest dendromass is still the major raw material in the production of solid biofuels, which are still the most important feedstock in the structure of primary energy production from renewable energy sources. Because of the high species and type diversity of production residues generated at wood processing sites, as well as at logging sites, the quality of commercial solid biomass produced there has to be evaluated. The aim of this study was to assess the thermophysical characteristics and the elemental composition of ten types of commercial solid biofuels (pinewood sawdust; energy chips I, II, and III; veneer sheets; shavings; birch bark; pine bark; pulp chips; and veneer chips), depending on their acquisition time (August, October, December, February, April, and June). Pulp chips had the significantly lowest moisture content (mean 26.92%), ash content (mean 0.39% DM—dry matter), nitrogen (N) content (mean 0.11% DM), and sulfur (S) content (mean 0.011% DM) and the highest carbon (C) content (mean 56.09% DM), hydrogen (H) content (6.40% DM), and lower heating value (LHV) (mean 13.61 GJ Mg−1). The three types of energy chips (I, II, and III) had good energy parameters, especially regarding their satisfactory LHV and ash, S, and N content. On the other hand, pine and birch bark had the worst ash, S, and N contents, although they had beneficial higher heating values (HHVs) and C contents. Solid biofuels acquired in summer (June) had the lowest levels of moisture and ash and the highest LHV. The highest moisture content and the lowest LHV were found in winter (December). Full article
Show Figures

Figure 1

15 pages, 1116 KB  
Article
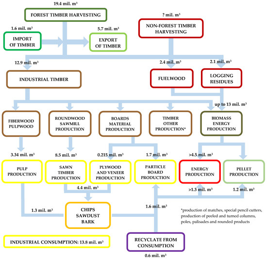
Analytical Study for the Determination of the Energy Use Potential of Forest Dendromass in the Czech Republic
by David Březina, Jakub Michal and Petra Hlaváčková
Forests 2023, 14(9), 1744; https://doi.org/10.3390/f14091744 - 28 Aug 2023
Cited by 3 | Viewed by 1931
Abstract
The European Union’s current pressure on the Member States to adopt both the Green Deal and the Fit for 55 package is leading to an accelerated drive to put in place measures to meet the 2030 climate targets. At the same time, many [...] Read more.
The European Union’s current pressure on the Member States to adopt both the Green Deal and the Fit for 55 package is leading to an accelerated drive to put in place measures to meet the 2030 climate targets. At the same time, many discussions at the international bilateral meetings of EU country representatives raise the question of the realism of setting climate targets, and therefore, the ability to meet these commitments. The results elaborated in this analytical study offer a realistic picture of the possibilities of meeting strategic climate targets using the example of the use of forest dendromass. The data assess the possibility of achieving a 22% share of renewable energy sources (RES) in gross final energy consumption by 2030 in the Czech Republic. The study points out that at present, the use of forest dendromass from primary production is at its maximum and meeting the climate targets for increasing the share of RES in the energy mix represents a major problem in the long term. The findings published in this study also point to the objective threat of the increased use of dendromass in the energy sector to the maintenance of sustainable forest management and the preservation of forest quality. Full article
(This article belongs to the Section Forest Ecology and Management)
Show Figures

Figure 1

9 pages, 424 KB  
Article
Study of Dendromass Ashes Fusibility with the Addition of Magnesite, Limestone and Alumina
by Pavol Vadász, Beatrice Plešingerová, Dávid Medveď, Gabriel Sučik, Radka Bakajsová and Vladimír Petrov
Minerals 2023, 13(5), 631; https://doi.org/10.3390/min13050631 - 30 Apr 2023
Cited by 2 | Viewed by 1862
Abstract
The fusibility of ash from woodchip combustion is characterised in the present work. The impact of the increase in MgO, CaO, and Al2O3 content in the bio-ash on the classification of ash into categories according to slagging and fouling indices [...] Read more.
The fusibility of ash from woodchip combustion is characterised in the present work. The impact of the increase in MgO, CaO, and Al2O3 content in the bio-ash on the classification of ash into categories according to slagging and fouling indices was evaluated. The ash was characterized based on the chemical composition using slagging and fouling indices. However, these ash composition changes did not assign the ash into categories of the indices FU, SR, RS, and B/A (fouling, slagging, slag viscosity, basicity), with less ash inclination to slagging and fouling. The indices were primarily derived for ashes from coal combustion. The indices values characterizing the ash were compared with measured results of ash melting according to STN ISO 540. The measured ash fusibility values showed that the addition of magnesite, limestone, and alumina to dendro-ashes increases the DT (temperature of deformation), HT (temperature of hemisphere), and the AFI (ash fusibility index). There is no conformity between the values of the indices and the measurement of ash fusibility temperatures. In terms of temperatures in the combustion chamber, the measured sintering (Tsin) and DT are suitable for evaluating the tendency of ash to slagging and fouling as well as an accretion of ash particles sticking to the lining. Full article
(This article belongs to the Special Issue Clay Minerals and Waste Fly Ash Ceramics, Volume II)
Show Figures

Figure 1

16 pages, 1321 KB  
Article
Ex-Ante Eco-Efficiency Assessment of Dendromass Production: Conception and Experiences of an Innovation Project
by Franziska Hesser, Daniela Groiß-Fürtner, Leona Woitsch and Claudia Mair-Bauernfeind
Land 2023, 12(4), 839; https://doi.org/10.3390/land12040839 - 6 Apr 2023
Cited by 3 | Viewed by 2586
Abstract
Rising demand for bio-based products exerts growing pressure on natural resources such as wood. The agricultural technique of short rotation coppice (SRC) to produce dendromass from fast growing trees has gained relevance to ease the pressure of demand for wood from forests. The [...] Read more.
Rising demand for bio-based products exerts growing pressure on natural resources such as wood. The agricultural technique of short rotation coppice (SRC) to produce dendromass from fast growing trees has gained relevance to ease the pressure of demand for wood from forests. The European-funded project Dendromass4Europe supports the establishment of SRC in Western Slovakia and its biomass use for four new bio-based materials, in the context of a developing bioeconomy. Along with the development of the SRC and material value chains, eco-efficiency assessment is carried out to anticipate areas of critical concern and derive measures for improvement. Among many other assessment approaches, eco-efficiency assessment was conducted by combining Life Cycle Assessment (LCA) and socio-economic assessment to optimize the whole production system towards eco-efficiency. An LCA study provided necessary data to assess the environmental performance. The added value and revenue results from the socio-economic assessment were used to assess the economic performance. The value chain of the moulded fibre parts shows the best eco-efficiency value, but only because its economic performance is comparatively strong. The lightweight boards have the least environmental impact but do not perform so well in terms of eco-efficiency. The overall eco-efficiency of the full value chain can be optimized only with a specific combination of all four dendromass-based materials within the whole production system. Full article
(This article belongs to the Special Issue Sustainable Land-Based Bioeconomy Development)
Show Figures

Figure 1

19 pages, 3500 KB  
Article
The Effect of Tree Spacing on Yields of Alley Cropping Systems—A Case Study from Hungary
by Veronika Honfy, Zoltán Pödör, Zsolt Keserű, János Rásó, Tamás Ábri and Attila Borovics
Plants 2023, 12(3), 595; https://doi.org/10.3390/plants12030595 - 29 Jan 2023
Cited by 18 | Viewed by 4899
Abstract
Alley cropping is a specific agroforestry system, which is regarded as sustainable land use management, that could play a crucial role in climate change adaptation and mitigation. Despite its appealing attributes, farmers’ up-take of the system is slow in temperate regions. This study [...] Read more.
Alley cropping is a specific agroforestry system, which is regarded as sustainable land use management, that could play a crucial role in climate change adaptation and mitigation. Despite its appealing attributes, farmers’ up-take of the system is slow in temperate regions. This study aims to contribute to scaling-up agroforestry through a case study in Hungary and to help to design productive alley cropping systems. We investigated which tree planting pattern of black locust (Robinia pseudoacacia L.) results in the most productive alley cropping system when intercropped with triticale (x Triticosecale W.) by statistically analysing the yields of the intercrop and of the trees in nine different layouts and by calculating land equivalent ratios (LER). There was significant difference between the treatments both in triticale and black locust yields. The more trees planted on a hectare, the higher the volume of the stand, and the less yield of triticale was observed, although the latter correlation was weak and in some cases the triticale was more productive between the trees compared with sole crop control. Eight out of nine treatments had favourable LER (0.94–1.35) when the trees were five years old. Black locust and triticale seem to be a good combination for productive alley cropping systems. Full article
(This article belongs to the Special Issue Advances in Intercropping)
Show Figures

Figure 1

19 pages, 1011 KB  
Article
The Role of the Social Licence to Operate in the Emerging Bioeconomy—A Case Study of Short-Rotation Coppice Poplar in Slovakia
by Christine Pichler, Daniela Fürtner, Franziska Hesser, Peter Schwarzbauer and Lea Maria Ranacher
Land 2022, 11(9), 1555; https://doi.org/10.3390/land11091555 - 13 Sep 2022
Cited by 4 | Viewed by 2854
Abstract
Wood plays a key role in the endeavours of the EU to establish a circular bioeconomy based on renewable biological resources. Today, forestry on its own cannot sustainably satisfy the demand for woody biomass. Short-Rotation Coppice (SRC) represents a possible alternative production system [...] Read more.
Wood plays a key role in the endeavours of the EU to establish a circular bioeconomy based on renewable biological resources. Today, forestry on its own cannot sustainably satisfy the demand for woody biomass. Short-Rotation Coppice (SRC) represents a possible alternative production system where fast-growing tree species are cultivated on agricultural land. Thus far, lacking engagement from farmers and public opposition against other bioenergy projects have hindered the expansion of SRC. At the same time, society does not consider wood unconditionally sustainable anymore. The Social License to Operate (SLO) describes the dynamic relationship between industries, their communities, and other stakeholders. The present study adapted a quantitative SLO model based on integrative socio-psychological relationship modelling and applied it to a case study in Slovakia. The roles of trust, fairness, impact assessment, and governance hold for the establishment of social acceptance were analysed with Structural Equation Modelling (SEM). The model revealed the perception of individual benefits as the strongest predictor for social acceptance. The average level of social acceptance was found to be between “Acceptance” and “Approval”. The results thus show that SRC currently must not face societal pressure in Slovakia. However, the SLO is not static and must be constantly re-evaluated. Full article
(This article belongs to the Special Issue Sustainable Land-Based Bioeconomy Development)
Show Figures

Figure 1

60 pages, 6629 KB  
Review
Forest Dendromass as Energy Feedstock: Diversity of Properties and Composition Depending on Systematic Genus and Organ
by Mariusz Jerzy Stolarski, Paweł Dudziec, Ewelina Olba-Zięty, Paweł Stachowicz and Michał Krzyżaniak
Energies 2022, 15(4), 1442; https://doi.org/10.3390/en15041442 - 16 Feb 2022
Cited by 11 | Viewed by 4123
Abstract
Exhaustion of fossil fuel resources, shrinking forest areas, with accompanying deterioration of their quality and striving (also of the society) to make forests perform their ecological function, with simultaneous development and propagation of the biomass conversion technologies—all of this necessitates research of forest [...] Read more.
Exhaustion of fossil fuel resources, shrinking forest areas, with accompanying deterioration of their quality and striving (also of the society) to make forests perform their ecological function, with simultaneous development and propagation of the biomass conversion technologies—all of this necessitates research of forest biomass diversification. It is a consequence of the fact that its properties and composition depend not only on the genus but also on the plant organ, and they each time determine its usability as a raw biomaterial in a wide range of thermal, physical, or chemical conversion processes. This study reviewed and analysed selected qualitative and quantitative features of forest dendromass, taking into account the genus and a plant organ/morphological part, followed by a group of trees (coniferous and deciduous) and without the latter differentiation. The study involved an analysis of data covering 15 selected qualitative-quantitative features of forest dendromass within three main and nine additional plant organs/morphological parts and 21 genera (5 coniferous and 16 deciduous) typical of the temperate climate. Full article
(This article belongs to the Section A4: Bio-Energy)
Show Figures

Figure 1

16 pages, 3166 KB  
Article
Potential of Forest Biomass Resources for Renewable Energy Production in the Czech Republic
by Dalibor Šafařík, Petra Hlaváčková and Jakub Michal
Energies 2022, 15(1), 47; https://doi.org/10.3390/en15010047 - 22 Dec 2021
Cited by 26 | Viewed by 5720
Abstract
In the European Green Deal and the Climate Act, the European Union has committed itself to achieving climate neutrality by 2050. This goal is to be achieved by joint efforts of all economic sectors, including forestry and its downstream sectors. One way to [...] Read more.
In the European Green Deal and the Climate Act, the European Union has committed itself to achieving climate neutrality by 2050. This goal is to be achieved by joint efforts of all economic sectors, including forestry and its downstream sectors. One way to attain this goal is the effective and sustainable use of forest biomass for energy production. This article aims to quantify the potential of forest biomass resources for the production of electrical and thermal energy based on official departmental statistics, the current legal framework for forestry and the environment, and research results in the context of an extreme change in the raw material base due to the ongoing calamity caused by the spread of insect pests in the Czech Republic. This extreme can classify as a significant risk to the security of the energy supply from renewable sources in the event of oversizing new installed energy production from renewable sources. Based on data and calculations, an overall annual volume of dendromass available for energy production in the Czech Republic for the period extending to 2036 was quantified at the value of 13.473 million tons per year. Consequently, it is clear that the overall dendromass resources for energy production in the Czech Republic are not sufficient to achieve the EU’s ambitious objective. Full article
(This article belongs to the Section A4: Bio-Energy)
Show Figures

Figure 1

8 pages, 1840 KB  
Article
Effect of Paper Sludge and Dendromass on Properties of Phytomass Pellets
by Radovan Nosek, Alexander Backa, Peter Ďurčanský, Michal Holubčík and Jozef Jandačka
Appl. Sci. 2021, 11(1), 65; https://doi.org/10.3390/app11010065 - 23 Dec 2020
Cited by 12 | Viewed by 2362
Abstract
Woody and agricultural wastes are important fuels in many countries, and have the potential of being even more important in the future. The main problems of plant biomass combustion are low ash melting temperatures and increased emissions. The most widely used treatment to [...] Read more.
Woody and agricultural wastes are important fuels in many countries, and have the potential of being even more important in the future. The main problems of plant biomass combustion are low ash melting temperatures and increased emissions. The most widely used treatment to solve the problem of low ash melting point is blending a fuel with an additive. In this work, pellets were produced from wheat straw containing wood sawdust and paper sludge in the following proportions 40:40:20 and 45:45:10 (straw/sawdust/paper sludge). The purpose of this work was to study the influence of sludge and dendromass on the straw pellet parameters and combustion process. The highest calorific value of 15.71 MJ kg−1 was registered for a sample with a 10% paper sludge concentration. The effectiveness of paper sludge was proved, and the ash melting temperature was increased from 1025 to 1328 °C for the same sample. Full article
(This article belongs to the Special Issue Thermal Utilization of Fuels)
Show Figures

Figure 1

20 pages, 5748 KB  
Article
Timber and Branch Volume Prediction: Effects of Stand and Site Characteristics on Dendromass and Timber-To-Branch Volume Ratio of Norway Spruce in Managed Forests
by Václav Štícha, Ram P. Sharma, Zdeněk Vacek, Stanislav Vacek and Ondřej Nuhlíček
Forests 2019, 10(2), 144; https://doi.org/10.3390/f10020144 - 10 Feb 2019
Cited by 13 | Viewed by 4613
Abstract
The objective of this study was to develop the models that predict both timber and branch volumes of Norway spruce (Picea abies/L./Karst.), the most abundant tree species in Europe, and determine the relationships among timber and branch volumes and various site [...] Read more.
The objective of this study was to develop the models that predict both timber and branch volumes of Norway spruce (Picea abies/L./Karst.), the most abundant tree species in Europe, and determine the relationships among timber and branch volumes and various site and stand characteristics. The data used in this study come from 76 sample plots in the different stands and site conditions across Norway spruce forests in the Czech Republic. Timber volume was determined by Huber’s formula and branch volume (logging residue) was determined by drying and weighing of 10 samples from the 10-chipped trees on each sample plot, meaning that a total of 760 samples were analyzed. The results showed that timber volume was significantly positively correlated with branch volume, mean diameter at breast height (mean DBH) per sample plot, mean height per sample plot, slope of sample plot, and stand age, but negatively correlated with stand stocking. The branch volume was more significantly affected by stand stocking than timber volume. The timber-to-branch volume ratio (TBR) reached the mean value of 3.7 (±0.14 SE) and significantly increased with increasing elevation. The trees on the nutrient-rich sites were characterized by higher branch volume, while TBR reached higher values on the acid sites. Site quality class had a significant effect only on the branch volume production. Compared to the timber volume (root mean square error, RMSE = 3.6176; adjusted coefficient of determination, R2adj = 0.7310), the branch volume was relatively poorly described by the model (RMSE = 1.928; R2adj = 0.2517). The volume prediction models show that timber volumes increase with increasing slope and branch volume increases with decreasing site quality class. For effective forest management practice, the highest branch volume in favor of timber production is characterized for lowland forests with stand stocking ≤60% (TBR 1.5), while the highest share of timber volume (TBR 9.5) can be reached in the mountains with a full stand stocking. Full article
(This article belongs to the Special Issue Forest Stand Management and Biomass Growth)
Show Figures

Figure 1

9 pages, 1019 KB  
Article
Extensive Operating Experiments on the Conversion of Fuel-Bound Nitrogen into Nitrogen Oxides in the Combustion of Wood Fuel
by Ladislav Dzurenda, Emília Hroncová and Juraj Ladomerský
Forests 2017, 8(1), 1; https://doi.org/10.3390/f8010001 - 22 Dec 2016
Cited by 18 | Viewed by 5749
Abstract
This paper presents a wide, targeted, operational experiment on the conversion of fuel-bound nitrogen to nitrogen oxides. The experiment was implemented by studying the production of energy in 16-grate boilers. The conversion factor was determined based on the nitrogen content in individual types [...] Read more.
This paper presents a wide, targeted, operational experiment on the conversion of fuel-bound nitrogen to nitrogen oxides. The experiment was implemented by studying the production of energy in 16-grate boilers. The conversion factor was determined based on the nitrogen content in individual types of dendromass and on nitrogen oxide emissions in flue gases. In measuring emissions, 103 average values for the concentration of nitrous oxide were found. Every average value was set using three consecutive half-hour emission measurements. The specific thermal output of the boilers was 300 to 2500 kW. The nitrogen content in the deliberately selected dendromass was within a wide interval of Ndaf values between 0.04% and 1.26%. The dependence of the conversion factor, XNOx, upon the content of fuel-bound nitrogen is very accurately expressed by the power function. Full article
Show Figures

Figure 1

Back to TopTop