Sign in to use this feature.

Years

Between: -

Subjects

remove_circle_outline
remove_circle_outline
remove_circle_outline
remove_circle_outline
remove_circle_outline
remove_circle_outline
remove_circle_outline
remove_circle_outline
remove_circle_outline

Journals

remove_circle_outline
remove_circle_outline
remove_circle_outline
remove_circle_outline
remove_circle_outline

Article Types

Countries / Regions

remove_circle_outline
remove_circle_outline
remove_circle_outline

Search Results (237)

Search Parameters:
Keywords = delayed cooling

Order results
Result details
Results per page
Select all
Export citation of selected articles as:
17 pages, 2398 KB  
Article
Preliminary Assessment of Thermal and Mechanical Properties of a Graphene-Rich Carbon Coating on 3003-H14 Aluminum Alloy for Potential Anti-Icing Applications
by Abdallah Almomani, Mu’nis Alkhasawneh, Mohammed A. Almomani and Muath A. Bani-Hani
Materials 2026, 19(6), 1150; https://doi.org/10.3390/ma19061150 - 16 Mar 2026
Abstract
Icing poses significant operational and safety risks in aviation, especially for engine components such as cowls and baffles. This study explores the potential of a chemically exfoliated graphene-rich carbon platelet epoxy coating to improve the anti-icing and de-icing performance of 3003-H14 aluminum alloy, [...] Read more.
Icing poses significant operational and safety risks in aviation, especially for engine components such as cowls and baffles. This study explores the potential of a chemically exfoliated graphene-rich carbon platelet epoxy coating to improve the anti-icing and de-icing performance of 3003-H14 aluminum alloy, which is widely used in such applications. Chemically exfoliated graphite was incorporated into an epoxy resin, then applied to aluminum substrates. Characterization of the coated samples revealed ~30% improvement in surface Vickers hardness (HV) (HV 75.6 ± 1.15 vs. HV average of 98.3 ± 1.5) and enhanced thermal dissipation, with coated surfaces cooling from 104 °C to 22 °C in 530 s compared to 870 s for uncoated samples. While anti-icing performance was not directly evaluated, the observed improvements in thermal dissipation and surface hardness suggest that chemically exfoliated graphene-rich carbon platelet coatings could be promising for passive anti-icing applications. The literature suggests that graphene coating improves hydrophobicity, reducing ice adhesion and delaying nucleation due to its low surface energy and nanoscale roughness, thereby supporting potential passive anti-icing functionality for aircraft engine components. SEM analysis confirmed a uniform, compact coating layer. These preliminary findings indicate that chemically exfoliated graphene-rich carbon platelet coatings can deliver multifunctional performance—mechanical, thermal, and surface—making them promising candidates for passive anti-icing/de-icing solutions in engine components where conventional systems are ineffective. Full article
Show Figures

Figure 1

16 pages, 4381 KB  
Article
Reynolds Number Effect of a Supercritical Wing Based on Cryogenic and High Reynolds Number Pressure Test
by Baobin Hou, Yanru Chen, Jinyan Cai, Xin Peng, Xin Xu and Dawei Liu
Aerospace 2026, 13(3), 265; https://doi.org/10.3390/aerospace13030265 - 11 Mar 2026
Viewed by 135
Abstract
Supercritical wings are widely used in large aircraft due to their excellent transonic performance, but their aerodynamic characteristics are highly sensitive to Reynolds number. To systematically study the influence of Reynolds number on the aerodynamic characteristics of a supercritical wing, cryogenic high Reynolds [...] Read more.
Supercritical wings are widely used in large aircraft due to their excellent transonic performance, but their aerodynamic characteristics are highly sensitive to Reynolds number. To systematically study the influence of Reynolds number on the aerodynamic characteristics of a supercritical wing, cryogenic high Reynolds number pressure measurement tests were conducted in the European Transonic Wind Tunnel (ETW). A 1:17.87 scale wing-body combination model of a typical supercritical wing was employed. The Reynolds number was increased via the pressure increase and cooling technique, covering a test Reynolds number range from 2.3 × 106 to 3.5 × 107. Model deformation effects were isolated to obtain pressure data reflecting pure Reynolds number effects. The variation patterns of pressure distribution, lift characteristics, and pitching moment characteristics with Reynolds number were analyzed. The results indicate that, at lower speeds (Ma = 0.4 and 0.6), the supercritical wing is less affected by Reynolds number; the upper surface is more significantly influenced by Reynolds number than the lower surface; the Reynolds number effect primarily manifests in the transonic regime by delaying the onset position of the shock wave on the upper wing surface, thereby affecting aerodynamic force characteristics; several aerodynamic characteristic parameters such as ΔCL, α0, and Cm exhibit a linear relationship with the logarithm of Reynolds number. Experimental results obtained at low Reynolds numbers cannot be directly extrapolated to actual flight conditions, necessitating the consideration of Reynolds number effect in the aerodynamic design optimization of large aircraft. Full article
(This article belongs to the Section Aeronautics)
Show Figures

Figure 1

22 pages, 2832 KB  
Article
SOC-Dependent Thermal Analysis of a 5P4S Lithium-Ion Battery Pack Using TiO2 Nano-Enhanced Phase Change Material Cooling
by Anumut Siricharoenpanich, Smith Eiamsa-ard and Paisarn Naphon
Eng 2026, 7(3), 122; https://doi.org/10.3390/eng7030122 - 5 Mar 2026
Viewed by 222
Abstract
This study aims to experimentally evaluate and compare the electrical–thermal performance of a 20-cell 18650 lithium-ion battery pack cooled by a pure phase change material (PCM) and a PCM/TiO2 nanoparticle composite to identify an effective passive thermal management approach for EV battery [...] Read more.
This study aims to experimentally evaluate and compare the electrical–thermal performance of a 20-cell 18650 lithium-ion battery pack cooled by a pure phase change material (PCM) and a PCM/TiO2 nanoparticle composite to identify an effective passive thermal management approach for EV battery applications. Using a controlled charging–discharging system, thermocouple-based temperature mapping, and systematic tests across multiple C-rates (0.75 C–1.5 C), the study measures the variations in battery temperature, generated heat, and voltage behavior as functions of depth of discharge (DOD) and state of charge (SOC). The results show that the PCM/nanoparticle mixture markedly improves thermal conductivity, reduces peak temperature by approximately 8–10 °C compared with pure PCM, delays thermal saturation at higher C-rates, and enables a wider safe DOD range with reduced voltage sag and lower heat accumulation. Based on the experimental temperature/voltage trends in this study, limit DOD to ≤40–50% at high power (≈1.5 C), ≤50–60% at moderate power (≈1 C), and ≤60–70% at low power (≈0.75 C) (i.e., target SOC windows roughly 60–100% SOC at 1.5 C, 40–100% SOC at 1 C, and 30–100% SOC at 0.75 C), with an absolute practical upper DOD limit of ~70% to avoid frequent deep discharge damage; these limits keep peak temperatures below ~40–45 °C, reduce severe voltage sag near cutoff, and greatly extend cycle life because shallower cycling (e.g., 50% vs. 100% DOD) produces many times more cycles. These improvements enhance battery safety, performance stability, and cycle life, making the nanoparticle-enhanced PCM a practical, compact, and energy-efficient solution for passive battery thermal management in electric vehicles. Full article
Show Figures

Figure 1

20 pages, 3580 KB  
Article
Influence of Design Parameters on the Thermoelectric Performance of Photovoltaic Double-Skin Façades
by Yang Li, Hao Yuan, Rong Xia and Liqiang Hou
Buildings 2026, 16(5), 1004; https://doi.org/10.3390/buildings16051004 - 4 Mar 2026
Viewed by 252
Abstract
Photovoltaic double-skin façades (PV-DSFs) can block solar radiation heat, mitigate air heat transfer, facilitate ventilation cooling, and generate electricity, making them a high-performance building envelope suitable for hot southern regions in summer. The thermal performance of DSFs is relatively well understood; however, with [...] Read more.
Photovoltaic double-skin façades (PV-DSFs) can block solar radiation heat, mitigate air heat transfer, facilitate ventilation cooling, and generate electricity, making them a high-performance building envelope suitable for hot southern regions in summer. The thermal performance of DSFs is relatively well understood; however, with the addition of photovoltaic glass panels, the influence of design parameters is altered due to thermoelectric coupling effects. Then, the influence of design parameters on their thermoelectric performance remains unclear, hindering their design optimization. This paper establishes a mathematical model for DSFs with MATLAB (R2023a) to analyze their thermoelectric performance and the impact of design parameters. The results indicate that the daily power generation of PV-DSFs is primarily influenced by the solar radiation on the west-facing vertical surface. The wall exterior surface gains heat via longwave radiation during the day and loses heat at night, while convective heat dissipation occurs throughout the entire day, with radiative heat flux being the dominant mechanism. The power generation of photovoltaic cells is significantly influenced by their coverage ratio, while the impact of other factors can be neglected. The temperature of the wall’s exterior surface is significantly influenced by the heat storage of the outer cladding panel, the solar absorptivity of the exterior surface, and the emissivity of the interior surface. Among these factors, the heat storage of the outer cladding panel primarily affects the attenuation and delay of peak values and temperature fluctuations on the exterior surface. Meanwhile, the solar absorptivity of the exterior surface and the emissivity of the interior surface mainly influence the peak temperature of the wall’s exterior surface, with the effect becoming more pronounced when the interior surface emissivity is lower. Full article
(This article belongs to the Special Issue Energy-Efficient Designs in Modern Building Construction)
Show Figures

Figure 1

37 pages, 4176 KB  
Article
Real-Time Thermal Symmetry Control of Data Centers Based on Distributed Optical Fiber Sensing and Model Predictive Control
by Lin-Xiang Tang and Mu-Jiang-Shan Wang
Symmetry 2026, 18(3), 398; https://doi.org/10.3390/sym18030398 - 24 Feb 2026
Viewed by 332
Abstract
The high energy consumption and spatiotemporal thermal asymmetry of data center cooling systems have become critical bottlenecks constraining their green and sustainable development. Traditional point-type temperature sensors suffer from insufficient spatial coverage, while conventional feedback control strategies exhibit delayed responses and limited adaptability [...] Read more.
The high energy consumption and spatiotemporal thermal asymmetry of data center cooling systems have become critical bottlenecks constraining their green and sustainable development. Traditional point-type temperature sensors suffer from insufficient spatial coverage, while conventional feedback control strategies exhibit delayed responses and limited adaptability under dynamic workloads. To address these challenges, this study proposes a real-time thermal symmetry management framework for data centers based on distributed fiber optic temperature sensing and model predictive control (MPC). The proposed system employs Brillouin scattering-based distributed sensing to continuously acquire high-density temperature measurements from thousands of points along a single optical fiber, enabling fine-grained perception of the three-dimensional thermal field. On this basis, a hybrid prediction model integrating thermodynamic physical equations with a Temporal Convolutional Network–Bidirectional Gated Recurrent Unit (TCN–BiGRU) deep neural network is developed to achieve accurate and stable spatiotemporal temperature forecasting. Furthermore, a symmetry-aware MPC controller is designed with the dual objectives of minimizing cooling energy consumption and suppressing thermal field deviations, thereby restoring temperature uniformity through rolling-horizon optimization. Experimental validation in a production data center demonstrates that the distributed sensing system achieves a measurement deviation of 0.12 °C, while the hybrid prediction model attains a root mean square error of 0.41 °C, representing a 26.8% improvement over baseline methods. The MPC-based control strategy reduces daily cooling energy consumption by 14.4%, improves the power usage effectiveness (PUE) from 1.58 to 1.47, and significantly enhances both thermal symmetry and operational safety. The Thermal Symmetry Index (TSI) decreased from 0.060 to 0.035, indicating a 41.7% improvement in spatial temperature distribution uniformity. The TSI is defined as the ratio of spatial temperature standard deviation to mean temperature, where lower values indicate better thermal uniformity; TSI < 0.03 represents excellent symmetry, 0.03–0.05 indicates good symmetry, and TSI > 0.08 suggests significant asymmetry requiring intervention. These results provide an effective and practical solution for intelligent operation, energy-efficient control, and low-carbon transformation of next-generation green data centers. Full article
(This article belongs to the Section Engineering and Materials)
Show Figures

Figure 1

31 pages, 4069 KB  
Article
Bio-Solar Green Roofs for Urban Heat Adaptation: A Case in Point
by Azhar Iqbal and Shoaib Rauf
Energies 2026, 19(4), 1089; https://doi.org/10.3390/en19041089 - 21 Feb 2026
Viewed by 357
Abstract
Urban heat islands (UHIs) increase the cooling load and reduce the performance of rooftop photovoltaic (PV) systems; thus, the co-benefits of integrating bio-solar green roofs require quantification and real-world demonstration to encourage the uptake of this technology. Consequently, this study compares the thermal [...] Read more.
Urban heat islands (UHIs) increase the cooling load and reduce the performance of rooftop photovoltaic (PV) systems; thus, the co-benefits of integrating bio-solar green roofs require quantification and real-world demonstration to encourage the uptake of this technology. Consequently, this study compares the thermal and electrical performances of four simultaneously installed roof assemblies, namely conventional roof (CR), green roof (GR), photovoltaic roof (pCR), and bio-solar green roof (pGR), under clear-sky summer periods in Lahore, Pakistan. The experiment equipped the same insulated test cells with meteorological, thermal, moisture, and PV power gauging to collect data every 1 min; standardized layers were built, and the PV tilt was set to 22°. The results show that pGR always performs better compared with other roof assemblies: the temperature on the outer surface is lower, the diurnal amplitude is the most reduced (ΔDF ≈ +19% vs. CR), the thermal response is the most delayed (ΔTL ≈ −21%), and TPI improves by 6.5–7%. All of these results indicate a new, field-validated synergy between evapotranspiration and PV shading/ventilation that could translate into practical value through reduced peak cooling loads (demand control), lower day-to-day cooling energy, and incremental PV gains. These are critical factors for achieving positive techno-economic outcomes in hot, sunny cities, with the aim of realizing UHI mitigation and resilient building energy systems. Full article
Show Figures

Figure 1

12 pages, 2038 KB  
Article
A New Method Facilitates Bermudagrass Growth During Spring Transition
by Xiang Yao, Dongli Hao, Dandan Li, Jingjing Wang, Sheng Zhu and Haoran Wang
Horticulturae 2026, 12(2), 238; https://doi.org/10.3390/horticulturae12020238 - 15 Feb 2026
Viewed by 254
Abstract
The spring transition in bermudagrass (Cynodon dactylon) overseeded with perennial ryegrass (Lolium perenne) remains a major challenge in turf management due to persistent competition from the cool-season species. Conventional practices such as core cultivation can damage bermudagrass stands and [...] Read more.
The spring transition in bermudagrass (Cynodon dactylon) overseeded with perennial ryegrass (Lolium perenne) remains a major challenge in turf management due to persistent competition from the cool-season species. Conventional practices such as core cultivation can damage bermudagrass stands and delay recovery. This study evaluated a novel, non-damaging approach using a yeast-based fertilizer to enhance bermudagrass regrowth during the transition period. The fertilizer consisted of Saccharomyces cerevisiae and glucose applied as a soil drench. A greenhouse experiment was conducted over two years (2023–2024) using “Yangjiang” bermudagrass overseeded with “Wintergame” perennial ryegrass. Five treatments were compared: control (0 g·m−2 yeast + 0 g·m−2 glucose), yeast alone (200 g·m−2), and yeast combined with glucose at 100, 200, or 400 g·m−2. Growth parameters were assessed at 7, 14, and 28 days after treatment. The application of 200 g·m−2 yeast + 200 g·m−2 glucose yielded the most significant improvements. At 14 days, bermudagrass shoot density and turf cover significantly (p < 0.05) increased by 45.81% and 129.51%, respectively, compared to the control. By 28 days, aboveground and belowground biomass significantly (p < 0.05) increased by 308.14% and 51.35%, respectively. Root system architecture was also significantly (p < 0.05) enhanced, with total root length, surface area, and volume rising by 62.05%, 40.59%, and 63.51%. These results demonstrate that yeast fertilizer strongly promotes bermudagrass shoot and root growth during spring transition, likely by generating CO2 to improve soil porosity without physical turf injury. This method provides a practical and complementary strategy for managing overseeded turfgrass systems. Full article
(This article belongs to the Section Floriculture, Nursery and Landscape, and Turf)
Show Figures

Figure 1

18 pages, 1933 KB  
Article
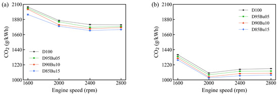
Load-Dependent Efficiency and Emission Trade-Offs of n-Butanol–Diesel Blends in a Naturally Aspirated Diesel Engine
by Jaesung Kwon, Chanwoo Kang and Jongkap Ahn
Atmosphere 2026, 17(2), 182; https://doi.org/10.3390/atmos17020182 - 10 Feb 2026
Viewed by 536
Abstract
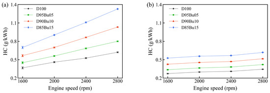
This work systematically evaluates the combustion and emission characteristics of n-butanol–diesel blends to clarify load-dependent trade-offs. A single-cylinder diesel engine was operated under low (25%)- and high (75%)-load conditions using commercial diesel and n-butanol blends (5–15 vol%). The results indicate that n-butanol addition [...] Read more.
This work systematically evaluates the combustion and emission characteristics of n-butanol–diesel blends to clarify load-dependent trade-offs. A single-cylinder diesel engine was operated under low (25%)- and high (75%)-load conditions using commercial diesel and n-butanol blends (5–15 vol%). The results indicate that n-butanol addition tends to improve brake thermal efficiency (BTE) and reduce brake-specific energy consumption (BSEC), particularly at high loads, likely due to enhanced premixed combustion and fuel oxygenation. Emission trends exhibited distinct load-dependent behaviors: nitrogen oxides (NOx) emissions decreased at low loads, ostensibly because the charge-cooling effect of n-butanol’s high latent heat dominated, whereas they increased at high loads driven by elevated temperatures and oxygen availability. Smoke opacity, carbon monoxide (CO), and carbon dioxide (CO2) emissions were consistently reduced across all operating conditions, suggesting benefits from improved oxidation and the lower carbon content. In contrast, unburned hydrocarbon (HC) emissions increased significantly, which is primarily attributed to prolonged ignition delay and local quenching arising from the fuel’s low cetane number and high latent heat. These findings demonstrate n-butanol’s potential to enhance efficiency and mitigate smoke, CO, and CO2 emissions, though the trade-offs with HC and high-load NOx necessitate optimized control strategies. Full article
Show Figures

Figure 1

33 pages, 12130 KB  
Article
Optimal Operation Strategy for Regional CCHP Systems Considering Thermal Transmission Delay and Adaptive Temporal Discretization
by Shunchun Yao, Shunzhe Zhao, Jiehui Zheng, Youcai Liang, Qing Wang and Pingxin Wang
Appl. Sci. 2026, 16(4), 1711; https://doi.org/10.3390/app16041711 - 9 Feb 2026
Viewed by 226
Abstract
With the increasing integration of regional energy systems, the dynamic coupling characteristics of cooling, heating, and power flows have become significantly pronounced. However, traditional scheduling models often utilize steady-state assumptions that neglect the thermal transmission delay of the pipeline network, leading to spatiotemporal [...] Read more.
With the increasing integration of regional energy systems, the dynamic coupling characteristics of cooling, heating, and power flows have become significantly pronounced. However, traditional scheduling models often utilize steady-state assumptions that neglect the thermal transmission delay of the pipeline network, leading to spatiotemporal mismatches between energy supply and load demand. To address this issue, this paper proposes an optimal operation strategy for regional Combined Cooling, Heating, and Power (CCHP) systems that explicitly integrates thermal inertia. First, a Pipeline Fluid Micro-element Discretization Method (PFMDM) is developed based on the Lagrangian specification to accurately characterize the dynamic flow and thermal decay processes without the heavy computational burden of partial differential equations. In addition, the accuracy of PFMDM is directly benchmarked against a high-fidelity transient PDE solver (finite-volume TVD–MUSCL scheme) over a wide range of pipe lengths, flow velocities, and thermal loss coefficients, where the outlet-temperature RMSE remains below 0.2 °C. This model quantitatively reveals the “Virtual Energy Storage” (VES) mechanism of the pipeline network. Second, to overcome the “curse of dimensionality” in dynamic scheduling, a Load-Gradient-Based Adaptive Temporal Discretization (LG-ATD) method is proposed. This method maintains a fine-grained baseline for electrical settlement while dynamically aggregating thermal/cooling steps based on load fluctuations. Simulation results demonstrate that the proposed strategy corrects the significant physical deviations of the traditional steady-state model. The analysis reveals that the steady-state model underestimates the required heating and cooling supply capacities by up to 26.66% and 39.15%, respectively, due to the neglect of transmission losses and delays. By leveraging the VES mechanism, the proposed method enables a fuel-shift in the energy-supply structure, substantially decreasing the electricity purchasing cost (by 75.2% in the tested case). This reduction reflects a reallocation from grid purchases to on-site gas-fired cogeneration to maintain physical feasibility under delay and loss effects, and therefore, it is accompanied by an increase in natural gas consumption and a higher total operating cost. Furthermore, the LG-ATD method significantly alleviates the computational burden by substantially compressing the presolved model size and reducing the overall solving time by more than 80%, thereby effectively mitigating the curse of dimensionality for practical engineering applications. Full article
Show Figures

Figure 1

23 pages, 8318 KB  
Article
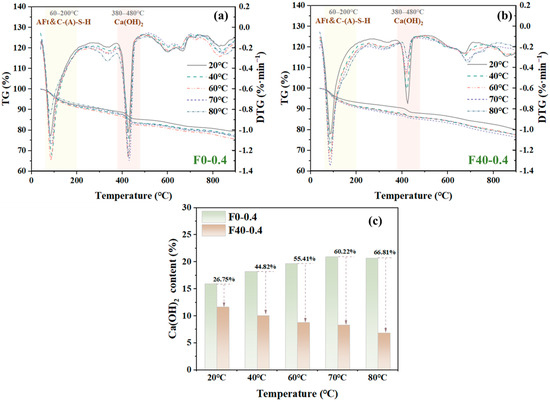
Impact of Elevated Curing Temperatures on the Expansion Mechanism and Microstructure of Fly-Ash-Blended Cementitious Materials Incorporating HCSA
by Kai Wang, Wenjing Zhao, Jiawen Qu, Linan Gu, Jinlong Wang, Xunmei Liang, Fangzhou Ren and Jingjing Feng
Buildings 2026, 16(3), 680; https://doi.org/10.3390/buildings16030680 - 6 Feb 2026
Viewed by 222
Abstract
Calcium sulfoaluminate–calcium oxide expansive agents (HCSA) are commonly used in mass concrete to compensate for thermal shrinkage. However, the ettringite (AFt) formed by HCSA hydration decomposes when temperatures exceed 70 °C. This study examines the synergistic effects of curing temperature (20 °C to [...] Read more.
Calcium sulfoaluminate–calcium oxide expansive agents (HCSA) are commonly used in mass concrete to compensate for thermal shrinkage. However, the ettringite (AFt) formed by HCSA hydration decomposes when temperatures exceed 70 °C. This study examines the synergistic effects of curing temperature (20 °C to 80 °C), fly ash (FA) content (0%, 40%), and water–binder ratio (w/b, 0.3, 0.4, 0.5) on the expansion behaviour and microstructure of HCSA–cement systems. A critical temperature threshold was identified at 60 °C. Below this limit, elevated temperatures accelerate hydration and enhance expansion, with the restrained expansion ratio peaking at 9.2 × 10−4 mm/mm under 60 °C curing. Beyond 60 °C, expansion capacity significantly diminishes due to the thermal decomposition of AFt into monosulfoaluminate (AFm), as confirmed by XRD and SEM analysis. Calculations of expansive stress reveal a critical mismatch at temperatures ≥ 40 °C, where the expansive stress exceeds the early-age tensile strength, causing microstructural damage. Furthermore, subsequent cooling to standard curing conditions triggers the reformation of AFt from AFm, leading to Delayed Ettringite Formation (DEF), which poses potential risks for late-stage cracking. AFt morphology shifted from needle-like (2–5 μm) to prismatic (5–8 μm). The incorporation of FA suppressed early-stage expansion but improved expansion stability. above 40 °C, although excessive temperatures (>70 °C) led to pore coarsening and reduced mechanical strength. These findings provide a theoretical basis for optimizing the curing regimes of HCSA-admixed mass concrete to ensure structural integrity. Full article
(This article belongs to the Special Issue Research on Sustainable and High-Performance Cement-Based Materials)
Show Figures

Figure 1

29 pages, 25330 KB  
Article
Beyond Static Barriers: Modelling the Effects of Water Drop Suppression on Wildfire Spread
by Leonardo Martins, António Maia and Pedro Vieira
Fire 2026, 9(2), 71; https://doi.org/10.3390/fire9020071 - 6 Feb 2026
Viewed by 557
Abstract
Wildfire suppression is often represented in fire spread simulators as static barriers that completely stop fire propagation and are placed at the start of the simulation. Recent works have begun to simulate barriers introduced at different time frames, but these normally act as [...] Read more.
Wildfire suppression is often represented in fire spread simulators as static barriers that completely stop fire propagation and are placed at the start of the simulation. Recent works have begun to simulate barriers introduced at different time frames, but these normally act as static barriers. In reality, many water-based suppression tactics (aerial and ground) only slow the fire spread by temporarily increasing fuel moisture and cooling the fuel bed. To address this limitation, we present a new simulation feature: the Dynamic Water Barrier. Unlike static barriers, this representation captures the temporal transient effect of water application, since it is modeled using a simplified water load and evaporation dynamics to estimate changes in live fuel moisture content (LFMC). Implemented using the Fire Area Simulator (FARSITE), the Dynamic Water Barrier reduces the rate of spread and fireline intensity, delaying but not fully preventing fire propagation, providing a transient influence of water-based suppression. The approach was tested on one North American (NA) and one Portuguese fire, where suppression missions were available. The dynamic barriers led to reductions in Relative Area Difference, reaching 0.234 for the Portuguese fire and 0.006 for the NA fire, outperforming the scenario of no combat and having a comparable performance with the full static barrier (RAD 0.108 and 0.024, respectively), while limiting the creation of unburned areas behind the firefront. Although the validation is limited, these findings illustrate the potential to improve tactical decision support and dynamic suppression planning in wildfire management, requiring further studies of other fires and controlled fire suppression missions. Full article
Show Figures

Figure 1

15 pages, 3961 KB  
Article
Vertical Heat Transfer Through the Unsaturated Zone in an Urban Alluvial Aquifer and Its Influence on Shallow Geothermal Plumes
by Luis Gil Parrales, Jorge Martínez-León, Jon Jiménez Beltrán, Rodrigo Agustín Sariago Curi, Juan Morales Pascual, Enrique Merino-Martínez and Alejandro García Gil
Sustainability 2026, 18(3), 1551; https://doi.org/10.3390/su18031551 - 3 Feb 2026
Viewed by 274
Abstract
Urban shallow geothermal systems are increasingly adopted for low-carbon heating and cooling, yet their performance and environmental impact depend on vertical heat transfer processes that are often simplified, particularly across the unsaturated zone that links the urban surface and groundwater. This study quantifies [...] Read more.
Urban shallow geothermal systems are increasingly adopted for low-carbon heating and cooling, yet their performance and environmental impact depend on vertical heat transfer processes that are often simplified, particularly across the unsaturated zone that links the urban surface and groundwater. This study quantifies the buffering role of the unsaturated zone and assesses how its explicit representation affects predicted geothermal thermal impacts in an urban alluvial aquifer. We combine multi-depth temperature observations from instrumented piezometers and thermocouple arrays in the Zaragoza alluvial aquifer (NE Spain) with a three-dimensional transient groundwater-flow and heat-transport model implemented in FEFLOW. Model performance was evaluated by comparing simulated temperature profiles against field observations at −2 m, −5 m, and the water table, yielding root mean square errors (RMSE) of 1.24 °C, 0.58 °C, and 0.42 °C, respectively. Scenario simulations show strong damping and phase delay of seasonal signals through the unsaturated zone and indicate that surface heat exchange controls shallow thermal amplitudes (up to approximately 10 °C at approximately 1 m). Simplified configurations that neglect the unsaturated zone and/or surface heat transfer bias impact assessments by increasing simulated aquifer warming (up to 1 °C at the end of summer injection periods) and altering plume intensity and geometry (plume extents on the order of 80 m laterally in the analyzed configuration). These results underline that urban geothermal assessments require field-constrained representations of unsaturated-zone heat transfer and realistic surface boundary conditions to support sustainable subsurface energy planning. Full article
(This article belongs to the Section Energy Sustainability)
Show Figures

Figure 1

16 pages, 5186 KB  
Article
A FEM-ML Hybrid Framework for Optimizing the Cooling Schedules of Roll-Bonded Clad Plates
by Alexey G. Zinyagin, Alexander V. Muntin, Nikita R. Borisenko, Andrey P. Stepanov and Maria O. Kryuchkova
J. Manuf. Mater. Process. 2026, 10(2), 49; https://doi.org/10.3390/jmmp10020049 - 30 Jan 2026
Viewed by 265
Abstract
In the production of clad rolled plates from asymmetric sandwich-type slab for pipeline applications, achieving both target mechanical properties and high geometric flatness remains a critical challenge due to differential thermal stresses between the dissimilar steel layers during accelerated cooling. This study aims [...] Read more.
In the production of clad rolled plates from asymmetric sandwich-type slab for pipeline applications, achieving both target mechanical properties and high geometric flatness remains a critical challenge due to differential thermal stresses between the dissimilar steel layers during accelerated cooling. This study aims to develop an optimal cooling schedule for a 25 mm thick clad plate, comprising a X70-grade steel base layer and an AISI 316L cladding, to ensure required strength and minimal bending. A comprehensive approach was employed, integrating a 3D finite element model (Ansys) for simulating thermoelastic stresses with a CatBoost machine learning model trained on industrial data to predict heat transfer coefficients accurately. A parametric analysis of cooling strategies was conducted. Results showed that a standard cooling strategy caused unacceptable bending of plate after cooling exceeding 130 mm. An optimized strategy featuring delayed activation of the lower cooling headers (on the cladding side) created a compensating thermoelastic moment, successfully reducing bending to approximately 20 mm while maintaining the base layer’s requisite mechanical properties. The findings validate the efficacy of the combined FEM-machine learning methodology and propose a viable, industrially implementable cooling strategy for high-quality clad plate production. Full article
Show Figures

Figure 1

47 pages, 20689 KB  
Article
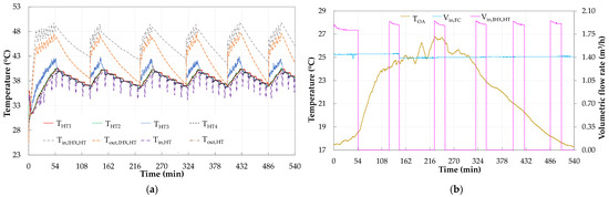
Integrating Computational and Experimental Methods for Thermal Energy Storage: A Predictive Artificial Neural Network Model for Cold and Hot Sensible Systems
by Antonio Rosato, Mohammad El Youssef, Antonio Ciervo, Hussein Daoud, Ahmed Al-Salaymeh and Mohamed G. Ghorab
Energies 2026, 19(3), 690; https://doi.org/10.3390/en19030690 - 28 Jan 2026
Viewed by 259
Abstract
This study introduces a predictive model based on artificial neural networks (ANNs) for estimating the dynamic performance of commercially available sensible thermal energy storage (STES) systems. The model was trained and validated using high-resolution experimental data measured from two vertical cylindrical tanks (0.3 [...] Read more.
This study introduces a predictive model based on artificial neural networks (ANNs) for estimating the dynamic performance of commercially available sensible thermal energy storage (STES) systems. The model was trained and validated using high-resolution experimental data measured from two vertical cylindrical tanks (0.3 m3 each) including internal heat exchangers and operating under both heating and cooling modes. A comprehensive sensitivity analysis was conducted on 28 ANN architectures by varying the number of hidden neurons and input delays. The optimal configuration, designated as ANN5 (12 neurons, delay = 1), demonstrated superior accuracy in predicting temperature profiles and energy exchange. Validation against an independent dataset confirmed the model’s robustness, achieving normalized root mean square errors (NRMSEs) between 0.0022 and 0.0061 for the hot tank and between 0.0057 and 0.0283 for the cold tank. Energy prediction errors were within −3.87% for charging and 0.09% for discharging in heating mode, and 7.08% for charging and 0.13% discharging in cooling mode, respectively. These results highlight the potential of ANN-based approaches for real-time control, forecasting, and digital twin applications in STES systems. Full article
(This article belongs to the Section D: Energy Storage and Application)
Show Figures

Figure 1

20 pages, 2738 KB  
Article
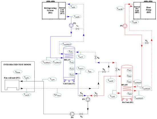
Study of the Thermal Delay and Thermal Attenuation Characteristics of a Centralized Air-Conditioning Water System Based on a Multi-Domain Physical Modeling Environment
by Xuan Zhou, Xingyu Shu, Junlong Xie, Xinhua Xu, Qiuyuan Zhu and Jiewen Deng
Buildings 2026, 16(2), 449; https://doi.org/10.3390/buildings16020449 - 21 Jan 2026
Viewed by 253
Abstract
To achieve energy savings, reduce consumption, and support the “dual-carbon” strategy in China, this study applies digital twin technology to investigate the centralized air-conditioning water system of a metro-station HVAC installation and develops a high-fidelity digital twin model to reveal the thermal delay [...] Read more.
To achieve energy savings, reduce consumption, and support the “dual-carbon” strategy in China, this study applies digital twin technology to investigate the centralized air-conditioning water system of a metro-station HVAC installation and develops a high-fidelity digital twin model to reveal the thermal delay and thermal attenuation characteristics of the pipeline network. Using the noncausal modeling approach of the Modelica language, a full digital twin representation of the centralized air-conditioning water network is constructed by covering chillers, cooling towers, pumps, terminal units, the pipeline network, etc. The model is validated against real operation data to ensure high fidelity. Validation shows the predicted chilled water flow rate of the digital twin model agrees well with the measured chilled water flow rate with an RMSE of 0.27 kg/s. Validation also shows the difference is about 0.3 °C between the digital twin prediction and the measurement in the main pipe. Based on the validation digital twin model, the thermal delay and thermal attenuation characteristics of the centralized air-conditioning water system are seriously evaluated. The results indicate that branch K3, due to its longest transport distance, exhibits a delay of 227 s. The overall thermal delay of the system reaches 7.5 min. The temperature attenuation of this water system is about 0.2 °C due to heat loss through pipe walls. The findings may offer theoretical support for the optimal regulation and control, fault detection, and anomaly identification of this centralized air-conditioning water system. Full article
(This article belongs to the Section Building Energy, Physics, Environment, and Systems)
Show Figures

Figure 1

Back to TopTop