Sign in to use this feature.

Years

Between: -

Subjects

remove_circle_outline
remove_circle_outline
remove_circle_outline
remove_circle_outline
remove_circle_outline
remove_circle_outline
remove_circle_outline
remove_circle_outline
remove_circle_outline

Journals

remove_circle_outline
remove_circle_outline
remove_circle_outline
remove_circle_outline
remove_circle_outline
remove_circle_outline
remove_circle_outline
remove_circle_outline
remove_circle_outline
remove_circle_outline
remove_circle_outline

Article Types

Countries / Regions

remove_circle_outline
remove_circle_outline
remove_circle_outline
remove_circle_outline
remove_circle_outline

Search Results (870)

Search Parameters:
Keywords = defective genomes

Order results
Result details
Results per page
Select all
Export citation of selected articles as:
12 pages, 564 KB  
Article
Homologous Recombination in Thyroid Tumor Samples
by Liudmila V. Spirina, Matvey M. Tsyganov, Svetlana Yu. Chizhevskaya, Natalia V. Tarasenko and Veronika A. Bogdanova
Int. J. Mol. Sci. 2025, 26(19), 9716; https://doi.org/10.3390/ijms26199716 - 6 Oct 2025
Abstract
Genomic studies have provided key insights into the molecular pathogenesis of differentiated thyroid carcinoma (DTC), including the role of genes involved in the homologous recombination (HR) related to DNA repair and genomic stability. This research aimed to investigate the genetic landscape of HR [...] Read more.
Genomic studies have provided key insights into the molecular pathogenesis of differentiated thyroid carcinoma (DTC), including the role of genes involved in the homologous recombination (HR) related to DNA repair and genomic stability. This research aimed to investigate the genetic landscape of HR genes in thyroid pathology, associated with recurrence risk and clinical prognosis. The study involved six individuals with thyroid conditions, including two patients diagnosed with papillary thyroid carcinoma (PTC) and four individuals with benign thyroid disease. The research material consisted of tumor samples collected during surgical procedures. Protein interactions were analyzed using the STRING database (string-db.org). Homologous recombination genes were sequenced using the HRR Panel vr1.0 on the MiSeq™ Sequencing System. Bioinformatics analysis revealed a relationship between BRAF mutations and HR gene defects in PTC. Mutations in BRCA1, BRCA2, and FANCA genes, typically associated with thyroid tumors, were identified in the tissue of papillary thyroid cancer (PTC). A statistically significant correlation was found between the FANCA gene mutation (rs7195066) and the recurrent course of the PTC. The preliminary findings suggest a potential role for non-pathogenic BARD1 mutations in follicular adenoma. No significant association was found between genes involved in homologous recombination repair and the incidence of papillary thyroid carcinoma, suggesting that these genes may not play a major role in the development of this type of thyroid cancer. Full article
(This article belongs to the Section Molecular Genetics and Genomics)
Show Figures

Figure 1

14 pages, 9422 KB  
Article
Pharmacogenomics in Orofacial Clefts Care: Insights from Whole-Genome Sequencing of Case-Parents Trios
by Elvis Poku-Adusei, Gideon Okyere Mensah, Christian Opoku Asamoah, Bruce Tsri, Hafsa Akeeya, Abass Shaibu Danbaki, Solomon Obiri-Yeboah, Tamara D. Busch, Lawrence Sheringham Borquaye, Peter Donkor, Azeez Butali and Lord Jephthah Joojo Gowans
J. Pers. Med. 2025, 15(10), 456; https://doi.org/10.3390/jpm15100456 - 30 Sep 2025
Abstract
Background/Objectives: Orofacial clefts (OFCs) are among the most common birth defects globally, sometimes exacerbated by adverse drug reactions (ADRs) from corticosteroids and antiepileptics. Comprehending the pharmacogenomic and pharmacogenetic elements that lead to ADRs is essential for enhancing precision medicine and clinical outcomes. [...] Read more.
Background/Objectives: Orofacial clefts (OFCs) are among the most common birth defects globally, sometimes exacerbated by adverse drug reactions (ADRs) from corticosteroids and antiepileptics. Comprehending the pharmacogenomic and pharmacogenetic elements that lead to ADRs is essential for enhancing precision medicine and clinical outcomes. This study examines rare genetic variants in drug-metabolizing and drug-transporting genes among Ghanaian and Nigerian families with a history of OFCs, intending to assess their pathogenicity and functional implications. Methods: We recruited 104 Ghanaian families and 26 Nigerian families, generating whole-genome sequencing (WGS) data from 390 individuals (130 case-parent trios). DNA isolated from saliva and buccal swab samples underwent WGS, and subsequent WGS data were analyzed through extensive bioinformatics analyses. Variants were called and annotated using the GATK workflow. The HOPE in silico modeling tool evaluated the structural impact of genetic variants on encoded proteins, while molecular docking using PyRx examined alterations in ligand binding affinity. Results: Our study revealed pathogenic variants in vital genes associated with drug metabolism and transport, specifically CYP1A2, CYP2C18, CYP27A1, CYP2B6, SLC6A2, and ABCC3. Structural modeling research demonstrated substantial size, charge, conformation, and hydrophobicity variations between wildtype and mutant proteins. Variants positioned near conserved regions or within functional domains were anticipated to be deleterious, potentially compromising protein function and ligand interactions. Molecular docking studies verified changes in binding affinities between wildtype and mutant proteins for common ligands. The identified variations were linked to the metabolism of frequently used pharmaceuticals in Africa, such as caffeine, ketoconazole, efavirenz, carbamazepine, and artemether. Conclusions: These findings highlight the need for pharmacogenetic screening to inform personalized medicine, diminish ADRs, and enhance the clinical care of OFCs in Sub-Saharan Africa. Full article
(This article belongs to the Special Issue New Approaches in Pharmacogenomics)
Show Figures

Graphical abstract

18 pages, 3613 KB  
Article
Chromosomal and Plasmid-Based CRISPRi Platforms for Conditional Gene Silencing in Lactococcus lactis
by Chenxi Huang, Meishan Liu and Jan Kok
Int. J. Mol. Sci. 2025, 26(19), 9516; https://doi.org/10.3390/ijms26199516 - 29 Sep 2025
Abstract
Inducible CRISPR interference (CRISPRi) systems were established in Lactococcus lactis using both plasmid and chromosomal approaches. Expression of nuclease-deficient Cas9 (dCas9) from Streptococcus pyogenes was placed under the control of the nisin-inducible promoter PnisA, while sgRNAs were transcribed from the constitutive [...] Read more.
Inducible CRISPR interference (CRISPRi) systems were established in Lactococcus lactis using both plasmid and chromosomal approaches. Expression of nuclease-deficient Cas9 (dCas9) from Streptococcus pyogenes was placed under the control of the nisin-inducible promoter PnisA, while sgRNAs were transcribed from the constitutive Pusp45 promoter. To monitor expression, dCas9 was fused with superfolder GFP. Plasmid-based constructs successfully repressed a luciferase reporter gene and silenced the gene of the major autolysin, AcmA, leading to the expected morphological phenotype. However, plasmid systems showed leaky expression, producing mutant phenotypes even without induction. Chromosomal integration of dCas9 reduced its expression level by approximately 20-fold compared with plasmid-based expression, thereby preventing leaky activity and ensuring tight regulation. This chromosome-based (cbCRISPRi) platform enabled controlled repression of the essential gene ybeY, which resulted in severe growth defects. Restoration of wild-type phenotypes was achieved by introducing a synonymous codon substitution in the sgRNA target region. Transcriptome analysis of ybeY-silenced cells revealed downregulation of ribosomal protein genes and widespread effects on membrane-associated proteins, ATP synthase subunits, and various transporters. These inducible CRISPRi platforms provide robust and tunable tools for functional genomics in L. lactis, particularly for studying essential genes that cannot be deleted. Full article
Show Figures

Graphical abstract

14 pages, 1134 KB  
Case Report
13q Deletion Syndrome Presenting with Lymphopenia Detected Through Newborn Screening for Primary Immunodeficiencies
by Irina Efimova, Anna Mukhina, Zhanna Markova, Sergey Mordanov, Irina Soprunova, Dmitry Pershin, Natalya Balinova, Yunna Petrusenko, Dmitry Meleshko, Rena Zinchenko, Nadezhda Shilova, Sergey Voronin, Anna Shcherbina, Sergey Kutsev and Andrey Marakhonov
Int. J. Mol. Sci. 2025, 26(19), 9302; https://doi.org/10.3390/ijms26199302 - 23 Sep 2025
Viewed by 110
Abstract
The expanded newborn screening (NBS) program in the Russian Federation, launched in 2023, includes the detection of severe forms of T- and B-cell immunodeficiencies via TREC/KREC quantification. We report a rare case of a male infant having multiple congenital anomalies and lymphopenia identified [...] Read more.
The expanded newborn screening (NBS) program in the Russian Federation, launched in 2023, includes the detection of severe forms of T- and B-cell immunodeficiencies via TREC/KREC quantification. We report a rare case of a male infant having multiple congenital anomalies and lymphopenia identified through this program. Genetic testing revealed a 25.8 Mb terminal deletion spanning 13q31.2–qter, consistent with 13q deletion syndrome. Initial NBS revealed reduced TREC levels, prompting further evaluation. The patient exhibited a complex phenotype, including central nervous system malformation (alobar holoprosencephaly), severe congenital heart disease, renal hypoplasia, limb and genitourinary anomalies, and facial dysmorphism. Postnatal complications included pneumonia, pleuritis, and chylothorax. Flow cytometry demonstrated mild T- and B-cell lymphopenia. The genomic defect was characterized using long-read third-generation sequencing, enabling precise breakpoint identification and accurate mapping of deleted genes. The deletion was confirmed via subtelomeric FISH analysis. The patient died at 7 months of age due to the progression of underlying congenital anomalies and associated complications. Our findings broaden the clinical characterization of distal 13q deletion syndrome and demonstrate the value of long-read sequencing in structural chromosomal analysis. They further highlight the difficulties of caring for neonates having complex malformations and immune dysfunction. Given the potential for both primary and secondary immune disturbances, comprehensive immunological evaluation should be considered in patients having 13q deletion syndrome to improve diagnostic accuracy and inform appropriate clinical management. Full article
(This article belongs to the Special Issue Genes and Human Diseases: 3rd Edition)
Show Figures

Figure 1

13 pages, 6112 KB  
Article
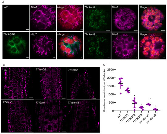
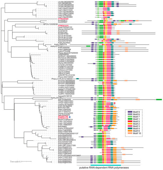
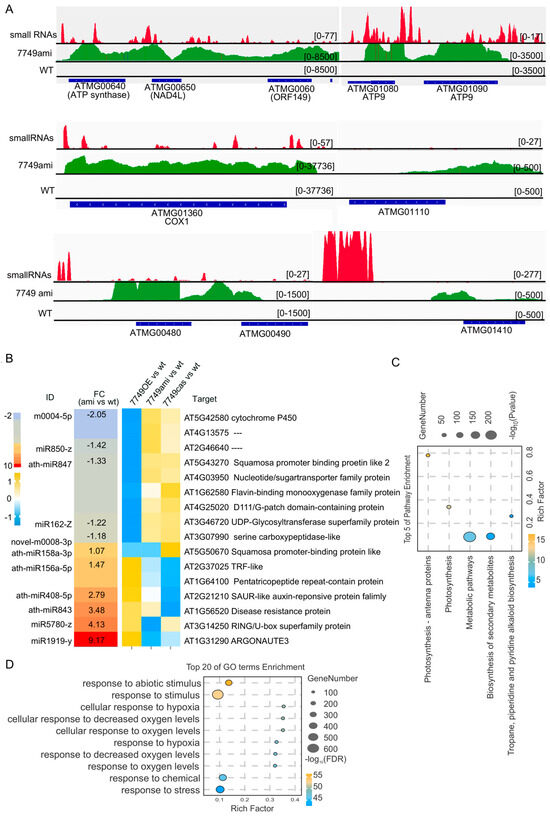
Genomic-Encoded Mitovirus RdRp Is Required for Embryo Development and Maintaining Mitochondrial Dynamics in Arabidopsis
by Yadi Gong, Rongqin Chen, Chen Yang, Yingcui Lu, Zhenjie Fu, Ye Feng, Xiaomeng Li, Ling Li and Xiaoyun Li
Int. J. Mol. Sci. 2025, 26(18), 9035; https://doi.org/10.3390/ijms26189035 - 17 Sep 2025
Viewed by 269
Abstract
Mitoviral-derived sequences are frequently detected in plant genomes, encoding an RNA-dependent RNA polymerase (RdRp). These sequences share many similarities with mitoviruses that are known to commonly infect plant mitochondria. However, the functional characterization of nuclear-encoded mitoviral-RdRp remains unclear. This study elucidates the critical [...] Read more.
Mitoviral-derived sequences are frequently detected in plant genomes, encoding an RNA-dependent RNA polymerase (RdRp). These sequences share many similarities with mitoviruses that are known to commonly infect plant mitochondria. However, the functional characterization of nuclear-encoded mitoviral-RdRp remains unclear. This study elucidates the critical role of mRdRp (AT2G07749) in maintaining mitochondrial homeostasis and embryo viability, highlighting the dual role of viral-derived genes in plant development and stress response. Phylogenetic analysis reveals that mRdRp shares 96.8% identity with the mitoviral RdRp encoded by mitochondrial-genomes, suggesting that this nuclear mRdRp gene originated from horizontal transfer events following ancestral plant-mitovirus infections. To dissect mRdRp function, we generated a mRdRp knockout mutant via CRISPR-Cas9 or knockdown mutant by RNA interference (RNAi). These mRdRp mutants exhibited severe developmental defects, including dwarfism, embryo lethality, and sterility. Phenotypic assays further showed that mRdRp mutants displayed heightened susceptibility to ABA and rotenone, indicating impaired adaptive capacity to both hormonal and metabolic stress. Loss of mRdRp led to fragmented mitochondrial networks and a significant reduction in mitochondrial abundance in both leaf protoplasts and root meristematic cells. Additionally, mitochondrial-derived small RNA (sRNA) aberrantly accumulated in mRdRp mutants, which potentially disrupts endogenous RNA-silencing pathways that rely on sRNA-mediated gene regulation. Collectively, these results provide mechanistic insights into the function integration of a virus-derived gene into plant cellular networks, advancing our understanding of host–virus coevolution and the role of horizontally transferred viral genes in shaping plant physiology. Full article
(This article belongs to the Section Molecular Plant Sciences)
Show Figures

Figure 1

14 pages, 2239 KB  
Article
Mutations and Recombination at G4 DNA-Forming Sequences Exacerbated by CPT-Resistant Mutant Topoisomerase 1 Is Dependent on SUMOylation
by Shivani Singh, Xinji Zhu and Nayun Kim
Int. J. Mol. Sci. 2025, 26(18), 9017; https://doi.org/10.3390/ijms26189017 - 16 Sep 2025
Viewed by 172
Abstract
Topoisomerase 1 (Top1) removes transcription-related helical torsions and thus plays an important role in preventing genome instability instigated by the formation of non-canonical DNA secondary structures. The genetically tractable Saccharomyces cerevisiae model proved effective in defining the critical function of Top1 to prevent [...] Read more.
Topoisomerase 1 (Top1) removes transcription-related helical torsions and thus plays an important role in preventing genome instability instigated by the formation of non-canonical DNA secondary structures. The genetically tractable Saccharomyces cerevisiae model proved effective in defining the critical function of Top1 to prevent recombination and chromosomal rearrangement at G4-forming genomic loci and studying the human cancer-associated Top1 mutants through the expression of analogous yeast mutants. We previously showed that cleavage-defective Top1 mutants strongly elevate the rate of recombination at G4 DNA, which involves binding to G4 DNA and interaction with the protein nucleolin (Nsr1 in yeast). Here, we further explored the mechanism of genome instability induced by the yeast Top1Y740* mutant, analogous to the human Top1W765Stop mutant conferring resistance to CPT. We show that yTop1Y740* elevates duplications as well as recombination specifically at G4-forming sequences. Interestingly, SUMOylation of yTop1Y740*, which does not affect the G4 DNA-binding or Nsr1-interaction by this mutant, is necessary for such elevated G4-specific genome instability. Many tumors with mutations at the C-terminal residues of Top1, particularly W765, have significantly high G4-associated mutations, underscoring the importance of further investigation into how SUMOylation affects the function of these Top1 mutants at G4 DNA. Full article
(This article belongs to the Section Molecular Genetics and Genomics)
Show Figures

Figure 1

14 pages, 1481 KB  
Article
E2 Tyrosine 102 Regulates MmuPV1 Pathogenesis In Vivo
by Jessica Gonzalez, Marsha DeSmet, Kennedy Stoll, Leny Jose, Neil Christensen and Elliot J. Androphy
Pathogens 2025, 14(9), 913; https://doi.org/10.3390/pathogens14090913 - 11 Sep 2025
Viewed by 328
Abstract
The papillomavirus (PV) life cycle is strictly controlled and can be divided into the following three distinct stages: initial infection, maintenance, and amplification. The papillomavirus E2 gene encodes a multifunctional protein responsible for regulating transcription and replication by recruiting viral and host factors [...] Read more.
The papillomavirus (PV) life cycle is strictly controlled and can be divided into the following three distinct stages: initial infection, maintenance, and amplification. The papillomavirus E2 gene encodes a multifunctional protein responsible for regulating transcription and replication by recruiting viral and host factors to the viral DNA genome. Our lab has previously reported that tyrosine 102 may impact bovine (BPV) and human (HPV) viral replication in cell culture systems. This tyrosine is conserved in the E2 protein of the murine papillomavirus MmuPV1. To investigate how this amino acid impacts the MmuPV1 lifecycle in vivo, we generated potential phosphorylation mimetic (Y102E) and phosphorylation deficient (Y102F) mutants in the E2 open reading frame. The Y102F mutant protein supported both transcriptional activation and transient replication, while Y102E was defective. However, Y102E was capable of associating with E1 and the Brd4 C-terminal motif. When these E2-mutated MmuPV1 genomes were introduced into the skin of immunocompromised mice, only Y102F was capable of inducing papilloma development and production of infectious progeny virus. These findings demonstrate that while highly conserved, tyrosine at this position is not required by the virus. These data suggest that the chemical nature of the amino acid at this position can influence E2 activity and viral replication. Full article
(This article belongs to the Section Viral Pathogens)
Show Figures

Figure 1

15 pages, 1327 KB  
Article
PTEN Gene and Autism: Genetic Underpinnings and Neurodevelopmental Impacts
by Ann C. Genovese and Merlin G. Butler
Genes 2025, 16(9), 1061; https://doi.org/10.3390/genes16091061 - 9 Sep 2025
Viewed by 534
Abstract
Background/Objectives: Twin and family studies suggest that 90% of the risk for autism spectrum disorder (ASD) is due to genetic factors, with 800 genes recognized as playing a role. An important gene is phosphatase and tensin homolog (PTEN), which plays [...] Read more.
Background/Objectives: Twin and family studies suggest that 90% of the risk for autism spectrum disorder (ASD) is due to genetic factors, with 800 genes recognized as playing a role. An important gene is phosphatase and tensin homolog (PTEN), which plays a significant role in cancer as a tumor suppressor best known for causing overgrowth and PTEN hamartoma tumor syndromes (PHTS). Less well known are PTEN germline mutations with adverse neurodevelopmental impacts of macrocephaly, intellectual disability, and ASD, as well as other behavioral and psychiatric disturbances. There remains a limited understanding of whether these gene variants are associated with differing manifestations of PTEN-associated neurodevelopmental disorders. Methods: This review utilized comprehensive literature searches such as PubMed, OMIM, and Gene Reviews with keywords of PTEN, genetic factors, autism, and human studies and by searching genomic-protein functional networks with STRING computer-based programs for functional and genetic mechanisms. Results: This review explored the genetic underpinnings of PTEN gene variants causing altered interactive proteins and their mechanisms, biological processes, molecular functions, pathways, and disease–gene associations. We characterized specific gene–gene or protein–protein interactions and their functions relating to neurodevelopment, psychiatric disorders, and ASD that were found to be increased with PTEN gene variants. Conclusions: PTEN gene defects are among the most recognized genetic causes of ASD. PTEN gene variants and altered protein interactions and mechanisms described in our study are associated with an increased risk for tissue and organ overgrowth, macrocephaly, and distinct brain anomalies, specifically newly identified abnormal CSF dynamics. These genetic underpinnings and impacts on neurodevelopment are discussed. The genetic and protein findings identified may offer clues to effective treatment interventions, particularly when instituted at a young age, to improve long-term outcomes. Full article
(This article belongs to the Section Neurogenomics)
Show Figures

Figure 1

25 pages, 9428 KB  
Article
Generation and Characterization of HDV-Specific Antisera with Respect to Their Application as Specific and Sensitive Research and Diagnostic Tools
by Keerthihan Thiyagarajah, Sascha Hein, Jan Raupach, Nirmal Adeel, Johannes Miller, Maximilian Knapp, Christoph Welsch, Mirco Glitscher, Esra Görgülü, Philipp Stoffers, Pia Lembeck, Jonel Trebicka, Sandra Ciesek, Kai-Henrik Peiffer and Eberhard Hildt
Viruses 2025, 17(9), 1220; https://doi.org/10.3390/v17091220 - 7 Sep 2025
Viewed by 643
Abstract
The hepatitis D virus (HDV) is a small, defective RNA virus that induces the most severe form of viral hepatitis. Despite its severity, HDV infections are under-diagnosed due to non-standardized and costly diagnostic screening methods. However, limited research has been conducted on characterizing [...] Read more.
The hepatitis D virus (HDV) is a small, defective RNA virus that induces the most severe form of viral hepatitis. Despite its severity, HDV infections are under-diagnosed due to non-standardized and costly diagnostic screening methods. However, limited research has been conducted on characterizing HDV-specific antibodies as alternative tools for diagnosis. Thus, we generated HDV-specific, polyclonal antibodies by immunizing rabbits with the HDV protein, small hepatitis delta antigen (SHDAg), in its oligomeric or denatured form. We identified SHDAg-specific linear epitopes by peptide array analysis and compared them to epitopes identified in HDV-infected patients. Using in silico structural analysis, we show that certain highly immunogenic domains in SHDAg, such as the coiled-coil domain, are masked in the oligomeric conformation of the protein; others, such as the second arginine-rich motif, are exposed. The nuclear localization signal is presumably exposed only by specific interaction of oligomeric HDAg with the HDV-RNA genome. Through surface plasmon resonance analysis, we identified two polyclonal antibodies derived from rabbit antisera with affinities in the lower nanomolar range. These antibodies were used to establish an ELISA that can quantitatively detect HDV virions in vitro and upon further optimization could be used as a promising alternative diagnostic screening method. Full article
(This article belongs to the Section Human Virology and Viral Diseases)
Show Figures

Graphical abstract

12 pages, 647 KB  
Article
Effects of COLQ Gene Missense Mutations on Growth and Meat Traits in Leizhou Black Goats
by Jing Huang, Ke Wang, Yuelang Zhang, Jiancheng Han, Hanlin Zhou and Qinyang Jiang
Animals 2025, 15(17), 2618; https://doi.org/10.3390/ani15172618 - 6 Sep 2025
Viewed by 1338
Abstract
As an indigenous goat breed unique to southern China, Leizhou Black Goats (LZBGs) are highly valued for their rapid growth, high reproductive performance, and superior meat quality. However, their offspring frequently exhibit symptoms of muscle atrophy and malnutrition, suggesting potential genetic defects underlying [...] Read more.
As an indigenous goat breed unique to southern China, Leizhou Black Goats (LZBGs) are highly valued for their rapid growth, high reproductive performance, and superior meat quality. However, their offspring frequently exhibit symptoms of muscle atrophy and malnutrition, suggesting potential genetic defects underlying these adverse phenotypes. As a unique extracellular matrix component, collagen Q (COLQ) is specifically enriched within the synaptic basal lamina at vertebrate neuromuscular junctions (NMJs), where it anchors acetylcholinesterase (AChE) to facilitate efficient acetylcholine hydrolysis, ensuring precise neuromuscular signaling. The current investigation sought to characterize the spectrum of genetic polymorphisms within the COLQ gene and assess their correlation with key production traits, including growth performance and meat quality parameters, in the LZBG population. Previously, through whole-genome sequencing and transcriptome sequencing analyses of an LZBG population, we identified four SNPs in the COLQ gene, namely, two missense mutations (SNP1: p.238A/S and SNP3: p.47G/S), one intronic variant (SNP2), and one synonymous mutation (SNP4: p.101P/P). Population genetic analysis revealed strong linkage disequilibrium between SNP1 and SNP2. Computational modeling of protein structures predicted that the identified missense mutations may lead to alterations in protein conformation. Association analyses demonstrated significant correlations of SNP1 and SNP3 with growth and meat quality traits (p < 0.05), where SNP3 reduced COLQ expression by 0.64-fold in homozygotes. Association analysis revealed that both SNP1 and SNP3 showed significant correlations with growth and meat quality traits in LZBGs (p < 0.05). Notably, SNP3 (p.47G/S) was found to regulate COLQ gene expression, reducing its levels by 0.64-fold in homozygous individuals, suggesting its potential as a genetic marker for selecting goats with superior growth performance and muscular development characteristics. The identified genetic variants establish a foundation for marker-assisted selection in LZBG breeding programs with particular relevance to growth performance enhancement, while also advancing the understanding of COLQ’s functional mechanisms in muscle development. Full article
Show Figures

Figure 1

18 pages, 339 KB  
Review
Genetics of Retinoblastoma: An Overview and Significance of Genetic Testing in Clinical Practice
by Khaled K. Abu-Amero, Altaf A. Kondkar, Naif A. M. Almontashiri, Abdullah M. Khan, Azza M. Y. Maktabi, Syed Hameed and Saleh AlMesfer
Genes 2025, 16(9), 1031; https://doi.org/10.3390/genes16091031 - 29 Aug 2025
Viewed by 1029
Abstract
Retinoblastoma is a rare but malignant pediatric retinal tumor, affecting 1 in 15,000–20,000 live births annually. It arises from biallelic mutations in the RB1 tumor suppressor gene (chromosome 13q14.2), leading to uncontrolled cell cycle progression. Clinically, it presents as unilateral (60%) or bilateral [...] Read more.
Retinoblastoma is a rare but malignant pediatric retinal tumor, affecting 1 in 15,000–20,000 live births annually. It arises from biallelic mutations in the RB1 tumor suppressor gene (chromosome 13q14.2), leading to uncontrolled cell cycle progression. Clinically, it presents as unilateral (60%) or bilateral (40%) disease, with leukocoria and strabismus as hallmark signs. Untreated, retinoblastoma is fatal due to metastatic spread. The disease follows Knudson’s two-hit model: heritable forms (30–40% of cases) involve a germline RB1 mutation (M1) and a somatic second hit (M2), predisposing to bilateral/multifocal tumors and secondary cancers. Non-heritable cases (60–70%) result from somatic RB1 mutations or, rarely, MYCN amplification (2%). Genetic testing is critical to classify risk (H0, H1, and HX categories), guide surveillance, and inform family counseling. Bilateral cases almost always harbor germline mutations, while 15% of unilateral cases may carry germline/mosaic RB1 defects. Advanced techniques (Sanger/NGS sequencing for mutation detection, NGS for copy number alterations, and methylation assays) detect RB1 mutations, CNVs, and epigenetic silencing. Tumor DNA analysis resolves ambiguous cases. H1 patients require intensive ocular and brain MRI surveillance, while H0 cases need no follow-up. Prenatal/preimplantation genetic diagnosis (PGD) can prevent transmission in high-risk families. Emerging research explores additional genes (BCOR, CREBBP) and MYCN-amplified subtypes. Genetic counseling addresses recurrence risks, reproductive options, and long-term cancer monitoring. Integrating genetic insights into clinical practice enhances precision medicine, reducing morbidity and healthcare costs. Future directions include whole-genome sequencing and functional studies to refine therapeutic strategies. Full article
(This article belongs to the Section Genetic Diagnosis)
14 pages, 8079 KB  
Article
Epilepsy Associated Gene, Pcdh7, Is Dispensable for Brain Development in Mice
by Jennifer Rakotomamonjy, Devin Davies, Xavier Valencia, Olivia Son, Ximena Gomez-Maqueo and Alicia Guemez-Gamboa
Genes 2025, 16(8), 985; https://doi.org/10.3390/genes16080985 - 21 Aug 2025
Viewed by 701
Abstract
Background/Objectives: Protocadherin 7 (Pcdh7) belongs to the protocadherin family, the largest subgroup of cell adhesion molecules. Members of this family are highly expressed in the brain, where they serve fundamental roles in many neurodevelopmental processes, including axon guidance, dendrite self-avoidance, [...] Read more.
Background/Objectives: Protocadherin 7 (Pcdh7) belongs to the protocadherin family, the largest subgroup of cell adhesion molecules. Members of this family are highly expressed in the brain, where they serve fundamental roles in many neurodevelopmental processes, including axon guidance, dendrite self-avoidance, and synaptic formation. PCDH7 has been strongly associated with epilepsy in multiple genome-wide association studies (GWAS), as well as with schizophrenia, PTSD, and childhood aggression. Despite these associations, the specific contributions of PCDH7 to epileptogenesis and brain development remain largely unexplored. Most of the existing literature on PCDH7 focuses on its function during cancer progression, with only one study suggesting that PCDH7 regulates dendritic spine morphology and synaptic function via interaction with GluN1. Methods: Here, we generate, validate, and characterize a murine null Pcdh7 allele in which a large deletion was introduced by CRISPR. Results: Analysis of embryonic, postnatal, and adult brain datasets confirmed PCDH7 widespread expression. Pcdh7+/− and Pcdh7−/− mice present no gross morphological defects and normal cortical layer formation. However, a seizure susceptibility assay revealed increased latencies in Pcdh7+/− mice, but not in Pcdh7+/+ and Pcdh7−/− mice, potentially explaining the association of PCDH7 with epilepsy. Conclusions: This initial characterization of Pcdh7 null mice suggests that, despite its widespread expression in the CNS and involvement in human epilepsy, PCDH7 is not essential for murine brain development and thus is not a suitable animal model for understanding PCDH7 disruption in humans. However, further detailed analysis of this mouse model may reveal circuit or synaptic abnormalities in Pcdh7 null brains. Full article
(This article belongs to the Special Issue The Genetic and Epigenetic Basis of Neurodevelopmental Disorders)
Show Figures

Figure 1

13 pages, 1376 KB  
Article
The Role of BRCT Domain from LmjPES in Leishmania major Pathogenesis
by Esther Larrea, José Peña-Guerrero, Celia Fernández-Rubio, Aroia Burguete-Mikeo, Elizabeth Guruceaga and Paul Nguewa
Biomolecules 2025, 15(8), 1191; https://doi.org/10.3390/biom15081191 - 19 Aug 2025
Viewed by 509
Abstract
Leishmaniasis is caused by protozoan parasites from the genus Leishmania and remains one of the major threats to global health, impacting millions of people worldwide as well as animals including dogs. Several treatments have been used for managing leishmaniasis; nevertheless, drug resistance has [...] Read more.
Leishmaniasis is caused by protozoan parasites from the genus Leishmania and remains one of the major threats to global health, impacting millions of people worldwide as well as animals including dogs. Several treatments have been used for managing leishmaniasis; nevertheless, drug resistance has emerged as an important obstacle to disease control. Therefore, there is an urgent need to discover new therapeutic targets. The aim of this work was to study the role played by the breast cancer associated 1 C-terminal (BRCT) domain from LmjPES protein (Pescadillo ribosomal biogenesis factor) in Leishmania major‘s pathogenesis through the construction of novel genomic tools. For this purpose, Leishmania integrative plasmids that were able to express the BRCT domain from LmjPES and a hypothetical defective LmjPES lacking this BRCT domain were constructed. It was observed that the overexpression of the aforementioned BRCT domain in L. major dysregulated the mRNA expression of 152 genes (95 up-regulated and 57 down-regulated) in respect to control parasites. Furthermore, clustering studies of these altered genes revealed an enrichment in genes related to metabolic processes, transporter activity, response to stimuli, and protein folding, which are categories described to be associated with the metacyclogenesis process and parasite survival. Interestingly, these genes reached normal levels of expression in parasites transfected with a defective LmjPES (a mutated gene lacking the coding sequence of the BRCT domain). In addition, it was found that the footpad of mice inoculated with LmjPES BRCT-overexpressing parasites had significantly greater inflammation compared to the size of the footpad of animals infected with the control parasites. Based on all these results, it was suggested that the BRCT domain from LmjPES might play a role in L. major‘s infection process and pathogenesis. Full article
(This article belongs to the Special Issue Cellular and Molecular Basis of Parasite Infection)
Show Figures

Figure 1

20 pages, 629 KB  
Article
Discovery of ETS1 as a New Gene Predisposing to Dilated Cardiomyopathy
by Zun-Ping Ke, Jia-Ning Gu, Chen-Xi Yang, Xue-Lin Li, Su Zou, Yi-Zhe Bian, Ying-Jia Xu and Yi-Qing Yang
Diagnostics 2025, 15(16), 2031; https://doi.org/10.3390/diagnostics15162031 - 13 Aug 2025
Viewed by 459
Abstract
Background/Objectives: Dilated cardiomyopathy (DCM), defined as dilation and contractile dysfunction of the left or both cardiac ventricles, remains the most common category of primary myocardial disease worldwide. It is the most prevalent cause of chronic heart failure and the most common indication for [...] Read more.
Background/Objectives: Dilated cardiomyopathy (DCM), defined as dilation and contractile dysfunction of the left or both cardiac ventricles, remains the most common category of primary myocardial disease worldwide. It is the most prevalent cause of chronic heart failure and the most common indication for cardiac transplantation in young subjects. Accumulating evidence increasingly highlights the substantial genetic defects underlying DCM. Nevertheless, the genetic ingredients accountable for DCM in a major percentage of patients remain indefinite. Methods: A multigenerational pedigree suffering from DCM and a total of 276 healthy volunteers employed as controls were recruited from the Chinese Han-ethnicity population. A whole-exome sequencing (WES) assay followed by a Sanger sequencing analysis of the genomic DNAs from the available family members was implemented. Functional characterization of the identified genetic variant was completed by dual-luciferase analysis. Results: A new heterozygous variation in the ETS1 (erythroblast transformation-specific 1) gene, NM_005238.4:c.447T>G;p.(Tyr149*), was identified by WES and validated by Sanger sequencing analysis to co-segregate with DCM in the whole DCM family. This nonsense ETS1 variant was not found in 276 control subjects. Functional examination elucidated that Tyr149*-mutant ETS1 lost the ability to transactivate its downstream target genes CLDN5 (claudin 5) and ALK1 (activin receptor-like kinase 1), two genes crucial for cardiovascular embryonic development and postnatal structural remodeling. Conclusions: The present investigation reveals ETS1 as a new gene predisposed to human DCM and indicates ETS1 haploinsufficiency as an alternative molecular pathogenesis underlying DCM, providing a potential molecular target for genetic counseling and early diagnosis as well as personalized prophylaxis of DCM. Full article
(This article belongs to the Special Issue Molecular Diagnosis and Medical Management of Cardiovascular Diseases)
Show Figures

Figure 1

19 pages, 623 KB  
Review
Decoding Pancreatic Neuroendocrine Tumors: Molecular Profiles, Biomarkers, and Pathways to Personalized Therapy
by Linda Galasso, Federica Vitale, Gabriele Giansanti, Giorgio Esposto, Raffaele Borriello, Irene Mignini, Alberto Nicoletti, Lorenzo Zileri Dal Verme, Antonio Gasbarrini, Maria Elena Ainora and Maria Assunta Zocco
Int. J. Mol. Sci. 2025, 26(16), 7814; https://doi.org/10.3390/ijms26167814 - 13 Aug 2025
Viewed by 928
Abstract
Pancreatic neuroendocrine tumors (pNETs) are rare malignancies, accounting for 1–2% of pancreatic cancers, with an incidence of ≤1 case per 100,000 individuals annually. Originating from pancreatic endocrine cells, pNETs display significant clinical and biological heterogeneity. Traditional classification based on proliferative grading does not [...] Read more.
Pancreatic neuroendocrine tumors (pNETs) are rare malignancies, accounting for 1–2% of pancreatic cancers, with an incidence of ≤1 case per 100,000 individuals annually. Originating from pancreatic endocrine cells, pNETs display significant clinical and biological heterogeneity. Traditional classification based on proliferative grading does not fully capture the complex mechanisms involved, such as oxidative stress, mitochondrial dysfunction, and tumor-associated macrophage infiltration. Recent advances in molecular profiling have revealed key oncogenic drivers, including MEN1 (menin 1), DAXX (death domain–associated protein), ATRX (alpha thalassemia/mental retardation syndrome X-linked), CDKN1B (cyclin-dependent kinase inhibitor 1B) mutations, chromatin remodeling defects, and dysregulation of the mTOR pathway. Somatostatin receptors, particularly SSTR2, play a central role in tumor biology and serve as important prognostic markers, enabling the use of advanced diagnostic imaging (e.g., Gallium-68 DOTATATE PET/CT) and targeted therapies like somatostatin analogs and peptide receptor radionuclide therapy (PRRT). Established biomarkers such as Chromogranin A and the Ki-67 proliferation index remain vital for diagnosis and prognosis, while emerging markers, like circulating tumor DNA and microRNAs, show promise for enhancing disease monitoring and diagnostic accuracy. This review summarizes the molecular landscape of pNETs and highlights genomic, transcriptomic, proteomic, and epigenomic factors that support the identification of novel diagnostic, prognostic, and therapeutic biomarkers, ultimately advancing personalized treatment strategies. Full article
Show Figures

Figure 1

Back to TopTop