Genomic-Encoded Mitovirus RdRp Is Required for Embryo Development and Maintaining Mitochondrial Dynamics in Arabidopsis
Abstract
1. Introduction
2. Results
2.1. Phylogenetic Analysis of mRdRp
2.2. Loss Function of mRdRp Severely Impairs Plant Growth
2.3. Loss Function of mRdRp Severely Impairs Plant Stress Resistance
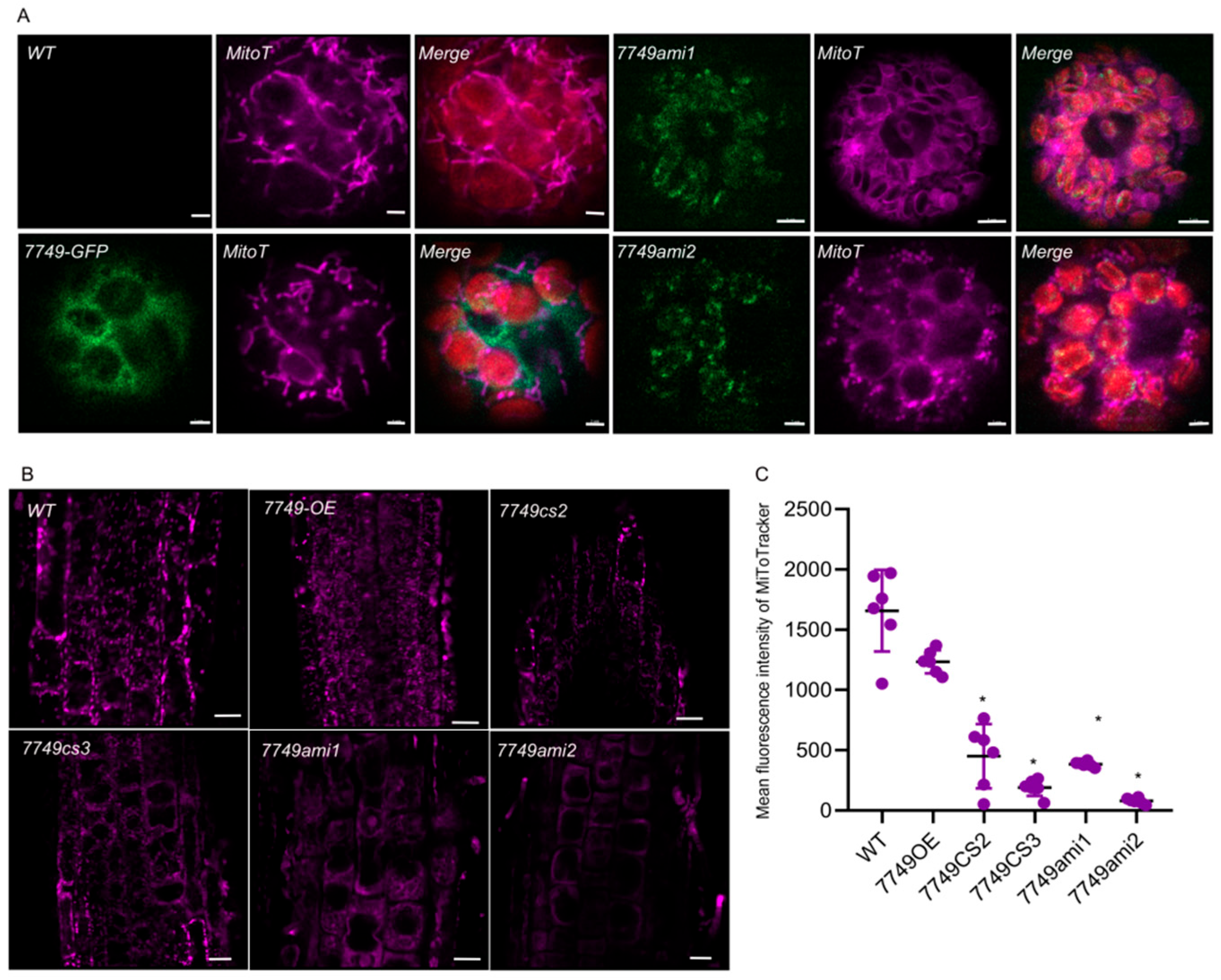
2.4. Loss Function of mRdRp Severely Impairs Mitochodnria Dynamics
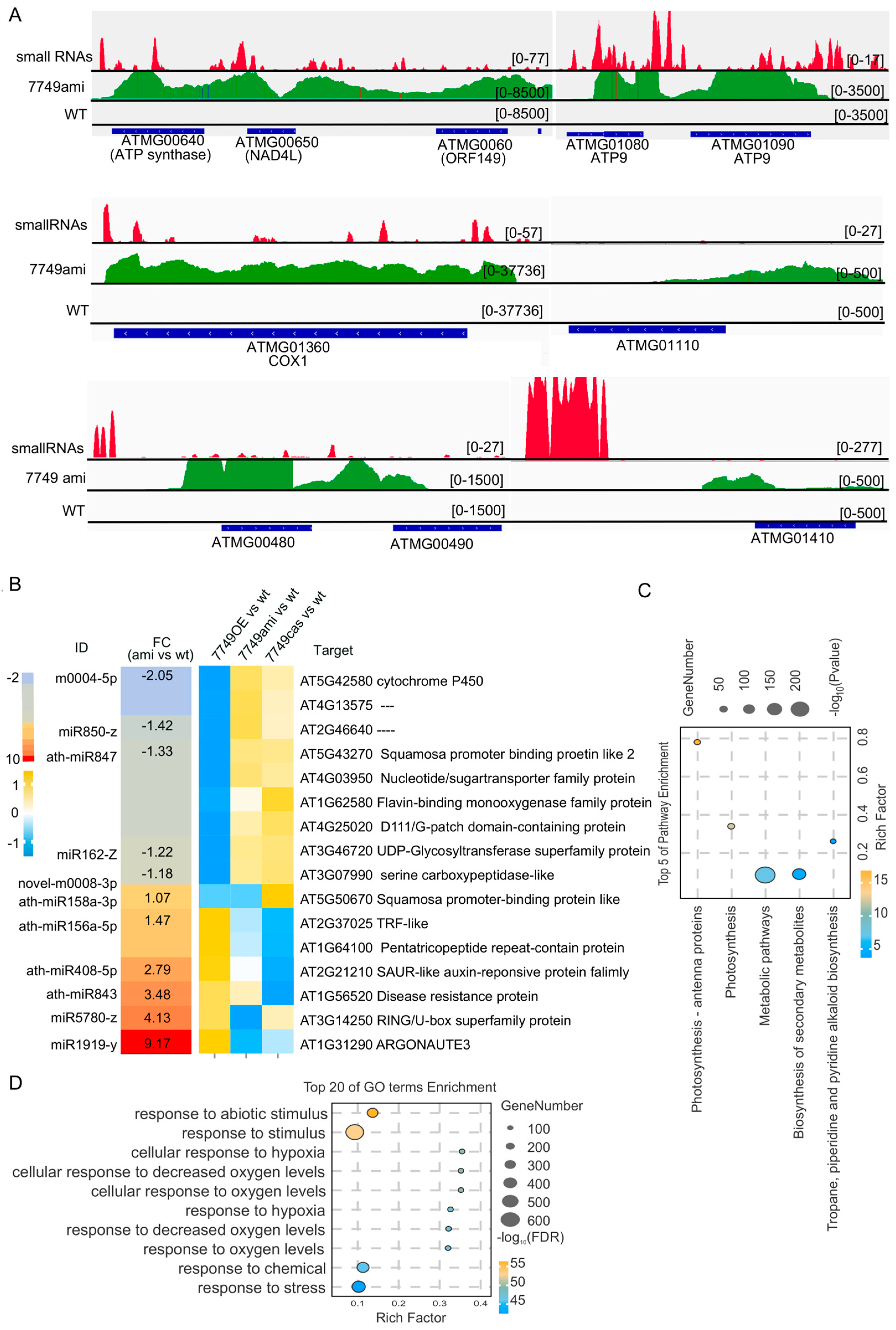
2.5. Loss Function of mRdRp Elevates Small RNA Expression in Mitochondria
3. Discussion
4. Materials and Methods
4.1. Plant Material
4.2. Vector Construction and Arabidopsis Transformation
4.3. Subcellular Localization Assays
4.4. RNA Isolation and Transcriptome Analysis
4.5. Statistical Analysis
5. Conclusions
Author Contributions
Funding
Institutional Review Board Statement
Informed Consent Statement
Data Availability Statement
Conflicts of Interest
References
- Balaban, R.S.; Nemoto, S.; Finkel, T. Mitochondria, Oxidants, and Aging. Cell 2005, 120, 481–495. [Google Scholar] [CrossRef]
- Adams, K.L.; Palmer, J.D. Evolution of Mitochondrial Gene Content: Gene Loss and Transfer to the Nucleus. Mol. Phylogenet. Evol. 2003, 29, 380–395. [Google Scholar] [CrossRef]
- Yasuda, T.; Gold, H.K.; Yaoita, H.; Leinbach, R.C.; Guerrero, J.L.; Jang, I.K.; Holt, R.; Fallon, J.T.; Collen, D. Comparative Effects of Aspirin, a Synthetic Thrombin Inhibitor and a Monoclonal Antiplatelet Glycoprotein Iib/Iiia Antibody on Coronary Artery Reperfusion, Reocclusion and Bleeding with Recombinant Tissue-Type Plasminogen Activator in a Canine Preparation. J. Am. Coll. Cardiol. 1990, 16, 714–722. [Google Scholar] [CrossRef]
- Haimlich, S.; Fridman, Y.; Khandal, H.; Savaldi-Goldstein, S.; Levy, A. Widespread Horizontal Gene Transfer between Plants and Bacteria. ISME Commun. 2024, 4, ycae073. [Google Scholar] [CrossRef] [PubMed]
- Wei, W.; Schon, K.R.; Elgar, G.; Orioli, A.; Tanguy, M.; Giess, A.; Tischkowitz, M.; Caulfield, M.J.; Chinnery, P.F. Nuclear-Embedded Mitochondrial DNA Sequences in 66,083 Human Genomes. Nature 2022, 611, 105–114. [Google Scholar] [CrossRef] [PubMed]
- Ferreira, T.; Rodriguez, S. Mitochondrial DNA: Inherent Complexities Relevant to Genetic Analyses. Genes 2024, 15, 617. [Google Scholar] [CrossRef]
- Guan, F.; Wu, X.; Zhou, J.; Lin, Y.; He, Y.; Fan, C.; Zeng, Z.; Xiong, W. Mitochondrial Transfer in Tunneling Nanotubes-a New Target for Cancer Therapy. J. Exp. Clin. Cancer Res. 2024, 43, 147. [Google Scholar] [CrossRef]
- Cai, Q.; Cai, X.; Shubhra, Q.T.H. Mitochondrial Transfer Drives Immune Evasion in Tumor Microenvironment. Trends Cancer 2025, 11, 424–426. [Google Scholar] [CrossRef] [PubMed]
- Philips, J.G.; Martin-Avila, E.; Robold, A.V. Horizontal Gene Transfer from Genetically Modified Plants—Regulatory Considerations. Front. Bioeng. Biotechnol. 2022, 10, 971402. [Google Scholar] [CrossRef]
- Filip, E.; Skuza, L. Horizontal Gene Transfer Involving Chloroplasts. Int. J. Mol. Sci. 2021, 22, 4484. [Google Scholar] [CrossRef]
- Borcherding, N.; Brestoff, J.R. The Power and Potential of Mitochondria Transfer. Nature 2023, 623, 283–291. [Google Scholar] [CrossRef]
- Knoop, V. The Mitochondrial DNA of Land Plants: Peculiarities in Phylogenetic Perspective. Curr. Genet. 2004, 46, 123–139. [Google Scholar] [CrossRef] [PubMed]
- Guo, W.; Grewe, F.; Fan, W.; Young, G.J.; Knoop, V.; Palmer, J.D.; Mower, J.P. Ginkgo and Welwitschia Mitogenomes Reveal Extreme Contrasts in Gymnosperm Mitochondrial Evolution. Mol. Biol. Evol. 2016, 33, 1448–1460. [Google Scholar] [CrossRef] [PubMed]
- Kleine, T.; Maier, U.G.; Leister, D. DNA Transfer from Organelles to the Nucleus: The Idiosyncratic Genetics of Endosymbiosis. Annu. Rev. Plant Biol. 2009, 60, 115–138. [Google Scholar] [CrossRef]
- Pesaresi, P.; Masiero, S.; Eubel, H.; Braun, H.P.; Bhushan, S.; Glaser, E.; Salamini, F.; Leister, D. Nuclear Photosynthetic Gene Expression Is Synergistically Modulated by Rates of Protein Synthesis in Chloroplasts and Mitochondria. Plant Cell 2006, 18, 970–991. [Google Scholar] [CrossRef]
- Xu, C.; Hartel, H.; Wada, H.; Hagio, M.; Yu, B.; Eakin, C.; Benning, C. The Pgp1 Mutant Locus of Arabidopsis Encodes a Phosphatidylglycerolphosphate Synthase with Impaired Activity. Plant Physiol. 2002, 129, 594–604. [Google Scholar] [CrossRef] [PubMed]
- Kleine, T. Arabidopsis Thaliana Mterf Proteins: Evolution and Functional Classification. Front. Plant Sci. 2012, 3, 233. [Google Scholar] [CrossRef]
- Kim, M.; Lee, U.; Small, I.; Francs-Small, C.C.D.; Vierling, E. Mutations in an Arabidopsis Mitochondrial Transcription Termination Factor-Related Protein Enhance Thermotolerance in the Absence of the Major Molecular Chaperone Hsp101. Plant Cell 2012, 24, 3349–3365. [Google Scholar] [CrossRef] [PubMed]
- Sottosanto, J.B.; Gelli, A.; Blumwald, E. DNA Array Analyses of Arabidopsis Thaliana Lacking a Vacuolar Na+/H+ Antiporter: Impact of Atnhx1 on Gene Expression. Plant J. 2004, 40, 752–771. [Google Scholar] [CrossRef]
- Picault, N.; Hodges, M.; Palmieri, L.; Palmieri, F. The Growing Family of Mitochondrial Carriers in Arabidopsis. Trends Plant Sci. 2004, 9, 138–146. [Google Scholar] [CrossRef]
- Murcha, M.W.; Lister, R.; Ho, A.Y.; Whelan, J. Identification, Expression, and Import of Components 17 and 23 of the Inner Mitochondrial Membrane Translocase from Arabidopsis. Plant Physiol. 2003, 131, 1737–1747. [Google Scholar] [CrossRef]
- Holmes-Davis, R.; Tanaka, C.K.; Vensel, W.H.; Hurkman, W.J.; McCormick, S. Proteome Mapping of Mature Pollen of Arabidopsis Thaliana. Proteomics 2005, 5, 4864–4884. [Google Scholar] [CrossRef]
- Kaothien, P.; Ok, S.H.; Shuai, B.; Wengier, D.; Cotter, R.; Kelley, D.; Kiriakopolos, S.; Muschietti, J.; McCormick, S. Kinase Partner Protein Interacts with the Leprk1 and Leprk2 Receptor Kinases and Plays a Role in Polarized Pollen Tube Growth. Plant J. 2005, 42, 492–503. [Google Scholar] [CrossRef] [PubMed]
- McKeown, P.C.; Laouielle-Duprat, S.; Prins, P.; Wolff, P.; Schmid, M.W.; Donoghue, M.T.; Fort, A.; Duszynska, D.; Comte, A.; Lao, N.T.; et al. Identification of Imprinted Genes Subject to Parent-of-Origin Specific Expression in Arabidopsis Thaliana Seeds. BMC Plant Biol. 2011, 11, 113. [Google Scholar] [CrossRef] [PubMed]
- Allen, E.; Xie, Z.; Gustafson, A.M.; Sung, G.H.; Spatafora, J.W.; Carrington, J.C. Evolution of Microrna Genes by Inverted Duplication of Target Gene Sequences in Arabidopsis Thaliana. Nat. Genet. 2004, 36, 1282–1290. [Google Scholar] [CrossRef]
- Lebel-Hardenack, S.; Ye, D.; Koutnikova, H.; Saedler, H.; Grant, S.R. Conserved Expression of a Tasselseed2 Homolog in the Tapetum of the Dioecious Silene Latifolia and Arabidopsis Thaliana. Plant J. 1997, 12, 515–526. [Google Scholar] [CrossRef] [PubMed]
- Lurin, C.; Andrés, C.; Aubourg, S.; Bellaoui, M.; Bitton, F.; Bruyère, C.; Caboche, M.; Debast, C.; Gualberto, J.; Hoffmann, B.; et al. Genome-Wide Analysis of Arabidopsis Pentatricopeptide Repeat Proteins Reveals Their Essential Role in Organelle Biogenesis. Plant Cell 2004, 16, 2089–2103. [Google Scholar] [CrossRef]
- Yang, L.; Zhang, J.; He, J.; Qin, Y.; Hua, D.; Duan, Y.; Chen, Z.; Gong, Z. Aba-Mediated Ros in Mitochondria Regulate Root Meristem Activity by Controlling Plethora Expression in Arabidopsis. PLoS Genet. 2014, 10, e1004791. [Google Scholar] [CrossRef]
- Yu, C.Y.; Sharma, O.; Nguyen, P.H.T.; Hartono, C.D.; Kanehara, K. A Pair of Duf538 Domain-Containing Proteins Modulates Plant Growth and Trichome Development through the Transcriptional Regulation of Glabra1 in Arabidopsis Thaliana. Plant J. 2021, 108, 992–1004. [Google Scholar] [CrossRef]
- Dal Bosco, C.; Lezhneva, L.; Biehl, A.; Leister, D.; Strotmann, H.; Wanner, G.; Meurer, J. Inactivation of the Chloroplast Atp Synthase Gamma Subunit Results in High Non-Photochemical Fluorescence Quenching and Altered Nuclear Gene Expression in Arabidopsis Thaliana. J. Biol. Chem. 2004, 279, 1060–1069. [Google Scholar] [CrossRef]
- Yuan, H.; Liu, D. Functional Disruption of the Pentatricopeptide Protein Slg1 Affects Mitochondrial RNA Editing, Plant Development, and Responses to Abiotic Stresses in Arabidopsis. Plant J. 2012, 70, 432–444. [Google Scholar] [CrossRef] [PubMed]
- Whitham, S.A.; Quan, S.; Chang, H.S.; Cooper, B.; Estes, B.; Zhu, T.; Wang, X.; Hou, Y.M. Diverse RNA Viruses Elicit the Expression of Common Sets of Genes in Susceptible Arabidopsis Thaliana Plants. Plant J. 2003, 33, 271–283. [Google Scholar] [CrossRef]
- Kim, J.; Shiu, S.H.; Thoma, S.; Li, W.H.; Patterson, S.E. Patterns of Expansion and Expression Divergence in the Plant Polygalacturonase Gene Family. Genome Biol. 2006, 7, R87. [Google Scholar] [CrossRef]
- Ascencio-Ibanez, J.T.; Sozzani, R.; Lee, T.J.; Chu, T.M.; Wolfinger, R.D.; Cella, R.; Hanley-Bowdoin, L. Global Analysis of Arabidopsis Gene Expression Uncovers a Complex Array of Changes Impacting Pathogen Response and Cell Cycle During Geminivirus Infection. Plant Physiol. 2008, 148, 436–454. [Google Scholar] [CrossRef]
- Espagne, C.; Martinez, A.; Valot, B.; Meinnel, T.; Giglione, C. Alternative and Effective Proteomic Analysis in Arabidopsis. Proteomics 2007, 7, 3788–3799. [Google Scholar] [CrossRef]
- Eastmond, P.J.; Germain, V.; Lange, P.R.; Bryce, J.H.; Smith, S.M.; Graham, I.A. Postgerminative Growth and Lipid Catabolism in Oilseeds Lacking the Glyoxylate Cycle. Proc. Natl. Acad. Sci. USA 2000, 97, 5669–5674. [Google Scholar] [CrossRef] [PubMed]
- Dixon, D.P.; Skipsey, M.; Grundy, N.M.; Edwards, R. Stress-Induced Protein S-Glutathionylation in Arabidopsis. Plant Physiol. 2005, 138, 2233–2244. [Google Scholar] [CrossRef]
- El Zawily, A.M.; Schwarzlander, M.; Finkemeier, I.; Johnston, I.G.; Benamar, A.; Cao, Y.; Gissot, C.; Meyer, A.J.; Wilson, K.; Datla, R.; et al. Friendly Regulates Mitochondrial Distribution, Fusion, and Quality Control in Arabidopsis. Plant Physiol. 2014, 166, 808–828. [Google Scholar] [CrossRef]
- Kacprzak, S.M.; Van Aken, O. Friendly Is Required for Efficient Dark-Induced Mitophagy and Controlled Senescence in Arabidopsis. Free Radic. Biol. Med. 2023, 204, 1–7. [Google Scholar] [CrossRef]
- Ma, J.; Liang, Z.; Zhao, J.; Wang, P.; Ma, W.; Mai, K.K.; Andrade, J.A.F.; Zeng, Y.; Grujic, N.; Jiang, L.; et al. Friendly Mediates Membrane Depolarization-Induced Mitophagy in Arabidopsis. Curr. Biol. 2021, 31, 1931.e4–1944.e4. [Google Scholar] [CrossRef] [PubMed]
- Luo, D.; Xu, H.; Liu, Z.; Guo, J.; Li, H.; Chen, L.; Fang, C.; Zhang, Q.; Bai, M.; Yao, N.; et al. A Detrimental Mitochondrial-Nuclear Interaction Causes Cytoplasmic Male Sterility in Rice. Nat. Genet. 2013, 45, 573–577. [Google Scholar] [CrossRef]
- Wang, K.; Peng, X.; Ji, Y.; Yang, P.; Zhu, Y.; Li, S. Gene, Protein, and Network of Male Sterility in Rice. Front. Plant Sci. 2013, 4, 92. [Google Scholar] [CrossRef]
- Hillman, B.I.; Cai, G. The Family Narnaviridae: Simplest of RNA Viruses. Adv. Virus Res. 2013, 86, 149–176. [Google Scholar] [CrossRef] [PubMed]
- Bruenn, J.A.; Warner, B.E.; Yerramsetty, P. Widespread Mitovirus Sequences in Plant Genomes. PeerJ 2015, 3, e876. [Google Scholar] [CrossRef] [PubMed]
- Neri, U.; Wolf, Y.I.; Roux, S.; Camargo, A.P.; Lee, B.; Kazlauskas, D.; Chen, I.M.; Ivanova, N.; Allen, L.Z.; Paez-Espino, D.; et al. Expansion of the Global RNA Virome Reveals Diverse Clades of Bacteriophages. Cell 2022, 185, 4023.e18–4037.e18. [Google Scholar] [CrossRef] [PubMed]
- Ezawa, T.; Silvestri, A.; Maruyama, H.; Tawaraya, K.; Suzuki, M.; Duan, Y.; Turina, M.; Lanfranco, L. Structurally Distinct Mitoviruses: Are They an Ancestral Lineage of the Mitoviridae Exclusive to Arbuscular Mycorrhizal Fungi (Glomeromycotina)? mBio 2023, 14, e0024023. [Google Scholar] [CrossRef]
- Nibert, M.L. Mitovirus Uga(Trp) Codon Usage Parallels That of Host Mitochondria. Virology 2017, 507, 96–100. [Google Scholar] [CrossRef]
- Hong, Y.; Cole, T.E.; Brasier, C.M.; Buck, K.W. Evolutionary Relationships among Putative RNA-Dependent RNA Polymerases Encoded by a Mitochondrial Virus-Like RNA in the Dutch Elm Disease Fungus, Ophiostoma Novo-Ulmi, by Other Viruses and Virus-Like RNAs and by the Arabidopsis Mitochondrial Genome. Virology 1998, 246, 158–169. [Google Scholar] [CrossRef]
- Ding, S.W.; Voinnet, O. Antiviral Immunity Directed by Small RNAs. Cell 2007, 130, 413–426. [Google Scholar] [CrossRef]
- Di Silvestre, D.; Passignani, G.; Rossi, R.; Ciuffo, M.; Turina, M.; Vigani, G.; Mauri, P.L. Presence of a Mitovirus Is Associated with Alteration of the Mitochondrial Proteome, as Revealed by Protein-Protein Interaction (Ppi) and Co-Expression Network Models in Chenopodium Quinoa Plants. Biology 2017, 11, 96–100. [Google Scholar] [CrossRef]
- Zhang, R.; Zhang, S.; Li, J.; Gao, J.; Song, G.; Li, W.; Geng, S.; Liu, C.; Lin, Y.; Li, Y.; et al. Crispr/Cas9-Targeted Mutagenesis of Tadcl4, Tadcl5 and Tardr6 Induces Male Sterility in Common Wheat. Plant Biotechnol. J. 2023, 21, 839–853. [Google Scholar] [CrossRef] [PubMed]
- Liu, C.; Shen, Y.; Qin, B.; Wen, H.; Cheng, J.; Mao, F.; Shi, W.; Tang, D.; Du, G.; Li, Y.; et al. Oryza Sativa RNA-Dependent RNA Polymerase 6 Contributes to Double-Strand Break Formation in Meiosis. Plant Cell 2020, 32, 3273–3289. [Google Scholar] [CrossRef]
- Bustos-Sanmamed, P.; Hudik, E.; Laffont, C.; Reynes, C.; Sallet, E.; Wen, J.; Mysore, K.S.; Camproux, A.C.; Hartmann, C.; Gouzy, J.; et al. A Medicago Truncatula Rdr6 Allele Impairs Transgene Silencing and Endogenous Phased Sirna Production but Not Development. Plant Biotechnol. J. 2014, 12, 1308–1318. [Google Scholar] [CrossRef] [PubMed]
- Nuthikattu, S.; McCue, A.D.; Panda, K.; Fultz, D.; DeFraia, C.; Thomas, E.N.; Slotkin, R.K. The Initiation of Epigenetic Silencing of Active Transposable Elements Is Triggered by Rdr6 and 21-22 Nucleotide Small Interfering RNAs. Plant Physiol. 2013, 162, 116–131. [Google Scholar] [CrossRef]
- Panda, K.; Slotkin, R.K. Proposed Mechanism for the Initiation of Transposable Element Silencing by the Rdr6-Directed DNA Methylation Pathway. Plant Signal. Behav. 2013, 8, e25206. [Google Scholar] [CrossRef]
- Wang, M.; Li, S.; Yang, H.; Gao, Z.; Wu, C.; Guo, X. Characterization and Functional Analysis of Ghrdr6, a Novel Rdr6 Gene from Cotton (Gossypium hirsutum L.). Biosci. Rep. 2012, 32, 139–151. [Google Scholar] [CrossRef] [PubMed]
- Carthew, R.W.; Sontheimer, E.J. Origins and Mechanisms of Mirnas and Sirnas. Cell 2009, 136, 642–655. [Google Scholar] [CrossRef]
- Lu, G.; Ye, Z.X.; Qi, Y.H.; Lu, J.B.; Mao, Q.Z.; Zhuo, J.C.; Huang, H.J.; He, Y.J.; Li, Y.Y.; Xu, Z.T.; et al. Endogenous Nege-Like Viral Elements in Arthropod Genomes Reveal Virus-Host Coevolution and Ancient History of Two Plant Virus Families. J. Virol. 2024, 98, e0099724. [Google Scholar] [CrossRef]
- Leister, D.; Kleine, T. Role of Intercompartmental DNA Transfer in Producing Genetic Diversity. Int. Rev. Cell Mol. Biol. 2011, 291, 73–114. [Google Scholar] [CrossRef]
- Lefeuvre, P.; Martin, D.P.; Elena, S.F.; Shepherd, D.N.; Roumagnac, P.; Varsani, A. Evolution and Ecology of Plant Viruses. Nat. Rev. Microbiol. 2019, 17, 632–644. [Google Scholar] [CrossRef] [PubMed]
- Bosque-Perez, N.A.; Thresh, J.M.; Jones, R.A.; Melcher, U.; Fereres, A.; Kumar, P.L.; Gray, S.M.; Lecoq, H. Ecology, Evolution and Control of Plant Viruses and Their Vectors. Virus Res. 2014, 186, 1–2. [Google Scholar] [CrossRef]
- Gonzalez, R.; Butkovic, A.; Escaray, F.J.; Martinez-Latorre, J.; Melero, I.; Perez-Parets, E.; Gomez-Cadenas, A.; Carrasco, P.; Elena, S.F. Plant Virus Evolution under Strong Drought Conditions Results in a Transition from Parasitism to Mutualism. Proc. Natl. Acad. Sci. USA 2021, 118, e2020990118. [Google Scholar] [CrossRef]
- Li, X.; Li, X.; Li, M.; Yan, Y.; Liu, X.; Li, L. Dual Function of Nac072 in Abf3-Mediated Aba-Responsive Gene Regulation in Arabidopsis. Front. Plant Sci. 2016, 7, 1075. [Google Scholar] [CrossRef] [PubMed]
- Huang, C.; Yang, C.; Yang, H.; Gong, Y.; Li, X.; Li, L.; Li, L.; Liu, X.; Li, X. Systematic Investigation and Validation of Peanut Genetic Transformation Via the Pollen Tube Injection Method. Plant Methods 2024, 20, 190. [Google Scholar] [CrossRef] [PubMed]
- Yoo, S.D.; Cho, Y.H.; Sheen, J. Arabidopsis Mesophyll Protoplasts: A Versatile Cell System for Transient Gene Expression Analysis. Nat. Protoc. 2007, 2, 1565–1572. [Google Scholar] [CrossRef] [PubMed]
- Li, L.; Hu, B.; Li, X.; Li, L. Characterization of Mterf Family in Allotetraploid Peanut and Their Expression Levels in Response to Dehydration Stress. Biotechnol. Biotechnol. Equip. 2020, 34, 1176–1187. [Google Scholar] [CrossRef]





Disclaimer/Publisher’s Note: The statements, opinions and data contained in all publications are solely those of the individual author(s) and contributor(s) and not of MDPI and/or the editor(s). MDPI and/or the editor(s) disclaim responsibility for any injury to people or property resulting from any ideas, methods, instructions or products referred to in the content. |
© 2025 by the authors. Licensee MDPI, Basel, Switzerland. This article is an open access article distributed under the terms and conditions of the Creative Commons Attribution (CC BY) license (https://creativecommons.org/licenses/by/4.0/).
Share and Cite
Gong, Y.; Chen, R.; Yang, C.; Lu, Y.; Fu, Z.; Feng, Y.; Li, X.; Li, L.; Li, X. Genomic-Encoded Mitovirus RdRp Is Required for Embryo Development and Maintaining Mitochondrial Dynamics in Arabidopsis. Int. J. Mol. Sci. 2025, 26, 9035. https://doi.org/10.3390/ijms26189035
Gong Y, Chen R, Yang C, Lu Y, Fu Z, Feng Y, Li X, Li L, Li X. Genomic-Encoded Mitovirus RdRp Is Required for Embryo Development and Maintaining Mitochondrial Dynamics in Arabidopsis. International Journal of Molecular Sciences. 2025; 26(18):9035. https://doi.org/10.3390/ijms26189035
Chicago/Turabian StyleGong, Yadi, Rongqin Chen, Chen Yang, Yingcui Lu, Zhenjie Fu, Ye Feng, Xiaomeng Li, Ling Li, and Xiaoyun Li. 2025. "Genomic-Encoded Mitovirus RdRp Is Required for Embryo Development and Maintaining Mitochondrial Dynamics in Arabidopsis" International Journal of Molecular Sciences 26, no. 18: 9035. https://doi.org/10.3390/ijms26189035
APA StyleGong, Y., Chen, R., Yang, C., Lu, Y., Fu, Z., Feng, Y., Li, X., Li, L., & Li, X. (2025). Genomic-Encoded Mitovirus RdRp Is Required for Embryo Development and Maintaining Mitochondrial Dynamics in Arabidopsis. International Journal of Molecular Sciences, 26(18), 9035. https://doi.org/10.3390/ijms26189035

