Sign in to use this feature.

Years

Between: -

Subjects

remove_circle_outline
remove_circle_outline
remove_circle_outline
remove_circle_outline
remove_circle_outline
remove_circle_outline
remove_circle_outline
remove_circle_outline
remove_circle_outline

Journals

Article Types

Countries / Regions

Search Results (104)

Search Parameters:
Keywords = deep k-means clustering neural network

Order results
Result details
Results per page
Select all
Export citation of selected articles as:
21 pages, 3976 KB  
Article
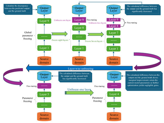
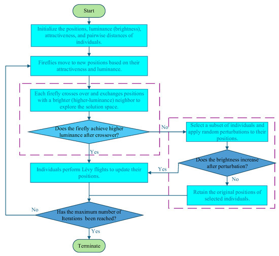
A Soft Sensor Modeling Method Based on Local Migration Modeling Framework
by Bo Wang, Shaowen Huang and Hangfei Cai
Sensors 2025, 25(23), 7182; https://doi.org/10.3390/s25237182 - 25 Nov 2025
Viewed by 279
Abstract
To address the issues of low model fitting accuracy and insufficient prediction capability caused by the multi-stage characteristics and batch-to-batch data distribution heterogeneity in the fermentation process of Pichia pastoris, this study proposed a novel soft sensor modeling method with deep transfer [...] Read more.
To address the issues of low model fitting accuracy and insufficient prediction capability caused by the multi-stage characteristics and batch-to-batch data distribution heterogeneity in the fermentation process of Pichia pastoris, this study proposed a novel soft sensor modeling method with deep transfer learning (DTL) strategies to propose a novel soft sensor modeling method based on a local transfer modeling framework. Fermentation process data were partitioned into multiple sub-source domains using the K-means clustering algorithm. For each sub-source domain, Deep Neural Networks (DNNs) were employed to establish prediction models, which were further optimized using an improved firefly algorithm. The Euclidean distance between the target domain samples and the cluster centroids of each sub-source domain was calculated to perform correlation analysis and identification. The sub-source domain with the highest correlation to the target domain samples was selected, and a deep transfer fine-tuning method was applied to optimize the corresponding sub-source domain model, ultimately obtaining the target domain prediction model. The experimental results indicated that the proposed method extracts local feature information from fermentation process data, enhancing prediction accuracy and model generalization performance. This provides a viable approach for soft sensor modeling in multi-condition fermentation scenarios of Pichia pastoris fermentation processes. Full article
(This article belongs to the Section Intelligent Sensors)
Show Figures

Figure 1

31 pages, 2154 KB  
Review
Application of Machine Learning in Food Safety Risk Assessment
by Qingchuan Zhang, Zhe Lu, Zhenqiao Liu, Jialu Li, Mingchao Chang and Min Zuo
Foods 2025, 14(23), 4005; https://doi.org/10.3390/foods14234005 - 22 Nov 2025
Viewed by 692
Abstract
With the increasing globalization of supply chains, ensuring food safety has become more complex, necessitating advanced approaches for risk assessment. This study aims to review the transformative role of machine learning (ML) and deep learning (DL) in enabling intelligent food safety management by [...] Read more.
With the increasing globalization of supply chains, ensuring food safety has become more complex, necessitating advanced approaches for risk assessment. This study aims to review the transformative role of machine learning (ML) and deep learning (DL) in enabling intelligent food safety management by efficiently analyzing high-quality and nonlinear data. We systematically summarize recent advances in the application of ML and DL, focusing on key areas such as biotoxin detection, heavy metal contamination, analysis of pesticide and veterinary drug residues, and microbial risk prediction. While traditional algorithms including support vector machines and random forests demonstrate strong performance in classification and risk evaluation, unsupervised methods such as K-means and hierarchical cluster analysis facilitate pattern recognition in unlabeled datasets. Furthermore, novel DL architectures, such as convolutional neural networks, recurrent neural networks, and transformers, enable automated feature extraction and multimodal data integration, substantially improving detection accuracy and efficiency. In conclusion, we recommend future work to emphasize model interpretability, multi-modal data fusion, and integration into HACCP systems, thereby supporting intelligent, interpretable, and real-time food safety management. Full article
(This article belongs to the Section Food Analytical Methods)
Show Figures

Graphical abstract

22 pages, 8950 KB  
Article
Rapid Detection of Corrosion on Steel Bridges Using a Deep Learning Method
by Kemal Hacıefendioğlu, Korhan Özgan, Sara Mostofi and Ahmet Can Altunışık
Appl. Sci. 2025, 15(22), 11929; https://doi.org/10.3390/app152211929 - 10 Nov 2025
Viewed by 498
Abstract
The corrosion of steel bridge structures, caused by anthropogenic or natural sources, can significantly impact the safety and integrity of these structures. The quick and accurate detection of corrosion is crucial for identifying areas that require strengthening and repair. This study proposes an [...] Read more.
The corrosion of steel bridge structures, caused by anthropogenic or natural sources, can significantly impact the safety and integrity of these structures. The quick and accurate detection of corrosion is crucial for identifying areas that require strengthening and repair. This study proposes an image-based detection method, referred to here as CAM-K-OD, for identifying areas of corrosion in steel bridges using photographs captured with any device. The proposed method fuses a gradient-based class activation mechanism map (Grad-CAM) with K-means clustering applied to convolutional neural network (CNN) features and object localization modules to delineate corrosion zones. The detection pipeline leverages deep convolutional features, grouped through clustering, to extract attention-based visual patterns and identify defective areas. Labeled and masked image datasets were used to train and test the system, and its evaluation was conducted using IoU (the Intersection over Union metric used to measure the accuracy of object detection and segmentation algorithms). This method was tested alongside U-Net segmentation and EfficientDet detection models, which were used as benchmarks. The findings indicate that CAM-K-OD exhibits superior localization fidelity and robustness under varying imaging conditions. This model enables efficient and reliable corrosion identification, supporting real-world bridge maintenance by reducing inspection times and improving the targeting of repair efforts. Full article
(This article belongs to the Section Civil Engineering)
Show Figures

Figure 1

19 pages, 2051 KB  
Article
Prediction of Dam Inflow in the River Basin Through Representative Hydrographs and Auto-Setting Artificial Neural Network
by Yong Min Ryu and Eui Hoon Lee
Water 2025, 17(18), 2689; https://doi.org/10.3390/w17182689 - 11 Sep 2025
Viewed by 522
Abstract
Hydrological prediction under climate change requires representative data selection and adaptable model architecture. This study proposes a two-part methodology to improve deep learning performance in hydrological prediction. The first component, the representative hydrograph extraction technique (RHET), identifies representative inflow patterns from historical records [...] Read more.
Hydrological prediction under climate change requires representative data selection and adaptable model architecture. This study proposes a two-part methodology to improve deep learning performance in hydrological prediction. The first component, the representative hydrograph extraction technique (RHET), identifies representative inflow patterns from historical records using dynamic time warping (DTW) and K-medoids clustering. Inflow data are segmented by year, annual DTW distances are calculated, and central events are selected. Representative hydrographs serve as training input. The second component is the auto-setting artificial neural network (AS-ANN). The AS-ANN automatically determines its structural parameters by performing pre-training to evaluate performance across different configurations. The proposed approach was applied to the Daecheong Dam basin in South Korea and compared against an artificial neural network (ANN). Results show that the proposed model reduced the minimum root mean squared error (Min RMSE) by approximately 267.51 m3/day in the validation results and by approximately 53.04 m3/day in the prediction results compared to the ANN. Furthermore, the proposed model reduced the root mean square error by 57.28% and improved peak inflow prediction accuracy by 54.00%. The proposed RHET-based AS-ANN is expected to show good performance in learning and predicting hydrological data, including the data used in this study, by replacing existing ANNs. Full article
(This article belongs to the Special Issue Application of Machine Learning Models for Flood Forecasting)
Show Figures

Figure 1

26 pages, 389 KB  
Article
Integrating AI with Meta-Language: An Interdisciplinary Framework for Classifying Concepts in Mathematics and Computer Science
by Elena Kramer, Dan Lamberg, Mircea Georgescu and Miri Weiss Cohen
Information 2025, 16(9), 735; https://doi.org/10.3390/info16090735 - 26 Aug 2025
Viewed by 742
Abstract
Providing students with effective learning resources is essential for improving educational outcomes—especially in complex and conceptually diverse fields such as Mathematics and Computer Science. To better understand how these subjects are communicated, this study investigates the linguistic structures embedded in academic texts from [...] Read more.
Providing students with effective learning resources is essential for improving educational outcomes—especially in complex and conceptually diverse fields such as Mathematics and Computer Science. To better understand how these subjects are communicated, this study investigates the linguistic structures embedded in academic texts from selected subfields within both disciplines. In particular, we focus on meta-languages—the linguistic tools used to express definitions, axioms, intuitions, and heuristics within a discipline. The primary objective of this research is to identify which subfields of Mathematics and Computer Science share similar meta-languages. Identifying such correspondences may enable the rephrasing of content from less familiar subfields using styles that students already recognize from more familiar areas, thereby enhancing accessibility and comprehension. To pursue this aim, we compiled text corpora from multiple subfields across both disciplines. We compared their meta-languages using a combination of supervised (Neural Network) and unsupervised (clustering) learning methods. Specifically, we applied several clustering algorithms—K-means, Partitioning around Medoids (PAM), Density-Based Clustering, and Gaussian Mixture Models—to analyze inter-discipline similarities. To validate the resulting classifications, we used XLNet, a deep learning model known for its sensitivity to linguistic patterns. The model achieved an accuracy of 78% and an F1-score of 0.944. Our findings show that subfields can be meaningfully grouped based on meta-language similarity, offering valuable insights for tailoring educational content more effectively. To further verify these groupings and explore their pedagogical relevance, we conducted both quantitative and qualitative research involving student participation. This paper presents findings from the qualitative component—namely, a content analysis of semi-structured interviews with software engineering students and lecturers. Full article
(This article belongs to the Special Issue Advancing Educational Innovation with Artificial Intelligence)
Show Figures

Figure 1

20 pages, 39083 KB  
Article
Photovoltaic Power Prediction Based on Similar Day Clustering Combined with CNN-GRU
by Chao Gao, Shuai Zhang, Zhiqin Li, Bin Zhou, Dong Guo, Wenqi Shao and Haowen Li
Sustainability 2025, 17(16), 7383; https://doi.org/10.3390/su17167383 - 15 Aug 2025
Viewed by 795
Abstract
In order to address the challenge of achieving optimal prediction accuracy when a single prediction model faced with changes in meteorological conditions of different weather types, this paper proposes a photovoltaic (PV) power prediction method based on the combination of similar day clustering [...] Read more.
In order to address the challenge of achieving optimal prediction accuracy when a single prediction model faced with changes in meteorological conditions of different weather types, this paper proposes a photovoltaic (PV) power prediction method based on the combination of similar day clustering and convolutional neural network (CNN)-gated recurrent unit (GRU). The Pearson correlation coefficient and Spearman’s correlation coefficient are used to filter out the key features such as total solar radiation and module temperature to construct a new input dataset; the K-means algorithm is used to perform clustering analysis on the data, and the data are classified into sunny, cloudy, and rainy days; the spatial correlation features of the meteorological factors are extracted by using the convolutional neural network (CNN), and the CNN-GRU model is established by combining with the gated recurrent units (GRUs). The PV output power is predicted based on the PV power data and the corresponding meteorological data from a place in Ningxia, collected during June to August 2020, and the method proposed in the article is tested. Validation results show that, compared to other models, the model proposed in this paper reduces MAE and RMSE by 66.1% and 65.7% on average under three different weather type scenarios, and improves R2 by 19.8% on average. This verifies that the model has high prediction accuracy and generalization ability, achieving better results in PV output power prediction. The CNN-GRU model demonstrates superior capability in modeling short- and long-term dependencies compared to other deep learning hybrid approaches, while also achieving higher computational efficiency and faster training convergence. Full article
Show Figures

Figure 1

24 pages, 5155 KB  
Article
Exploring the Spatial Coupling Characteristics and Influence Mechanisms of Built Environment and Green Space Pattern: The Case of Shanghai
by Rongxiang Chen, Zhiyuan Chen, Mingjing Xie, Rongrong Shi, Kaida Chen and Shunhe Chen
Sustainability 2025, 17(15), 6828; https://doi.org/10.3390/su17156828 - 27 Jul 2025
Viewed by 1385
Abstract
Urban expansion will squeeze the green space system and cause ecological fragmentation. The question of how to expand cities more scientifically and build eco-cities has become an important topic of sustainable urban construction. This paper takes Shanghai as a research case. A deep [...] Read more.
Urban expansion will squeeze the green space system and cause ecological fragmentation. The question of how to expand cities more scientifically and build eco-cities has become an important topic of sustainable urban construction. This paper takes Shanghai as a research case. A deep neural network combined with an attention mechanism model measures the comprehensive level of the built environment and green space pattern of urbanization and quantitatively analyzes the coordinated relationship between the two using the coupled degree of coordination model. Subsequently, the K-Means clustering model was used for spatial clustering to determine the governance and construction directions for different spatial areas and was, finally, combined with the LightGBM model plus SHAP to analyze the importance and threshold effect of the indicators on the degree of coupled coordination. The results of the study show that (1) the core area of the city shows a high state of coordination, indicating that Shanghai has a better green space construction in the central city, but the periphery shows different imbalances; (2) three different kinds of areas are identified, and different governance measures as well as the direction of urbanization are proposed according to the characteristics of the different areas; and (3) this study finds that the structural indicators of the built environment, such as Average Compactness, Weighted Average Height, and Land Use Diversity, have a significant influence on the coupling coordination degree and have different response thresholds. The results of the study provide theoretical support for regional governance and suggestions for the direction of urban expansion for sustainable urbanization. Full article
(This article belongs to the Special Issue Urban Planning and Sustainable Land Use—2nd Edition)
Show Figures

Figure 1

24 pages, 2467 KB  
Article
Laor Initialization: A New Weight Initialization Method for the Backpropagation of Deep Learning
by Laor Boongasame, Jirapond Muangprathub and Karanrat Thammarak
Big Data Cogn. Comput. 2025, 9(7), 181; https://doi.org/10.3390/bdcc9070181 - 7 Jul 2025
Cited by 1 | Viewed by 2162
Abstract
This paper presents Laor Initialization, an innovative weight initialization technique for deep neural networks that utilizes forward-pass error feedback in conjunction with k-means clustering to optimize the initial weights. In contrast to traditional methods, Laor adopts a data-driven approach that enhances convergence’s stability [...] Read more.
This paper presents Laor Initialization, an innovative weight initialization technique for deep neural networks that utilizes forward-pass error feedback in conjunction with k-means clustering to optimize the initial weights. In contrast to traditional methods, Laor adopts a data-driven approach that enhances convergence’s stability and efficiency. The method was assessed using various datasets, including a gold price time series, MNIST, and CIFAR-10 across the CNN and LSTM architectures. The results indicate that the Laor Initialization achieved the lowest K-fold cross-validation RMSE (0.00686), surpassing Xavier, He, and Random. Laor demonstrated a high convergence success (final RMSE = 0.00822) and the narrowest interquartile range (IQR), indicating superior stability. Gradient analysis confirmed Laor’s robustness, achieving the lowest coefficients of variation (CV = 0.2230 for MNIST, 0.3448 for CIFAR-10, and 0.5997 for gold price) with zero vanishing layers in the CNNs. Laor achieved a 24% reduction in CPU training time for the Gold price data and the fastest runtime on MNIST (340.69 s), while maintaining efficiency on CIFAR-10 (317.30 s). It performed optimally with a batch size of 32 and a learning rate between 0.001 and 0.01. These findings establish Laor as a robust alternative to conventional methods, suitable for moderately deep architectures. Future research should focus on dynamic variance scaling and adaptive clustering. Full article
Show Figures

Figure 1

39 pages, 2511 KB  
Review
The Evolution of Machine Learning in Vibration and Acoustics: A Decade of Innovation (2015–2024)
by Jacek Lukasz Wilk-Jakubowski, Lukasz Pawlik, Damian Frej and Grzegorz Wilk-Jakubowski
Appl. Sci. 2025, 15(12), 6549; https://doi.org/10.3390/app15126549 - 10 Jun 2025
Cited by 4 | Viewed by 3823
Abstract
The increasing demands for the reliability of modern industrial equipment and structures necessitate advanced techniques for design, monitoring, and analysis. This review article presents the latest research advancements in the application of machine learning techniques to vibration and acoustic signal analysis from 2015 [...] Read more.
The increasing demands for the reliability of modern industrial equipment and structures necessitate advanced techniques for design, monitoring, and analysis. This review article presents the latest research advancements in the application of machine learning techniques to vibration and acoustic signal analysis from 2015 to 2024. A total of 96 peer-reviewed scientific publications were examined, selected using a systematic Scopus-based search. The main research areas include processes such as modeling and design, health management, condition monitoring, non-destructive testing, damage detection, and diagnostics. In the context of these processes, a review of machine learning techniques was conducted, including convolutional neural networks (CNNs), recurrent neural networks (RNNs), long short-term memory (LSTM), autoencoders, support vector machines (SVMs), decision trees (DTs), nearest neighbor search (NNS), K-means clustering, and random forests. These techniques were applied across a wide range of engineering domains, including civil infrastructure, transportation systems, energy installations, and rotating machinery. Additionally, this article analyzes contributions from different countries, highlighting temporal and methodological trends in this field. The findings indicate a clear shift towards deep learning-based methods and multisensor data fusion, accompanied by increasing use of automatic feature extraction and interest in transfer learning, few-shot learning, and unsupervised approaches. This review aims to provide a comprehensive understanding of the current state and future directions of machine learning applications in vibration and acoustics, outlining the field’s evolution and identifying its key research challenges and innovation trajectories. Full article
(This article belongs to the Special Issue Machine Learning in Vibration and Acoustics 2.0)
Show Figures

Figure 1

19 pages, 1377 KB  
Article
Air Conditioning Load Forecasting for Geographical Grids Using Deep Reinforcement Learning and Density-Based Spatial Clustering of Applications with Noise and Graph Attention Networks
by Chuan Long, Xinting Yang, Yunche Su, Fang Liu, Ruiguang Ma, Tiannan Ma, Yangjin Wu and Xiaodong Shen
Energies 2025, 18(11), 2832; https://doi.org/10.3390/en18112832 - 29 May 2025
Viewed by 584
Abstract
Air conditioning loads in power systems exhibit spatiotemporal heterogeneity across geographical regions, complicating accurate load forecasting. This study proposes a framework that integrates Deep Reinforcement Learning-guided DBSCAN (DRL-DBSCAN) clustering with a Graph Attention Network (GAT)-based Graph Neural Network to model spatial dependencies and [...] Read more.
Air conditioning loads in power systems exhibit spatiotemporal heterogeneity across geographical regions, complicating accurate load forecasting. This study proposes a framework that integrates Deep Reinforcement Learning-guided DBSCAN (DRL-DBSCAN) clustering with a Graph Attention Network (GAT)-based Graph Neural Network to model spatial dependencies and temporal dynamics. Using meteorological features like temperature and humidity, the framework clusters geographical grids and applies GAT to capture spatial patterns. On a Pecan Street dataset of 25 households in Austin, the GAT with DRL-DBSCAN achieves a Test MSE of 0.0216 and MAE of 0.0884, outperforming K-Means (MSE: 0.0523, MAE: 0.1456), Hierarchical clustering (MSE: 0.0478, MAE: 0.1321), no-clustering (MSE: 0.0631, MAE: 0.1678), LSTM (MSE: 0.3259, MAE: 0.3442), Transformer (MSE: 0.6415, MAE: 0.4835), and MLP (MSE: 0.7269, MAE: 0.5240) baselines. This approach enhances forecasting accuracy for real-time grid management and energy efficiency in smart grids, though further refinement is needed for standardizing predicted load ranges. Full article
Show Figures

Figure 1

25 pages, 11111 KB  
Article
Integrating Backscattered Electron Imaging and Multi-Feature-Weighted Clustering for Quantification of Hydrated C3S Microstructure
by Xin Wang and Yongjun Luo
Buildings 2025, 15(10), 1699; https://doi.org/10.3390/buildings15101699 - 17 May 2025
Viewed by 882
Abstract
The microstructure of cement paste is governed by the hydration of its major component, tricalcium silicate (C3S). Quantitative analysis of C3S microstructural images is critical for elucidating the microstructure-property correlation in cementitious systems. Existing image segmentation methods rely on [...] Read more.
The microstructure of cement paste is governed by the hydration of its major component, tricalcium silicate (C3S). Quantitative analysis of C3S microstructural images is critical for elucidating the microstructure-property correlation in cementitious systems. Existing image segmentation methods rely on image contrast, leading to a struggle with multi-phase segmentation in regions with close grayscale intensities. Therefore, this study proposes a weighted K-means clustering method that integrates intensity gradients, texture variations, and spatial coordinates for the quantitative analysis of hydrated C3S microstructure. The results indicate the following: (1) The deep convolutional neural network with guided filtering demonstrates superior performance (mean squared error: 53.52; peak signal-to-noise ratio: 26.35 dB; structural similarity index: 0.8187), enabling high-fidelity preservation of cementitious phases. In contrast, wavelet denoising is effective for pore network analysis but results in partial loss of solid phase information. (2) Unhydrated C3S reflects optimal boundary clarity at intermediate image relative resolutions (0.25–0.56), while calcium hydroxide peaks at 0.19. (3) Silhouette coefficients (0.70–0.84) validate the robustness of weighted K-means clustering, and the Clark–Evans index (0.426) indicates CH aggregation around hydration centers, contrasting with the random CH distribution observed in Portland cement systems. Full article
(This article belongs to the Section Building Materials, and Repair & Renovation)
Show Figures

Figure 1

22 pages, 11757 KB  
Article
Comparative Study of Cell Nuclei Segmentation Based on Computational and Handcrafted Features Using Machine Learning Algorithms
by Rashadul Islam Sumon, Md Ariful Islam Mozumdar, Salma Akter, Shah Muhammad Imtiyaj Uddin, Mohammad Hassan Ali Al-Onaizan, Reem Ibrahim Alkanhel and Mohammed Saleh Ali Muthanna
Diagnostics 2025, 15(10), 1271; https://doi.org/10.3390/diagnostics15101271 - 16 May 2025
Cited by 3 | Viewed by 1936
Abstract
Background: Nuclei segmentation is the first stage of automated microscopic image analysis. The cell nucleus is a crucial aspect in segmenting to gain more insight into cell characteristics and functions that enable computer-aided pathology for early disease detection, such as prostate cancer, breast [...] Read more.
Background: Nuclei segmentation is the first stage of automated microscopic image analysis. The cell nucleus is a crucial aspect in segmenting to gain more insight into cell characteristics and functions that enable computer-aided pathology for early disease detection, such as prostate cancer, breast cancer, brain tumors, and other diagnoses. Nucleus segmentation remains a challenging task despite significant advancements in automated methods. Traditional techniques, such as Otsu thresholding and watershed approaches, are ineffective in challenging scenarios. However, deep learning-based methods exhibit remarkable results across various biological imaging modalities, including computational pathology. Methods: This work explores machine learning approaches for nuclei segmentation by evaluating the quality of nuclei image segmentation. We employed several methods, including K-means clustering, Random Forest (RF), Support Vector Machine (SVM) with handcrafted features, and Logistic Regression (LR) using features derived from Convolutional Neural Networks (CNNs). Handcrafted features extract attributes like the shape, texture, and intensity of nuclei and are meticulously developed based on specialized knowledge. Conversely, CNN-based features are automatically acquired representations that identify complex patterns in nuclei images. To assess how effectively these techniques segment cell nuclei, their performance is evaluated. Results: Experimental results show that Logistic Regression based on CNN-derived features outperforms the other techniques, achieving an accuracy of 96.90%, a Dice coefficient of 74.24, and a Jaccard coefficient of 55.61. In contrast, the Random Forest, Support Vector Machine, and K-means algorithms yielded lower segmentation performance metrics. Conclusions: The conclusions suggest that leveraging CNN-based features in conjunction with Logistic Regression significantly enhances the accuracy of cell nuclei segmentation in pathological images. This approach holds promise for refining computer-aided pathology workflows, potentially leading to more reliable and earlier disease diagnoses. Full article
(This article belongs to the Special Issue Diagnostic Imaging of Prostate Cancer)
Show Figures

Figure 1

25 pages, 7898 KB  
Article
Document Relevance Filtering by Natural Language Processing and Machine Learning: A Multidisciplinary Case Study of Patents
by Raj Bridgelall
Appl. Sci. 2025, 15(5), 2357; https://doi.org/10.3390/app15052357 - 22 Feb 2025
Viewed by 1825
Abstract
The exponential growth of patent datasets poses a significant challenge in filtering relevant documents for research and innovation. Traditional semantic search methods based on keywords often fail to capture the complexity and variability in multidisciplinary terminology, leading to inefficiencies. This study addresses the [...] Read more.
The exponential growth of patent datasets poses a significant challenge in filtering relevant documents for research and innovation. Traditional semantic search methods based on keywords often fail to capture the complexity and variability in multidisciplinary terminology, leading to inefficiencies. This study addresses the problem by systematically evaluating supervised and unsupervised machine learning (ML) techniques for document relevance filtering across five technology domains: solid-state batteries, electric vehicle chargers, connected vehicles, electric vertical takeoff and landing aircraft, and light detecting and ranging (LiDAR) sensors. The contributions include benchmarking the performance of 10 classical models. These models include extreme gradient boosting, random forest, and support vector machines; a deep artificial neural network; and three natural language processing methods: latent Dirichlet allocation, non-negative matrix factorization, and k-means clustering of a manifold-learned reduced feature dimension. Applying these methods to more than 4200 patents filtered from a database of 9.6 million patents revealed that most supervised ML models outperform the unsupervised methods. An average of seven supervised ML models achieved significantly higher precision, recall, and F1-scores across all technology domains, while unsupervised methods show variability depending on domain characteristics. These results offer a practical framework for optimizing document relevance filtering, enabling researchers and practitioners to efficiently manage large datasets and enhance innovation. Full article
(This article belongs to the Section Computing and Artificial Intelligence)
Show Figures

Figure 1

16 pages, 4833 KB  
Article
Collaborative Forecasting of Multiple Energy Loads in Integrated Energy Systems Based on Feature Extraction and Deep Learning
by Zhe Wang, Jiali Duan, Fengzhang Luo and Xiaoyu Qiu
Energies 2025, 18(5), 1048; https://doi.org/10.3390/en18051048 - 21 Feb 2025
Cited by 3 | Viewed by 883
Abstract
Accurate load forecasting is crucial for the safe, stable, and economical operation of integrated energy systems. However, directly applying single models to predict coupled cooling, heating, and electric loads under complex influencing factors often yields unsatisfactory results. This paper proposes a collaborative load [...] Read more.
Accurate load forecasting is crucial for the safe, stable, and economical operation of integrated energy systems. However, directly applying single models to predict coupled cooling, heating, and electric loads under complex influencing factors often yields unsatisfactory results. This paper proposes a collaborative load forecasting method based on feature extraction and deep learning. First, the complete ensemble empirical mode decomposition with adaptive noise algorithm decomposes load data, and a dynamic time warping-based k-medoids clustering algorithm reconstructs subsequences aligned with system load components. Second, a correlation analysis identifies the key influencing factors for model input. Then, a multi-task parallel learning framework combining a regression convolutional neural network and long short-term memory networks is developed to predict reconstructed subsequences. Case studies demonstrate that the proposed model achieves mean absolute percentage errors (MAPE) of 2.24%, 2.75%, and 1.69% for electricity, cooling, and heating loads on summer workdays, with mean accuracy (MA) values of 97.76%, 97.25%, and 98.31%, respectively. For winter workdays, the MAPE values are 2.92%, 1.66%, and 2.87%, with MA values of 97.08%, 98.34%, and 97.13%. Compared to traditional single-task models, the weighted mean accuracy (WMA) improves by 2.01% and 2.33% in summer and winter, respectively, validating its superiority. This method provides a high-precision tool for the planning and operation of integrated energy systems. Full article
(This article belongs to the Special Issue Advances in Sustainable Power and Energy Systems)
Show Figures

Figure 1

29 pages, 4553 KB  
Article
Simultaneous Source Number Detection and DOA Estimation Using Deep Neural Network and K2-Means Clustering with Prior Knowledge
by Aifei Liu, Yuan Zhou, Zi Li, Yuxuan Xie, Cao Zeng and Zhiling Liu
Electronics 2025, 14(4), 713; https://doi.org/10.3390/electronics14040713 - 12 Feb 2025
Cited by 1 | Viewed by 1172
Abstract
Source number detection and Direction-of-Arrival (DOA) estimation are usually addressed in two stages, leading to high computational load. This paper proposes a simple solution to efficiently estimate the source number and DOAs using deep neural network (DNN) and clustering, named DNN-C. By observing [...] Read more.
Source number detection and Direction-of-Arrival (DOA) estimation are usually addressed in two stages, leading to high computational load. This paper proposes a simple solution to efficiently estimate the source number and DOAs using deep neural network (DNN) and clustering, named DNN-C. By observing that sources in space are usually few, DNN-C uses a simple fully connected DNN to obtain a spatial spectrum. Then, the K2-means clustering is specially designed to extract the source information from the obtained spatial spectrum. In particular, to enable the proposed DNN-C with the ability to detect the mixed sources, we first develop a new strategy for training data generation, and provide a guideline for data balance setting. We then explore the prior knowledge of array signal processing and spatial spectrum to obtain a peak vector and propose to add a virtual peak into the peak vector, and thus transform the task of source detection as a binary clustering problem of noise and sources. Overall, DNN-C provides a lightweight solution to implement source number detection and DOA estimation simultaneously and efficiently. Its testing time is about 2 times less than the classical solution (i.e., minimum descriptive length and multiple signal classification, shortened as MDL-MUSIC) when the grid step is 1° Importantly, it is robust to nonuniform noise by nature and can identify the absence of sources. The effectiveness of DNN-C is verified by simulation results. Furthermore, the DNN-C model trained by simulated data shows its generalization to real data measured by a circular array of eight sensors. Full article
(This article belongs to the Section Circuit and Signal Processing)
Show Figures

Figure 1

Back to TopTop