Sign in to use this feature.

Years

Between: -

Subjects

remove_circle_outline
remove_circle_outline
remove_circle_outline
remove_circle_outline
remove_circle_outline
remove_circle_outline
remove_circle_outline
remove_circle_outline
remove_circle_outline

Journals

remove_circle_outline
remove_circle_outline
remove_circle_outline
remove_circle_outline
remove_circle_outline
remove_circle_outline
remove_circle_outline
remove_circle_outline
remove_circle_outline
remove_circle_outline
remove_circle_outline
remove_circle_outline
remove_circle_outline
remove_circle_outline
remove_circle_outline

Article Types

Countries / Regions

remove_circle_outline
remove_circle_outline
remove_circle_outline
remove_circle_outline
remove_circle_outline

Search Results (470)

Search Parameters:
Keywords = critical discontinuities

Order results
Result details
Results per page
Select all
Export citation of selected articles as:
17 pages, 6206 KB  
Article
Primary Follicle Paces Fish Ovarian Maturation Developmental Progression via the Enhancement of Notch and mTOR
by Guangjing Zhang, Xiudan Yuan, Wen Fu, Yujiao Wang, Zhen Huang, Liangyue Peng, Jinhui Liu, Wenbin Liu and Yamei Xiao
Biology 2025, 14(12), 1752; https://doi.org/10.3390/biology14121752 (registering DOI) - 6 Dec 2025
Abstract
Dynamic developmental states of follicles are regarded to be determinants of sexual maturation in fish ovaries. However, it is still a challenge to identify the critical points at which the developmental processes of different types of follicles interact and affect the ovarian development. [...] Read more.
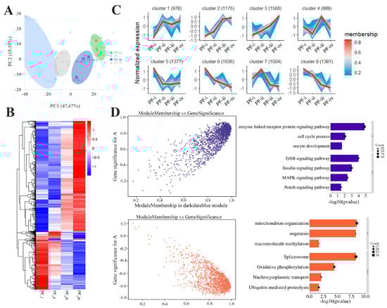
Dynamic developmental states of follicles are regarded to be determinants of sexual maturation in fish ovaries. However, it is still a challenge to identify the critical points at which the developmental processes of different types of follicles interact and affect the ovarian development. In this study, four subtypes of the primary follicle (PF) in the ovarian folliculogenesis of zebrafish, i.e., the so-called PF-i, PF-ii, PF-iii, and PF-iv, are first identified by discontinuous NaCl-Percoll gradient centrifugation, as well as their respective morphological features. Then, for the four subtypes of PFs, stage-specific comparative analysis is employed to identify the differentially expressed genes and the differentially methylated regions, which have been validated to be significantly enriched in biological processes encompassing ribosomal biogenesis, meiotic progression, transcriptional regulation, and mitochondrial respiration. Results from transcriptional analysis further demonstrate significant changes in the expression profiles at different developmental stages from the PF-ii to the PF-iii. By molecular biology identification, it is shown that the enhancement of Notch and mTOR pathways can significantly regulate the ovarian development through the pacing effect of primary follicles. Clearly, all these uncovered results could provide a deeper understanding of the initial regulation of ovarian maturation, as well as a new multidisciplinary analytic tool to study follicle candidate regulators in the developmental process of other fish. Full article
Show Figures

Figure 1

41 pages, 11698 KB  
Article
Knowledge, Materials, and Construction Techniques as Guiding Factors in Conservation Interventions: An Interpretative Approach for the House of Arianna in the Archaeological Park of Pompeii
by Renata Picone, Valentina Russo, Lia Romano, Ersilia Fiore and Sara Iaccarino
Heritage 2025, 8(12), 508; https://doi.org/10.3390/heritage8120508 - 4 Dec 2025
Abstract
This paper presents a knowledge-based and interpretative model for the conservation of the House of Arianna, located in the Archaeological Park of Pompeii, developed within the CHANGES project, Spoke 6—History, Conservation and Restoration of Cultural Heritage. The research focused on two [...] Read more.
This paper presents a knowledge-based and interpretative model for the conservation of the House of Arianna, located in the Archaeological Park of Pompeii, developed within the CHANGES project, Spoke 6—History, Conservation and Restoration of Cultural Heritage. The research focused on two critical components of the site: the free-standing peristyle columns and the mosaic and frescoed surfaces preserved in situ. This workflow yielded a high-resolution digital model, analytical condition maps, and diagnostic datasets that directly inform conservation decisions. The results show that the columns exhibit internal discontinuities and weaknesses at their joints, a condition linked to heterogeneous construction techniques which increases the risk of drum slippage under wind and seismic loading. The mosaics display a marked loss of tesserae in exposed sectors over recent years, driven by moisture ingress, biological growth and mechanical stress. These findings support the adoption of low-impact, reversible measures, embedded within a prevention-first strategy based on planned conservation. The study formalizes a replicable methodology that aligns diagnostics, monitoring and conservation planning. By linking ‘skin’ and ‘structure’ within a unified interpretative matrix, the approach enhances both structural safety and material legibility. The workflow proposed here offers transferable guidance for the sustainable preservation and inclusive interpretation of exposed archaeological ensembles in the Vesuvian context and beyond. Full article
(This article belongs to the Special Issue History, Conservation and Restoration of Cultural Heritage)
Show Figures

Figure 1

14 pages, 236 KB  
Article
Assessing Postoperative Handover Quality Among Nurses Across Surgical and Recovery Units: A Cross-Sectional Study
by Afnan M. Alotaibi, Essmat A. Mansour, Sahar M. Yakout and Amany Anwar Saeed Alabdullah
Healthcare 2025, 13(23), 3106; https://doi.org/10.3390/healthcare13233106 - 28 Nov 2025
Viewed by 276
Abstract
Background/Objectives: Inefficient postoperative handovers contribute to medical malpractice and care discontinuity by omitting critical patient information and compromising patient health. This study aimed to evaluate and compare the quality of postoperative nurse handovers in ORs, PACUs, ICUs, and wards across four hospitals in [...] Read more.
Background/Objectives: Inefficient postoperative handovers contribute to medical malpractice and care discontinuity by omitting critical patient information and compromising patient health. This study aimed to evaluate and compare the quality of postoperative nurse handovers in ORs, PACUs, ICUs, and wards across four hospitals in Jeddah, Saudi Arabia. Methods: A descriptive, cross-sectional, comparative study was conducted among postoperative care nurses across four hospitals in the second health cluster in Jeddah, Saudi Arabia. Data were collected through an online questionnaire to assess handover quality via a Handover Quality Rating Form and sociodemographic information. Data analysis was performed using SPSS v28. Results: Among the 521 nurse participants (84.1% female, Mage = 34.5 years), the overall postoperative handover quality was 76.8%, with handover conduct and quality scoring the highest (27.9 ± 4.8 and 17.7 ± 3.1, respectively). Female nurses demonstrated significantly higher performance in teamwork and handover circumstances, whereas older nurses demonstrated significantly better teamwork, handover conduct, and quality. Saudi and younger nurses experienced significantly higher handover circumstances. Nurses’ educational level and years of experience in the present ward were significantly correlated with handover circumstances, conduct, and quality. Handovers from the theater to recovery resulted in higher average circumstances than those from recovery to the ward. The study setting was significantly associated with handover quality. Conclusions: These findings highlight the importance of local evaluating the handover quality of nurses in various contexts, specifically considering the circumstances, conduct, and teamwork when planning implementation and developing standardized handover protocols for different departments, specialties, and healthcare settings. These results support the development of targeted training programs and unit-specific handover protocols. Full article
28 pages, 4366 KB  
Article
Reconstruction of Daily Runoff Series in Data-Scarce Areas Based on Physically Enhanced Seq-to-Seq-Attention-LSTM Model
by Zhaokai Yin, Tao Xu, Huiqiang Ye, Lin Wang and Lili Liang
Water 2025, 17(23), 3396; https://doi.org/10.3390/w17233396 - 28 Nov 2025
Viewed by 340
Abstract
With the advancement of remote sensing-based river discharge monitoring in data-scarce regions, reconstructing daily streamflow series from remote sensing data has become a critical hydrological challenge. To address the sparsity of remote sensing inversions and the discontinuity of discharge observations, we propose a [...] Read more.
With the advancement of remote sensing-based river discharge monitoring in data-scarce regions, reconstructing daily streamflow series from remote sensing data has become a critical hydrological challenge. To address the sparsity of remote sensing inversions and the discontinuity of discharge observations, we propose a physics-enhanced deep learning model—Physics-enhanced Seq-to-Seq Attention LSTM (PSAL)—to achieve high-accuracy daily streamflow reconstruction. The model incorporates input structures aligned with hydrological mechanisms, providing a physically meaningful basis for interpretability and enabling physics-guided learning. Results show that (1) PSAL achieves high reconstruction accuracy across five representative gauging sites on the Jinsha River (mean NSE = 0.81). Among lagged output configurations from T-1 to T-7 days, the T-7 setting yields the best performance (mean NSE = 0.85). (2) Compared with a baseline Seq-to-Seq Attention LSTM model without physics-enhanced features, PSAL significantly improves reconstruction skill (mean ΔNSE = 0.76). Feature ablation analysis further reveals that precipitation, as a key driver of runoff, has a strong influence on model performance (mean ΔNSE = 0.32). This study presents a novel approach that integrates physical knowledge with data-driven methods for streamflow reconstruction in remote sensing-dominated, data-scarce regions, offering theoretical support and methodological guidance for digital twin watershed development and historical hydrological data infilling. Full article
(This article belongs to the Special Issue Catchment Ecohydrology)
Show Figures

Figure 1

38 pages, 13323 KB  
Review
Pockmark Distribution and Genesis in the Mediterranean and Black Seas: A Regional Synthesis
by Daniele Spatola, Martin Torvald Hovland, Daniele Casalbore, Marzia Rovere, Francesco Latino Chiocci, Stéphanie Dupré, Gemma Ercilla, Aaron Micallef, George Papatheodorou, Attilio Sulli and Juan Tomás Vázquez
Geosciences 2025, 15(12), 448; https://doi.org/10.3390/geosciences15120448 - 27 Nov 2025
Viewed by 258
Abstract
Pockmarks are ubiquitous seafloor depressions formed by the fluid/gas seepage through marine sediments, with implications for geohazards, benthic ecosystems, and climate-related processes. Despite extensive research, the mechanisms controlling the formation and spatial distribution of pockmarks are not completely understood, owing to the diverse [...] Read more.
Pockmarks are ubiquitous seafloor depressions formed by the fluid/gas seepage through marine sediments, with implications for geohazards, benthic ecosystems, and climate-related processes. Despite extensive research, the mechanisms controlling the formation and spatial distribution of pockmarks are not completely understood, owing to the diverse and site-specific geo-environmental conditions. In this study, we provide a first review of over 7500 pockmarks mapped across the Mediterranean and Black seas, showing their relationship with depth range, slope gradient, seafloor lithology, proximity to tectonic faults, and sediment thickness. Our analysis reveals that pockmarks are predominantly located at intermediate water depths (100–700 m), with two main clusters around 100–200 and 500–700 m. They are commonly found on gently sloping seafloor (<4°), often clustering around slope breaks. In detail, two slope-related peaks around 1.5° and 3.5° suggest distinct geological settings for pockmark formation: sediment-rich and low-energy environments versus more dynamic slope domains. Fault proximity plays a critical role, with over 40% of pockmarks occurring within 1 km of mapped faults, indicating that structural discontinuities act as preferential fluid pathways. Pockmarks concentrate in areas with moderate Plio-Quaternary sediment thickness (300–600 m), suggesting an optimal window for overpressure generation and fluid expulsion. A strong lithological control is evident: 74% of pockmarks occur on muddy sand or sand-rich substrates. In terms of ongoing to recent seepage/activity, ~27% of pockmarks show evidence of ongoing fluid seepage (e.g., acoustic gas flares, seismic wipeouts), particularly in regions such as the Black Sea, Aegean, and Central Tyrrhenian, where faulting, salt tectonics, or hydrothermal systems enhance permeability. Conversely, pockmarks in the Western Mediterranean appear to be generally inactive and buried. These findings underscore the influence of tectono-sedimentary architecture on seafloor fluid escape and provide essential insight into methane seepage, slope stability, and benthic habitats. This pedagogic review enhances our understanding of pockmark systems and establishes a foundation for future geohazard assessment, climate studies, and marine resource exploration. Full article
Show Figures

Figure 1

15 pages, 1707 KB  
Article
A Dynamic Energy Budget Model for the Non-Continuous and Biphasic Growth of the Pond-Cultured Swimming Crab, Portunus trituberculatus
by Yi Jiang, Fan Lin, Jingyan Zhang, Ming Bao, Baoquan Gao, Jitao Li and Xianliang Meng
Biology 2025, 14(12), 1682; https://doi.org/10.3390/biology14121682 - 26 Nov 2025
Viewed by 227
Abstract
The swimming crab, Portunus trituberculatus, is an important mariculture crustacean species in China. To quantitatively characterize its discontinuous and biphasic growth under intensive aquaculture conditions, we developed a modified growth model based on the dynamic energy budget (DEB) theory. The model incorporates [...] Read more.
The swimming crab, Portunus trituberculatus, is an important mariculture crustacean species in China. To quantitatively characterize its discontinuous and biphasic growth under intensive aquaculture conditions, we developed a modified growth model based on the dynamic energy budget (DEB) theory. The model incorporates a discontinuous growth representation that explicitly accounts for the molting process. Molting events were parameterized using a threshold ratio (α), defined as the carbon weight-to-wet weight ratio, with stage-dependent critical values derived from laboratory experiments and published datasets. Laboratory experiments were designed to estimate the energy-budget-related parameters together with data from the literature. In addition, by introducing a feedback mechanism for the energy demand of ovarian development, a set of κ values was calibrated with data from the literature to reproduce the stage-specific growth determined by ovarian development. The model was validated with growth data from several published studies related to the growth of P. trituberculatus, as well as measurements from the aquaculture ponds. Multiple goodness-of-fit indices (R-square, modeling efficiency, and Theil’s inequality coefficient) confirmed that the modified DEB model accurately reproduced both wet weight and ovarian growth trajectories, along with the characteristic non-continuous pattern of molting-driven wet weight increase. The individual growth model can be a useful tool for optimizing the intensive culture practice of the swimming crab in the aquaculture ponds and assessing the environmental impact of crab aquaculture. Full article
Show Figures

Figure 1

24 pages, 62825 KB  
Article
An Adaptive Sequential Phase Optimization Method Based on Coherence Stability Detection and Adjustment Correction
by Shijin Li, Yandong Gao, Nanshan Zheng, Hefang Bian, Yachun Mao, Wei Duan, Yafei Yuan, Qiang Chen and Binhe Ji
Remote Sens. 2025, 17(23), 3818; https://doi.org/10.3390/rs17233818 - 25 Nov 2025
Viewed by 200
Abstract
Phase optimization, aimed to enhance phase signal-to-noise ratio, is a critical component of the distributed scatterer interferometric synthetic aperture radar technique and directly determines the fineness and reliability of deformation monitoring. As a state-of-the-art method that balances computational efficiency and optimization performance in [...] Read more.
Phase optimization, aimed to enhance phase signal-to-noise ratio, is a critical component of the distributed scatterer interferometric synthetic aperture radar technique and directly determines the fineness and reliability of deformation monitoring. As a state-of-the-art method that balances computational efficiency and optimization performance in high-dimensional data environments, sequential phase optimization has been widely studied. However, the improper matrix partitioning and discontinuous sequence compensation in current sequential methods severely restrict their optimization performance. To address these limitations, an adaptive sequential phase optimization method (AdSeq) based on coherence stability detection and adjustment correction is proposed. A submatrix dimension adaptive estimation model driven by coherence stability detection is first established based on persistent exceedance detection analysis. Then, a covariance matrix adaptive sequential partitioning strategy is developed by introducing the submatrix overlap criterion. Finally, a phase reference correction model based on weighted least squares adjustment is proposed to improve phase continuity and overall optimization performance. Experiments with simulated and real datasets are performed to comprehensively evaluate the optimization performance. Experimental results demonstrate that, compared with traditional phase optimization methods, the monitoring point density obtained by AdSeq increased by over 21.07%, and the deformation monitoring accuracy reached 16.49 mm, representing an improvement exceeding 10.09%. These results confirm that the proposed AdSeq method achieves superior noise robustness and phase optimization performance, and provides a higher deformation monitoring accuracy. Full article
Show Figures

Figure 1

16 pages, 309 KB  
Review
Recent Developments in Monoclonal-Antibody-Based Biologic Therapy for Severe Refractory Eosinophilic Asthma
by Garry M. Walsh
Antibodies 2025, 14(4), 101; https://doi.org/10.3390/antib14040101 - 25 Nov 2025
Viewed by 536
Abstract
Background: Asthma exhibits marked heterogeneity both clinically and at the molecular phenotypic level, requiring specifically targeted treatments to block the key pathways of the disease. Monoclonal-antibody-based biologics targeted at critical inflammatory pathways of T2 inflammation such as IL-5, IL-5R, IL-4, and IL-13 are [...] Read more.
Background: Asthma exhibits marked heterogeneity both clinically and at the molecular phenotypic level, requiring specifically targeted treatments to block the key pathways of the disease. Monoclonal-antibody-based biologics targeted at critical inflammatory pathways of T2 inflammation such as IL-5, IL-5R, IL-4, and IL-13 are increasingly regarded as effective treatments for severe refractory eosinophilic asthma. Methods: This review provides an update on the potential of straightforward and reproducible biomarkers to aid in the selection of the biologic-based therapy most likely to be effective in patients with severe or refractory eosinophilic asthma based on English-language original articles in PubMed or MedLine. Results: Monoclonal-antibody-based biologic therapies have revolutionised severe asthma management, enabling reductions in symptoms that include exacerbations, discontinuation of oral corticosteroids, improved lung function, and enhanced quality of life. Significant clinical effects with anti-IL-5 or -IL-4/13 monoclonal antibodies are more likely to be seen when simple predictive biomarkers such as serum periostin, fractional exhaled nitric oxide (FENO), or blood eosinophil counts are used to aid in the identification of those patients with severe refractory eosinophilic asthma who are most likely to benefit from biologic therapies. Conclusions: Biologic-based therapy aimed at T2 inflammation benefits patients with severe eosinophilic asthma, particularly when guided by biomarkers that do not require direct sampling of the airways to target therapy, who are most likely to benefit from these treatments, with good safety profiles for these therapies. Full article
14 pages, 1220 KB  
Article
Retrospective Analysis of HPV Vaccination Attitudes and Uptake Among Medical Students: Implications for Preventive Healthcare
by Sylwia Kałucka, Janusz Śmigielski, Agnieszka Głowacka, Paulina Oczoś and Izabela Grzegorczyk-Karolak
Vaccines 2025, 13(12), 1188; https://doi.org/10.3390/vaccines13121188 - 24 Nov 2025
Viewed by 542
Abstract
Background: Human papillomavirus (HPV) vaccination remains a critical preventive strategy against HPV-related cancers, yet uptake among young adults in Poland remains suboptimal. Objectives: This study aimed to assess HPV vaccination status, determinants, and perceived barriers to vaccination among healthcare students. Methods: This retrospective [...] Read more.
Background: Human papillomavirus (HPV) vaccination remains a critical preventive strategy against HPV-related cancers, yet uptake among young adults in Poland remains suboptimal. Objectives: This study aimed to assess HPV vaccination status, determinants, and perceived barriers to vaccination among healthcare students. Methods: This retrospective survey was conducted among 1062 students of the Medical University of Lodz, including those studying Medicine, Nursing, Midwifery, and Public Health. Results: Overall, 20% of respondents reported HPV vaccination, with the highest coverage among midwifery students (26.8%) and the lowest among medical students (16.8%). The major barriers to vaccination were found to be cost and misconceptions regarding vaccination age limits. As most respondents were above 14 years old when receiving the first dose, they were not eligible for the national free vaccination program. The significant motivators were parental influence and guidance from the medical university; however, recommendations for vaccination were infrequent. Multivariable logistic regression analysis found marital status (p = 0.029), paternal medical education (p = 0.003), and prior sexual experience (p = 0.037) to be significantly associated with vaccination status. Adverse events were reported by 45% of vaccinated respondents, most commonly reactions at the injection site. Nursing and midwifery students more often perceived adverse events as moderate or severe, but none discontinued vaccination. Conclusions: These findings underscore the need for financial support mechanisms and targeted educational interventions to enhance HPV vaccine uptake among future healthcare professionals in Poland. Full article
(This article belongs to the Special Issue Prevention of Human Papillomavirus (HPV) and Vaccination)
Show Figures

Figure 1

33 pages, 1777 KB  
Systematic Review
Intravenous Fosfomycin for Gram-Negative and Gram-Positive Bacterial Infections: A Systematic Review of the Clinical Evidence
by Matthew E. Falagas, Dimitrios S. Kontogiannis, Laura T. Romanos, Dimitrios Ragias, Maria Eleni Agoranou and Stylianos A. Kakoullis
Antibiotics 2025, 14(12), 1193; https://doi.org/10.3390/antibiotics14121193 - 23 Nov 2025
Viewed by 1011
Abstract
Background: The increasing worldwide problem of bacterial infections caused by multidrug-resistant Gram-negative and Gram-positive pathogens has led to consideration of intravenous fosfomycin, especially in combination antimicrobial regimens. We performed a systematic review of the evidence from comparative and non-comparative studies of patients who [...] Read more.
Background: The increasing worldwide problem of bacterial infections caused by multidrug-resistant Gram-negative and Gram-positive pathogens has led to consideration of intravenous fosfomycin, especially in combination antimicrobial regimens. We performed a systematic review of the evidence from comparative and non-comparative studies of patients who received intravenous fosfomycin as monotherapy or in combination with other antibiotics. Methods: Relevant studies were sought in six resources (Cochrane Library, Google Scholar, PubMed Central, PubMed, Scopus, and Web of Science) and two registries [ClinicalTrials.gov and International Clinical Trials Registry Portal (ICTRP)]. Results: Of the 2351 screened articles, 53 (31 comparative and 22 non-comparative studies) reported relevant data for patients with infections at various sites caused by Gram-negative bacteria, including Enterobacterales, Pseudomonas aeruginosa, and Acinetobacter baumannii, and Gram-positive bacteria, including Staphylococcus spp. and enterococci. Intravenous fosfomycin, either as monotherapy or combination therapy, showed similar or, in some studies, better efficacy (clinical and microbiological cure) compared to therapy with antimicrobial agents not including fosfomycin. The data evaluated also suggest that intravenous fosfomycin has a good safety profile. The administration of the antibiotic may be associated with electrolyte imbalances, especially hypokalemia and hypernatremia. These adverse events may be prevented and controlled with appropriate therapeutic measures and rarely lead to the discontinuation of the drug. Conclusions: Overall, the considerable body of published data suggests that intravenous fosfomycin is safe and effective. The antibiotic may be considered for patients with both Gram-positive and Gram-negative infections, especially in critically ill patients and/or deep-seated infections. The heterogeneity of the included studies is a limitation that prevents firm conclusions. Full article
Show Figures

Figure 1

19 pages, 2801 KB  
Article
Research on Denoising Methods for Infrasound Leakage Signals Using Improved Wavelet Threshold Algorithm
by Zunmin Liu, Jingchun Tang, Baogang Li, Yuhuan Li and Fazhan Yang
Machines 2025, 13(11), 1062; https://doi.org/10.3390/machines13111062 - 18 Nov 2025
Viewed by 250
Abstract
Infrasound leakage signals, with low propagation energy loss, are ideal for long-distance and small leakage detection but suffer severe background noise interference. Existing wavelet denoising methods using traditional soft/hard threshold functions face critical limitations: soft thresholds introduce constant deviation, while hard thresholds cause [...] Read more.
Infrasound leakage signals, with low propagation energy loss, are ideal for long-distance and small leakage detection but suffer severe background noise interference. Existing wavelet denoising methods using traditional soft/hard threshold functions face critical limitations: soft thresholds introduce constant deviation, while hard thresholds cause discontinuities, both leading to suboptimal noise reduction for infrasound signals—this gap hinders accurate leakage detection. To address this, we propose a wavelet denoising method with an improved threshold function, analyze its process via the Mallat algorithm, and prove its continuity and convergence. Comparative experiments on infrasound leakage data show that, at the optimal decomposition level, our method reduces RMSE by 41.19% and increases SNR by 5.1326 dB compared to the soft threshold method; versus the hard threshold method, RMSE decreases by 34.65% and SNR increases by 4.2148 dB. It also separates background noise more thoroughly in time–frequency domains, demonstrating strong feasibility for pipeline infrasound leakage detection. Full article
(This article belongs to the Section Machines Testing and Maintenance)
Show Figures

Figure 1

24 pages, 4400 KB  
Article
Engineering Critical Assessment of IMO Type C Tanks: A Comparative Study of Shell and Solid Element Models
by Dong In Kim, Nak-Kyun Cho, Jin-Ha Hwang, Yu Yao Lin and Do Kyun Kim
J. Mar. Sci. Eng. 2025, 13(11), 2185; https://doi.org/10.3390/jmse13112185 - 18 Nov 2025
Viewed by 321
Abstract
In the present study, an Engineering Critical Assessment (ECA) is conducted for an International Maritime Organisation (IMO) Type C liquefied CO2 (LCO2) cargo tank to evaluate the effect of finite element configuration on structural integrity in the presence of potential [...] Read more.
In the present study, an Engineering Critical Assessment (ECA) is conducted for an International Maritime Organisation (IMO) Type C liquefied CO2 (LCO2) cargo tank to evaluate the effect of finite element configuration on structural integrity in the presence of potential flaws. With the increasing demand for LCO2 carriers to support carbon capture, utilisation, and storage (CCUS), conventional stress-based design approaches outlined in the International Gas Carrier (IGC) Code have limitations because they neglect imperfections resulting from fabrication and material. To assess these flaws, the fracture mechanics-based ECA methodology, as prescribed by the BS 7910 standard, is applied to a bilobe IMO type C tank designed for cryogenic and pressurised conditions. The assessment integrates fracture toughness, stress intensity factor, and applied loads. Both the two-dimensional shell element model and the three-dimensional solid element model are developed and compared in terms of stress distribution, safety factor for fracture, and fatigue crack growth predictions. Results show that while shell models offer computational efficiency, solid models capture bending stresses and stress concentrations at geometric discontinuities more accurately, resulting in higher reliability in ECA outcomes. The comparative analysis highlights that the web and butt weld near the centre bulkhead are the most vulnerable regions, and fatigue crack growth is highly sensitive to input data, such as stress intensity factor range and fatigue crack growth laws. These findings provide practical guidance for applying ECA in bilobe LCO2 tank design and safety assessment. Full article
Show Figures

Figure 1

29 pages, 2138 KB  
Review
A Review of Theoretical, Experimental and Numerical Advances on Strain Localization in Geotechnical Materials
by Yonghui Li, Anyuan Sun and Feng Zhu
Appl. Sci. 2025, 15(22), 12154; https://doi.org/10.3390/app152212154 - 16 Nov 2025
Viewed by 298
Abstract
Strain localization is a critical phenomenon in geotechnical materials, serving as a precursor to the failure of engineering structures such as slopes, foundations, and tunnels. This paper presents a comprehensive review of the theoretical, experimental, and numerical advances in the study of strain [...] Read more.
Strain localization is a critical phenomenon in geotechnical materials, serving as a precursor to the failure of engineering structures such as slopes, foundations, and tunnels. This paper presents a comprehensive review of the theoretical, experimental, and numerical advances in the study of strain localization. Theoretically, the review spans from classical empirical criteria for shear band inclination to the more rigorous bifurcation theory, which mathematically defines the onset of localization as a loss of uniqueness in the governing equations. Experimentally, various laboratory techniques including direct shear, triaxial, plane strain, and true triaxial tests are discussed, highlighting how they have revealed the influences of microstructure, stress path, and boundary conditions on shear band development. The core of the review focuses on numerical simulations, critically analyzing the limitations of the classical Finite Element Method (FEM) due to mesh dependency. It then elaborates on advanced regularization strategies, encompassing weak discontinuity methods (e.g., Cosserat continuum theory) that introduce an internal length scale to model finite-width shear bands, and strong discontinuity methods (e.g., the Strong Discontinuity Approach, SDA) for simulating discrete cracks. Significant emphasis is placed on innovative coupled approaches, particularly the Cos-SDA model, which integrates the advantages of both weak and strong discontinuity methods to seamlessly simulate the entire progressive failure process from diffuse localization to discrete slip. Furthermore, the application of spectral analysis for evaluating the regularization performance of these numerical methods is examined. Finally, the review concludes by identifying persistent challenges and outlining promising future research directions, including 3D modeling, multi-field coupling, and the integration of data-driven techniques. This synthesis aims to provide a valuable reference for advancing the prediction and management of failure in geotechnical structures. Full article
Show Figures

Figure 1

19 pages, 8250 KB  
Article
Crack Detection and Displacement Measurement of Earth-Fill Dams Based on Computer Vision and Deep Learning
by Weiwu Feng, Siwen Cao, Lijing Fang, Wenxue Du and Shuaisen Ma
Sustainability 2025, 17(22), 10186; https://doi.org/10.3390/su172210186 - 14 Nov 2025
Viewed by 372
Abstract
Intelligent crack detection and displacement measurement are critical for evaluating the health status of dams. Earth-fill dams, composed of fragmented independent material particles, are particularly vulnerable to climate changes that can exacerbate cracking and displacement. Existing crack segmentation methods often suffer from discontinuous [...] Read more.
Intelligent crack detection and displacement measurement are critical for evaluating the health status of dams. Earth-fill dams, composed of fragmented independent material particles, are particularly vulnerable to climate changes that can exacerbate cracking and displacement. Existing crack segmentation methods often suffer from discontinuous crack segmentation and misidentification due to complex background noise. Furthermore, current skeleton line-based width measurement techniques demonstrate limited accuracy in processing complex crack patterns. To address these limitations, this study introduces a novel three-step approach for crack detection in earth-fill dams. Firstly, an enhanced YOLOv8-CGA crack segmentation method is proposed, incorporating a Cascaded Group Attention (CGA) mechanism into YOLOv8 to improve feature diversity and computational efficiency. Secondly, image processing techniques are applied to extract sub-pixel crack edges and skeletons from the segmented regions. Finally, an adaptive skeleton fitting algorithm is developed to achieve high-precision crack width estimation. This approach effectively integrates the pattern recognition capabilities of deep learning with the detailed delineation strengths of traditional image processing. Additionally, dam crest displacements and crack zone strain field are measured via the digital image correlation (DIC) method. The efficacy and robustness of the proposed method are validated through laboratory experiments on an earth-fill dam model, demonstrating its potential for practical structural health monitoring (SHM) applications in a changing climate. Full article
Show Figures

Figure 1

20 pages, 7820 KB  
Article
Discontinuities, Limits and Barriers: Quantifying the Intensity of Urban Spatial Ruptures
by José Lasala and Carme Bellet
Urban Sci. 2025, 9(11), 475; https://doi.org/10.3390/urbansci9110475 - 14 Nov 2025
Viewed by 421
Abstract
Urban fragmentation has emerged as a central issue in the study of socio-spatial dynamics in contemporary cities, reflecting processes of inequality, segregation, and spatial discontinuities. This article introduces a new methodological approach to measure fragmentation by focusing on discontinuities at limits rather than [...] Read more.
Urban fragmentation has emerged as a central issue in the study of socio-spatial dynamics in contemporary cities, reflecting processes of inequality, segregation, and spatial discontinuities. This article introduces a new methodological approach to measure fragmentation by focusing on discontinuities at limits rather than on the content of statistical units alone. The method applies robust standardization of selected socioeconomic variables—higher education, foreign-born population, and low-income population—at the census tract scale in the city of Lleida, Spain. Rupture intensity is measured through a Rupture Intensity Index, which integrates standardized differences across 217 limits. Principal component analysis identifies the most influential variables, while cluster analysis characterizes the multidimensional nature of limits. Results show that fragmentation in Lleida does not follow a simple center–periphery model but a tessellated pattern of fracture lines and gradient zones. Intense fractures emerge at borders between advantaged and disadvantaged neighborhoods, whereas gradients mark gradual transitions. The study demonstrates that limits are critical sites for observing and quantifying urban fragmentation and proposes a transferable methodology for comparative research and urban policy design in diverse urban contexts. This approach provides a replicable tool for urban analysis and the design of cohesion-oriented policies. Full article
Show Figures

Figure 1

Back to TopTop