Sign in to use this feature.

Years

Between: -

Subjects

remove_circle_outline
remove_circle_outline
remove_circle_outline
remove_circle_outline
remove_circle_outline
remove_circle_outline
remove_circle_outline
remove_circle_outline
remove_circle_outline

Journals

remove_circle_outline
remove_circle_outline
remove_circle_outline
remove_circle_outline
remove_circle_outline
remove_circle_outline
remove_circle_outline
remove_circle_outline
remove_circle_outline
remove_circle_outline
remove_circle_outline
remove_circle_outline
remove_circle_outline
remove_circle_outline

Article Types

Countries / Regions

remove_circle_outline
remove_circle_outline
remove_circle_outline
remove_circle_outline
remove_circle_outline

Search Results (1,849)

Search Parameters:
Keywords = crash

Order results
Result details
Results per page
Select all
Export citation of selected articles as:
26 pages, 2135 KB  
Article
Mapping Research Trends in Road Safety: A Topic Modeling Perspective
by Iulius Alexandru Tudor and Florin Gîrbacia
Vehicles 2026, 8(4), 69; https://doi.org/10.3390/vehicles8040069 - 27 Mar 2026
Abstract
Over the past decade, road safety research has experienced rapid development due to the rapid expansion of large crash databases, the adoption of artificial intelligence techniques, and the demand for proactive and predictive safety solutions. This study conducts a data-driven review of recent [...] Read more.
Over the past decade, road safety research has experienced rapid development due to the rapid expansion of large crash databases, the adoption of artificial intelligence techniques, and the demand for proactive and predictive safety solutions. This study conducts a data-driven review of recent research trends in transport safety. It focuses on main domains including crash severity analysis, human factors, vulnerable road users (VRUs), spatial modeling, and artificial intelligence applications. A systematic search of the Scopus database identified 15,599 relevant scientific papers published between 2016 and 2025. After constructing this corpus, titles, abstracts, and keywords were preprocessed using a natural language pipeline. The analysis employed BERTopic, a transformer-based topic modeling framework. The analysis identified 29 distinct research topics, further synthesized into five major thematic areas: (1) crash severity and injury analysis, (2) driver behavior and human factors, (3) vulnerable road users, (4) artificial intelligence, machine learning, and computer vision in intelligent transportation systems, and (5) spatial analysis and hotspot detection. A notable increase in publications related to artificial intelligence and machine learning has been evident since 2020. The results show a transition from descriptive, post-crash studies to integrated, multimodal, predictive analysis. Overall, the findings reveal a paradigm shift in the field. This study also identifies ethical and economic issues associated with the use of artificial intelligence in intelligent transportation systems, including data management, infrastructure requirements, system security, and model transparency. The results signify a transition from intuition-based models to explainable, spatially explicit, and data-intensive models, ultimately facilitating proactive risk assessment and informed decision-making. Full article
(This article belongs to the Special Issue Intelligent Mobility and Sustainable Automotive Technologies)
Show Figures

Figure 1

16 pages, 965 KB  
Review
The Importance of the “Damage Control” Strategy in Multiple Organ Injuries, Pathophysiology and Principles of Hemorrhage Control
by Oliwia Klimek, Jakub Dudek, Anna Czesyk, Bartosz Sierant, Wiktoria Górecka, Grzegorz Gogolewski, Tomasz Jurek, Zuzanna Ochocka and Amelia Jankowska
J. Clin. Med. 2026, 15(7), 2549; https://doi.org/10.3390/jcm15072549 - 26 Mar 2026
Abstract
Background/Objectives: Damage Control Resuscitation (DCR) is a critical strategy in the management of severe trauma, focusing on the optimisation of the patient’s physiological condition. This study reviews current DCR strategies, emphasizing the mitigation of the “diamond of death”—hypothermia, acidosis, coagulopathy, and hypocalcemia—while [...] Read more.
Background/Objectives: Damage Control Resuscitation (DCR) is a critical strategy in the management of severe trauma, focusing on the optimisation of the patient’s physiological condition. This study reviews current DCR strategies, emphasizing the mitigation of the “diamond of death”—hypothermia, acidosis, coagulopathy, and hypocalcemia—while addressing complex disturbances like respiratory distress syndrome (ARDS) and (acute kidney injury) AKI in high-ISS (Injury Severity Score) patients. Methods: A systematic review of 59 contemporary sources was conducted, encompassing clinical trials (e.g., CRASH-2), military-to-civilian protocol translations, and guidelines from the C and European Resuscitation Council. The analysis focused on pre-hospital interventions, in-hospital transfusion protocols, and the impact of transport logistics on survival. Results: Evidence highlights that aggressive crystalloid resuscitation (over 5 L) significantly increases mortality, favoring balanced blood component therapy (1:1:1 ratio) or Whole Blood guided by viscoelastic testing like rotational thromboelastometry (ROTEM) or thromboelastography (TEG). Pre-hospital success is driven by rapid hemorrhage control via tourniquets, early administration of Tranexamic Acid (TXA), no aggressive crystalloids, permissive hypotension, proactive calcium supplementation is recommended in early care. Furthermore, the integration of Helicopter Emergency Medical Services (HEMS) is independently associated with improved survival in multi-organ trauma by reducing time to definitive care and facilitating “en-route” damage control. Conclusions: The evolution of rescue strategies focused on mitigating the effects of the diamond of death, combined with the implementation of permissive hypotension and optimized HEMS logistics, constitutes the foundation of a modern model aimed at minimizing mortality in multi-organ trauma. Full article
Show Figures

Figure 1

27 pages, 1297 KB  
Article
The Role of Gaussian and Mean Curvature in 3D Highway Geometric Design and Safety
by Kiriakos Amiridis, Nikiforos Stamatiadis, Stergios Mavromatis, Antonios Kontizas, Vassilios Matragos and Antonios E. Trakakis
Infrastructures 2026, 11(4), 117; https://doi.org/10.3390/infrastructures11040117 - 26 Mar 2026
Abstract
This study investigates the use of three-dimensional (3D) roadway surface-based geometric indicators in traffic crash analysis, with the objective of evaluating their potential to represent the combined effects of highway alignment features more effectively than traditional two-dimensional (2D) indicators. The roadway surface is [...] Read more.
This study investigates the use of three-dimensional (3D) roadway surface-based geometric indicators in traffic crash analysis, with the objective of evaluating their potential to represent the combined effects of highway alignment features more effectively than traditional two-dimensional (2D) indicators. The roadway surface is modeled as a continuous 3D B-spline surface, from which surface-based geometric metrics derived from differential geometry—specifically Gaussian curvature and mean curvature—are calculated. The roadway is segmented into fixed-length surface patches, and crashes are spatially allocated to these patches using a point-in-polygon approach. Patch-level crash frequencies are analyzed using negative binomial regression models, with traffic exposure accounted for through annual average daily traffic (AADT). The results demonstrate that surface-based 3D curvature metrics are statistically significant explanatory variables in crash frequency modeling and are capable of capturing geometric interactions that are not explicitly represented by conventional 2D alignment measures. The proposed framework provides a proof-of-concept for incorporating 3D roadway geometry into highway safety analysis and offers a foundation for future development of integrated, surface-based crash prediction models. Full article
Show Figures

Figure 1

16 pages, 752 KB  
Project Report
Testing a Personalised Dysautonomia Management Protocol in Patients with Orthostatic Intolerance and a Diagnosis of Myalgic Encephalomyelitis/Chronic Fatigue Syndrome or Long COVID
by Julia Barr, Lowri Marsden, Theshan Dassanayake, Norah Almutairi, Vikki McKeever, Tarek Gaber, Rachel Tarrant, Belinda Godfrey, Sharon Witton and Manoj Sivan
J. Clin. Med. 2026, 15(7), 2510; https://doi.org/10.3390/jcm15072510 (registering DOI) - 25 Mar 2026
Viewed by 162
Abstract
Background/Objectives: Myalgic Encephalomyelitis/Chronic Fatigue Syndrome (ME/CFS) and Long COVID (LC) are complex multisystem conditions with significant functional disability. Many patients experience symptoms of orthostatic intolerance, which can be captured in some cases as Orthostatic Hypotension (OH) or Postural orthostatic Tachycardia Syndrome (PoTS) [...] Read more.
Background/Objectives: Myalgic Encephalomyelitis/Chronic Fatigue Syndrome (ME/CFS) and Long COVID (LC) are complex multisystem conditions with significant functional disability. Many patients experience symptoms of orthostatic intolerance, which can be captured in some cases as Orthostatic Hypotension (OH) or Postural orthostatic Tachycardia Syndrome (PoTS) on objective testing. Conservative treatments are recommended for first-line symptom management, but there is a lack of efficacy evidence. This study aims to assess the feasibility of an 8-week clinically supervised, personalised Dysautonomia Management Protocol (DMP) in a cohort of ME/CFS and LC patients with subjective and objective evidence of orthostatic intolerance (dysautonomia). Methods: ME/CFS and LC patients with objective dysautonomia on the 10 min active Lean Test (LT) were recruited to an 8-week DMP, with interventions introduced cumulatively every two weeks. Interventions included increasing daily fluid intake to 3 litres and salt intake to 10 g, pacing to avoid crashes and calf activation. Baseline and weekly data collection included the LT, Composite Autonomic Symptom Score questionnaire (COMPASS-31) and Yorkshire Rehabilitation Scale (YRS). Results: Sixteen participants completed the 8-week program, five discontinued during the program, and one was withdrawn following a severe crash. The COMPASS-31 improved by 7.7 points from week 1 to week 8 (p = 0.045), with a medium Cohen’s d effect size of 0.55. For the same period, there was a non-significant (p = 0.16) improvement in the YRS symptom severity score by 2 points. Comparing the final two weeks of the program with the first two weeks, mean heart rate during the LT decreased by 4.8 beats per minute (p = 0.032), with a medium Cohen’s d effect size of 0.44. Adherence to the interventions was highly variable, with none of the patients able to fully employ all four recommendations. Conclusions: The results suggest that targeted conservative interventions could influence autonomic function and symptom reduction. However, the magnitude of change was limited, and statistical significance might not necessarily relate to a clinically significant improvement in symptoms. Full article
(This article belongs to the Special Issue POTS, ME/CFS and Long COVID: Recent Advances and Future Direction)
Show Figures

Figure 1

13 pages, 426 KB  
Article
Epidemiology of Bicycle Crashes in Japanese Core Regional City: Characteristics of Single- and Multiple-Rider Bicycle Crashes
by Koshi Ota, Hiroshi Tsuda, Kanna Ota and Akira Takasu
Emerg. Care Med. 2026, 3(2), 13; https://doi.org/10.3390/ecm3020013 - 24 Mar 2026
Viewed by 82
Abstract
Background/Objectives: Comprehensive epidemiological studies of bicycle crashes involving all ages in Japan are limited, particularly regarding multiple-rider incidents. This study investigated the epidemiology of single- and multiple-rider bicycle crashes in a Japanese core regional city. Methods: Ambulance transport data from Takatsuki City (1 [...] Read more.
Background/Objectives: Comprehensive epidemiological studies of bicycle crashes involving all ages in Japan are limited, particularly regarding multiple-rider incidents. This study investigated the epidemiology of single- and multiple-rider bicycle crashes in a Japanese core regional city. Methods: Ambulance transport data from Takatsuki City (1 January 2014 to 31 July 2024) were retrospectively analyzed, including demographics, crash characteristics, and severity of injury for bicycle crash patients. The primary outcome was examination of the epidemiology of bicycle crashes with moderate and severe severity or severe and fatal severity, encompassing both single- and multiple-rider incidents. Statistical tests and logistic regression analysis were used. Results: For 6683 transported patients, 6377 (95.4%) involved single-rider crashes and 306 (4.6%) involved multiple riders. Single-rider crash patients were older and more often male. Moderate or greater injuries occurred in 625 single-rider and 11 multiple-rider crash patients. No severe or fatal injuries occurred in multiple-rider crashes. General roadways and intersections were common crash locations. Male sex and older age predicted greater injury severity in single-rider crashes. Fifty single-rider bicycle crashes resulted in severe or greater severity injuries, and four fatal crashes were recorded. Conclusions: This study uniquely details multiple-rider bicycle crashes in Japan, revealing a lower severity of injuries compared to single-rider crashes. Full article
Show Figures

Figure 1

22 pages, 4204 KB  
Article
Evaluating Harsh Braking Events as a Surrogate Measure of Crash Risk Using Connected-Vehicle Telematics
by Md Tufajjal Hossain, Joyoung Lee, Dejan Besenski and Lazar Spasovic
Vehicles 2026, 8(3), 68; https://doi.org/10.3390/vehicles8030068 - 20 Mar 2026
Viewed by 173
Abstract
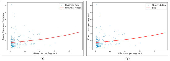
On heavily traveled highway corridors, traffic congestion, lane merges, toll facilities, and complex interchanges frequently trigger sudden and aggressive deceleration, commonly referred to as harsh braking (HB). Such maneuvers reflect near-miss driving conditions that may precede crashes. Traditional traffic safety analyses rely primarily [...] Read more.
On heavily traveled highway corridors, traffic congestion, lane merges, toll facilities, and complex interchanges frequently trigger sudden and aggressive deceleration, commonly referred to as harsh braking (HB). Such maneuvers reflect near-miss driving conditions that may precede crashes. Traditional traffic safety analyses rely primarily on historical crash records, a reactive approach that limits agencies’ ability to identify and address emerging risks in a timely manner. Because HB events are continuously captured by connected-vehicle telematics, they provide an opportunity to evaluate roadway safety risk more proactively. This study investigates the applicability of harsh braking events as a surrogate indicator of crash risk on New Jersey interstate highways. The analysis uses more than 8.5 million connected-vehicle telemetry records from Drivewyze and approximately 45,000 police-reported crashes collected between July and December 2024. HB events were identified using a deceleration threshold of 6 ft/s2 (approximately 0.2 g) and spatially matched to one-mile highway segments along with crash data. Spatial analysis shows that both HB events and crashes are highly concentrated along major corridors, including I-95, I-80, I-78, and I-287, with notable clustering near toll plazas and complex interchange areas. Temporal patterns indicate that harsh braking activity increases substantially during late fall, likely reflecting seasonal congestion and adverse weather conditions. To quantify the relationship between HB events and crash frequency, Negative Binomial (NB) and Zero-Inflated Negative Binomial (ZINB) regression models were estimated at the segment level. Results reveal a positive and statistically significant association between HB events and crash counts. In the preferred ZINB model, each additional HB event is associated with approximately a one percent increase in expected crash frequency. While the effect of individual events is small, repeated harsh braking activity corresponds to a meaningful increase in crash risk; for example, an increase of 10 HB events corresponds to an expected crash frequency of about 10% higher. Overall, the findings suggest that connected-vehicle HB data can complement traditional crash records by providing early indications of elevated risk. Incorporating HB monitoring into highway safety programs may support proactive identification of hazardous locations and more timely deployment of targeted countermeasures. Full article
Show Figures

Figure 1

15 pages, 1328 KB  
Article
Clustering of Driver Behavioral Strategies During Speed Cushion Traversal: A Driving Simulator Study
by Gaetano Bosurgi, Alessia Ruggeri, Giuseppe Sollazzo, Orazio Pellegrino and Domenico Passeri
Smart Cities 2026, 9(3), 53; https://doi.org/10.3390/smartcities9030053 - 20 Mar 2026
Viewed by 130
Abstract
Traffic calming measures are widely used to reduce operating speeds and mitigate crash risk in urban corridors; however, the way drivers adapt their control strategy when traversing Berlin speed cushions is still poorly described from a multivariate behavioral perspective. This study proposes a [...] Read more.
Traffic calming measures are widely used to reduce operating speeds and mitigate crash risk in urban corridors; however, the way drivers adapt their control strategy when traversing Berlin speed cushions is still poorly described from a multivariate behavioral perspective. This study proposes a behavior-oriented analysis to identify recurring speed-cushion traversal strategies using driving simulator telemetry. A fixed-base simulator reproduced a real urban corridor, and trajectories were segmented in device-centered spatial windows capturing approach, traversal, and immediate recovery. Each segment was summarized by three indicators describing longitudinal and lateral control: mean speed, peak braking demand, and average lane position deviation. Features were standardized and clustered using k-means. The number of clusters was selected primarily through mean silhouette evaluation, while resampling-based checks and a Gaussian mixture modeling comparison were used as supportive evidence rather than competing decision rules. Three traversal profiles emerged: smooth cautious, reactive cautious, and unmoderated fast. The introduction of speed cushions shifted the distribution of segments towards cautious profiles, while driver-level concentration within a single profile was moderate. Overall, results indicate that speed cushions influence the whole vehicle control strategy, offering a quantitative basis for behavior-oriented evaluation of local traffic calming interventions in smart-city contexts. Full article
Show Figures

Figure 1

17 pages, 3846 KB  
Article
Exploratory Analysis of Young Drivers’ Speed and Vehicle Lateral Positioning on Simulated Rural and Highway Roads
by Konstantinos Gkyrtis, George Botzoris and Alexandros Kokkalis
Infrastructures 2026, 11(3), 106; https://doi.org/10.3390/infrastructures11030106 - 20 Mar 2026
Viewed by 120
Abstract
Young drivers are often involved in speed-related crashes, particularly on rural and highway roads. This is usually due to high speeds, unstable control of vehicle positioning, complex road designs, and limited visibility. This study explores how young drivers select their speed and position [...] Read more.
Young drivers are often involved in speed-related crashes, particularly on rural and highway roads. This is usually due to high speeds, unstable control of vehicle positioning, complex road designs, and limited visibility. This study explores how young drivers select their speed and position their vehicle on different types of roads under daytime and nighttime conditions using a driving simulator. Thirty civil engineering students aged 18 to 24 participated in four simulated scenarios: a rural road during the day, rural road at night, highway during the day, and highway at night. They also completed a structured questionnaire about their driving experience, confidence, and perception of risk. Vehicle speed, lateral position, and acceleration were analyzed using descriptive statistics and linear regression. The results indicate that driving on highways resulted in higher speeds and increased lateral wander. Additionally, driver experience and familiarity with the road affected speed choice and vehicle position. Compliance with speed limits was linked to more consistent lane positioning. These findings give important insights into the behavior of young drivers and may suggest ways to improve infrastructure design, visibility, and speed management strategies, thereby helping to reduce crash risk. Full article
Show Figures

Figure 1

18 pages, 360 KB  
Article
Depression and Social Support Among Hospitalized Patients with Traumatic Spinal Cord Injury: A Prospective Cohort Study
by Badriya K. Al Shamari, Tulika Agarwal, Ayman El-Menyar, Ammar Al-Hassani, Ahammed Mekkodathil and Hassan Al-Thani
Healthcare 2026, 14(6), 779; https://doi.org/10.3390/healthcare14060779 - 19 Mar 2026
Viewed by 161
Abstract
Background: Traumatic spinal injuries (TSI) are often associated with substantial physical burden and potential psychological consequences. Early detection of depressive symptoms may be important for improving quality of life during recovery. Despite the high prevalence of injury, unique sociocultural factors affecting mental [...] Read more.
Background: Traumatic spinal injuries (TSI) are often associated with substantial physical burden and potential psychological consequences. Early detection of depressive symptoms may be important for improving quality of life during recovery. Despite the high prevalence of injury, unique sociocultural factors affecting mental health, and the need to optimize long-term rehabilitation outcomes, there is a lack of longitudinal assessments of depression in TSI patients in this region of the MENA (Middle East and North Africa). This study aimed to examine the occurrence of depressive symptoms following TSI over a 3-month period. Methods: A prospective cohort study was conducted to assess the occurrence of depression in TSI patients admitted between 2019 and 2022 at the Hamad Trauma Center. Conscious patients aged 18–65 years diagnosed with TSI were included. Perceived social support was assessed using the RAND Social Support Survey (Medical Outcomes Study Social Support Survey), a validated instrument measuring multiple dimensions of social support. Patient Health Questionnaire-9 (PHQ-9), a widely validated self-administered screening tool for depressive symptoms, was utilized twice: at 2 weeks and at 3 months post-trauma to evaluate early-onset depressive symptoms and their persistence or resolution over time. Results: A total of 189 TSI were included. The cohort was predominantly young individuals. The most common mechanisms of injury included falls (42.1%) and motor vehicle crashes (31.1%). The mean Injury Severity Score was 16.5 ± 8.2 and the spine Abbreviated Injury Scale score was 2.4 ± 0.7. Injuries involved cervical (32.8%), thoracic (38.1%), and lumbo-sacral (6.9%) regions. A total of 32.6% underwent spinal surgery, and 9.0% experienced neurological deficits. Most patients reported emotional and informational support (69%), and 62% reported caregiving support. At 2 weeks post-trauma, patients demonstrated mild depressive symptoms, with a mean PHQ-9 score of 4.6 ± 5.1, which decreased to 2.5 ± 4.2 at 3 months. The proportion of patients screening positive for depressive symptoms (PHQ-9 ≥ 5) decreased from 39.1% (52/133) at 2 weeks to 19.5% (26/133) at 3 months, corresponding to a 19.6% absolute reduction over the follow-up period. A subset of patients reported increased feelings of depression or hopelessness and sleep disturbances at three months compared with two weeks post-trauma. Conclusions: Patients with TSIs experience psychological distress in the early post-injury period, with a subset screening positive for depressive symptoms. Although depressive symptom scores declined over 3 months, continued psychological screening and follow-up care remain important components of comprehensive TSI management during recovery and rehabilitation. Our results should be considered cautiously because of gender-biased findings, single center data and potential attrition bias. Full article
(This article belongs to the Special Issue The Relationship Between Mental Health and Psychological Trauma)
Show Figures

Figure 1

20 pages, 2758 KB  
Article
A Dynamic Risk Assessment System for Expressway Lane-Changing: Integrating Bayesian Networks and Markov Chains Under High-Density Traffic
by Quantao Yang and Peikun Li
Systems 2026, 14(3), 306; https://doi.org/10.3390/systems14030306 - 15 Mar 2026
Viewed by 209
Abstract
In high-density expressway environments, lane-changing (LC) maneuvers act as stochastic perturbations that compromise the hydrodynamic stability of traffic flow, leading to safety hazards and operational delays. While existing literature has extensively modeled crash severity in static complex environments (e.g., tunnels and mountainous terrains), [...] Read more.
In high-density expressway environments, lane-changing (LC) maneuvers act as stochastic perturbations that compromise the hydrodynamic stability of traffic flow, leading to safety hazards and operational delays. While existing literature has extensively modeled crash severity in static complex environments (e.g., tunnels and mountainous terrains), there remains a critical deficiency in quantifying the dynamic, systemic risks induced by LC maneuvers under saturation conditions. To address this gap, this study proposes a novel Systemic Risk Assessment Framework. First, a Hidden Markov Model (HMM) is employed to decode the latent state transitions of following vehicles, quantifying the systemic consequence of LC maneuvers as “operational delay” based on traffic wave theory. Second, a Bayesian Network (BN) is constructed to infer the causal probability of risk, integrating geometric proxies such as insertion angle with kinematic variables. Validated with real-world trajectory data, the model achieves high accuracy in identifying risk accumulation precursors. This research contributes to the field of transportation systems by shifting the risk paradigm from static collision prediction to dynamic system reliability analysis, offering theoretical support for Connected and Autonomous Vehicle (CAV) decision logic. Full article
Show Figures

Figure 1

14 pages, 843 KB  
Article
Modeling the Interdependence of Vehicle-Level Injury Severities of Bus–Taxi Crashes: A Random-Parameters Bivariate Probit Approach
by Jing Huang, Zheliang He, Jun Li, Qiang Zeng and Xiaofei Wang
Appl. Sci. 2026, 16(6), 2783; https://doi.org/10.3390/app16062783 - 13 Mar 2026
Viewed by 298
Abstract
Prior studies have typically analyzed the injury severity of bus or taxi passengers at the crash level or single-vehicle level, neglecting vehicle-level interdependence between them. To address the gap, this research sets out to analyze the factors contributing to the vehicle-level injury severities [...] Read more.
Prior studies have typically analyzed the injury severity of bus or taxi passengers at the crash level or single-vehicle level, neglecting vehicle-level interdependence between them. To address the gap, this research sets out to analyze the factors contributing to the vehicle-level injury severities of transit bus–taxi crashes, with consideration of their interdependence and heterogeneities. The random-parameters bivariate probit model, which can capture both unobserved heterogeneity and within-crash correlation between bus and taxi injury outcomes, was advocated for the joint analysis. In the model, the factors related to the two vehicles and their drivers, together with other factors (e.g., roadway, environment, and crash configuration), were used as the explanatory variables. A total of 3404 two-vehicle bus–taxi crash records in Hong Kong, China, from 2009 to 2019 were used for model estimation. The results indicate that taxi driver age, taxi age, crash location, and collision manner resulted in heterogeneous effects on bus injury severity, and the time of day yielded a heterogeneous effect on taxi injury severity. In addition, bus driver error and street light resulted in fixed yet moderate (less than 6%) effects on bus injury severity, while taxi driver gender, speed limit, rainfall, and collision manner resulted in fixed effects on taxi injury severity, where female drivers and front collisions significantly increased the likelihood of fatality and severe injury with their marginal effects more than 20%. Based on the findings, tailored strategies pertaining to safety education, law enforcement, vehicle safety devices, and traffic management and control were proposed to mitigate crash outcomes involving public buses and taxis. Full article
(This article belongs to the Special Issue Traffic Safety Measures and Assessment: 2nd Edition)
Show Figures

Figure 1

21 pages, 3762 KB  
Article
Multimodal Large Language Models for Visual Attribute Inference in iRAP Road Attribute Coding
by Horia Ameen, Natchapon Jongwiriyanurak, Jesús Balado and Mario Soilan
Infrastructures 2026, 11(3), 95; https://doi.org/10.3390/infrastructures11030095 - 12 Mar 2026
Viewed by 309
Abstract
Road safety assessment is essential for reducing traffic fatalities, with road infrastructure contributing to a substantial proportion of crashes worldwide. International frameworks such as the International Road Assessment Program (iRAP) define standardized attributes for infrastructure auditing; however, many of these attributes remain challenging [...] Read more.
Road safety assessment is essential for reducing traffic fatalities, with road infrastructure contributing to a substantial proportion of crashes worldwide. International frameworks such as the International Road Assessment Program (iRAP) define standardized attributes for infrastructure auditing; however, many of these attributes remain challenging to automate using imagery alone. This study evaluates V-RoAst (visual question answering for road assessment), a public dataset of road images that are annotated with iRAP-style attributes, using state-of-the-art multimodal large language models (MLLMs), specifically Gemini 2.0 and Gemini 2.5. The analysis focuses on how prompt design influences the accuracy and stability of single image iRAP inference. A token-efficient reduced prompt is developed that preserves the iRAP schema while removing single-class constants, hard-coded administrative fields, and derived or non-visual codes, retaining only visually interpretable attributes. Performance is compared with the original full multi-attribute prompt and single attribute prompts using a fixed evaluation protocol incorporating majority voting, bootstrap 95% confidence intervals, and per-code sample-size checks. Results indicate only minor performance differences between Gemini 2.0 and Gemini 2.5, while prompt optimization produces the most consistent gains, improving macro-F1 scores and tightening confidence intervals for visually grounded attributes such as roadside severity, intersection channelization, and service-road presence. Token analysis shows an approximate 30% reduction in prompt length, reducing computational cost and truncation risk. Overall, the findings demonstrate that prompt scope has a greater impact than model version in image-only iRAP coding, offering practical guidance for scalable infrastructure assessment. Full article
(This article belongs to the Special Issue Advances in Artificial Intelligence for Infrastructures)
Show Figures

Figure 1

19 pages, 685 KB  
Article
Evaluating the Impact of Road User Actions on Crash Severity at Highway–Rail Grade Crossings: A Data-Driven Analytics Approach
by Imran Badshah, Asad Ali, Pan Lu and Amin Keramati
Infrastructures 2026, 11(3), 89; https://doi.org/10.3390/infrastructures11030089 - 10 Mar 2026
Viewed by 266
Abstract
Highway–rail grade crossings (HRGCs) are locations where roadways and railway tracks intersect at the same level. Due to the shared level of travel and the substantial mass disparity between trains and highway users, collisions at these crossings tend to be catastrophic. As a [...] Read more.
Highway–rail grade crossings (HRGCs) are locations where roadways and railway tracks intersect at the same level. Due to the shared level of travel and the substantial mass disparity between trains and highway users, collisions at these crossings tend to be catastrophic. As a result, HRGC crashes represent a major public safety concern in the United States. While previous studies have evaluated contributing factors to crash severity, there has been limited focus on the role of highway users’ action and its influence on crash severity. This study aims to examine all relevant factors, with a particular focus on highway user actions. The dataset, sourced from the Federal Railroad Administration’s database, includes data from six states between 2013 and 2022, specifically addressing severity and contributing factors. The proportional analysis highlights that highway user actions such as “went around the gate”, “did not stop”, and “stopped on the crossing” dominantly contribute to crash severity. A multinomial logistic regression was employed to identify significant determinants of crash severity. Odds ratio analysis reveals that “went around the gate” significantly increases the risk of fatal injuries across all six states, with odds ratios ranging from 3.45 in California to 4.55 in Georgia. The findings provide data-driven insights that can support the development of targeted safety countermeasures and intelligent traffic management strategies to enhance safety at HRGCs. Full article
(This article belongs to the Special Issue Smart Mobility and Transportation Infrastructure)
Show Figures

Figure 1

31 pages, 950 KB  
Systematic Review
Design, Testing, and Safety Performance of Movable Guardrail Systems: A PRISMA-Based Systematic Review
by Navid Hashemi Taba, Ahdieh Sadat Khatavakhotan and Majid Tolouei-Rad
Machines 2026, 14(3), 306; https://doi.org/10.3390/machines14030306 - 8 Mar 2026
Viewed by 535
Abstract
Movable guardrail systems are increasingly used in work zones, reversible lanes, and temporary traffic operations; however, evidence on their crashworthiness, material performance, and operational reliability remains dispersed across multiple design typologies and regulatory frameworks. This PRISMA-compliant systematic review synthesizes 78 studies involving full-scale [...] Read more.
Movable guardrail systems are increasingly used in work zones, reversible lanes, and temporary traffic operations; however, evidence on their crashworthiness, material performance, and operational reliability remains dispersed across multiple design typologies and regulatory frameworks. This PRISMA-compliant systematic review synthesizes 78 studies involving full-scale crash tests, validated finite-element simulations, field performance evaluations, and compliance evaluations under MASH, EN 1317, NCHRP 350, and AS/NZS 3845.1. The findings indicate that modular rigid barriers reliably achieve TL-3/TL-4 performance when joint alignment and foundation conditions are properly controlled; semi-rigid steel systems provide a practical balance between containment capacity and redeployability, but remain sensitive to post spacing and connector detailing; and flexible polymer systems are best suited for short-duration, low-speed applications. Material-focused research highlights the advantages of UHPC section refinement, high-strength steels, and hybrid FRP–metal configurations in enhancing energy absorption without exceeding occupant-risk thresholds. Across studies, connection integrity consistently emerges as the dominant factor governing redirection stability and working-width performance. Field evaluations confirm satisfactory operational performance in constrained environments, while life-cycle assessments identify refurbishment intervals and mass-related logistics as major cost contributors. This review provides an integrated, evidence-based synthesis and a structured engineering foundation for advancing next-generation movable barrier designs, testing protocols, and deployment strategies. Full article
(This article belongs to the Section Automation and Control Systems)
Show Figures

Figure 1

33 pages, 2143 KB  
Article
Adverse Weather Modulates Risk Effects and Injury Dependencies Between Alcohol-Impaired and Sober Drivers
by Zhengqi Huo, Xiaobao Yang, Xiaobing Liu and Xuedong Yan
Safety 2026, 12(2), 38; https://doi.org/10.3390/safety12020038 - 6 Mar 2026
Viewed by 225
Abstract
Existing research on driving under the influence (DUI) crashes predominantly employs independent modeling frameworks that overlook the interdependency between injury outcomes of impaired and sober drivers, potentially leading to biased parameter estimates and an incomplete understanding of crash mechanisms. This study develops a [...] Read more.
Existing research on driving under the influence (DUI) crashes predominantly employs independent modeling frameworks that overlook the interdependency between injury outcomes of impaired and sober drivers, potentially leading to biased parameter estimates and an incomplete understanding of crash mechanisms. This study develops a copula-based bivariate ordered response modeling framework to investigate how injury severities of DUI and non-DUI drivers are interdependent and how this dependency varies systematically across weather conditions. Using crash data from the U.S. Crash Report Sampling System (2016–2022), we analyze 3773 two-vehicle crashes involving one alcohol-impaired and one sober driver under clear, rain/snow, and fog conditions. Three key findings emerge from our analysis. First, injury severities between DUI and non-DUI drivers exhibit significant dependency, with both the strength and structure of this association varying systematically across weather conditions. Dependency intensity increases progressively from clear weather (Kendall’s τ = 0.2717) to rain/snow (0.2966) and peaks under fog (0.3239). Moreover, the optimal dependency structure differs by weather conditions. Second, DUI and non-DUI drivers demonstrate markedly differentiated response patterns to risk factors, with the same factor often producing opposite-direction or substantially different magnitude effects on the two parties. Third, weather conditions play a critical moderating role, with most risk factors exhibiting significant amplification effects on crash injury severity under adverse weather. For example, on curved roadways under fog compared to clear weather, severe/fatal injury risk increases from 4.45% to 5.81% for DUI drivers and from 7.99% to 11.36% for non-DUI drivers. These findings highlight the importance of joint dependency modeling in alcohol-related crash research and provide evidence-based insights for weather-sensitive DUI enforcement and targeted safety interventions. Full article
Show Figures

Figure 1

Back to TopTop