Sign in to use this feature.

Years

Between: -

Subjects

remove_circle_outline
remove_circle_outline
remove_circle_outline
remove_circle_outline
remove_circle_outline
remove_circle_outline
remove_circle_outline

Journals

remove_circle_outline
remove_circle_outline
remove_circle_outline
remove_circle_outline
remove_circle_outline
remove_circle_outline

Article Types

Countries / Regions

remove_circle_outline
remove_circle_outline
remove_circle_outline
remove_circle_outline
remove_circle_outline

Search Results (281)

Search Parameters:
Keywords = conventional oxygen therapy

Order results
Result details
Results per page
Select all
Export citation of selected articles as:
22 pages, 4438 KB  
Article
Gold Nanoparticle-Mediated Delivery of Methylene Blue and INF: A Dual-Action Strategy Against Bacterial Resistance
by Begench Gurbandurdyyev, Berdimyrat Annamuradov, Justice ben Yosef, Yaran Allamyradov, Brayden Gross and Ali Oguz Er
Photochem 2025, 5(4), 40; https://doi.org/10.3390/photochem5040040 - 8 Dec 2025
Viewed by 102
Abstract
Gold nanoparticles (AuNPs) synthesized via picosecond pulsed laser ablation were investigated as enhancers of methylene blue (MB)-mediated photodynamic therapy (PDT) against Escherichia coli. AuNPs produced at 532 and 1064 nm with frequencies of 20–50 kHz showed frequency- and size-dependent effects, with 50 kHz [...] Read more.
Gold nanoparticles (AuNPs) synthesized via picosecond pulsed laser ablation were investigated as enhancers of methylene blue (MB)-mediated photodynamic therapy (PDT) against Escherichia coli. AuNPs produced at 532 and 1064 nm with frequencies of 20–50 kHz showed frequency- and size-dependent effects, with 50 kHz yielding the highest particle concentrations and smaller particles enhancing reactive oxygen species (ROS) generation. UV-Vis and fluorescence spectroscopy confirmed nanoparticle formation and plasmonic properties consistent with TEM measurements. Photobleaching assays demonstrated that AuNPs significantly increased MB singlet oxygen generation, while the efflux pump inhibitor INF-55 further amplified bacterial killing without altering net ROS yield. In vitro assays revealed that INF-55 combined with MB/AuNPs achieved ~59% higher bacterial deactivation compared to MB/AuNPs alone. Molecular docking confirmed stronger binding of INF-55 to the AcrB efflux pump (−9.1 kcal/mol) than MB, supporting its role as a competitive inhibitor that promotes intracellular MB retention. These findings establish a dual-action PDT strategy in which AuNPs enhance ROS production and INF-55 augments antibacterial efficacy via efflux pump inhibition. Together, this platform provides a proof of concept for future translation to biofilm- and tissue-based infection models, and potentially to localized clinical applications such as prosthetic joint, catheter-associated, or chronic wound infections where conventional sterilization or systemic antibiotics are insufficient. Full article
(This article belongs to the Special Issue Feature Papers in Photochemistry, 3rd Edition)
Show Figures

Figure 1

15 pages, 1163 KB  
Article
The Patient Journey in Interstitial Lung Disease: Mobility, Independence, and Psychological Burden
by Ekaterina Krauss, Silke Tello, Daniel Kuhlewey, Poornima Mahavadi, Claudia Scharmer, Juergen Behr, Andreas Guenther and Gottfried Huss
J. Clin. Med. 2025, 14(24), 8697; https://doi.org/10.3390/jcm14248697 - 8 Dec 2025
Viewed by 187
Abstract
Background: Interstitial lung diseases (ILDs) profoundly affect daily life, limiting mobility, independence, and emotional stability. While antifibrotic therapies may slow physiological decline, the living experience—characterized by breathlessness, cough, frailty, and psychological distress—remains insufficiently understood; this study therefore aimed to capture real-world patient [...] Read more.
Background: Interstitial lung diseases (ILDs) profoundly affect daily life, limiting mobility, independence, and emotional stability. While antifibrotic therapies may slow physiological decline, the living experience—characterized by breathlessness, cough, frailty, and psychological distress—remains insufficiently understood; this study therefore aimed to capture real-world patient perspectives on functional capacity, self-management, and mental health to identify treatable traits beyond conventional physiological measures. Materials and Methods: A cross-sectional quantitative online survey was conducted between September 2024 and January 2025 by Lungenfibrose e.V. in collaboration with the Center for Interstitial and Rare Lung Diseases (ZISL), Universities of Giessen and Marburg Lung Center (Giessen site). Patients with physician-confirmed ILD completed standardized instruments assessing dyspnea (MRC), cough intensity (VAS-Cough), frailty (CFS), and health-related quality of life (EQ-5D-5L). Data were analyzed descriptively across physical, functional, and psychosocial domains. Results: The majority of 69 respondents had idiopathic pulmonary fibrosis (64.7%) with a mean diagnostic delay of 1.4 ± 2.2 years; 69% were diagnosed within two years of symptom onset, and 77% were receiving antifibrotic therapy (nintedanib 57%, pirfenidone 19%). Functional limitations were substantial—55% were mobile for fewer than two hours per day, 73% reported mobility impairment, and oxygen use was common (51% during exertion, 26% at rest). Frailty increased over time (mean CFS 3.2 → 3.8), with 46% classified as fit, 36% vulnerable, and 18% frail. Dyspnea and cough remained burdensome (mean VAS-cough 40 ± 26; 58% moderate–severe), and health-related quality of life was reduced (mean EQ-VAS 56.5 ± 23.7), with high rates of anxiety/depression (78%), limitations in daily activities (76%), and pain/discomfort (74%). Despite overall satisfaction with care (mean 7.1 ± 2.5), respondents frequently reported unmet needs for psychological support and clearer communication about treatment and disease management. Conclusions: Despite antifibrotic therapy and structured specialist care, individuals living with ILD continue to face substantial physical and emotional challenges. Treatable traits—including frailty, dyspnea, inactivity, anxiety, and social isolation—emerge as key determinants of well-being. Multidisciplinary strategies integrating rehabilitation, psychosocial support, and patient education alongside pharmacological therapy are essential to preserve autonomy and improve quality of life in pulmonary fibrosis. Full article
Show Figures

Figure 1

35 pages, 968 KB  
Review
Advancing Lung Cancer Treatment: A Comprehensive Review of Photodynamic Therapy and Nanoparticle Applications
by Andreea Moise-Crintea, Anne-Marie Constantin, Elena Mihaela Jianu, Ioana Maria Orlea, Minodora Manea, Roxana Oana Cojocariu, Rahela Carpa, Bogdan-Andrei Borlea, Cristina-Maria Boznea, Razvan Lucian Coseriu and Alina Sovrea
Pharmaceutics 2025, 17(12), 1579; https://doi.org/10.3390/pharmaceutics17121579 - 8 Dec 2025
Viewed by 294
Abstract
Lung cancer remains a significant global health challenge. The high mortality rate is primarily caused by late diagnoses and the limitations of conventional therapies. Photodynamic therapy (PDT), which uses photosensitizing compounds, specific wavelengths of light, and oxygen to generate cytotoxic reactive oxygen species [...] Read more.
Lung cancer remains a significant global health challenge. The high mortality rate is primarily caused by late diagnoses and the limitations of conventional therapies. Photodynamic therapy (PDT), which uses photosensitizing compounds, specific wavelengths of light, and oxygen to generate cytotoxic reactive oxygen species (ROS) that selectively destroy cancer cells, has emerged as a promising, minimally invasive alternative. Despite its advantages, traditional PDT has limitations. These include the limited penetration depth of light and the hypoxic nature of the tumor microenvironment. Nanotechnology has transformed PDT by enabling the precise delivery of photosensitizers, improving their stability, overcoming physiological barriers, and allowing for deeper tissue targeting. This review analyzes the molecular mechanisms of PDT, the evolution of photosensitizer and nanoparticle design, strategies to overcome PDT limitations, and the impact of the tumor microenvironment. Additionally, the potential of combining PDT with other cancer therapies, such as chemotherapy, immunotherapy, targeted therapy, radiotherapy, and gene therapy, is being investigated. While preclinical successes are remarkable, clinical implementation of nanoparticle-based PDT faces complex regulatory pathways, manufacturing scalability challenges, and the need for robust long-term safety data. Integrating artificial intelligence (AI) and biomarker discovery will accelerate the development of personalized treatments and usher in a new era of targeted oncology for lung cancer patients. Full article
Show Figures

Figure 1

19 pages, 3185 KB  
Article
Light, Dyes, and Action: Photodynamic Inactivation of Leishmania amazonensis Using Methylene Blue, New Methylene Blue, and Novel Ruthenium-Based Derivatives
by Deyvison Rhuan Vasco-dos-Santos, Natália Vacani-Martins, Fabrício Cordeiro Moreira da Silva, Luiz Anastácio Alves, Zênis Novais da Rocha, Andrea Henriques-Pons, Eduardo Caio Torres-Santos and Marcos André Vannier-Santos
Biology 2025, 14(12), 1710; https://doi.org/10.3390/biology14121710 - 30 Nov 2025
Viewed by 326
Abstract
Photodynamic therapy (PDT), which combines light and dyes, has emerged as a cost-effective, selective, and less toxic alternative to conventional chemotherapy for cutaneous leishmaniasis (CL), offering potential benefits for millions, especially those who are socioeconomically vulnerable. Therefore, this study investigated the in vitro [...] Read more.
Photodynamic therapy (PDT), which combines light and dyes, has emerged as a cost-effective, selective, and less toxic alternative to conventional chemotherapy for cutaneous leishmaniasis (CL), offering potential benefits for millions, especially those who are socioeconomically vulnerable. Therefore, this study investigated the in vitro effects of methylene blue (MB), a widely used photosensitizer with proven clinical efficacy, along with its derivatives—new methylene blue—NMB, NMB-B, and NMB-P—in PDT against L. amazonensis promastigotes, using a red LED device. Inhibitory concentrations (ICs) and 168 h proliferation curves were obtained. The production of reactive oxygen species (ROS) and the mechanism of cell death induction were analyzed by flow cytometry. PDT enhanced leishmanicidal effects compared to non-PDT conditions, reducing ICs by up to 85% and outperforming miltefosine, reaching the submicromolar range (IC25NMB-P = 0.73 ± 0.16 µM, p < 0.05). The proliferation curve showed a consistent inhibitory effect, with MB exhibiting a greater decline than miltefosine, a pattern also observed with MB derivatives. PDT also increased ROS production by up to 5-fold and induced apoptosis-like cell death, characterized by AV+ parasites (up to 51.49 ± 2.90%, p < 0.0001). The results demonstrated that the tested dyes effectively eliminated L. amazonensis promastigotes, highlighting the potential of the NMB derivatives as photosensitizers and supporting further investigations. Full article
Show Figures

Graphical abstract

25 pages, 2984 KB  
Article
Generation of a Bioengineered Substitute of the Human Sclero-Corneal Limbus Using a Novel Decellularization Method
by Paula Ávila-Fernández, David Sánchez-Porras, Miguel Etayo-Escanilla, Carmen González-Gallardo, Miguel Alaminos, Jesús Chato-Astrain, Fernando Campos and Óscar Darío García-García
Pharmaceutics 2025, 17(12), 1540; https://doi.org/10.3390/pharmaceutics17121540 - 29 Nov 2025
Viewed by 306
Abstract
Background: Severe dysfunction of the human limbus associated with limbal stem cell deficiency is a therapeutic challenge, especially when a structural alteration of the limbal niche is associated. Methods: We have evaluated seven decellularization protocols applied to 20 human sclero-corneal limbus, based [...] Read more.
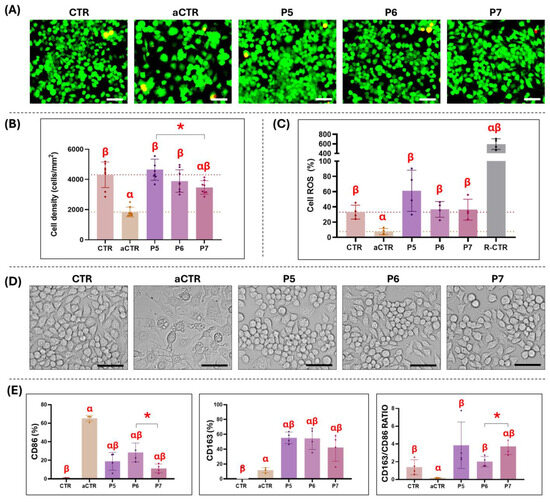
Background: Severe dysfunction of the human limbus associated with limbal stem cell deficiency is a therapeutic challenge, especially when a structural alteration of the limbal niche is associated. Methods: We have evaluated seven decellularization protocols applied to 20 human sclero-corneal limbus, based on the use of SDS (protocol P1), SDS + NaCl (P2), SDS + triton X-100 + SDC + enzymatic treatment (P3), SDS + triton X-100 + SDC + enzymatic treatment + trypsin (P4), sulfobetains + DNAse (P5), sulfobetains + SDC + DNAse (P6) and SDC + DNAse (P7). The decellularization efficiency of each protocol, biocompatibility and safety, as well as their capability to support cell attachment and differentiation, were evaluated. Results: Results showed that the use of protocols P1 to P4, based on strong ionic detergents such as SDS, was not efficient for decellularizing the human limbus. Conversely, protocols P5, P6 and P7 removed more than 95% of DNA while preserving 60–100% of the extracellular matrix components. These protocols were biocompatible, as macrophages cultured with decellularized scaffolds were viable and differentiated to the pro-regenerative M2 phenotype (CD163/CD86 ratio > 2) without inducing a significant increase in reactive oxygen species (ROS). Protocols P6 and P7 supported cell attachment, survival and differentiation of corneal epithelial cells and four types of mesenchymal stem cells cultured on the surface of these scaffolds. Cellularized limbi showed positive expression of several limbal cell markers, especially in scaffolds decellularized with protocol P6. Conclusions: These results support the use of protocol P6 for the generation of human limbal substitutes by tissue engineering using decellularized human limbi. Future studies should determine the clinical potential of the regenerative biomaterial generated in patients with structural limbal damage, particularly in patients with chemical burns and aniridia, where conventional stem cell therapies fail. Full article
(This article belongs to the Section Drug Targeting and Design)
Show Figures

Graphical abstract

14 pages, 509 KB  
Review
Sepsis and the Liver
by Eleni V. Geladari, Anastasia-Amalia C. Kalergi, Apostolos A. Evangelopoulos and Vasileios A. Sevastianos
Diseases 2025, 13(12), 388; https://doi.org/10.3390/diseases13120388 - 28 Nov 2025
Viewed by 332
Abstract
Background/Objectives: Sepsis-associated liver injury (SALI) is a critical and often early complication of sepsis, defined by distinct hyper-inflammatory and immunosuppressive phases that shape patient phenotypes. Methods: Characterizing these phases establishes a foundation for immunomodulation strategies tailored to individual immune responses, as discussed subsequently. [...] Read more.
Background/Objectives: Sepsis-associated liver injury (SALI) is a critical and often early complication of sepsis, defined by distinct hyper-inflammatory and immunosuppressive phases that shape patient phenotypes. Methods: Characterizing these phases establishes a foundation for immunomodulation strategies tailored to individual immune responses, as discussed subsequently. Results: The initial inflammatory response activates pathways such as NF-κB and the NLRP3 inflammasome, leading to a cytokine storm that damages hepatocytes and is frequently associated with higher SOFA scores and a higher risk of 28-day mortality. Kupffer cells and infiltrating neutrophils exacerbate hepatic injury by releasing proinflammatory cytokines and reactive oxygen species, thereby causing cellular damage and prolonging ICU stays. During the subsequent immunosuppressive phase, impaired infection control and tissue repair can result in recurrent hospital-acquired infections and a poorer prognosis. Concurrently, hepatocytes undergo significant metabolic disturbances, notably impaired fatty acid oxidation due to downregulation of transcription factors such as PPARα and HNF4α. This metabolic alteration corresponds with worsening liver function tests, which may reflect the severity of liver failure in clinical practice. Mitochondrial dysfunction, driven by oxidative stress and defective autophagic quality control, impairs cellular energy production and induces hepatocyte death, which is closely linked to declining liver function and increased mortality. The gut-liver axis plays a central role in SALI pathogenesis, as sepsis-induced gut dysbiosis and increased intestinal permeability allow bacterial products, including lipopolysaccharides, to enter the portal circulation and further inflame the liver. This process is associated with sepsis-related liver failure and greater reliance on vasopressor support. Protective microbial metabolites, such as indole-3-propionic acid (IPA), decrease significantly during sepsis, removing key anti-inflammatory signals and potentially prolonging recovery. Clinically, SALI most commonly presents as septic cholestasis with elevated bilirubin and mild transaminase changes, although conventional liver function tests are insufficiently sensitive for early detection. Novel biomarkers, including protein panels and non-coding RNAs, as well as dynamic liver function tests such as LiMAx (currently in phase II diagnostics) and ICG-PDR, offer promise for improved diagnosis and prognostication. Specifying the developmental stage of these biomarkers, such as identifying LiMAx as phase II, informs investment priorities and translational readiness. Current management is primarily supportive, emphasizing infection control and organ support. Investigational therapies include immunomodulation tailored to immune phenotypes, metabolic and mitochondrial-targeted agents such as pemafibrate and dichloroacetate, and interventions to restore gut microbiota balance, including probiotics and fecal microbiota transplantation. However, translational challenges remain due to limitations of animal models and patient heterogeneity. Conclusion: Future research should focus on developing representative models, validating biomarkers, and conducting clinical trials to enable personalized therapies that modulate inflammation, restore metabolism, and repair the gut-liver axis, with the goal of improving outcomes in SALI. Full article
(This article belongs to the Section Gastroenterology)
Show Figures

Figure 1

19 pages, 491 KB  
Review
Rewiring T Cell Metabolism to Enhance CAR T Cell Function in Solid Tumor Microenvironments
by Alex Wade Song and Xiaotong Song
Pharmaceutics 2025, 17(12), 1520; https://doi.org/10.3390/pharmaceutics17121520 - 26 Nov 2025
Viewed by 596
Abstract
Background/Objectives: Chimeric antigen receptor (CAR) T cells have shown remarkable clinical success in certain blood cancers but remain largely ineffective in solid tumors. A major reason for this limitation is the hostile tumor microenvironment, which restricts oxygen and nutrients while producing toxic [...] Read more.
Background/Objectives: Chimeric antigen receptor (CAR) T cells have shown remarkable clinical success in certain blood cancers but remain largely ineffective in solid tumors. A major reason for this limitation is the hostile tumor microenvironment, which restricts oxygen and nutrients while producing toxic metabolites that suppress immune cell activity. This review aims to examine how targeted metabolic reprogramming can overcome these barriers and improve CAR T cell performance. Methods: We evaluated preclinical and translational studies that focused on engineering CAR T cells to resist hypoxia, improve nutrient utilization, reduce metabolic exhaustion, and counteract suppressive metabolites in solid tumors. Results: Emerging strategies include engineering resistance to low oxygen and high lactate, enhancing nutrient uptake through transporter overexpression, and blocking inhibitory pathways such as those driven by adenosine. These approaches improve CAR T cell persistence, memory formation, and cytotoxic function in challenging tumor environments. Conclusions: Integrating metabolic reprogramming with conventional CAR design is essential to unlock the full potential of CAR T therapy against solid tumors. Continued innovation in this area will be critical for translating laboratory advances into effective clinical treatments. Full article
Show Figures

Figure 1

21 pages, 1204 KB  
Review
From Nature to Nanomedicine: Green-Synthesized Metal Oxide Nanoparticles for Oral Cancer Drug Delivery
by Doaa S. R. Khafaga, Youssef Basem, Mariam Mohamed Ali, Rawan S. Elsharkawy, Ayda H. El-Gouhari and Shimaa S. Attia
Nanomaterials 2025, 15(23), 1767; https://doi.org/10.3390/nano15231767 - 25 Nov 2025
Viewed by 512
Abstract
Oral cancer represents one of the most prevalent malignancies worldwide, characterized by high morbidity and mortality rates primarily due to late diagnosis, limited therapeutic efficacy, systemic toxicity, and recurrence following conventional treatments. Traditional chemotherapeutic drugs, while effective to a certain extent, often suffer [...] Read more.
Oral cancer represents one of the most prevalent malignancies worldwide, characterized by high morbidity and mortality rates primarily due to late diagnosis, limited therapeutic efficacy, systemic toxicity, and recurrence following conventional treatments. Traditional chemotherapeutic drugs, while effective to a certain extent, often suffer from poor bioavailability, nonspecific targeting, and multidrug resistance, highlighting the importance of innovative therapeutic strategies. Nanomedicine has emerged as a promising alternative, providing site-specific delivery, enhanced drug stability, and improved therapeutic outcomes. Among various nanoparticles (NPs), metal oxide nanoparticles (MONPs), such as zinc oxide, titanium dioxide, and copper oxide, have demonstrated potent anticancer activity due to their high surface area, tunable physicochemical properties, and ability to generate reactive oxygen species (ROS). Recent progress in green synthesis approaches, employing plant extracts, microbes, and biopolymers as reducing and stabilizing agents, has further advanced the development of biocompatible and eco-friendly NPs. These green-synthesized NPs minimize toxic byproducts and allow their functionalization with herbal compounds and conventional drugs, offering synergistic effects against oral cancer. This review highlights the limitations of traditional treatments, examines the role of nanomedicine, and discusses the application of green-synthesized MONPs as drug delivery platforms for oral cancer management. It also addresses challenges such as standardization, scalability, safety concerns, and regulatory barriers, while outlining future perspectives that integrate green nanotechnology with precision medicine. Collectively, green nanomedicine offers a sustainable and innovative paradigm with the potential to revolutionize oral cancer therapy. Full article
(This article belongs to the Special Issue Advances in Nanomedicine Biotechnologies (Second Edition))
Show Figures

Graphical abstract

16 pages, 1960 KB  
Article
Photodynamic Inactivation Enhances Antibiotic Efficacy Without Affecting Drug Stability: Insights into Photosensitizer–Antibiotic Combination Therapies
by Rocío B. Acosta, Edgardo N. Durantini and Mariana B. Spesia
Int. J. Mol. Sci. 2025, 26(23), 11267; https://doi.org/10.3390/ijms262311267 - 21 Nov 2025
Viewed by 298
Abstract
Photodynamic inactivation (PDI) represents a promising strategy to overcome bacterial resistance by combining light, oxygen, and a photosensitizer (PS) to generate reactive oxygen species (ROS) that damage essential cellular components. Combining PDI with conventional antibiotics (ATBs) may further enhance bacterial eradication through complementary [...] Read more.
Photodynamic inactivation (PDI) represents a promising strategy to overcome bacterial resistance by combining light, oxygen, and a photosensitizer (PS) to generate reactive oxygen species (ROS) that damage essential cellular components. Combining PDI with conventional antibiotics (ATBs) may further enhance bacterial eradication through complementary mechanisms. In this study, the tetracationic 5,10,15,20-tetra(4-N,N,N-trimethylammoniophenyl)porphyrin (TMAP4+) was evaluated in combination with ATBs: ampicillin (AMP) and rifampicin (RIF) against Staphylococcus aureus and cephalexin (CFX) against Escherichia coli. The photostability of all agents was assessed under the experimental irradiation conditions, and no evidence of physical interaction between TMAP4+ and the ATBs was detected. AMP and CFX remained photostable, while RIF exhibited only minimal photodegradation under white light, confirming its stability during PDI treatments. The antimicrobial assays revealed that irradiation significantly enhanced the bactericidal activity of TMAP4+. When combined with ATBs, photoactivated TMAP4+ led to a pronounced reduction in the minimum inhibitory concentration (MIC) values of AMP and RIF for S. aureus and of CFX for E. coli, indicating additive effects. Growth curve analyses corroborated these results, showing delayed bacterial growth and decreased maximal optical densities in the combined treatments compared to single agents. Overall, these findings demonstrate that the photodynamic process can potentiate the antimicrobial effect of conventional ATBs without compromising their stability, supporting the potential of PS–ATB combination therapies as a valuable approach to improve antibacterial efficacy and mitigate ATB resistance. Full article
(This article belongs to the Special Issue New Molecular Insights into Antimicrobial Photo-Treatments)
Show Figures

Figure 1

38 pages, 504 KB  
Review
Factors Influencing the Biological Effects of FLASH Irradiation
by Sergey Igorevich Glukhov, Elena Ananievna Kuznetsova and Sergey Vsevolodovich Akulinichev
Antioxidants 2025, 14(11), 1372; https://doi.org/10.3390/antiox14111372 - 19 Nov 2025
Viewed by 707
Abstract
Among the methods for increasing the specificity of tumor radiotherapy, FLASH radiotherapy (FLASH-RT) stands out, having recently entered clinical trials. A distinctive feature of this treatment method is the delivery of a therapeutic dose in a fraction of a second with a typical [...] Read more.
Among the methods for increasing the specificity of tumor radiotherapy, FLASH radiotherapy (FLASH-RT) stands out, having recently entered clinical trials. A distinctive feature of this treatment method is the delivery of a therapeutic dose in a fraction of a second with a typical mean dose rate greater than 40 Gy/s. In addition to improved patient comfort and a shorter hospital stay, this therapy potentially carries a lower risk of radiation-related side effects due to reduced damage to normal tissues. Numerous preclinical and in vivo laboratory trials of FLASH-RT have demonstrated that, in addition to reducing the severity of radiation-related complications, FLASH radiotherapy has antitumor efficacy similar to conventional radiotherapy. Partly reduced radiotoxicity after such a dose rate delivery obtained, in a broader radiobiological sense, an eponymous term FLASH effect. Although the first clinical trials aimed to evaluate the safety and efficiency of FLASH-RT against bone metastases (FAST-01/02), melanoma skin metastases (IMPulse, Flash-Skin I), Squamous Cell Carcinoma, or Basal Cell Carcinoma (LANCE) have already started or even finished and showed promising results (FAST-01), the radiobiological basis of the FLASH effect is far from a complete explanation. The fundamental factors explaining the nature of the FLASH effect are mainly considered to be the following: (1) changes in the balance of water radiolysis products and a decrease in the generation of stable reactive oxygen species (ROS), (2) differential oxygen depletion, depending on the initial oxygen concentration in tissues, and (3) physiological and metabolic, gene expression and probably epigenetic shifts in response to irradiation in normal and tumor cells. The main purpose of this review is the systematization of the radiobiological manifestations of the FLASH effect together with a consideration of the elementary processes laying in the basis of the FLASH effect in order to actualize rationale and future application developments of FLASH-RT. Full article
(This article belongs to the Special Issue Oxidative Stress, Antioxidants, and Mechanisms in FLASH Radiotherapy)
Show Figures

Graphical abstract

15 pages, 1064 KB  
Article
Muscle Unloading During Exercise: Comparative Effects of Conventional Oxygen, NIV, and High-Flow Therapy on Neural Drive in Severe COPD
by Javier Sayas-Catalán, Victoria Villena Garrido, Cristina Lalmolda, Ana Hernández-Voth, Marta Corral-Blanco, Miguel Jiménez-Gómez, Laura González-Ramos and Manel Luján
J. Clin. Med. 2025, 14(22), 8150; https://doi.org/10.3390/jcm14228150 - 17 Nov 2025
Viewed by 282
Abstract
Objectives: This study aimed to evaluate how non-invasive ventilation (NIV) and high-flow nasal cannula therapy (HFT) versus conventional oxygen therapy (COT) affect neural ventilatory drive during exercise in patients with severe chronic obstructive pulmonary disease (COPD). Methods: We conducted an experimental, [...] Read more.
Objectives: This study aimed to evaluate how non-invasive ventilation (NIV) and high-flow nasal cannula therapy (HFT) versus conventional oxygen therapy (COT) affect neural ventilatory drive during exercise in patients with severe chronic obstructive pulmonary disease (COPD). Methods: We conducted an experimental, controlled study with one arm and three different conditions for the same cohort. After initial testing on conventional oxygen therapy (COT), patients exercised under NIV and HFT in sequential days and a random order. Participants: Twenty patients (mean age 60 years old (SD 3.9), 6 female) with severe COPD (30% women) on home NIV as a bridge to lung transplantation were enrolled in this study, with a mean FEV1 of 19.78% predicted and marked hyperinflation. Protocol: Participants performed constant-load cycling exercises at 75% maximum tolerated workload under three conditions: COT, NIV, and HFT. Neuro-respiratory drive (NRD) was measured using surface parasternal and sternocleidomastoid electromyography, and mixed ANOVA was performed to analyze repeated measures across conditions. Results: In total, 20 patients were included in this study. NIV demonstrated superior performance, with 60% lower NRD compared to COT (488.81 µV vs. 1180.63 µV, p < 0.05). HFT showed intermediate effects (807.8 µV). NIV also achieved greater reduction in respiratory rate (4.2 breaths/min), lower perceived exertion (Borg score decrease: 1.8 points), and more pronounced CO2 reduction (5.3 mmHg) compared to both COT and HFT. Conclusions: NIV significantly reduces NRD during exercise in severe COPD patients compared to HFT and COT. This supports its use as a valuable adjunct to pulmonary rehabilitation in severe COPD. Full article
Show Figures

Figure 1

13 pages, 1848 KB  
Article
Photodynamic Therapy Modulates pri-miRNA Expression in C. albicans-Infected HEK-293 Cells: An In Vitro Study
by Cinzia Casu, Andrea Butera, Alessandra Scano, Andrea Scribante, Valentino Natoli, Mara Pinna, Sara Fais and Germano Orrù
Curr. Issues Mol. Biol. 2025, 47(11), 949; https://doi.org/10.3390/cimb47110949 - 14 Nov 2025
Viewed by 448
Abstract
Oral infections caused by Candida spp. represent a major health concern due to the increasing resistance of these fungi to conventional antifungal agents. Photodynamic therapy (PDT) is a treatment based on the use of light at a specific wavelength that activates a photosensitizer [...] Read more.
Oral infections caused by Candida spp. represent a major health concern due to the increasing resistance of these fungi to conventional antifungal agents. Photodynamic therapy (PDT) is a treatment based on the use of light at a specific wavelength that activates a photosensitizer (PS) in the presence of oxygen. The activated PS selectively binds to infected cells and induces apoptosis through the generation of reactive oxygen species (ROS). Previous biomolecular studies on Candida albicans have demonstrated that its infection triggers characteristic molecular signals, such as miRNA-146a and miRNA-155, which serve as inflammatory markers. This in vitro study aimed to evaluate the impact of PDT on the expression of their primary transcripts (pri-miRNAs) in a cell culture model of C. albicans infection. Human embryonic kidney (HEK-293) cells were infected with a multidrug-resistant strain of C. albicans (CA97) and subsequently exposed to curcumin-based PDT activated by blue light (470 nm). The expression of pri-miRNAs 146a and 155 was assessed before and after PDT treatment for each experimental group. The expression levels of pri-miRNAs increased approximately 2- to 3.5-fold following C. albicans infection but returned to baseline values after PDT treatment. The evaluation of pri-miRNAs 146a/155 may serve as a valuable research tool for monitoring early inflammatory responses induced by Candida infection, as well as a sensitive biomarker for assessing the effectiveness of photodynamic therapy in an in vitro cell culture model. Full article
(This article belongs to the Section Biochemistry, Molecular and Cellular Biology)
Show Figures

Figure 1

21 pages, 2520 KB  
Article
Dichloroacetic Acid Enhances Photodynamic Therapy-Induced Regulated Cell Death in PANC-1 Pancreatic Cancer Cell Line
by Adeolu S. Oluremi, Krishnaswamy Kannan and Nawab Ali
Int. J. Mol. Sci. 2025, 26(22), 11031; https://doi.org/10.3390/ijms262211031 - 14 Nov 2025
Viewed by 465
Abstract
Pancreatic ductal adenocarcinoma (PDAC) is a highly lethal malignancy characterized by late-stage diagnosis, dense stromal barriers, and resistance to conventional therapies. The tumor microenvironment (TME), marked by hypoxia, aberrant vasculature, and metabolic reprogramming, supports tumor persistence and immune evasion. Targeting metabolic and oxidative [...] Read more.
Pancreatic ductal adenocarcinoma (PDAC) is a highly lethal malignancy characterized by late-stage diagnosis, dense stromal barriers, and resistance to conventional therapies. The tumor microenvironment (TME), marked by hypoxia, aberrant vasculature, and metabolic reprogramming, supports tumor persistence and immune evasion. Targeting metabolic and oxidative vulnerabilities in the TME offers a promising strategy to improve treatment outcomes. This study evaluated the combined effects of photodynamic therapy (PDT) using 5-aminolevulinic acid (5-ALA), a precursor to the natural photosensitizer protoporphyrin IX (PpIX), and dichloroacetic acid (DCA), a mitochondrial function modulator, in the KRAS-mutated PANC-1 pancreatic cancer cell line. The combination of 5-ALA–PDT and DCA significantly reduced cell viability compared with either treatment alone. Mechanistic analyses revealed activation of multiple regulated cell death pathways, including mitochondria-mediated apoptosis, immunogenic cell death (ICD), and ferroptosis. This was evidenced by increased reactive oxygen species (ROS), loss of mitochondrial membrane potential (ΔΨm), release of danger-associated molecular patterns (DAMPs) such as ATP, and lipid peroxidation. DCA amplified PDT-induced oxidative stress, overcoming redox defenses and enhancing ferroptotic and immunogenic responses. These findings suggest that combining DCA with PDT enhances multimodal cell death in PDAC, providing a rationale for further in vivo studies to validate this redox–metabolic approach to treating chemoresistant pancreatic tumors. Full article
(This article belongs to the Collection Feature Papers Collection in Biochemistry)
Show Figures

Graphical abstract

16 pages, 545 KB  
Review
Evolving Management of Acute Pulmonary Embolism with Extracorporeal Membrane Oxygenation—A Narrative Review
by Joseph P. Hart and Mark G. Davies
J. Clin. Med. 2025, 14(22), 8004; https://doi.org/10.3390/jcm14228004 - 11 Nov 2025
Viewed by 925
Abstract
Acute pulmonary embolism (APE) carries significant 30-day mortality and morbidity. When APE is characterized by progressive hypoxia, hypotension, and right ventricular dysfunction, the risk of cardiovascular collapse and cardiac arrest is high, and intervention is recommended. As a result, there has been increasing [...] Read more.
Acute pulmonary embolism (APE) carries significant 30-day mortality and morbidity. When APE is characterized by progressive hypoxia, hypotension, and right ventricular dysfunction, the risk of cardiovascular collapse and cardiac arrest is high, and intervention is recommended. As a result, there has been increasing impetus to utilize extracorporeal membrane oxygenation (ECMO) to provide rapid oxygenation support, immediate reduction in right ventricular (RV) overload, and hemodynamic support. Veno-arterial-ECMO modality is deployed to provide hemodynamic stability and restore tissue oxygenation and provides a bridge to recovery from percutaneous and open APE therapy. While many patients are placed on ECMO for a short period of time to treat APE, applying ECMO over an extended period pf time carries substantial multisystem morbidity due to systemic inflammatory response, hemorrhagic stroke, renal dysfunction, and bleeding. It appears that the initiation of ECMO alone, with or without administration of systemic thrombolysis, will not improve outcomes over conventional therapy for high-risk APE. The current literature demonstrates that ECMO is best paired with open or percutaneous thrombectomy to reduce or eliminate the clot burden and rapidly stabilize cardiovascular status; these dual outcomes translate into patient survival. However, a series of meta-analyses have not demonstrated that the use of ECMO in hemodynamically unstable APE results in a significant survival advantage compared to patients treated without ECMO. Full article
(This article belongs to the Special Issue Pulmonary Embolism: Clinical Advances and Future Opportunities)
Show Figures

Figure 1

23 pages, 2369 KB  
Review
ECMO in Refractory Septic Shock: Patient Selection, Timing and Hemodynamic Targets
by Debora Emanuela Torre and Carmelo Pirri
J. Clin. Med. 2025, 14(22), 7904; https://doi.org/10.3390/jcm14227904 - 7 Nov 2025
Viewed by 1038
Abstract
Background: Septic shock remains a major cause of mortality in critical care, driven by profound vasoplegia, myocardial depression and refractory circulatory collapse. Conventional therapy occasionally fails to restore adequate perfusion, leading to life-threatening multi-organ failure. Methods: This narrative review examines current evidence [...] Read more.
Background: Septic shock remains a major cause of mortality in critical care, driven by profound vasoplegia, myocardial depression and refractory circulatory collapse. Conventional therapy occasionally fails to restore adequate perfusion, leading to life-threatening multi-organ failure. Methods: This narrative review examines current evidence on veno-arterial extracorporeal membrane oxygenation (V-A ECMO) as a salvage strategy for refractory septic shock, focusing on the pathophysiological rationale, patient selection, timing of initiation and hemodynamic management. Results: Data from observational studies and registry analyses suggest that V-A ECMO may improve survival in patients with septic cardiomyopathy (SCM), with reported survival rates approaching 40% in selected adult cohorts and over 50% in pediatric populations. Early initiation, phenotype-guided selection and precise hemodynamic titration are critical to optimize outcomes. Conclusions: The role of ECMO in septic shock remains controversial and should be restricted to experienced centers and well-defined phenotypes. Future research must refine selection criteria, standardize support strategies and evaluate long-term functional recovery beyond survival. Full article
(This article belongs to the Special Issue Cardiac Surgery: Clinical Advances)
Show Figures

Graphical abstract

Back to TopTop