Sign in to use this feature.

Years

Between: -

Subjects

remove_circle_outline
remove_circle_outline
remove_circle_outline

Journals

Article Types

Countries / Regions

Search Results (29)

Search Parameters:
Keywords = connexin 43 hemichannel

Order results
Result details
Results per page
Select all
Export citation of selected articles as:
20 pages, 699 KB  
Review
Overexpression of Cx43: Is It an Effective Approach for the Treatment of Cardiovascular Diseases?
by Kerstin Boengler, Beatrice Mantuano, Shira Toledano, Ofer Binah and Rainer Schulz
Biomolecules 2025, 15(3), 370; https://doi.org/10.3390/biom15030370 - 4 Mar 2025
Cited by 5 | Viewed by 3355
Abstract
In the heart, Connexin 43 (Cx43) is involved in intercellular communication through gap junctions and exosomes. In addition, Cx43-formed hemichannels at the plasma membrane are important for ion homeostasis and cellular volume regulation. Through its localization within nuclei and mitochondria, Cx43 influences the [...] Read more.
In the heart, Connexin 43 (Cx43) is involved in intercellular communication through gap junctions and exosomes. In addition, Cx43-formed hemichannels at the plasma membrane are important for ion homeostasis and cellular volume regulation. Through its localization within nuclei and mitochondria, Cx43 influences the function of the respective organelles. Several cardiovascular diseases such as heart failure, ischemia/reperfusion injury, hypertrophic cardiomyopathy and arrhythmias are characterized by Cx43 downregulation and a dysregulated Cx43 function. Accordingly, a putative therapeutic approach of these diseases would include the induction of Cx43 expression in the damaged heart, albeit such induction may have both beneficial and detrimental effects. In this review we discuss the consequences of increasing cardiac Cx43 expression, and discuss this manipulation as a strategy for the treatment of cardiovascular diseases. Full article
(This article belongs to the Special Issue Gap Junctions and Connexins in Health and Disease, 2nd Edition)
Show Figures

Figure 1

17 pages, 11548 KB  
Article
Tonabersat Significantly Reduces Disease Progression in an Experimental Mouse Model of Multiple Sclerosis
by Andrea Kwakowsky, Bhavya Chawdhary, Antonio de Souza, Emily Meyer, Andrew H. Kaye, Colin R. Green, Stanley S. Stylli and Helen Danesh-Meyer
Int. J. Mol. Sci. 2023, 24(24), 17454; https://doi.org/10.3390/ijms242417454 - 14 Dec 2023
Cited by 6 | Viewed by 2985
Abstract
Multiple sclerosis (MS) is a neurodegenerative disease marked by chronic neuroinflammation thought to be mediated by the inflammasome pathway. Connexin 43 (Cx43) hemichannels contribute to the activation of the inflammasome through the release of adenosine triphosphate (ATP) inflammasome activation signals. The objective of [...] Read more.
Multiple sclerosis (MS) is a neurodegenerative disease marked by chronic neuroinflammation thought to be mediated by the inflammasome pathway. Connexin 43 (Cx43) hemichannels contribute to the activation of the inflammasome through the release of adenosine triphosphate (ATP) inflammasome activation signals. The objective of the study was to evaluate if the Cx43 hemichannel blocker, tonabersat, is effective in modulating the inflammatory response and reducing disability in the myelin oligodendrocyte glycoprotein 35–55-induced experimental autoimmune encephalomyelitis (MOG35–55 EAE) model of MS. Here, we show that the Cx43 hemichannel blocking drug, tonabersat, significantly reduced expression of neuroinflammatory markers for microglial activation (ionized calcium-binding adapter molecule 1 (Iba1)) and astrogliosis (glial fibrillary acidic protein (GFAP)) while preserving myelin basic protein (MBP) expression levels in the corpus callosum, motor cortex, and striatum regions of the brain in MOG35–55 EAE mice. Reduced NOD-like receptor protein 3 (NLRP3) inflammasome complex assembly and Caspase-1 activation confirmed the drug’s mode of action. MOG35–55 EAE mice showed clinical signs of MS, but MOG35–55 EAE mice treated with tonabersat retained behavior closer to normal. These data suggest that clinical trial phase IIb-ready tonabersat may merit further investigation as a promising candidate for MS treatment. Full article
Show Figures

Figure 1

14 pages, 2651 KB  
Article
Skeletal Muscle Atrophy Induced by Diabetes Is Mediated by Non-Selective Channels and Prevented by Boldine
by Luis A. Cea, Walter Vásquez, Romina Hernández-Salinas, Alejandra Z. Vielma, Mario Castillo-Ruiz, Victoria Velarde, Magdiel Salgado and Juan C. Sáez
Biomolecules 2023, 13(4), 708; https://doi.org/10.3390/biom13040708 - 21 Apr 2023
Cited by 16 | Viewed by 3482
Abstract
Individuals with diabetes mellitus present a skeletal muscle myopathy characterized by atrophy. However, the mechanism underlying this muscular alteration remains elusive, which makes it difficult to design a rational treatment that could avoid the negative consequences in muscles due to diabetes. In the [...] Read more.
Individuals with diabetes mellitus present a skeletal muscle myopathy characterized by atrophy. However, the mechanism underlying this muscular alteration remains elusive, which makes it difficult to design a rational treatment that could avoid the negative consequences in muscles due to diabetes. In the present work, the atrophy of skeletal myofibers from streptozotocin-induced diabetic rats was prevented with boldine, suggesting that non-selective channels inhibited by this alkaloid are involved in this process, as has previously shown for other muscular pathologies. Accordingly, we found a relevant increase in sarcolemma permeability of skeletal myofibers of diabetic animals in vivo and in vitro due to de novo expression of functional connexin hemichannels (Cx HCs) containing connexins (Cxs) 39, 43, and 45. These cells also expressed P2X7 receptors, and their inhibition in vitro drastically reduced sarcolemma permeability, suggesting their participation in the activation of Cx HCs. Notably, sarcolemma permeability of skeletal myofibers was prevented by boldine treatment that blocks Cx43 and Cx45 HCs, and now we demonstrated that it also blocks P2X7 receptors. In addition, the skeletal muscle alterations described above were not observed in diabetic mice with myofibers deficient in Cx43/Cx45 expression. Moreover, murine myofibers cultured for 24 h in high glucose presented a drastic increase in sarcolemma permeability and levels of NLRP3, a molecular member of the inflammasome, a response that was also prevented by boldine, suggesting that, in addition to the systemic inflammatory response found in diabetes, high glucose can promote the expression of functional Cx HCs and activation of the inflammasome in skeletal myofibers. Therefore, Cx43 and Cx45 HCs play a critical role in myofiber degeneration, and boldine could be considered a potential therapeutic agent to treat muscular complications due to diabetes. Full article
(This article belongs to the Section Natural and Bio-derived Molecules)
Show Figures

Figure 1

16 pages, 7746 KB  
Article
Astroglial Connexin 43 Regulates Synaptic Vesicle Release at Hippocampal Synapses
by Giselle Cheung, Oana Chever, Astrid Rollenhagen, Nicole Quenech’du, Pascal Ezan, Joachim H. R. Lübke and Nathalie Rouach
Cells 2023, 12(8), 1133; https://doi.org/10.3390/cells12081133 - 11 Apr 2023
Cited by 7 | Viewed by 3645
Abstract
Connexin 43, an astroglial gap junction protein, is enriched in perisynaptic astroglial processes and plays major roles in synaptic transmission. We have previously found that astroglial Cx43 controls synaptic glutamate levels and allows for activity-dependent glutamine release to sustain physiological synaptic transmissions and [...] Read more.
Connexin 43, an astroglial gap junction protein, is enriched in perisynaptic astroglial processes and plays major roles in synaptic transmission. We have previously found that astroglial Cx43 controls synaptic glutamate levels and allows for activity-dependent glutamine release to sustain physiological synaptic transmissions and cognitiogns. However, whether Cx43 is important for the release of synaptic vesicles, which is a critical component of synaptic efficacy, remains unanswered. Here, using transgenic mice with a glial conditional knockout of Cx43 (Cx43−/−), we investigate whether and how astrocytes regulate the release of synaptic vesicles from hippocampal synapses. We report that CA1 pyramidal neurons and their synapses develop normally in the absence of astroglial Cx43. However, a significant impairment in synaptic vesicle distribution and release dynamics were observed. In particular, the FM1-43 assays performed using two-photon live imaging and combined with multi-electrode array stimulation in acute hippocampal slices, revealed a slower rate of synaptic vesicle release in Cx43−/− mice. Furthermore, paired-pulse recordings showed that synaptic vesicle release probability was also reduced and is dependent on glutamine supply via Cx43 hemichannel (HC). Taken together, we have uncovered a role for Cx43 in regulating presynaptic functions by controlling the rate and probability of synaptic vesicle release. Our findings further highlight the significance of astroglial Cx43 in synaptic transmission and efficacy. Full article
(This article belongs to the Special Issue 10th Anniversary of Cells—Advances in Cell Microenvironment)
Show Figures

Figure 1

19 pages, 4894 KB  
Article
Upregulation of Sarcolemmal Hemichannels and Inflammatory Transcripts with Neuromuscular Junction Instability during Lower Limb Unloading in Humans
by Giuseppe Sirago, Julián Candia, Martino V. Franchi, Fabio Sarto, Elena Monti, Luana Toniolo, Carlo Reggiani, Emiliana Giacomello, Sandra Zampieri, Lisa M. Hartnell, Giuseppe De Vito, Marco Sandri, Luigi Ferrucci and Marco V. Narici
Biology 2023, 12(3), 431; https://doi.org/10.3390/biology12030431 - 10 Mar 2023
Cited by 9 | Viewed by 3159
Abstract
Human skeletal muscle atrophy and a disproportionate force loss occur within a few days of unloading in space and on Earth, but the underlying mechanisms are not fully understood. Disruption of neuromuscular junction homeostasis has been proposed as one of the possible causes. [...] Read more.
Human skeletal muscle atrophy and a disproportionate force loss occur within a few days of unloading in space and on Earth, but the underlying mechanisms are not fully understood. Disruption of neuromuscular junction homeostasis has been proposed as one of the possible causes. Here, we investigated the potential mechanisms involved in this neuromuscular disruption induced by a 10-day unilateral lower limb suspension (ULLS) in humans. Specifically, we investigated hemichannels’ upregulation, neuromuscular junction and axonal damage, neurotrophins’ receptor downregulation and inflammatory transcriptional signatures. Biomarkers were evaluated at local and systemic levels. At the sarcolemmal level, changes were found to be associated with an increased expression of connexin 43 and pannexin-1. Upregulation of the inflammatory transcripts revealed by deep transcriptomics was found after 10 days of ULLS. The destabilisation of the neuromuscular junction was not accompanied by changes in the secretion of the brain-derived neurotrophic factor and neurotrophin-4, while their receptor, BDNF/NT growth factors receptor (TrkB), decreased. Furthermore, at 5 days of ULLS, there was already a significant upregulation of the serum neurofilament light chain concentration, an established clinical biomarker of axonal injury. At 10 days of ULLS, other biomarkers of early denervation processes appeared. Hence, short periods of muscle unloading induce sarcolemmal hemichannels upregulation, inflammatory transcripts upregulation, neuromuscular junction instability and axonal damage. Full article
(This article belongs to the Section Physiology)
Show Figures

Figure 1

18 pages, 2296 KB  
Review
Hypertensive Nephropathy: Unveiling the Possible Involvement of Hemichannels and Pannexons
by Claudia M. Lucero, Juan Prieto-Villalobos, Lucas Marambio-Ruiz, Javiera Balmazabal, Tanhia F. Alvear, Matías Vega, Paola Barra, Mauricio A. Retamal, Juan A. Orellana and Gonzalo I. Gómez
Int. J. Mol. Sci. 2022, 23(24), 15936; https://doi.org/10.3390/ijms232415936 - 14 Dec 2022
Cited by 19 | Viewed by 9306
Abstract
Hypertension is one of the most common risk factors for developing chronic cardiovascular diseases, including hypertensive nephropathy. Within the glomerulus, hypertension causes damage and activation of mesangial cells (MCs), eliciting the production of large amounts of vasoactive and proinflammatory agents. Accordingly, the activation [...] Read more.
Hypertension is one of the most common risk factors for developing chronic cardiovascular diseases, including hypertensive nephropathy. Within the glomerulus, hypertension causes damage and activation of mesangial cells (MCs), eliciting the production of large amounts of vasoactive and proinflammatory agents. Accordingly, the activation of AT1 receptors by the vasoactive molecule angiotensin II (AngII) contributes to the pathogenesis of renal damage, which is mediated mostly by the dysfunction of intracellular Ca2+ ([Ca2+]i) signaling. Similarly, inflammation entails complex processes, where [Ca2+]i also play crucial roles. Deregulation of this second messenger increases cell damage and promotes fibrosis, reduces renal blood flow, and impairs the glomerular filtration barrier. In vertebrates, [Ca2+]i signaling depends, in part, on the activity of two families of large-pore channels: hemichannels and pannexons. Interestingly, the opening of these channels depends on [Ca2+]i signaling. In this review, we propose that the opening of channels formed by connexins and/or pannexins mediated by AngII induces the ATP release to the extracellular media, with the subsequent activation of purinergic receptors. This process could elicit Ca2+ overload and constitute a feed-forward mechanism, leading to kidney damage. Full article
(This article belongs to the Special Issue State-of-the-Art Molecular Biology in Chile)
Show Figures

Figure 1

15 pages, 2435 KB  
Article
GABAergic Regulation of Astroglial Gliotransmission through Cx43 Hemichannels
by Ivanka Jiménez-Dinamarca, Rachel Reyes-Lizana, Yordan Lemunao-Inostroza, Kevin Cárdenas, Raimundo Castro-Lazo, Francisca Peña, Claudia M. Lucero, Juan Prieto-Villalobos, Mauricio Antonio Retamal, Juan Andrés Orellana and Jimmy Stehberg
Int. J. Mol. Sci. 2022, 23(21), 13625; https://doi.org/10.3390/ijms232113625 - 7 Nov 2022
Cited by 13 | Viewed by 3199
Abstract
Gamma-Aminobutyric acid (GABA) is the primary inhibitory neurotransmitter in the brain. It is produced by interneurons and recycled by astrocytes. In neurons, GABA activates the influx of Cl- via the GABAA receptor or efflux or K+ via the GABAB [...] Read more.
Gamma-Aminobutyric acid (GABA) is the primary inhibitory neurotransmitter in the brain. It is produced by interneurons and recycled by astrocytes. In neurons, GABA activates the influx of Cl- via the GABAA receptor or efflux or K+ via the GABAB receptor, inducing hyperpolarization and synaptic inhibition. In astrocytes, the activation of both GABAA and GABAB receptors induces an increase in intracellular Ca2+ and the release of glutamate and ATP. Connexin 43 (Cx43) hemichannels are among the main Ca2+-dependent cellular mechanisms for the astroglial release of glutamate and ATP. However, no study has evaluated the effect of GABA on astroglial Cx43 hemichannel activity and Cx43 hemichannel-mediated gliotransmission. Here we assessed the effects of GABA on Cx43 hemichannel activity in DI NCT1 rat astrocytes and hippocampal brain slices. We found that GABA induces a Ca2+-dependent increase in Cx43 hemichannel activity in astrocytes mediated by the GABAA receptor, as it was blunted by the GABAA receptor antagonist bicuculline but unaffected by GABAB receptor antagonist CGP55845. Moreover, GABA induced the Cx43 hemichannel-dependent release of glutamate and ATP, which was also prevented by bicuculline, but unaffected by CGP. Gliotransmission in response to GABA was also unaffected by pannexin 1 channel blockade. These results are discussed in terms of the possible role of astroglial Cx43 hemichannel-mediated glutamate and ATP release in regulating the excitatory/inhibitory balance in the brain and their possible contribution to psychiatric disorders. Full article
(This article belongs to the Special Issue State-of-the-Art Molecular Neurobiology in Chile)
Show Figures

Figure 1

17 pages, 4409 KB  
Article
Connexin 43 Channels in Osteocytes Are Necessary for Bone Mass and Skeletal Muscle Function in Aged Male Mice
by Guobin Li, Lan Zhang, Zhe Lu, Baoqiang Yang, Hui Yang, Peng Shang, Jean X. Jiang, Dong’en Wang and Huiyun Xu
Int. J. Mol. Sci. 2022, 23(21), 13506; https://doi.org/10.3390/ijms232113506 - 4 Nov 2022
Cited by 18 | Viewed by 4017
Abstract
Osteoporosis and sarcopenia (termed “Osteosarcopenia”), the twin-aging diseases, are major contributors to reduced bone mass and muscle weakness in the elderly population. Connexin 43 (Cx43) in osteocytes has been previously reported to play vital roles in bone homeostasis and muscle function in mature [...] Read more.
Osteoporosis and sarcopenia (termed “Osteosarcopenia”), the twin-aging diseases, are major contributors to reduced bone mass and muscle weakness in the elderly population. Connexin 43 (Cx43) in osteocytes has been previously reported to play vital roles in bone homeostasis and muscle function in mature mice. The Cx43-formed gap junctions (GJs) and hemichannels (HCs) in osteocytes are important portals for the exchange of small molecules in cell-to-cell and cell-to-extracellular matrix, respectively. However, the roles of Cx43-based GJs and HCs in both bone and muscle aging are still unclear. Here, we used two transgenic mouse models with overexpression of the dominant negative Cx43 mutants primarily in osteocytes driven by the 10-kb Dmp1 promoter, R76W mice (inhibited gap junctions but enhanced hemichannels) and Δ130–136 mice (both gap junction and hemichannels are inhibited), to determine the actions of Cx43-based hemichannels (HCs) and gap junctions (GJs) in the regulation of bone and skeletal muscle from aged mice (18 months) as compared with those from adult mice (10 months). We demonstrated that enhancement of Cx43 HCs reduces bone mass due to increased osteoclast surfaces while the impairment of Cx43 HCs increases osteocyte apoptosis in aged mice caused by reduced PGE2 levels. Furthermore, altered mitochondrial homeostasis with reduced expression of Sirt-1, OPA-1, and Drp-1 resulted in excessive ROS level in muscle soleus (SL) of aged transgenic mice. In vitro, the impairment of Cx43 HCs in osteocytes from aged mice also promoted muscle collagen synthesis through activation of TGFβ/smad2/3 signaling because of reduced PGE2 levels in the PO CM. These findings indicate that the enhancement of Cx43 HCs while GJs are inhibited reduces bone mass, and the impairment of Cx43 HCs inhibits PGE2 level in osteocytes and this reduction promotes muscle collagen synthesis in skeletal muscle through activation of TGFβ/smad2/3 signaling, which together with increased ROS level contributes to reduced muscle force in aged mice. Full article
(This article belongs to the Special Issue Gap Junction Channels and Hemichannels in Health and Disease)
Show Figures

Figure 1

18 pages, 3233 KB  
Article
GJA1/CX43 High Expression Levels in the Cervical Spinal Cord of ALS Patients Correlate to Microglia-Mediated Neuroinflammatory Profile
by Nunzio Vicario, Paola Castrogiovanni, Rosa Imbesi, Sebastiano Giallongo, Giuliana Mannino, Debora Lo Furno, Rosario Giuffrida, Agata Zappalà, Giovanni Li Volti, Daniele Tibullo, Michelino Di Rosa and Rosalba Parenti
Biomedicines 2022, 10(9), 2246; https://doi.org/10.3390/biomedicines10092246 - 10 Sep 2022
Cited by 8 | Viewed by 3457
Abstract
Amyotrophic lateral sclerosis (ALS) is a progressive neurodegenerative disorder affecting motoneurons (MNs) with a fatal outcome. The typical degeneration of cortico-spinal, spinal, and bulbar MNs, observed in post-mortem biopsies, is associated with the activation of neuroimmune cells. GJA1, a member of the connexins [...] Read more.
Amyotrophic lateral sclerosis (ALS) is a progressive neurodegenerative disorder affecting motoneurons (MNs) with a fatal outcome. The typical degeneration of cortico-spinal, spinal, and bulbar MNs, observed in post-mortem biopsies, is associated with the activation of neuroimmune cells. GJA1, a member of the connexins (Cxs) gene family, encodes for connexin 43 (Cx43), a core gap junctions (GJs)- and hemichannels (HCs)-forming protein, involved in cell death, proliferation, and differentiation. Recently, Cx43 expression was found to play a role in ALS pathogenesis. Here, we used microarray and RNA-seq datasets from the NCBI of the spinal cord of control (NDC) and ALS patients, which were stratified according to the GJA1 gene expression. Genes that positively or negatively correlated to GJA1 expression were used to perform a genomic deconvolution analysis (GDA) using neuroimmune signatures. Expression analysis revealed a significantly higher GJA1 expression in the MNs of ALS patients as compared to NDC. Gene deconvolution analysis revealed that positively correlated genes were associated with microglia activation, whereas negatively correlated genes were associated with neuronal activation profiles. Moreover, gene ontology analysis, performed on genes characterizing either microglia or neuronal signature, indicated immune activation or neurogenesis as main biological processes. Finally, using a synthetic analysis of drugs able to revert the GJA1 transcriptomic signatures, we found a specific drug profile for ALS patients with high GJA1 expression levels, composed of amlodipine, sertraline, and prednisolone. In conclusion, our exploratory study suggests GJA1 as a new neuro-immunological gene correlated to microglial cellular profile in the spinal cord of ALS patients. Further studies are warranted to confirm these results and to evaluate the therapeutic potential of drugs able to revert typical GJA1/CX43 signature in ALS patients Full article
(This article belongs to the Special Issue Mechanisms Leading to Neurodegeneration in the ALS and FTD Spectrum)
Show Figures

Figure 1

20 pages, 4762 KB  
Article
TNF-α Plus IL-1β Induces Opposite Regulation of Cx43 Hemichannels and Gap Junctions in Mesangial Cells through a RhoA/ROCK-Dependent Pathway
by Claudia M. Lucero, Lucas Marambio-Ruiz, Javiera Balmazabal, Juan Prieto-Villalobos, Marcelo León, Paola Fernández, Juan A. Orellana, Victoria Velarde, Juan C. Sáez and Gonzalo I. Gómez
Int. J. Mol. Sci. 2022, 23(17), 10097; https://doi.org/10.3390/ijms231710097 - 3 Sep 2022
Cited by 12 | Viewed by 4048
Abstract
Connexin 43 (Cx43) is expressed in kidney tissue where it forms hemichannels and gap junction channels. However, the possible functional relationship between these membrane channels and their role in damaged renal cells remains unknown. Here, analysis of ethidium uptake and thiobarbituric acid reactive [...] Read more.
Connexin 43 (Cx43) is expressed in kidney tissue where it forms hemichannels and gap junction channels. However, the possible functional relationship between these membrane channels and their role in damaged renal cells remains unknown. Here, analysis of ethidium uptake and thiobarbituric acid reactive species revealed that treatment with TNF-α plus IL-1β increases Cx43 hemichannel activity and oxidative stress in MES-13 cells (a cell line derived from mesangial cells), and in primary mesangial cells. The latter was also accompanied by a reduction in gap junctional communication, whereas Western blotting assays showed a progressive increase in phosphorylated MYPT (a target of RhoA/ROCK) and Cx43 upon TNF-α/IL-1β treatment. Additionally, inhibition of RhoA/ROCK strongly antagonized the TNF-α/IL-1β-induced activation of Cx43 hemichannels and reduction in gap junctional coupling. We propose that activation of Cx43 hemichannels and inhibition of cell–cell coupling during pro-inflammatory conditions could contribute to oxidative stress and damage of mesangial cells via the RhoA/ROCK pathway. Full article
(This article belongs to the Special Issue Chemical Regulation of Gap Junction Channels and Hemichannels 2.0)
Show Figures

Figure 1

21 pages, 2605 KB  
Review
Paracrine ADP Ribosyl Cyclase-Mediated Regulation of Biological Processes
by Cecilia Astigiano, Andrea Benzi, Maria Elena Laugieri, Francesco Piacente, Laura Sturla, Lucrezia Guida, Santina Bruzzone and Antonio De Flora
Cells 2022, 11(17), 2637; https://doi.org/10.3390/cells11172637 - 24 Aug 2022
Cited by 7 | Viewed by 3212
Abstract
ADP-ribosyl cyclases (ADPRCs) catalyze the synthesis of the Ca2+-active second messengers Cyclic ADP-ribose (cADPR) and ADP-ribose (ADPR) from NAD+ as well as nicotinic acid adenine dinucleotide phosphate (NAADP+) from NADP+. The best characterized ADPRC in mammals [...] Read more.
ADP-ribosyl cyclases (ADPRCs) catalyze the synthesis of the Ca2+-active second messengers Cyclic ADP-ribose (cADPR) and ADP-ribose (ADPR) from NAD+ as well as nicotinic acid adenine dinucleotide phosphate (NAADP+) from NADP+. The best characterized ADPRC in mammals is CD38, a single-pass transmembrane protein with two opposite membrane orientations. The first identified form, type II CD38, is a glycosylated ectoenzyme, while type III CD38 has its active site in the cytosol. The ectoenzymatic nature of type II CD38 raised long ago the question of a topological paradox concerning the access of the intracellular NAD+ substrate to the extracellular active site and of extracellular cADPR product to its intracellular receptors, ryanodine (RyR) channels. Two different transporters, equilibrative connexin 43 (Cx43) hemichannels for NAD+ and concentrative nucleoside transporters (CNTs) for cADPR, proved to mediate cell-autonomous trafficking of both nucleotides. Here, we discussed how type II CD38, Cx43 and CNTs also play a role in mediating several paracrine processes where an ADPRC+ cell supplies a neighboring CNT-and RyR-expressing cell with cADPR. Recently, type II CD38 was shown to start an ectoenzymatic sequence of reactions from NAD+/ADPR to the strong immunosuppressant adenosine; this paracrine effect represents a major mechanism of acquired resistance of several tumors to immune checkpoint therapy. Full article
Show Figures

Figure 1

16 pages, 2046 KB  
Review
Connexins Signatures of the Neurovascular Unit and Their Physio-Pathological Functions
by Nunzio Vicario and Rosalba Parenti
Int. J. Mol. Sci. 2022, 23(17), 9510; https://doi.org/10.3390/ijms23179510 - 23 Aug 2022
Cited by 19 | Viewed by 4470
Abstract
Central nervous system (CNS) homeostasis is closely linked to the delicate balance of the microenvironment in which different cellular components of the neurovascular unit (NVU) coexist. Intercellular communication plays a pivotal role in exchanges of signaling molecules and mediators essential for survival functions, [...] Read more.
Central nervous system (CNS) homeostasis is closely linked to the delicate balance of the microenvironment in which different cellular components of the neurovascular unit (NVU) coexist. Intercellular communication plays a pivotal role in exchanges of signaling molecules and mediators essential for survival functions, as well as in the removal of disturbing elements that can lead to related pathologies. The specific signatures of connexins (Cxs), proteins which form either gap junctions (GJs) or hemichannels (HCs), represent the biological substrate of the pathophysiological balance. Connexin 43 (Cx43) is undoubtedly one of the most important factors in glia–neuro–vascular crosstalk. Herein, Cxs signatures of every NVU component are highlighted and their critical influence on functional processes in healthy and pathological conditions of nervous microenvironment is reviewed. Full article
(This article belongs to the Special Issue Connexins Multifaceted Aspects in Homeostasis and Disease)
Show Figures

Figure 1

19 pages, 751 KB  
Review
Connexin 43: A Target for the Treatment of Inflammation in Secondary Complications of the Kidney and Eye in Diabetes
by Chelsy L. Cliff, Bethany M. Williams, Christos E. Chadjichristos, Ulrik Mouritzen, Paul E. Squires and Claire E. Hills
Int. J. Mol. Sci. 2022, 23(2), 600; https://doi.org/10.3390/ijms23020600 - 6 Jan 2022
Cited by 13 | Viewed by 6469
Abstract
Of increasing prevalence, diabetes is characterised by elevated blood glucose and chronic inflammation that precedes the onset of multiple secondary complications, including those of the kidney and the eye. As the leading cause of end stage renal disease and blindness in the working [...] Read more.
Of increasing prevalence, diabetes is characterised by elevated blood glucose and chronic inflammation that precedes the onset of multiple secondary complications, including those of the kidney and the eye. As the leading cause of end stage renal disease and blindness in the working population, more than ever is there a demand to develop clinical interventions which can both delay and prevent disease progression. Connexins are membrane bound proteins that can form pores (hemichannels) in the cell membrane. Gated by cellular stress and injury, they open under pathophysiological conditions and in doing so release ‘danger signals’ including adenosine triphosphate into the extracellular environment. Linked to sterile inflammation via activation of the nod-like receptor protein 3 inflammasome, targeting aberrant hemichannel activity and the release of these danger signals has met with favourable outcomes in multiple models of disease, including secondary complications of diabetes. In this review, we provide a comprehensive update on those studies which document a role for aberrant connexin hemichannel activity in the pathogenesis of both diabetic eye and kidney disease, ahead of evaluating the efficacy of blocking connexin-43 specific hemichannels in these target tissues on tissue health and function. Full article
Show Figures

Figure 1

17 pages, 4532 KB  
Article
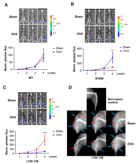
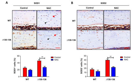
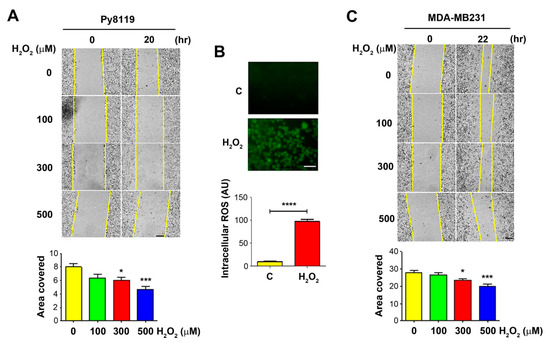
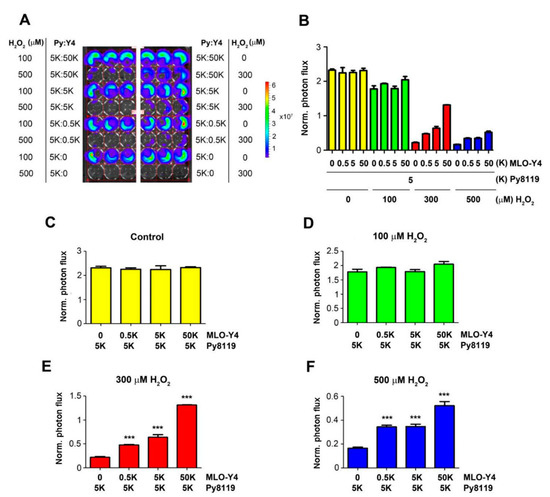
Osteocytic Connexin Hemichannels Modulate Oxidative Bone Microenvironment and Breast Cancer Growth
by Yi Tian, Manuel A. Riquelme, Chao Tu, Yumeng Quan, Xiaowen Liu, Lu-Zhe Sun and Jean X. Jiang
Cancers 2021, 13(24), 6343; https://doi.org/10.3390/cancers13246343 - 17 Dec 2021
Cited by 10 | Viewed by 3258
Abstract
Osteocytes, the most abundant bone cell types embedded in the mineral matrix, express connexin 43 (Cx43) hemichannels that play important roles in bone remodeling and osteocyte survival. Estrogen deficiency decreases osteocytic Cx43 hemichannel activity and causes a loss in osteocytes’ resistance to oxidative [...] Read more.
Osteocytes, the most abundant bone cell types embedded in the mineral matrix, express connexin 43 (Cx43) hemichannels that play important roles in bone remodeling and osteocyte survival. Estrogen deficiency decreases osteocytic Cx43 hemichannel activity and causes a loss in osteocytes’ resistance to oxidative stress (OS). In this study, we showed that OS reduced the growth of both human (MDA-MB-231) and murine (Py8119) breast cancer cells. However, co-culturing these cells with osteocytes reduced the inhibitory effect of OS on breast cancer cells, and this effect was ablated by the inhibition of Cx43 hemichannels. Py8119 cells were intratibially implanted in the bone marrow of ovariectomized (OVX) mice to determine the role of osteocytic Cx43 hemichannels in breast cancer bone metastasis in response to OS. Two transgenic mice overexpressing dominant-negative Cx43 mutants, R76W and Δ130-136, were adopted for this study; the former inhibits gap junctions while the latter inhibits gap junctions and hemichannels. Under normal conditions, Δ130-136 mice had significantly more tumor growth in bone than that in WT and R76W mice. OVX increased tumor growth in R76W but had no significant effect on WT mice. In contrast, OVX reduced tumor growth in Δ130-136 mice. To confirm the role of OS, WT and Δ130-136 mice were administered the antioxidant N-acetyl cysteine (NAC). NAC increased tumor burden and growth in Δ130-136 mice but not in WT mice. Together, the data suggest that osteocytes and Cx43 hemichannels play pivotal roles in modulating the oxidative microenvironment and breast cancer growth in the bone. Full article
Show Figures

Figure 1

15 pages, 1644 KB  
Review
New Insights on the Role of Connexins and Gap Junctions Channels in Adipose Tissue and Obesity
by Jorge Enrique González-Casanova, Samuel Durán-Agüero, Nelson Javier Caro-Fuentes, Maria Elena Gamboa-Arancibia, Tamara Bruna, Valmore Bermúdez and Diana Marcela Rojas-Gómez
Int. J. Mol. Sci. 2021, 22(22), 12145; https://doi.org/10.3390/ijms222212145 - 10 Nov 2021
Cited by 10 | Viewed by 4443
Abstract
Due to the inability to curb the excessive increase in the prevalence of obesity and overweight, it is necessary to comprehend in more detail the factors involved in the pathophysiology and to appreciate more clearly the biochemical and molecular mechanisms of obesity. Thus, [...] Read more.
Due to the inability to curb the excessive increase in the prevalence of obesity and overweight, it is necessary to comprehend in more detail the factors involved in the pathophysiology and to appreciate more clearly the biochemical and molecular mechanisms of obesity. Thus, understanding the biological regulation of adipose tissue is of fundamental relevance. Connexin, a protein that forms intercellular membrane channels of gap junctions and unopposed hemichannels, plays a key role in adipogenesis and in the maintenance of adipose tissue homeostasis. The expression and function of Connexin 43 (Cx43) during the different stages of the adipogenesis are differentially regulated. Moreover, it has been shown that cell–cell communication decreases dramatically upon differentiation into adipocytes. Furthermore, inhibition of Cx43 degradation or constitutive overexpression of Cx43 blocks adipocyte differentiation. In the first events of adipogenesis, the connexin is highly phosphorylated, which is likely associated with enhanced Gap Junction (GJ) communication. In an intermediate state of adipocyte differentiation, Cx43 phosphorylation decreases, as it is displaced from the membrane and degraded through the proteasome; thus, Cx43 total protein is reduced. Cx is involved in cardiac disease as well as in obesity-related cardiovascular diseases. Different studies suggest that obesity together with a high-fat diet are related to the production of remodeling factors associated with expression and distribution of Cx43 in the atrium. Full article
(This article belongs to the Special Issue Connexin and Pannexin Signaling in Health and Disease)
Show Figures

Figure 1

Back to TopTop