Astroglial Connexin 43 Regulates Synaptic Vesicle Release at Hippocampal Synapses
Abstract
1. Introduction
2. Material and Methods
2.1. Mice
2.2. Acute Brain Slice Preparation
2.3. Electrophysiology and Dye Filling
2.4. Isolation of the Synaptosomal Fractions
2.5. Antibodies and Immunoblotting
2.6. Two-Photon Live Imaging of Synaptic Vesicle Recycling at Hippocampal Synapses
2.7. Confocal Image Acquisition
2.8. Neuronal Morphology Reconstruction and Analysis
2.9. Dendritic Spine Analysis
2.10. Serial Section Electron Microscopy and Analysis
2.11. Statistical Analysis
3. Results
3.1. Astroglial Cx43 Does Not Alter the Development of Hippocampal Neurons
3.2. Astroglial Cx43 Regulates the Distribution of Synaptic Vesicles in Hippocampal Synapses
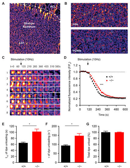
3.3. Astroglial Cx43 Controls Synaptic Vesicle Release in Hippocampal Neurons
4. Discussion
Supplementary Materials
Author Contributions
Funding
Institutional Review Board Statement
Informed Consent Statement
Data Availability Statement
Acknowledgments
Conflicts of Interest
References
- Araque, A.; Parpura, V.; Sanzgiri, R.P.; Haydon, P.G. Tripartite synapses: Glia, the unacknowledged partner. Trends Neurosci. 1999, 22, 208–215. [Google Scholar] [CrossRef]
- Perea, G.; Navarrete, M.; Araque, A. Tripartite synapses: Astrocytes process and control synaptic information. Trends Neurosci. 2009, 32, 421–431. [Google Scholar] [CrossRef]
- Dallerac, G.; Zapata, J.; Rouach, N. Versatile control of synaptic circuits by astrocytes: Where, when and how? Nat. Rev. Neurosci. 2018, 19, 729–743. [Google Scholar] [CrossRef] [PubMed]
- Walz, W. Role of astrocytes in the clearance of excess extracellular potassium. Neurochem. Int. 2000, 36, 291–300. [Google Scholar] [CrossRef] [PubMed]
- Danbolt, N.C. Glutamate uptake. Prog. Neurobiol. 2001, 65, 1–105. [Google Scholar]
- Cheung, G.; Sibille, J.; Zapata, J.; Rouach, N. Activity-Dependent Plasticity of Astroglial Potassium and Glutamate Clearance. Neural Plast. 2015, 2015, 109106. [Google Scholar] [CrossRef] [PubMed]
- Letellier, M.; Park, Y.K.; Chater, T.E.; Chipman, P.H.; Gautam, S.G.; Oshima-Takago, T.; Goda, Y. Astrocytes regulate heterogeneity of presynaptic strengths in hippocampal networks. Proc. Natl. Acad. Sci. USA 2016, 113, E2685–E2694. [Google Scholar] [CrossRef]
- Bak, L.K.; Schousboe, A.; Waagepetersen, H.S. The glutamate/GABA-glutamine cycle: Aspects of transport, neurotransmitter homeostasis and ammonia transfer. J. Neurochem. 2006, 98, 641–653. [Google Scholar] [CrossRef]
- Giaume, C.; McCarthy, K.D. Control of gap-junctional communication in astrocytic networks. Trends Neurosci. 1996, 19, 319–325. [Google Scholar]
- Spray, D.C.; Duffy, H.S.; Scemes, E. Gap junctions in glia. Types, roles, and plasticity. Adv. Exp. Med. Biol. 1999, 468, 339–359. [Google Scholar]
- Pannasch, U.; Rouach, N. Emerging role for astroglial networks in information processing: From synapse to behavior. Trends Neurosci. 2013, 36, 405–417. [Google Scholar] [PubMed]
- Rouach, N.; Koulakoff, A.; Abudara, V.; Willecke, K.; Giaume, C. Astroglial metabolic networks sustain hippocampal synaptic transmission. Science 2008, 322, 1551–1555. [Google Scholar] [CrossRef]
- Cheung, G.; Bataveljic, D.; Visser, J.; Kumar, N.; Moulard, J.; Dallerac, G.; Mozheiko, D.; Rollenhagen, A.; Ezan, P.; Mongin, C.; et al. Physiological synaptic activity and recognition memory require astroglial glutamine. Nat. Commun. 2022, 13, 753. [Google Scholar] [CrossRef] [PubMed]
- Chever, O.; Lee, C.Y.; Rouach, N. Astroglial connexin43 hemichannels tune basal excitatory synaptic transmission. J. Neurosci. 2014, 34, 11228–11232. [Google Scholar] [PubMed]
- Chever, O.; Pannasch, U.; Ezan, P.; Rouach, N. Astroglial connexin 43 sustains glutamatergic synaptic efficacy. Philos. Trans. R. Soc. Lond. B Biol. Sci. 2014, 369, 20130596. [Google Scholar] [CrossRef] [PubMed]
- Theis, M.; Jauch, R.; Zhuo, L.; Speidel, D.; Wallraff, A.; Doring, B.; Frisch, C.; Sohl, G.; Teubner, B.; Euwens, C.; et al. Accelerated hippocampal spreading depression and enhanced locomotory activity in mice with astrocyte-directed inactivation of connexin43. J. Neurosci. 2003, 23, 766–776. [Google Scholar] [PubMed]
- Pannasch, U.; Sibille, J.; Rouach, N. Dual electrophysiological recordings of synaptically-evoked astroglial and neuronal responses in acute hippocampal slices. J. Vis. Exp. 2012, 69, e4418. [Google Scholar]
- Pannasch, U.; Freche, D.; Dallerac, G.; Ghezali, G.; Escartin, C.; Ezan, P.; Cohen-Salmon, M.; Benchenane, K.; Abudara, V.; Dufour, A.; et al. Connexin 30 sets synaptic strength by controlling astroglial synapse invasion. Nat. Neurosci. 2014, 17, 549–558. [Google Scholar] [CrossRef]
- Ghezali, G.; Dallerac, G.; Rouach, N. Perisynaptic astroglial processes: Dynamic processors of neuronal information. Brain Struct. Funct. 2016, 221, 2427–2442. [Google Scholar] [CrossRef]
- Mazare, N.; Oudart, M.; Moulard, J.; Cheung, G.; Tortuyaux, R.; Mailly, P.; Mazaud, D.; Bemelmans, A.P.; Boulay, A.C.; Blugeon, C.; et al. Local Translation in Perisynaptic Astrocytic Processes Is Specific and Changes after Fear Conditioning. Cell. Rep. 2020, 32, 108076. [Google Scholar] [CrossRef]
- Pannasch, U.; Vargova, L.; Reingruber, J.; Ezan, P.; Holcman, D.; Giaume, C.; Sykova, E.; Rouach, N. Astroglial networks scale synaptic activity and plasticity. Proc. Natl. Acad. Sci. USA 2011, 108, 8467–8472. [Google Scholar]
- Winterer, J.; Stanton, P.K.; Muller, W. Direct monitoring of vesicular release and uptake in brain slices by multiphoton excitation of the styryl FM 1-43. Biotechniques 2006, 40, 343–351. [Google Scholar] [CrossRef]
- Pyle, J.L.; Kavalali, E.T.; Choi, S.; Tsien, R.W. Visualization of synaptic activity in hippocampal slices with FM1-43 enabled by fluorescence quenching. Neuron 1999, 24, 803–808. [Google Scholar] [CrossRef] [PubMed]
- Rodriguez, A.; Ehlenberger, D.B.; Dickstein, D.L.; Hof, P.R.; Wearne, S.L. Automated three-dimensional detection and shape classification of dendritic spines from fluorescence microscopy images. PLoS ONE 2008, 3, e1997. [Google Scholar] [CrossRef] [PubMed]
- Heck, N.; Betuing, S.; Vanhoutte, P.; Caboche, J. A deconvolution method to improve automated 3D-analysis of dendritic spines: Application to a mouse model of Huntington’s disease. Brain Struct. Funct. 2012, 217, 421–434. [Google Scholar] [PubMed]
- Prume, M.; Rollenhagen, A.; Yakoubi, R.; Sätzler, K.; Lübke, J.H. Quantitative Three-Dimensional Reconstructions of Excitatory Synaptic Boutons in the “Barrel Field” of the Adult “Reeler” Mouse Somatosensory Neocortex: A Comparative Fine-Scale Electron Microscopic Analysis with the Wild Type Mouse. Cereb. Cortex 2020, 30, 3209–3227. [Google Scholar] [CrossRef]
- Reynolds, E.S. The use of lead citrate at high pH as an electron-opaque stain in electron microscopy. J. Cell. Biol. 1963, 17, 208–212. [Google Scholar] [CrossRef]
- Sätzler, K.; Söhl, L.F.; Bollmann, J.H.; Borst, J.G.; Frotscher, M.; Sakmann, B.; Lübke, J.H. Three-dimensional reconstruction of a calyx of Held and its postsynaptic principal neuron in the medial nucleus of the trapezoid body. J. Neurosci. 2002, 22, 10567–10579. [Google Scholar] [CrossRef]
- Rollenhagen, A.; Sätzler, K.; Rodriguez, E.P.; Jonas, P.; Frotscher, M.; Lübke, J.H. Structural determinants of transmission at large hippocampal mossy fiber synapses. J. Neurosci. 2007, 27, 10434–10444. [Google Scholar] [CrossRef]
- Harris, K.M.; Sultan, P. Variation in the number, location and size of synaptic vesicles provides an anatomical basis for the nonuniform probability of release at hippocampal CA1 synapses. Neuropharmacology 1995, 34, 1387–1395. [Google Scholar] [CrossRef]
- Dufour, A.; Rollenhagen, A.; Sätzler, K.; Lübke, J.H.R. Development of Synaptic Boutons in Layer 4 of the Barrel Field of the Rat Somatosensory Cortex: A Quantitative Analysis. Cereb. Cortex 2016, 26, 838–854. [Google Scholar] [CrossRef]
- Yakoubi, R.; Rollenhagen, A.; von Lehe, M.; Miller, D.; Walkenfort, B.; Hasenberg, M.; Sätzler, K.; Lübke, J.H. Ultrastructural heterogeneity of layer 4 excitatory synaptic boutons in the adult human temporal lobe neocortex. Elife 2019, 8, e48373. [Google Scholar] [CrossRef]
- Yakoubi, R.; Rollenhagen, A.; von Lehe, M.; Shao, Y.; Sätzler, K.; Lübke, J.H.R. Quantitative Three-Dimensional Reconstructions of Excitatory Synaptic Boutons in Layer 5 of the Adult Human Temporal Lobe Neocortex: A Fine-Scale Electron Microscopic Analysis. Cereb. Cortex 2019, 29, 2797–2814. [Google Scholar] [CrossRef] [PubMed]
- Schmuhl-Giesen, S.; Rollenhagen, A.; Walkenfort, B.; Yakoubi, R.; Sätzler, K.; Miller, D.; von Lehe, M.; Hasenberg, M.; Lübke, J.H.R. Sublamina-Specific Dynamics and Ultrastructural Heterogeneity of Layer 6 Excitatory Synaptic Boutons in the Adult Human Temporal Lobe Neocortex. Cereb. Cortex 2022, 32, 1840–1865. [Google Scholar] [CrossRef]
- Rollenhagen, A.; Ohana, O.; Sätzler, K.; Hilgetag, C.C.; Kuhl, D.; Lübke, J.H.R. Structural Properties of Synaptic Transmission and Temporal Dynamics at Excitatory Layer 5B Synapses in the Adult Rat Somatosensory Cortex. Front. Synaptic Neurosci. 2018, 10, 24. [Google Scholar] [CrossRef] [PubMed]
- Nagy, J.I.; Rash, J.E. Connexins and gap junctions of astrocytes and oligodendrocytes in the CNS. Brain Res. Brain Res. Rev. 2000, 32, 29–44. [Google Scholar] [CrossRef]
- Nishida, H.; Okabe, S. Direct astrocytic contacts regulate local maturation of dendritic spines. J. Neurosci. 2007, 27, 331–340. [Google Scholar] [CrossRef] [PubMed]
- Haber, M.; Zhou, L.; Murai, K.K. Cooperative astrocyte and dendritic spine dynamics at hippocampal excitatory synapses. J. Neurosci. 2006, 26, 8881–8891. [Google Scholar] [CrossRef]
- Risher, W.C.; Patel, S.; Kim, I.H.; Uezu, A.; Bhagat, S.; Wilton, D.K.; Pilaz, L.J.; Singh Alvarado, J.; Calhan, O.Y.; Silver, D.L.; et al. Astrocytes refine cortical connectivity at dendritic spines. Elife 2014, 3, e04047. [Google Scholar] [CrossRef]
- Harris, K.M.; Jensen, F.E.; Tsao, B. Three-dimensional structure of dendritic spines and synapses in rat hippocampus (CA1) at postnatal day 15 and adult ages: Implications for the maturation of synaptic physiology and long-term potentiation. J. Neurosci. 1992, 12, 2685–2705. [Google Scholar] [CrossRef]
- Amaral, E.; Guatimosim, S.; Guatimosim, C. Using the fluorescent styryl dye FM1-43 to visualize synaptic vesicles exocytosis and endocytosis in motor nerve terminals. Methods Mol. Biol. 2011, 689, 137–148. [Google Scholar] [PubMed]
- Kam, K.; Nicoll, R. Excitatory synaptic transmission persists independently of the glutamate-glutamine cycle. J. Neurosci. 2007, 27, 9192–9200. [Google Scholar] [CrossRef]
- Wu, X.S.; Xue, L.; Mohan, R.; Paradiso, K.; Gillis, K.D.; Wu, L.G. The origin of quantal size variation: Vesicular glutamate concentration plays a significant role. J. Neurosci. 2007, 27, 3046–3056. [Google Scholar] [CrossRef] [PubMed]
- Biro, A.A.; Holderith, N.B.; Nusser, Z. Quantal size is independent of the release probability at hippocampal excitatory synapses. J. Neurosci. 2005, 25, 223–232. [Google Scholar] [CrossRef]
- Herman, M.A.; Ackermann, F.; Trimbuch, T.; Rosenmund, C. Vesicular glutamate transporter expression level affects synaptic vesicle release probability at hippocampal synapses in culture. J. Neurosci. 2014, 34, 11781–11791. [Google Scholar] [CrossRef] [PubMed]
- Rost, B.R.; Schneider, F.; Grauel, M.K.; Wozny, C.; Bentz, C.; Blessing, A.; Rosenmund, T.; Jentsch, T.J.; Schmitz, D.; Hegemann, P.; et al. Optogenetic acidification of synaptic vesicles and lysosomes. Nat. Neurosci. 2015, 18, 1845–1852. [Google Scholar] [CrossRef]
- Takamori, S. Presynaptic Molecular Determinants of Quantal Size. Front. Synaptic Neurosci. 2016, 8, 2. [Google Scholar] [CrossRef]
- Ishikawa, T.; Sahara, Y.; Takahashi, T. A single packet of transmitter does not saturate postsynaptic glutamate receptors. Neuron 2002, 34, 613–621. [Google Scholar] [CrossRef]
- Schikorski, T.; Stevens, C.F. Quantitative ultrastructural analysis of hippocampal excitatory synapses. J. Neurosci. 1997, 17, 5858–5867. [Google Scholar] [CrossRef]
- Mahmoud, S.; Gharagozloo, M.; Simard, C.; Gris, D. Astrocytes Maintain Glutamate Homeostasis in the CNS by Controlling the Balance between Glutamate Uptake and Release. Cells 2019, 8, 184. [Google Scholar] [CrossRef]
- Eugenin, E.A.; Basilio, D.; Saez, J.C.; Orellana, J.A.; Raine, C.S.; Bukauskas, F.; Bennett, M.V.; Berman, J.W. The role of gap junction channels during physiologic and pathologic conditions of the human central nervous system. J. Neuroimmune Pharmacol. 2012, 7, 499–518. [Google Scholar] [CrossRef]
- McKinney, R.A.; Capogna, M.; Durr, R.; Gahwiler, B.H.; Thompson, S.M. Miniature synaptic events maintain dendritic spines via AMPA receptor activation. Nat. Neurosci. 1999, 2, 44–49. [Google Scholar] [CrossRef]
- Kirov, S.A.; Goddard, C.A.; Harris, K.M. Age-dependence in the homeostatic upregulation of hippocampal dendritic spine number during blocked synaptic transmission. Neuropharmacology 2004, 47, 640–648. [Google Scholar] [CrossRef]
- Swann, J.W.; Al-Noori, S.; Jiang, M.; Lee, C.L. Spine loss and other dendritic abnormalities in epilepsy. Hippocampus 2000, 10, 617–625. [Google Scholar] [CrossRef]
- Halpain, S.; Hipolito, A.; Saffer, L. Regulation of F-actin stability in dendritic spines by glutamate receptors and calcineurin. J. Neurosci. 1998, 18, 9835–9844. [Google Scholar] [CrossRef]
- Turrigiano, G.G.; Leslie, K.R.; Desai, N.S.; Rutherford, L.C.; Nelson, S.B. Activity-dependent scaling of quantal amplitude in neocortical neurons. Nature 1998, 391, 892–896. [Google Scholar] [CrossRef]






Disclaimer/Publisher’s Note: The statements, opinions and data contained in all publications are solely those of the individual author(s) and contributor(s) and not of MDPI and/or the editor(s). MDPI and/or the editor(s) disclaim responsibility for any injury to people or property resulting from any ideas, methods, instructions or products referred to in the content. |
© 2023 by the authors. Licensee MDPI, Basel, Switzerland. This article is an open access article distributed under the terms and conditions of the Creative Commons Attribution (CC BY) license (https://creativecommons.org/licenses/by/4.0/).
Share and Cite
Cheung, G.; Chever, O.; Rollenhagen, A.; Quenech’du, N.; Ezan, P.; Lübke, J.H.R.; Rouach, N. Astroglial Connexin 43 Regulates Synaptic Vesicle Release at Hippocampal Synapses. Cells 2023, 12, 1133. https://doi.org/10.3390/cells12081133
Cheung G, Chever O, Rollenhagen A, Quenech’du N, Ezan P, Lübke JHR, Rouach N. Astroglial Connexin 43 Regulates Synaptic Vesicle Release at Hippocampal Synapses. Cells. 2023; 12(8):1133. https://doi.org/10.3390/cells12081133
Chicago/Turabian StyleCheung, Giselle, Oana Chever, Astrid Rollenhagen, Nicole Quenech’du, Pascal Ezan, Joachim H. R. Lübke, and Nathalie Rouach. 2023. "Astroglial Connexin 43 Regulates Synaptic Vesicle Release at Hippocampal Synapses" Cells 12, no. 8: 1133. https://doi.org/10.3390/cells12081133
APA StyleCheung, G., Chever, O., Rollenhagen, A., Quenech’du, N., Ezan, P., Lübke, J. H. R., & Rouach, N. (2023). Astroglial Connexin 43 Regulates Synaptic Vesicle Release at Hippocampal Synapses. Cells, 12(8), 1133. https://doi.org/10.3390/cells12081133

