Sign in to use this feature.

Years

Between: -

Subjects

remove_circle_outline
remove_circle_outline
remove_circle_outline
remove_circle_outline
remove_circle_outline
remove_circle_outline
remove_circle_outline
remove_circle_outline
remove_circle_outline

Journals

remove_circle_outline
remove_circle_outline
remove_circle_outline
remove_circle_outline
remove_circle_outline
remove_circle_outline
remove_circle_outline
remove_circle_outline
remove_circle_outline
remove_circle_outline
remove_circle_outline
remove_circle_outline
remove_circle_outline

Article Types

Countries / Regions

remove_circle_outline
remove_circle_outline
remove_circle_outline
remove_circle_outline
remove_circle_outline
remove_circle_outline

Search Results (3,563)

Search Parameters:
Keywords = compensation errors

Order results
Result details
Results per page
Select all
Export citation of selected articles as:
17 pages, 1190 KB  
Article
Energy-Based Trajectory Tracking Control of a Six-DOF Robotic Manipulator Using the Port-Hamiltonian Framework
by Zhiheng Lin, Junqi Wang, Xindan Hu, Tong Wang and Weijun Zhou
Machines 2026, 14(4), 406; https://doi.org/10.3390/machines14040406 - 7 Apr 2026
Abstract
Structure-preserving trajectory tracking control for a six-degree-of-freedom robotic manipulator is developed within the port-Hamiltonian framework. Error Hamiltonian is constructed by incorporating configuration and momentum tracking errors into the system energy. Based on this formulation, a momentum-based tracking controller with feedforward compensation and damping [...] Read more.
Structure-preserving trajectory tracking control for a six-degree-of-freedom robotic manipulator is developed within the port-Hamiltonian framework. Error Hamiltonian is constructed by incorporating configuration and momentum tracking errors into the system energy. Based on this formulation, a momentum-based tracking controller with feedforward compensation and damping injection is derived without coordinate transformations or matching conditions. A disturbance estimator is further introduced to compensate unknown external torques. Energy-based analysis proves nominal closed-loop stability and uniform ultimate boundedness in the presence of estimation errors. Simulation results on a full rigid-body manipulator demonstrate accurate trajectory tracking under coupled and high-speed joint motions. Full article
(This article belongs to the Special Issue Interactive Manipulation of Mobile Manipulators)
Show Figures

Figure 1

22 pages, 5968 KB  
Article
Motion-Compensated Reconstruction for Azimuth Multi-Channel Synthetic Aperture Ladar: A Robust Framework for High-Resolution Wide-Swath Imaging
by Xin Tang, Junying Yang and Yi Zhang
Remote Sens. 2026, 18(7), 1100; https://doi.org/10.3390/rs18071100 - 7 Apr 2026
Abstract
Azimuth multi-channel (AMC) Synthetic Aperture Ladar (SAL) is a promising technique for overcoming the inherent trade-off between azimuth resolution and swath width in single-channel SAL, by replacing temporal sampling with spatial sampling. However, due to the micron-scale wavelength, AMC SAL is extremely sensitive [...] Read more.
Azimuth multi-channel (AMC) Synthetic Aperture Ladar (SAL) is a promising technique for overcoming the inherent trade-off between azimuth resolution and swath width in single-channel SAL, by replacing temporal sampling with spatial sampling. However, due to the micron-scale wavelength, AMC SAL is extremely sensitive to non-cooperative target motion: even millimeter-level radial velocities can induce significant inter-channel phase deviations, leading to severe azimuth ambiguities (false targets). To address this critical issue, a motion-compensated reconstruction framework for AMC SAL is proposed for micro-motion targets. The relationship between target radial motion and inter-channel phase deviations is theoretically derived, and a parametric strategy based on a Minimum Azimuth Ambiguity-to-Signal Ratio (MAASR) criterion is proposed to estimate the radial velocity. Simulation results demonstrate that the uncompensated processing suffers from strong ambiguities (AASR = −2.90 dB) and a notable azimuth position shift (−42 samples), whereas the proposed method suppresses false targets to the noise floor (<−40 dB) and corrects the position error. These simulation results indicate that the proposed method enables AMC SAL imaging for the non-cooperative moving target with millimeter-level radial velocity. Full article
(This article belongs to the Section Remote Sensing Image Processing)
Show Figures

Figure 1

28 pages, 2282 KB  
Article
Trajectory Tracking Control of an Agricultural Tracked Vehicle Based on Nonlinear Model Predictive Control
by Huijun Zeng, Shilei Lyu, Peng Gao, Shangshang Cheng, Songmao Gao, Jiahong Chen, Zijie Li, Ziheng Wei and Zhen Li
Agriculture 2026, 16(7), 816; https://doi.org/10.3390/agriculture16070816 - 7 Apr 2026
Abstract
Accurate trajectory tracking is challenging for tracked agricultural vehicles in orchards. Uneven terrain, track slip, and vehicle posture variations are the main causes, often leading to model mismatch and degraded control performance. To address these issues, this paper proposes an improved nonlinear model [...] Read more.
Accurate trajectory tracking is challenging for tracked agricultural vehicles in orchards. Uneven terrain, track slip, and vehicle posture variations are the main causes, often leading to model mismatch and degraded control performance. To address these issues, this paper proposes an improved nonlinear model predictive control (NMPC) strategy integrated with curvature feedforward compensation for trajectory tracking of tracked agricultural vehicles under uneven terrain conditions. An enhanced kinematic model based on the instantaneous center of rotation is developed by incorporating vehicle roll and pitch angles, and track slip parameters are estimated online using a Levenberg–Marquardt optimization method to improve prediction accuracy. Furthermore, curvature feedforward information derived from the reference trajectory is embedded into the NMPC objective function to provide anticipatory control inputs and reduce computational burden. Simulation results demonstrate that compared to conventional NMPC, the proposed method reduces the mean and standard deviation of tracking error by 30.28% and 32.46% respectively, while decreasing the mean and standard deviation of heading error by 37.27% and 35.05%. Concurrently, the maximum of optimize solution time is significantly reduced, effectively resolving tracking accuracy degradation caused by system solution timeouts. Field experiments conducted under different load conditions further validate that the proposed control strategy significantly reduces lateral, longitudinal, and heading tracking errors compared with conventional NMPC, confirming its effectiveness and robustness for tracked agricultural vehicle trajectory tracking in complex orchard environments. Full article
(This article belongs to the Special Issue Advances in Precision Agriculture in Orchard)
21 pages, 6200 KB  
Article
Prediction and Regulation of SCC’s Shrinkage Using the PSO-BPNN Model
by Tongyuan Ni, Lihua Shen, Shenghao Shen, Zaoyang Cai, Wen Chu, Chengshun Hu, Chenhui Jiang and Kai Jing
Materials 2026, 19(7), 1468; https://doi.org/10.3390/ma19071468 - 7 Apr 2026
Abstract
The shrinkage deformation is a significant risk to self-compacting concrete (SCC)-filled steel tube structures. It was essential to understand the concrete autogenous shrinkage strain before being regulated in order to determine compensation shrinkage measures. In this study, A PSO-BPNN model was constructed, which [...] Read more.
The shrinkage deformation is a significant risk to self-compacting concrete (SCC)-filled steel tube structures. It was essential to understand the concrete autogenous shrinkage strain before being regulated in order to determine compensation shrinkage measures. In this study, A PSO-BPNN model was constructed, which is based on the Particle Swarm Optimization-Back Propagation Neural Networks (PSO-BPNN), and the autogenous shrinkage strain of SCC was predicted based on PSO-BPNN before being regulated. Moreover, some experiments about compensating for shrinkage by expansion and by a combination of expansion and contraction were investigated. Based on this prediction, a series of experiments was conducted on the regulation of the shrinkage deformation of SCC for an actual bridge project. The results indicated that a good consistency of PSO-BPNN between predicted and measured values, demonstrating that PSO-BPNN is a model with high accuracy in predicting concrete autogenous shrinkage strain before regulation, and as a guidance for regulation to compensate for shrinkage. The prediction error was less than 10% for 28-day self-shrinkage, and the experimental workload was reduced. The PSO-BPNN is a convenient tool for predicting the shrinkage of SCC, enabling the determination of dosages of expansion agent and reducing shrinkage agent to achieve SCC’s shrinkage regulation. Full article
Show Figures

Figure 1

33 pages, 8521 KB  
Article
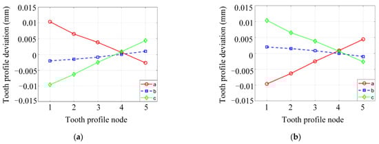
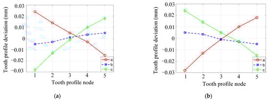
Research on Compensation of Tooth Surface Twist Error in Form Grinding of Internal Helical Gears with Lead Modification
by Jing Deng, Shaoyang Li, Jianxin Su, Chuang Jiang and Hao Yang
Appl. Sci. 2026, 16(7), 3574; https://doi.org/10.3390/app16073574 - 6 Apr 2026
Abstract
To address the issue of tooth surface twist, induced by lead modification during the form grinding of internal helical gears, this paper proposes a twist error compensation method based on tooth surface accuracy measurement and machine tool motion correction. First, the generation mechanism [...] Read more.
To address the issue of tooth surface twist, induced by lead modification during the form grinding of internal helical gears, this paper proposes a twist error compensation method based on tooth surface accuracy measurement and machine tool motion correction. First, the generation mechanism of the twist error is analyzed. Through the calculation of the involute helicoid and the trajectory planning for lead modification, a mathematical model of the lead-modified internal helical gear surface is established. Subsequently, a kinematic model of the grinding process is developed, grounded in the spatial structure and feed motion relationships of the CNC form gear grinding machine. Based on this, the influence of machine feed motion errors on the tooth surface topological deviation is investigated, and a corresponding compensation strategy for the twist error is formulated. Finally, experimental grinding trials on internal helical gears were conducted. The measurement results of the tooth surface deviations demonstrate the validity and effectiveness of the proposed twist error compensation method. Full article
Show Figures

Figure 1

24 pages, 13317 KB  
Article
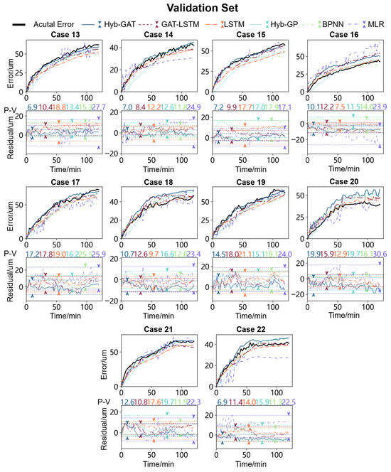
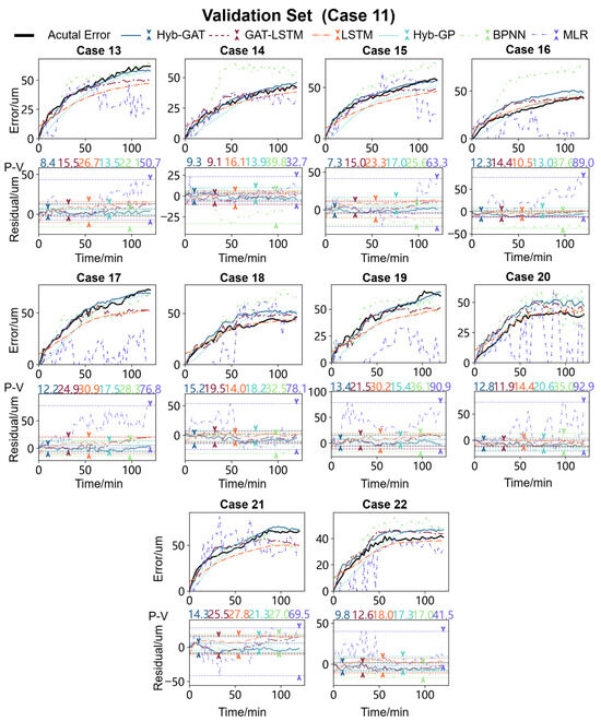
Hybrid-Mechanism Deep Learning Modeling for Machine Tool Thermal Error: Robust Prediction via Few-Sample Learning
by Hongru Chen, Yubin Huang, Chaochao Qiu, Xueyan Ning, Pingjiang Wang and Ke Yang
Machines 2026, 14(4), 399; https://doi.org/10.3390/machines14040399 - 6 Apr 2026
Viewed by 133
Abstract
To address spindle thermal error in precision machining, this study proposes a hybrid modeling method. It combines a physical model for linear deformation with a GAT-LSTM network. Experiments show the hybrid model achieved RMSE/MAE of 4.6/4.0 µm under full training (12 conditions), 5.5/4.9 [...] Read more.
To address spindle thermal error in precision machining, this study proposes a hybrid modeling method. It combines a physical model for linear deformation with a GAT-LSTM network. Experiments show the hybrid model achieved RMSE/MAE of 4.6/4.0 µm under full training (12 conditions), 5.5/4.9 µm under 3 training condition and 4.8/4.3 µm under 1 training condition, substantially reducing the data requirements for thermal error modeling. The compensation experiment conducted using a high real-time surrogate-model-based architecture reduced thermal error by 78% (from 54 µm to 12 µm), demonstrating high precision and minimal data requirements suitable for real-time applications. Full article
Show Figures

Figure 1

16 pages, 5345 KB  
Article
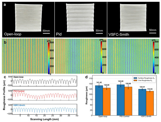
Precise Pressure Control for Screw Extrusion 3D Printing of PP-GF Composites Based on Inverse Model Feedforward and Variable Structure Feedback
by Yunlong Ma, Xiping Li, Nan Ma, Youqiang Yao, Sisi Wang and Zhonglue Hu
Materials 2026, 19(7), 1453; https://doi.org/10.3390/ma19071453 - 5 Apr 2026
Viewed by 142
Abstract
Addressing challenges such as the non-Newtonian fluid characteristics of melt, significant system hysteresis, and rheological thermal drift in large-scale glass fiber-reinforced polypropylene (PP-GF) screw-extrusion additive manufacturing (SEAM), this paper proposes a composite pressure control strategy based on inverse model feedforward and variable-structure feedback [...] Read more.
Addressing challenges such as the non-Newtonian fluid characteristics of melt, significant system hysteresis, and rheological thermal drift in large-scale glass fiber-reinforced polypropylene (PP-GF) screw-extrusion additive manufacturing (SEAM), this paper proposes a composite pressure control strategy based on inverse model feedforward and variable-structure feedback (VSFC-Smith). This strategy establishes a dynamic pressure benchmark through an inverse rheological model, utilizes a Smith predictor to compensate for time delay, and introduces dead-zone variable-structure feedback to smoothly suppress thermal drift. Experimental results demonstrate that, compared to traditional PID (Proportional-Integral-Derivative) controller, the VSFC-Smith strategy reduces the step pressure overshoot from 23.37% to 17.37%, decreases steady-state screw speed fluctuation by approximately 50%, and limits the error within ±0.04 MPa during complex trajectory tracking. In practical molding validation, this strategy effectively suppressed surface ripples, reducing the surface roughness (Sa) by 14.5% to 124.41 μm; simultaneously, the Z-directional interlayer tensile strength reached 12.63 MPa (a 22.5% improvement compared to open-loop control). This study successfully overcomes the limitations of traditional high-gain feedback, achieving synergistic optimization of the macroscopic morphology and microscopic mechanical properties of composite parts. Full article
(This article belongs to the Section Manufacturing Processes and Systems)
Show Figures

Graphical abstract

32 pages, 5604 KB  
Article
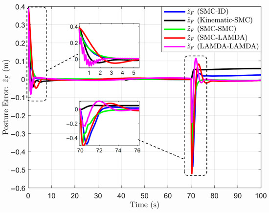
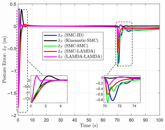
Dual-Layer LAMDA-Based Cascade Control for Cooperative Formation of Aerial Manipulators
by Gabriela M. Andaluz, Luis Morales, Paulo Leica and Guillermo Palacios-Navarro
Actuators 2026, 15(4), 204; https://doi.org/10.3390/act15040204 - 4 Apr 2026
Viewed by 107
Abstract
This paper proposes a novel dual-layer learning-based cascade architecture, termed LAMDA-LAMDA, for cooperative formation control of aerial manipulators. The strategy integrates two hierarchical LAMDA controllers: an inner loop that performs velocity-level dynamic compensation and disturbance attenuation, and an outer loop that regulates formation [...] Read more.
This paper proposes a novel dual-layer learning-based cascade architecture, termed LAMDA-LAMDA, for cooperative formation control of aerial manipulators. The strategy integrates two hierarchical LAMDA controllers: an inner loop that performs velocity-level dynamic compensation and disturbance attenuation, and an outer loop that regulates formation shape and centroid tracking. Unlike conventional model-dependent approaches, the proposed control law does not require explicit knowledge of the aerial manipulator dynamics, which are characterized by strong nonlinear coupling between the hexacopter platform and the onboard manipulator. A Lyapunov-based stability analysis guarantees asymptotic convergence of both velocity and formation errors under bounded uncertainties. The controller is benchmarked against four reference schemes: Kinematic-SMC, SMC with Inverse Dynamics (SMC-ID), SMC-SMC cascade, SMC-LAMDA, and LAMDA-LAMDA cascade, considering abrupt reference changes and severe parametric disturbances affecting inertia, Coriolis, and gravitational terms. Quantitative results show that LAMDA-LAMDA achieves the lowest tracking errors, with average ISE = 0.702 and IAE = 1.652, corresponding to improvements of 35.3% and 32.1% over the best model-based alternative. Additionally, the proposed scheme generates smooth control actions while preserving robustness, highlighting its suitability for cooperative aerial manipulation under dynamic uncertainty. Full article
(This article belongs to the Section Control Systems)
Show Figures

Figure 1

19 pages, 3064 KB  
Article
Sectional Characteristics of Shape Errors in Free-Form Lower Silicone Molds and Panels Under Design Shape Conditions
by Kyeongtae Jeong, Sungjin Kim and Donghoon Lee
Buildings 2026, 16(7), 1422; https://doi.org/10.3390/buildings16071422 - 3 Apr 2026
Viewed by 155
Abstract
Free-form concrete panels (FCPs) require precise lower-shape implementation because lower-shape errors directly affect thickness quality, geometric accuracy, and constructability. Although previous studies have developed several lower-mold systems, the sectional behavior of lower-shape errors and their deformation tendencies under concrete load have not been [...] Read more.
Free-form concrete panels (FCPs) require precise lower-shape implementation because lower-shape errors directly affect thickness quality, geometric accuracy, and constructability. Although previous studies have developed several lower-mold systems, the sectional behavior of lower-shape errors and their deformation tendencies under concrete load have not been sufficiently clarified. Therefore, this study investigates the sectional shape error characteristics of the lower silicone mold (LSM) before casting and of the lower shape of the FCP after casting under combined curvature and thickness conditions. Single-curved FCPs were designed with curvatures of 20, 25, and 30 mm and thicknesses of 20, 30, and 40 mm. The lower geometry was divided into middle and edge sections, and statistical analyses were conducted to examine curvature-dependent deformation and load-induced error behavior. Before casting, the mean error of the LSM increased from 0.289 mm to 0.345 mm and 0.425 mm as curvature increased. After casting, the lower-shape error of the manufactured FCPs ranged from 0.313 mm to 0.444 mm. Under the 30 mm curvature and 20 mm thickness condition, the error decreased after casting, indicating partial load compensation, whereas manufacture was not possible under the 30 mm curvature and 40 mm thickness condition because of excessive side-mold displacement. These results provide quantitative evidence for deformation behavior under load and support the need for FCP-specific quality criteria. Full article
(This article belongs to the Section Building Materials, and Repair & Renovation)
Show Figures

Figure 1

18 pages, 7179 KB  
Article
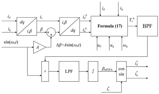
Research on Error Compensation of MTPA Control for Synchronous Reluctance Motors
by Shengjie Fu, Chuanqiang Zhang, Zhaoyuan Yao, Qihuai Chen and Tianliang Lin
Actuators 2026, 15(4), 203; https://doi.org/10.3390/act15040203 - 3 Apr 2026
Viewed by 138
Abstract
Synchronous Reluctance Motors (SynRM) have attracted much attention due to their advantages of simple structure and low cost. However, due to factors such as magnetic saturation and temperature changes, the parameters of SynRM exhibit nonlinear characteristics. Existing Maximum Torque per Ampere (MTPA) control [...] Read more.
Synchronous Reluctance Motors (SynRM) have attracted much attention due to their advantages of simple structure and low cost. However, due to factors such as magnetic saturation and temperature changes, the parameters of SynRM exhibit nonlinear characteristics. Existing Maximum Torque per Ampere (MTPA) control strategies often do not fully consider the impact of nonlinear changes in motor parameters, making it difficult to achieve accurate MTPA control and resulting in reduced motor efficiency. This article analyzes the control errors caused by the nonlinear changes in inductance of SynRM and proposes an error compensation strategy based on virtual DC signal injection MTPA control. The error expression is reconstructed to achieve error compensation and improve the accuracy of MTPA control. The effectiveness of the proposed control strategy is verified by building a simulation model and a motor experimental platform. The experimental results show that the control strategy proposed in this paper can achieve a maximum current optimization rate of 5.01% while ensuring fast system responsiveness. Full article
(This article belongs to the Section Control Systems)
Show Figures

Figure 1

17 pages, 2283 KB  
Article
Performance Analysis of a 100 Gbps Long-Reach PON for Ultra-Wideband Rural Connectivity: A Case Study in Ecuador
by Edison Tatayo, Adrián Carrera, Christian García, Germán V. Arévalo and Christian Tipantuña
Electronics 2026, 15(7), 1502; https://doi.org/10.3390/electronics15071502 - 3 Apr 2026
Viewed by 177
Abstract
This paper presents the performance analysis of a 100 Gbps long-reach passive optical network (LR-PON) based on intensity modulation and direct detection (IM-DD). The LR-PON is designed for low-complexity environments that reuse previously deployed infrastructure and extend coverage to rural areas. It features [...] Read more.
This paper presents the performance analysis of a 100 Gbps long-reach passive optical network (LR-PON) based on intensity modulation and direct detection (IM-DD). The LR-PON is designed for low-complexity environments that reuse previously deployed infrastructure and extend coverage to rural areas. It features a point-to-multipoint PON topology with a 1:64 split and links up to 100 km long. The paper analyzes the impact of the booster amplifier, preamplifier, and chromatic-dispersion-compensating module on the bit error rate (BER) using OptSim simulations. The results demonstrate that the LR-PON, operating at 100 Gbps over a 100 km link and with losses over 3 dB over a legacy network, maintains acceptable BER levels in the order of 106, validating its viability as a scalable, efficient, and economical solution for optical access networks in suburban or rural areas in locations such as Quito city (Ecuador). Full article
Show Figures

Figure 1

16 pages, 1553 KB  
Article
Research on the Collaborative Optimization Method of Power Prediction and DRL Control
by Mengjie Li, Yongbao Liu and Xing He
Processes 2026, 14(7), 1150; https://doi.org/10.3390/pr14071150 - 3 Apr 2026
Viewed by 158
Abstract
This paper proposes a collaborative energy management strategy based on power prediction and deep reinforcement learning (DRL) to address the trade-offs among economic efficiency, durability, and dynamic performance in fuel cell hybrid power systems (FCHPS) under dynamic driving conditions. First, a hybrid prediction [...] Read more.
This paper proposes a collaborative energy management strategy based on power prediction and deep reinforcement learning (DRL) to address the trade-offs among economic efficiency, durability, and dynamic performance in fuel cell hybrid power systems (FCHPS) under dynamic driving conditions. First, a hybrid prediction model termed LSTM-LSSVM with Cascade Correction (LSTM-LSSVM-CC) is developed. The cascade correction (CC) mechanism adopts a hierarchical structure to capture both low-frequency steady-state trends and high-frequency dynamic fluctuations, which are typically challenging for single models to represent. By integrating an online residual correction mechanism, this model generates accurate future power demand sequences. Second, a Dynamic Spatio-Temporal Fusion (DSTF) method is introduced to construct a high-dimensional DRL state space. This approach integrates predicted data, historical residuals, and real-time system states, enabling the agent to perform anticipatory decision-making. Third, a Dynamic Hierarchical Adaptive Multi-Objective Optimization Framework (DHAMOF) is designed. This framework dynamically adjusts objective weights and constraint boundaries based on real-time operating characteristics, enabling adaptive switching of optimization priorities across diverse scenarios. Furthermore, a closed-loop control architecture comprising “prediction–decision–execution–feedback” is established. By incorporating rolling horizon optimization and a proportional-integral (PI) residual compensation mechanism, the proposed architecture effectively suppresses prediction error accumulation and mitigates communication delays. Simulation results under combined CLTC-P and WLTP driving cycles demonstrate that, compared to conventional fixed-weight strategies, the proposed method achieves an 11.3% reduction in hydrogen consumption, a 30.9% decrease in SOC fluctuation range, and a 55.3% reduction in power tracking error. Moreover, under disturbance scenarios involving prediction errors, sensor noise, and a 200 ms communication delay, the system exhibits superior robustness: the increase in hydrogen consumption is limited to within 8.3 g/100 km, and the power tracking error is reduced by 65.6% relative to uncorrected baselines. This collaborative optimization approach overcomes the limitations of traditional open-loop prediction and fixed-weight control, offering a novel technical pathway for the high-efficiency and stable operation of fuel cell hybrid power systems. Full article
(This article belongs to the Special Issue Recent Advances in Fuel Cell Technology and Its Application Process)
Show Figures

Figure 1

20 pages, 1409 KB  
Article
A Two-Layer Rolling Optimization Method for Traction Power Supply Systems Based on Model Predictive Control
by Hongbo Cheng, Qiang Gao, Shouxing Wan, Jinqing Xu and Xing Wang
Energies 2026, 19(7), 1751; https://doi.org/10.3390/en19071751 - 2 Apr 2026
Viewed by 277
Abstract
With the integration of renewable energy into traction power supply systems at a high proportion and penetration level, the intermittency and randomness of renewable energy output significantly intensify the fluctuation characteristics of traction loads, posing severe challenges to the stable operation and precise [...] Read more.
With the integration of renewable energy into traction power supply systems at a high proportion and penetration level, the intermittency and randomness of renewable energy output significantly intensify the fluctuation characteristics of traction loads, posing severe challenges to the stable operation and precise dispatch of the system. To effectively address the dynamic tracking and anti-disturbance issues arising from the dual uncertainties of source and load, this paper proposes a dual-timescale two-layer optimization dispatch strategy based on Model Predictive Control (MPC). In the upper-layer optimization, with the objective of optimal system economic operation, a multi-step rolling optimization method is adopted to formulate a long-timescale baseline dispatch plan, fully considering the temporal correlation of photovoltaic and wind power outputs and the periodic characteristics of traction loads. In the lower-layer optimization, aimed at smoothing power fluctuations and correcting prediction deviations, the technical advantages of supercapacitors—high power density and fast response—are utilized to perform real-time tracking and dynamic compensation of the upper-layer baseline plan. This effectively reduces the impact of prediction errors on control accuracy, achieves smooth control of tie-line power, and enhances overall system stability. Case study results based on an actual railway traction power supply system demonstrate that the proposed method can fully leverage the coordinated and complementary characteristics of the hybrid energy storage system, effectively suppress power fluctuations from renewable energy output and traction loads, and achieve economic operation objectives while ensuring system disturbance rejection performance, thereby validating the effectiveness and practicality of the strategy. Full article
(This article belongs to the Special Issue Recent Advances in Design and Verification of Power Electronics)
Show Figures

Figure 1

31 pages, 12121 KB  
Article
Momentum-Accelerated Phase Synchronization for UAV Swarm Collaborative Beamforming
by Fei Xie, Longqing Li, Chan Liu, Zhiping Huang, Yongjie Zhao and Junyu Wei
Drones 2026, 10(4), 254; https://doi.org/10.3390/drones10040254 - 2 Apr 2026
Viewed by 180
Abstract
Distributed beamforming in UAV swarms requires fast and accurate carrier-phase alignment under sparse connectivity and propagation-induced phase bias. This paper proposes a physics-aware decentralized synchronization framework for quasi-static UAV swarm beamforming by integrating momentum-accelerated Metropolis–Hastings consensus with position-aided phase pre-compensation. To preserve phase [...] Read more.
Distributed beamforming in UAV swarms requires fast and accurate carrier-phase alignment under sparse connectivity and propagation-induced phase bias. This paper proposes a physics-aware decentralized synchronization framework for quasi-static UAV swarm beamforming by integrating momentum-accelerated Metropolis–Hastings consensus with position-aided phase pre-compensation. To preserve phase evolution on the circular manifold, a sinusoidal coupling law is adopted, while the momentum term improves convergence in sparse random geometric graphs. A propagation model is further established to characterize how geometric separation and ranging uncertainty translate into residual phase error and coherent power loss. Under small-signal conditions, local stability is analyzed, and Monte Carlo simulations are conducted to evaluate convergence, synchronization accuracy, robustness, and beam-focusing performance. Results show that, at 2.4 GHz with low-centimeter ranging uncertainty, the proposed method achieves sub-wavelength synchronization accuracy while providing an effective balance among convergence speed, accuracy, and complexity. Compared with standard Metropolis–Hastings, fixed-weight, and other accelerated consensus methods, the proposed scheme converges faster over most sparse topologies. Although its steady-state accuracy is slightly lower than that of filter-based predictive methods such as KF-DFPC in some cases, those schemes incur higher implementation and computational overhead. Therefore, from the perspectives of decentralized realization and practical deployment, the proposed method is more suitable for lightweight phase synchronization in distributed UAV swarms. Full article
Show Figures

Figure 1

25 pages, 2828 KB  
Article
Adaptive Nonsingular Fast Terminal Sliding Mode Control for Space Robot Based on Wavelet Neural Network Under Lumped Uncertainties
by Junwei Mei, Yawei Zheng, Haiping Ai, Feilong Xiong, An Zhu and Xiaodong Fu
Aerospace 2026, 13(4), 334; https://doi.org/10.3390/aerospace13040334 - 2 Apr 2026
Viewed by 123
Abstract
This paper proposes an adaptive wavelet neural network nonsingular fast terminal sliding mode control strategy based on a finite-time framework for a space robot system under external disturbances and model uncertainties. Firstly, the dynamic model of space robot is established based on the [...] Read more.
This paper proposes an adaptive wavelet neural network nonsingular fast terminal sliding mode control strategy based on a finite-time framework for a space robot system under external disturbances and model uncertainties. Firstly, the dynamic model of space robot is established based on the second Lagrange equation. Unlike sliding mode control, which converges asymptotically, terminal sliding mode control (TSMC) has been proposed to ensure finite-time convergence for a space robot system. Based on the aforementioned TSMC framework, the fast terminal sliding mode control (FTSMC) is proposed to enhance system convergence rate. However, TSMC exhibits a singularity issue attributed to the presence of negative fractional order. To avoid this issue, a nonsingular fast terminal sliding mode controller (NFTSMC) has been proposed. The controller is designed to integrate linear and nonlinear terms into a novel nonsingular fast terminal sliding mode surface. The method achieves fast finite-time convergence concurrently with improved robustness, while effectively avoiding singularities. To compensate for external disturbances and model uncertainties in the space robot system, this paper proposes the combination of wavelet neural network (WNN) for the real-time estimation of lumped uncertainties. Network parameters are dynamically adjusted via an adaptive law to mitigate chattering effectively and enhance trajectory tracking precision. Utilizing Lyapunov stability theory and numerical simulations, the space robot system’s stability is rigorously proven and the controller effectiveness is validated. Compared with the traditional NFTSMC, the proposed control strategy reduces the convergence time by 20.74%. In the case of trajectory tracking comparison, the root mean square error (RMSE) improves by 35.85%, the mean tracking error improves by 63.29%, the integral of absolute error (IAE) improves by 29.37%, and the integral of time-weighted absolute error (ITAE) improves by 93.06%. Additionally, a comparative simulation with RBFNN is included in this paper. Compared with RBFNN, the proposed control strategy reduces input torque energy consumption by 77.36% and improves control smoothness by 87.03%, quantitatively demonstrating the effectiveness of the proposed control strategy. Full article
(This article belongs to the Special Issue Space Navigation and Control Technologies (2nd Edition))
Show Figures

Figure 1

Back to TopTop