Precise Pressure Control for Screw Extrusion 3D Printing of PP-GF Composites Based on Inverse Model Feedforward and Variable Structure Feedback
Abstract
1. Introduction
2. Materials and Methods
2.1. Materials
2.2. Experimental Platform
2.3. Control System Architecture and Data Flow
3. Results and Discussion
3.1. Open-Loop Characterization and Dynamic Analysis
3.2. Mathematical Model of Nozzle Internal Pressure
3.3. Control Strategy Implementation
3.4. Control System Performance Evaluation
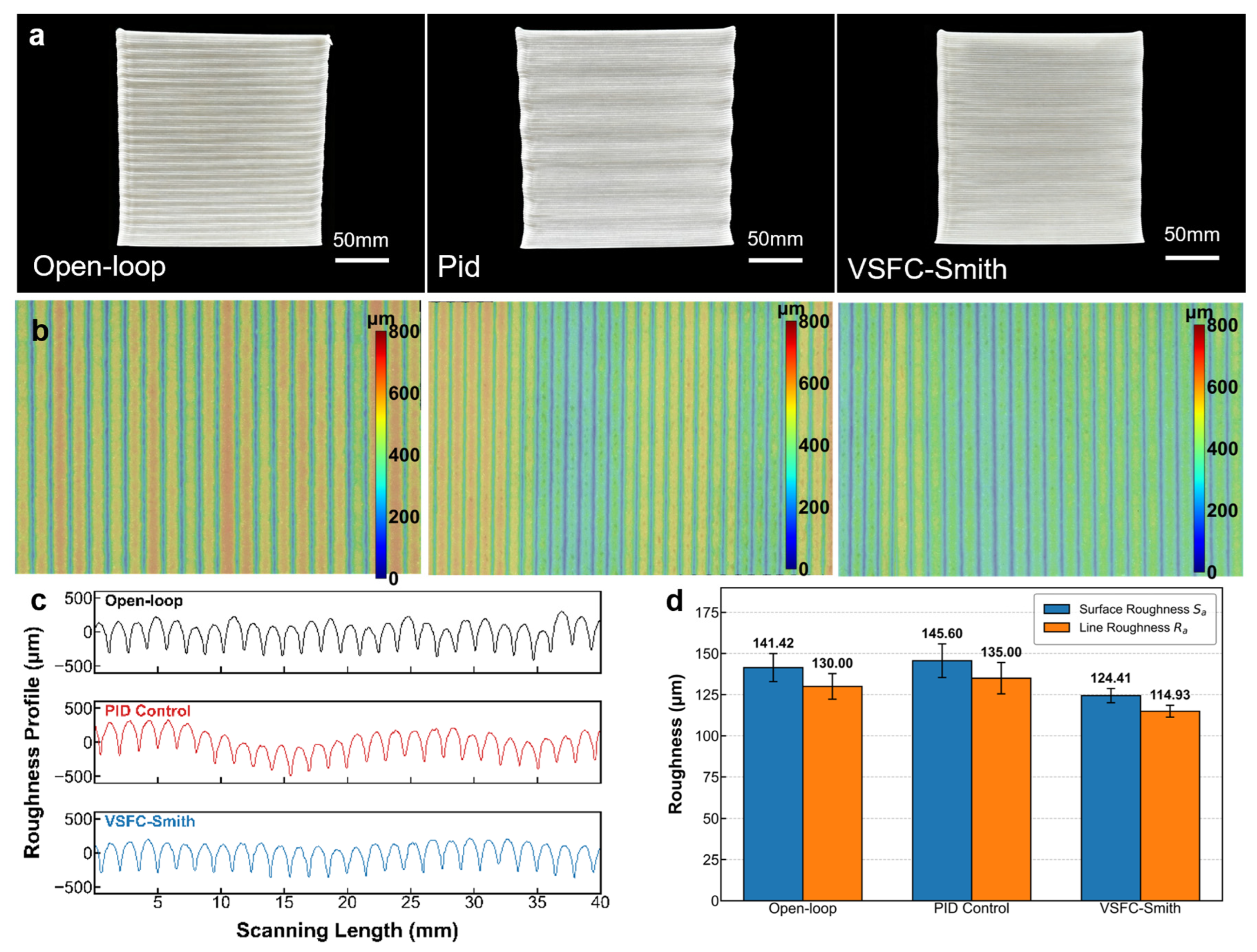
3.5. Impact of Pressure Fluctuations on Printing Quality and Control Validation
4. Conclusions
Author Contributions
Funding
Data Availability Statement
Conflicts of Interest
References
- Barera, G.; Dul, S.; Pegoretti, A. Screw Extrusion Additive Manufacturing of Carbon Fiber Reinforced PA6 Tools. J. Mater. Eng. Perform. 2023, 32, 9579–9597. [Google Scholar] [CrossRef]
- Li, X.; Liu, W.; Hu, Z.; He, C.; Ding, J.; Chen, W.; Wang, S.; Dong, W. Supportless 3D-printing of non-planar thin-walled structures with the multi-axis screw-extrusion additive manufacturing system. Mater. Des. 2024, 240, 112860. [Google Scholar] [CrossRef]
- Wang, Q.; Wang, J.; Wang, A.; Zhou, C.; Hu, J.; Pan, F. Effect of Strain Rate and Temperature on the Tensile Properties of Long Glass Fiber-Reinforced Polypropylene Composites. Polymers 2023, 15, 3260. [Google Scholar] [CrossRef]
- Wang, Y.; Cheng, L.; Cui, X.; Guo, W. Crystallization Behavior and Properties of Glass Fiber Reinforced Polypropylene Composites. Polymers 2019, 11, 1198. [Google Scholar] [CrossRef]
- Zhang, Z.; Ji, Q.; Guo, Z.; Li, C.; Guo, R.; Tian, J.; Zhang, Z.; He, T.; Xian, G. Design; preparation, and mechanical properties of glass fiber reinforced thermoplastic self-anchor plate cable exposed in alkaline solution environment. Polym. Compos. 2024, 45, 11687–11700. [Google Scholar] [CrossRef]
- Bechara, A.; Goris, S.; Yanev, A.; Brands, D.; Osswald, T. Novel modeling approach for fiber breakage during molding of long fiber-reinforced thermoplastics. Phys. Fluids 2021, 33, 073318. [Google Scholar] [CrossRef]
- Yang, R.; Xiao, J.; Liu, Y.; Xu, S. The die swell eliminating mechanism of hot air assisted 3D printing of GF/PP and its influence on the product performance. e-Polymers 2024, 24, 20240008. [Google Scholar] [CrossRef]
- Zimenko, K.V.; Afanasev, M.Y.; Kolesnikov, M.V. Pressure control in material extrusion additive manufacturing. Sci. Tech. J. Inf. Technol. Mech. Opt. 2022, 22, 929–940. [Google Scholar] [CrossRef]
- Banks, J.D.; Emami, A. Influence of filler concentration and type on rheological and mechanical properties of liquid isoprene rubber for high-strength parts via material extrusion. Addit. Manuf. 2023, 78, 103851. [Google Scholar] [CrossRef]
- Luo, Y.; Sun, W.; Bao, M.; Zhu, X.; Ning, C.; Zhang, W.; Li, Y.; Zhang, X. Process fundamentals and quality investigation in extrusion 3D printing of shear thinning materials: Extrusion process based on Nishihara model. Int. J. Adv. Manuf. Technol. 2022, 124, 245–264. [Google Scholar] [CrossRef]
- Schuller, T.; Fanzio, P.; Galindo-Rosales, F.J. Analysis of the importance of shear-induced elastic stresses in material extrusion. Addit. Manuf. 2022, 57, 102952. [Google Scholar] [CrossRef]
- Tammaro, D. Rheological characterization of complex fluids through a table-top 3D printer. Rheol. Acta 2022, 61, 761–772. [Google Scholar] [CrossRef]
- Marschik, C.; Roland, W.; Dörner, M.; Schaufler, S.; Schöppner, V.; Steinbichler, G. Application of Network Analysis to Flow Systems with Alternating Wave Channels: Part B. (Superimposed Drag-Pressure Flows in Extrusion). Polymers 2020, 12, 1900. [Google Scholar] [CrossRef]
- Pricci, A.; Percoco, G. A generalized method aiming at predicting the polymer melt flow field in the metering zone of large-scale single-screw extruders. Int. J. Adv. Manuf. Technol. 2024, 132, 277–290. [Google Scholar] [CrossRef]
- Chen, F.G. Discussion on the influence factors of long distance PET melt conveying. Polyest. Ind. 2015, 28, 14–16. [Google Scholar]
- Lotero, F.; Couenne, F.; Maschke, B.; Sbarbaro, D. Energy-based control of a distributed parameter bi-zone model with moving interface. Int. J. Control 2018, 92, 1993–2006. [Google Scholar] [CrossRef]
- Liu, L.; Meng, Z.; Zhang, Y.; Sun, Y. Simulation of High-Viscosity Generalized Newtonian Fluid Flows in the Mixing Section of a Screw Extruder Using the Lattice Boltzmann Model. ACS Omega 2023, 8, 47991–48018. [Google Scholar] [CrossRef]
- Herzog, D.; Roland, W.; Marschik, C.; Berger-Weber, G.R. Generalized predictions of the pumping characteristics and viscous dissipation of single-screw extruders including three-dimensional curvature effects. Polym. Eng. Sci. 2024, 64, 5566–5587. [Google Scholar] [CrossRef]
- Das, M.K.; Ghoshdastidar, P.S. Experimental validation of a quasi three-dimensional conjugate heat transfer model for the metering section of a single-screw plasticating extruder. J. Mater. Process. Technol. 2002, 120, 397–411. [Google Scholar] [CrossRef]
- Gong, X.; Wang, X.; Xiong, W.; Zhang, H.; Xin, Y. An effective PID control method of air conditioning system for electric drive workshop based on IBK-IFNN two-stage optimization. J. Build. Eng. 2024, 98, 111028. [Google Scholar] [CrossRef]
- Joelianto, E.; Candra Anura, D. Transient response improvement of PID controller using ANFIS-hybrid reference control. In Proceedings of the 2011 2nd International Conference on Instrumentation Control and Automation, Bandung, Indonesia, 15–17 November 2011; pp. 41–46. [Google Scholar]
- Gao, Y.; Zhu, W. A Segmented Adaptive PID Temperature Control Method Suitable for Industrial Dispensing System. Electronics 2025, 14, 2306. [Google Scholar] [CrossRef]
- Singh, K.; Vasant, P.; Elamvazuthi, I.; Kannan, R. PID Tuning of Servo Motor Using Bat Algorithm. Procedia Comput. Sci. 2015, 60, 1798–1808. [Google Scholar] [CrossRef]
- Tang, S.D.; Xu, H.; Wu, D.M.; Zhang, Y.J. The Method of Improving Precision of Micro Injection Molding Machine Temperature Control. Appl. Mech. Mater. 2013, 372, 354–359. [Google Scholar] [CrossRef]
- Hagiwara, T.; Yamada, K.; Murakami, I.; Ando, Y.; Matsuura, S. A Design Method for Modified PID Control Systems to Attenuate Unknown Disturbances. Key Eng. Mater. 2010, 459, 211–220. [Google Scholar] [CrossRef]
- Zhou, Y.; Xia, Y.; Hu, Z.; Ding, J.; Zhang, R.; Wang, S.; Zhang, Y.; Dong, W.; Yao, Y.; Li, X. Velocity-dependent real-time screw extrusion control for the speed-adaptive robot-assisted additive manufacturing. Virtual Phys. Prototyp. 2025, 20, e2551084. [Google Scholar] [CrossRef]









| Parameters | Standards | Data |
|---|---|---|
| Density | ISO 1183 | 1.11 |
| Melt Flow Rate (230 °C with 2.16 kg load) | ISO 1133 | 4.8 g/10 min |
| Heat Deflection Temperature | ISO 75-1.2 | 80 °C |
| Young’s modulus | ISO 527,1A | 1129 MPa |
| Tensile Strength | ISO 527,1A | 33.4 MPa |
| Bending strength | ISO 14125 | 51.1 MPa |
| Segments | Zone-1 | Zone-2 | Zone-3 | Zone-4 | Nozzle |
|---|---|---|---|---|---|
| Temperatures (°C) | 120 | 180 | 180 | 190 | 190 |
Disclaimer/Publisher’s Note: The statements, opinions and data contained in all publications are solely those of the individual author(s) and contributor(s) and not of MDPI and/or the editor(s). MDPI and/or the editor(s) disclaim responsibility for any injury to people or property resulting from any ideas, methods, instructions or products referred to in the content. |
© 2026 by the authors. Licensee MDPI, Basel, Switzerland. This article is an open access article distributed under the terms and conditions of the Creative Commons Attribution (CC BY) license.
Share and Cite
Ma, Y.; Li, X.; Ma, N.; Yao, Y.; Wang, S.; Hu, Z. Precise Pressure Control for Screw Extrusion 3D Printing of PP-GF Composites Based on Inverse Model Feedforward and Variable Structure Feedback. Materials 2026, 19, 1453. https://doi.org/10.3390/ma19071453
Ma Y, Li X, Ma N, Yao Y, Wang S, Hu Z. Precise Pressure Control for Screw Extrusion 3D Printing of PP-GF Composites Based on Inverse Model Feedforward and Variable Structure Feedback. Materials. 2026; 19(7):1453. https://doi.org/10.3390/ma19071453
Chicago/Turabian StyleMa, Yunlong, Xiping Li, Nan Ma, Youqiang Yao, Sisi Wang, and Zhonglue Hu. 2026. "Precise Pressure Control for Screw Extrusion 3D Printing of PP-GF Composites Based on Inverse Model Feedforward and Variable Structure Feedback" Materials 19, no. 7: 1453. https://doi.org/10.3390/ma19071453
APA StyleMa, Y., Li, X., Ma, N., Yao, Y., Wang, S., & Hu, Z. (2026). Precise Pressure Control for Screw Extrusion 3D Printing of PP-GF Composites Based on Inverse Model Feedforward and Variable Structure Feedback. Materials, 19(7), 1453. https://doi.org/10.3390/ma19071453
