Sign in to use this feature.

Years

Between: -

Subjects

remove_circle_outline
remove_circle_outline
remove_circle_outline
remove_circle_outline
remove_circle_outline
remove_circle_outline
remove_circle_outline
remove_circle_outline
remove_circle_outline

Journals

Article Types

Countries / Regions

Search Results (23)

Search Parameters:
Keywords = common move voltage

Order results
Result details
Results per page
Select all
Export citation of selected articles as:
25 pages, 9408 KB  
Article
Design Optimization and Control System of a 3-Phase T-Type Active Front End for Bi-Directional Charging Technologies for Electric Vehicles
by Hakan Polat, Thomas Geury, Mohamed El Baghdadi and Omar Hegazy
Energies 2026, 19(3), 656; https://doi.org/10.3390/en19030656 - 27 Jan 2026
Viewed by 162
Abstract
Most electric vehicles use 400 V batteries, while some companies are moving to 800 V to reduce current in electric drives. More cars are expected to adopt 800 V at the DC terminals of the batteries, but 400 V will remain common for [...] Read more.
Most electric vehicles use 400 V batteries, while some companies are moving to 800 V to reduce current in electric drives. More cars are expected to adopt 800 V at the DC terminals of the batteries, but 400 V will remain common for the duration of this transition, so future off-board chargers must support a wide voltage output range. Silicon carbide switches are used to keep the power–electronics interface compact and scalable. The AC/DC stage of a modular silicon carbide-based interface is designed using a T-type active front end and a dual active bridge. The T-type front end is optimized with a genetic algorithm. The resulting model is used to tune the inner current and outer voltage controllers. Bode analysis shows an inner current loop bandwidth of 4.25 kHz with a phase margin of 53° and a gain margin of 30 dB. The outer voltage loop reaches 50 Hz with a phase margin of 108° and a gain margin of 33 dB. The controller is implemented on a dSPACE MicroLabBox. Tests show peak efficiency of 98.5% in G2V mode and 98.3% V2G mode. THD stays under 5% above 4 kW and reaches 3% at peak power. Full article
Show Figures

Figure 1

24 pages, 3343 KB  
Article
Modelling, Analysis, and Nonlinear Control of a Dynamic Wireless Power Transfer Charger for Electrical Vehicle
by Ahmed Hamed, Abdellah Lassioui, Hassan El Fadil, Hafsa Abbade, Sidina El jeilani, Marouane El Ancary, Mohammed Chiheb and Zakariae El Idrissi
World Electr. Veh. J. 2025, 16(9), 512; https://doi.org/10.3390/wevj16090512 - 11 Sep 2025
Viewed by 1148
Abstract
This article presents an in-depth study of a dynamic wireless power transfer (DWPT) system used to charge electric vehicles (EVs), with a focus on modeling and controlling a double-D (DD) coil structure. The chosen DD coil design improves energy transfer efficiency and minimizes [...] Read more.
This article presents an in-depth study of a dynamic wireless power transfer (DWPT) system used to charge electric vehicles (EVs), with a focus on modeling and controlling a double-D (DD) coil structure. The chosen DD coil design improves energy transfer efficiency and minimizes mutual coupling between adjacent transmit coils, a common problem in dynamic applications. A comprehensive mathematical model is developed to account for the nonlinear dynamics of the system, i.e., when the vehicle is moving and misalignments and coupling variations occur. A robust nonlinear control method based on sliding mode control (SMC) is implemented to ensure stable operation and accurate regulation of the output voltage. The controller is tested in different scenarios where the vehicle speed changes, thus ensuring its robustness and stability under all operating conditions. Particular attention is paid to the critical transition zone, in which the receiver coil is placed between two transmitter coils in order to achieve minimal magnetic coupling. The simulation results demonstrate that the proposed controller offers a fast dynamic response (~0.07 s) and stable voltage tracking, even in the event of significant variations in mutual inductance and different EV movement speeds. These results confirm the effectiveness of the control approach and its potential for real-time charging of electric vehicles in large-scale DWPT applications. Full article
Show Figures

Figure 1

30 pages, 1042 KB  
Article
A Privacy-Preserving Polymorphic Heterogeneous Security Architecture for Cloud–Edge Collaboration Industrial Control Systems
by Yukun Niu, Xiaopeng Han, Chuan He, Yunfan Wang, Zhigang Cao and Ding Zhou
Appl. Sci. 2025, 15(14), 8032; https://doi.org/10.3390/app15148032 - 18 Jul 2025
Cited by 1 | Viewed by 1135
Abstract
Cloud–edge collaboration industrial control systems (ICSs) face critical security and privacy challenges that existing dynamic heterogeneous redundancy (DHR) architectures inadequately address due to two fundamental limitations: event-triggered scheduling approaches that amplify common-mode escape impacts in resource-constrained environments, and insufficient privacy-preserving arbitration mechanisms for [...] Read more.
Cloud–edge collaboration industrial control systems (ICSs) face critical security and privacy challenges that existing dynamic heterogeneous redundancy (DHR) architectures inadequately address due to two fundamental limitations: event-triggered scheduling approaches that amplify common-mode escape impacts in resource-constrained environments, and insufficient privacy-preserving arbitration mechanisms for sensitive industrial data processing. In contrast to existing work that treats scheduling and privacy as separate concerns, this paper proposes a unified polymorphic heterogeneous security architecture that integrates hybrid event–time triggered scheduling with adaptive privacy-preserving arbitration, specifically designed to address the unique challenges of cloud–edge collaboration ICSs where both security resilience and privacy preservation are paramount requirements. The architecture introduces three key innovations: (1) a hybrid event–time triggered scheduling algorithm with credibility assessment and heterogeneity metrics to mitigate common-mode escape scenarios, (2) an adaptive privacy budget allocation mechanism that balances privacy protection effectiveness with system availability based on attack activity levels, and (3) a unified framework that organically integrates privacy-preserving arbitration with heterogeneous redundancy management. Comprehensive evaluations using natural gas pipeline pressure control and smart grid voltage control systems demonstrate superior performance: the proposed method achieves 100% system availability compared to 62.57% for static redundancy and 86.53% for moving target defense, maintains 99.98% availability even under common-mode attacks (102 probability), and consistently outperforms moving target defense methods integrated with state-of-the-art detection mechanisms (99.7790% and 99.6735% average availability when false data deviations from true values are 5% and 3%, respectively) across different attack detection scenarios, validating its effectiveness in defending against availability attacks and privacy leakage threats in cloud–edge collaboration environments. Full article
Show Figures

Figure 1

14 pages, 971 KB  
Article
High Voltage and Train-Surfing Injuries: A 30-Year Retrospective Analysis of High-Voltage Trauma and Its Impact on Cardiac Biomarkers
by Viktoria Koenig, Maximilian Monai, Alexandra Christ, Marita Windpassinger, Gerald C. Ihra, Alexandra Fochtmann-Frana and Julian Joestl
J. Clin. Med. 2025, 14(14), 4969; https://doi.org/10.3390/jcm14144969 - 14 Jul 2025
Cited by 1 | Viewed by 893
Abstract
Background: High-voltage electrical injuries (HVEIs) represent a complex and life-threatening entity, frequently involving multi-organ damage. While traditionally linked to occupational hazards, train surfing—riding on moving trains—and train climbing—scaling stationary carriages—have emerged as increasingly common causes among adolescents. Popularized via social media, these [...] Read more.
Background: High-voltage electrical injuries (HVEIs) represent a complex and life-threatening entity, frequently involving multi-organ damage. While traditionally linked to occupational hazards, train surfing—riding on moving trains—and train climbing—scaling stationary carriages—have emerged as increasingly common causes among adolescents. Popularized via social media, these behaviors expose individuals to the invisible danger of electric arcs from 15,000-volt railway lines, often resulting in extensive burns, cardiac complications, and severe trauma. This study presents a 30-year retrospective analysis comparing cardiac biomarkers and clinical outcomes in train-surfing injuries versus work-related HVEIs. Methods: All patients with confirmed high-voltage injury (≥1000 volts) admitted to a Level 1 burn center between 1994 and 2024 were retrospectively analyzed. Exclusion criteria comprised low-voltage trauma, suicide, incomplete records, and external treatment. Clinical and laboratory parameters—including total body surface area (TBSA), Abbreviated Burn Severity Index (ABSI), electrocardiogram (ECG) findings, intensive care unit (ICU) and hospital stay, mortality, and cardiac biomarkers (creatine kinase [CK], CK-MB, lactate dehydrogenase [LDH], aspartate transaminase [AST], troponin, and myoglobin)—were compared between the two cohorts. Results: Of 81 patients, 24 sustained train-surfing injuries and 57 were injured in occupational settings. Train surfers were significantly younger (mean 16.7 vs. 35.2 years, p = 0.008), presented with greater TBSA (49.9% vs. 17.9%, p = 0.008), higher ABSI scores (7.3 vs. 5.1, p = 0.008), longer ICU stays (53 vs. 17 days, p = 0.008), and higher mortality (20.8% vs. 3.5%). ECG abnormalities were observed in 51% of all cases, without significant group differences. However, all cardiac biomarkers were significantly elevated in train-surfing injuries at both 72 h and 10 days post-injury (p < 0.05), suggesting more pronounced cardiac and muscular damage. Conclusions: Train-surfing-related high-voltage injuries are associated with markedly more severe systemic and cardiac complications than occupational HVEIs. The significant biomarker elevation and critical care demands highlight the urgent need for targeted prevention, public awareness, and early cardiac monitoring in this high-risk adolescent population. Full article
(This article belongs to the Section Cardiovascular Medicine)
Show Figures

Figure 1

20 pages, 7214 KB  
Article
Effect of Heterojunction Characteristics and Deep Electronic Levels on the Performance of (Cd,Zn)S/Sb2Se3 Solar Cells
by Alessio Bosio, Stefano Pasini, Donato Spoltore, Gianluca Foti, Antonella Parisini, Maura Pavesi, Samaneh Shapouri, Ildikó Cora, Zsolt Fogarassy and Roberto Fornari
Appl. Sci. 2025, 15(6), 2930; https://doi.org/10.3390/app15062930 - 8 Mar 2025
Cited by 1 | Viewed by 1782
Abstract
Antimony selenide (Sb2Se3) is an Earth-abundant and non-toxic material that stands out as a promising absorber for the fabrication of thin film solar cells. Despite significant advancements in recent years, all the devices reported in the literature exhibit open-circuit [...] Read more.
Antimony selenide (Sb2Se3) is an Earth-abundant and non-toxic material that stands out as a promising absorber for the fabrication of thin film solar cells. Despite significant advancements in recent years, all the devices reported in the literature exhibit open-circuit voltages well below the theoretical value. Identifying the factors contributing to this low voltage is an essential step for increasing the efficiency beyond the recently attained 10% milestone and moving closer to the theoretical limit. In this paper, we present the results of an in-depth analysis of a Sb2Se3 solar cell in the common superstrate configuration. By making use of current density–voltage characteristic as a function of both temperature and wavelength, capacitance–voltage measurements, and admittance spectroscopy, we ascribe the low open-circuit voltage to the presence of a potential barrier within the absorber material near the junction interface Furthermore, it was observed that the junction behavior in the dark and under illumination changes, which is compatible with the presence of deep electronic levels connected with intrinsic point defects. Full article
(This article belongs to the Special Issue Advanced Solar Energy Materials: Methods and Applications)
Show Figures

Figure 1

39 pages, 538 KB  
Review
A Review of Experiments Reporting Non-Conventional Phenomena in Nuclear Matter Aiming at Identifying Common Features in View of Possible Interpretation
by Stefano Bellucci, Fabio Cardone and Fabio Pistella
Symmetry 2023, 15(8), 1507; https://doi.org/10.3390/sym15081507 - 29 Jul 2023
Viewed by 2812
Abstract
The purpose of the present paper is to clarify, as far as it is possible, the overall picture of experimental results in the field of non-conventional phenomena in nuclear matter published in the scientific literature, accumulated in the past few decades and still [...] Read more.
The purpose of the present paper is to clarify, as far as it is possible, the overall picture of experimental results in the field of non-conventional phenomena in nuclear matter published in the scientific literature, accumulated in the past few decades and still missing a widely accepted interpretation. Completeness of the collection of the experiments is not among the aims of the effort; the focus is on adopting a more comprehensive and integral approach through the analysis of the different experimental layouts and different results, searching for common features and analogous factual outcomes in order to obtain a consistent reading of many experimental evidences that appear, so far, to lack a classification in a logic catalogue, which might be compared to a building rather than a collection of single stones. Particular attention is put on the issue of reproducibility of experiments and on the reasons why such a limitation is a frequent characteristic of many experimental activities reported in published papers. This approach is innovative as compared with those already available in the scientific literature. In a synoptical table, a comprehensive classification is given of the twenty experiments examined in terms of types of evidences that are ascertained by the experimenters in their published papers but are “unexpected” according to well-established physical theories. Examples of such unexpected evidences (named also non-conventional or weird) evidences are: excess heat generation, isotope production, reduction of radioactivity levels, and production of neutrons or alpha particles. These evidences are classified taking into account both the material where the evidence takes place (solutions, metals, rocks and artificial materials) and the stimulation techniques (supply of electric voltage, irradiation by photons, mechanical pressure) used to generate the evidences (which do not appear in the absence of such stimuli at an appropriate intensity). Also, in our paper, “identity cards” are provided for each experiment examined, including details that emerged during the experiment and were reported in each respective paper, that sometimes are not given adequate consideration either by the author of the experiment or in other review papers. The analysis of the details provides suggestions (also referred to as clues in this papers) used to formulate the content of the second part of each identity card, where inferences deduced from facts are outlined in view of presenting tentative interpretation at the microscopic level. This is done by concentrating attention on the clues repeated in different experiments in order to yield possible explanations of the “unexpected” evidences. The main outcome of such analysis is that, in all examined cases, a common “operation” can be identified: the stimulation techniques mentioned above can be interpreted as a sort of compression producing a ramp of energy densification (with reference to volumes in space or time coordinates). Here we use the term “compression” to indicate an operation activated by the experimenter; as such, it is objective. We consider energy densification an inference of possible consequences of the operation on the status of the system. Five types of densifications were identified. This reading in terms of energy densification is in accordance with the predictions of the Deformed Space Time theory, reported in the scientific literature, in the context of a generalization of the Einstein relativity theory, according to which the existence of energy thresholds is found to separate, for each interaction, the flat metric part from the deformed metric part and the appearance of new microscopic effects as a consequence of trespassing such thresholds. The phenomena occurring in the deformed part of the interaction metric are governed by the energy density in the space-time (volume and time interval). This energy density is computed from the threshold energies and is peculiar to the phenomenology under consideration. As a conclusion, it is suggested that the revealed qualified information, homogenized and elaborated on, might help in repeating, with proper adjustments and adequate additional instrumentation, some key experiments, in order to ensure systematic reproducibility, which is a prerequisite for interpretations and explanations to be sound and credible, as well in deriving from such an effort, indications for new experiments. It is uncomfortable that, after thirty years, there are still pending questions to which the most acknowledged physical theories are not capable of giving an answer. Even a definitive demonstration that all these experiments have decisive faults would be preferable than leaving the issue unaddressed. Major research agencies, for instance in the USA and in Europe, are moving in this direction. Full article
(This article belongs to the Special Issue Experimental Particle Physics)
23 pages, 8382 KB  
Article
Enhancing Energy Power Quality in Low-Voltage Networks Integrating Renewable Energy Generation: A Case Study in a Microgrid Laboratory
by Edisson Villa-Ávila, Paul Arévalo, Roque Aguado, Danny Ochoa-Correa, Vinicio Iñiguez-Morán, Francisco Jurado and Marcos Tostado-Véliz
Energies 2023, 16(14), 5386; https://doi.org/10.3390/en16145386 - 14 Jul 2023
Cited by 11 | Viewed by 2611
Abstract
Nowadays, energy decarbonization due to integrating renewable energy sources presents important challenges to overcome. The intermittent nature of photovoltaic systems reduces power quality by producing voltage variations and frequency deviations in electrical system networks, especially in weak and isolated distribution systems in developing [...] Read more.
Nowadays, energy decarbonization due to integrating renewable energy sources presents important challenges to overcome. The intermittent nature of photovoltaic systems reduces power quality by producing voltage variations and frequency deviations in electrical system networks, especially in weak and isolated distribution systems in developing countries. This paper presents a power smoothing method for improving the low-pass filter and moving average for grid-connected photovoltaic systems. This novel method includes state-of-charge monitoring control of the supercapacitor’s energy storage system to reduce the fluctuations of photovoltaic power at the point of common coupling. A case study for a microgrid in a high-altitude city in Ecuador is presented with exhaustive laboratory tests using real data. This research aims to improve energy power quality in electrical distribution systems to cope with the growth of renewable penetration. The results demonstrate significant power quality and stability improvements achieved through the proposed method. For instance, the power smoothing method effectively reduced power fluctuations by 16.7% with the low-pass filter, 14.05% with the ramp-rate filter, and 9.7% with the moving average filter. Full article
(This article belongs to the Special Issue Challenges of Renewable Energy in Developing Countries)
Show Figures

Graphical abstract

13 pages, 2308 KB  
Article
Structure of the Human BK Ion Channel in Lipid Environment
by Lige Tonggu and Liguo Wang
Membranes 2022, 12(8), 758; https://doi.org/10.3390/membranes12080758 - 31 Jul 2022
Cited by 15 | Viewed by 4202
Abstract
Voltage-gated and ligand-modulated ion channels play critical roles in excitable cells. To understand the interplay among voltage sensing, ligand binding, and channel opening, the structures of ion channels in various functional states and in lipid membrane environments need to be determined. Here, the [...] Read more.
Voltage-gated and ligand-modulated ion channels play critical roles in excitable cells. To understand the interplay among voltage sensing, ligand binding, and channel opening, the structures of ion channels in various functional states and in lipid membrane environments need to be determined. Here, the random spherically constrained (RSC) single-particle cryo-EM method was employed to study human large conductance voltage- and calcium-activated potassium (hBK or hSlo1) channels reconstituted into liposomes. The hBK structure was determined at 3.5 Å resolution in the absence of Ca2+. Instead of the common fourfold symmetry observed in ligand-modulated ion channels, a twofold symmetry was observed in hBK in liposomes. Compared with the structure of isolated hSlo1 Ca2+ sensing gating rings, two opposing subunits in hBK unfurled, resulting in a wider opening towards the transmembrane region of hBK. In the pore gate domain, two opposing subunits also moved downwards relative to the two other subunits. Full article
(This article belongs to the Special Issue Ion Channel in Lipid Environment)
Show Figures

Figure 1

14 pages, 5238 KB  
Article
Effect of Particle Trap on Motion Characteristics of Metal Particles in AC GILs and Parameter Optimization
by Shenghui Wang, Huaqi Liu, Kang Ma, Qi Ou, Hui Geng and Fangcheng Lv
Coatings 2022, 12(7), 981; https://doi.org/10.3390/coatings12070981 - 11 Jul 2022
Cited by 7 | Viewed by 2042
Abstract
Metal particle contamination is an important reason for insulation failure of gas-insulated transmission lines (GILs). Particle trap is the common method for particle suppression. At present, research on the motion characteristics of metal particles near a particle trap and the optimization of trap [...] Read more.
Metal particle contamination is an important reason for insulation failure of gas-insulated transmission lines (GILs). Particle trap is the common method for particle suppression. At present, research on the motion characteristics of metal particles near a particle trap and the optimization of trap parameters under AC voltage is insufficient. Based on that, firstly, a dynamic model of metal particles under AC voltage was established, and the motion characteristics of particles in front of the trap were studied, combined with experiments. Then, the influence of trap parameters on the capture effect was analyzed, and the optimization of the trap was realized by simulation. The results showed that, under AC voltage, the randomness of metal particle movement was strong, and the activity was low. The particles mainly moved away from the trap. Among the particles moving towards the trap, some stayed in front of the trap, and some fell into the trap from above. The thickness and height of the trap were the key parameters affecting the capture effect, and with the increase in height and thickness, the capture rate showed a trend of increasing first and then decreasing. The above conclusions can provide a reference for the optimization of a metal particle trap under AC voltage in engineering. Full article
(This article belongs to the Special Issue Advances in Dielectric Coatings)
Show Figures

Figure 1

20 pages, 2382 KB  
Article
A Modified SOGI-PLL with Adjustable Refiltering for Improved Stability and Reduced Response Time
by Gilberto A. Herrejón-Pintor, Enrique Melgoza-Vázquez and Jose de Jesús Chávez
Energies 2022, 15(12), 4253; https://doi.org/10.3390/en15124253 - 9 Jun 2022
Cited by 17 | Viewed by 5632
Abstract
The controls of most power electronic inverters connected to an electrical power system (EPS) rely on the precise determination of the voltage magnitude, frequency, and phase angle at the point of common coupling. One of the most widely used approaches for measuring these [...] Read more.
The controls of most power electronic inverters connected to an electrical power system (EPS) rely on the precise determination of the voltage magnitude, frequency, and phase angle at the point of common coupling. One of the most widely used approaches for measuring these quantities is the phase-locked loop (PLL); however, the precision of this measurement is affected during transients in the EPS and is a function of the type of event and the architecture of the PLL. PLLs based on the second-order generalized integrator (SOGI) are widely used in power converter synchronization, offering an adaptive or fixed-parameter prefilter with low-pass and band-pass characteristics. This article proposes a variant of the SOGI-PLL that offers improved stability and a faster response time. This is accomplished by decoupling the effect of the SOGI’s gains and adding feedback. The modification is carried out in the state space model of the SOGI. Manipulating the attenuation moves the poles of the SOGI to improve the stability. The performance of the proposed PLL is verified and validated under the processor-in-the-loop (PIL) approach. Full article
(This article belongs to the Special Issue Power System Dynamics and Renewable Energy Integration)
Show Figures

Figure 1

12 pages, 4702 KB  
Article
Experimental Validation for Moving Particle Detection Using Acoustic Emission Method
by Sung-Wook Kim, Nam-Hoon Kim, Dong-Eon Kim, Tae-Han Kim, Dong-Hoon Jeong, Young-Hwan Chung and Gyung-Suk Kil
Energies 2021, 14(24), 8516; https://doi.org/10.3390/en14248516 - 17 Dec 2021
Cited by 3 | Viewed by 2512
Abstract
Gas-insulated switchgears (GISs) are important pieces of power equipment used to improve the reliability of power facilities. As the number of GISs increases, more insulation failures occur every year. The most common cause of insulation failure is particles and foreign bodies producing a [...] Read more.
Gas-insulated switchgears (GISs) are important pieces of power equipment used to improve the reliability of power facilities. As the number of GISs increases, more insulation failures occur every year. The most common cause of insulation failure is particles and foreign bodies producing a partial discharge (PD), which causes deterioration of the insulation materials and results in insulation breakdown. However, it is not easy to detect them by conventional PD and ultra-high frequency (UHF) PD measurements because it is difficult to apply the conventional method to the GISs in service, and the UHF method is not always applicable to GISs. Therefore, an appropriate method to detect particles and foreign bodies in GISs is needed. In this study, experimental validation was performed to detect particles moving in GISs using the acoustic emission (AE) method. Acoustic wave signals were produced by the particles moving on the surface of a flat plate when applying voltage. An AE sensor with a frequency range of 50 to 400 kHz was used, and a decoupler and low-noise amplifier were designed to detect the acoustic wave signals with high sensitivity. Twelve types of particles were used, and one was selected to confirm the detectable minimum output voltage. In an actual factory test, the output voltage of the acoustic wave signals was analyzed while considering the applied voltage and signal attenuation. Consequently, it was confirmed that the AE measuring system proposed in this paper could detect particles moving inside GISs. Full article
(This article belongs to the Special Issue Advances in Online Partial Discharge Monitoring Systems)
Show Figures

Figure 1

13 pages, 302 KB  
Review
Designing Lifestyle Interventions for Common Mental Disorders: What Can We Learn from Diabetes Prevention Programs?
by Rachelle S Opie, Felice N Jacka, Wolfgang Marx, Tetyana Rocks, Claire Young and Adrienne O’Neil
Nutrients 2021, 13(11), 3766; https://doi.org/10.3390/nu13113766 - 25 Oct 2021
Cited by 15 | Viewed by 5924
Abstract
Lifestyle factors including diet, sleep, physical activity, and substance use cessation, are recognised as treatment targets for common mental disorders (CMDs). As the field of lifestyle-based mental health care evolves towards effectiveness trials and real-world translation, it is timely to consider how such [...] Read more.
Lifestyle factors including diet, sleep, physical activity, and substance use cessation, are recognised as treatment targets for common mental disorders (CMDs). As the field of lifestyle-based mental health care evolves towards effectiveness trials and real-world translation, it is timely to consider how such innovations can be integrated into clinical practice. This paper discusses the utility and scale-up of lifestyle interventions for CMDs and draws on diabetes prevention literature to identify enablers and barriers to translation efforts. We discuss the extent to which lifestyle interventions aimed at managing CMDs and preventing diabetes share commonalities (program content, theoretical underpinnings, program structures, interventionists, frameworks promoting fidelity, quality, sustainability). Specific considerations when utilising these programs for mental health include personalising content with respect to symptoms and trajectories of depression and anxiety, medication regimen and genetic risk profile. As this field moves from efficacy to effectiveness and implementation, it is important to ensure issues in implementation science, including “voltage drop”, “program drift”, logistics, funding, and resourcing, are in line with evidence-based models that are effective in research settings. Ongoing considerations includes who is best placed to deliver this care and the need for models to support implementation including long-term financing, workforce training, supervision, stakeholder and organisational support. Full article
17 pages, 24807 KB  
Article
Optimized Modulation Method for Common-Mode Voltage Reduction in H7 Inverter
by Belete Belayneh Negesse, Chang-Hwan Park, Seung-Hwan Lee, Seon-Woong Hwang and Jang-Mok Kim
Energies 2021, 14(19), 6409; https://doi.org/10.3390/en14196409 - 7 Oct 2021
Cited by 2 | Viewed by 2868
Abstract
The three-phase H7 inverter topology installs an additional power semiconductor switch to the positive or negative node of the DC-link for reducing the common-mode voltage (CMV) by disconnecting the inverter from the DC source during the zero-voltage vectors. The conventional CMV reduction method [...] Read more.
The three-phase H7 inverter topology installs an additional power semiconductor switch to the positive or negative node of the DC-link for reducing the common-mode voltage (CMV) by disconnecting the inverter from the DC source during the zero-voltage vectors. The conventional CMV reduction method for the three-phase H7 inverter uses modified discontinuous pulse width modulation (MDPWM) and generates a switching signal for the additional switch using logical operations. However, the conventional method is unable to eliminate the CMV for the entire dwell time of the zero-voltage vectors. It only has the effect of reducing the CMV in a limited area of the space vector where the V7 zero voltage vector is applied. Therefore, this paper proposes an optimized modulation method that can reduce the CMV during the entire dwell time of zero-voltage vectors. The proposed method moves the switching patterns by adding an offset voltage to guarantee that only one kind of zero-voltage vector, V7, is applied in the system. It then turns off the seventh switch only during the zero-voltage vector to disconnect the inverter from the DC source. As a result, the CMV and the leakage current are attenuated for the entire dwell time of the zero-voltage vector. Simulation and experimental results confirm the validity of the proposed method. Full article
Show Figures

Figure 1

15 pages, 11855 KB  
Article
Solution for Mass Production of High-Throughput Digital Microfluidic Chip Based on a-Si TFT with In-Pixel Boost Circuit
by Feng Qin, Kaidi Zhang, Baiquan Lin, Ping Su, Zhenyu Jia, Kerui Xi, Jiandong Ye and Shulin Gu
Micromachines 2021, 12(10), 1199; https://doi.org/10.3390/mi12101199 - 30 Sep 2021
Cited by 18 | Viewed by 4846
Abstract
As one of the most popular research hotspot of lab-on-chip, digital microfluidic (DMF) technology based on the principle of electrowetting has unique advantages of high-precision, low cost and programmable control. However, due to the limitation of electrodes number, the throughput is hard to [...] Read more.
As one of the most popular research hotspot of lab-on-chip, digital microfluidic (DMF) technology based on the principle of electrowetting has unique advantages of high-precision, low cost and programmable control. However, due to the limitation of electrodes number, the throughput is hard to further upgrade. Therefore, active matrix electrowetting-on-dielectric (AM-EWOD) technology is a solution to acquire larger scale of driving electrodes. However, the process of manufacturing of AM-EWOD based on thin-film-transistor (TFT) is complex and expensive. Besides, the driving voltage of DMF chip is usually much higher than that of common display products.In this paper, a solution for mass production of AM-EWOD based on amorphous silicon (a-Si) is provided. Samples of 32 × 32 matrix AM-EWOD chips was designed and manufactured. A boost circuit was integrated into the pixel, which can raise the pixel voltage up by about 50%. Customized designed Printed Circuit Board (PCB) was used to supply the timing signals and driving voltage to make the motion of droplets programmable. The process of moving, mixing and generation of droplets was demonstrated.The minimum voltage in need was about 20 V and a velocity of up to 96 mm/s was achieved. Such an DMF device with large-scale matrix and low driving voltage will be very suitable for POCT applications. Full article
(This article belongs to the Special Issue Microfluidic Systems for Diagnostic Applications)
Show Figures

Figure 1

15 pages, 9066 KB  
Article
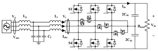
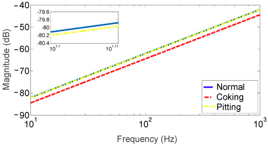
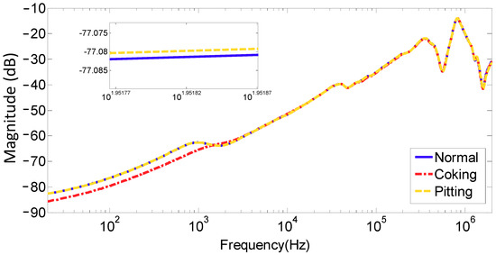
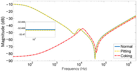
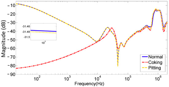
Application of Frequency Response Analysis Technique to Detect Transformer Tap Changer Faults
by Salem Mgammal Al-Ameri, Abdulaziz Almutairi, Muhammad Saufi Kamarudin, Mohd Fairouz Mohd Yousof, Ahmed Abu-Siada, Mohamed Ibrahim Mosaad and Saeed Alyami
Appl. Sci. 2021, 11(7), 3128; https://doi.org/10.3390/app11073128 - 1 Apr 2021
Cited by 16 | Viewed by 3798
Abstract
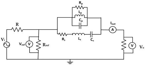
Power transformers are located in the electrical transmission and distribution networks where different voltage levels are needed. The turn ratio of the low voltage and high voltage windings is mechanically controlled by an on-load tap changer or de-energized tap changer. As the tap [...] Read more.
Power transformers are located in the electrical transmission and distribution networks where different voltage levels are needed. The turn ratio of the low voltage and high voltage windings is mechanically controlled by an on-load tap changer or de-energized tap changer. As the tap changer is the transformer’s only moving part, it is highly susceptible to mechanical failure and aging degradation. While some diagnostic tools have been used to determine the mechanical condition of tap changer contacts, not much attention was given to use the frequency response analysis to diagnose the transformer’s tap changers’ mechanical integrity. This paper is taking one step forward into maturing the application of the frequency response analysis (FRA) technique to detect transformer tap changer faults. In this regard, two common tap changer faults are created, and experimental testing for four FRA test configurations is conducted. For a better understanding of the tap changer fault mechanism, an electrical equivalent circuit model is proposed and designed using Simulink. The simulation and implementation of the equivalent circuits using MATLAB\R2018a. Full article
(This article belongs to the Section Electrical, Electronics and Communications Engineering)
Show Figures

Graphical abstract

Back to TopTop