Sign in to use this feature.

Years

Between: -

Subjects

remove_circle_outline
remove_circle_outline
remove_circle_outline
remove_circle_outline
remove_circle_outline
remove_circle_outline
remove_circle_outline
remove_circle_outline
remove_circle_outline

Journals

Article Types

Countries / Regions

Search Results (164)

Search Parameters:
Keywords = co-stimulatory signals

Order results
Result details
Results per page
Select all
Export citation of selected articles as:
29 pages, 6226 KB  
Article
IL-15 Complexes Combined with PD-1 Blockade Affect Immune Cell Distribution, Localization, and Immune Signatures in Regressing Versus Non-Regressing Metastatic Breast Tumors
by Josef W. Goldufsky, Anjelica F. Reyes, Allie A. Heller, Malia E. Leifheit, Maram N. Albalawi, Noah T. King, Timothy M. Kuzel, Jeffrey R. Schneider and Amanda L. Marzo
Int. J. Mol. Sci. 2025, 26(23), 11490; https://doi.org/10.3390/ijms262311490 - 27 Nov 2025
Viewed by 595
Abstract
Rapid advancements in understanding how the immune system can eliminate tumors have quickly translated into breakthroughs in developing cancer therapeutics. Immune checkpoint inhibitors (ICIs) have shown great promise in several cancers; however, resistance can affect up to two-thirds of patients receiving ICIs. A [...] Read more.
Rapid advancements in understanding how the immune system can eliminate tumors have quickly translated into breakthroughs in developing cancer therapeutics. Immune checkpoint inhibitors (ICIs) have shown great promise in several cancers; however, resistance can affect up to two-thirds of patients receiving ICIs. A significant limitation of the effectiveness of anti-PD-1 therapy centers around the insufficient levels of immune cells needed to recognize and kill cancer cells compared to the number of suppressive immune cells within the tumor microenvironment. Determining what is required to overcome the resistance to anti-PD-1 therapy in breast cancer remains a critical need. Our data demonstrate that IL-15 complexes injected intratumorally in combination with PD-1 blockade therapy induce regression of established luminal B mammary breast tumors. We show that IL-15 alone or in combination with anti-PD-1 drives changes in gene expression of pathways associated with TCR and co-stimulatory signaling, immune cell adhesion, and migration. Furthermore, we show that intratumoral injection of IL-15 complexes traffics to the tumor-draining lymph node, as evidenced by Light sheet microscopy, and colocalizes with the anti-PD-1 monoclonal antibody. We also identify the immune signatures, localization, and distribution of immune cells in regressing and non-regressing breast tumors. Full article
(This article belongs to the Section Molecular Immunology)
Show Figures

Figure 1

19 pages, 3300 KB  
Article
CEA-4-1BBL: CEACAM5-Targeted 4-1BB Ligand Fusion Proteins for Cis Co-Stimulation with CEA-TCB
by Christina Claus, Claudia Ferrara-Koller, Johannes Sam, Sabine Lang, Rosmarie Albrecht, Regula B. Buser, Esther Bommer, Grégory La Sala, Valeria G. Nicolini, Sara Colombetti, Marina Bacac, Pablo Umaña and Christian Klein
Antibodies 2025, 14(4), 96; https://doi.org/10.3390/antib14040096 - 7 Nov 2025
Viewed by 1800
Abstract
Background/Objectives: T cell bispecific antibodies (TCBs) result in the activation of T cell receptor signaling upon binding to tumor antigens providing signal 1 to T cells. To enhance and sustain their activity, a co-stimulatory signal 2 is required. Here CEACAM5-targeted 4-1BBL antibody fusion [...] Read more.
Background/Objectives: T cell bispecific antibodies (TCBs) result in the activation of T cell receptor signaling upon binding to tumor antigens providing signal 1 to T cells. To enhance and sustain their activity, a co-stimulatory signal 2 is required. Here CEACAM5-targeted 4-1BBL antibody fusion proteins for combination with CEA-TCB (cibisatamab, RG7802) are described in an investigation of the relationship between the CEACAM5 epitope and T cell activity. Methods: CEACAM5-targeted bispecific 4-1BBL antibody fusion proteins (CEA-4-1BBLs) were generated based on different CEACAM5 antibodies and characterized in vitro in Jurkat-4-1BB reporter and PBMC cell assays. The impact of shed CEA on in vitro activity and cynomolgus cross-reactivity was studied. In vivo efficacy was assessed in human stem cell humanized NSG mice xenograft models bearing MKN-45 and HPAFII tumors. Results: MFE23-4-1BBL and Sm9b-4-1BBL showed superior functional activity in Jurkat-4-1BB reporter and primary T cell assays when combined with the CD3 antibody V9, whereas T84.66-LCHA-4-1BBL and A5B7-4-1BBL performed better when combined with CEA-TCB. In humanized NSG mice MKN-45 and HPAFII xenograft models, T84.66-LCHA-4-1BBL mediated the best anti-tumor efficacy. Conclusions: For the assessment of the combination of CEA-TCB with CEA-4-1BBL, co-stimulatory antibody fusion protein in vitro assays are not sufficient to fully capture the complex relationships affecting efficacy. Thus, screening with different cell assays and in vivo efficacy studies in combination with CEA-TCB are essential to select the best candidate. Based on the totality of data on the T84.66-LCHA-4-1BBL antibody fusion protein comprising the CEACAM5 antibody, T84.66-LCHA was selected as the optimal combination partner for CEA-TCB. Full article
Show Figures

Graphical abstract

11 pages, 839 KB  
Article
Association Between FOXP3 and OX40 Expression in Adult T-Cell Leukemia Cells
by Mariko Mizuguchi, Yoshiaki Takahashi, Reiko Tanaka, Naoki Imaizumi, Akio Yamashita, Nobuko Matsushita, Takuya Fukushima and Yuetsu Tanaka
Viruses 2025, 17(11), 1445; https://doi.org/10.3390/v17111445 - 30 Oct 2025
Viewed by 507
Abstract
Since forkhead box P3 (FOXP3) is a hallmark of regulatory T (Treg) cells, the expansion of FOXP3+ adult T-cell leukemia/lymphoma (ATL) cells is believed to contribute to immune suppression and the pathogenesis of ATL. However, the mechanisms underlying the expansion of FOXP3 [...] Read more.
Since forkhead box P3 (FOXP3) is a hallmark of regulatory T (Treg) cells, the expansion of FOXP3+ adult T-cell leukemia/lymphoma (ATL) cells is believed to contribute to immune suppression and the pathogenesis of ATL. However, the mechanisms underlying the expansion of FOXP3+ ATL cells remain unclear. OX40, a co-stimulatory molecule, is expressed in ATL cells, and OX40 signaling has been shown to promote the differentiation and proliferation of Treg cells in mouse models. To investigate the mechanisms driving the expansion of FOXP3+ ATL cells, we examined the expression of OX40 and its ligand, OX40L. Our findings revealed that OX40 expression was elevated in patients with ATL and with a high frequency of FOXP3+ ATL cells. Flow cytometric analysis of peripheral blood mononuclear cells (PBMCs) from patients with acute ATL cultured for 18 h demonstrated that FOXP3 and FOXP3+ cells predominantly expressed OX40L and OX40, respectively. Furthermore, small interfering RNA-mediated FOXP3 knockdown in HTLV-1-infected cell lines increased OX40L expression. These results suggest that interactions between FOXP3 OX40L+ cells and FOXP3+ OX40+ cells may promote the proliferation of FOXP3+ ATL cells. Full article
(This article belongs to the Section Human Virology and Viral Diseases)
Show Figures

Figure 1

15 pages, 6185 KB  
Article
Hybrid Receptor-Mediated Molecular Delineations in TNF-α and IGF-1-Induced Costimulatory Effects
by Chandra S. Boosani, Pradeep N. Subramanyam and Gopal P. Jadhav
Int. J. Mol. Sci. 2025, 26(20), 10027; https://doi.org/10.3390/ijms262010027 - 15 Oct 2025
Viewed by 590
Abstract
The growth-promoting roles of IGF-1 (Insulin-like Growth Factor 1) and the inflammation-modulating cytokine TNF-α (Tumor Necrosis Factor-alpha) have been substantially deciphered in various pathological conditions. Also, their biphasic roles in modulating cellular inflammation have been reported. While their independent signaling pathways are sufficiently [...] Read more.
The growth-promoting roles of IGF-1 (Insulin-like Growth Factor 1) and the inflammation-modulating cytokine TNF-α (Tumor Necrosis Factor-alpha) have been substantially deciphered in various pathological conditions. Also, their biphasic roles in modulating cellular inflammation have been reported. While their independent signaling pathways are sufficiently explored, recent studies have identified that their combined or costimulatory effects uniquely contribute to the regulation of different disease states. Such costimulatory effects appear to confer divergent and at times opposite effects on certain cellular processes. We and others in the literature have previously demonstrated that TNF-α and IGF-1 would independently induce the expression of SOCS3 (Suppressor of Cytokine Signaling-3, a tumor suppressor protein). However, their combined presence has been found to prevent SOCS3 expression. The cause of this divergent opposite effect remained unclear. Here, we provide structural evidence on the interactions between the receptors for TNF-α and IGF-1, and the expression patterns of intermediary proteins which play a prominent role in SOCS3 expression. Our analysis here presents new evidence which demonstrates that TNFR1 (Tumor Necrosis Factor Receptor-1) has the potential to form hybrid receptors with IGF1R (Insulin-like Growth Factor-1 Receptor). Formation of these hybrid receptors may preclude the intracellular signaling that leads to the inhibition of SOCS3. Additionally, we also identified a unique binding site on TNFR1, where SOCS3 by binding to this region is hypothesized to prevent the export of TNFR1 to cell surface. This could be one of negative feedback regulation mechanisms of SOCS3 associated with preventing inflammatory signaling. Our results described here delineate molecular mediators which could cause inhibition of SOCS3 when both TNF-α and IGF-1 induce their costimulatory effects. Full article
(This article belongs to the Section Molecular Immunology)
Show Figures

Figure 1

25 pages, 3440 KB  
Article
Preclinical Development of Costimulatory Switch Protein (CSP)-Armored NY-ESO-1/LAGE-1a-Specific TCR-T Cells for Therapy of Hard-to-Treat PD-L1-Positive Solid Tumors
by Maja Bürdek, Petra U. Prinz, Kathrin Mutze, Miriam Bosch, Stefanie Tippmer, Andrea Coluccio, Christiane Geiger, Snigdha Majumder, Giulia Longinotti and Dolores J. Schendel
Int. J. Transl. Med. 2025, 5(4), 45; https://doi.org/10.3390/ijtm5040045 - 26 Sep 2025
Viewed by 1204
Abstract
Background/Objectives: Whilst adoptive cell therapy (ACT) using chimeric antigen receptor-engineered T (CAR-T) cells represents an efficient approach for the treatment of patients suffering from several hematological malignancies, solid tumors have been shown to be far more challenging to tackle, mainly due to the [...] Read more.
Background/Objectives: Whilst adoptive cell therapy (ACT) using chimeric antigen receptor-engineered T (CAR-T) cells represents an efficient approach for the treatment of patients suffering from several hematological malignancies, solid tumors have been shown to be far more challenging to tackle, mainly due to the hostile tumor microenvironment that inhibits optimal T cell functionality. As proven by the broad clinical success of immune checkpoint inhibitors, blocking the interaction of programmed cell death ligand 1 (PD-L1) expressed on tumor cells and the checkpoint receptor programmed cell death 1 (PD-1) expressed on activated T cells allows an intrinsic T cell-mediated anti-tumor response to be unleashed. We developed a cellular product (MDG1015) consisting of New York esophageal squamous cell carcinoma-1 (NY-ESO-1)/L antigen family member 1a (LAGE-1a)-specific CD8+ T cell receptor-transduced (TCR-)T cells co-expressing the costimulatory switch protein (CSP) PD1-41BB, which turns an inhibitory signal mediated by the PD-1:PD-L1 axis into positive T cell costimulation. Methods: In vitro co-cultures of MDG1015 and PD-L1-positive or -negative target cells were used to analyze TCR-T cell functionality, such as TCR-T (poly-)cytokine release, the killing of target cells, and TCR-T proliferation. The safety of MDG1015 was evaluated via different panels of antigen-negative cell lines or primary cells expressing or lacking PD-L1. Results: Preclinical analyses demonstrated TCR-gated activation of the CSP, leading to enhanced functionality of MDG1015 against antigen-expressing, PD-L1-positive tumor cells without any impact on antigen-negative target cells. Conclusions: The favorable, preclinical functionality and safety profile qualifies MDG1015 as a promising cellular therapy for explorative clinical testing in hard-to-treat solid tumor indications. Full article
Show Figures

Figure 1

24 pages, 3590 KB  
Article
Palmitic Acid Esterification Boosts Epigallocatechin Gallate’s Immunomodulatory Effects in Intestinal Inflammation
by Raúl Domínguez-Perles, Concepción Medrano-Padial, Cristina García-Viguera and Sonia Medina
Biomolecules 2025, 15(8), 1208; https://doi.org/10.3390/biom15081208 - 21 Aug 2025
Cited by 1 | Viewed by 1210
Abstract
Lipophenols, combining phenolic and lipid moieties in a single molecule, are valuable candidates for providing enhanced bioactive properties with therapeutic potential, including anti-inflammatory functions associated with immune-mediated diseases such as intestinal bowel disease (IBD). Thus, palmitoyl–epigallocatechin gallate (PEGCG), a lipophilic derivative of epigallocatechin [...] Read more.
Lipophenols, combining phenolic and lipid moieties in a single molecule, are valuable candidates for providing enhanced bioactive properties with therapeutic potential, including anti-inflammatory functions associated with immune-mediated diseases such as intestinal bowel disease (IBD). Thus, palmitoyl–epigallocatechin gallate (PEGCG), a lipophilic derivative of epigallocatechin gallate (EGCG), has been highlighted for its enhanced stability in lipid-rich environments and bioavailability due to improved cellular uptake. However, the contribution of lipophilic esterification to PEGCG’s capacity to inhibit inflammation and the development of harmful autoimmune responses remains underexplored. This work uncovered the differential efficiency of EGCG and its palmitoyl derivative in modulating, in vitro, the interleukin profile generated by intestinal epithelium under inflammatory conditions. Therefore, both could attenuate the immune response by lowering macrophage migration and polarisation towards pro-inflammatory (M1) or anti-inflammatory (M2) phenotypes. While the fatty acid moiety gave PEGCG a functional advantage over EGCG in adjusting the interleukin-based response of intestinal epithelium to inflammation—since both of them decreased, to a similar extent, the expression of pro-inflammatory interleukins, namely IL-6, IL-17, IL-18, IL-23, and TNF-α (which lowered by 11.2%, on average)—the former was significantly more efficient in cushioning the increase in IL-1β and IL-12p70 (by 9.2% and 10.4%, respectively). This immune modulation capacity did not significantly impact the migration and expression of costimulatory molecules featuring M1 (CD86+) or M2 (CD206+) phenotypes by THP-1-derived macrophages, for which both bioactive compounds exhibited equivalent efficiency. Nonetheless, the analysis of the pro- and anti-inflammatory interleukins secreted by differentiated macrophages allowed the identification of an advantage for PEGCG, which decreased the expression of the pro-inflammatory immune mediators IL-1β and IL-12p70, IL-23, and TNF-α more efficiently. These results suggest that lipophilisation of phenolic compounds presents exciting potential for extending their application as functional molecules by combining the effects of their polar head with their ability to interfere with membranes, conveyed by their lipophilic tail. In addition, the enhanced reactivity would confer a higher capacity to interact with cellular signalling molecules and thus inhibit or attenuate the immune response, which is of special interest for preventing the onset and severity of immune-mediated pathologies such as IBD. Full article
(This article belongs to the Special Issue Recent Advances in the Enzymatic Synthesis of Bioactive Compounds)
Show Figures

Figure 1

28 pages, 2854 KB  
Article
Real-Time Functional Stratification of Tumor Cell Lines Using a Non-Cytotoxic Phospholipoproteomic Platform: A Label-Free Ex Vivo Model
by Ramón Gutiérrez-Sandoval, Francisco Gutiérrez-Castro, Natalia Muñoz-Godoy, Ider Rivadeneira, Adolay Sobarzo, Jordan Iturra, Ignacio Muñoz, Cristián Peña-Vargas, Matías Vidal and Francisco Krakowiak
Biology 2025, 14(8), 953; https://doi.org/10.3390/biology14080953 - 28 Jul 2025
Cited by 1 | Viewed by 1169
Abstract
The development of scalable, non-invasive tools to assess tumor responsiveness to structurally active immunoformulations remains a critical unmet need in solid tumor immunotherapy. Here, we introduce a real-time, ex vivo functional system to classify tumor cell lines exposed to a phospholipoproteomic platform, without [...] Read more.
The development of scalable, non-invasive tools to assess tumor responsiveness to structurally active immunoformulations remains a critical unmet need in solid tumor immunotherapy. Here, we introduce a real-time, ex vivo functional system to classify tumor cell lines exposed to a phospholipoproteomic platform, without relying on cytotoxicity, co-culture systems, or molecular profiling. Tumor cells were monitored using IncuCyte® S3 (Sartorius) real-time imaging under ex vivo neutral conditions. No dendritic cell components or immune co-cultures were used in this mode. All results are derived from direct tumor cell responses to structurally active formulations. Using eight human tumor lines, we captured proliferative behavior, cell death rates, and secretomic profiles to assign each case into stimulatory, inhibitory, or neutral categories. A structured decision-tree logic supported the classification, and a Functional Stratification Index (FSI) was computed to quantify the response magnitude. Inhibitory lines showed early divergence and high IFN-γ/IL-10 ratios; stimulatory ones exhibited a proliferative gain under balanced immune signaling. The results were reproducible across independent batches. This system enables quantitative phenotypic screening under standardized, marker-free conditions and offers an adaptable platform for functional evaluation in immuno-oncology pipelines where traditional cytotoxic endpoints are insufficient. This approach has been codified into the STIP (Structured Traceability and Immunophenotypic Platform), supporting reproducible documentation across tumor models. This platform contributes to upstream validation logic in immuno-oncology workflows and supports early-stage regulatory documentation. Full article
(This article belongs to the Section Cancer Biology)
Show Figures

Graphical abstract

19 pages, 1083 KB  
Systematic Review
Revolutionizing Allogeneic Graft Tolerance Through Chimeric Antigen Receptor-T Regulatory Cells
by Alvin Man Lung Chan, Rajalingham Sakthiswary and Yogeswaran Lokanathan
Biomedicines 2025, 13(7), 1757; https://doi.org/10.3390/biomedicines13071757 - 18 Jul 2025
Viewed by 2120
Abstract
Background/Objectives: Organ transplantation is a life-saving intervention for patients with terminal organ failure, but long-term success is hindered by graft rejection and dependence on lifelong immunosuppressants. These drugs pose risks such as opportunistic infections and malignancies. Chimeric antigen receptor (CAR) technology, originally [...] Read more.
Background/Objectives: Organ transplantation is a life-saving intervention for patients with terminal organ failure, but long-term success is hindered by graft rejection and dependence on lifelong immunosuppressants. These drugs pose risks such as opportunistic infections and malignancies. Chimeric antigen receptor (CAR) technology, originally developed for cancer immunotherapy, has been adapted to regulatory T cells (Tregs) to enhance their antigen-specific immunosuppressive function. This systematic review evaluates the preclinical development of CAR-Tregs in promoting graft tolerance and suppressing graft-versus-host disease (GvHD). Methods: A systematic review following PROSPERO guidelines (CRD420251073207) was conducted across PubMed, Scopus, and Web of Science for studies published from 2015 to 2024. After screening 105 articles, 17 studies involving CAR-Tregs in preclinical or in vivo transplant or GvHD models were included. Results: CAR-Tregs exhibited superior graft-protective properties compared to unmodified or polyclonal Tregs. HLA-A2-specific CAR-Tregs consistently improved graft survival, reduced inflammatory cytokines, and suppressed immune cell infiltration across skin, heart, and pancreatic islet transplant models. The inclusion of CD28 as a co-stimulatory domain enhanced Treg function and FOXP3 expression. However, challenges such as Treg exhaustion, tonic signaling, and reduced in vivo persistence were noted. Some studies reported synergistic effects when CAR-Tregs were combined with immunosuppressants like rapamycin or tacrolimus. Conclusions: CAR-Tregs offer a promising strategy for inducing targeted immunosuppression in allogeneic transplantation. While preclinical findings are encouraging, further work is needed to optimize CAR design, ensure in vivo stability, and establish clinical-scale manufacturing before translation to human trials. Full article
(This article belongs to the Special Issue Advances in CAR-T Cell Therapy)
Show Figures

Figure 1

16 pages, 3252 KB  
Article
Chlorella pyrenoidosa Polysaccharide CPP-3a Promotes M1 Polarization of Macrophages via TLR4/2-MyD88-NF-κB/p38 MAPK Signaling Pathways
by Yihua Pi, Qingxia Yuan, Shaoting Qin, Chundie Lan, Qingdong Nong, Chenxia Yun, Haibo Tang, Jing Leng, Jian Xiao, Longyan Zhao and Lifeng Zhang
Mar. Drugs 2025, 23(7), 290; https://doi.org/10.3390/md23070290 - 16 Jul 2025
Cited by 2 | Viewed by 1573
Abstract
The immunomodulatory polysaccharide CPP-3a, purified from Chlorella pyrenoidosa, was investigated for its effects on RAW264.7 macrophages and underlying mechanisms, revealing that CPP-3a significantly enhanced phagocytic capacity and nitric oxide production while upregulating pro-inflammatory cytokines TNF-α and IL-6 and elevating the co-stimulatory molecule [...] Read more.
The immunomodulatory polysaccharide CPP-3a, purified from Chlorella pyrenoidosa, was investigated for its effects on RAW264.7 macrophages and underlying mechanisms, revealing that CPP-3a significantly enhanced phagocytic capacity and nitric oxide production while upregulating pro-inflammatory cytokines TNF-α and IL-6 and elevating the co-stimulatory molecule CD86, collectively driving robust M1 polarization. Mechanistically, TLR4-, TLR2-specific inhibitors, and TLR4-knockout cells confirmed TLR4 as the primary receptor for CPP-3a, with TLR2 playing a secondary role in cytokine modulation. CPP-3a activated NF-κB and p38 MAPK signaling pathways via the MyD88-dependent pathway, evidenced by phosphorylation of NF-κB/p65 with its nuclear translocation and increased phosphorylation of p38 MAPK, with these signaling activations further validated by specific pathway inhibitors that abolished M1 polarization phenotypes. Collectively, CPP-3a emerges as a potent TLR4-targeted immunomodulator with adjuvant potential for inflammatory and infectious diseases. Full article
(This article belongs to the Special Issue Marine Natural Products as Regulators in Cell Signaling Pathway)
Show Figures

Graphical abstract

15 pages, 1604 KB  
Review
Inverse Vaccination for Autoimmune Diseases: Insights into the Role of B Lymphocytes
by Moncef Zouali
Cells 2025, 14(14), 1085; https://doi.org/10.3390/cells14141085 - 16 Jul 2025
Cited by 1 | Viewed by 3082
Abstract
A novel therapeutic approach, inverse vaccination, is being developed to combat autoimmune diseases and other inflammatory conditions. It aims to educate the immune system to recognize self-components as innocuous and stop reacting against them. Inverse vaccination, also referred to as tolerogenic vaccination, introduces [...] Read more.
A novel therapeutic approach, inverse vaccination, is being developed to combat autoimmune diseases and other inflammatory conditions. It aims to educate the immune system to recognize self-components as innocuous and stop reacting against them. Inverse vaccination, also referred to as tolerogenic vaccination, introduces autoantigens into the immune system to induce immune tolerance to the nominal antigen. In contrast to conventional vaccination, which aims to train the immune system to identify a pathogen as a potential threat that needs to be eradicated, inverse vaccination is designed to educate the immune system to recognize that an antigen is harmless and, consequently, extinguish the inflammatory attack of the tissues that contain the autoantigen. This article discusses recent progress in using inverse vaccination to design therapeutic interventions in several autoimmune diseases by deprivation of co-stimulatory signaling, tagging autoantigens to trigger immune tolerance in the liver, and mRNA vaccination. Also discussed is a tolerogenic feedback loop implicating B lymphocytes in inverse vaccination. Full article
Show Figures

Figure 1

21 pages, 13233 KB  
Article
MD Simulation Reveals a Trimerization-Enhanced Interaction of CD137L with CD137
by Hefeng Wang, Jianhua Wu, Ying Fang and Quhuan Li
Int. J. Mol. Sci. 2025, 26(5), 1903; https://doi.org/10.3390/ijms26051903 - 22 Feb 2025
Cited by 1 | Viewed by 1347
Abstract
CD137 is a prominent costimulatory molecule of the tumor necrosis factor (TNF) receptor superfamily that activates T cells through a complex bidirectional signaling process involving CD137L. The clinical value of immunotherapies underscores the potential of CD137L/CD137 as an effective target for boosting antitumor [...] Read more.
CD137 is a prominent costimulatory molecule of the tumor necrosis factor (TNF) receptor superfamily that activates T cells through a complex bidirectional signaling process involving CD137L. The clinical value of immunotherapies underscores the potential of CD137L/CD137 as an effective target for boosting antitumor immune responses; however, the intricate mechanisms governing these interactions have not been fully elucidated. Herein, we constructed various oligomeric states of CD137L (monomeric, dimeric, and trimeric CD137L) and explored their interactions with CD137 using molecular dynamics simulations. Our findings revealed that trimeric CD137L exhibits higher thermal stability but reduced binding affinity for CD137 compared with the dimer form, with the A’B’ loop of CD137L playing a critical role in both structural stability and promoting CD137 interactions. Notably, the formation of hexameric structures enhanced the binding affinity and stability. This study provides valuable insights into the CD137L/CD137 bidirectional signaling mechanisms, which may inform the design of next-generation CD137 agonists. Ultimately, these advancements may improve cancer immunotherapy strategies, aiming to enhance therapeutic outcomes for patients through more effective and targeted therapies. Full article
(This article belongs to the Special Issue Structure, Function and Dynamics in Proteins: 2nd Edition)
Show Figures

Figure 1

19 pages, 5242 KB  
Article
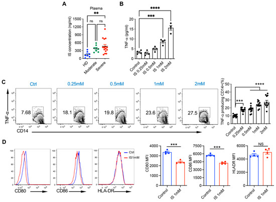
Metabolomics Profiling Reveals Critical Roles of Indoxyl Sulfate in the Regulation of Innate Monocytes in COVID-19
by Liqing He, Yunke Wang, Fang Yuan, Samantha Morrissey, Anne E. Geller, Xiaoling Hu, Raobo Xu, Xipeng Ma, Huang-ge Zhang, Kenneth McLeish, Jiapeng Huang, Xiang Zhang and Jun Yan
Cells 2025, 14(4), 256; https://doi.org/10.3390/cells14040256 - 11 Feb 2025
Cited by 1 | Viewed by 1760
Abstract
The severe acute respiratory syndrome coronavirus 2 (SARS-CoV-2) infection is intricately related to the reprogramming of host metabolism. However, existing studies have mainly focused on peripheral blood samples and barely identified specific metabolites that are critically involved in the pathology of coronavirus disease [...] Read more.
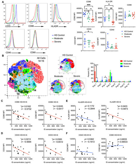
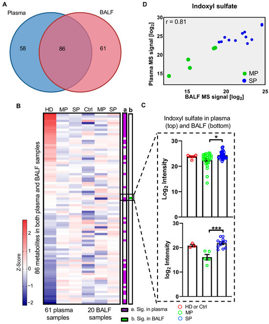
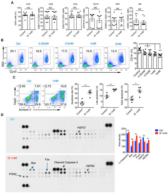
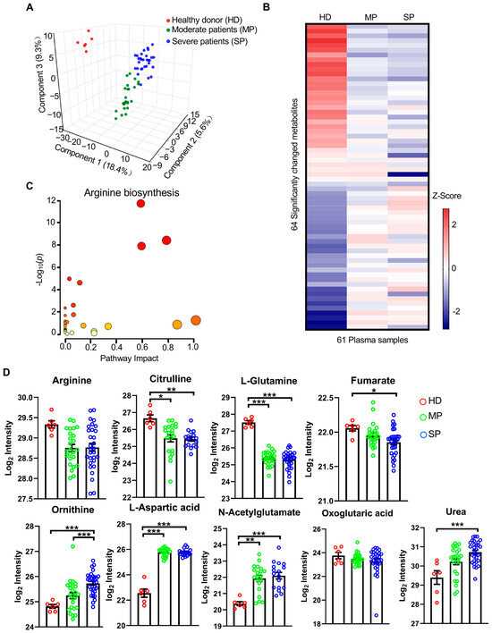
The severe acute respiratory syndrome coronavirus 2 (SARS-CoV-2) infection is intricately related to the reprogramming of host metabolism. However, existing studies have mainly focused on peripheral blood samples and barely identified specific metabolites that are critically involved in the pathology of coronavirus disease 2019 (COVID-19). In the current small-scale study, we performed metabolic profiling in plasma (n = 61) and paired bronchoalveolar lavage fluid (BALF) samples (n = 20) using parallel two-dimensional liquid chromatography–mass spectrometry (2DLC-MS). In addition, we studied how an identified metabolite regulates the immunopathogenesis of COVID-19. The results unveiled distinct metabolome changes between healthy donors, and moderate and severe patients in both plasma and BALF, indicating that locations and disease severity play critical roles in COVID-19 metabolic alteration. Notably, a vital metabolite, indoxyl sulfate, was found to be elevated in both the plasma and BALF of severe COVID-19 patients. Indoxyl sulfate selectively induced TNF-α production, reduced co-stimulatory signals, and enhanced apoptosis in human monocytes. Moreover, its levels negatively correlated with the strength of co-stimulatory signals and antigen presentation capability in monocytes of COVID-19 patients. Collectively, our findings suggest that the levels of indoxyl sulfate could potentially serve as a functional biomarker to monitor COVID-19 disease progression and guide more individualized treatment for COVID-19 patients. Full article
Show Figures

Figure 1

24 pages, 4241 KB  
Article
T Cell-Specific Inactivation of the PI3K p110α Catalytic Subunit: Effect in T Cell Differentiation and Antigen-Specific Responses
by Alejandro C. Briones, Laura del Estal, Cristina Villa-Gómez, Verónica Bermejo, Isabel Cervera, Pedro Gutiérrez-Huerta, María Montes-Casado, Sagrario Ortega, Mariano Barbacid, José María Rojo and Pilar Portolés
Int. J. Mol. Sci. 2025, 26(2), 595; https://doi.org/10.3390/ijms26020595 - 12 Jan 2025
Viewed by 1583
Abstract
Class IA PI3K p110δ and p110α subunits participate in TCR and costimulatory receptor signals involved in T cell-mediated immunity, but the role of p110α is not completely understood. Here, we analyzed a mouse model of the Cre-dependent functional inactivation of p110α (kinase dead) [...] Read more.
Class IA PI3K p110δ and p110α subunits participate in TCR and costimulatory receptor signals involved in T cell-mediated immunity, but the role of p110α is not completely understood. Here, we analyzed a mouse model of the Cre-dependent functional inactivation of p110α (kinase dead) in T lymphocytes (p110αKD-T, KD). KD mice showed increased cellularity in thymus and spleen and altered T cell differentiation with increased number of CD4+CD8+ DP thymocytes, enhanced proportion of CD4+ SP lymphocytes linked to altered apoptosis, lower Treg cells, and increased AKT and ERK phosphorylation in activated thymocytes. In the spleen, the percentages of CD4+ Treg cells and CD8+ naive lymphocytes were reduced. In vitro, the differentiation of CD4+ cells from p110αKD-T mice showed lower induced Treg (iTreg) cell yield or IL-10 secretion. Moreover, Tfh cell yield, IL-21 secretion, and PI3-K-dependent elongation were hampered, as was Erk and Akt activation. Th1 or Th17 differentiation in vitro was not altered. The immunization of p110α-KD-T mice with KLH protein antigen induced an enhanced proportion of CXCR5+ CD4+ cells and germinal center B cells, increased ICOS expression in CD4+ cells, or IFN-γ secretion upon antigen re-activation in vitro. However, anti-KLH antibody responses in serum was similar in WT or p110α KD mice. These data show that T cell-specific p110α inactivation alters T cell differentiation and function. Full article
(This article belongs to the Section Molecular Immunology)
Show Figures

Figure 1

17 pages, 2859 KB  
Article
The Tumor Metabolite 5′-Deoxy-5′Methylthioadenosine (MTA) Inhibits Maturation and T Cell-Stimulating Capacity of Dendritic Cells
by Christina Brummer, Katrin Singer, Frederik Henrich, Katrin Peter, Carolin Strobl, Bernadette Neueder, Christina Bruss, Kathrin Renner, Tobias Pukrop, Wolfgang Herr, Michael Aigner and Marina Kreutz
Cells 2024, 13(24), 2114; https://doi.org/10.3390/cells13242114 - 20 Dec 2024
Viewed by 2242
Abstract
Metabolite accumulation in the tumor microenvironment fosters immune evasion and limits the efficiency of immunotherapeutic approaches. Methylthioadenosine phosphorylase (MTAP), which catalyzes the degradation of 5′-deoxy-5′methylthioadenosine (MTA), is downregulated in many cancer entities. Consequently, MTA accumulates in the microenvironment of MTAP-deficient tumors, where it [...] Read more.
Metabolite accumulation in the tumor microenvironment fosters immune evasion and limits the efficiency of immunotherapeutic approaches. Methylthioadenosine phosphorylase (MTAP), which catalyzes the degradation of 5′-deoxy-5′methylthioadenosine (MTA), is downregulated in many cancer entities. Consequently, MTA accumulates in the microenvironment of MTAP-deficient tumors, where it is known to inhibit tumor-infiltrating T cells and NK cells. However, the impact of MTA on other intra-tumoral immune cells has not yet been fully elucidated. To study the effects of MTA on dendritic cells (DCs), human monocytes were maturated into DCs with (MTA-DC) or without MTA (co-DC) and analyzed for activation, differentiation, and T cell-stimulating capacity. MTA altered the cytokine secretion profile of monocytes and impaired their maturation into dendritic cells. MTA-DCs produced less IL-12 and showed a more immature-like phenotype characterized by decreased expression of the co-stimulatory molecules CD80, CD83, and CD86 and increased expression of the monocyte markers CD14 and CD16. Consequently, MTA reduced the capability of DCs to stimulate T cells. Mechanistically, the MTA-induced effects on monocytes and DCs were mediated by a mechanism beyond adenosine receptor signaling. These results provide new insights into how altered polyamine metabolism impairs the maturation of monocyte-derived DCs and impacts the crosstalk between T and dendritic cells. Full article
Show Figures

Figure 1

18 pages, 4870 KB  
Article
The Role of PD-1/PD-L1 and IL-7 in Lymphocyte Dynamics and Sepsis Progression: A Biomarker Study in Critically Ill Patients
by Oana Coman, Bianca-Liana Grigorescu, Adina Huțanu, Anca Bacârea, Anca Meda Văsieșiu, Raluca Ștefania Fodor, Marius Petrișor and Leonard Azamfirei
Int. J. Mol. Sci. 2024, 25(23), 12612; https://doi.org/10.3390/ijms252312612 - 24 Nov 2024
Cited by 3 | Viewed by 2652
Abstract
Sepsis pathophysiology involves a dysregulated immune response to infection, excessive inflammation, and immune paralysis. This study explores the relationships between cell death biomarkers (serum-soluble levels of programmed cell death protein 1 (PD-1), programmed death ligand 1 (PD-L1), and interleukin-7 (IL-7)) and the percentages [...] Read more.
Sepsis pathophysiology involves a dysregulated immune response to infection, excessive inflammation, and immune paralysis. This study explores the relationships between cell death biomarkers (serum-soluble levels of programmed cell death protein 1 (PD-1), programmed death ligand 1 (PD-L1), and interleukin-7 (IL-7)) and the percentages of various lymphocyte subsets in relation to the severity and progression of sepsis. This prospective, observational study included 87 critically ill patients. We monitored parameters on days 1 (sepsis was diagnosed according to the Sepsis-3 Consensus) and 5. We established an IL-7 cutoff value of 1.94 pg/mL by comparing levels between a healthy control group and patients with sepsis (p < 0.0001). Lymphopenia was observed in all patients, with negative correlations between helper T lymphocytes and cytotoxic and B lymphocytes, and positive correlations involving cytotoxic lymphocytes across all groups. We found correlations between PD-1/PD-L1 and lymphocyte subsets. IL-7 showed a statistical correlation with PD-1 in non-survivors. Assessing lymphocyte levels shows potential as a biomarker for evaluating the progression of sepsis. Monitoring IL-7 levels could help assess survival, as low levels are associated with higher mortality risk. Monitoring IL-7 levels could help assess survival, as low levels are associated with higher mortality risk. Elevated PD-1/PD-L1 expression impairs costimulatory signalling, reducing T cell responses and lymphopenia, which increases the risk of nosocomial infections. Full article
(This article belongs to the Special Issue Cell Apoptosis, 3rd Edition)
Show Figures

Figure 1

Back to TopTop