Metabolomics Profiling Reveals Critical Roles of Indoxyl Sulfate in the Regulation of Innate Monocytes in COVID-19
Abstract
1. Introduction
2. Materials and Methods
2.1. Chemicals and Reagents
2.2. Patient Recruitment and Sample Collection
2.3. Plasma, PBMC, and Monocyte Isolation
2.4. BALF Sample Preparation
2.5. Metabolite Extraction
2.6. DLC-MS/MS Analysis
2.7. Indoxyl Sulfate (IS) and TNF-α Quantification by ELISA
2.8. Flow Cytometry
2.9. t-SNE Analysis of Monocytes Clusters
2.10. Annexin V/7AAD Assay
2.11. Human Apoptosis Array
2.12. Data Analysis
3. Results
3.1. Patients, Data Collection, and Study Design
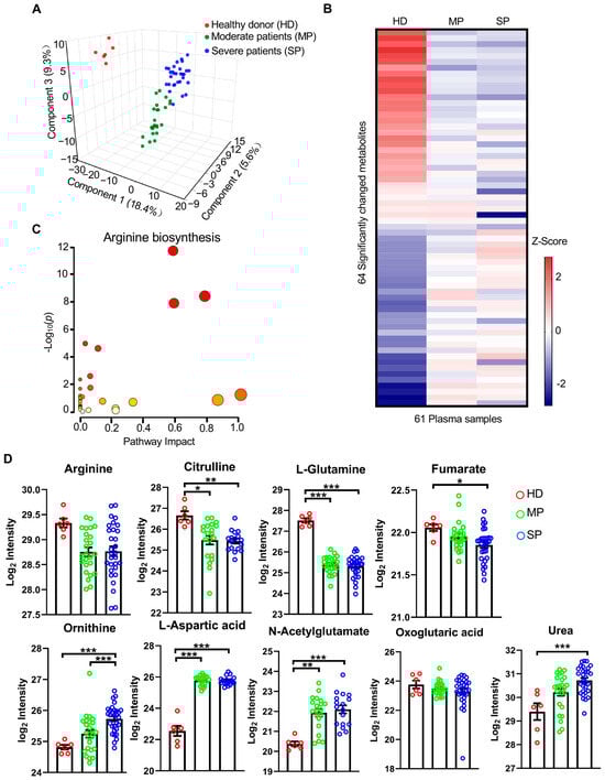
3.2. SARS-CoV-2 Infection Impacts on Plasma Metabolome
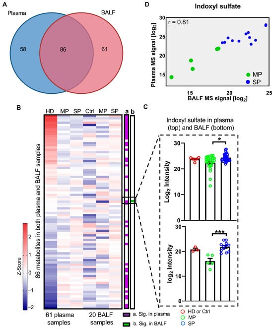
3.3. BALF Metabolome in COVID-19 Patients
3.4. Integration of Plasma and BALF Metabolomics Reveals Common Metabolites in Both Samples
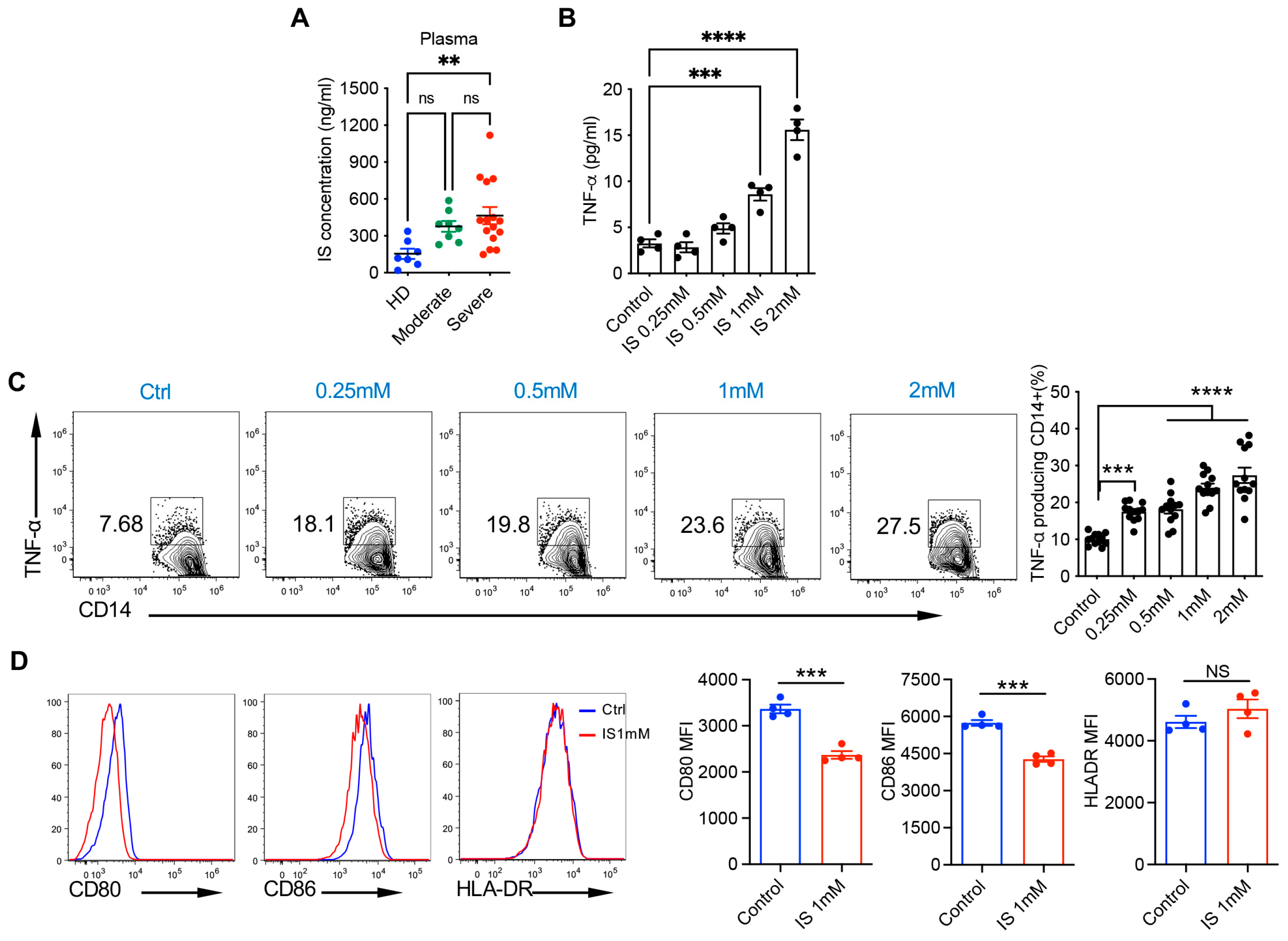
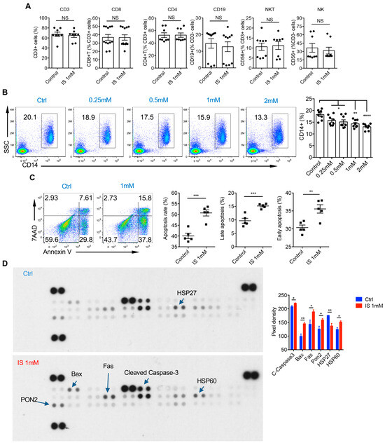
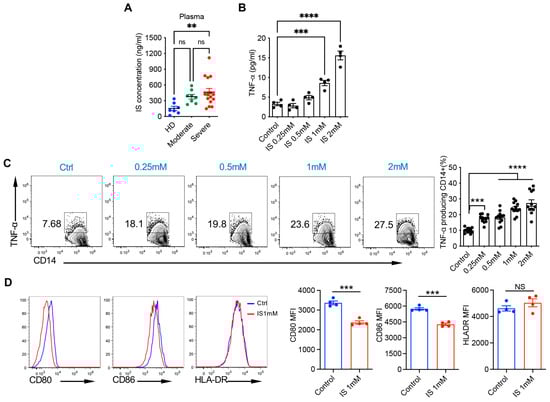
3.5. Indoxyl Sulfate Stimulates TNF-α Production, Downregulates Co-Stimulatory Signals, and Induces Apoptosis in Human Monocytes
3.6. Indoxyl Sulfate Levels Correlate with the Activation Levels of Human Monocytes in COVID-19 Patients
4. Discussion
Supplementary Materials
Author Contributions
Funding
Institutional Review Board Statement
Informed Consent Statement
Data Availability Statement
Conflicts of Interest
References
- McGowan, V.J.; Bambra, C. COVID-19 mortality and deprivation: Pandemic, syndemic, and endemic health inequalities. Lancet Public Health 2022, 7, e966–e975. [Google Scholar] [CrossRef]
- Onoja, A.; von Gerichten, J.; Lewis, H.M.; Bailey, M.J.; Skene, D.J.; Geifman, N.; Spick, M. Meta-Analysis of COVID-19 Metabolomics Identifies Variations in Robustness of Biomarkers. Int. J. Mol. Sci. 2023, 24, 14371. [Google Scholar] [CrossRef] [PubMed]
- Paez-Franco, J.C.; Torres-Ruiz, J.; Sosa-Hernandez, V.A.; Cervantes-Diaz, R.; Romero-Ramirez, S.; Perez-Fragoso, A.; Meza-Sanchez, D.E.; German-Acacio, J.M.; Maravillas-Montero, J.L.; Mejia-Dominguez, N.R.; et al. Metabolomics analysis reveals a modified amino acid metabolism that correlates with altered oxygen homeostasis in COVID-19 patients. Sci. Rep. 2021, 11, 6350. [Google Scholar] [CrossRef] [PubMed]
- Martinez-Gomez, L.E.; Ibarra-Gonzalez, I.; Fernandez-Lainez, C.; Tusie, T.; Moreno-Macias, H.; Martinez-Armenta, C.; Jimenez-Gutierrez, G.E.; Vazquez-Cardenas, P.; Vidal-Vazquez, P.; Ramirez-Hinojosa, J.P.; et al. Metabolic Reprogramming in SARS-CoV-2 Infection Impacts the Outcome of COVID-19 Patients. Front. Immunol. 2022, 13, 936106. [Google Scholar] [CrossRef]
- Druzak, S.; Iffrig, E.; Roberts, B.R.; Zhang, T.; Fibben, K.S.; Sakurai, Y.; Verkerke, H.P.; Rostad, C.A.; Chahroudi, A.; Schneider, F.; et al. Multiplatform analyses reveal distinct drivers of systemic pathogenesis in adult versus pediatric severe acute COVID-19. Nat. Commun. 2023, 14, 1638. [Google Scholar] [CrossRef]
- Thomas, T.; Stefanoni, D.; Reisz, J.A.; Nemkov, T.; Bertolone, L.; Francis, R.O.; Hudson, K.E.; Zimring, J.C.; Hansen, K.C.; Hod, E.A.; et al. COVID-19 infection alters kynurenine and fatty acid metabolism, correlating with IL-6 levels and renal status. JCI Insight 2020, 5, e140327. [Google Scholar] [CrossRef] [PubMed]
- Wu, D.; Shu, T.; Yang, X.B.; Song, J.X.; Zhang, M.L.; Yao, C.Y.; Liu, W.; Huang, M.H.; Yu, Y.; Yang, Q.Y.; et al. Plasma metabolomic and lipidomic alterations associated with COVID-19. Natl. Sci. Rev. 2020, 7, 1157–1168. [Google Scholar] [CrossRef] [PubMed]
- Shen, B.; Yi, X.; Sun, Y.T.; Bi, X.J.; Du, J.P.; Zhang, C.; Quan, S.; Zhang, F.F.; Sun, R.; Qian, L.J.; et al. Proteomic and Metabolomic Characterization of COVID-19 Patient Sera. Cell 2020, 182, 59–72. [Google Scholar] [CrossRef] [PubMed]
- Pimentel, E.; Banoei, M.M.; Kaur, J.; Lee, C.H.; Winston, B.W. Metabolomic Insights into COVID-19 Severity: A Scoping Review. Metabolites 2024, 14, 617. [Google Scholar] [CrossRef] [PubMed]
- Michaelis, S.; Zelzer, S.; Schnedl, W.J.; Baranyi, A.; Meinitzer, A.; Enko, D. Assessment of tryptophan and kynurenine as prognostic markers in patients with SARS-CoV-2. Clinica Chimica Acta 2022, 525, 29–33. [Google Scholar] [CrossRef] [PubMed]
- Valdes, A.; Moreno, L.O.; Rello, S.R.; Orduna, A.; Bernardo, D.; Cifuentes, A. Metabolomics study of COVID-19 patients in four different clinical stages. Sci. Rep. 2022, 12, 1650. [Google Scholar] [CrossRef]
- Sumon, M.S.I.; Hossain, M.S.A.; Al-Sulaiti, H.; Yassine, H.M.; Chowdhury, M.E.H. A Comprehensive Machine Learning Approach for COVID-19 Target Discovery in the Small-Molecule Metabolome. Metabolites 2025, 15, 44. [Google Scholar] [CrossRef]
- Camelo, A.L.M.; Zamora Obando, H.R.; Rocha, I.; Dias, A.C.; Mesquita, A.S.; Simionato, A.V.C. COVID-19 and Comorbidities: What Has Been Unveiled by Metabolomics? Metabolites 2024, 14, 195. [Google Scholar] [CrossRef] [PubMed]
- Wei, Y.; Gu, H.; Ma, J.; Mao, X.; Wang, B.; Wu, W.; Yu, S.; Wang, J.; Zhao, H.; He, Y. Proteomic and metabolomic profiling of plasma uncovers immune responses in patients with Long COVID-19. Front. Microbiol. 2024, 15, 1470193. [Google Scholar] [CrossRef] [PubMed]
- Morrissey, S.M.; Geller, A.E.; Hu, X.; Tieri, D.; Ding, C.; Klaes, C.K.; Cooke, E.A.; Woeste, M.R.; Martin, Z.C.; Chen, O.; et al. A specific low-density neutrophil population correlates with hypercoagulation and disease severity in hospitalized COVID-19 patients. JCI Insight 2021, 6, e148435. [Google Scholar] [CrossRef] [PubMed]
- Bligh, E.G.; Dyer, W.J. A rapid method of total lipid extraction and purification. Can. J. Biochem. Physiol. 1959, 37, 911–917. [Google Scholar] [CrossRef]
- He, L.; Li, F.; Yin, X.; Bohman, P.; Kim, S.; McClain, C.J.; Feng, W.; Zhang, X. Profiling of Polar Metabolites in Mouse Feces Using Four Analytical Platforms to Study the Effects of Cathelicidin-Related Antimicrobial Peptide in Alcoholic Liver Disease. J. Proteome Res. 2019, 18, 2875–2884. [Google Scholar] [CrossRef] [PubMed]
- Smith, C.A.; Want, E.J.; O’Maille, G.; Abagyan, R.; Siuzdak, G. XCMS: Processing Mass Spectrometry Data for Metabolite Profiling Using Nonlinear Peak Alignment, Matching, and Identification. Anal. Chem. 2006, 78, 779–787. [Google Scholar] [CrossRef] [PubMed]
- Yuan, F.; Harder, J.; Ma, J.; Yin, X.; Zhang, X.; Kosiewicz, M.M. Using Multiple Analytical Platforms to Investigate the Androgen Depletion Effects on Fecal Metabolites in a Mouse Model of Systemic Lupus Erythematosus. J. Proteome Res. 2020, 19, 667–676. [Google Scholar] [CrossRef] [PubMed]
- Benjamini, Y.; Hochberg, Y. Controlling the False Discovery Rate—A Practical and Powerful Approach to Multiple Testing. J. R. Stat. Soc. B 1995, 57, 289–300. [Google Scholar] [CrossRef]
- Kim, H.Y.; Yoo, T.H.; Hwang, Y.; Lee, G.H.; Kim, B.; Jang, J.; Yu, H.T.; Kim, M.C.; Cho, J.Y.; Lee, C.J.; et al. Indoxyl sulfate (IS)-mediated immune dysfunction provokes endothelial damage in patients with end-stage renal disease (ESRD). Sci. Rep. 2017, 7, 3057. [Google Scholar] [CrossRef] [PubMed]
- Kim, H.Y.; Yoo, T.H.; Cho, J.Y.; Kim, H.C.; Lee, W.W. Indoxyl sulfate-induced TNF-α is regulated by crosstalk between the aryl hydrocarbon receptor, NF-KB, and SOCS2 in human macrophages. FASEB J. 2019, 33, 10844–10858. [Google Scholar] [CrossRef] [PubMed]
- Bruey, J.M.; Ducasse, C.; Bonniaud, P.; Ravagnan, L.; Susin, S.A.; Diaz-Latoud, C.; Gurbuxani, S.; Arrigo, A.P.; Kroemer, G.; Solary, E.; et al. Hsp27 negatively regulates cell death by interacting with cytochrome c. Nat. Cell Biol. 2000, 2, 645–652. [Google Scholar] [CrossRef] [PubMed]
- Voss, O.H.; Batra, S.; Kolattukudy, S.J.; Gonzalez-Mejia, M.E.; Smith, J.B.; Doseff, A.I. Binding of caspase-3 prodomain to heat shock protein 27 regulates monocyte apoptosis by inhibiting caspase-3 proteolytic activation. J. Biol. Chem. 2007, 282, 25088–25099. [Google Scholar] [CrossRef] [PubMed]
- Kirchhoff, S.R.; Gupta, S.; Knowlton, A.A. Cytosolic heat shock protein 60, apoptosis, and myocardial injury. Circulation 2002, 105, 2899–2904. [Google Scholar] [CrossRef]
- Chandra, D.; Choy, G.; Tang, D.G. Cytosolic accumulation of HSP60 during apoptosis with or without apparent mitochondrial release: Evidence that its pro-apoptotic or pro-survival functions involve differential interactions with caspase-3. J. Biol. Chem. 2007, 282, 31289–31301. [Google Scholar] [CrossRef]
- Cui, L.; Lu, H.; Lee, Y.H. Challenges and emergent solutions for LC-MS/MS based untargeted metabolomics in diseases. Mass Spectrom. Rev. 2018, 37, 772–792. [Google Scholar] [CrossRef]
- Bruzzone, C.; Conde, R.; Embade, N.; Mato, J.M.; Millet, O. Metabolomics as a powerful tool for diagnostic, pronostic and drug intervention analysis in COVID-19. Front. Mol. Biosci. 2023, 10, 1111482. [Google Scholar] [CrossRef] [PubMed]
- Bronte, V.; Zanovello, P. Regulation of immune responses by L-arginine metabolism. Nat. Rev. Immunol. 2005, 5, 641–654. [Google Scholar] [CrossRef] [PubMed]
- Yang, L.; Liu, S.S.; Liu, J.Y.; Zhang, Z.X.; Wan, X.C.; Huang, B.; Chen, Y.H.; Zhang, Y. COVID-19: Immunopathogenesis and Immunotherapeutics. Signal Transduct. Target. Ther. 2020, 5, 128. [Google Scholar] [CrossRef] [PubMed]
- Geiger, R.; Rieckmann, J.C.; Wolf, T.; Basso, C.; Feng, Y.; Fuhrer, T.; Kogadeeva, M.; Picotti, P.; Meissner, F.; Mann, M.; et al. L-Arginine Modulates T Cell Metabolism and Enhances Survival and Anti-tumor Activity. Cell 2016, 167, 829–842.E13. [Google Scholar] [CrossRef]
- Werner, A.; Koschke, M.; Leuchtner, N.; Luckner-Minden, C.; Habermeier, A.; Rupp, J.; Heinrich, C.; Conradi, R.; Closs, E.I.; Munder, M. Reconstitution of T Cell Proliferation under Arginine Limitation: Activated Human T Cells Take Up Citrulline via L-Type Amino Acid Transporter 1 and Use It to Regenerate Arginine after Induction of Argininosuccinate Synthase Expression. Front. Immunol. 2017, 8, 864. [Google Scholar] [CrossRef] [PubMed]
- Rumke, L.W.; Smit, W.L.; Bossink, A.; Limonard, G.J.M.; Muilwijk, D.; Haas, L.E.M.; Reusken, C.; van der Wal, S.; Thio, B.J.; van Os, Y.M.G.; et al. Impaired SARS-CoV-2 specific T-cell response in patients with severe COVID-19. Front. Immunol. 2023, 14, 1046639. [Google Scholar] [CrossRef] [PubMed]
- Chen, Z.; John Wherry, E. T cell responses in patients with COVID-19. Nat. Rev. Immunol. 2020, 20, 529–536. [Google Scholar] [CrossRef]
- Westmeier, J.; Paniskaki, K.; Karakose, Z.; Werner, T.; Sutter, K.; Dolff, S.; Overbeck, M.; Limmer, A.; Liu, J.; Zheng, X.; et al. Impaired Cytotoxic CD8+ T Cell Response in Elderly COVID-19 Patients. mBio 2020, 11, e02243-20. [Google Scholar] [CrossRef] [PubMed]
- Wikoff, W.R.; Anfora, A.T.; Liu, J.; Schultz, P.G.; Lesley, S.A.; Peters, E.C.; Siuzdak, G. Metabolomics analysis reveals large effects of gut microflora on mammalian blood metabolites. Proc. Natl. Acad. Sci. USA 2009, 106, 3698–3703. [Google Scholar] [CrossRef] [PubMed]
- Leong, S.C.; Sirich, T.L. Indoxyl Sulfate-Review of Toxicity and Therapeutic Strategies. Toxins 2016, 8, 358. [Google Scholar] [CrossRef] [PubMed]
- Mondanelli, G.; Bianchi, R.; Pallotta, M.T.; Orabona, C.; Albini, E.; Iacono, A.; Belladonna, M.L.; Vacca, C.; Fallarino, F.; Macchiarulo, A.; et al. A Relay Pathway between Arginine and Tryptophan Metabolism Confers Immunosuppressive Properties on Dendritic Cells. Immunity 2017, 46, 233–244. [Google Scholar] [CrossRef] [PubMed]
- Berg, A.H.; Kumar, S.; Karumanchi, S.A. Indoxyl sulfate in uremia: An old idea with updated concepts. J. Clin. Investig. 2022, 132, e155860. [Google Scholar] [CrossRef]
- Geetha, D.; Kronbichler, A.; Rutter, M.; Bajpai, D.; Menez, S.; Weissenbacher, A.; Anand, S.; Lin, E.; Carlson, N.; Sozio, S.; et al. Impact of the COVID-19 pandemic on the kidney community: Lessons learned and future directions. Nat Rev Nephrol 2022, 18, 724–737. [Google Scholar] [CrossRef] [PubMed]
- Brogan, M.; Ross, M.J. COVID-19 and Kidney Disease. Annu. Rev. Med. 2023, 74, 1–13. [Google Scholar] [CrossRef]
- Knight, R.; Walker, V.; Ip, S.; Cooper, J.A.; Bolton, T.; Keene, S.; Denholm, R.; Akbari, A.; Abbasizanjani, H.; Torabi, F.; et al. Association of COVID-19 With Major Arterial and Venous Thrombotic Diseases: A Population-Wide Cohort Study of 48 Million Adults in England and Wales. Circulation 2022, 146, 892–906. [Google Scholar] [CrossRef] [PubMed]
- Whiteley, W.; Wood, A. Risk of arterial and venous thromboses after COVID-19. Lancet Infect. Dis. 2022, 22, 1093–1094. [Google Scholar] [CrossRef] [PubMed]
- Karki, R.; Sharma, B.R.; Tuladhar, S.; Williams, E.P.; Zalduondo, L.; Samir, P.; Zheng, M.; Sundaram, B.; Banoth, B.; Malireddi, R.K.S.; et al. Synergism of TNF-α and IFN-γ Triggers Inflammatory Cell Death, Tissue Damage, and Mortality in SARS-CoV-2 Infection and Cytokine Shock Syndromes. Cell 2021, 184, 149–168.E17. [Google Scholar] [CrossRef]
- Knoll, R.; Schultze, J.L.; Schulte-Schrepping, J. Monocytes and Macrophages in COVID-19. Front. Immunol. 2021, 12, 720109. [Google Scholar] [CrossRef]
- Huang, I.; Pranata, R. Lymphopenia in severe coronavirus disease-2019 (COVID-19): Systematic review and meta-analysis. J. Intensive Care 2020, 8, 36. [Google Scholar] [CrossRef]
- Schulte-Schrepping, J.; Reusch, N.; Paclik, D.; Bassler, K.; Schlickeiser, S.; Zhang, B.; Kramer, B.; Krammer, T.; Brumhard, S.; Bonaguro, L.; et al. Severe COVID-19 Is Marked by a Dysregulated Myeloid Cell Compartment. Cell 2020, 182, 1419–1440 e1423. [Google Scholar] [CrossRef]
- Liao, M.; Liu, Y.; Yuan, J.; Wen, Y.; Xu, G.; Zhao, J.; Cheng, L.; Li, J.; Wang, X.; Wang, F.; et al. Single-cell landscape of bronchoalveolar immune cells in patients with COVID-19. Nat. Med. 2020, 26, 842–844. [Google Scholar] [CrossRef] [PubMed]







| Variables | Control (n = 3) | Moderate COVID-19 (n = 13) | Severe COVID-19 (n = 16) |
|---|---|---|---|
| Sex—n (%) | |||
| Male | 2 (66.7) | 6 (46.2) | 5 (31.2) |
| Female | 1 (33.3) | 7 (53.8) | 11 (68.8) |
| Age—year | |||
| Mean ± SD | 36.7 (8.9) | 67.1 (17.8) | 62.4 (12.3) |
| Median (IQR) | 42 (10) | 66 (30) | 64 (10.5) |
| Range | 24–44 | 40–95 | 43–80 |
| BMI | |||
| Mean ± SD | 38.48 (6.05) | 28.45 (7.15) | 35.41 (9.52) |
| Median (IQR) | 35.15 (6.83) | 27.11 (13) | 38.35 (13.67) |
| Range | 33.31–46.97 | 20.4–40.59 | 21.68–53.81 |
| Ethnicity—n (%) | |||
| AA | 1 (33) | 8 (42.6) | 4 (25) |
| White | 1 (33) | 5 (38.4) | 11 (68.8) |
| Hispanic/Others | 1 (33) | 0 (0) | 1 (6.2) |
| Comorbidity—n (%) | |||
| Hypertension | 0 (0) | 10 (76.9) | 10 (62.5) |
| Diabetes | 0 (0) | 4 (30.8) | 10 (62.5) |
| Respiratory Disease | 0 (0) | 2 (15.4) | 10 (62.5) |
| Cardiac Disease | 0 (0) | 3 (23.1) | 7 (43.8) |
| Kidney Disease | 0 (0) | 1 (7.7) | 6 (37.5) |
Disclaimer/Publisher’s Note: The statements, opinions and data contained in all publications are solely those of the individual author(s) and contributor(s) and not of MDPI and/or the editor(s). MDPI and/or the editor(s) disclaim responsibility for any injury to people or property resulting from any ideas, methods, instructions or products referred to in the content. |
© 2025 by the authors. Licensee MDPI, Basel, Switzerland. This article is an open access article distributed under the terms and conditions of the Creative Commons Attribution (CC BY) license (https://creativecommons.org/licenses/by/4.0/).
Share and Cite
He, L.; Wang, Y.; Yuan, F.; Morrissey, S.; Geller, A.E.; Hu, X.; Xu, R.; Ma, X.; Zhang, H.-g.; McLeish, K.; et al. Metabolomics Profiling Reveals Critical Roles of Indoxyl Sulfate in the Regulation of Innate Monocytes in COVID-19. Cells 2025, 14, 256. https://doi.org/10.3390/cells14040256
He L, Wang Y, Yuan F, Morrissey S, Geller AE, Hu X, Xu R, Ma X, Zhang H-g, McLeish K, et al. Metabolomics Profiling Reveals Critical Roles of Indoxyl Sulfate in the Regulation of Innate Monocytes in COVID-19. Cells. 2025; 14(4):256. https://doi.org/10.3390/cells14040256
Chicago/Turabian StyleHe, Liqing, Yunke Wang, Fang Yuan, Samantha Morrissey, Anne E. Geller, Xiaoling Hu, Raobo Xu, Xipeng Ma, Huang-ge Zhang, Kenneth McLeish, and et al. 2025. "Metabolomics Profiling Reveals Critical Roles of Indoxyl Sulfate in the Regulation of Innate Monocytes in COVID-19" Cells 14, no. 4: 256. https://doi.org/10.3390/cells14040256
APA StyleHe, L., Wang, Y., Yuan, F., Morrissey, S., Geller, A. E., Hu, X., Xu, R., Ma, X., Zhang, H.-g., McLeish, K., Huang, J., Zhang, X., & Yan, J. (2025). Metabolomics Profiling Reveals Critical Roles of Indoxyl Sulfate in the Regulation of Innate Monocytes in COVID-19. Cells, 14(4), 256. https://doi.org/10.3390/cells14040256

