The Tumor Metabolite 5′-Deoxy-5′Methylthioadenosine (MTA) Inhibits Maturation and T Cell-Stimulating Capacity of Dendritic Cells
Abstract
1. Introduction
2. Materials and Methods
2.1. Isolation and Culture of Monocytes
2.2. Generation of Dendritic Cells
2.3. Determination of Cytokines in Cell Culture Supernatants
2.4. Determination of Intracellular cAMP Levels
2.5. Analysis of Viability by Annexin-V/7-AAD Staining
2.6. Determination of Surface Marker Expression by Flow Cytometry
2.7. Mixed Lymphocyte Reaction (MLR)
2.8. Antigen Loading of DCs
2.9. Isolation and Antigen-Specific Expansion of CD8+ T Cells
2.10. Immunohistochemical Staining of Adenosine Receptors
2.11. Statistical Analysis and Visualization
3. Results
3.1. MTA Alters the Cytokine Secretion Profile of Monocytes
3.2. MTA Impairs the Differentiation of Monocytes to Dendritic Cells
3.3. MTA-DCs Show a More Immature-like Phenotype
3.4. MTA Impairs the T Cell-Stimulation Capacity of DCs
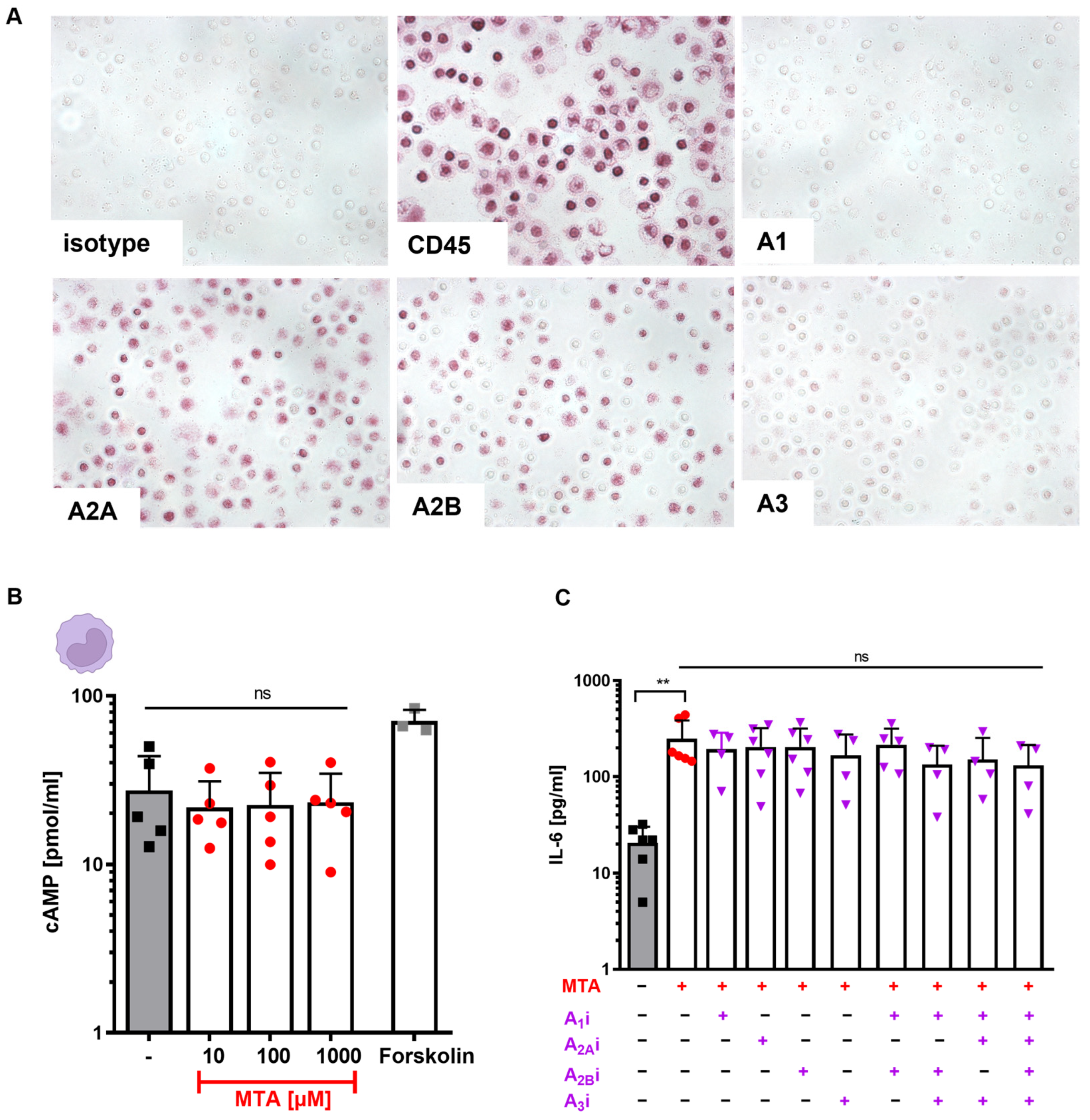
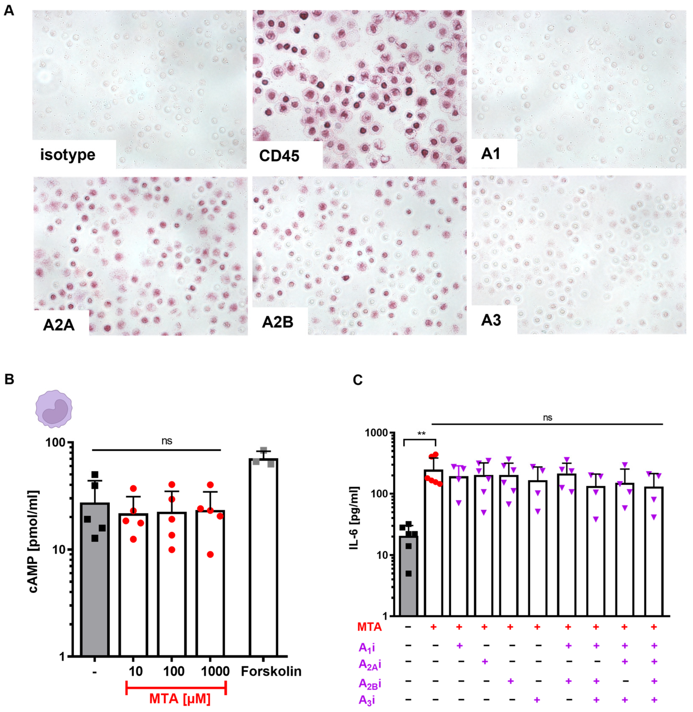
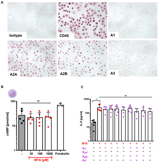
3.5. MTA-Induced Effects on Monocytes and DCs Are Mediated by a Mechanism Beyond Adenosine Receptor Agonism
3.6. MTA-Induced Effects on DC Maturation Can Be Partly Reproduced by PRMT5 Inhibition
4. Discussion
Supplementary Materials
Author Contributions
Funding
Institutional Review Board Statement
Informed Consent Statement
Data Availability Statement
Acknowledgments
Conflicts of Interest
References
- Morad, G.; Helmink, B.A.; Sharma, P.; Wargo, J.A. Hallmarks of Response, Resistance, and Toxicity to Immune Checkpoint Blockade. Cell 2021, 184, 5309–5337. [Google Scholar] [CrossRef]
- Albelda, S.M. CAR T Cell Therapy for Patients with Solid Tumours: Key Lessons to Learn and Unlearn. Nat. Rev. Clin. Oncol. 2024, 21, 47–66. [Google Scholar] [CrossRef] [PubMed]
- Binnewies, M.; Roberts, E.W.; Kersten, K.; Chan, V.; Fearon, D.F.; Merad, M.; Coussens, L.M.; Gabrilovich, D.I.; Ostrand-Rosenberg, S.; Hedrick, C.C.; et al. Understanding the Tumor Immune Microenvironment (TIME) for Effective Therapy. Nat. Med. 2018, 24, 541–550. [Google Scholar] [CrossRef] [PubMed]
- de Visser, K.E.; Joyce, J.A. The Evolving Tumor Microenvironment: From Cancer Initiation to Metastatic Outgrowth. Cancer Cell 2023, 41, 374–403. [Google Scholar] [CrossRef] [PubMed]
- Renner, K.; Singer, K.; Koehl, G.E.; Geissler, E.K.; Peter, K.; Siska, P.J.; Kreutz, M. Metabolic Hallmarks of Tumor and Immune Cells in the Tumor Microenvironment. Front. Immunol. 2017, 8, 248. [Google Scholar] [CrossRef]
- Brand, A.; Singer, K.; Koehl, G.E.; Kolitzus, M.; Schoenhammer, G.; Thiel, A.; Matos, C.; Bruss, C.; Klobuch, S.; Peter, K.; et al. LDHA-Associated Lactic Acid Production Blunts Tumor Immunosurveillance by T and NK Cells. Cell Metab. 2016, 24, 657–671. [Google Scholar] [CrossRef]
- Li, Y.; Wang, Y.; Wu, P. 5′-Methylthioadenosine and Cancer: Old Molecules, New Understanding. J. Cancer 2019, 10, 927–936. [Google Scholar] [CrossRef] [PubMed]
- Sanderson, S.M.; Gao, X.; Dai, Z.; Locasale, J.W. Methionine Metabolism in Health and Cancer: A Nexus of Diet and Precision Medicine. Nat. Rev. Cancer 2019, 19, 625–637. [Google Scholar] [CrossRef] [PubMed]
- Bertino, J.R.; Waud, W.R.; Parker, W.B.; Lubin, M. Targeting Tumors That Lack Methylthioadenosine Phosphorylase (MTAP) Activity: Current Strategies. Cancer Biol. Ther. 2011, 11, 627–632. [Google Scholar] [CrossRef] [PubMed]
- Behrmann, I.; Wallner, S.; Komyod, W.; Heinrich, P.C.; Schuierer, M.; Buettner, R.; Bosserhoff, A.-K. Characterization of Methylthioadenosin Phosphorylase (MTAP) Expression in Malignant Melanoma. Am. J. Pathol. 2003, 163, 683–690. [Google Scholar] [CrossRef]
- Abrahao-Machado, L.F.; Antunes, B.; Filippi, R.Z.; Volc, S.; Boldrini, E.; Menezes, W.P.; Reis, R.M.; de Camargo, O.P. Loss of MTAP Expression Is a Negative Prognostic Marker in Ewing Sarcoma Family of Tumors. Biomark. Med. 2018, 12, 35–44. [Google Scholar] [CrossRef] [PubMed]
- García-Castellano, J.M.; Villanueva, A.; Healey, J.H.; Sowers, R.; Cordon-Cardo, C.; Huvos, A.; Bertino, J.R.; Meyers, P.; Gorlick, R. Methylthioadenosine Phosphorylase Gene Deletions Are Common in Osteosarcoma. Clin. Cancer Res. Off. J. Am. Assoc. Cancer Res. 2002, 8, 782–787. [Google Scholar]
- Chen, Z.H.; Zhang, H.; Savarese, T.M. Gene Deletion Chemoselectivity: Codeletion of the Genes for P16(INK4), Methylthioadenosine Phosphorylase, and the Alpha- and Beta-Interferons in Human Pancreatic Cell Carcinoma Lines and Its Implications for Chemotherapy. Cancer Res. 1996, 56, 1083–1090. [Google Scholar] [PubMed]
- Subhi, A.L.; Tang, B.; Balsara, B.R.; Altomare, D.A.; Testa, J.R.; Cooper, H.S.; Hoffman, J.P.; Meropol, N.J.; Kruger, W.D. Loss of Methylthioadenosine Phosphorylase and Elevated Ornithine Decarboxylase Is Common in Pancreatic Cancer. Clin. Cancer Res. Off. J. Am. Assoc. Cancer Res. 2004, 10, 7290–7296. [Google Scholar] [CrossRef]
- Karikari, C.A.; Mullendore, M.; Eshleman, J.R.; Argani, P.; Leoni, L.M.; Chattopadhyay, S.; Hidalgo, M.; Maitra, A. Homozygous Deletions of Methylthioadenosine Phosphorylase in Human Biliary Tract Cancers. Mol. Cancer Ther. 2005, 4, 1860–1866. [Google Scholar] [CrossRef] [PubMed]
- Ashok Kumar, P.; Graziano, S.L.; Danziger, N.; Pavlick, D.; Severson, E.A.; Ramkissoon, S.H.; Huang, R.S.P.; Decker, B.; Ross, J.S. Genomic Landscape of Non-Small-Cell Lung Cancer with Methylthioadenosine Phosphorylase (MTAP) Deficiency. Cancer Med. 2023, 12, 1157–1166. [Google Scholar] [CrossRef]
- Watanabe, F.; Takao, M.; Inoue, K.; Nishioka, J.; Nobori, T.; Shiraishi, T.; Kaneda, M.; Sakai, T.; Yada, I.; Shimpo, H. Immunohistochemical Diagnosis of Methylthioadenosine Phosphorylase (MTAP) Deficiency in Non-Small Cell Lung Carcinoma. Lung Cancer Amst. Neth. 2009, 63, 39–44. [Google Scholar] [CrossRef]
- Nobori, T.; Szinai, I.; Amox, D.; Parker, B.; Olopade, O.I.; Buchhagen, D.L.; Carson, D.A. Methylthioadenosine Phosphorylase Deficiency in Human Non-Small Cell Lung Cancers. Cancer Res. 1993, 53, 1098–1101. [Google Scholar] [PubMed]
- Christopher, S.A.; Diegelman, P.; Porter, C.W.; Kruger, W.D. Methylthioadenosine Phosphorylase, a Gene Frequently Codeleted with P16(cdkN2a/ARF), Acts as a Tumor Suppressor in a Breast Cancer Cell Line. Cancer Res. 2002, 62, 6639–6644. [Google Scholar] [PubMed]
- Amano, Y.; Matsubara, D.; Kihara, A.; Nishino, H.; Mori, Y.; Niki, T. Expression and Localisation of Methylthioadenosine Phosphorylase (MTAP) in Oral Squamous Cell Carcinoma and Their Significance in Epithelial-to-Mesenchymal Transition. Pathology 2022, 54, 294–301. [Google Scholar] [CrossRef] [PubMed]
- Berasain, C.; Hevia, H.; Fernández-Irigoyen, J.; Larrea, E.; Caballería, J.; Mato, J.M.; Prieto, J.; Corrales, F.J.; García-Trevijano, E.R.; Avila, M.A. Methylthioadenosine Phosphorylase Gene Expression Is Impaired in Human Liver Cirrhosis and Hepatocarcinoma. Biochim. Biophys. Acta 2004, 1690, 276–284. [Google Scholar] [CrossRef] [PubMed]
- Wong, Y.F.; Chung, T.K.; Cheung, T.H.; Nobori, T.; Chang, A.M. MTAP Gene Deletion in Endometrial Cancer. Gynecol. Obstet. Invest. 1998, 45, 272–276. [Google Scholar] [CrossRef] [PubMed]
- Stevens, A.P.; Spangler, B.; Wallner, S.; Kreutz, M.; Dettmer, K.; Oefner, P.J.; Bosserhoff, A.K. Direct and Tumor Microenvironment Mediated Influences of 5′-Deoxy-5′-(Methylthio)Adenosine on Tumor Progression of Malignant Melanoma. J. Cell. Biochem. 2009, 106, 210–219. [Google Scholar] [CrossRef]
- Hellerbrand, C.; Mühlbauer, M.; Wallner, S.; Schuierer, M.; Behrmann, I.; Bataille, F.; Weiss, T.; Schölmerich, J.; Bosserhoff, A.-K. Promoter-Hypermethylation Is Causing Functional Relevant Downregulation of Methylthioadenosine Phosphorylase (MTAP) Expression in Hepatocellular Carcinoma. Carcinogenesis 2006, 27, 64–72. [Google Scholar] [CrossRef] [PubMed]
- Henrich, F.C.; Singer, K.; Poller, K.; Bernhardt, L.; Strobl, C.D.; Limm, K.; Ritter, A.P.; Gottfried, E.; Völkl, S.; Jacobs, B.; et al. Suppressive Effects of Tumor Cell-Derived 5’-Deoxy-5’-Methylthioadenosine on Human T Cells. Oncoimmunology 2016, 5, e1184802. [Google Scholar] [CrossRef] [PubMed]
- Jacobs, B.; Schlögl, S.; Strobl, C.D.; Völkl, S.; Stoll, A.; Mougiakakos, D.; Malmberg, K.-J.; Mackensen, A.; Aigner, M. The Oncometabolite 5′-Deoxy-5′-Methylthioadenosine Blocks Multiple Signaling Pathways of NK Cell Activation. Front. Immunol. 2020, 11, 2128. [Google Scholar] [CrossRef]
- Chang, W.-H.; Hsu, S.-W.; Zhang, J.; Li, J.-M.; Yang, D.D.; Chu, C.-W.; Yoo, E.E.; Zhang, W.; Yu, S.-L.; Chen, C.-H. MTAP Deficiency Contributes to Immune Landscape Remodelling and Tumour Evasion. Immunology 2023, 168, 331–345. [Google Scholar] [CrossRef] [PubMed]
- Hung, M.H.; Lee, J.S.; Ma, C.; Diggs, L.P.; Heinrich, S.; Chang, C.W.; Ma, L.; Forgues, M.; Budhu, A.; Chaisaingmongkol, J.; et al. Tumor Methionine Metabolism Drives T-Cell Exhaustion in Hepatocellular Carcinoma. Nat. Commun. 2021, 12, 1455. [Google Scholar] [CrossRef]
- Romani, N.; Reider, D.; Heuer, M.; Ebner, S.; Kämpgen, E.; Eibl, B.; Niederwieser, D.; Schuler, G. Generation of Mature Dendritic Cells from Human Blood. An Improved Method with Special Regard to Clinical Applicability. J. Immunol. Methods 1996, 196, 137–151. [Google Scholar] [CrossRef] [PubMed]
- Chomarat, P.; Banchereau, J.; Davoust, J.; Karolina Palucka, A. IL-6 Switches the Differentiation of Monocytes from Dendritic Cells to Macrophages. Nat. Immunol. 2000, 1, 510–514. [Google Scholar] [CrossRef]
- Daly, J.W.; Padgett, W.L. Agonist Activity of 2- and 5′-Substituted Adenosine Analogs and Their N6-Cycloalkyl Derivatives at A1− and A2−adenosine Receptors Coupled to Adenylate Cyclase. Biochem. Pharmacol. 1992, 43, 1089–1093. [Google Scholar] [CrossRef] [PubMed]
- Munshi, R.; Clanachan, A.S.; Baer, H.P. 5′-Deoxy-5′-Methylthioadenosine: A Nucleoside Which Differentiates between Adenosine Receptor Types. Biochem. Pharmacol. 1988, 37, 2085–2089. [Google Scholar] [CrossRef] [PubMed]
- Haskó, G.; Linden, J.; Cronstein, B.; Pacher, P. Adenosine Receptors: Therapeutic Aspects for Inflammatory and Immune Diseases. Nat. Rev. Drug Discov. 2008, 7, 759–770. [Google Scholar] [CrossRef] [PubMed]
- Haskó, G.; Cronstein, B.N. Adenosine: An Endogenous Regulator of Innate Immunity. Trends Immunol. 2004, 25, 33–39. [Google Scholar] [CrossRef]
- Gjuka, D.; Adib, E.; Garrison, K.; Chen, J.; Zhang, Y.; Li, W.; Boutz, D.; Lamb, C.; Tanno, Y.; Nassar, A.; et al. Enzyme-Mediated Depletion of Methylthioadenosine Restores T Cell Function in MTAP-Deficient Tumors and Reverses Immunotherapy Resistance. Cancer Cell 2023, 41, 1774–1787.e9. [Google Scholar] [CrossRef] [PubMed]
- Strobl, C.D.; Schaffer, S.; Haug, T.; Völkl, S.; Peter, K.; Singer, K.; Böttcher, M.; Mougiakakos, D.; Mackensen, A.; Aigner, M. Selective PRMT5 Inhibitors Suppress Human CD8+ T Cells by Upregulation of P53 and Impairment of the AKT Pathway Similar to the Tumor Metabolite MTA. Mol. Cancer Ther. 2020, 19, 409–419. [Google Scholar] [CrossRef]
- Marjon, K.; Cameron, M.J.; Quang, P.; Clasquin, M.F.; Mandley, E.; Kunii, K.; McVay, M.; Choe, S.; Kernytsky, A.; Gross, S.; et al. MTAP Deletions in Cancer Create Vulnerability to Targeting of the MAT2A/PRMT5/RIOK1 Axis. Cell Rep. 2016, 15, 574–587. [Google Scholar] [CrossRef]
- Cerezo, M.; Rocchi, S. Cancer Cell Metabolic Reprogramming: A Keystone for the Response to Immunotherapy. Cell Death Dis. 2020, 11, 964. [Google Scholar] [CrossRef] [PubMed]
- Arner, E.N.; Rathmell, J.C. Metabolic Programming and Immune Suppression in the Tumor Microenvironment. Cancer Cell 2023, 41, 421–433. [Google Scholar] [CrossRef]
- Barnestein, R.; Galland, L.; Kalfeist, L.; Ghiringhelli, F.; Ladoire, S.; Limagne, E. Immunosuppressive Tumor Microenvironment Modulation by Chemotherapies and Targeted Therapies to Enhance Immunotherapy Effectiveness. Oncoimmunology 2022, 11, 2120676. [Google Scholar] [CrossRef] [PubMed]
- Di Padova, F.; Di Padova, C.; Stramentinoli, G.; Tritapepe, R. Inhibition of Lymphocyte Function by a Naturally Occurring Nucleoside: 5′-Methylthioadenosine (MTA). Int. J. Immunopharmacol. 1985, 7, 193–198. [Google Scholar] [CrossRef] [PubMed]
- Canè, S.; Ugel, S.; Trovato, R.; Marigo, I.; De Sanctis, F.; Sartoris, S.; Bronte, V. The Endless Saga of Monocyte Diversity. Front. Immunol. 2019, 10, 1786. [Google Scholar] [CrossRef] [PubMed]
- Dietl, K.; Renner, K.; Dettmer, K.; Timischl, B.; Eberhart, K.; Dorn, C.; Hellerbrand, C.; Kastenberger, M.; Kunz-Schughart, L.A.; Oefner, P.J.; et al. Lactic Acid and Acidification Inhibit TNF Secretion and Glycolysis of Human Monocytes. J. Immunol. 2010, 184, 1200–1209. [Google Scholar] [CrossRef] [PubMed]
- Alleva, D.G.; Burger, C.J.; Elgert, K.D. Tumor-Induced Regulation of Suppressor Macrophage Nitric Oxide and TNF-Alpha Production. Role of Tumor-Derived IL-10, TGF-Beta, and Prostaglandin E2. J. Immunol. Baltim. Md 1950 1994, 153, 1674–1686. [Google Scholar] [CrossRef]
- Gottfried, E.; Kreutz, M.; Mackensen, A. Tumor-Induced Modulation of Dendritic Cell Function. Cytokine Growth Factor Rev. 2008, 19, 65–77. [Google Scholar] [CrossRef] [PubMed]
- Allan, R.S.; Waithman, J.; Bedoui, S.; Jones, C.M.; Villadangos, J.A.; Zhan, Y.; Lew, A.M.; Shortman, K.; Heath, W.R.; Carbone, F.R. Migratory Dendritic Cells Transfer Antigen to a Lymph Node-Resident Dendritic Cell Population for Efficient CTL Priming. Immunity 2006, 25, 153–162. [Google Scholar] [CrossRef] [PubMed]
- Alloatti, A.; Kotsias, F.; Magalhaes, J.G.; Amigorena, S. Dendritic Cell Maturation and Cross-presentation: Timing Matters! Immunol. Rev. 2016, 272, 97–108. [Google Scholar] [CrossRef]
- Shurin, M.R.; Shurin, G.V.; Lokshin, A.; Yurkovetsky, Z.R.; Gutkin, D.W.; Chatta, G.; Zhong, H.; Han, B.; Ferris, R.L. Intratumoral Cytokines/Chemokines/Growth Factors and Tumor Infiltrating Dendritic Cells: Friends or Enemies? Cancer Metastasis Rev. 2006, 25, 333–356. [Google Scholar] [CrossRef]
- Bell, D.; Chomarat, P.; Broyles, D.; Netto, G.; Harb, G.M.; Lebecque, S.; Valladeau, J.; Davoust, J.; Palucka, K.A.; Banchereau, J. In Breast Carcinoma Tissue, Immature Dendritic Cells Reside within the Tumor, Whereas Mature Dendritic Cells Are Located in Peritumoral Areas. J. Exp. Med. 1999, 190, 1417–1426. [Google Scholar] [CrossRef]
- Gottfried, E.; Kunz-Schughart, L.A.; Ebner, S.; Mueller-Klieser, W.; Hoves, S.; Andreesen, R.; Mackensen, A.; Kreutz, M. Tumor-Derived Lactic Acid Modulates Dendritic Cell Activation and Antigen Expression. Blood 2006, 107, 2013–2021. [Google Scholar] [CrossRef]
- Bharadwaj, U.; Li, M.; Zhang, R.; Chen, C.; Yao, Q. Elevated Interleukin-6 and G-CSF in Human Pancreatic Cancer Cell Conditioned Medium Suppress Dendritic Cell Differentiation and Activation. Cancer Res. 2007, 67, 5479–5488. [Google Scholar] [CrossRef] [PubMed]
- Hegde, S.; Pahne, J.; Smola-Hess, S. Novel Immunosuppressive Properties of Interleukin-6 in Dendritic Cells: Inhibition of NF-kappaB Binding Activity and CCR7 Expression. FASEB J. Off. Publ. Fed. Am. Soc. Exp. Biol. 2004, 18, 1439–1441. [Google Scholar] [CrossRef] [PubMed]
- Cernadas, M.; Lu, J.; Watts, G.; Brenner, M.B. CD1a Expression Defines an Interleukin-12 Producing Population of Human Dendritic Cells. Clin. Exp. Immunol. 2009, 155, 523–533. [Google Scholar] [CrossRef]
- Goldman, S.A.; Baker, E.; Weyant, R.J.; Clarke, M.R.; Myers, J.N.; Lotze, M.T. Peritumoral CD1a-Positive Dendritic Cells Are Associated with Improved Survival in Patients with Tongue Carcinoma. Arch. Otolaryngol. Head Neck Surg. 1998, 124, 641–646. [Google Scholar] [CrossRef]
- Eisenthal, A.; Polyvkin, N.; Bramante-Schreiber, L.; Misonznik, F.; Hassner, A.; Lifschitz-Mercer, B. Expression of Dendritic Cells in Ovarian Tumors Correlates with Clinical Outcome in Patients with Ovarian Cancer. Hum. Pathol. 2001, 32, 803–807. [Google Scholar] [CrossRef]
- Coventry, B.J.; Morton, J. CD1a-Positive Infiltrating-Dendritic Cell Density and 5-Year Survival from Human Breast Cancer. Br. J. Cancer 2003, 89, 533–538. [Google Scholar] [CrossRef]
- Iwamoto, M.; Shinohara, H.; Miyamoto, A.; Okuzawa, M.; Mabuchi, H.; Nohara, T.; Gon, G.; Toyoda, M.; Tanigawa, N. Prognostic Value of Tumor-Infiltrating Dendritic Cells Expressing CD83 in Human Breast Carcinomas. Int. J. Cancer 2003, 104, 92–97. [Google Scholar] [CrossRef] [PubMed]
- Coventry, B.; Heinzel, S. CD1a in Human Cancers: A New Role for an Old Molecule. Trends Immunol. 2004, 25, 242–248. [Google Scholar] [CrossRef]
- Embgenbroich, M.; Burgdorf, S. Current Concepts of Antigen Cross-Presentation. Front. Immunol. 2018, 9, 1643. [Google Scholar] [CrossRef] [PubMed]
- Li, Z.; Ju, X.; Silveira, P.A.; Abadir, E.; Hsu, W.-H.; Hart, D.N.J.; Clark, G.J. CD83: Activation Marker for Antigen Presenting Cells and Its Therapeutic Potential. Front. Immunol. 2019, 10, 1312. [Google Scholar] [CrossRef] [PubMed]
- Hayes, C.S.; Shicora, A.C.; Keough, M.P.; Snook, A.E.; Burns, M.R.; Gilmour, S.K. Polyamine-Blocking Therapy Reverses Immunosuppression in the Tumor Microenvironment. Cancer Immunol. Res. 2014, 2, 274–285. [Google Scholar] [CrossRef] [PubMed]
- Abakushina, E.V.; Popova, L.I.; Zamyatnin, A.A.; Werner, J.; Mikhailovsky, N.V.; Bazhin, A.V. The Advantages and Challenges of Anticancer Dendritic Cell Vaccines and NK Cells in Adoptive Cell Immunotherapy. Vaccines 2021, 9, 1363. [Google Scholar] [CrossRef]
- Hansen, L.J.; Yang, R.; Roso, K.; Wang, W.; Chen, L.; Yang, Q.; Pirozzi, C.J.; He, Y. MTAP Loss Correlates with an Immunosuppressive Profile in GBM and Its Substrate MTA Stimulates Alternative Macrophage Polarization. Sci. Rep. 2022, 12, 4183. [Google Scholar] [CrossRef] [PubMed]
- Kirovski, G.; Stevens, A.P.; Czech, B.; Dettmer, K.; Weiss, T.S.; Wild, P.; Hartmann, A.; Bosserhoff, A.K.; Oefner, P.J.; Hellerbrand, C. Down-Regulation of Methylthioadenosine Phosphorylase (MTAP) Induces Progression of Hepatocellular Carcinoma via Accumulation of 5′-Deoxy-5′-Methylthioadenosine (MTA). Am. J. Pathol. 2011, 178, 1145–1152. [Google Scholar] [CrossRef]
- Limm, K.; Ott, C.; Wallner, S.; Mueller, D.W.; Oefner, P.; Hellerbrand, C.; Bosserhoff, A.-K. Deregulation of Protein Methylation in Melanoma. Eur. J. Cancer 2013, 49, 1305–1313. [Google Scholar] [CrossRef]






Disclaimer/Publisher’s Note: The statements, opinions and data contained in all publications are solely those of the individual author(s) and contributor(s) and not of MDPI and/or the editor(s). MDPI and/or the editor(s) disclaim responsibility for any injury to people or property resulting from any ideas, methods, instructions or products referred to in the content. |
© 2024 by the authors. Licensee MDPI, Basel, Switzerland. This article is an open access article distributed under the terms and conditions of the Creative Commons Attribution (CC BY) license (https://creativecommons.org/licenses/by/4.0/).
Share and Cite
Brummer, C.; Singer, K.; Henrich, F.; Peter, K.; Strobl, C.; Neueder, B.; Bruss, C.; Renner, K.; Pukrop, T.; Herr, W.; et al. The Tumor Metabolite 5′-Deoxy-5′Methylthioadenosine (MTA) Inhibits Maturation and T Cell-Stimulating Capacity of Dendritic Cells. Cells 2024, 13, 2114. https://doi.org/10.3390/cells13242114
Brummer C, Singer K, Henrich F, Peter K, Strobl C, Neueder B, Bruss C, Renner K, Pukrop T, Herr W, et al. The Tumor Metabolite 5′-Deoxy-5′Methylthioadenosine (MTA) Inhibits Maturation and T Cell-Stimulating Capacity of Dendritic Cells. Cells. 2024; 13(24):2114. https://doi.org/10.3390/cells13242114
Chicago/Turabian StyleBrummer, Christina, Katrin Singer, Frederik Henrich, Katrin Peter, Carolin Strobl, Bernadette Neueder, Christina Bruss, Kathrin Renner, Tobias Pukrop, Wolfgang Herr, and et al. 2024. "The Tumor Metabolite 5′-Deoxy-5′Methylthioadenosine (MTA) Inhibits Maturation and T Cell-Stimulating Capacity of Dendritic Cells" Cells 13, no. 24: 2114. https://doi.org/10.3390/cells13242114
APA StyleBrummer, C., Singer, K., Henrich, F., Peter, K., Strobl, C., Neueder, B., Bruss, C., Renner, K., Pukrop, T., Herr, W., Aigner, M., & Kreutz, M. (2024). The Tumor Metabolite 5′-Deoxy-5′Methylthioadenosine (MTA) Inhibits Maturation and T Cell-Stimulating Capacity of Dendritic Cells. Cells, 13(24), 2114. https://doi.org/10.3390/cells13242114

