Sign in to use this feature.

Years

Between: -

Subjects

remove_circle_outline
remove_circle_outline
remove_circle_outline
remove_circle_outline
remove_circle_outline
remove_circle_outline
remove_circle_outline

Journals

Article Types

Countries / Regions

Search Results (70)

Search Parameters:
Keywords = cell wall reconstruction

Order results
Result details
Results per page
Select all
Export citation of selected articles as:
15 pages, 2702 KB  
Article
Proteome Insights into the Watercore Disorder on Pineapple Discovered Resistant Germplasm-Specific Accumulation of Cell Wall-Modifying and Defense Proteins
by Dan Wang, Yanli Yao, Qian Yang, Cunzhi Peng, Lili Chang, Qingsong Wu, Xiaoqin Mo, Bingqiang Xu and Zheng Tong
Horticulturae 2025, 11(12), 1540; https://doi.org/10.3390/horticulturae11121540 - 18 Dec 2025
Abstract
Watercore disease, a physiological disorder in pineapple (Ananas comosus), manifests during late fruit development. Affected fruits develop water-soaked flesh and reduced storability. (1) Background: To explore underlying molecular mechanisms, comparative proteomic profiling was conducted in this study. (2) Methods: Data-independent acquisition [...] Read more.
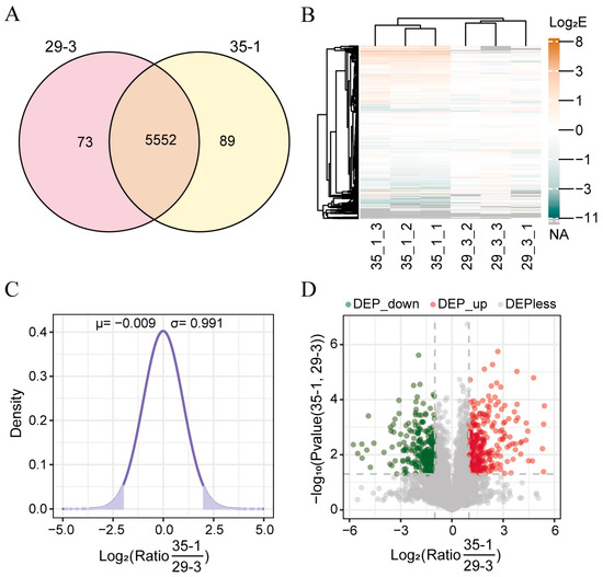
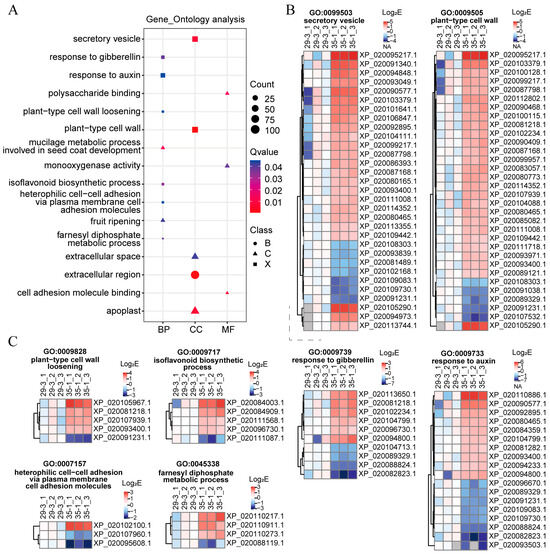
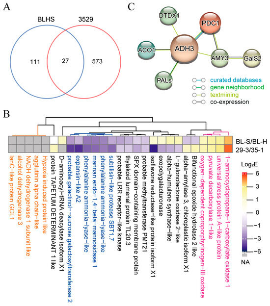
Watercore disease, a physiological disorder in pineapple (Ananas comosus), manifests during late fruit development. Affected fruits develop water-soaked flesh and reduced storability. (1) Background: To explore underlying molecular mechanisms, comparative proteomic profiling was conducted in this study. (2) Methods: Data-independent acquisition (DIA) strategy was employed for comparative analysis between the resistant germplasm “35-1” and the susceptible germplasm “29-3”, as well as between the healthy and diseased “Paris”. (3) Results: Resistant (“35-1”) versus susceptible (“29-3”) germplasm analysis revealed differentially expressed proteins (DEPs) and unique proteins (SEPs) enriched in cell walls, secretory vesicles, and apoplast, functioning in cell wall loosening, hormone response, isoflavonoid biosynthesis, and farnesyl diphosphate biosynthesis. Healthy versus diseased “Paris” pulp analysis showed DEPs/SEPs enrichment in ribosomal small subunit biogenesis. These proteins form a central regulatory network potentially orchestrating tRNA synthesis, tubulin biosynthesis, and other carbohydrate metabolism. Partial protein overlap occurred in germplasm- and disease-derived differences. Resistant germplasm (“35-1”) and healthy “Paris” accumulated stress-responsive/resistant proteins and cell wall-modifying enzymes (e.g., phenylalanine ammonia-lyase, raffinose synthase, expansins, and mannan hydrolase). Susceptible germplasm (“29-3”) and diseased “Paris” exhibited prominent stress-responsive protein accumulation, such as alcohol dehydrogenase, 1-aminocyclopropane-1-carboxylate oxidase, and hypoxia-induced protein. (4) Conclusions: This comparative proteomics study identifies pineapple watercore resistance/susceptibility-associated proteins, providing a molecular basis for resistant germplasm development and disorder control. Full article
(This article belongs to the Section Plant Pathology and Disease Management (PPDM))
Show Figures

Figure 1

19 pages, 13161 KB  
Article
Estimation of the Shear Stress (WSS) at the Wall of Tracheal Bifurcation
by Nicoleta-Octavia Tanase, Ciprian-Stefan Mateescu, Doru-Daniel Cristea and Corneliu Balan
Appl. Sci. 2025, 15(24), 13055; https://doi.org/10.3390/app152413055 - 11 Dec 2025
Viewed by 108
Abstract
The paper is concerned with experimental investigations and numerical simulations of airflow in a rigid model of human tracheal bifurcation during a respiratory cycle in the presence of cough. The main goal of the study is to calculate the velocity and tracheal wall [...] Read more.
The paper is concerned with experimental investigations and numerical simulations of airflow in a rigid model of human tracheal bifurcation during a respiratory cycle in the presence of cough. The main goal of the study is to calculate the velocity and tracheal wall shear stress (WSS) distributions under the time variation in the pressure difference. A sequence of inspiration-expiration of measured flow rates and pressure is used to calibrate the 3D unsteady numerical solutions for different imposed boundary conditions at the edges of the bifurcation. The experimental data are obtained using commercial medical devices: (i) a spirometer and (ii) a mechanical ventilator, respectively. CT images of the lung airways were used to reconstruct the tracheal test geometry by 3D printing techniques. Flow spectrum, vortical structures, and the wall stresses are analyzed for the computed cases. Four turbulence models (kɛ, kω SST, kɛ R, and LES) are compared, and all indicate an increase in peak WSS and vortex intensity during coughing versus normal expiration. The present work confirms the importance of CFD simulations to model and quantify airflow throughout the respiratory cycle. The paper proposes a method to calculate wall shear stress, one of the most relevant parameters for characterizing airway function and the mechanical response of tracheal endothelial cells. Full article
(This article belongs to the Special Issue Recent Advances and Emerging Trends in Computational Fluid Dynamics)
Show Figures

Figure 1

16 pages, 1759 KB  
Article
Installing a Ketocarotenoid Branch in Phaeodactylum tricornutum via Functional Activation of Chlamydomonas reinhardtii β-Carotene Ketolase
by Hengshen Chao, Rasool Kamal, Yan Wu, Danqiong Huang and Chaogang Wang
Mar. Drugs 2025, 23(12), 470; https://doi.org/10.3390/md23120470 - 8 Dec 2025
Viewed by 350
Abstract
Astaxanthin is a high-value ketocarotenoid antioxidant, but its industrial production from Haematococcus pluvialis is constrained by multi-stage cultivation and a rigid cell wall that hinders downstream extraction. The marine diatom Phaeodactylum tricornutum, which lacks these limitations, represents a promising alternative chassis because [...] Read more.
Astaxanthin is a high-value ketocarotenoid antioxidant, but its industrial production from Haematococcus pluvialis is constrained by multi-stage cultivation and a rigid cell wall that hinders downstream extraction. The marine diatom Phaeodactylum tricornutum, which lacks these limitations, represents a promising alternative chassis because it grows fast, lacks a recalcitrant wall, and supports efficient pigment accumulation. This study establishes a functional ketocarotenoid biosynthetic branch in P. tricornutum through rational metabolic engineering. To address challenges in protein targeting posed by the host’s complex plastid architecture, we performed heterologous expression of the Chlamydomonas reinhardtii β-carotene ketolase (CrBKT), fused at its N-terminus to bipartite transit peptides derived from two endogenous proteins. Western blotting and UPLC-MS/MS analysis confirmed that only the transit peptide fused constructs produced stable protein and functional activity, whereas the native CrBKT failed. The rationally engineered strain successfully accumulated ~45 µg/g DCW of canthaxanthin and ~15 µg/g DCW of astaxanthin. Metabolomic profiling revealed a 50% reduction in fucoxanthin, indicating a substantial redirection of metabolic flux from the native pathway toward the engineered ketocarotenoid branch. This work establishes P. tricornutum as a viable platform for ketocarotenoid production and highlights the critical role of evolution-aware plastid targeting in heterologous pathway reconstruction within complex algal systems. Full article
(This article belongs to the Special Issue Applications of Marine Microalgal Biotechnology)
Show Figures

Figure 1

22 pages, 924 KB  
Review
Advances in Innovative Surgical Implant Manufacturing for Hernia Repair and Soft Tissue Reconstruction
by Stavros Patsouris, Panagiotis Mallis, Efstathios Michalopoulos, Nikolaos Nikiteas, Nefeli Papadopoulou and Michalis Katsimpoulas
Bioengineering 2025, 12(11), 1182; https://doi.org/10.3390/bioengineering12111182 - 30 Oct 2025
Viewed by 911
Abstract
Abdominal wall hernias occur in a high percentage of the general population, making prosthetic hernia repair one of the most common surgical procedures. Despite the significant development of surgical techniques and the improvement of surgical meshes, complications still burden the health of patients, [...] Read more.
Abdominal wall hernias occur in a high percentage of the general population, making prosthetic hernia repair one of the most common surgical procedures. Despite the significant development of surgical techniques and the improvement of surgical meshes, complications still burden the health of patients, as well as the health system. The successful integration of the mesh plays a crucial role in the minimizing the complications associated with hernia meshes. Regenerative medicine focuses on the development of new treatments and applications to heal tissues and organs in order to restore their function. It uses scaffolds that provide physical support and a suitable environment for accelerating repair and proliferation and promoting the regeneration of damaged tissue. Platelet-rich plasma and stem cells are essential tools in regenerative medicine since they have shown efficacy in multiple fields. The main risk factor negatively affecting the survival of any cell type, including stem cells on a prosthetic material, is ischemia. Without the minimum required supply of oxygen, growth factors, and cytokines, it is impossible for cells to successfully proliferate and differentiate. The addition of PRP to a surgical mesh is hypothesized to increase neoangiogenesis in the area, acting as a reservoir of growth factors that will create the right conditions for the proliferation and differentiation of these cells. The aim of the present review is to record experimental studies that have been published where a scaffold or a hernia mesh is coated with PRP, stem cells, or a combination of them for hernia repair and soft tissue reconstruction. Full article
(This article belongs to the Special Issue Trends in Vascular Tissue Engineering)
Show Figures

Figure 1

17 pages, 6192 KB  
Article
The Impact of Stenosis Severity on Hemodynamic Parameters in the Iliac Artery: A Fluid–Structure Interaction Study
by Nima Rahmati, Hamidreza Pouraliakbar, Arshia Eskandari, Kian Javari, Alireza Jabbarinick, Parham Sadeghipour, Madjid Soltani and Mona Alimohammadi
Bioengineering 2025, 12(10), 1042; https://doi.org/10.3390/bioengineering12101042 - 28 Sep 2025
Viewed by 829
Abstract
The common iliac artery supplies blood to the lower extremities, and stenosis in this region severely impacts hemodynamics. This study investigates the effects of 25%, 50%, and 75% iliac artery stenosis on key hemodynamic parameters using a fluid–structure interaction (FSI) approach. Semi-idealized geometries [...] Read more.
The common iliac artery supplies blood to the lower extremities, and stenosis in this region severely impacts hemodynamics. This study investigates the effects of 25%, 50%, and 75% iliac artery stenosis on key hemodynamic parameters using a fluid–structure interaction (FSI) approach. Semi-idealized geometries reconstructed from patient-specific data modeled realistic arterial behavior. Parameters such as wall displacement, time-averaged wall shear stress (TAWSS), oscillatory shear index (OSI), high oscillatory low shear magnitude (HOLMES) index, and endothelial cell activation potential (ECAP) were evaluated. Results showed peak wall displacement of 2.85 mm in the bifurcation zone under 75% stenosis. TAWSS increased with stenosis severity, peaking in stenotic regions and decreasing significantly downstream. OSI was highest in non-stenosed right branches and bifurcation areas, indicating multidirectional shear forces. HOLMES values were lowest downstream of stenoses, indicating disturbed flow. ECAP exceeded the thrombosis risk threshold (1.4 Pa−1) in post-stenotic zones under 75% stenosis, suggesting a higher risk of clot formation. These results demonstrate that stenosis disrupts local flow and causes hemodynamic changes downstream, emphasizing the need for comprehensive clinical assessment beyond the stenotic site. Regions with elevated ECAP and low HOLMES downstream may be prone to thrombosis, highlighting the importance of careful hemodynamic monitoring for treatment strategies. Full article
(This article belongs to the Special Issue Computational Biofluid Dynamics)
Show Figures

Figure 1

20 pages, 7935 KB  
Article
Inhibitory Effect and Mechanism of Hexanal on the Maturation of Peach-Shaped Phallus impudicus
by Hong He, Shuya Fan, Gan Hu, Beibei Wang, Dayu Liu, Xinhui Wang, Jinqiu Wang and Fang Geng
J. Fungi 2025, 11(2), 127; https://doi.org/10.3390/jof11020127 - 8 Feb 2025
Cited by 2 | Viewed by 1406
Abstract
Phallus impudicus is a fungus used as a medicine and nutrient-rich food. However, the shelf life of mature Phallus impudicus is only a few hours. Therefore, research on its preservation technology is essential for improving its economic value. This study investigated the effects [...] Read more.
Phallus impudicus is a fungus used as a medicine and nutrient-rich food. However, the shelf life of mature Phallus impudicus is only a few hours. Therefore, research on its preservation technology is essential for improving its economic value. This study investigated the effects of hexanal concentrations (25–100 μL/L) and treatment time (4–8 h) on the inhibition of peach-shaped Phallus impudicus (CK) maturation and found that the maturation rate was 25% under optimal conditions of 25 μL/L hexanal treatment for 6 h. Quantitative transcriptomic and lipidomic analyses were conducted among CK, mature Phallus impudicus (M-P), and hexanal-treated peach-shaped Phallus impudicus (H-P-P). In total, 2933 and 2746 differentially expressed genes (DEGs) and 156 and 111 differentially abundant lipids (DALs) were identified in CK vs. H-P-P and M-P vs. H-P-P, respectively. Functional analysis demonstrated that hexanal treatment inhibited phospholipase D gene expression and reduced phosphatidic acid abundance, thereby inhibiting the activation of the phosphatidylinositol signaling system and the signal amplification of the cell wall integrity mitogen-activated protein kinase pathway. These blocked signal transductions inhibited the gene expression of most β-glucanases, chitinases and chitin synthases, further affecting cell wall reconstruction. Moreover, hexanal treatment enhanced membrane stability by reducing the monogalactosyl diglyceride/digalactosyl diacylglycerol ratio and increasing the phosphatidylcholine/phosphatidylethanolamine ratio. This study contributed to the development of hexanal treatment as a postharvest preservation technology for Phallus impudicus. Full article
(This article belongs to the Special Issue Breeding and Metabolism of Edible Fungi)
Show Figures

Figure 1

17 pages, 5963 KB  
Article
Enhanced Bladder Regeneration with Adipose-Derived Stem Cell-Seeded Silk Fibroin Scaffolds: A Comparative Analysis
by Hanan Hendawy, Ahmed Farag, Asmaa Elhaieg, Elsayed Metwllay, Kazumi Shimada, Ahmed Elfadadny and Ryou Tanaka
Biomimetics 2025, 10(2), 93; https://doi.org/10.3390/biomimetics10020093 - 7 Feb 2025
Cited by 3 | Viewed by 1932
Abstract
Effective bladder reconstruction remains a significant challenge in urology, particularly for conditions requiring partial or complete bladder replacement. In this study, the efficacy is evaluated of two types of scaffolds, silk fibroin (SF) and adipose-derived stem cells (ADSCs-SF), in promoting bladder regeneration and [...] Read more.
Effective bladder reconstruction remains a significant challenge in urology, particularly for conditions requiring partial or complete bladder replacement. In this study, the efficacy is evaluated of two types of scaffolds, silk fibroin (SF) and adipose-derived stem cells (ADSCs-SF), in promoting bladder regeneration and their associated outcomes. A rat model was used to compare the surgical outcomes and morphological recovery of bladder tissues implanted with SF and ADSCs-SF scaffolds. Post-operative recovery, including voiding ability and complication rates, was assessed. The morphological and histological changes of the regenerated bladder tissue were evaluated at multiple time points (2, 4, 8, and 12 weeks) using gross tissue analysis, histometric assessments, and immunohistochemical staining. Both scaffold types demonstrated successful integration into the bladder wall with no significant differences in body weight or voiding issues. The SF scaffold group exhibited graft shrinkage and a 41.6% incidence of bladder calculus formation. In contrast, the ADSCs-SF scaffold facilitated superior morphological restoration, with bladder tissue progressively adopting a more normal shape and no incidence of bladder calculus. Histological analysis revealed that the ADSCs-SF scaffold significantly promoted the regeneration of a more organized urothelium layer and smooth muscle tissue. It also resulted in higher vessel density and reduced infiltration of inflammatory cells when compared to the SF scaffold alone. Additionally, the ADSCs-SF group exhibited enhanced expression of key markers, including uroplakin III, a urothelial marker, and α-SMA, a smooth muscle cell marker. These findings suggest that the ADSCs-SF scaffold not only supports the structural integrity of the bladder but also improves tissue regeneration and reduces adverse inflammatory responses, offering a promising approach for bladder repair and reconstruction. Full article
Show Figures

Figure 1

24 pages, 8393 KB  
Article
Reproducibility and Consistency of Isolation Protocols for Fibroblasts, Smooth Muscle Cells, and Epithelial Cells from the Human Vagina
by Jayson Sueters, Rogier Schipperheijn, Judith Huirne, Theo Smit and Zeliha Guler
Cells 2025, 14(2), 76; https://doi.org/10.3390/cells14020076 - 8 Jan 2025
Cited by 2 | Viewed by 2200
Abstract
(1) Background: For the reconstruction of a human vagina, various surgical procedures are available that are often associated with complications due to their failure to mimic the physiology of the human vagina. We recently developed a vascularized, organ-specific matrix from healthy human vaginal [...] Read more.
(1) Background: For the reconstruction of a human vagina, various surgical procedures are available that are often associated with complications due to their failure to mimic the physiology of the human vagina. We recently developed a vascularized, organ-specific matrix from healthy human vaginal wall tissue with suitable biomechanical properties. A superior graft would require further extensive colonization with autologous vaginal cells to reduce complications upon implantation. However, reports on isolation of vaginal cells from biopsies are scarce, and published protocols rarely contain sufficient details. In this study, we aimed to examine protocols for inconsistencies and identify (where possible) the optimal protocol in terms of reproducibility and efficiency for isolation of human vaginal fibroblasts (FBs), epithelial cells (VECs), and smooth muscle cells (SMCs). Overall, this study aims to guide other researchers and aid future tissue engineering solutions that rely on autologous cells. (2) Methods: A total of 41 isolation protocols were tested: four protocols specific to FBs, 13 protocols for VECs, and 24 protocols for SMCs. Protocols were derived from published reports on cell isolation by enzymes, with exclusion criteria including the need for specialized equipment, surgical separation of tissue layers, or missing protocol details. Enzymatic digestion with collagenase-I, collagenase-IV, and dispase-II was used for isolation of VECs, collagenase-IV for isolation of SMCs, and collagenase-IA for isolation of FBs. Fluorescent immunostaining was applied to identify VECs with cytokeratin, SMCs with desmin, endothelial cells with UEA-1, and FBs with vimentin. Protocols were assessed based on (>95%) homogeneity, duplicate consistency, cell viability, and time to first passage. (3) Results: A total of 9 out of the 41 protocols resulted in isolation and expansion of vaginal FBs. This involved 1 out of 13 VEC protocols, 6 out of 24 SMC protocols, and 2 out of 2 FB protocols. Isolation of vaginal SMCs or VECs was not achieved. The best results were obtained after digestion with 0.1% collagenase-IV, where pure FB colonies formed with high cell viability. (4) Conclusions: Today, vaginoplasty is considered the gold standard for surgically creating a neovagina, despite its considerable drawbacks and limitations. Tissue-engineered solutions carry great potential as an alternative, but cell seeding is desired to prevent complications upon implantation of grafts. In this study, we examined isolation of human vaginal FBs, SMCs, and VECs, and identified the most efficient and reliable protocol for FBs. We further identified inconsistencies and irreproducible methods for isolation of VECs and SMCs. These findings aid the clinical translation of cell-based tissue engineering for the reconstruction and support of vaginas, fulfilling unmet medic needs. Full article
Show Figures

Figure 1

14 pages, 17007 KB  
Article
Study of the Influence of Bamboo Suspension Water-Removal Processes on the Properties of Bamboo-Based Molding Materials
by Xiaowei Zhuang, Weichen Li, Xin Pan, Hui Qiao, Baoyong Liu, Weiming Yang and Yongshun Feng
Polymers 2024, 16(23), 3337; https://doi.org/10.3390/polym16233337 - 28 Nov 2024
Cited by 1 | Viewed by 1330
Abstract
Bamboo is a fast-growing lignocellulosic plant in nature. It is an abundant and renewable resource with wide applications. The processing of bamboo results in a large amount of residue. In this paper, we developed a method to utilize bamboo residue to prepare a [...] Read more.
Bamboo is a fast-growing lignocellulosic plant in nature. It is an abundant and renewable resource with wide applications. The processing of bamboo results in a large amount of residue. In this paper, we developed a method to utilize bamboo residue to prepare a novel lightweight porous molding material. A hydrated thermochemical grinding process was proposed to disintegrate bamboo fibers and activate bamboo’s own binding components. The influence of the water removal by pressure from bamboo suspension and subsequent different drying methods on the product’s properties was evaluated. The two-step drying ensured a low production cost and high product quality. The bamboo molding material was characterized based on thermal stability, morphology, functional groups, particle size distribution, crystallinity, and mechanical strength. A lightweight porous material was obtained with a density of 0.23–0.35 g/cm3 by freeze-drying. A high mechanical strength was obtained with a tensile strength of 0.62 MPa and a compressive strength of 10.31 MPa by oven drying. The auto-adhesive mechanisms, including fiber anchorage, polymerization, water plasticization, and heat plasticization, were discussed. The bamboo molding material is a reconstruction of bamboo cell wall components and is easy to recycle. It has potential applications in construction and buildings, packaging, and indoor furnishings. Full article
Show Figures

Graphical abstract

20 pages, 10661 KB  
Article
A New Approach for Orbital Wall Reconstruction in a Rabbit Animal Model Using a Hybrid Hydroxyapatite–Collagen-Based Implant
by Victor A. Vasile, Sinziana Istrate, Laura-Madalina Cursaru, Roxana M. Piticescu, Aurelian M. Ghita, Diana M. Popescu, Gerhard Garhöfer, Ana M. Catrina, Sonia Spandole-Dinu, Cerasela Haidoiu, Vladimir Suhaianu, Oana C. Voinea, Dumitru Valentin Dragut and Alina Popa-Cherecheanu
Int. J. Mol. Sci. 2024, 25(23), 12712; https://doi.org/10.3390/ijms252312712 - 26 Nov 2024
Cited by 1 | Viewed by 1466
Abstract
Reconstructing the orbit following complex craniofacial fractures presents significant challenges. Throughout the years, several materials have been used for orbital reconstruction, taking into account factors such as their durability, compatibility with living tissue, cost efficiency, safety, and capacity to be adjusted during surgery. [...] Read more.
Reconstructing the orbit following complex craniofacial fractures presents significant challenges. Throughout the years, several materials have been used for orbital reconstruction, taking into account factors such as their durability, compatibility with living tissue, cost efficiency, safety, and capacity to be adjusted during surgery. Nevertheless, a consensus has not yet been reached on the optimal material for orbital restoration. This study investigates the potential of a hybrid hydroxyapatite–collagen (HAp-COL) material 3D-printed on Ti mesh to be used as an implant for orbital wall reconstruction. HAp-COL powder was synthesized using a high-pressure hydrothermal technique. The powder was further used to 3D-print HAp-COL structures on titanium mesh, with the latter having potential uses in orbital wall reconstruction. Biocompatibility was assessed by evaluating the effects of the HAp-COL material on the adhesion and proliferation of fibroblasts (3T3) and mesenchymal stem cells (MSCs) in culture. In vitro and in vivo results showed that HAp-COL is highly biocompatible and has a good integration of the implant in the bone. The findings reported in this study offer convincing evidence to support the use of our designed HAp-COL for the restoration of orbital wall fractures, with a high level of safety. Full article
Show Figures

Figure 1

17 pages, 4196 KB  
Article
In Vitro vs. In Vivo Transcriptomic Approach Revealed Core Pathways of Nitrogen Deficiency Response in Tea Plant (Camellia sinensis (L.) Kuntze)
by Lidiia Samarina, Lyudmila Malyukova, Songbo Wang, Aleksandr Bobrovskikh, Alexey Doroshkov, Ruset Shkhalakhova, Karina Manakhova, Natalia Koninskaya, Alexandra Matskiv, Alexey Ryndin, Elena Khlestkina and Yuriy Orlov
Int. J. Mol. Sci. 2024, 25(21), 11726; https://doi.org/10.3390/ijms252111726 - 31 Oct 2024
Cited by 2 | Viewed by 2033
Abstract
For the first time, we used an in vitro vs. in vivo experimental design to reveal core pathways under nitrogen deficiency (ND) in an evergreen tree crop. These pathways were related to lignin biosynthesis, cell redox homeostasis, the defense response to fungus, the [...] Read more.
For the first time, we used an in vitro vs. in vivo experimental design to reveal core pathways under nitrogen deficiency (ND) in an evergreen tree crop. These pathways were related to lignin biosynthesis, cell redox homeostasis, the defense response to fungus, the response to Karrikin, amino acid transmembrane transport, the extracellular region, the cellular protein catabolic process, and aspartic-type endopeptidase activity. In addition, the mitogen-activated protein kinase pathway and ATP synthase (ATP)-binding cassette transporters were significantly upregulated under nitrogen deficiency in vitro and in vivo. Most of the MAPK downstream genes were related to calcium signaling (818 genes) rather than hormone signaling (157 genes). Moreover, the hormone signaling pathway predominantly contained auxin- and abscisic acid-related genes, indicating the crucial role of these hormones in ND response. Overall, 45 transcription factors were upregulated in both experiments, 5 WRKYs, 3 NACs, 2 MYBs, 2 ERFs, HD-Zip, RLP12, bHLH25, RADIALIS-like, and others, suggesting their ND regulation is independent from the presence of a root system. Gene network reconstruction displayed that these transcription factors participate in response to fungus/chitin, suggesting that nitrogen response and pathogen response have common regulation. The upregulation of lignin biosynthesis genes, cytochrome genes, and strigalactone response genes was much more pronounced under in vitro ND as compared to in vivo ND. Several cell wall-related genes were closely associated with cytochromes, indicating their important role in flavanols biosynthesis in tea plant. These results clarify the signaling mechanisms and regulation of the response to nitrogen deficiency in evergreen tree crops. Full article
(This article belongs to the Section Molecular Genetics and Genomics)
Show Figures

Figure 1

16 pages, 4495 KB  
Article
A Genome-Wide Identification and Expression Analysis of the Xyloglucan Endotransglucosylase/Hydrolase Gene Family in Melon (Cucumis melo L.)
by Shiwen Zhao, Yushi Kang, Yuqin Lin, Xue Zheng, Yongjun Wu and Zhenchao Yang
Horticulturae 2024, 10(10), 1017; https://doi.org/10.3390/horticulturae10101017 - 24 Sep 2024
Cited by 2 | Viewed by 1749
Abstract
The xyloglucan endotransglucosylase/hydrolase (XTH) family is an important multigene family in plants that plays a key role in cell wall reconstruction and stress tolerance. However, the specific traits of XTH genes and their expression patterns under different stresses have not been [...] Read more.
The xyloglucan endotransglucosylase/hydrolase (XTH) family is an important multigene family in plants that plays a key role in cell wall reconstruction and stress tolerance. However, the specific traits of XTH genes and their expression patterns under different stresses have not been systematically studied in melon. In this study, based on the genomic data of Cucumis melon, 29 XTH genes were identified; most of these genes contain two conserved domains (Glyco_hydro_16 and XET_C domains). Based on neighbor-joining phylogenetic analysis, the CmXTHs were divided into four subfamilies, I/II, IIIA, and IIIB, which are distributed across nine chromosomes of melon. Collinearity analysis showed that the melon XTH genes have an evolutionary history consistent with three species: Arabidopsis, tomato, and cucumber. The promoter regions of the CmXTH genes contain numerous cis-acting elements, which are associated with plant growth, hormonal response, and stress responses. RNA-Seq analysis indicated that CmXTH genes exhibit different expression patterns under drought and salt stress treatments, suggesting that this gene family plays an important role under abiotic stress. This study provides a theoretical basis for further studies on the molecular function of XTH genes in melon. Full article
Show Figures

Figure 1

9 pages, 9419 KB  
Case Report
Chest Wall Reconstruction Using Titanium Mesh in a Dog with Huge Thoracic Extraskeletal Osteosarcoma
by Woo-June Jung, Ho-Hyun Kwak, Junhyung Kim and Heung-Myong Woo
Animals 2024, 14(18), 2635; https://doi.org/10.3390/ani14182635 - 11 Sep 2024
Cited by 2 | Viewed by 2823
Abstract
A 6-year-old castrated male mixed dog presented with a rapidly growing mass at the right chest wall two weeks after initial detection. A mesenchymal origin of the malignancy was suspected based on fine-needle aspiration. Computed tomography (CT) revealed that the mass originated from [...] Read more.
A 6-year-old castrated male mixed dog presented with a rapidly growing mass at the right chest wall two weeks after initial detection. A mesenchymal origin of the malignancy was suspected based on fine-needle aspiration. Computed tomography (CT) revealed that the mass originated from the right chest wall and protruded externally (6.74 × 5.51 × 4.13 cm3) and internally (1.82 × 1.69 × 1.50 cm3). The patient revisited the hospital because of breathing difficulties. Radiography confirmed pleural effusion, and ultrasonography-guided thoracocentesis was performed. The effusion was hemorrhagic, and microscopic evaluation showed no malignant cells. Before surgery, CT without anesthesia was performed to evaluate the status of the patient. The 7–10th ribs were en bloc resected at a 3-cm margin dorsally and ventrally, and two ribs cranially and caudally from the mass. After recovering the collapsed right middle lobe of the lung due to compression from the internal mass with positive-pressure ventilation, a 3D-printed bone model contoured titanium mesh was tied to each covering rib and surrounding muscles using 2-0 blue nylon and closed routinely. The thoracic cavity was successfully reconstructed, and no flail chest was observed. The patient was histo-pathologically diagnosed with extraskeletal osteosarcoma. A CT scan performed 8 months after surgery showed no evident recurrence, metastasis, or implant failure. This is the first case report of chest wall reconstruction using titanium mesh in a dog. The use of a titanium mesh allows for the reconstruction of extensive chest wall defects, regardless of location, without major postoperative complications. Full article
(This article belongs to the Section Companion Animals)
Show Figures

Figure 1

20 pages, 7520 KB  
Article
Endovascular Treatment of Intracranial Aneurysm: The Importance of the Rheological Model in Blood Flow Simulations
by Maria Antonietta Boniforti, Giorgia Vittucci and Roberto Magini
Bioengineering 2024, 11(6), 522; https://doi.org/10.3390/bioengineering11060522 - 21 May 2024
Cited by 8 | Viewed by 2765
Abstract
Hemodynamics in intracranial aneurysm strongly depends on the non-Newtonian blood behavior due to the large number of suspended cells and the ability of red blood cells to deform and aggregate. However, most numerical investigations on intracranial hemodynamics adopt the Newtonian hypothesis to model [...] Read more.
Hemodynamics in intracranial aneurysm strongly depends on the non-Newtonian blood behavior due to the large number of suspended cells and the ability of red blood cells to deform and aggregate. However, most numerical investigations on intracranial hemodynamics adopt the Newtonian hypothesis to model blood flow and predict aneurysm occlusion. The aim of this study was to analyze the effect of the blood rheological model on the hemodynamics of intracranial aneurysms in the presence or absence of endovascular treatment. A numerical investigation was performed under pulsatile flow conditions in a patient-specific aneurysm with and without the insertion of an appropriately reconstructed flow diverter stent (FDS). The numerical simulations were performed using Newtonian and non-Newtonian assumptions for blood rheology. In all cases, FDS placement reduced the intra-aneurysmal velocity and increased the relative residence time (RRT) on the aneurysmal wall, indicating progressive thrombus formation and aneurysm occlusion. However, the Newtonian model largely overestimated RRT values and consequent aneurysm healing with respect to the non-Newtonian models. Due to the non-Newtonian blood properties and the large discrepancy between Newtonian and non-Newtonian simulations, the Newtonian hypothesis should not be used in the study of the hemodynamics of intracranial aneurysm, especially in the presence of endovascular treatment. Full article
(This article belongs to the Special Issue Interventional Radiology and Vascular Medicine)
Show Figures

Figure 1

19 pages, 12642 KB  
Article
Genome-Wide Analysis of the Xyloglucan Endotransglucosylase/Hydrolase (XTH) Gene Family: Expression Pattern during Magnesium Stress Treatment in the Mulberry Plant (Morus alba L.) Leaves
by Blessing Danso, Michael Ackah, Xin Jin, Derek M. Ayittey, Frank Kwarteng Amoako and Weiguo Zhao
Plants 2024, 13(6), 902; https://doi.org/10.3390/plants13060902 - 21 Mar 2024
Cited by 11 | Viewed by 2937
Abstract
Mulberry (Morus alba L.), a significant fruit tree crop, requires magnesium (Mg) for its optimal growth and productivity. Nonetheless, our understanding of the molecular basis underlying magnesium stress tolerance in mulberry plants remains unexplored. In our previous study, we identified several differential [...] Read more.
Mulberry (Morus alba L.), a significant fruit tree crop, requires magnesium (Mg) for its optimal growth and productivity. Nonetheless, our understanding of the molecular basis underlying magnesium stress tolerance in mulberry plants remains unexplored. In our previous study, we identified several differential candidate genes associated with Mg homeostasis via transcriptome analysis, including the xyloglucan endotransglucosylase/hydrolase (XTH) gene family. The XTH gene family is crucial for plant cell wall reconstruction and stress responses. These genes have been identified and thoroughly investigated in various plant species. However, there is no research pertaining to XTH genes within the M. alba plant. This research systematically examined the M. alba XTH (MaXTH) gene family at the genomic level using a bioinformatic approach. In total, 22 MaXTH genes were discovered and contained the Glyco_hydro_16 and XET_C conserved domains. The MaXTHs were categorized into five distinct groups by their phylogenetic relationships. The gene structure possesses four exons and three introns. Furthermore, the MaXTH gene promoter analysis reveals a plethora of cis-regulatory elements, mainly stress responsiveness, phytohormone responsiveness, and growth and development. GO analysis indicated that MaXTHs encode proteins that exhibit xyloglucan xyloglucosyl transferase and hydrolase activities in addition to cell wall biogenesis as well as xyloglucan and carbohydrate metabolic processes. Moreover, a synteny analysis unveiled an evolutionary relationship between the XTH genes in M. alba and those in three other species: A. thaliana, P. trichocarpa, and Zea mays. Expression profiles from RNA-Seq data displayed distinct expression patterns of XTH genes in M. alba leaf tissue during Mg treatments. Real-time quantitative PCR analysis confirmed the expression of the MaXTH genes in Mg stress response. Overall, this research enhances our understanding of the characteristics of MaXTH gene family members and lays the foundation for future functional genomic study in M. alba. Full article
(This article belongs to the Special Issue Bioinformatics and Functional Genomics in Modern Plant Science)
Show Figures

Figure 1

Back to TopTop