Sign in to use this feature.

Years

Between: -

Subjects

remove_circle_outline
remove_circle_outline
remove_circle_outline
remove_circle_outline
remove_circle_outline
remove_circle_outline
remove_circle_outline
remove_circle_outline
remove_circle_outline

Journals

Article Types

Countries / Regions

Search Results (106)

Search Parameters:
Keywords = cattle mobility

Order results
Result details
Results per page
Select all
Export citation of selected articles as:
14 pages, 1765 KB  
Article
Genomic Characteristics of a Multidrug-Resistant Extraintestinal Pathogenic Escherichia coli RZ-13 Isolates from Diarrheic Calves with High Mortality in China
by Di-Di Zhu, Liang Zhang, Shao-Hua Yang, Chuan-Hui Ge, Jia-Qi Chen, Teng-Fei Ma and Hong-Jun Yang
Microorganisms 2026, 14(3), 521; https://doi.org/10.3390/microorganisms14030521 - 24 Feb 2026
Viewed by 250
Abstract
Extraintestinal pathogenic Escherichia coli (ExPEC) poses escalating threats to human and veterinary health amid rising antimicrobial resistance. We isolated a highly virulent ExPEC strain RZ-13 (ST345, O134:H21) from diarrheic calves at a large beef cattle farm in Rizhao City, and conducted whole genome [...] Read more.
Extraintestinal pathogenic Escherichia coli (ExPEC) poses escalating threats to human and veterinary health amid rising antimicrobial resistance. We isolated a highly virulent ExPEC strain RZ-13 (ST345, O134:H21) from diarrheic calves at a large beef cattle farm in Rizhao City, and conducted whole genome sequencing, conjugation experiments, and antimicrobial susceptibility testing to elucidate its genomic architecture and resistance mechanisms. The RZ-13 genome comprises one chromosome and four plasmids. The chromosome harbors virulence factors for adhesion, invasion, biofilm formation, and iron acquisition. Notably, plasmids pRZ13-1 (265,777 bp, IncHI2-IncHI2A) and pRZ13-3 (74,304 bp, IncFII) carry the majority of resistance genes. Plasmid pRZ13-1 carries 25 resistance genes, including blaCTX-M-55, floR, qnrS1, sul3, and tet(A), as well as a complete tellurite resistance gene cluster, terABCDEFZY1. Its multidrug resistance (MDR) region features an IS26-mediated tandem amplification and an approximately 29 kb inverted structure. Comparative analysis indicated that the MDR region carried by this plasmid is highly prevalent in both animal-derived and human-derived isolates. Plasmid pRZ13-3 harbors an IS91-mediated mobile region that integrates both antimicrobial resistance and stress adaptation genes, which have been repeatedly identified in plasmids from diverse sources, including animals and humans. Conjugation experiments confirmed both pRZ13-1 and pRZ13-3 plasmids are self-transmissible and confer multidrug-resistant phenotypes to recipient strains, with pRZ13-3 exhibiting an exceptionally high transfer frequency of 8.9 × 10−2, substantially exceeding that of previously reported IncFII plasmids. These findings demonstrate that pRZ13-1 and pRZ13-3 serve as critical vehicles for resistance dissemination through complex mobile genetic element structures and efficient horizontal transfer, highlighting the urgent need for surveillance of livestock-reservoir ExPEC to mitigate public health risks. Full article
(This article belongs to the Special Issue Advances in Microbial Genomics in the AMR Field)
Show Figures

Figure 1

29 pages, 20532 KB  
Article
Measurement, Dynamic Evolution, and Influencing Factors of Total Factor Productivity in Japan’s Beef Cattle Industry
by Jie Sheng, Haonan Ma and Yuejie Zhang
Sustainability 2026, 18(4), 2099; https://doi.org/10.3390/su18042099 - 20 Feb 2026
Viewed by 261
Abstract
Total factor productivity (TFP) serves as the primary driver of high-quality development and a key determinant for the sustainable growth of Japan’s beef cattle industry. This study analyzes panel data from nine agricultural regions in Japan, covering the period from 2004 to 2022, [...] Read more.
Total factor productivity (TFP) serves as the primary driver of high-quality development and a key determinant for the sustainable growth of Japan’s beef cattle industry. This study analyzes panel data from nine agricultural regions in Japan, covering the period from 2004 to 2022, and applies the Malmquist-Luenberger index model to measure and decompose TFP in the sector. It utilizes various methods, including the Dagum Gini coefficient, kernel density estimation, and Markov chains, to examine regional disparities and dynamic changes. Additionally, the study applies the geographic detector and spatial Durbin model to explore the spatiotemporal evolution and influencing factors. The results show that: (1) From 2004 to 2022, TFP in Japan’s beef cattle industry steadily declined, accompanied by growing regional imbalances. The Tokai region was the only area to experience positive TFP growth, while other regions generally saw declines. (2) The spatial disparity in TFP growth has increased, with an intensified imbalance and a widening gap between regions. TFP distribution is becoming more “multipolar,” with considerable dynamic mobility. (3) TFP exhibits a general positive spatial correlation. Geographic detector analysis reveals that factors such as the number of agricultural research and development personnel, fiscal support, industrial agglomeration, feed production capacity, and labor productivity are the key drivers behind spatial TFP differentiation, reflecting a complex interplay of multidimensional factors. (4) Industrial agglomeration, fiscal support, and the number of agricultural R&D personnel exhibit significant spatial positive spillover effects, indicating that coordinated regional progress is essential for fostering the sustainable and healthy development of the beef cattle industry. This study provides theoretical and empirical support for the sustainable development of Japan’s beef cattle industry and offers policy recommendations to enhance the economic growth quality of the beef cattle industries in both Japan and China. Full article
Show Figures

Figure 1

59 pages, 9480 KB  
Review
The Keto–Inflammatory Network: From Systems Biology to Biological Code
by Burim N. Ametaj
Dairy 2026, 7(1), 19; https://doi.org/10.3390/dairy7010019 - 16 Feb 2026
Viewed by 781
Abstract
The transition from energy sufficiency to deficiency triggers complex metabolic and immune adaptations that have traditionally been viewed through a reductionist pathological lens. During early lactation, coordinated mobilization of adipose tissue, muscle protein, and bone minerals supports milk synthesis, with ketogenesis specifically arising [...] Read more.
The transition from energy sufficiency to deficiency triggers complex metabolic and immune adaptations that have traditionally been viewed through a reductionist pathological lens. During early lactation, coordinated mobilization of adipose tissue, muscle protein, and bone minerals supports milk synthesis, with ketogenesis specifically arising from hepatic oxidation of non–esterified fatty acids. This review introduces the Keto–Inflammatory Network (KIN), a novel framework positioning ketonemia as an evolutionarily conserved adaptive response rather than inherent metabolic dysfunction. The KIN integrates β–hydroxybutyrate (BHB) signaling with immune modulation, epigenetic regulation, circadian rhythms, and microbiota interactions. Through mechanisms including NLRP3 inflammasome inhibition, HDAC–mediated epigenetic modifications, and HCAR2 receptor activation, ketone bodies orchestrate anti–inflammatory responses while maintaining metabolic flexibility. Building upon important precedent work recognizing beneficial roles of ketones in ruminant metabolism, this review synthesizes recent advances in immunometabolism and systems biology into an integrated framework. The KIN encompasses calcium–ketone integration through the Calci–Keto–Inflammatory Code (CKIC), temporal regulation via the Ketoinflammatory Clock, and trans–kingdom signaling through microbiota interactions. In dairy cattle, this perspective reframes periparturient ketonemia as existing on a continuum from adaptive to pathological, with biological meaning determined by integrated metabolic–inflammatory patterns rather than absolute ketone concentrations. The CKIC paradigm, while requiring prospective validation, suggests novel therapeutic approaches leveraging ketone signaling for inflammatory diseases, autoimmune conditions, and metabolic disorders while challenging traditional threshold–based ketosis management strategies. This systems–level understanding opens new avenues for precision interventions that work with, rather than against, evolved adaptive mechanisms refined through millions of years of mammalian evolution. By distinguishing ketonemia (measurable ketone elevation) from pathological ketosis (dysregulated ketone accumulation), and by integrating evidence from both ruminant and monogastric models, this review provides a comprehensive framework for next–generation metabolic medicine. Full article
(This article belongs to the Section Dairy Animal Health)
Show Figures

Figure 1

28 pages, 7126 KB  
Article
Bioarchaeological Indicators for Human–Environmental Interactions in Late Iron Age Settlements (4th–3rd Centuries BC) from Central Dobruja (Romania)
by Margareta-Simina Stanc, Petre-Ionuț Colțeanu, Mihaela Danu, Eliza-Ioana Crețu, Mariana Popovici, Patrizia-Nancy Bejenaru and Luminița Bejenaru
Quaternary 2026, 9(1), 3; https://doi.org/10.3390/quat9010003 - 1 Jan 2026
Viewed by 797
Abstract
The Lower Danube region represents a long-standing zone of interaction between indigenous communities, mobile pastoral populations, and Mediterranean colonial networks. During the Late Iron Age, such contexts have frequently been interpreted through culture-historical frameworks that emphasise socio-economic differentiation among coexisting populations. This study [...] Read more.
The Lower Danube region represents a long-standing zone of interaction between indigenous communities, mobile pastoral populations, and Mediterranean colonial networks. During the Late Iron Age, such contexts have frequently been interpreted through culture-historical frameworks that emphasise socio-economic differentiation among coexisting populations. This study examines whether communities traditionally described in culturally or economically differentiated terms can instead be understood as functionally diverse social entities responding to shared environmental conditions. Three Late Iron Age (4th–3rd centuries BC) settlements from Central Dobruja (Romania), Medgidia Hellenistic 1, 2, and 3, were investigated using an integrated bioarchaeological approach combining archaeozoological and phytolith analyses. The sites are situated along a major communication corridor linking the Danube with the western Black Sea coast, colonised by the Greeks at that time. Faunal assemblages are dominated by domestic mammals, particularly cattle, caprine, and horses, indicating a pastoral economy structured around livestock management, secondary product exploitation, and varying degrees of mobility. Phytolith assemblages reveal a strong cereal signal alongside evidence for grassland exploitation, woody resource use, and wetland vegetation, reflecting mixed agro-pastoral practices embedded within a heterogeneous landscape. Taken together, the results suggest that Getae and Scythian-associated populations did not represent temporally or hierarchically differentiated socio-economic stages, but rather coexisting communities characterised by complementary subsistence practices, shaped by mobility, seasonality, and regional connectivity. This study highlights the value of bioarchaeological evidence for refining interpretations of cultural interaction and adaptive strategies in Late Iron Age Europe. Full article
Show Figures

Figure 1

41 pages, 1178 KB  
Review
Current Understanding of Bovine Ketosis: From Molecular Basis to Farm-Level Management
by Yigang Zhang, Changfa Wang, Muhammad Zahoor Khan, Zhihua Ju and Jinming Huang
Animals 2025, 15(24), 3644; https://doi.org/10.3390/ani15243644 - 18 Dec 2025
Viewed by 1563
Abstract
Bovine ketosis represents a critical metabolic challenge in modern dairy production, primarily affecting high-yielding cows during the periparturient period. The disorder arises from severe negative energy balance (NEB), where energy demands exceed supply, triggering substantial mobilization of adipose tissue and hepatic accumulation of [...] Read more.
Bovine ketosis represents a critical metabolic challenge in modern dairy production, primarily affecting high-yielding cows during the periparturient period. The disorder arises from severe negative energy balance (NEB), where energy demands exceed supply, triggering substantial mobilization of adipose tissue and hepatic accumulation of non-esterified fatty acids (NEFAs). This stress overwhelms hepatic oxidative capacity, leading to incomplete fatty acid oxidation and excessive ketone body production—primarily β-hydroxybutyrate (BHB), acetoacetate, and acetone. While genomics enables the identification of candidate genes and genetic variations influencing ketosis susceptibility, metabolomics provides comprehensive, multi-matrix metabolic signatures across blood, milk, urine, and tissues, often revealing predictive biomarkers in the dry period and pre-clinical stage. This review provides a comprehensive overview of ketosis etiology, emphasizing the roles of NEB, fat mobilization, hormonal dysregulation, and oxidative stress. We systematically examine candidate genes, signaling pathways, and the diverse metabolomic profiles underlying disease pathogenesis, and discuss current prevention strategies focusing on periparturient nutritional management and therapeutic interventions. Understanding these integrated molecular and metabolic mechanisms offers valuable insights for developing targeted breeding programs and precision management approaches to enhance metabolic health and economic efficiency in dairy cattle. Full article
(This article belongs to the Collection High-Yielding Dairy Cows)
Show Figures

Figure 1

17 pages, 1865 KB  
Article
Towards Sedentarization of Cattle Farming Systems in Sudanian and Sudano-Guinean Zones of Benin: A Typological Analysis of Conflicts Between Farmers and Herders
by Massourou Tidjani, Alassan Assani Seidou, Christophe Iwaka, Abdel Raouf Adjib Agballa-Belrou, Maximilien Azalou, Erick Virgile Bertrand Azando, Jacob Yabi and Ibrahim Alkoiret Traore
World 2025, 6(4), 151; https://doi.org/10.3390/world6040151 - 11 Nov 2025
Viewed by 806
Abstract
Conflicts between farmers and herders are a persistent challenge in Sudanian and Sudano-Guinean zones of Benin, largely driven by competition over access to pastoral resources. This study aimed to characterize the prevalence, causes, and typology of such conflicts and to assess their implications [...] Read more.
Conflicts between farmers and herders are a persistent challenge in Sudanian and Sudano-Guinean zones of Benin, largely driven by competition over access to pastoral resources. This study aimed to characterize the prevalence, causes, and typology of such conflicts and to assess their implications for the sedentarization of cattle farming systems. Data were collected from 480 livestock farms across four municipalities (Materi and Gogounou in the Sudanian zone; Tchaourou and Djougou in the Sudano-Guinean zone) through surveys, mapping, and herd productivity assessments. Multiple Correspondence Factorial Analysis was used to classify the conflict types. The results revealed that 52.29% of herders had experienced conflicts, with a higher incidence in the Sudano-Guinean zone (36.88%). Four main categories of conflict were identified: (i) blows and injuries to people and animals (38.64%), (ii) displacement of herders and their farms (34.26%), (iii) property damage and animal slaughter (15.13%), and (iv) violent verbal altercations and animal poisoning (11.97%). These findings indicate that recurrent conflicts are accelerating the shift from transhumance towards sedentarization, underscoring the need for tailored conflict management strategies and sustainable livestock policies. Full article
Show Figures

Figure 1

25 pages, 633 KB  
Review
Antibiotic Resistance Genes in Food Animal Production: Environmental Implications and One Health Challenges
by Konrad Wojnarowski, Paulina Cholewińska, Dongqinq Zhao, Jakub Pacoń and Robert Bodkowski
Environments 2025, 12(11), 427; https://doi.org/10.3390/environments12110427 - 9 Nov 2025
Cited by 1 | Viewed by 2429
Abstract
Antibiotics have revolutionized medicine and animal production, yet their extensive use has accelerated the emergence and spread of antimicrobial resistance (AMR). Beyond clinical contexts, livestock and aquaculture are now recognized as major contributors to the global resistome. This review synthesizes evidence across cattle, [...] Read more.
Antibiotics have revolutionized medicine and animal production, yet their extensive use has accelerated the emergence and spread of antimicrobial resistance (AMR). Beyond clinical contexts, livestock and aquaculture are now recognized as major contributors to the global resistome. This review synthesizes evidence across cattle, poultry, swine, sheep and goats, and aquaculture, highlighting how antimicrobial usage shapes resistance at the human–animal–environment interface. A substantial proportion of administered drugs is excreted unmetabolized, leading to the accumulation of unmetabolized antimicrobial residues, antibiotic-resistant bacteria (ARB), and antibiotic resistance genes (ARGs) in soils, manures, waters, sediments, and air. These reservoirs function as long-term sources and dissemination pathways through runoff, leaching, bioaerosols, effluents, and biological vectors. Despite different production systems, similar ARG families dominate, particularly those conferring resistance to tetracyclines, sulfonamides, and β-lactams. Mobile genetic elements and co-selectors such as heavy metals, disinfectants, and microplastics reinforce their persistence. Aquaculture, where water serves both as habitat and vector, emerges as a critical hotspot, while small ruminant systems remain under-researched despite their importance in many low- and middle-income countries. This synthesis highlights convergent patterns across sectors: antimicrobial use drives ARG enrichment; manures, litters, sediments, and effluents act as persistent reservoirs; and dissemination routes connect farms, ecosystems, and human populations. Within a One Health framework, mitigation requires preventive strategies—vaccination, biosecurity, and optimized waste management—supported by harmonized stewardship policies and integrated environmental surveillance. Full article
Show Figures

Figure 1

8 pages, 5739 KB  
Proceeding Paper
Smart Cattle Behavior Sensing with Embedded Vision and TinyML at the Edge
by Jazzie R. Jao, Edgar A. Vallar and Ibrahim Hameed
Eng. Proc. 2025, 118(1), 81; https://doi.org/10.3390/ECSA-12-26519 - 7 Nov 2025
Viewed by 402
Abstract
Accurate real-time monitoring of cattle behavior is essential for enabling data-driven decision-making in precision livestock farming. However, existing monitoring solutions often rely on cloud-based processing or high-power hardware, which are impractical for deployment in remote or low-infrastructure agricultural environments. There is a critical [...] Read more.
Accurate real-time monitoring of cattle behavior is essential for enabling data-driven decision-making in precision livestock farming. However, existing monitoring solutions often rely on cloud-based processing or high-power hardware, which are impractical for deployment in remote or low-infrastructure agricultural environments. There is a critical need for low-cost, energy-efficient, and autonomous sensing systems capable of operating independently at the edge. This paper presents a compact, sensor-integrated system for real-time cattle behavior monitoring using an embedded vision sensor and a TinyML-based inference pipeline. The system is designed for low-power deployment in field conditions and integrates the OV2640 image sensor with the Sipeed Maixduino platform, which features the Kendryte K210 RISC-V processor and an on-chip neural network accelerator (KPU). The platform supports fully on-device classification of cattle postures using a quantized convolutional neural network trained on the publicly available cattle behavior dataset, covering standing and lying behavioral states. Sensor data is captured via the onboard camera and preprocessed in real time to meet model input specifications. The trained model is quantized and converted into a K210-compatible. kmodel using the NNCase toolchain, and deployed using MaixPy firmware. System performance was evaluated based on inference latency, classification accuracy, memory usage, and energy efficiency. Results demonstrate that the proposed TinyML-enabled system can accurately classify cattle behaviors in real time while operating within the constraints of a low-power, embedded platform, making it a viable solution for smart livestock monitoring in remote or under-resourced environments. Full article
Show Figures

Figure 1

10 pages, 1101 KB  
Review
Dermatophilosis: Current Advances and Future Directions
by Olamilekan Gabriel Banwo, Olalekan Chris Akinsulie, Ridwan Olamilekan Adesola and Olalekan Taiwo Jeremiah
Acta Microbiol. Hell. 2025, 70(4), 40; https://doi.org/10.3390/amh70040040 - 17 Oct 2025
Viewed by 1920
Abstract
Dermatophilosis, caused by the Gram-positive, filamentous bacterium Dermatophilus congolensis, is an important skin disease that adversely affects cattle health and productivity. It also affects other domestic and wild animals and occasionally humans. This review provides a detailed overview of the molecular characteristics [...] Read more.
Dermatophilosis, caused by the Gram-positive, filamentous bacterium Dermatophilus congolensis, is an important skin disease that adversely affects cattle health and productivity. It also affects other domestic and wild animals and occasionally humans. This review provides a detailed overview of the molecular characteristics and resistome profile of D. congolensis, highlighting recent advances in genomic research. We examine the bacterium’s genome architecture, including its genome size, GC content, gene composition, and phylogenetic placement within the Actinomycetales. Key virulence factors are discussed, including proteolytic enzymes, hyphal invasion, zoospore motility, and the gene products of nasp and agac, emphasizing their roles in tissue invasion, pathogenesis, and diagnostic detection. Furthermore, we analyze resistome, focusing on identified antibiotic resistance genes, diverse resistance mechanisms such as efflux pumps and beta-lactamases, and the contribution of mobile genetic elements to horizontal gene transfer. The implications of these molecular insights for accurate diagnosis, effective treatment, and antibiotic stewardship in cattle production are critically evaluated. Finally, we highlight future research priorities aimed at deepening our understanding of D. congolensis biology and improving strategies for disease control. This review underscores the importance of integrating molecular surveillance with antimicrobial monitoring to safeguard cattle health and promote sustainable livestock management. Full article
Show Figures

Figure 1

19 pages, 611 KB  
Article
Associations Between Locomotion Scores and Specific Claw Lesions in Dairy Cows from Digital Dermatitis-Infected Herds
by Jasmin Laschinger, Anna-Lena Furtner, Birgit Fuerst-Waltl, Robert Pesenhofer and Johann Kofler
Animals 2025, 15(19), 2793; https://doi.org/10.3390/ani15192793 - 25 Sep 2025
Viewed by 959
Abstract
Lameness is a significant global welfare and economic problem in dairy farming. The objective of this study was to explore the relationship between various claw lesions and locomotion scores (LCS). A total of 491 cows from ten Austrian dairy farms were included in [...] Read more.
Lameness is a significant global welfare and economic problem in dairy farming. The objective of this study was to explore the relationship between various claw lesions and locomotion scores (LCS). A total of 491 cows from ten Austrian dairy farms were included in the study. Each cow’s gait was individually evaluated and an ascending locomotion score ranging from 1 to 5 was assigned. Subsequently, functional hoof trimming was conducted on all cows. During this procedure the claws were examined and all lesions electronically documented. For statistical analysis, the prevalence of each LCS was calculated and the distribution of LCS in relation to parity and lactation stage examined. Additionally, a simple chi-square test and a generalised linear mixed model (GLMM) were applied to identify associations between specific types of lesions and LCSs. The results from the GLMM showed significant associations (p < 0.05) between ‘other causes’, thin soles and interdigital hyperplasia with acute digital dermatitis on its surface (IH-DD-M2) and an LCS ≥ 2, between DD-associated claw horn lesions, thin soles, interdigital hyperplasia IH-DD-M2 and an LCS ≥ 3, and between DD-associated claw horn lesions, IH-DD-M2, and ‘infectious claw disorders’ and an LCS ≥ 4. The results emphasise the importance of early and accurate detection of lameness to promptly treat underlying painful claw lesions, thereby promoting improved animal welfare. Full article
(This article belongs to the Section Cattle)
Show Figures

Figure 1

20 pages, 4965 KB  
Article
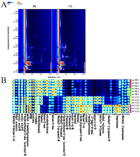
A Comprehensive Study of Meat Quality and Flavor Characteristics of Different Sexes of Yanbian Yellow Cattle Using GC-IMS and LC-MS/MS Technologies
by Jinlong Tan, Baide Mu, Hongshu Li, Chenguang Li, Tingting Gao, Xiangji Meng, Changcheng Zhao, Chunxiang Piao, Tingyu Li, Juan Wang, Hongmei Li and Guanhao Li
Foods 2025, 14(18), 3175; https://doi.org/10.3390/foods14183175 - 12 Sep 2025
Viewed by 1701
Abstract
Differences in sex among cattle are associated with distinct physiological traits and endocrine profiles, which significantly influence meat quality and flavor characteristics. This study is the first to explore the effect of sex on meat quality, volatile flavor, and metabolites in Yanbian yellow [...] Read more.
Differences in sex among cattle are associated with distinct physiological traits and endocrine profiles, which significantly influence meat quality and flavor characteristics. This study is the first to explore the effect of sex on meat quality, volatile flavor, and metabolites in Yanbian yellow cattle. Volatile and non-volatile metabolites in the longissimus dorsi muscle were comprehensively profiled using gas chromatography–ion mobility spectrometry (GC-IMS) and liquid chromatography–tandem mass spectrometry (LC-MS/MS). The results revealed that the fatty acid content (SFA, MUFA, PUFA) in the triceps brachii and longissimus dorsi muscles of cows was significantly higher than that of bulls (p < 0.05). In contrast, bulls showed elevated levels of total amino acids and non-essential amino acids (p < 0.05). Volatile flavor analysis revealed 35 discovered compounds, including alcohols, ketones, aldehydes, and esters. Notably, alcohols and aldehydic flavor compounds in the longissimus dorsi were substantially more prominent in cows, whereas ketonic compounds were predominantly higher in bulls. The study also identified key metabolic pathways—including lipid metabolism, protein and amino acid metabolism, and glycolysis—that are predominantly associated with meat quality. These findings provide a theoretical basis for further elucidating the molecular mechanisms regulating flavor formation in Yanbian yellow cattle. Full article
(This article belongs to the Section Food Analytical Methods)
Show Figures

Figure 1

23 pages, 28831 KB  
Article
Micro-Expression-Based Facial Analysis for Automated Pain Recognition in Dairy Cattle: An Early-Stage Evaluation
by Shuqiang Zhang, Kashfia Sailunaz and Suresh Neethirajan
AI 2025, 6(9), 199; https://doi.org/10.3390/ai6090199 - 22 Aug 2025
Cited by 1 | Viewed by 2447
Abstract
Timely, objective pain recognition in dairy cattle is essential for welfare assurance, productivity, and ethical husbandry yet remains elusive because evolutionary pressure renders bovine distress signals brief and inconspicuous. Without verbal self-reporting, cows suppress overt cues, so automated vision is indispensable for on-farm [...] Read more.
Timely, objective pain recognition in dairy cattle is essential for welfare assurance, productivity, and ethical husbandry yet remains elusive because evolutionary pressure renders bovine distress signals brief and inconspicuous. Without verbal self-reporting, cows suppress overt cues, so automated vision is indispensable for on-farm triage. Although earlier systems tracked whole-body posture or static grimace scales, frame-level detection of facial micro-expressions has not been explored fully in livestock. We translate micro-expression analytics from automotive driver monitoring to the barn, linking modern computer vision with veterinary ethology. Our two-stage pipeline first detects faces and 30 landmarks using a custom You Only Look Once (YOLO) version 8-Pose network, achieving a 96.9% mean average precision (mAP) at an Intersection over the Union (IoU) threshold of 0.50 for detection and 83.8% Object Keypoint Similarity (OKS) for keypoint placement. Cropped eye, ear, and muzzle patches are encoded using a pretrained MobileNetV2, generating 3840-dimensional descriptors that capture millisecond muscle twitches. Sequences of five consecutive frames are fed into a 128-unit Long Short-Term Memory (LSTM) classifier that outputs pain probabilities. On a held-out validation set of 1700 frames, the system records 99.65% accuracy and an F1-score of 0.997, with only three false positives and three false negatives. Tested on 14 unseen barn videos, it attains 64.3% clip-level accuracy (i.e., overall accuracy for the whole video clip) and 83% precision for the pain class, using a hybrid aggregation rule that combines a 30% mean probability threshold with micro-burst counting to temper false alarms. As an early exploration from our proof-of-concept study on a subset of our custom dairy farm datasets, these results show that micro-expression mining can deliver scalable, non-invasive pain surveillance across variations in illumination, camera angle, background, and individual morphology. Future work will explore attention-based temporal pooling, curriculum learning for variable window lengths, domain-adaptive fine-tuning, and multimodal fusion with accelerometry on the complete datasets to elevate the performance toward clinical deployment. Full article
Show Figures

Figure 1

19 pages, 3636 KB  
Article
Smart Osteology: An AI-Powered Two-Stage System for Multi-Species Long Bone Detection and Classification Using YOLOv5 and CNN Architectures for Veterinary Anatomy Education and Forensic Applications
by İmdat Orhan
Vet. Sci. 2025, 12(8), 765; https://doi.org/10.3390/vetsci12080765 - 16 Aug 2025
Cited by 1 | Viewed by 1684
Abstract
In this study, bone detection was performed using the YOLO algorithm on a dataset comprising photographs of the scapula, humerus, and femur from cattle, horses, and dogs. Subsequently, convolutional neural networks (CNNs) were employed to classify both the bone type and the species. [...] Read more.
In this study, bone detection was performed using the YOLO algorithm on a dataset comprising photographs of the scapula, humerus, and femur from cattle, horses, and dogs. Subsequently, convolutional neural networks (CNNs) were employed to classify both the bone type and the species. Trained on a total of 26,148 images, the model achieved an accuracy rate of up to 97.6%. The system was designed to operate not only on mobile devices but also in an offline, “closed model” version, thereby enhancing its applicability in forensic medicine settings where data security is critical. Additionally, the application was structured as a virtual assistant capable of responding to users in both written and spoken formats and of generating output in PDF format. In this regard, this study presents a significant example of digital transformation in fields such as veterinary anatomy education, forensic medicine, archaeology, and crime scene investigation, providing a solid foundation for future applications. Full article
(This article belongs to the Special Issue Animal Anatomy Teaching: New Concepts, Innovations and Applications)
Show Figures

Figure 1

18 pages, 4199 KB  
Article
Effects of Antibiotic Residues on Fecal Microbiota Composition and Antimicrobial Resistance Gene Profiles in Cattle from Northwestern China
by Wei He, Xiaoming Wang, Yuying Cao, Cong Liu, Zihui Qin, Yang Zuo, Yiming Li, Fang Tang, Jianjun Dai, Shaolin Wang and Feng Xue
Microorganisms 2025, 13(7), 1658; https://doi.org/10.3390/microorganisms13071658 - 14 Jul 2025
Viewed by 1312
Abstract
Grazing is a free-range farming model commonly practiced in low-external-input agricultural systems. The widespread use of veterinary antibiotics in livestock farming has led to significant environmental accumulation of antibiotic residues and antibiotic resistance genes (ARGs), posing global health risks. This study investigated the [...] Read more.
Grazing is a free-range farming model commonly practiced in low-external-input agricultural systems. The widespread use of veterinary antibiotics in livestock farming has led to significant environmental accumulation of antibiotic residues and antibiotic resistance genes (ARGs), posing global health risks. This study investigated the antibiotic residues, bacterial community, ARG profiles, and mobile genetic elements (MGEs) in cattle feces from three provinces in western China (Ningxia, Xinjiang, and Inner Mongolia) under grazing modes. The HPLC-MS detection showed that the concentration of tetracycline antibiotics was the highest in all three provinces. Correlation analysis revealed a significant negative correlation between antibiotic residues and the diversity and population abundance of intestinal microbiota. However, the abundance of ARGs was directly proportional to antibiotic residues. Then, the Sankey analysis revealed that the ARGs in the cattle fecal samples were concentrated in 15 human pathogenic bacteria (HPB) species, with 9 of these species harboring multiple drug resistance genes. Metagenomic sequencing revealed that carbapenemase-resistant genes (blaKPC and blaVIM) were also present in considerable abundance, accounting for about 10% of the total ARGs detected in three provinces. Notably, Klebsiella pneumoniae strains carrying blaCTX-M-55 were detected, which had a possibility of IncFII plasmids harboring transposons and IS19, indicating the risk of horizontal transfer of ARGs. This study significantly advances the understanding of the impact of antibiotic residues on the fecal microbiota composition and ARG profiles in grazing cattle from northwestern China. Furthermore, it provides critical insights for the development of rational antibiotic usage strategies and comprehensive public health risk assessments. Full article
(This article belongs to the Section Antimicrobial Agents and Resistance)
Show Figures

Figure 1

16 pages, 1933 KB  
Article
Mapping Integron-Associated AMR Genes in Whole Genome Sequences of Salmonella Typhimurium from Dairy Cattle
by Sami Ullah Khan Bahadur, Nora Jean Nealon, Joshua B. Daniels, Muhammad Usman Zaheer, Mo Salman and Sangeeta Rao
Antibiotics 2025, 14(7), 633; https://doi.org/10.3390/antibiotics14070633 - 21 Jun 2025
Viewed by 1860
Abstract
Background: Antimicrobial resistance (AMR) is a critical global health threat, with AMR Salmonella enterica serovar Typhimurium strains being a major foodborne pathogen. Integrons, a type of mobile genetic element, capture and transfer resistance genes, thereby playing a role in the spread of AMR. Objectives: [...] Read more.
Background: Antimicrobial resistance (AMR) is a critical global health threat, with AMR Salmonella enterica serovar Typhimurium strains being a major foodborne pathogen. Integrons, a type of mobile genetic element, capture and transfer resistance genes, thereby playing a role in the spread of AMR. Objectives: This study aimed to characterize the locations of integrons carrying AMR genes within the whole genomes of 32 Salmonella Typhimurium isolates collected from dairy cattle by two U.S. Veterinary Diagnostic Laboratories between 2009 and 2012. Methods: Class I integrons were sequenced from PCR-amplified products. DNA was extracted, quantified, barcoded, and sequenced on the Illumina MiSeq platform. Whole genome sequences were trimmed and assembled using the SPAdes assembler in Geneious Prime®, and plasmids were identified with the PlasmidFinder pipeline in Linux. Integron locations were determined by aligning their sequences with whole genome contigs and plasmids, while AMR genes were identified through BLAST with the MEGARes 3.0 database and confirmed by alignment with isolate, plasmid, and integron sequences. Statistical analysis was applied to compare the proportions of isolates harboring integrons on their chromosome versus plasmids and also to examine the associations between integron presence and AMR gene presence. Results: Seven plasmid types were identified from all isolates: IncFII(S) (n = 14), IncFIB(S) (n = 13), IncC (n = 7), Inc1-I(Alpha) (n = 3), and ColpVC, Col(pAHAD28), and Col8282 (1 isolate each). Of the 32 isolates, 16 (50%) carried at least one size of integron. Twelve of them carried both 1000 and 1200 bp; 3 carried only 1000 bp and 1 carried 1800 bp integrons. Of the 15 isolates that carried 1000 bp integron, 12 harbored it on IncFIB(S) plasmids, 2 on IncC plasmids, and 1 on the chromosome. The 1200 bp integrons from all 12 isolates were located on chromosomes. There were significant positive associations between the presence of integrons and the presence of several AMR genes including sul1, aadA2, blaCARB-2, qacEdelta1, tet(G), and floR (p < 0.05). AMR genes were located as follows: aadA2 on IncFIB(S) and IncC plasmids; blaCMY-2 on IncC plasmid; qacEdelta1 on IncFIB(S), IncC, and chromosome; blaCARB-2, floR, tet(A) and tet(G) on the chromosome. Conclusions: The findings highlight the genomic and plasmid complexity of Salmonella Typhimurium which is impacted by the presence and location of integrons, and this study provides genomic insights that can inform efforts to enhance food safety and protect both animal and public health. Full article
Show Figures

Figure 1

Back to TopTop