Sign in to use this feature.

Years

Between: -

Subjects

remove_circle_outline
remove_circle_outline
remove_circle_outline
remove_circle_outline
remove_circle_outline
remove_circle_outline
remove_circle_outline
remove_circle_outline
remove_circle_outline

Journals

remove_circle_outline
remove_circle_outline
remove_circle_outline
remove_circle_outline
remove_circle_outline
remove_circle_outline
remove_circle_outline
remove_circle_outline
remove_circle_outline
remove_circle_outline
remove_circle_outline
remove_circle_outline

Article Types

Countries / Regions

remove_circle_outline
remove_circle_outline
remove_circle_outline
remove_circle_outline
remove_circle_outline

Search Results (1,428)

Search Parameters:
Keywords = castration

Order results
Result details
Results per page
Select all
Export citation of selected articles as:
29 pages, 410 KB  
Review
The Influence of Environmental Conditions and Husbandry Practices on Goat Welfare
by Renata Pilarczyk, Małgorzata Bąkowska, Agnieszka Tomza-Marciniak, Jan Udała, Beata Seremak, Ewa Kwita, Piotr Sablik and Bogumiła Pilarczyk
Animals 2026, 16(5), 838; https://doi.org/10.3390/ani16050838 - 7 Mar 2026
Viewed by 89
Abstract
Goat (Capra hircus) welfare is an important issue in any farming system. The aim of the study was a comprehensive analysis of the impact of environmental factors and farming practices on the welfare of goats, with particular attention to physical, behavioural, [...] Read more.
Goat (Capra hircus) welfare is an important issue in any farming system. The aim of the study was a comprehensive analysis of the impact of environmental factors and farming practices on the welfare of goats, with particular attention to physical, behavioural, and emotional aspects. It includes a review of the up-to-date literature on the effects of environmental conditions including air temperature, air humidity, space, feeding systems, social relationships (mother–offspring, human–animal, animal–animal), zootechnical procedures (dehorning, castration, hoof trimming) and welfare assessment methods. It compares the AWIN, Anzuino, Muri and Leite protocols for assessing goat welfare and their application in the Five Domain Model. Goat welfare is strongly influenced by their environment, nutrition and socialisation: heat stress and confined space cause physiological disorders, decreased immunity and increased aggressive behaviour and a monotonous diet leads to frustration and reduced cognitive activity, whereas positive early contact with humans reduces anxiety and maintaining the mother–kid bond supports the social development of young goats. Furthermore, significant improvements in welfare and stress reduction can be achieved by providing anaesthesia and painkillers where necessary to minimise pain and enriching the environment with items that support natural behaviour, such as platforms, brushes and items for cognitive tasks. In general, the keeper should take a holistic approach, combining environmental optimisation, humane husbandry practices and regular monitoring using validated assessment protocols to improve welfare. These measures are both an ethical obligation and a prerequisite for animal health and production efficiency. Nevertheless, there is a need for further research focussing on the development of non-invasive assessment methods and innovative forms of environmental enrichment. Full article
(This article belongs to the Section Animal Welfare)
17 pages, 1118 KB  
Review
Novel Immunotherapeutic Strategies for Castration-Resistant Prostate Cancer: Mechanisms and Clinical Advances
by Xuantao Xia, Ziwei Xia and Lili Yu
Curr. Issues Mol. Biol. 2026, 48(3), 282; https://doi.org/10.3390/cimb48030282 - 5 Mar 2026
Viewed by 180
Abstract
Prostate cancer frequently progresses to lethal, drug-resistant castration-resistant prostate cancer (CRPC), where conventional therapies often fail due to intrinsic and acquired resistance mechanisms. This resistance creates a critical therapeutic impasse, leaving patients with limited options and poor prognoses. Immunotherapy has emerged as a [...] Read more.
Prostate cancer frequently progresses to lethal, drug-resistant castration-resistant prostate cancer (CRPC), where conventional therapies often fail due to intrinsic and acquired resistance mechanisms. This resistance creates a critical therapeutic impasse, leaving patients with limited options and poor prognoses. Immunotherapy has emerged as a promising strategy to harness the immune system against these treatment-refractory tumors, offering a potential avenue to overcome the immunosuppressive barriers that underlie CRPC drug resistance. This review synthesizes findings from a structured search of PubMed, Web of Science, and Embase (2020–2025), revealing significant clinical progress: 4 vaccine trials, 5 immune checkpoint inhibitor trials, 18 combination therapy trials (≥2 agents), and 6 targeted drug trials have been conducted. Preliminary efficacy was observed in novel approaches like bispecific antibodies (e.g., Xaluritamig achieving 59% PSA50 response), PSMA-CAR-T (P-PSMA-101), and oncolytic viruses (Ad5 PSA/MUC-1/brachyury). Basic research identified four targeted resistance mechanisms (e.g., AR-LLT1, Pygo2, and HnRNP L) and one nanoparticle-mediated triple-combination therapy (CM-AMS@AD NPs integrating photothermal, chemotherapy, and immunotherapy), which enhanced cytotoxic T-cell infiltration and suppressed CRPC growth preclinically. These collective findings suggest the potential of immunotherapy for CRPC in overcoming resistance barriers and improving patient outcomes, with bispecific T cell engagers (Xaluritamig, 59% PSA50) and PSMA-directed CAR-T therapy (P-PSMA-101, >50% PSA reduction) emerging as the most promising near-term candidates and biomarker-stratified combinations (nivolumab plus rucaparib, 84.6% PSA50, in HRR-deficient patients) illustrating the transformative power of precision patient selection; however, these findings require validation in larger, biomarker-stratified trials before definitive conclusions can be drawn. Translating this potential into clinical reality requires optimized patient selection through predictive biomarkers and rigorously validated Phase III trials to confirm durable clinical responses and long-term survival benefits. Full article
(This article belongs to the Section Molecular Medicine)
Show Figures

Figure 1

12 pages, 671 KB  
Article
PSA Zero Radiographic Disease Progression on PSMA PET/CT
by Ahmed M. Mahmoud, Carter Day, Eman E. Ahmed, Mohamed E. Ahmed, Rimki Haloi, Mindie Mahon, Yalda Nikanpour, Daniel S. Childs, Jacob J. Orme, Ayse Tuba Kendi, Geoffrey B. Johnson, Eugene D. Kwon and Jack R. Andrews
Cancers 2026, 18(5), 831; https://doi.org/10.3390/cancers18050831 - 4 Mar 2026
Viewed by 175
Abstract
Background and Objective: Radiographic progression in prostate cancer (PCa) can occur even when prostate-specific antigen (PSA) levels are undetectable. We aimed to determine the frequency and characteristics of radiographic disease progression (rDP) on PSMA PET/CT in patients with undetectable PSA, referred to as [...] Read more.
Background and Objective: Radiographic progression in prostate cancer (PCa) can occur even when prostate-specific antigen (PSA) levels are undetectable. We aimed to determine the frequency and characteristics of radiographic disease progression (rDP) on PSMA PET/CT in patients with undetectable PSA, referred to as PSA zero rDP. Methods: We analyzed the Mayo Clinic PSMA PET Prostate Cancer Registry to identify patients with rDP on PSMA PET/CT despite undetectable PSA levels. Disease progression was confirmed via biopsy or treatment response. The cohort included patients with non-metastatic and metastatic hormone-sensitive disease, as well as those with castration-resistant prostate cancer at the time of imaging. Overall survival (OS) was estimated using the Kaplan–Meier method. Group comparisons were performed with the log-rank test. Univariate Cox regression was used to identify factors associated with poor OS. Key findings and Limitations: Among 2141 patients imaged between 2021 and 2023, 257 (12%) had PSA zero rDP. Sixty-one percent had initially localized disease; 39% had de novo metastatic disease. Median (IQR) time from diagnosis to PSA zero rDP was 51.9 (18.4–115.5) months. A total of 184 patients (72%) progressed to castration-resistant PCa. Sites of rDP included bone (57%), visceral (15%), lymph node (18%), and local recurrence (10%). During median follow-up of 8.1 (3.5–11.9) months, 5% of patients died. Only visceral metastases were significantly associated with poorer OS (p < 0.0001). Conclusions and Clinical Implications: Prostate cancer patients frequently develop metastatic disease with undetectable PSA values. Our findings suggest the use of periodic advanced imaging techniques, irrespective of PSA value, for more prompt detection and early management of disease progress. Full article
Show Figures

Figure 1

15 pages, 1872 KB  
Article
Comparative Analysis of ISM-1 and B7-H3 Expression in Castration-Resistant Prostate Adenocarcinoma: Associations with Tumor Aggressiveness and Resistance Dynamics
by Şeyhmus Kaya, Abuzer Öztürk, Ramazan Oğuz Yüceer and Nisa Begüm Öztürk
Medicina 2026, 62(3), 477; https://doi.org/10.3390/medicina62030477 - 3 Mar 2026
Viewed by 168
Abstract
Background and Objectives: Prostate cancer exhibits substantial biological heterogeneity. Although several biomarkers reflecting aggressive tumor behavior have been identified, molecular indicators related to biological adaptation to androgen deprivation remain limited. This study aimed to comparatively evaluate ISM-1 and B7-H3 expression in localized [...] Read more.
Background and Objectives: Prostate cancer exhibits substantial biological heterogeneity. Although several biomarkers reflecting aggressive tumor behavior have been identified, molecular indicators related to biological adaptation to androgen deprivation remain limited. This study aimed to comparatively evaluate ISM-1 and B7-H3 expression in localized prostate cancer (LPC) and the pre-CRPC group (pre-treatment diagnostic biopsy tissue from patients who subsequently developed CRPC), and to investigate their clinicopathological associations in the pre-CRPC group. Materials and Methods: This retrospective study included 30 surgically treated LPC cases and 32 pre-CRPC cases with available prostate tissue samples obtained prior to the development of castration resistance. ISM-1 and B7-H3 expression levels were evaluated immunohistochemically using the H-score method (intensity 0–3 × proportion score 0–3 [0%, 1–19%, 20–50%, >50%]). Expression patterns were compared between LPC and pre-CRPC groups. Within the pre-CRPC group, associations with clinicopathological parameters were evaluated using H-scores as continuous variables, and time to castration resistance was analyzed using Cox regression. Results: ISM-1 expression was generally low in LPC cases, with a median H-score of 0, whereas pre-CRPC biopsy tissues demonstrated a marked increase in ISM-1 expression. B7-H3 expression was higher and more homogeneous in the pre-CRPC group compared with LPC. In the pre-CRPC group, ISM-1 and B7-H3 H-scores showed a strong positive correlation. No statistically significant associations were identified between ISM-1 or B7-H3 expression levels and most conventional clinicopathological parameters; however, both markers differed significantly across Grade Groups. Neither marker showed a statistically significant association with time to castration resistance, although ISM-1 demonstrated a non-significant trend toward a longer time to resistance. Conclusions: ISM-1 and B7-H3 exhibit distinct expression patterns across different stages of prostate cancer but show associated expression profiles in the pre-CRPC group. While B7-H3 appears to reflect aggressive tumor biology, the independent expression pattern of ISM-1 and its non-significant trend toward a longer time to resistance suggest a potential role in the clinical trajectory toward castration resistance. Combined assessment of ISM-1 and B7-H3 may contribute to a better understanding of tumor biology in patients who subsequently develop CRPC. These findings are descriptive and hypothesis-generating. Full article
(This article belongs to the Section Oncology)
Show Figures

Figure 1

19 pages, 4301 KB  
Article
Preclinical Evaluation of Radium-223 and Immune Checkpoint Inhibitors Using an Immune-Competent Model of Prostate Cancer Bone Metastases
by Cynthia Lilieholm, Adedamola O. Adeniyi, Ohyun Kwon, Jen Zaborek, Caroline P. Kerr, Hansel Comas Rojas, Malick Bio Idrissou, Carolina A. Ferreira, Paul A. Clark, Won Jong Jin, Joseph J. Grudzinski, Amy K. Erbe, Reinier Hernandez, Bryan Bednarz, Zachary S. Morris and Jamey P. Weichert
Precis. Oncol. 2026, 1(1), 5; https://doi.org/10.3390/precisoncol1010005 - 2 Mar 2026
Viewed by 167
Abstract
Rationale: Radium-223 dichloride (223RaCl2) is an FDA-approved alpha-emitting radiopharmaceutical that targets bone metastases in metastatic castration-resistant prostate cancer (mCRPC). This study investigates the therapeutic and immunological effects of combining 223RaCl2 with immune checkpoint inhibitors (ICIs) in a [...] Read more.
Rationale: Radium-223 dichloride (223RaCl2) is an FDA-approved alpha-emitting radiopharmaceutical that targets bone metastases in metastatic castration-resistant prostate cancer (mCRPC). This study investigates the therapeutic and immunological effects of combining 223RaCl2 with immune checkpoint inhibitors (ICIs) in a clinically relevant, immunocompetent murine model of prostate cancer bone metastasis. Methods: Luciferase-expressing MyC-CaP prostate cancer cells were implanted intratibially into FVB mice to establish bone metastases. Mice were treated with escalating doses of 223RaCl2 (0.04–0.27 µCi) alone or a single dose combined with anti-CTLA-4 and anti-PD-L1 ICIs. Tumor growth was monitored using bioluminescence imaging. Micro-CT, alpha camera imaging, histology, and qPCR were used to assess bone remodeling, radiopharmaceutical distribution, immune infiltration, and gene expression. Ex vivo biodistribution and blood analyses quantified tissue uptake and toxicity. Results: Escalating doses of 223RaCl2 did not significantly inhibit tumor growth or improve survival. Biodistribution and imaging showed preferential localization of 223RaCl2 to tumor-adjacent bone, with minimal signal in isolated tumor tissue. Immunohistochemistry revealed increased CD4+ and CD8α+ T-cell infiltration in regions of high γH2AX expression, indicating localized immune modulation. However, combination therapy with ICIs did not enhance tumor control or immune infiltration beyond monotherapy. qPCR demonstrated significant upregulation of Mhc1 only in the combination group, suggesting localized immune activation. Toxicity profiles remained acceptable. Conclusions: 223RaCl2 localizes primarily to bone surfaces, limiting direct cytotoxic and immunomodulatory effects within the tumor microenvironment. While combination with ICIs did not improve efficacy, these findings provide a platform for studying spatial dose distribution and support future development of tumor-targeted alpha therapies to potentiate immunotherapy in mCRPC. Full article
Show Figures

Figure 1

27 pages, 2217 KB  
Systematic Review
Bioactive Natural Products Targeting Androgen Receptor Signaling in Prostate Cancer: A Systematic Review
by Febby Pratama, Dhania Novitasari, Richa Mardianingrum, Holis Abdul Holik, Nur Kusaira Khairul Ikram and Muchtaridi Muchtaridi
Cancers 2026, 18(5), 786; https://doi.org/10.3390/cancers18050786 - 28 Feb 2026
Viewed by 233
Abstract
Background: Prostate cancer remains a leading cause of male cancer-related mortality, largely driven by the dysregulated activation of the androgen receptor (AR) signaling pathway. The emergence of resistance, particularly in castration-resistant prostate cancer (CRPC), necessitates the discovery of innovative therapeutic approaches. This systematic [...] Read more.
Background: Prostate cancer remains a leading cause of male cancer-related mortality, largely driven by the dysregulated activation of the androgen receptor (AR) signaling pathway. The emergence of resistance, particularly in castration-resistant prostate cancer (CRPC), necessitates the discovery of innovative therapeutic approaches. This systematic review aims to consolidate contemporary evidence regarding natural products as bioactive alternatives capable of targeting the AR signaling axis. Methods: Adhering to PRISMA guidelines, a systematic search was conducted across PubMed, Scopus, and ScienceDirect databases. The review identified and qualitatively analyzed 15 original research studies that investigated the efficacy and mechanisms of various natural compounds in modulating AR signaling. Results: The analysis reveals that natural products deactivate the AR signaling axis through diverse mechanisms. Neoisoliquiritin and α-terthienyl were found to suppress AR expression, activity, and nuclear translocation. Notably, α-mangostin facilitates the degradation of the AR-V7 splice variant, a key driver of treatment resistance. Manzamine A inhibits AR biosynthesis by targeting the transcription factor E2F8. Furthermore, alternative pathways are modulated through 5-α-reductase inhibition (Annona muricata compounds) and the activation of the non-classical membrane receptor ZIP9 by (-)-epicatechin to induce apoptosis. Conclusions: The emergence of resistance, particularly in castration-resistant prostate cancer (CRPC), necessitates the exploration of innovative therapeutic approaches. This systematic review consolidates contemporary evidence regarding natural products as potential bioactive alternatives for modulating the androgen receptor (AR) signaling axis. Rather than providing a definitive clinical roadmap, this work establishes a preclinical framework for identifying substances that may deactivate the receptor, break down its resistant forms, or prevent nuclear translocation. Full article
Show Figures

Graphical abstract

21 pages, 10193 KB  
Article
Meat Quality Differences Correlated with Rumen Microbiota and Lipid Metabolism in Beef Cattle vs. Castrated Cattle
by Meng Liu, Nan Su, Zhen Ma, Wenzhong Chen, Yuxia Zhang, Xiangmin Yan and Wujun Liu
Int. J. Mol. Sci. 2026, 27(5), 2296; https://doi.org/10.3390/ijms27052296 - 28 Feb 2026
Viewed by 163
Abstract
Intramuscular fat (IMF) significantly influences meat quality, particularly flavor. The gastrointestinal microbiota can regulate lipid metabolism. The relationship between intramuscular fat metabolism, rumen microbiota, and beef quality remains unclear. This study enrolled 22 30-month-old Xinjiang Brown Beef cattle, which were randomly allocated to [...] Read more.
Intramuscular fat (IMF) significantly influences meat quality, particularly flavor. The gastrointestinal microbiota can regulate lipid metabolism. The relationship between intramuscular fat metabolism, rumen microbiota, and beef quality remains unclear. This study enrolled 22 30-month-old Xinjiang Brown Beef cattle, which were randomly allocated to two groups: an intact bull group (n = 15) and a castrated bull group (n = 7). All experimental animals were housed and maintained under consistent feeding and management conditions throughout the entire experimental period. By combining in vivo ultrasonography, slaughter trials, rumen microbiome diversity analysis, and metabolomics techniques, and after adjusting for covariates including intramuscular fat (IMF) content, body weight, and backfat thickness, the present study demonstrated that castration regulates muscle lipid metabolism by reshaping the composition of the rumen microbial community, thereby exerting a cascading effect on key beef quality traits. (1) Production and meat quality: Live weight, carcass weight, eye muscle area, backfat thickness, and intramuscular fat (IMF) content were significantly higher in the YN group than in the GN group (p < 0.01). Conversely, dressing percentage, shear force value, and muscle protein content were significantly lower in the YN group than in the GN group (p < 0.01 or p < 0.05). (2) Rumen microbiota–metabolite correlation: Significant differences existed in microbial composition and community structure between groups (with significant differences in both α and β diversity). Core microbes regulated by castration exhibited distinct co-variation patterns with metabolites: genera such as Anaeroplasma showed significant positive correlations with hydroxy fatty acids, while Sharpea and others showed significant negative correlations with saturated fatty acids. (3) Microbial–metabolite axis and host phenotype correlation: Axes composed of Eubacterium uniforme and others showed significant positive correlations with IMF, while Docosapentaenoic acid (22n-3) exhibited significant negative correlations with IMF. Anaeroplasma and others showed significant positive correlations with oleic acid and others, as well as BFT, while saturated fatty acids showed significant negative correlations with BFT. (4) Covariate validation: After adjusting for covariates including body weight, backfat thickness, and IMF, castration was confirmed to significantly regulate the abundance/content of core genera such as Anaeroplasma, Eubacterium uniforme, as well as key metabolites such as hydroxy fatty acids and docosapentaenoic acid (22n-3) (p < 0.05 after adjustment), making it a core driver regulating rumen microbial composition and muscle lipid metabolism. After adjustment, the regulatory effects of IMF, body weight, and backfat thickness on the aforementioned microorganisms and metabolites were no longer significant (adjusted p > 0.05). Intramuscular fat (IMF), body weight, and backfat thickness are not independent drivers but rather indirect effects resulting from castration-induced physiological state remodeling. This study did not include feeding rate measurements, which represents a limitation. Future research should incorporate this data to further validate the conclusions. This study elucidates the interactive mechanisms between rumen microbiota and their metabolites, identifies the key pathways governing intramuscular fat (IMF) deposition, pinpoints potential regulatory targets for beef quality optimization, and clarifies the intermediate regulatory mechanisms underlying the modulation of meat quality traits by castration. Full article
(This article belongs to the Special Issue Domestic Animal Genetics, Genomics, and Molecular Breeding)
Show Figures

Figure 1

25 pages, 1250 KB  
Article
Effects of Enzymes or Fermented Feed on Nitrogen Balance, Meat Quality, Intestinal Microbiota Profile and Barrier Functions of Landrace × Rongchang Pigs Fed with a Diversified Low-Protein Diet
by Cunji Shui, Jiayao Liao, Jingjing Wang, Zhiru Tang, Renli Qi, Qi Wang, Sishen Wang, Yetong Xu and Zhihong Sun
Vet. Sci. 2026, 13(3), 219; https://doi.org/10.3390/vetsci13030219 - 26 Feb 2026
Viewed by 372
Abstract
Reducing the dependence on traditional protein sources, and decreasing feeding costs and nitrogen emissions, are important tasks in livestock production. A 5 × 5 Latin square nitrogen balance trial (five castrated male pigs) and an animal growth experiment with 120 Landrace × Rongchang [...] Read more.
Reducing the dependence on traditional protein sources, and decreasing feeding costs and nitrogen emissions, are important tasks in livestock production. A 5 × 5 Latin square nitrogen balance trial (five castrated male pigs) and an animal growth experiment with 120 Landrace × Rongchang pigs were performed and randomly divided into five diets: a normal crude protein level diet (CON); LP diet; diversified LP containing broken rice, rapeseed meal, and DDGS (DLP); DLP + 0.05% cellulase (DLP + CE); and DLP + 20% fermented feed (FDLP). The CON group showed higher nitrogen intake, urinary nitrogen, and total nitrogen excretion than the other four groups (p < 0.05). The fecal nitrogen was decreased with the LP, DLP + CE, and FDLP groups compared to the CON group (p < 0.05). The mRNA expression of jejunal fatty acid transport protein 1 was upregulated in the LP, DLP + CE, and FDLP groups compared to the CON and DLP groups (p < 0.05). The DLP + CE group showed a higher intramuscular fat content in pigs than the CON and DLP groups (p < 0.05). In the LD muscle, the FDLP and DLP + CE groups upregulated fatty acid synthase expression compared to the LP and DLP groups (p < 0.05). Colonic mRNA expression of zonula occludens-1 and claudin-1 was upregulated in the FDLP group compared to the CON and DLP groups (p < 0.05). These results suggest that the supplementation of cellulase and fermented feed in DLP diets improved nitrogen utilization and intestinal health without compromising growth performance or meat quality in Landrace × Rongchang pigs. Full article
(This article belongs to the Special Issue Swine Nutrition and Feed)
Show Figures

Figure 1

23 pages, 6569 KB  
Article
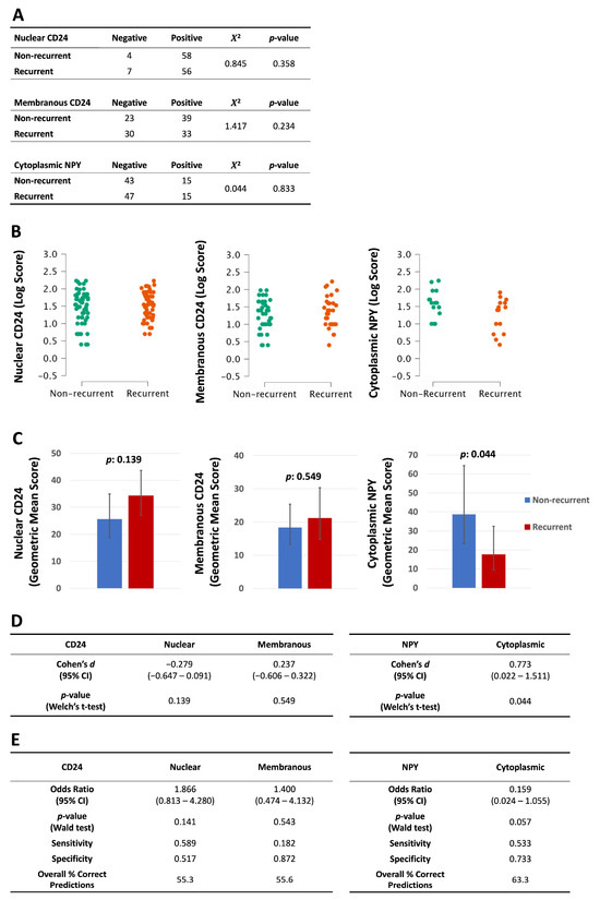
Characterization and Evaluation of CD24 and NPY as Biomarkers for Metastatic Castration-Resistant Prostate Cancer
by Peter R. McHenry, Najla Fakhruddin, Kevin Homer, Rui M. Gil da Costa, Lawrence D. True and Colm Morrissey
Diagnostics 2026, 16(5), 657; https://doi.org/10.3390/diagnostics16050657 - 25 Feb 2026
Viewed by 261
Abstract
Background/Objectives: Prostate cancer is the most diagnosed and third most deadly cancer among men in Europe. Metastatic castration-resistant prostate cancer (mCRPC) is incurable and resistant to standard androgen ablation therapy. More biomarkers are needed to select patients for novel personalized treatments. Previous [...] Read more.
Background/Objectives: Prostate cancer is the most diagnosed and third most deadly cancer among men in Europe. Metastatic castration-resistant prostate cancer (mCRPC) is incurable and resistant to standard androgen ablation therapy. More biomarkers are needed to select patients for novel personalized treatments. Previous whole-genome RNA sequencing results indicated a possible role for cluster of differentiation 24 (CD24) and neuropeptide Y (NPY) as diagnostic or prognostic biomarkers in androgen receptor-positive (AR+) mCRPC. Methods: We analyzed tissue microarrays representing 127 primary prostate cancers (with matched adjacent benign prostatic glands) and 124 metastases (from 34 patients) using immunohistochemistry to detect CD24 or NPY. Results: CD24 was more highly expressed in primary prostate cancer than in adjacent benign tissue for nuclear (p: <0.001), cytoplasmic (p: <0.001), and membranous staining (p: <0.001), while NPY showed no difference. Average NPY scores were lower in prostate cancers that later recurred (geometric mean 17.6, 95% CI: 9.5–32.5) compared to those that did not (38.7, CI: 23.2–64.4; p: 0.044, d: 0.773). In mCRPC, CD24 was detectable in 76% of cores at the cell membrane and in 58% in the nucleus. NPY was detectable in the cytoplasm of 17%. Scores for NPY and nuclear (but not membranous) CD24 were higher in AR+ mCRPC. In the RNA sequencing results, CD24 did not correlate with AR or kallikrein-related peptidase 3 (KLK3), while NPY positively correlated with AR (rs: 0.313; p: <0.004) and KLK3 (rs: 0.400; p: <0.004). NPY and CD24 scores did not correlate with neuroendocrine mCRPC markers. Nuclear and membranous CD24 showed differential expression by metastatic site. Conclusions: We did not find strong evidence to support the use of CD24 or NPY alone as clinical biomarkers. Membranous and nuclear CD24 were expressed in the majority of mCRPC specimens, while NPY expression was more limited. NPY and nuclear CD24 were more highly expressed in AR+ mCRPC than AR neuroendocrine disease, and nuclear CD24 displayed site-specific expression, suggesting a potential role for nuclear CD24 in promoting AR+ mCRPC. Full article
(This article belongs to the Special Issue Diagnostic and Prognostic Biomarkers in Prostate Cancer)
Show Figures

Figure 1

9 pages, 474 KB  
Case Report
Metastasis of Castration-Resistant Prostate Adenocarcinoma to the Lacrimal Gland: A Case Report
by Nikola Milic, Marija Varnicic Lojanica, Milica Ivanovic, Maja Matijasevic and Stefan Ivanovic
Reports 2026, 9(1), 67; https://doi.org/10.3390/reports9010067 - 20 Feb 2026
Viewed by 270
Abstract
Background and Clinical Significance: Metastases of prostate adenocarcinoma most commonly involve the skeletal system, while orbital metastases, including those in the lacrimal gland, are extremely rare. Despite significant advances in the sensitivity of available imaging methods, their diagnosis is often delayed due to [...] Read more.
Background and Clinical Significance: Metastases of prostate adenocarcinoma most commonly involve the skeletal system, while orbital metastases, including those in the lacrimal gland, are extremely rare. Despite significant advances in the sensitivity of available imaging methods, their diagnosis is often delayed due to nonspecific clinical presentation and rarity of occurrence. Although exceedingly uncommon, orbital metastases have also been reported in other solid tumors, including certain gynecologic malignancies. Case presentation: A 49-year-old patient treated at our center for prostate adenocarcinoma with a Gleason score of 9, regional lymphadenopathy and bone metastases presented to the outpatient clinic with ptosis of the left eyelid, which had developed 7 days prior to examination (13 months after diagnosis of PC). Radiological diagnostics, including CT of the endocranium, revealed enlargement of the left lacrimal gland. An exploratory anterior orbitotomy was performed with an incisional biopsy of the tumor change under retrobulbar anesthesia, and histopathological analysis confirmed a metastatic tumor of the lacrimal gland originating from prostate adenocarcinoma. Despite the application of all available therapeutic measures, a fatal outcome occurred 6 months after the onset of ophthalmic symptoms. Discussion: Orbital involvement in metastatic prostate cancer remains poorly characterized due to its extreme rarity and nonspecific clinical presentation. This case emphasizes the need for a high index of suspicion for metastatic disease in patients with known advanced prostate cancer presenting with new orbital or lacrimal gland lesions, as imaging findings alone may be insufficient to distinguish metastases from primary orbital tumors. Conclusions: Metastasis of prostate adenocarcinoma to the lacrimal gland is an extremely rare clinical manifestation. Timely diagnosis and adequate radiological assessment are crucial for patient management and survival. The aims of this case report areto present a rare metastatic manifestation of prostate adenocarcinoma with orbital/lacrimal metastasis of prostate adenocarcinoma origin, and to highlight metastatic prostate disease as a potential differential diagnosis in orbital lesions and the importance of imaging methods in their detection. Full article
Show Figures

Figure 1

21 pages, 4903 KB  
Article
Androgen Signaling Represses Homeobox C9, an Inhibitor of Androgen Receptor, in Prostate Cancer Cells
by Takao Susa, Eiki Tsuboi, Tomoko Okada, Miho Akimoto, Noriyuki Okudaira, Hiroko Okinaga, Masayoshi Iizuka, Tomoki Okazaki and Mimi Tamamori-Adachi
Int. J. Mol. Sci. 2026, 27(4), 1962; https://doi.org/10.3390/ijms27041962 - 18 Feb 2026
Viewed by 307
Abstract
Because prostate cancer proliferates in an androgen-dependent manner, various inhibitors of androgen production and antagonists of the androgen receptor (AR) are used as therapeutic agents. However, the emergence of castration-resistant prostate cancer has prompted the development of additional treatment strategies. In this study, [...] Read more.
Because prostate cancer proliferates in an androgen-dependent manner, various inhibitors of androgen production and antagonists of the androgen receptor (AR) are used as therapeutic agents. However, the emergence of castration-resistant prostate cancer has prompted the development of additional treatment strategies. In this study, we focused on the antiprostate cancer effects of vitamin D3 and examined novel antiproliferative effects through the crosstalk with androgen signaling. In human prostate cancer LNCaP cells, homeobox C9 (HOXC9) was identified as a common regulated target gene by dihydroxytestosterone and 1α,25-dihydroxyvitamin D3, but in opposite directions. Ligand-stimulated AR and vitamin D receptor competitively shared binding sites in the HOXC9 regulatory region, but dihydroxytestosterone stimulation preferentially suppressed HOXC9 expression due to the stronger binding properties of AR and the induction of DNA methylation. Forced expression of HOXC9 inhibited androgen signaling to eliminate the androgen-dependent proliferation by associating with the AR transcription complex, in part due to interference with AR binding to some of its targets in LNCaP cells. In summary, this study provides evidence for the involvement of HOXC9 in antiproliferative effects through a regulatory mechanism mediated by a crosstalk between vitamin D receptor and AR. Full article
(This article belongs to the Section Molecular Oncology)
Show Figures

Figure 1

25 pages, 946 KB  
Review
Exploring Sulpiride as an Alternative to Testosterone Propionate for Inducing Benign Prostatic Hyperplasia in Rodent Models
by Solomon Owumi, Esther M. Pius, Hikmah A. Abdulganiyu, Ifeoluwa O. Alabi, Victor O. Eso, Abdullah A. Sanusi, Oluwaseun M. Owolabi, Uche O. Arunsi, Jesutosin O. Babalola, Moses T. Otunla, Ayomide P. Akomolafe, Emiola O. Olapade-Olaopa, Adegboyega K. Oyelere, Olorunseun O. Ogunwobi and Chima M. Amadi
Toxics 2026, 14(2), 180; https://doi.org/10.3390/toxics14020180 - 18 Feb 2026
Viewed by 916
Abstract
Benign prostatic hyperplasia (BPH) is a significant health issue among ageing men, with ongoing research focused on elucidating its underlying mechanisms and improving experimental models. Testosterone Propionate (TP) is the first line of choice for the induction of BPH in experimental rodent models. [...] Read more.
Benign prostatic hyperplasia (BPH) is a significant health issue among ageing men, with ongoing research focused on elucidating its underlying mechanisms and improving experimental models. Testosterone Propionate (TP) is the first line of choice for the induction of BPH in experimental rodent models. However, TP’s controlled status as a Schedule III drug in the United States and a Class C drug in the UK presents challenges in obtaining TP for experimental use, giving preference to the sulpiride model since it is easily obtained as an alternative for the induction and study of BPH. A comprehensive literature search was conducted across multiple electronic databases, including PubMed/MEDLINE, Embase, and Web of Science. The primary PubMed search strategy included combinations of Medical Subject Headings (MeSH) and free-text terms: (“Benign prostatic hyperplasia induction” OR “and rodent models’’) AND (“Testosterone Propionate model”) AND (“sulpiride model”). Studies were included if they induced BPH (using testosterone or sulpiride models). Titles and abstracts were screened for relevance; eligible articles underwent full-text review, with data extracted thematically. No formal risk-of-bias scoring was used due to the narrative approach; instead, studies were appraised by design, rigor, plausibility, and evidence. This study reviewed published and publicly available data, so no ethical approval was required. Although both TP and sulpiride induce BPH via various mechanisms, this review provides a comparative analysis of these two commonly utilised models for studying BPH. In the TP approach, castrated rodents receive daily subcutaneous injections for 4 weeks, resulting in dihydrotestosterone (DHT)-mediated epithelial hyperplasia predominantly affecting the ventral prostate lobes. Conversely, the sulpiride model is non-invasive, employs intact animals treated with sulpiride, and induces hyperprolactinemia-mediated BPH via interactions with androgen and oestrogen receptor pathways that stimulate prostatic stromal and epithelial proliferation, particularly in the lateral and dorsal lobes, representing an alternative method. We also highlight the strengths and limitations of TP and sulpiride in replicating clinical symptoms and examine the toxicological effects of sulpiride on the kidney, testis, liver, and brain. We recommend the sulpiride model for the induction and studying of BPH, as it is readily accessible and closely mimics the pathogenesis of BPH in humans, unlike the TP model, which requires castration. Full article
Show Figures

Graphical abstract

18 pages, 415 KB  
Review
Chemotherapy-Forward Management of Advanced Prostate Cancer: Taxane Timing, Sequencing and the Real-World Place of Immunotherapy
by Takahide Noro, Takanobu Utsumi, Rino Ikeda, Naoki Ishitsuka, Yuta Suzuki, Shota Iijima, Yuka Sugizaki, Takatoshi Somoto, Ryo Oka, Takumi Endo, Naoto Kamiya and Hiroyoshi Suzuki
Cancers 2026, 18(4), 648; https://doi.org/10.3390/cancers18040648 - 17 Feb 2026
Viewed by 437
Abstract
Taxane chemotherapy remains a durable backbone in advanced prostate cancer, but its clinical value is increasingly determined by timing, sequencing, and deliverability. We synthesize pivotal randomized trials and contemporary guidance to provide a chemotherapy-forward framework spanning metastatic castration-sensitive prostate cancer (mCSPC) and metastatic [...] Read more.
Taxane chemotherapy remains a durable backbone in advanced prostate cancer, but its clinical value is increasingly determined by timing, sequencing, and deliverability. We synthesize pivotal randomized trials and contemporary guidance to provide a chemotherapy-forward framework spanning metastatic castration-sensitive prostate cancer (mCSPC) and metastatic castration-resistant prostate cancer (mCRPC). In mCSPC, early docetaxel added to androgen deprivation therapy—often as part of triplet intensification with an androgen receptor pathway inhibitor (ARPI)—offers the greatest absolute benefit in fit patients with high disease burden or aggressive clinical tempo. In mCRPC, docetaxel remains foundational, while cabazitaxel is preferred over ARPI switching after prior docetaxel and one ARPI, supporting mechanism-based sequencing. Practical implementation requires proactive toxicity prevention (especially neutropenia), dose and schedule individualization, and preservation of functional status to maintain eligibility for subsequent life-prolonging therapies. Immunotherapy has a limited but important niche: sipuleucel-T may benefit selected patients with low symptom burden, whereas immune checkpoint inhibitors are best reserved for biomarker-defined subsets such as microsatellite instability-high or mismatch repair-deficient tumors; tumor mutational burden should be interpreted cautiously in prostate cancer. Ongoing trials and emerging antigen-directed platforms will clarify whether chemotherapy can act as an immune-enabling partner in defined settings. Full article
Show Figures

Figure 1

23 pages, 1072 KB  
Review
PD-L1 Expression in Prostate Cancer: Anatomopathological Features, Methodological Pitfalls, and Therapeutic Potential
by Ludovica Pepe, Cristina Pizzimenti, Pietro Tralongo, Valeria Zuccalà, Antonio Ieni, Pietro Pepe, Gabriele Ricciardi, Vincenzo Cianci, Cristina Mondello, Maurizio Martini, Guido Fadda and Vincenzo Fiorentino
Int. J. Mol. Sci. 2026, 27(4), 1797; https://doi.org/10.3390/ijms27041797 - 13 Feb 2026
Viewed by 396
Abstract
Programmed death-ligand 1 (PD-L1) has become a central biomarker and therapeutic target across multiple solid tumors, yet its clinical meaning in prostate cancer (PCa) remains unsettled. PCa is commonly described as an immunologically ‘cold’ malignancy, characterized by limited baseline cytotoxic T-cell infiltration and [...] Read more.
Programmed death-ligand 1 (PD-L1) has become a central biomarker and therapeutic target across multiple solid tumors, yet its clinical meaning in prostate cancer (PCa) remains unsettled. PCa is commonly described as an immunologically ‘cold’ malignancy, characterized by limited baseline cytotoxic T-cell infiltration and a tumor microenvironment (TME) shaped by myeloid-driven suppression and low neoantigen load in many cases. Against this background, PD-L1 expression in PCa is typically low in untreated primary tumors but can increase in aggressive variants, advanced stages, and metastatic castration-resistant disease, where therapy pressure and microenvironmental cues may select for immune-evasive phenotypes. The literature is further complicated by major analytic variability, including differences in antibody clones and platforms, scoring algorithms (tumor proportion score, combined positive score, immune-cell scoring), cut-offs, tissue sites and timing, and pre-analytical variables such as fixation and decalcification. Collectively, available studies suggest that higher PD-L1 expression tends to be associated with adverse clinicopathological features and may enrich for responses to immune checkpoint inhibitors in selected settings, but PD-L1 immunohistochemistry alone is insufficient as a stand-alone predictive tool in unselected patients. This review synthesizes the biological drivers of PD-L1 regulation in PCa, dissects key methodological sources of heterogeneity in PD-L1 assessment, summarizes clinicopathological and therapeutic correlations, and outlines emerging biomarkers and approaches (including mismatch repair deficiency/microsatellite instability, tumor mutational burden, gene-expression signatures, liquid biopsies, and neuro-immune interactions) that may enable more actionable patient stratification. Full article
(This article belongs to the Special Issue Pathogenesis and Treatment of Prostate Cancer)
Show Figures

Figure 1

21 pages, 6964 KB  
Article
MicroRNA Signatures of Prostate Cancer Spheroids in Microfluidic Culture Under Hormone-Deprivation Conditions
by Kamaldeep Saini, Theresa Kordaß, Zita Zena, Martin Burchardt, Cindy Roennau and Pedro Caetano Pinto
Bioengineering 2026, 13(2), 204; https://doi.org/10.3390/bioengineering13020204 - 11 Feb 2026
Viewed by 444
Abstract
Background: Prostate cancer (PCa) is prevalent in men over 65 and requires effective clinical management. Standard PCa therapies often offer positive outcomes; however, its castration-resistant form (CRPC) is aggressive and associated with poor prognosis. The objective of this study is to characterize the [...] Read more.
Background: Prostate cancer (PCa) is prevalent in men over 65 and requires effective clinical management. Standard PCa therapies often offer positive outcomes; however, its castration-resistant form (CRPC) is aggressive and associated with poor prognosis. The objective of this study is to characterize the microRNA profiles associated with the PCa to CRPC transition using a microfluidic PCa model. Methods: LNCaP-derived hormone-sensitive PCa spheroids were cultured for 30 days under recirculating flow conditions mimicking hormone deprivation. Total RNA was isolated from the spheroids and perfusate at Day 5 and Day 30. Exosomal microRNAs were profiled by miRNA-seq. Differentially expressed miRNAs were used for target prediction across multiple databases, and gene set enrichment analysis (GSEA) was performed to identify pathways affected during prolonged hormone deprivation. Results: Sustained hormone deprivation induced a shift in microRNA expression. Tumor-suppressive miRNAs were broadly reduced. To evaluate functional consequences, predicted targets were compiled for all regulated miRNAs. For the 33 intracellular miRNAs downregulated on Day 30, 430 genes were predicted as targets for at least 16 of these miRNAs, revealing strong convergence on shared regulatory pathways. Thirty-five genes overlapped with predicted targets of the single upregulated miRNA and were removed, yielding a refined set of 395 unique genes used for GSEA. Overall, the neuronal differentiation pathways observed reflect early features of a neuroendocrine-like phenotype. Conclusions: This microfluidic PCa model captures early molecular events associated with progression toward CRPC. It provides a controlled system for studying disease evolution and supports the development of more precise therapeutic and diagnostic strategies. Full article
(This article belongs to the Section Cellular and Molecular Bioengineering)
Show Figures

Figure 1

Back to TopTop