Effects of Enzymes or Fermented Feed on Nitrogen Balance, Meat Quality, Intestinal Microbiota Profile and Barrier Functions of Landrace × Rongchang Pigs Fed with a Diversified Low-Protein Diet
Simple Summary
Abstract
1. Introduction
2. Materials and Methods
2.1. Animal Use and Care
2.2. Preparation of Feed Fermentation
2.3. Nitrogen Balance Trial
2.3.1. Experimental Design and Dietary Composition
2.3.2. Sample Collection
2.3.3. Chemical Analysis
2.4. Growth Performance Trial
2.4.1. Experimental Design and Dietary Composition
2.4.2. Sample Collection
2.4.3. Biochemical Indices
2.4.4. Carcass Traits and Meat Quality
2.4.5. Fatty Acid Composition of the LD Muscle
2.4.6. mRNA Expression of Genes in the Jejunal and Colonic Mucosa and the LD Muscle
2.4.7. Colonic Microbiota
2.4.8. SCFAs of Colonic Digesta
2.5. Statistical Analysis
3. Results
3.1. Nitrogen Balance
3.2. Growth Performance
3.3. Plasma Biochemical Indices
3.4. Carcass Traits and Meat Quality
3.5. Long-Chain Fatty Acid Contents in the LD Muscle
3.6. Gene Expression of Nutrient Transport Carrier in the Jejunal Mucosa
3.7. Gene Expression Related to Lipid Metabolism, Protein Synthesis and Muscle Fiber in the LD Muscle
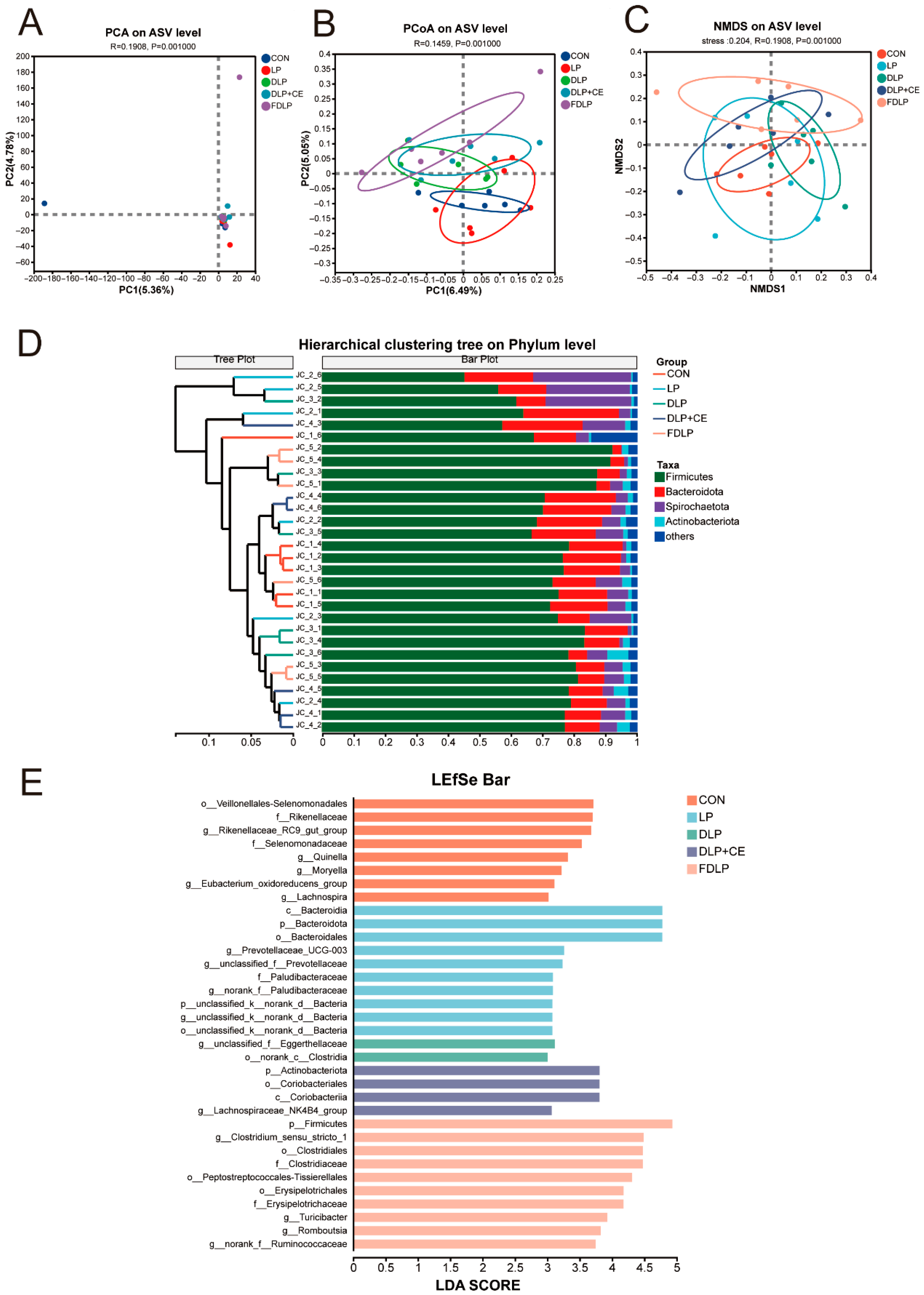
3.8. Microbiota Community and SCFA Composition in the Colon
3.9. Gene Expression of Tight Junction Proteins in the Colonic Mucosa
4. Discussion
4.1. Nitrogen Balance
4.2. Growth Performance
4.3. Plasma Biochemical Indices and Jejunal Mucosal Cytokines
4.4. Carcass Characteristics and Meat Quality
4.5. Nutrient Transport Carrier in the Jejunal Mucosa
4.6. Gene Expression of Lipid Metabolism, Protein Synthesis and Muscle Fiber in the LD Muscle
4.7. Microbiota Composition in the Colon and SCFAs in the Colonic Content
4.8. Tight Junction Proteins in the Colonic Mucosa
5. Conclusions
Supplementary Materials
Author Contributions
Funding
Institutional Review Board Statement
Informed Consent Statement
Data Availability Statement
Acknowledgments
Conflicts of Interest
Abbreviations
| ACC | Acetyl-CoA carboxylase |
| ADG | Average daily gain |
| ADFI | Average daily feed intake |
| ANOVA | Analysis of variance |
| ASVs | Amplicon Sequence Variants |
| BUN | Blood urea nitrogen |
| CAT | Catalase |
| CE | Cellulose |
| DDGS | Distillers dried grains with solubles |
| ELISA | Enzyme-linked immunosorbent assay |
| FATP | Fatty acid transport protein |
| FN | Fecal nitrogen |
| GH | Growth hormone |
| GLUT2 | Glucose transporter 2 |
| GOT | Aspartate aminotransferase |
| GSH-Px | Glutathione peroxidase |
| LD | Longissimus dorsi |
| LP | Low protein |
| HSL | Hormone-sensitive triglyceride lipase |
| IgA | Immunoglobin A |
| IgG | Immunoglobin G |
| IgM | Immunoglobin M |
| IL | Interleukin |
| IN | Nitrogen intake |
| INS | Insulin |
| MDA | Malondialdehyde |
| RN | Retained nitrogen |
| SCFAs | Short-chain fatty acids |
| SGLT1 | Sodium-glucose co-transporter 1 |
| SLC1A5 | Alanine-serine-cysteine transporter 2 |
| SLC7A1 | Cationic amino acid transporter 1 |
| SLC7A7 | Solute carrier family 7 member 7 |
| T-AOC | Total antioxidant capacity |
| TGF-β1 | Transforming growth factor-β1 |
| TNE | Total nitrogen excretion |
| TNF-α | Tumor necrosis factor-α |
| T-SOD | Total superoxide dismutase |
| UN | Urinary nitrogen |
| UPGMA | Unweighted Pair-group Method with Arithmetic Means |
| ZO-1 | Zonula occludens protein-1 |
References
- Wang, Y.; Zhou, J.; Wang, G.; Cai, S.; Zeng, X.; Qiao, S. Advances in low-protein diets for swine. J. Anim. Sci. Biotechnol. 2018, 9, 60. [Google Scholar] [CrossRef]
- Wang, D.; Chen, G.; Chai, M.; Shi, C.; Geng, Y.; Che, Y.; Li, Y.; Liu, S.; Gao, Y.; Hou, H. Effects of dietary protein levels on production performance, meat quality and flavor of fattening pigs. Front. Nutr. 2022, 9, 910519. [Google Scholar] [CrossRef]
- Zhang, S.; Chu, L.; Qiao, S.; Mao, X.; Zeng, X. Effects of dietary leucine supplementation in low crude protein diets on performance, nitrogen balance, whole-body protein turnover, carcass characteristics and meat quality of finishing pigs. Anim. Sci. J. 2016, 87, 911–920. [Google Scholar] [CrossRef]
- Chen, X.; Song, P.; Fan, P.; He, T.; Jacobs, D.; Levesque, C.; Johnston, L.J.; Ji, L.; Ma, N.; Chen, Y.; et al. Moderate dietary protein restriction optimized gut microbiota and mucosal barrier in growing pig model. Front. Cell. Infect. Microbiol. 2018, 8, 246. [Google Scholar] [CrossRef] [PubMed]
- Teye, G.A.; Sheard, P.R.; Whittington, F.M.; Nute, G.R.; Stewart, A.; Wood, J.D. Influence of dietary oils and protein level on pork quality. 1. Effects on muscle fatty acid composition, carcass, meat and eating quality. Meat Sci. 2006, 73, 157–165. [Google Scholar] [CrossRef] [PubMed]
- Shin, S.Y.; Kim, H.W.; Jang, H.H.; Hwang, Y.J.; Choe, J.S.; Lim, Y.; Kim, J.B.; Lee, Y.H. γ-oryzanol-rich black rice bran extract enhances the innate immune response. J. Med. Food 2017, 20, 855–863. [Google Scholar] [CrossRef]
- Xu, G.; Baidoo, S.K.; Johnston, L.J.; Bibus, D.; Cannon, J.E.; Shurson, G.C. Effects of feeding diets containing increasing content of corn distillers dried grains with solubles to grower-finisher pigs on growth performance, carcass composition, and pork fat quality. J. Anim. Sci. 2010, 88, 1398–1410. [Google Scholar] [CrossRef]
- Sugiharto, S.; Ranjitkar, S. Recent advances in fermented feeds towards improved broiler chicken performance, gastrointestinal tract microecology and immune responses: A review. Anim. Nutr. 2019, 5, 1–10. [Google Scholar] [CrossRef] [PubMed]
- Balasubramanian, B.; Park, J.H.; Shanmugam, S.; Kim, I.H. Influences of enzyme blend supplementation on growth performance, nutrient digestibility, fecal microbiota and meat-quality in grower-finisher pigs. Animals 2020, 10, 386. [Google Scholar] [CrossRef]
- Pan, Z.; Wang, W.; Chen, J.; Chen, Z.; Avellán-Llaguno, R.D.; Xu, W.; Duan, Y.; Liu, B.; Huang, Q. Temporal dynamics of microbial composition and antibiotic resistome in fermentation bed culture pig farms across various ages. Sci. Total Environ. 2024, 912, 168728. [Google Scholar] [CrossRef]
- Leng, D.; Ge, L.; Sun, J. Characterization analysis of Rongchang pig population based on the Zhongxin-1 Porcine Breeding Array PLUS. Anim. Biosci. 2023, 36, 1508–1516. [Google Scholar] [CrossRef] [PubMed]
- Liu, L.; Yin, J.; Li, W.; Liu, K.; Peng, Y.; Tan, P.; Ma, R.Z. Construction of a bacterial artificial chromosome library for the Rongchang pig breed and its use for the identification of genes involved in intramuscular fat deposition. Biochem. Biophys. Res. Commun. 2010, 391, 1280–1284. [Google Scholar] [CrossRef]
- Jing, Y.; Yu, Y.; Bai, F.; Wang, L.; Yang, D.; Zhang, C.; Qin, C.; Yang, M.; Zhang, D.; Zhu, Y.; et al. Effect of fecal microbiota transplantation on neurological restoration in a spinal cord injury mouse model: Involvement of brain-gut axis. Microbiome 2021, 9, 59. [Google Scholar] [CrossRef]
- Kerr, B.J.; Easter, R.A. Effect of feeding reduced protein, amino acid-supplemented diets on nitrogen and energy balance in grower pigs. J. Anim. Sci. 1995, 73, 3000–3008. [Google Scholar] [CrossRef] [PubMed]
- Liu, H.; Wang, S.; Chen, M.; Ji, H.; Zhang, D. Effects of Lactobacillus-fermented low-protein diets on the growth performance, nitrogen excretion, fecal microbiota and metabolomic profiles of finishing pigs. Sci. Rep. 2024, 14, 8612. [Google Scholar] [CrossRef] [PubMed]
- Canh, T.T.; Verstegen, M.W.; Aarnink, A.J.; Schrama, J.W. Influence of dietary factors on nitrogen partitioning and composition of urine and feces of fattening pigs. J. Anim. Sci. 1997, 75, 700–706. [Google Scholar] [CrossRef]
- Kim, S.; Cho, J.H.; Kim, Y.; Kim, H.; Song, M. Effects of substitution of corn with ground brown rice on growth performance, nutrient digestibility, and gut microbiota of growing-finishing pigs. Animals 2021, 11, 375. [Google Scholar] [CrossRef]
- Choi, H.B.; Jeong, J.H.; Kim, D.H.; Lee, Y.; Kwon, H.; Kim, Y.Y. Influence of rapeseed meal on growth performance, blood profiles, nutrient digestibility and economic benefit of growing-finishing pigs. Asian-Australas. J. Anim. Sci. 2015, 28, 1345–1353. [Google Scholar] [CrossRef]
- Widmer, M.R.; McGinnis, L.M.; Wulf, D.M.; Stein, H.H. Effects of feeding distillers dried grains with solubles, high-protein distillers dried grains, and corn germ to growing-finishing pigs on pig performance, carcass quality, and the palatability of pork. J. Anim. Sci. 2008, 86, 1819–1831. [Google Scholar] [CrossRef]
- Coma, J.; Zimmerman, D.R.; Carrion, D. Relationship of rate of lean tissue growth and other factors to concentration of urea in plasma of pigs. J. Anim. Sci. 1995, 73, 3649–3656. [Google Scholar] [CrossRef]
- He, Z.; Zhan, X.; Cao, S.; Wen, X.; Hou, L.; Liu, S.; Zheng, H.; Gao, K.; Yang, X.; Jiang, Z.; et al. Effect of miscellaneous meal replacements for soybean meal on growth performance, serum biochemical parameters, and gut microbiota of 50–75 kg growing pigs. Animals 2023, 13, 3499. [Google Scholar] [CrossRef] [PubMed]
- Grøfte, T.; Wolthers, T.; Jensen, S.A.; Møller, N.; Jørgensen, J.O.; Tygstrup, N.; Ørskov, H.; Vilstrup, H. Effects of growth hormone and insulin-like growth factor-I singly and in combination on in vivo capacity of urea synthesis, gene expression of urea cycle enzymes, and organ nitrogen contents in rats. Hepatology 1997, 25, 964–969. [Google Scholar] [CrossRef]
- Zhang, X.; Long, J.; Liu, J.; Hua, Y.; Zhang, C.; Li, X. Fermentation characteristics, antinutritional factor level and flavor compounds of soybean whey yogurt. Foods 2024, 13, 330. [Google Scholar] [CrossRef]
- Zhu, F.; Zhang, B.; Li, J.; Zhu, L. Effects of fermented feed on growth performance, immune response, and antioxidant capacity in laying hen chicks and the underlying molecular mechanism involving nuclear factor-κB. Poult. Sci. 2020, 99, 2573–2580. [Google Scholar] [CrossRef]
- Baker, J.T.; Duarte, M.E.; Kim, S.W. Effects of dietary xylanase supplementation on growth performance, intestinal health, and immune response of nursery pigs fed diets with reduced metabolizable energy. J. Anim. Sci. 2024, 102, skae026. [Google Scholar] [CrossRef]
- Wang, X.; Hu, K.; Chen, Y.; Lai, J.; Zhang, M.; Li, J.; Li, Q.; Zhao, N.; Liu, S. Effect of Lactiplantibacillus plantarum fermentation on the physicochemical, antioxidant activity and immunomodulatory ability of polysaccharides from Lvjian okra. Int. J. Biol. Macromol. 2024, 257, 128649. [Google Scholar] [CrossRef]
- Schwarz, T.; Przybyło, M.; Zapletal, P.; Turek, A.; Pabiańczyk, M.; Bartlewski, P.M. Effects of Using Corn Dried Distillers’ Grains with Solubles (cDDGS) as a Partial Replacement for Soybean Meal on the Outcomes of Pig Fattening, Pork Slaughter Value and Quality. Animals 2021, 11, 2956. [Google Scholar] [CrossRef]
- Zmudzińska, A.; Bigorowski, B.; Banaszak, M.; Roślewska, A.; Adamski, M.; Hejdysz, M. The Effect of Diet Based on Legume Seeds and Rapeseed Meal on Pig Performance and Meat Quality. Animals 2020, 10, 1084. [Google Scholar] [CrossRef] [PubMed]
- Wang, C.; Zheng, K.; Wang, D.; Yu, H.; Zhao, Y.; Fang, H.; Zhang, H. Effects of adding bile acids to dietary storage japonica brown rice on growth performance, meat quality, and intestinal microbiota of growing-finishing Min pigs. Front. Vet. Sci. 2024, 11, 1349754. [Google Scholar] [CrossRef] [PubMed]
- Zhu, Q.; Zhou, X.; Long, D.; Leng, L.; Xiao, R.; Qi, R.; Wang, J.; Qiu, X.; Wang, Q. Effects of Low-Protein Diet Supplemented with Fermented Feed on Meat Quality, Fatty Acid Composition, and Gut Microbiota in Growing–Fattening Pigs. Agriculture 2025, 15, 1457. [Google Scholar] [CrossRef]
- Wood, J.D.; Richardson, R.I.; Nute, G.R.; Fisher, A.V.; Campo, M.M.; Kasapidou, E.; Sheard, P.R.; Enser, M. Effects of fatty acids on meat quality: A review. Meat Sci. 2004, 66, 21–32. [Google Scholar] [CrossRef]
- Koo, B.; Bustamante-García, D.; Nyachoti, C.M. Energy content and nutrient digestibility of diets containing Lactobacillus-fermented barley or wheat fed to weaned pigs. J. Anim. Sci. 2018, 96, 4802–4811. [Google Scholar] [CrossRef] [PubMed]
- Sciascia, Q.L.; Pacheco, D.; McCoard, S.A. Administration of exogenous growth hormone is associated with changes in plasma and intracellular mammary amino acid profiles and abundance of the mammary gland amino acid transporter SLC3A2 in mid-lactation dairy cows. PLoS ONE 2015, 10, e0134323. [Google Scholar] [CrossRef]
- Wu, Q.; Ortegon, A.M.; Tsang, B.; Doege, H.; Feingold, K.R.; Stahl, A. FATP1 is an insulin-sensitive fatty acid transporter involved in diet-induced obesity. Mol. Cell. Biol. 2006, 26, 3455–3467. [Google Scholar] [CrossRef] [PubMed]
- Liu, C.Y.; Grant, A.L.; Kim, K.H.; Mills, S.E. Porcine somatotropin decreases acetyl-CoA carboxylase gene expression in porcine adipose tissue. Domest. Anim. Endocrinol. 1994, 11, 125–132. [Google Scholar] [CrossRef] [PubMed]
- Smith, S.; Witkowski, A.; Joshi, A.K. Structural and functional organization of the animal fatty acid synthase. Prog. Lipid Res. 2003, 42, 289–317. [Google Scholar] [CrossRef]
- Stoeckman, A.K.; Towle, H.C. The role of SREBP-1c in nutritional regulation of lipogenic enzyme gene expression. J. Biol. Chem. 2002, 277, 27029–27035. [Google Scholar] [CrossRef]
- Liu, S.; Du, M.; Tu, Y.; You, W.; Chen, W.; Liu, G.; Li, J.; Wang, Y.; Lu, Z.; Wang, T.; et al. Fermented mixed feed alters growth performance, carcass traits, meat quality and muscle fatty acid and amino acid profiles in finishing pigs. Anim. Nutr. 2023, 12, 87–95. [Google Scholar] [CrossRef]
- White, J.P.; Gao, S.; Puppa, M.J.; Sato, S.; Welle, S.L.; Carson, J.A. Testosterone regulation of Akt/mTORC1/FoxO3a signaling in skeletal muscle. Mol. Cell. Endocrinol. 2013, 365, 174–186. [Google Scholar] [CrossRef]
- Wang, X.; Liu, G.; Xie, S.; Pan, L.; Tan, Q. Growth and meat quality of grass carp (Ctenopharyngodon idellus) responded to dietary protein (soybean meal) level through the muscle metabolism and gene expression of myosin heavy chains. Front. Nutr. 2022, 9, 833924. [Google Scholar] [CrossRef]
- Lu, J.; Zhang, X.; Liu, Y.; Cao, H.; Han, Q.; Xie, B.; Fan, L.; Li, X.; Hu, J.; Yang, G.; et al. Effect of fermented corn-soybean meal on serum immunity, the expression of genes related to gut immunity, gut microbiota, and bacterial metabolites in grower-finisher pigs. Front. Microbiol. 2019, 10, 2620. [Google Scholar] [CrossRef] [PubMed]
- Liu, S.; Xiao, H.; Xiong, Y.; Chen, J.; Wu, Q.; Wen, X.; Jiang, Z.; Wang, L. Effects of fermented feed on the growth performance, intestinal function, and microbiota of piglets weaned at different age. Front. Vet. Sci. 2022, 9, 841762. [Google Scholar] [CrossRef] [PubMed]
- Neves, N.O.D.S.; De Dea Lindner, J.; Stockhausen, L.; Delziovo, F.R.; Bender, M.; Serzedello, L.; Cipriani, L.A.; Ha, N.; Skoronski, E.; Gisbert, E.; et al. Fermentation of Plant-Based Feeds with Lactobacillus acidophilus Improves the Survival and Intestinal Health of Juvenile Nile Tilapia (Oreochromis niloticus) Reared in a Biofloc System. Animals 2024, 14, 332. [Google Scholar] [CrossRef]
- Zhan, X.; Hou, L.; He, Z.; Cao, S.; Wen, X.; Liu, S.; Li, Y.; Chen, S.; Zheng, H.; Deng, D.; et al. Effect of Miscellaneous Meals Replacing Soybean Meal in Feed on Growth Performance, Serum Biochemical Parameters, and Microbiota Composition of 25–50 kg Growing Pigs. Animals 2024, 14, 1354. [Google Scholar] [CrossRef] [PubMed]




| Items | Treatment | ||||
|---|---|---|---|---|---|
| CON | LP | DLP | DLP + CE | FDLP | |
| Ingredients | |||||
| Corn | 64.58 | 69.28 | 53.34 | 53.34 | 41.91 |
| Soybean meal | 16.80 | 12.18 | 2.98 | 2.98 | 2.38 |
| FDLP | 0.00 | 0.00 | 0.00 | 0.00 | 20.00 |
| Broken rice | 0.00 | 0.00 | 11.44 | 11.39 | 9.15 |
| Rapeseed meal | 0.00 | 0.00 | 6.90 | 6.90 | 5.52 |
| DDGS | 0.00 | 0.00 | 8.80 | 8.80 | 7.04 |
| Wheat bran | 14.54 | 14.53 | 11.90 | 11.90 | 9.52 |
| Soybean oil | 0.55 | 0.20 | 0.80 | 0.80 | 0.64 |
| L-Lysine hydrochloride (78.8%) | 0.42 | 0.54 | 0.66 | 0.66 | 0.66 |
| DL-methionine (99%) | 0.06 | 0.08 | 0.05 | 0.05 | 0.05 |
| L-threonine (98.5%) | 0.10 | 0.16 | 0.19 | 0.19 | 0.19 |
| L-tryptophan (98%) | 0.01 | 0.04 | 0.05 | 0.05 | 0.05 |
| Limestone | 0.65 | 0.69 | 0.75 | 0.75 | 0.75 |
| CaHPO4·2H2O | 0.90 | 0.91 | 0.75 | 0.75 | 0.75 |
| NaCl | 0.30 | 0.30 | 0.30 | 0.30 | 0.30 |
| Antioxidants | 0.03 | 0.03 | 0.03 | 0.03 | 0.03 |
| Fungicide | 0.06 | 0.06 | 0.06 | 0.06 | 0.06 |
| Cellulase | 0.00 | 0.00 | 0.00 | 0.05 | 0.00 |
| Premix 1 | 1.00 | 1.00 | 1.00 | 1.00 | 1.00 |
| Total | 100.00 | 100.00 | 100.00 | 100.00 | 100.00 |
| Nutrient level (%) | |||||
| Net energy (Mcal/kg) 2 | 2.34 | 2.34 | 2.34 | 2.34 | 2.34 |
| CP 3 | 15.20 | 13.66 | 13.49 | 13.49 | 13.81 |
| ADF 3 | 5.20 | 5.03 | 6.27 | 6.27 | 6.06 |
| NDF 3 | 13.77 | 13.65 | 14.54 | 14.54 | 14.36 |
| Ca 2 | 0.60 | 0.60 | 0.60 | 0.60 | 0.60 |
| P 2 | 0.28 | 0.28 | 0.28 | 0.28 | 0.28 |
| SID lysine 4 | 0.87 | 0.87 | 0.87 | 0.87 | 0.87 |
| SID methionine 4 | 0.26 | 0.26 | 0.26 | 0.26 | 0.26 |
| SID threonine 4 | 0.54 | 0.54 | 0.54 | 0.54 | 0.54 |
| SID tryptophan 4 | 0.15 | 0.15 | 0.15 | 0.15 | 0.15 |
| Items | Treatment | ||||
|---|---|---|---|---|---|
| CON | LP | DLP | DLP + CE | FDLP | |
| Ingredients | |||||
| Corn | 71.11 | 74.34 | 58.09 | 58.09 | 45.77 |
| Soybean meal | 10.70 | 5.40 | 0.00 | 0.00 | 0.00 |
| FDLP | 0.00 | 0.00 | 0.00 | 0.00 | 20.00 |
| Broken rice | 0.00 | 0.00 | 14.73 | 14.68 | 11.78 |
| Rapeseed meal | 0.00 | 0.00 | 4.45 | 4.45 | 3.56 |
| DDGS | 0.00 | 0.00 | 5.20 | 5.20 | 4.16 |
| Wheat bran | 14.59 | 16.44 | 13.68 | 13.68 | 10.94 |
| Soybean oil | 0.30 | 0.25 | 0.30 | 0.30 | 0.24 |
| L-Lysine hydrochloride (78.8%) | 0.40 | 0.52 | 0.59 | 0.59 | 0.59 |
| DL-methionine (99%) | 0.03 | 0.05 | 0.03 | 0.03 | 0.03 |
| L-threonine (98.5%) | 0.10 | 0.17 | 0.18 | 0.18 | 0.18 |
| L-tryptophan (98%) | 0.02 | 0.05 | 0.06 | 0.06 | 0.06 |
| Limestone | 0.64 | 0.68 | 0.78 | 0.78 | 0.78 |
| CaHPO4·2H2O | 0.72 | 0.71 | 0.52 | 0.52 | 0.52 |
| NaCl | 0.30 | 0.30 | 0.30 | 0.30 | 0.30 |
| Antioxidants | 0.03 | 0.03 | 0.03 | 0.03 | 0.03 |
| Fungicide | 0.06 | 0.06 | 0.06 | 0.06 | 0.06 |
| Cellulase | 0.00 | 0.00 | 0.00 | 0.05 | 0.00 |
| Premix 1 | 1.00 | 1.00 | 1.00 | 1.00 | 1.00 |
| Total | 100.00 | 100.00 | 100.00 | 100.00 | 100.00 |
| Nutrient level (%) | |||||
| Net energy (Mcal/kg) 2 | 2.37 | 2.37 | 2.37 | 2.37 | 2.37 |
| CP 3 | 12.91 | 11.38 | 11.14 | 11.15 | 11.48 |
| ADF 3 | 5.18 | 5.18 | 6.72 | 6.72 | 6.45 |
| NDF 3 | 13.34 | 13.54 | 15.02 | 15.02 | 14.78 |
| Ca 2 | 0.52 | 0.52 | 0.52 | 0.52 | 0.52 |
| P 2 | 0.24 | 0.24 | 0.24 | 0.24 | 0.24 |
| SID lysine 4 | 0.73 | 0.73 | 0.73 | 0.73 | 0.73 |
| SID methionine 4 | 0.21 | 0.21 | 0.21 | 0.21 | 0.21 |
| SID threonine 4 | 0.46 | 0.46 | 0.46 | 0.46 | 0.46 |
| SID tryptophan 4 | 0.13 | 0.13 | 0.13 | 0.13 | 0.13 |
| Items | Treatment | SEM | p-Value | ||||
|---|---|---|---|---|---|---|---|
| CON | LP | DLP | DLP + CE | FDLP | |||
| ADFI (g/d) | 1813 | 1813 | 1811 | 1811 | 1811 | 143 | 0.993 |
| IN (g/d) | 43.92 a | 38.73 b | 38.30 b | 38.32 b | 38.81 b | 1.05 | <0.001 |
| FN (g/d) | 8.44 a | 7.42 b | 7.69 ab | 7.07 b | 7.08 b | 0.36 | 0.007 |
| UN (g/d) | 11.90 a | 8.76 b | 9.04 b | 8.47 b | 8.18 b | 0.67 | <0.001 |
| TNE (g/d) | 20.33 a | 16.21 b | 16.74 b | 15.54 b | 15.31 b | 0.85 | <0.001 |
| RN (g/d) | 23.11 | 20.30 | 19.82 | 20.92 | 21.53 | 1.16 | 0.076 |
| RN/IN (%) | 52.62 | 52.43 | 51.70 | 54.52 | 55.43 | 2.30 | 0.164 |
| Items | Treatments | SEM | p-Value | ||||
|---|---|---|---|---|---|---|---|
| CON | LP | DLP | DLP + CE | FDLP | |||
| Days 1 to 47 (30–60 kg) | |||||||
| Initial body weight (kg) | 31.10 | 31.31 | 31.02 | 31.13 | 31.10 | 0.22 | 0.684 |
| Final body weight (kg) | 62.52 | 62.44 | 61.30 | 65.91 | 65.32 | 1.79 | 0.061 |
| ADG (kg) | 0.77 | 0.76 | 0.74 | 0.85 | 0.83 | 0.04 | 0.063 |
| ADFI (kg) | 2.10 | 2.03 | 2.11 | 2.21 | 2.24 | 0.07 | 0.062 |
| F/G | 2.75 | 2.71 | 2.88 | 2.61 | 2.69 | 0.12 | 0.310 |
| Days 47 to 86 (60–100 kg) | |||||||
| Initial body weight (kg) | 62.52 | 62.44 | 61.30 | 65.91 | 65.32 | 1.79 | 0.060 |
| Final body weight (kg) | 93.60 | 94.81 | 92.53 | 94.41 | 95.22 | 0.66 | 0.733 |
| ADG (kg) | 0.80 | 0.83 | 0.80 | 0.73 | 0.76 | 0.02 | 0.434 |
| ADFI (kg) | 2.85 | 2.91 | 2.72 | 2.62 | 2.46 | 0.06 | 0.102 |
| F/G | 3.59 | 3.52 | 3.40 | 3.59 | 3.22 | 0.07 | 0.183 |
| Items | Treatment | SEM | p-Value | ||||
|---|---|---|---|---|---|---|---|
| CON | LP | DLP | DLP + CE | FDLP | |||
| Days 1 to 47 (30–60 kg) | |||||||
| BUN (mmol/L) | 2.87 a | 1.82 b | 1.82 b | 1.53 b | 1.64 b | 0.28 | 0.001 |
| AST (U/L) | 2.23 | 2.81 | 3.94 | 3.39 | 2.86 | 0.80 | 0.293 |
| GH (ng/mL) | 20.14 a | 13.43 b | 11.01 b | 15.81 ab | 12.72 b | 2.44 | 0.012 |
| INS (pg/mL) | 189 | 198 | 180 | 193 | 210 | 22 | 0.750 |
| CAT(U/mL) | 3.75 | 3.09 | 3.41 | 4.87 | 2.12 | 1.16 | 0.244 |
| T-AOC (Mm) | 0.27 b | 0.32 a | 0.24 c | 0.25 bc | 0.27 b | 0.01 | 0.001 |
| SOD (U/mL) | 13.94 b | 12.54 b | 12.83 b | 15.44 a | 12.92 b | 0.71 | 0.002 |
| MDA (nmol/mL) | 4.29 ab | 4.08 b | 5.20 a | 3.60 b | 3.25 b | 0.52 | 0.011 |
| GSH-Px (U/mL) | 425 b | 433 b | 412 b | 503 ab | 707 a | 101 | 0.042 |
| IgM (mg/mL) | 1.57 | 1.89 | 1.75 | 2.68 | 3.11 | 0.60 | 0.070 |
| IgA (µg/mL) | 119 | 121 | 115 | 120 | 126 | 22 | 0.990 |
| IgG (mg/mL) | 0.80 | 0.87 | 0.76 | 0.92 | 0.90 | 0.26 | 0.971 |
| Days 47 to 86 (60–100 kg) | |||||||
| BUN (mmol/L) | 1.65 | 1.55 | 1.54 | 1.58 | 1.59 | 0.11 | 0.873 |
| AST (U/L) | 5.02 | 5.17 | 5.98 | 3.74 | 4.99 | 1.24 | 0.525 |
| GH (ng/mL) | 15.90 ab | 12.92 b | 12.52 b | 16.33 ab | 18.40 a | 1.70 | 0.013 |
| INS (pg/mL) | 95.93 | 97.63 | 93.12 | 96.14 | 98.64 | 12.5 | 0.991 |
| CAT (U/mL) | 7.13 | 7.74 | 7.14 | 7.03 | 8.28 | 1.64 | 0.930 |
| T-AOC (Mm) | 0.25 | 0.25 | 0.22 | 0.23 | 0.24 | 0.02 | 0.582 |
| SOD (U/mL) | 14.61 | 15.83 | 16.50 | 16.33 | 15.60 | 0.85 | 0.232 |
| MDA (nmol/mL) | 3.96 | 4.25 | 4.50 | 4.13 | 4.38 | 0.81 | 0.971 |
| GSH-Px (U/mL) | 834 | 862 | 845 | 874 | 887 | 41 | 0.713 |
| IgM (mg/mL) | 2.85 | 2.91 | 2.28 | 3.07 | 2.81 | 0.76 | 0.875 |
| IgA (µg/mL) | 383 | 391 | 373 | 385 | 392 | 35 | 0.984 |
| IgG (mg/mL) | 1.55 | 1.60 | 1.52 | 1.60 | 1.64 | 0.24 | 0.992 |
| Items | Treatment | SEM | p-Value | ||||
|---|---|---|---|---|---|---|---|
| CON | LP | DLP | DLP + CE | FDLP | |||
| Carcass weight (kg) | 77.62 | 76.01 | 75.91 | 78.02 | 76.81 | 1.63 | 0.643 |
| Carcass yield (%) | 72.44 | 71.91 | 72.04 | 72.50 | 72.52 | 0.61 | 0.832 |
| Carcass straight length (cm) | 95.70 | 99.20 | 94.52 | 97.31 | 98.52 | 2.33 | 0.274 |
| Carcass skew length (cm) | 80.72 | 83.31 | 79.51 | 80.22 | 81.83 | 2.18 | 0.454 |
| Loin eye area (cm2) | 32.64 | 26.94 | 27.73 | 26.72 | 26.70 | 2.41 | 0.091 |
| Back fat thickness at the thickest part of the shoulder (mm) | 50.83 | 51.62 | 54.44 | 55.52 | 54.32 | 3.32 | 0.574 |
| Back fat thickness at thoracolumbar junction (mm) | 29.12 | 24.80 | 32.81 | 28.82 | 27.13 | 2.87 | 0.102 |
| Back fat thickness at lumbar–sacral junction (mm) | 30.60 | 29.32 | 32.14 | 33.24 | 33.33 | 2.62 | 0.493 |
| Back fat thickness at the joint of 6~7 ribs (mm) | 3.52 | 4.08 | 4.04 | 4.01 | 4.16 | 0.31 | 0.282 |
| pH 45 min | 6.33 | 6.15 | 6.24 | 6.21 | 6.31 | 0.97 | 0.353 |
| pH 24 h | 5.43 b | 5.52 ab | 5.48 b | 5.43 b | 5.65 a | 0.07 | 0.033 |
| Marbling Score | 2.50 bc | 2.92 abc | 2.33 c | 3.25 a | 3.00 ab | 0.29 | 0.031 |
| Colorimetric card rating | 3.50 | 3.50 | 3.67 | 3.50 | 3.50 | 0.07 | 0.072 |
| Color measurement L* | 43.51 | 44.01 | 41.84 | 43.93 | 43.62 | 1.09 | 0.270 |
| Color measurement a* | 5.24 | 4.89 | 5.23 | 5.74 | 5.04 | 0.75 | 0.830 |
| Color measurement b* | 2.35 | 2.17 | 1.80 | 2.45 | 2.47 | 0.37 | 0.382 |
| Drip loss (%) | 2.60 | 2.88 | 3.07 | 3.30 | 2.71 | 0.55 | 0.721 |
| Cooking loss (%) | 31.95 | 31.64 | 32.34 | 30.30 | 29.61 | 1.39 | 0.281 |
| Shear force (N) | 37.33 | 37.41 | 37.01 | 36.23 | 36.12 | 2.19 | 0.953 |
| Inosine acid (%) | 3.08 | 3.07 | 2.95 | 3.12 | 3.08 | 0.15 | 0.951 |
| Intramuscular fat (%) | 3.70 b | 4.20 ab | 3.18 b | 5.64 a | 4.17 ab | 0.72 | 0.034 |
| Items (%) | Treatment | SEM | p-Value | ||||
|---|---|---|---|---|---|---|---|
| CON | LP | DLP | DLP + CE | FDLP | |||
| Methyl decanoate (C10:0) | 0.093 | 0.104 | 0.085 | 0.102 | 0.093 | 0.005 | 0.053 |
| Methyl laurate (C12:0) | 0.085 ab | 0.094 a | 0.073 b | 0.083 ab | 0.085 ab | 0.004 | 0.032 |
| Methyl tetradecanoate (C14:0) | 1.36 | 1.32 | 1.27 | 1.34 | 1.35 | 0.97 | 0.902 |
| Methyl palmitate (C16:0) | 27.45 | 27.15 | 27.07 | 28.15 | 27.23 | 0.63 | 0.453 |
| Methyl palmitoleate (C16:1) | 3.11 | 3.03 | 2.80 | 3.31 | 2.95 | 0.26 | 0.421 |
| Methyl heptadecanoate (C17:0) | 0.16 | 0.17 | 0.15 | 0.15 | 0.15 | 0.01 | 0.503 |
| Methyl octadecenoate (C18:0) | 15.04 | 15.22 | 15.12 | 15.33 | 15.54 | 0.60 | 0.931 |
| trans-9-Elaidic acid methyl ester (C18:1n9t) | 0.133 | 0.135 | 0.134 | 0.133 | 0.132 | 0.005 | 0.892 |
| cis-9-0leic acid methyl ester (C18:1n9c) | 38.14 | 38.74 | 38.93 | 39.02 | 38.22 | 1.89 | 0.990 |
| Methyl Linoleate (C18:2n6c) | 9.82 | 9.21 | 9.83 | 8.58 | 9.71 | 1.41 | 0.884 |
| Methyl Arachidate (C20:0) | 0.26 | 0.29 | 0.27 | 0.28 | 0.28 | 0.28 | 0.874 |
| Methyl cis-11-eicosenoate (C20:1) | 0.77 | 0.80 | 0.84 | 0.81 | 0.85 | 0.09 | 0.932 |
| Methyl Linolenate (C18:3n3) | 0.28 | 0.25 | 0.28 | 0.26 | 0.27 | 0.02 | 0.345 |
| cis-11,14-Eicosatrienoic acid methyl ester (C20:2) | 0.34 | 0.59 | 0.34 | 0.28 | 0.32 | 0.12 | 0.132 |
| cis-8,11,14-Eicosatrienoic acid methyl ester (C20:3n6) | 0.29 | 0.32 | 0.27 | 0.25 | 0.27 | 0.07 | 0.875 |
| Methyl tricosanoate (C20:4n6) | 2.24 | 2.10 | 2.01 | 1.74 | 2.05 | 0.59 | 0.942 |
| Methyl cis-5,8,11,14-Eicosatetraenoic (C23:0) | 0.50 | 0.55 | 0.53 | 0.50 | 0.58 | 0.15 | 0.980 |
| Items (%) | Treatment | SEM | p-Value | ||||
|---|---|---|---|---|---|---|---|
| CON | LP | DLP | DLP + CE | FDLP | |||
| Acetic acid (μg/g) | 1387 a | 1299 ab | 1029 b | 1259 ab | 1458 a | 130 | 0.034 |
| Propanoic acid (μg/g) | 725 a | 685 a | 508 b | 631 ab | 784 a | 69 | 0.012 |
| Isobutyric acid (μg/g) | 78.74 | 72.52 | 62.72 | 68.73 | 77.64 | 7.04 | 0.172 |
| Butyric acid (μg/g) | 294 | 286 | 232 | 343 | 363 | 56 | 0.183 |
| Isovaleric acid (μg/g) | 135 | 147 | 104 | 123 | 122 | 17 | 0.171 |
| Valeric acid (μg/g) | 84.31 ab | 68.73 b | 64.74 b | 99.54 a | 101.02 a | 12.73 | 0.022 |
Disclaimer/Publisher’s Note: The statements, opinions and data contained in all publications are solely those of the individual author(s) and contributor(s) and not of MDPI and/or the editor(s). MDPI and/or the editor(s) disclaim responsibility for any injury to people or property resulting from any ideas, methods, instructions or products referred to in the content. |
© 2026 by the authors. Licensee MDPI, Basel, Switzerland. This article is an open access article distributed under the terms and conditions of the Creative Commons Attribution (CC BY) license.
Share and Cite
Shui, C.; Liao, J.; Wang, J.; Tang, Z.; Qi, R.; Wang, Q.; Wang, S.; Xu, Y.; Sun, Z. Effects of Enzymes or Fermented Feed on Nitrogen Balance, Meat Quality, Intestinal Microbiota Profile and Barrier Functions of Landrace × Rongchang Pigs Fed with a Diversified Low-Protein Diet. Vet. Sci. 2026, 13, 219. https://doi.org/10.3390/vetsci13030219
Shui C, Liao J, Wang J, Tang Z, Qi R, Wang Q, Wang S, Xu Y, Sun Z. Effects of Enzymes or Fermented Feed on Nitrogen Balance, Meat Quality, Intestinal Microbiota Profile and Barrier Functions of Landrace × Rongchang Pigs Fed with a Diversified Low-Protein Diet. Veterinary Sciences. 2026; 13(3):219. https://doi.org/10.3390/vetsci13030219
Chicago/Turabian StyleShui, Cunji, Jiayao Liao, Jingjing Wang, Zhiru Tang, Renli Qi, Qi Wang, Sishen Wang, Yetong Xu, and Zhihong Sun. 2026. "Effects of Enzymes or Fermented Feed on Nitrogen Balance, Meat Quality, Intestinal Microbiota Profile and Barrier Functions of Landrace × Rongchang Pigs Fed with a Diversified Low-Protein Diet" Veterinary Sciences 13, no. 3: 219. https://doi.org/10.3390/vetsci13030219
APA StyleShui, C., Liao, J., Wang, J., Tang, Z., Qi, R., Wang, Q., Wang, S., Xu, Y., & Sun, Z. (2026). Effects of Enzymes or Fermented Feed on Nitrogen Balance, Meat Quality, Intestinal Microbiota Profile and Barrier Functions of Landrace × Rongchang Pigs Fed with a Diversified Low-Protein Diet. Veterinary Sciences, 13(3), 219. https://doi.org/10.3390/vetsci13030219

