Next Article in Journal
Multi-Omics Integration Reveals Temporal Partitioning Between Metabolic Priming and Proliferative Expansion in PGPR-Treated Cherry Plants
Previous Article in Journal
Sustainable Extraction of Hedera helix Bioactive Compounds via Synergy of Natural Deep Eutectic Solvent and Ultrasound: Process Optimization, Mechanistic Insights and Anti-Colon Cancer Activity
Previous Article in Special Issue
Transcriptome Dynamics and Regulatory Networks of Postnatal Muscle Development in Leizhou Black Goats
 
 
Font Type:
Arial Georgia Verdana
Font Size:
Aa Aa Aa
Line Spacing:
Column Width:
Background:
Article

Meat Quality Differences Correlated with Rumen Microbiota and Lipid Metabolism in Beef Cattle vs. Castrated Cattle

1
College of Animal Science, Xinjiang Agricultural University, Urumqi 830052, China
2
Institute of Animal Husbandry, Xinjiang Academy of Animal Science, Urumqi 830011, China
*
Authors to whom correspondence should be addressed.
Int. J. Mol. Sci. 2026, 27(5), 2296; https://doi.org/10.3390/ijms27052296
Submission received: 23 December 2025 / Revised: 5 February 2026 / Accepted: 24 February 2026 / Published: 28 February 2026
(This article belongs to the Special Issue Domestic Animal Genetics, Genomics, and Molecular Breeding)

Abstract

Intramuscular fat (IMF) significantly influences meat quality, particularly flavor. The gastrointestinal microbiota can regulate lipid metabolism. The relationship between intramuscular fat metabolism, rumen microbiota, and beef quality remains unclear. This study enrolled 22 30-month-old Xinjiang Brown Beef cattle, which were randomly allocated to two groups: an intact bull group (n = 15) and a castrated bull group (n = 7). All experimental animals were housed and maintained under consistent feeding and management conditions throughout the entire experimental period. By combining in vivo ultrasonography, slaughter trials, rumen microbiome diversity analysis, and metabolomics techniques, and after adjusting for covariates including intramuscular fat (IMF) content, body weight, and backfat thickness, the present study demonstrated that castration regulates muscle lipid metabolism by reshaping the composition of the rumen microbial community, thereby exerting a cascading effect on key beef quality traits. (1) Production and meat quality: Live weight, carcass weight, eye muscle area, backfat thickness, and intramuscular fat (IMF) content were significantly higher in the YN group than in the GN group (p < 0.01). Conversely, dressing percentage, shear force value, and muscle protein content were significantly lower in the YN group than in the GN group (p < 0.01 or p < 0.05). (2) Rumen microbiota–metabolite correlation: Significant differences existed in microbial composition and community structure between groups (with significant differences in both α and β diversity). Core microbes regulated by castration exhibited distinct co-variation patterns with metabolites: genera such as Anaeroplasma showed significant positive correlations with hydroxy fatty acids, while Sharpea and others showed significant negative correlations with saturated fatty acids. (3) Microbial–metabolite axis and host phenotype correlation: Axes composed of Eubacterium uniforme and others showed significant positive correlations with IMF, while Docosapentaenoic acid (22n-3) exhibited significant negative correlations with IMF. Anaeroplasma and others showed significant positive correlations with oleic acid and others, as well as BFT, while saturated fatty acids showed significant negative correlations with BFT. (4) Covariate validation: After adjusting for covariates including body weight, backfat thickness, and IMF, castration was confirmed to significantly regulate the abundance/content of core genera such as Anaeroplasma, Eubacterium uniforme, as well as key metabolites such as hydroxy fatty acids and docosapentaenoic acid (22n-3) (p < 0.05 after adjustment), making it a core driver regulating rumen microbial composition and muscle lipid metabolism. After adjustment, the regulatory effects of IMF, body weight, and backfat thickness on the aforementioned microorganisms and metabolites were no longer significant (adjusted p > 0.05). Intramuscular fat (IMF), body weight, and backfat thickness are not independent drivers but rather indirect effects resulting from castration-induced physiological state remodeling. This study did not include feeding rate measurements, which represents a limitation. Future research should incorporate this data to further validate the conclusions. This study elucidates the interactive mechanisms between rumen microbiota and their metabolites, identifies the key pathways governing intramuscular fat (IMF) deposition, pinpoints potential regulatory targets for beef quality optimization, and clarifies the intermediate regulatory mechanisms underlying the modulation of meat quality traits by castration.

1. Introduction

Beef, a major source of animal protein in the human diet, has attracted growing consumer attention due to its quality. Meat quality traits linked to lipid metabolism (MQT-LM), intramuscular fat (IMF) content, intramuscular adipocyte area (IAA), eye muscle area (EMA), muscle fiber cross-sectional area (MFSA), marbling score, and tenderness, are predominantly regulated by lipid metabolism and fat deposition processes in beef cattle. While numerous studies have investigated MQT-LM in cattle, systematic comparisons between Angus cattle and Chinese beef cattle remain limited. Chinese beef cattle, renowned for their adaptability, disease resistance, grazing efficiency, and resilience to extreme weather conditions, present a unique subject for such investigations. The gastrointestinal microbiome, a complex and diverse microecosystem, plays a crucial role in host physiological functions, including metabolism, immune regulation, growth, development, and production performance, as well as overall health and disease in both humans and animals. Most research on the interaction between the gut microbiome and host lipid metabolism or adipose tissue deposition has focused on human health studies related to obesity or experimental rodent models. For instance, comparative analyses of gut microbiomes between lean and obese individuals have revealed associations between obesity and the relative abundance of Bacteroidetes and Firmicutes. Furthermore, studies have identified a positive correlation between Prevotella, a bacterial genus, and intramuscular fat content in pigs [1,2,3]. This correlation was experimentally validated through direct gavage of mice with Prevotella from pig fecal samples, which significantly increased intramuscular fat content in mice [4]. At the phylum level, mice transplanted with obese-type pig gut microbiota exhibited a higher proportion of Bacteroidetes in the colon and increased intramuscular fat content compared to those receiving lean-type pig gut microbiota [5]. Additionally, 16S rDNA sequencing of intestinal microbiota in Lubei pigs, known for their high intramuscular fat content, revealed a predominance of Bacteroidetes, contrasting with findings in DLY pigs. Despite these advancements, the relationship between MQT-LM and the rumen bacterial community, along with its lipid metabolic functions in beef cattle, remains poorly understood.
We hypothesize that the differences in MQT-LM between GN and YN may be associated with specific compositions and structures of the intestinal microbial community and its metabolic functions. To explore this, we employed microbial diversity and metabolomics approaches to investigate the structure, function, and muscle metabolic pathways of the rumen bacterial community in beef cattle. Correlation analysis was conducted to determine the relationship between these microbial characteristics and meat quality traits, aiming to identify potential biomarkers for enhancing beef cattle meat quality. This study provides a foundation for understanding the microbial influences on meat quality and offers insights into potential strategies for improving beef production.

2. Results

2.1. Differences in Production Performance and Meat Quality Between GN and YN Groups

Castration significantly affected both the production performance and meat quality indicators of Xinjiang Brown Beef cattle, with the YN group (castrated bull group) exhibiting superior performance in most key indicators (Table 1 and Table 2). In terms of production performance, the YN group exhibited significantly higher body weight (p < 0.01), carcass weight (p < 0.01), intramuscular fat (IMF) content (p < 0.01), and backfat thickness (p < 0.01) compared to the GN group. Only the dressing percentage was significantly lower in the YN group than in the GN group (p < 0.01). In terms of meat quality, compared with the GN group, the YN group significantly reduced muscle pH (p < 0.01) and cooking loss (p < 0.01), significantly improved water-holding capacity (p = 0.006) and meat color lightness value (L*, p = 0.009), and significantly decreased muscle shear force (p < 0.01), resulting in significantly improved tenderness. In summary, castration treatment significantly enhances the growth performance (body weight, carcass weight) and core meat quality indicators (water-holding capacity, tenderness) in Xinjiang Brown cattle. Although it reduces dressing percentage, the overall benefits support the breeding of high-quality beef cattle, providing practical evidence for improving meat quality and promoting efficient farming of Xinjiang Brown Beef cattle.

2.2. Rumen Microbial Diversity Variations Between Beef Cattle and Castrated Cattle

2.2.1. Differences in Rumen Microbial Community Diversity Between the GN and YN Groups

Figure 1 illustrates the comparison between the GN and YN groups regarding the alpha and beta diversity of rumen microbial communities, as measured by the ACE, Chao1, Shannon, and Simpson indices. No significant differences were observed in the ACE, Chao1, and Simpson indices between the GN and YN groups. However, the Shannon index of the GN group was significantly higher than that of the YN group (p < 0.05). As illustrated in Figure 2, the beta diversity of the rumen microbial community showed a significant independent distribution between the GN and YN groups.
Figure 3A demonstrates significant differences in bacterial phylum abundance between the GN and YN groups at the phylum level. The dominant phyla identified in both groups were Ascomycota, Bacteroidetes, Verrucomicrobia, Paraprotetria, and Spirochaeta, indicating a shared microbial composition at the phylum level. However, comparative analysis highlighted significant intergroup differences, suggesting distinct overall microbial structures between the two groups. As depicted in Figure 3B, the major phyla shared between the two groups were Firmicutes, Bacteroidetes, Verrucomicrobia, Proteobacteria, Spirochaetes, Desulfobacterota, Actinobacteria, and Fibrobacterota. This diversity at the phylum level underscores the complexity of the microbial ecosystems within both groups and suggests that these compositional differences may lead to potential functional variations.
Furthermore, Figure 3C,D highlights significant intergroup differences in the abundance of bacterial genera at the genus level. Key genera exhibiting variation included uncultured_rumen_bacterium, Prevotella, Rikenellaceae_RC9_gut_group, Christensenellaceae_R_7_group, Succiniclasticum, and NK4A2.

2.2.2. Analysis of Intergroup Differences

At the phylum level (Table 3), the abundance of Cyanobacteria, Spirochaetota, Synergistota, and Actinobacteriota was significantly higher in the bull group compared to the castrated group (p < 0.05). Conversely, the abundance of Desulfobacterota was significantly higher in the castrated group than in the bull group (p < 0.05). At the genus level (Table 4), a significantly greater abundance of Eubacterium uniforme, Prevotellaceae_UCG_001, unclassified_p_251_o5, UCG_007, Blautia, unclassified_Anaerovoracaceae, unclassified_Burkholderiales, Oribacterium, Paucibacter, Anaeroplasma, DEV114, [Eubacterium]_hallii_group, Prevotellaceae_UCG_003, hoa5_07d05_gut_group, Prevotellaceae_UCG_004, and uncultured_Bacteroidales_bacterium was observed in the bull group compared to the castrated group (p < 0.05). In contrast, the abundance of Sharpea, probable_genus_10, and Psychromonas was significantly higher in the castrated group compared to the bull group (p < 0.05).
To further investigate the phylogenetic relationships among species, an evolutionary tree of the top 100 species was constructed, along with a sample community distribution map (Figure 4A). This map provides a direct visualization of the phylogenetic relationships among various bacterial genera, the phyla to which they belong, and the relative abundance of these bacteria in different groups. Additionally, LEfSe analysis was employed to identify biomarkers with statistically significant differences between groups. The results revealed that f__Muribaculaceae, g__uncultured_rumen_bacterium, s__uncultured_rumen_bacterium, c__Negativicutes, f__Acidaminococcaceae, o__Acidaminococcales, g__Succiniclasticum, and s__Succiniclasticum_ruminis were significant bacterial taxa in the steers. Meanwhile, g__uncultured_rumen_bacterium, s__uncultured_rumen_bacterium, f__p_251_o5, and f__Prevotellaceae were identified as playing important roles in the bull group (Figure 4B).

2.2.3. Functional Differences in Rumen Microbiota Between Beef Cattle and Castrated Cattle

Protein sequences were annotated using the KEGG database and classified based on their KEGG Orthology (KO) identifiers to determine the number of KEGG metabolic pathways annotated at different levels and categories. As illustrated in Figure 5, a wide range of KEGG pathways were identified, reflecting the richness of metabolic functions. Significant enrichment was observed in two pathways related to genetic information processing: “Folding, sorting and degradation” and “Transport and catabolism.” Additionally, two metabolic pathways, “Carbohydrate metabolism” and “Xenobiotics biodegradation and metabolism,” were significantly enriched. Furthermore, pathways associated with “Transcription” were also notably enriched.

2.3. Comparative Metabolome Analysis of Beef Cattle and Castrated Cattle

2.3.1. Key Differential Metabolites and Pathways

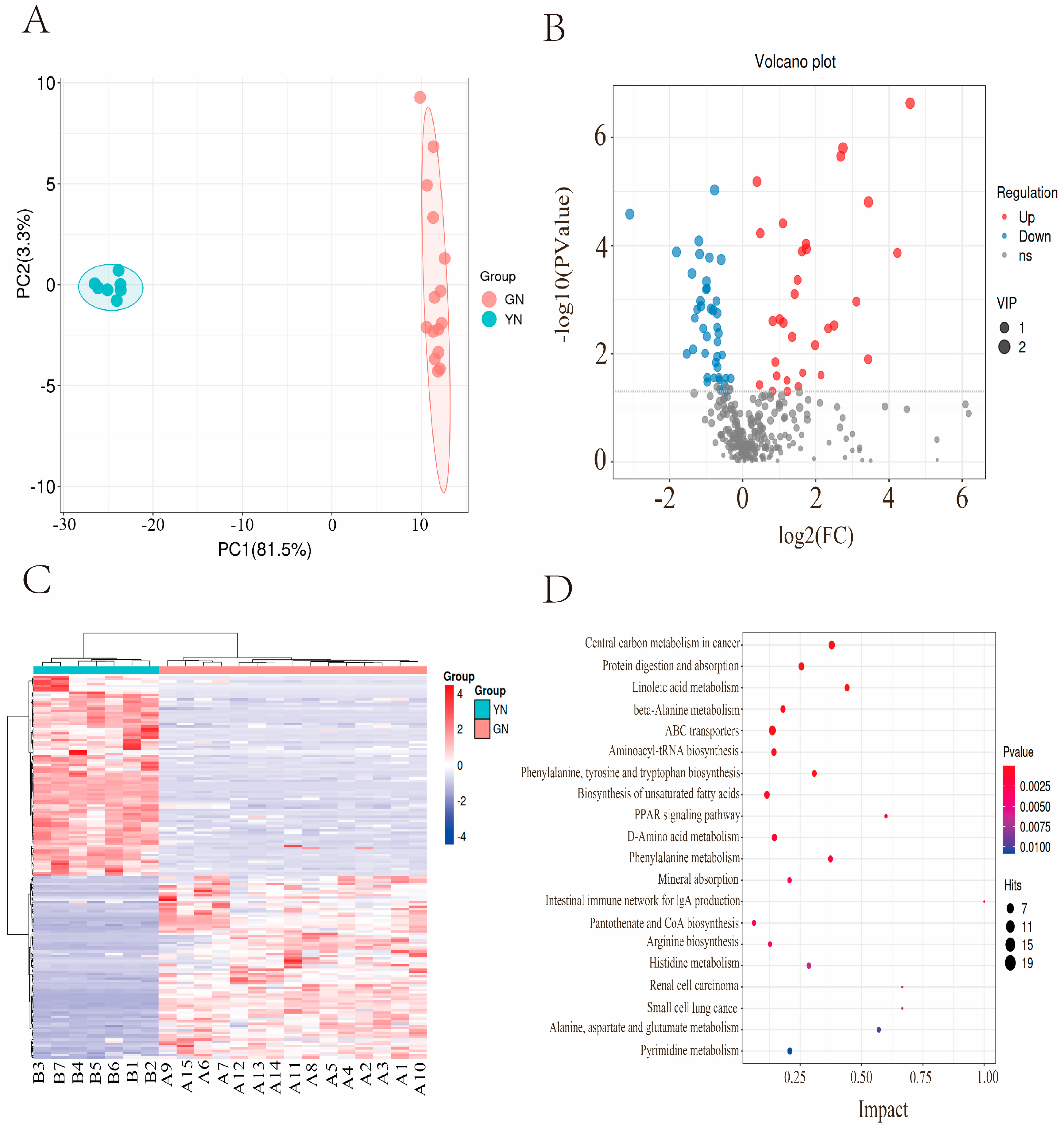
Metabolomic analysis revealed 334 distinct metabolites in the longissimus muscle of Xinjiang Brown Beef cattle between the GN and YN groups. The use of orthogonal partial least squares discriminant analysis (OPLS-DA) showed a distinct and significant unsupervised separation between these two groups (Figure 6A). An analysis of the statistical data concerning differential metabolites revealed that the YN group had 81 metabolites that were up-regulated and 89 that were down-regulated when compared to the GN group (see Figure 6B). Systematic clustering and heatmap analysis were performed for the 334 major differential metabolites identified through statistical testing (Figure 6C). Metabolic pathway enrichment analysis, based on the KEGG database, identified twenty significant pathways (p < 0.05), including two significantly enriched pathways associated with lipid metabolism: “Linoleic acid metabolism” and “Biosynthesis of unsaturated fatty acids” (Figure 6D). Within these pathways, 14 differential metabolites were identified, including 13-L-Hydroperoxylinoleic acid, 13S-hydroxyoctadecadienoic acid, 9-OxoODE, Alpha-dimorphecolic acid, 9,10-DHOME, 12,13-DHOME, palmitic acid, oleic acid, stearic acid, arachidic acid, alpha-linolenic acid, erucic acid, docosapentaenoic acid (22n-3), and adrenic acid (Table 5).

2.3.2. Castration-Mediated Microbial–Metabolite–Host Phenotype Association Network

To elucidate the systemic regulation of castration on rumen ecology and host physiology, this study integrated core microorganisms, key metabolites, and host phenotypes (backfat thickness BFT, intramuscular fat IMF, total body weight TG) for correlation analysis, constructing a multi-omics regulatory network (Figure 7). Correlation analysis revealed distinct co-variation patterns between castration-regulated core microbes and metabolites: Genera such as Anaeroplasma, Blautia, and Eubacterium uniforme showed significant positive correlations (r > 0.5, p < 0.05) with hydroxy fatty acids like 12,13-DHOME and 13S-hydroxyoctadecadienoic acid. Conversely, Sharpea and probable_genus_10 showed significant negative correlations (r < −0.4, p < 0.05) with saturated fatty acids like palmitic acid and stearic acid.
Intramuscular fat (IMF) deposition: The microbial–metabolite axis formed by Eubacterium uniforme, Prevotellaceae_UCG_001, and hydroxy fatty acids showed a significant positive correlation with IMF (p < 0.05); Docosapentaenoic acid (22n-3) exhibited a significant negative correlation with IMF (p < 0.05). The axis comprising Anaeroplasma, Blautia, oleic acid, and adrenic acid showed a significant positive correlation with BFT (p < 0.05), while palmitic acid and stearic acid exhibited a significant negative correlation with BFT (p < 0.05). Body weight (BW) gain: BW showed a positive correlation with hydroxy fatty acids and a negative correlation with saturated fatty acids, though the association strength was weaker than that observed for BFT and IMF.

2.4. Independent Regulatory Effects of Castration Status on the Core Rumen Microbiota After Controlling for Confounding Factors

2.4.1. Verification Results of Regulatory Effects of Core Microorganisms

After controlling for confounding factors, the independent regulatory effect of castration status on rumen core microbiota was examined to clarify its distinct influence on rumen microbial communities. Multivariate analysis (Table 6) revealed no significant combined regulatory effect of castration status on the overall structure of rumen microbiota (p = 0.437), suggesting species-specific regulation by castration. Univariate effect analysis further revealed that, after controlling for all covariates, castration status significantly and independently regulated the abundance of four core bacterial genera (Table 1): Eubacterium uniforme (p = 0.018, partial η2 = 0.288); Prevotellaceae_UCG_001 (p = 0.013, partial η2 = 0.312); Paucibacter (p = 0.026, partial η2 = 0.260); and Psychromonas (p = 0.042, biased η2 = 0.221). Except for Psychromonas, the abundance variation in the other three core genera showed no significant association with body condition indicators such as IMF and body weight (all p > 0.05), confirming castration as the sole core factor driving these microbial changes. Psychromonas was also significantly influenced by body weight (p = 0.025, biased η2 = 0.261). Model fit analysis showed R2 values ranging from 0.440 to 0.753 for the aforementioned microbial communities, indicating that the models effectively explained microbial abundance variation with high reliability. This study also found that the abundance of three bacterial genera (e.g., Anaeroplasma and Blautia) was significantly regulated by IMF (p < 0.05) but showed no direct association with castration status (p > 0.05).

2.4.2. Verification Results of the Regulatory Effects of Core Fatty Acid Metabolites

Multivariate overall regulatory effects revealed that, unlike core microbiota, castration status exerted a significant overall regulatory effect on 14 core fatty acid metabolites (p = 0.021), with an extremely strong effect size (partial η2 = 0.971). The overall regulatory effects of body weight, backfat thickness, and IMF were not significant (p > 0.05 for all). However, the effect size for body weight reached an extremely strong level (biased η2 = 0.928), suggesting it may exert specific regulation on certain metabolites (Table 7).
Univariate independent regulation analysis revealed that the model exhibited extremely high fit for most fatty acid metabolites (adjusted R2 up to 0.918), with distinct regulatory effects for each factor (Table 5): Castration status exerted significant regulatory effects (p < 0.05) on seven core fatty acid metabolites, including docosapentaenoic acid (22n-3), 9,10-DHOME, and alpha-linolenic acid. Among these, the effect on docosapentaenoic acid (22n-3) was strong (partial η2 = 0.588), while the others showed moderate effects. Body weight and backfat thickness exerted significant strong effects only on 9-OxoODE (p = 0.003, partial η2 = 0.408) (p < 0.001, partial η2 = 0.544). No significant effects were observed for any intramuscular fat (IMF) metabolites.

3. Discussion

The findings showed that the YN group exhibited significantly higher body weight, carcass weight, intramuscular fat (IMF), and backfat thickness in comparison to the GN group. By comparison, the GN group demonstrated markedly higher slaughter rate, muscle shear force, and muscle protein content, along with significantly higher muscle water content than the YN group. IMF, often known as marbling, denotes the white fat deposited within skeletal muscle tissue. The ratio of IMF to overall fat content is affected by several factors, such as the species, age, and nutritional circumstances [6,7]. Intramuscular fat, often known as marbling, denotes the white fat that accumulates within skeletal muscle tissue. The ratio of IMF to overall fat content is affected by several factors, such as the species, age, and nutritional circumstances [8]. Intramuscular adipocytes primarily originate from fibroblasts situated in the connective tissues both surrounding and embedded within skeletal muscle [9]. The deposition of intramuscular adipose tissue, commonly referred to as marbling, in the longissimus thoracis et lumborum (LTL) is a critical determinant of beef quality, palatability, and market value [10]. Texture, juiciness, flavor, and marbling are all enhanced by higher levels of intramuscular fat. As adipose tissue is denser than muscle tissue, an increase in intramuscular fat not only imparts a more delicate taste to the meat but also improves its ability to retain moisture [11]. Findings from this research indicated that the muscle quality in steers was better than that found in brown beef containing low levels of intramuscular fat (IMF). Compared to other adipose tissues, intramuscular fat develops at a later stage. As the growth and development of muscle tissue slow down, adipose tissue development accelerates, leading to the gradual deposition of intramuscular fat. Intramuscular fat deposition involves the uptake of lipids by muscle tissue, which are broken down by lipoprotein lipase. This process is governed by the balance between lipid metabolism and storage. Both muscle development and intramuscular fat deposition are regulated by numerous factors. With the increasing focus on gut microbiota, a growing body of research has demonstrated that gut microbes also play a significant role in regulating muscle development, intramuscular fat deposition, and skeletal muscle metabolism. This study confirmed that castration is the core driving factor regulating the physiological phenotypes and rumen microbial community of Xinjiang Brown cattle, which can alter indicators such as intramuscular fat content and backfat thickness, thereby affecting the abundance of core bacterial genera, including Anaeroplasma, and ultimately achieving directional optimization of beef meat quality traits. Consequently, intestinal microbiota may play a pivotal role in determining beef quality, while rumen microbiota is closely associated with fat deposition [12].
Herein, 16S microbial diversity analysis was employed to investigate the species composition of rumen microorganisms, followed by an analysis of their functional and metabolic pathways. Marked differences were identified in the α- and β-diversity metrics of rumen microorganisms between the two groups of Xinjiang Brown Beef cattle. Notably, the Shannon diversity index revealed a marked divergence between the groups, which may be attributed to variations in group composition and sample size. Previous investigations have demonstrated that the abundance of Bacteroidetes and Firmicutes is closely correlated with fat deposition [13]. The present study found that the relative abundance of Firmicutes was notably elevated in steers compared with intact bulls. Previous research has demonstrated that the gut microbiota of obese rats induced by a high-fat diet is characterized by elevated levels of Firmicutes and reduced levels of Bacteroidetes [14]. Higher abundances of Bacteroidetes are strongly associated with elevated yields of short-chain fatty acids (SCFAs). SCFAs perform essential functions in providing cellular energy substrates, sustaining the structural integrity of the intestinal epithelium, and regulating immune responses [15]. Compared with the GN group, the abundances of Eubacterium uniforme, Prevotellaceae_UCG_001, unclassified_p_251_o5, UCG_007, Oribacterium, Paucibacter, and Anaeroplasma all showed significant differences following castration. Conversely, the steer cohort showed markedly higher abundances of Psychromonas, Sharpea, and probable_genus_10 compared with the bull cohort. It is worth noting that Prevotella, a genus abundant in the rumen of cattle, is identified as a promising biomarker for discriminating high feed efficiency during the entire production and growth period of beef cattle [16]. A higher abundance of Prevotella in the gut microbiome is associated with disruptions in carbohydrate metabolism, which are often observed in the context of obesity [17], and with fat accumulation. A comparison of the intestinal microbiota and differentially expressed genes in the muscle of Angus and Chinese Simmental cattle revealed that the relative abundance of Prevotella, a bacterium associated with obesity, was significantly higher in Simmental cattle [18]. It was observed that the relative abundances of Roseburia, Prevotella, and Coprococcus showed a significant positive correlation with intramuscular fat (IMF), a key beef quality trait. Additionally, studies have indicated that a relatively high abundance of Ruminococcaceae_NK4A214_group, Bacteroidetes genus, Christensenellaceae_R-7_group, and Ruminiclostridium may be associated with increased intramuscular fat (IMF) content [2]. Christensenellaceae_R-7 plays a crucial role in maintaining the structural integrity, functional stability, and immune regulation of the animal gastrointestinal tract [19]. The Rikenellaceae_RC9_gut_group, a member of the Rikenellaceae family, primarily functions by fermenting unabsorbed polysaccharides in the host intestine. This process generates short-chain fatty acids (SCFAs), including acetic acid, propionic acid, and butyric acid [20]. It has been verified that the Rikenellaceae_RC9 gut group performs an important function in protein fermentation processes, particularly in the context of increased dietary protein intake [21]. The rumen bacterium Succinivibrionaceae_ruminis is capable of converting succinic acid into propionic acid, utilizing this as its sole metabolic mechanism [22]. Our study revealed that Succinivibrionaceae_ruminis exhibited a positive correlation with intramuscular fat (IMF) content, although the specific mechanisms underlying this relationship require further investigation. Additionally, Ruminococcus possesses the ability to degrade cellulose and hemicellulose. Research has demonstrated that the Ruminococcus family is enriched with genes encoding cellulases, alpha-glucosidase, alpha-galactosidase, and beta-galactosidase, enabling it to ferment cellulose and hemicellulose into volatile fatty acids (VFAs) for absorption and utilization by the host [23]. A mouse experiment demonstrated that a high-fat diet can induce obesity in mice while simultaneously reducing the relative abundance of Ruminococcaceae in the gut. This suggests that the relative abundance of Ruminococcaceae may play a role in influencing fat deposition in mice. However, the precise regulatory mechanisms underlying this relationship remain unclear [24].
In the steers (YN) group, the fatty acid metabolic pathway was significantly enriched. Studies have demonstrated that rumen fatty acid metabolism is a critical factor influencing changes in muscle fatty acid content in ruminants [25]. In the steer cohort, metabolic pathways including D-glutamine and D-glutamate metabolism, valine–leucine–isoleucine degradation, and lysine degradation were markedly enriched. Glutamine, glutamate, and valine are glycogenic amino acids metabolized to produce cycle intermediates such as pyruvate and tricarboxylic acid intermediates (alpha-ketoglutarate or succinyl-CoA), ultimately contributing to glucose synthesis. Leucine and lysine are ketogenic amino acids that are metabolized to produce acetyl-CoA, which is utilized for carcass conversion and cannot be converted into glucose. In contrast, isoleucine is both a glycogenic and ketogenic amino acid that is metabolized to generate propionyl-CoA and acetyl-CoA, which can be converted into both carcass and glucose [5]. Enhanced amino acid metabolism serves to provide energy for the body and supply synthetic precursors for fatty acids. Valine, isoleucine, and leucine, the most abundant branched-chain amino acids (BCAAs), are essential amino acids synthesized by the gastrointestinal microbiota [26]. Among these, two fatty acid metabolic pathways were significantly enriched: linoleic acid metabolism and biosynthesis of unsaturated fatty acids. The differentially enriched metabolites in these pathways included 13-L-Hydroperoxylinoleic acid, 13S-hydroxyoctadecadienoic acid, 9-OxoODE, alpha-dimorphecolic acid, 9,10-DHOME, 12,13-DHOME, palmitic acid, oleic acid, stearic acid, arachidic acid, alpha-linolenic acid, and erucic acid.
The deposition of intramuscular fat (IMF) is determined by the balance between the uptake, synthesis, and degradation of triglycerides (TGs). Among these processes, TG synthesis plays a pivotal role in IMF deposition. Palmitic acid, which constitutes approximately 27% of total free fatty acids (FFAs) in the human body, can be obtained through dietary intake or synthesized de novo within the body. However, palmitic acid has been reported to induce inflammation and disrupt glucose metabolism [27,28]. Recent clinical studies indicate that even a single dose of palmitic acid can trigger insulin resistance, alter lipid storage, and modify gene expression in the liver. The effects of palmitic oil and its primary component, palmitic acid, have also been investigated in other organs and tissues, including the central nervous system. For instance, a recent study analyzed the impact of lateral ventricle (icv) palmitic acid injection on hypothalamic leptin signaling, inflammatory marker secretion, and hepatic energy metabolism in male C57BL/6J mice [29]. Elevated doses of palmitic acid have been found to elicit pro-inflammatory reactions and leptin insensitivity, which are analogous to the outcomes induced by a high-fat diet. However, the precise role of palmitic acid in the hypothalamus in response to a high-fat diet remains incompletely understood. Another critical aspect is the relationship between dietary intake during early life and the development of obesity in adulthood. Variations in lipid levels ingested during pregnancy and breastfeeding can influence the nutritional environment of the fetus, which is associated with an increased risk of obesity and/or obesity-related diseases later in life [30]. Numerous studies utilizing animal models have demonstrated that maternal consumption of a standard lipid diet containing palmitic acid-derived saturated fatty acids (SFAs) and/or partially hydrogenated fats (PHFs) during lactation significantly contributes to adipose tissue accumulation in offspring. Furthermore, scientific evidence indicates that maternal intake of palmitic oil and interesterified fats (IFs), which are commonly found in processed food products, increases offspring’s susceptibility to developing obesity in their adult life [31]. The observed reduction in the C18:2 to C20:4 ratio in porcine adipose tissue and muscle, concomitant with fat accumulation, can be attributed to the relatively low incorporation of dietary fatty acids into adipocytes. Notably, the linoleic acid content in adipose tissue serves as a reliable biomarker for obesity assessment. Furthermore, the relative proportion of linoleic acid in muscle tissue demonstrates significant variation, ranging from 5% to 20% of total fatty acids, depending on genetic factors (breed), dietary composition, and specific muscle type [32]. 13(S)-Hydroperoxyoctadecadienoic acid (13(S)-HpODE), a bioactive lipid mediator, functions as a crucial signaling molecule in the regulation of lipid metabolism and exerts significant modulatory effects on the linoleic acid metabolic pathway [33]. Emerging evidence from scientific investigations has demonstrated that dietary stearic acid exerts multiple beneficial effects, including a reduction in visceral adipose tissue mass, attenuation of blood glucose levels, and modulation of leptin concentrations. Furthermore, these studies have elucidated the specific pro-apoptotic mechanism of stearic acid, which appears to be mediated through the upregulation of pro-apoptotic factors (e.g., BAX) and concomitant downregulation of anti-apoptotic proteins (e.g., cIAP2) in preadipocytes. Notably, this apoptotic effect exhibits cellular specificity, as mature adipocytes remain unresponsive to stearic acid-mediated apoptosis regulation [34]. These research findings may potentially identify novel therapeutic targets for selective visceral adipose tissue (VAT) reduction and underscore the necessity for further investigation into the therapeutic potential of dietary stearic acid in managing cardiovascular diseases (CVDs), diabetes, metabolic syndrome, and certain cancer types. Current evidence suggests that stearic acid-rich lipids exhibit delayed gastrointestinal digestion and absorption kinetics, primarily attributed to their physical properties: the higher melting point range of these fats results in increased solid fat content at physiological temperatures. Importantly, comparative studies have demonstrated that lipid formulations enriched with stearic acid significantly attenuate postprandial lipidemia when compared to palmitic acid-rich formulations [35]. The complex interplay between gut microbiota composition and host genetic factors in these two cattle breeds will be systematically investigated and experimentally validated in our subsequent research endeavors.
This study systematically revealed the regulatory patterns of core indicators on rumen microbiota and fatty acid metabolism through multivariate validation, clarifying dual pathways of “direct castration regulation” and “indirect covariate mediation.” The research confirmed that “castration → covariate evolution → microbial/metabolic response” constitutes the core chain mechanism. Specifically, intramuscular fat (IMF), body weight, and backfat thickness are not independent drivers but rather indirect effects resulting from castration-induced physiological state remodeling. As the upstream core driver, castration directly regulates four core bacterial genera and seven fatty acid metabolites while simultaneously reducing androgen levels by disrupting the hypothalamic–pituitary–gonadal axis [36]. It induces regular reconfiguration of downstream covariates (e.g., IMF deposition, backfat thickening) [37,38]. Castration-driven covariates indirectly drive alterations in microbial abundance and metabolic profiles by modifying rumen substrate availability or regulating lipid oxidation pathways (e.g., specific regulation of 9-OxoODE by body weight and backfat thickness). This discovery clarifies the “mediator” role of covariates, fills gaps in understanding growth trait association mechanisms, and strongly supports the academic perspective that “host physiological state remodeling drives metabolic phenotypes.”
Limitations of this study: Sample size imbalance may affect the generalizability of results, with the GN group (n = 15) having a higher sample size than the YN group (n = 7). This discrepancy stems from postoperative stress responses in some cattle following castration procedures. This study did not include feeding rate measurements, which represents a limitation. Future research should incorporate this data to further validate the conclusions. The combined effect of castration and covariates on microbiota/metabolites was not explored. Functional validation experiments (e.g., androgen supplementation, covariate intervention) were lacking to directly substantiate the causal pathway “castration → covariates → microbiota/metabolites.” The synergistic or antagonistic effects between direct castration regulation and indirect covariate regulation pathways remain unclear. Future research will focus on expanding sample sizes to validate core conclusions, conducting multifactorial interaction analyses, and refining the molecular mechanisms of castration’s dual-pathway regulation of meat quality (“direct regulation + covariate-mediated indirect regulation”) through experiments involving microbial colonization, metabolite intervention, and targeted covariate modulation.

4. Materials and Methods

4.1. Animal Feeding and Feeding Level

All Xinjiang Brown cattle used in this trial were selected from the same core breeding herd. They were healthy bulls of the same breed, batch, and age (approximately 15 months old), with an average initial body weight of 350 kg and uniform body condition. Owing to limitations in the availability of experimental animals and production constraints, the cattle were randomly allocated to either the non-castrated group (GN group, n = 15) or the castrated group (YN group, n = 7). The grouping strictly followed randomization principles to eliminate systematic biases in genetic background, initial body condition, and energy metabolism potential between groups, thus laying a solid foundation for reliable experimental outcomes. Castration was performed at approximately 15 months of age and was set as the sole experimental variable, implemented via surgical procedures. Postoperative care was strictly conducted in accordance with animal welfare standards to ensure proper recovery of the cattle. The experiment was conducted from 15 to 30 months of age, during which all animals were housed in the same standardized barn under identical environmental conditions and fed a uniform total mixed ration (TMR) ad libitum twice daily (Table 8). All animals achieved full recovery, with no postoperative adverse reactions prior to the experiment. Throughout the trial, no differences were made in diet composition, feeding frequency, or management protocols between the two groups, guaranteeing homogeneity and consistency in energy intake from the perspective of husbandry management. Due to experimental constraints, direct determination of energy metabolism-related indicators was not performed in either group. In subsequent statistical analyses, terminal body weight, backfat thickness, and intramuscular fat (IMF) content were used as surrogate phenotypic indicators for energy balance to correct for potential interference from energy metabolism differences in the experimental results.

4.2. Sample Collection

The bulls were subjected to a 24 h fasting period, with access to water permitted during the final 12 h prior to slaughter. Following the fasting period, the live weight of each bull was recorded. After slaughter, the left and right carcasses were individually weighed, and rumen contents were collected, transferred into sterile freezer tubes, and immediately preserved in liquid nitrogen for subsequent analysis. All experimental bulls were processed sequentially on the same day using an automated slaughter line in the abattoir. Post-slaughter, carcass weight was measured, and the longissimus thoracis et lumborum (LTL) was excised to evaluate shear force and other meat quality parameters.

4.3. Measurement of Meat Quality

Muscle intramuscular fat content, eye muscle area, and backfat thickness were measured using an Esaote MyLabTouch ultrasound detector (probe length 18 cm, frequency 3.5 MHz; Esaote S.p.A., Genoa, Italy). Based on the national standard “Determination Methods for Moisture, Protein, and Fat Content in Livestock and Poultry Meat by Near-Infrared Spectroscopy” (GB/T 41366-2022) [39], the SUPNIL-1520 near-infrared analyzer (Hangzhou Supnil Technology Co., Ltd., Hangzhou, China) was used to determine muscle moisture, protein, and fat content. The dressing percentage, a carcass performance indicator, was calculated using the formula: [Dressing percentage (%) = (Carcass weight/Pre-slaughter weight) × 100%]. Meat quality parameter measurements included cooking loss, shear force, pH value, color difference, and water-holding capacity, with specific procedures as follows: Place meat samples collected after slaughter in a refrigerated environment at 0–4 °C for aging for 24 h. Surface fat and fascia were trimmed from the meat samples. A 3 cm × 3 cm × 6 cm sample was cut, weighed, placed in a specialized cooking bag, and heated in an 80 °C water bath until the core temperature reached 70 °C. After cooling to room temperature, the sample was reweighed. Cooking loss (%) was calculated using the formula: [Cooking loss (%) = (Pre-cooking meat weight − Post-cooking meat weight)/Pre-cooking meat weight × 100%]. Following NY/T 1180—2006 [40] “Determination of Meat Tenderness—Shear Force Measurement,” blot dry the surface moisture of the cooked meat sample. Using a 1.27 cm diameter sampler, extract ≥3 cylindrical meat samples parallel to the muscle fibers. Take the average of three valid measurements as the shear force value. Twenty-four hours post-slaughter, measure pH at six distinct locations using a Testo-205 pH/temperature meter and calculate the average. Cut fresh meat perpendicular to muscle fibers, aerate for 45 min, then measure L* (luminance), a* (redness), and b* (yellowness) values using the CHROMA METER CR-410. Take the average of three measurements. Following NY/T 1333—2007 [41] “Determination of Meat Quality in Livestock and Poultry,” take a 1 cm thick, approximately 5 cm2 meat sample weighing W1 along the direction perpendicular to the muscle fibers. Wrap in gauze with 16 layers of neutral filter paper on each side. Apply 350 N pressure at 15–20 °C for 5 min. Remove and weigh (W2). Calculate water loss rate using the formula: [Water loss rate (%) = (W1 − W2)/W1 × 100%].

4.4. Diversity of Rumen Microbiota

After slaughter, rumen fluid was collected and filtered through four layers of medical gauze, and the filtrate was stored at −80 °C for subsequent DNA extraction. Total DNA was extracted from the samples, and specific primers with barcodes were synthesized based on the full-length primer sequences. The DNA was amplified via PCR, and the resulting products were purified, quantified, and homogenized to construct a sequencing library (SMRT Bell). The library was initially inspected for quality, and qualified libraries were sequenced using the PacBio Sequel II platform.
From the raw sequencing data, Circular Consensus Sequences (CCSs) were extracted, and barcodes were identified. Sequences of inadequate length were filtered out, and chimeric sequences were eliminated to obtain high-quality valid CCS reads. The valid CCSs were subjected to clustering and denoising, with Features (a unified designation for OTUs/ASVs) subsequently identified. Taxonomic classification of the Features was performed based on sequence composition. Using the Features analysis results, samples were classified at various taxonomic levels, and community structure diagrams, species clustering heatmaps, phylogenetic trees, and dendrograms at the genus, family, order, and species levels were generated.
Alpha diversity analysis was conducted to assess species diversity within individual samples, including statistical analysis of the Ace, Chao1, Shannon, and Simpson indices. Beta diversity analysis was employed to compare differences in species diversity (community composition and structure) among different samples. Hierarchical clustering (UPGMA) trees, NMDS analysis, sample clustering heatmaps, PCA, and PCoA plots (with grouping information) were generated based on distance matrices. Additionally, box plots were constructed to visualize multiple distance metrics.
A correlation network was constructed based on species composition and distribution across individual samples, allowing for network analysis, correlation heatmap generation, RDA/CCA analysis, and regression analysis for ranking environmental factors. Functional prediction analysis was performed using 16S rRNA or ITS gene sequencing results to predict gene functions or phenotypes and calculate the abundance of functional genes or phenotypes.

4.5. Muscle Non-Targeted Metabolomics Analysis

A total of 200 mg of muscle tissue samples from each individual were sent to Suzhou PANOMIX Biomedical Tech Co., Ltd. (Suzhou, China) for non-targeted metabolomic analysis. A precisely weighed sample was placed into a 2 mL centrifuge tube, and 1000 μL of tissue extraction solvent (75% methanol/chloroform, 9:1 v/v, and 25% H2O) was added, followed by the addition of three steel balls. The sample was homogenized using a tissue grinder at 50 Hz for 60 s, and the process was repeated twice. The homogenized sample was subjected to ultrasonication at room temperature for 30 min, followed by an additional 30 min in an ice bath. The mixture was then centrifuged at 12,000 rpm and 4 °C for 10 min, and the supernatant was collected, transferred to a new 2 mL centrifuge tube, and concentrated to dryness.
The homogenized sample was subjected to ultrasonication at room temperature for 30 min, followed by an additional 30 min in an ice bath. The mixture was then centrifuged at 12,000 rpm and 4 °C for 10 min, and the supernatant was collected, transferred to a new 2 mL centrifuge tube, and concentrated to dryness. The reconstituted solution was filtered through a 0.22 μm membrane and transferred to a detection vial for LC-MS analysis. Liquid chromatography was performed using a Vanquish UHPLC system (Thermo Fisher Scientific, Waltham, MA, USA) equipped with an ACQUITY UPLC HSS T3 column (150 × 2.1 mm, 1.8 μm; Waters, Milford, MA, USA). Mass spectrometric detection was conducted using an Orbitrap Exploris 120 mass spectrometer (Thermo Fisher Scientific) with an electrospray ionization (ESI) ion source. Multivariate data analysis and modeling were performed using the ropls package (version 1.41.0) in R. Functional pathway enrichment and topological analysis of the identified differential metabolites were conducted using MetaboAnalyst (version 6.0).

4.6. Statistic Analysis

All statistical analyses were performed using SPSS 26.0 software. Data for differential results are expressed as mean ± standard error. Significant differences are indicated by * for p ≤ 0.05 and ** for p ≤ 0.01. Differences in rumen microbiota between the GN and YN groups identified through metagenomic analysis were associated with variations in lipid metabolism (MQT-LM) and metabolite-related meat traits, respectively. Spearman correlation analysis was employed to evaluate relationships among MQT-LM, metabolites, and phenotypes. Visualization and correlation analysis were performed using the cnsknowall online platform. Spearman correlation coefficients were calculated, and observed correlations were assessed for strength and statistical significance through significance testing.

5. Conclusions

This study confirms that castration treatment reshapes the rumen microbiota of Xinjiang Brown cattle by significantly altering the abundance of core bacterial genera such as Eubacterium uniforme, Prevotellaceae_UCG_001, and Anaeroplasma, and regulate key muscle lipid metabolism products (such as hydroxy fatty acids and saturated fatty acids), effectively increasing body weight, carcass weight, and intramuscular fat content while improving core meat quality indicators like tenderness and water-holding capacity. Although castration reduces dressing percentage, it significantly enhances overall beef commercial value. This study clarifies the key pathway where “core microorganism–lipid metabolism” mediates castration-induced meat quality optimization. In summary, castration technology can be directly applied to high-quality Xinjiang Brown cattle breeding. Targeting core microorganisms and lipid metabolism-related pathways provides practical support for precisely regulating meat quality and enhancing breeding efficiency.

Author Contributions

M.L.: data organization, formal analysis, investigation, methodology, and writing—original manuscript. N.S.: formal analysis. Z.M.: formal analysis and investigation. W.C.: investigation and data retrieval. Y.Z.: investigation. W.L.: conceptualization, investigation, methodology, review, and editing. Methodology, writing, commenting, and editing. X.Y.: conceptualization, funding acquisition, project management, resources, supervision, and writing—review and editing. All authors have read and agreed to the published version of the manuscript.

Funding

This study has obtained Supported by the Major Science and Technology Project of Xinjiang Uyghur Autonomous Region, China (Grant No. 2022A02001-1), Tianshan Talent Program: (No. 2023TSYCLJ0017), the Beef Cattle Industry Technology System of Xinjiang Uyghur Autonomous Region, China (Grant No. XJARS-10-04).

Institutional Review Board Statement

All procedures in this study were approved by the Experimental Animal Welfare and Ethics Committee of the Xinjiang Academy of Animal and Plant Sciences on 5 January 2023 (License No.: 2024001).

Informed Consent Statement

Informed consent was obtained from all subjects involved in the study.

Data Availability Statement

The data that support the findings of this study are available from the corresponding author upon reasonable request.

Acknowledgments

We appreciate the support of Tuohulasu Animal Husbandry Co., Ltd. (China).

Conflicts of Interest

The authors declare no conflicts of interest.

References

  1. Fang, S.; Xiong, X.; Su, Y.; Huang, L.; Chen, C. 16S rRNA Gene-Based Association Study Identified Microbial Taxa Associated with Pork Intramuscular Fat Content in Feces and Cecum Lumen. BMC Microbiol. 2017, 17, 162. [Google Scholar] [CrossRef] [PubMed]
  2. Lei, L.; Wang, Z.; Li, J.; Yang, H.; Yin, Y.; Tan, B.; Chen, J. Comparative Microbial Profiles of Colonic Digesta between Ningxiang Pig and Large White Pig. Anim. Open Access J. 2021, 11, 1862. [Google Scholar] [CrossRef]
  3. Tang, S.; Xin, Y.; Ma, Y.; Xu, X.; Zhao, S.; Cao, J. Screening of Microbes Associated with Swine Growth and Fat Deposition Traits Across the Intestinal Tract. Front. Microbiol. 2020, 11, 586776. [Google Scholar] [CrossRef]
  4. Chen, C.; Fang, S.; Wei, H.; He, M.; Fu, H.; Xiong, X.; Zhou, Y.; Wu, J.; Gao, J.; Yang, H.; et al. Prevotella copri Increases Fat Accumulation in Pigs Fed with Formula Diets. Microbiome 2021, 9, 175. [Google Scholar] [CrossRef]
  5. Wu, C.; Lyu, W.; Hong, Q.; Zhang, X.; Yang, H.; Xiao, Y. Gut Microbiota Influence Lipid Metabolism of Skeletal Muscle in Pigs. Front. Nutr. 2021, 8, 675445. [Google Scholar] [CrossRef]
  6. Bong, J.J.; Jeong, J.Y.; Rajasekar, P.; Cho, Y.M.; Kwon, E.G.; Kim, H.C.; Paek, B.H.; Baik, M. Differential Expression of Genes Associated with Lipid Metabolism in Longissimus Dorsi of Korean Bulls and Steers. Meat Sci. 2012, 91, 284–293. [Google Scholar] [CrossRef]
  7. Gotoh, T.; Joo, S.-T. Characteristics and Health Benefit of Highly Marbled Wagyu and Hanwoo Beef. Korean J. Food Sci. Anim. Resour. 2016, 36, 709–718. [Google Scholar] [CrossRef] [PubMed][Green Version]
  8. Tan, Z.; Jiang, H. Molecular and Cellular Mechanisms of Intramuscular Fat Development and Growth in Cattle. Int. J. Mol. Sci. 2024, 25, 2520. [Google Scholar] [CrossRef]
  9. Lowe, B.K.; McKeith, R.O.; Segers, J.R.; Safko, J.A.; Froetschel, M.A.; Stewart, R.L.; Stelzleni, A.M.; Streeter, M.N.; Hodgen, J.M.; Pringle, T.D. The Effects of Zilpaterol Hydrochloride Supplementation on Market Dairy Cow Performance, Carcass Characteristics, and Cutability. Prof. Anim. Sci. 2012, 28, 150–157. [Google Scholar] [CrossRef]
  10. Polkinghorne, R.J.; Thompson, J.M. Meat Standards and Grading: A World View. Meat Sci. 2010, 86, 227–235. [Google Scholar] [CrossRef]
  11. McEvers, T.J.; Hutcheson, J.P.; Lawrence, T.E. Quantification of Saleable Meat Yield Using Objective Measurements Captured by Video Image Analysis Technology. J. Anim. Sci. 2012, 90, 3294–3300. [Google Scholar] [CrossRef] [PubMed]
  12. Zhang, Y.K.; Zhang, X.X.; Li, F.D.; Li, C.; Li, G.Z.; Zhang, D.Y.; Song, Q.Z.; Li, X.L.; Zhao, Y.; Wang, W.M. Characterization of the Rumen Microbiota and Its Relationship with Residual Feed Intake in Sheep. Animal 2021, 15, 100161. [Google Scholar] [CrossRef] [PubMed]
  13. Magne, F.; Gotteland, M.; Gauthier, L.; Zazueta, A.; Pesoa, S.; Navarrete, P.; Balamurugan, R. The Firmicutes/Bacteroidetes Ratio: A Relevant Marker of Gut Dysbiosis in Obese Patients? Nutrients 2020, 12, 1474. [Google Scholar] [CrossRef]
  14. An, Y.; Li, Y.; Wang, X.; Chen, Z.; Xu, H.; Wu, L.; Li, S.; Wang, C.; Luan, W.; Wang, X.; et al. Cordycepin Reduces Weight Through Regulating Gut Microbiota in High-Fat Diet-Induced Obese Rats. Lipids Health Dis. 2018, 17, 276. [Google Scholar] [CrossRef]
  15. Greenhalgh, K.; Meyer, K.M.; Aagaard, K.M.; Wilmes, P. The Human Gut Microbiome in Health: Establishment and Resilience of Microbiota over a Lifetime. Environ. Microbiol. 2016, 18, 2103–2116. [Google Scholar] [CrossRef]
  16. Brooke, C.G.; Najafi, N.; Dykier, K.C.; Hess, M. Prevotella copri, a Potential Indicator for High Feed Efficiency in Western Steers. Anim. Sci. J. 2019, 90, 696–701. [Google Scholar] [CrossRef] [PubMed]
  17. Duan, M.; Wang, Y.; Zhang, Q.; Zou, R.; Guo, M.; Zheng, H. Characteristics of Gut Microbiota in People with Obesity. PLoS ONE 2021, 16, e0255446. [Google Scholar] [CrossRef]
  18. Zheng, Y.; Chen, J.; Wang, X.; Han, L.; Yang, Y.; Wang, Q.; Yu, Q. Metagenomic and Transcriptomic Analyses Reveal the Differences and Associations Between the Gut Microbiome and Muscular Genes in Angus and Chinese Simmental Cattle. Front. Microbiol. 2022, 13, 815915. [Google Scholar] [CrossRef]
  19. He, J.; Hai, L.; Orgoldol, K.; Yi, L.; Ming, L.; Guo, F.; Li, G.; Ji, R. High-Throughput Sequencing Reveals the Gut Microbiome of the Bactrian Camel in Different Ages. Curr. Microbiol. 2019, 76, 810–817. [Google Scholar] [CrossRef]
  20. Su, X.-L.; Tian, Q.; Zhang, J.; Yuan, X.-Z.; Shi, X.-S.; Guo, R.-B.; Qiu, Y.-L. Acetobacteroides hydrogenigenes gen. nov., sp. nov., an Anaerobic Hydrogen-Producing Bacterium in the Family Rikenellaceae Isolated from a Reed Swamp. Int. J. Syst. Evol. Microbiol. 2014, 64, 2986–2991. [Google Scholar] [CrossRef]
  21. Yang, C.; Tsedan, G.; Liu, Y.; Hou, F. Shrub Coverage Alters the Rumen Bacterial Community of Yaks (Bos grunniens) Grazing in Alpine Meadows. J. Anim. Sci. Technol. 2020, 62, 504–520. [Google Scholar] [CrossRef]
  22. van Gylswyk, N.O. Succiniclasticum ruminis gen. nov., sp. nov., a Ruminal Bacterium Converting Succinate to Propionate as the Sole Energy-Yielding Mechanism. Int. J. Syst. Bacteriol. 1995, 45, 297–300. [Google Scholar] [CrossRef]
  23. Biddle, A.; Stewart, L.; Blanchard, J.; Leschine, S. Untangling the Genetic Basis of Fibrolytic Specialization by Lachnospiraceae and Ruminococcaceae in Diverse Gut Communities. Diversity 2013, 5, 627–640. [Google Scholar] [CrossRef]
  24. Zhao, L.; Zhang, Q.; Ma, W.; Tian, F.; Shen, H.; Zhou, M. A Combination of Quercetin and Resveratrol Reduces Obesity in High-Fat Diet-Fed Rats by Modulation of Gut Microbiota. Food Funct. 2017, 8, 4644–4656. [Google Scholar] [CrossRef]
  25. Brzozowska, A.; Oprzadek, J. Lipid Digestion and Absorption in the Gastrointestinal Tract of Ruminants. Med. Weter. 2013, 69, 662–665. [Google Scholar]
  26. Agus, A.; Clément, K.; Sokol, H. Gut Microbiota-Derived Metabolites as Central Regulators in Metabolic Disorders. BMJ Publ. Group 2021, 70, 1174–1182. [Google Scholar] [CrossRef]
  27. Eguchi, K.; Manabe, I.; Oishi-Tanaka, Y.; Ohsugi, M.; Kono, N.; Ogata, F.; Yagi, N.; Ohto, U.; Kimoto, M.; Miyake, K.; et al. Saturated Fatty Acid and TLR Signaling Link β Cell Dysfunction and Islet Inflammation. Cell Metab. 2012, 15, 518–533. [Google Scholar] [CrossRef]
  28. Salvadó, L.; Palomer, X.; Barroso, E.; Vázquez-Carrera, M. Targeting Endoplasmic Reticulum Stress in Insulin Resistance. Trends Endocrinol. Metab. 2015, 26, 438–448. [Google Scholar] [CrossRef]
  29. Cheng, L.; Yu, Y.; Szabo, A.; Wu, Y.; Wang, H.; Camer, D.; Huang, X.F. Palmitic Acid Induces Central Leptin Resistance and Impairs Hepatic Glucose and Lipid Metabolism in Male Mice. J. Nutr. Biochem. 2015, 26, 541–548. [Google Scholar] [CrossRef] [PubMed]
  30. Thompson, N.M.; Norman, A.M.; Donkin, S.S.; Shankar, R.R.; Vickers, M.H.; Miles, J.L.; Breier, B.H. Prenatal and Postnatal Pathways to Obesity: Different Underlying Mechanisms, Different Metabolic Outcomes. Endocrinology 2007, 148, 2345–2354. [Google Scholar] [CrossRef] [PubMed]
  31. Magri, T.P.; Fernandes, F.S.; Souza, A.S.; Langhi, L.G.; Barboza, T.; Misan, V.; Mucci, D.B.; Santos, R.M.; Nunes, T.F.; Souza, S.A.; et al. Interesterified Fat or Palm Oil as Substitutes for Partially Hydrogenated Fat in Maternal Diet can Predispose Obesity in Adult Male Offspring. Clin. Nutr. 2015, 34, 904–910. [Google Scholar] [CrossRef]
  32. Wood, J.D.; Enser, M.; Fisher, A.V.; Nute, G.R.; Sheard, P.R.; Richardson, R.I.; Hughes, S.I.; Whittington, F.M. Fat Deposition, Fatty Acid Composition and Meat Quality: A Review. Meat Sci. 2008, 78, 343–358. [Google Scholar] [CrossRef] [PubMed]
  33. Li, C.; Xie, Y.; Liao, Y.; Liu, J.; Li, B.; Lu, Y.; Yang, K.; Shan, J.; Wang, L.; An, K.; et al. Interplanting Potato with Grapes Improved Yield and Soil Nutrients by Optimizing the Interactions of Soil Microorganisms and Metabolites. Front. Plant Sci. 2024, 15, 1404589. [Google Scholar] [CrossRef]
  34. Shen, M.-C.; Zhao, X.; Siegal, G.P.; Desmond, R.; Hardy, R.W. Dietary Stearic Acid Leads to a Reduction of Visceral Adipose Tissue in Athymic Nude Mice. PLoS ONE 2014, 9, e104083. [Google Scholar] [CrossRef]
  35. van Rooijen, M.A.; Plat, J.; Zock, P.L.; Blom, W.A.M.; Mensink, R.P. Effects of Two Consecutive Mixed Meals High in Palmitic Acid or Stearic Acid on 8-h Postprandial Lipemia and Glycemia in Healthy-Weight and Overweight Men and Postmenopausal Women: A Randomized Controlled Trial. Eur. J. Nutr. 2021, 60, 3659–3667. [Google Scholar] [CrossRef]
  36. Yang, W.; Tang, K.; Wang, Y.; Zan, L. MiR-27a-5p Increases Steer Fat Deposition Partly by Targeting Calcium-Sensing Receptor (CASR). Sci. Rep. 2018, 8, 3012. [Google Scholar] [CrossRef]
  37. Baik, M.; Nguyen, T.H.; Jeong, J.Y.; Piao, M.Y.; Kang, H.J. Effects of Castration on Expression of Lipid Metabolism Genes in the Liver of Korean Cattle. Asian-Australas. J. Anim. Sci. 2015, 28, 127–134. [Google Scholar] [CrossRef] [PubMed]
  38. Reis, I.A.; Baldassini, W.A.; Ramírez-Zamudio, G.D.; de Farias, I.M.S.C.; Chiaratti, M.R.; Pereira, S., Jr.; Nociti, R.P.; Carvalho, P.H.V.; Curi, R.A.; Pereira, G.L.; et al. Muscle Tissue Transcriptome of F1 Angus-Nellore Bulls and Steers Feedlot Finished: Impacts on Intramuscular Fat Deposition. BMC Genom. 2024, 25, 1178. [Google Scholar] [CrossRef] [PubMed]
  39. GB/T 41366-2022; Beef Cattle-Determination of Genetic Resources. Standardization Administration of China: Beijing, China, 2022.
  40. NY/T 1180-2006; Guidelines for the Conduct of Test for Distinctness, Uniformity and Stability-Poultry. Ministry of Agriculture of the People’s Republic of China: Beijing, China, 2006.
  41. NY/T 1333-2007; Rules for Description and Data Standard of Cattle. Ministry of Agriculture of the People’s Republic of China: Beijing, China, 2007.
Figure 1. A comparison of the alpha diversity indices and beta diversity metrics (ACE, Chao1, Shannon, Simpson) of rumen microbiota among the three groups categorized as GN and YN. (AD) represent ACE, Chao1, Shannon, and Simpson diversity indices, respectively.
Figure 1. A comparison of the alpha diversity indices and beta diversity metrics (ACE, Chao1, Shannon, Simpson) of rumen microbiota among the three groups categorized as GN and YN. (AD) represent ACE, Chao1, Shannon, and Simpson diversity indices, respectively.
Ijms 27 02296 g001
Figure 2. Principal component analysis of rumen bacterial community composition.
Figure 2. Principal component analysis of rumen bacterial community composition.
Ijms 27 02296 g002
Figure 3. Differences in microbial community composition at the rumen phylum level between the male cattle and castrated cattle groups (A); differences in rumen-level microbial community composition between groups (B); analysis of differences in bacterial genera between the two groups (C); differences in bacterial genera between samples within the two groups (D).
Figure 3. Differences in microbial community composition at the rumen phylum level between the male cattle and castrated cattle groups (A); differences in rumen-level microbial community composition between groups (B); analysis of differences in bacterial genera between the two groups (C); differences in bacterial genera between samples within the two groups (D).
Ijms 27 02296 g003
Figure 4. Phylogenetic tree-based sample community distribution and LDA value analysis: (A) sample community distribution map of the phylogenetic tree; (B) LDA value distribution histogram.
Figure 4. Phylogenetic tree-based sample community distribution and LDA value analysis: (A) sample community distribution map of the phylogenetic tree; (B) LDA value distribution histogram.
Ijms 27 02296 g004
Figure 5. Changes in two metabolic pathways and two genetic information processing pathways between the castrated and control group bulls.
Figure 5. Changes in two metabolic pathways and two genetic information processing pathways between the castrated and control group bulls.
Ijms 27 02296 g005
Figure 6. Metabolomic analysis of different fat-depositing muscles in Xinjiang Brown Beef cattle: (A) score plot of orthogonal partial least squares discriminant analysis (OPLS-DA); (B) volcano plot of differentially expressed metabolites (red: up-regulated, blue: down-regulated), The horizontal dashed line indicates the significance threshold of p = 0.05. Metabolites above the line are considered statistically significant (p < 0.05), while those below are not significant (ns); (C) hierarchical clustering heatmap of 334 major differentially expressed metabolites; (D) KEGG metabolic pathway enrichment analysis focusing on lipid metabolism-related pathways.
Figure 6. Metabolomic analysis of different fat-depositing muscles in Xinjiang Brown Beef cattle: (A) score plot of orthogonal partial least squares discriminant analysis (OPLS-DA); (B) volcano plot of differentially expressed metabolites (red: up-regulated, blue: down-regulated), The horizontal dashed line indicates the significance threshold of p = 0.05. Metabolites above the line are considered statistically significant (p < 0.05), while those below are not significant (ns); (C) hierarchical clustering heatmap of 334 major differentially expressed metabolites; (D) KEGG metabolic pathway enrichment analysis focusing on lipid metabolism-related pathways.
Ijms 27 02296 g006
Figure 7. Correlation analysis of differentially abundant metabolites and microorganisms between GN and YN groups with host phenotypes. BW: body weight; BFT: backfat thickness, * p < 0.05, ** p < 0.01, *** p < 0.001 vs. the corresponding control group.
Figure 7. Correlation analysis of differentially abundant metabolites and microorganisms between GN and YN groups with host phenotypes. BW: body weight; BFT: backfat thickness, * p < 0.05, ** p < 0.01, *** p < 0.001 vs. the corresponding control group.
Ijms 27 02296 g007
Table 1. Effects of castration on production performance indicators of Xinjiang Brown Beef cattle.
Table 1. Effects of castration on production performance indicators of Xinjiang Brown Beef cattle.
CharacteristicsGN GroupYN Groupp-Value
Weight (kg)716.067 ± 67.32 Bb924.5 ± 80.04 Aa<0.01
Carcass weight (kg)434.2027 ± 37.99 Bb495.525 ± 49.72 Aa0.006
Dressing percentage (%)59.61 ± 4.58 Aa53.55 ± 1.15 Bb<0.01
Intramuscular fat (%)7.64 ± 3.63 Bb14.45 ± 2.07 Aa0.009
Eye muscle area (cm2)96.47 ± 15.40 ns107.38 ± 9.47 ns0.057
Backfat thickness (mm)1.156 ± 0.788 Bb2.125 ± 0.83 Aa0.002
Note: Data are expressed as mean ± standard deviation. Different uppercase letters (A, B) in the same row indicate extremely significant differences between groups (p < 0.01), and different lowercase letters (a, b) indicate significant differences between groups (p < 0.05); “ns” indicates no significant difference between groups (p > 0.05). Differences between GN group and YN group were analyzed by independent samples t-test.
Table 2. Effects of castration on meat quality indicators of Xinjiang Brown Beef.
Table 2. Effects of castration on meat quality indicators of Xinjiang Brown Beef.
CharacteristicsGN GroupYN Groupp-Value
pH5.47 ± 0.04 Aa5.41 ± 0.04 Bb0.005
WHC0.37 ± 0.02 ns0.38 ± 0.02 ns0.127
CL0.30 ± 0.02 Aa0.25 ± 0.02 Bb<0.01
L*29.50 ± 5.38 Bb36.75 ± 4.43 Aa0.006
a*18.04 ± 3.41 Ab22.08 ± 3.32 Aa0.017
b*5.62 ± 1.23 ns7.30 ± 2.84 ns0.175
Muscle shear force (N)96.19 ± 23.90 Aa48.83 ± 15.82 Bb<0.01
Moisture content (%)96.47 ± 15.40 Bb107.38 ± 9.47 Aa<0.01
Protein (%)1.156 ± 0.78 Ab2.125 ± 0.83 Aa0.012
Note: Data are expressed as mean ± standard deviation. Different uppercase letters (A, B) in the same row indicate extremely significant differences between groups (p < 0.01), and different lowercase letters (a, b) indicate significant differences between groups (p < 0.05); “ns” indicates no significant difference between groups (p > 0.05). Differences between GN group and YN group were analyzed by independent samples t-test; WHC: water-holding capacity; CL: cooking loss; L*: lightness; a*: redness; b*: yellowness.
Table 3. Differences in overall rumen microbiota levels between the bull and castrated cattle groups.
Table 3. Differences in overall rumen microbiota levels between the bull and castrated cattle groups.
Phylum Mean (SE)p-Value
CyanobacteriaGN0.000271 (0.0002408–0.0003012)<0.001 ***
YN0.00115 (9.37 × 10−5–0.0001363)
SpirochaetotaGN0.00833 (0.00651–0.01015)0.0166 *
YN0.00354 (0.003129–0.003951)
SynergistotaGN0.00022 (0.0001963–0.0002457)0.0217 *
YN0.000133 (0.0001066–0.0001594)
DesulfobacterotaGN0.00209 (0.001938–0.002242)0.026 *
YN0.0028 (0.002541–0.003059)
ActinobacteriotaGN0.0017 (0.00124–0.0023)0.0293 *
YN0.000545 (0.0004641–0.0006259)
Note: * p < 0.05, *** p < 0.001 vs. the corresponding control group.
Table 4. Differences in genus level composition of rumen microbiota between the bull and castrated cattle groups.
Table 4. Differences in genus level composition of rumen microbiota between the bull and castrated cattle groups.
Genus Mean (SE)p-Value
Eubacterium uniformeGN0.0000589 (5.096 × 10−5–6.684 × 10−5)<0.001 ***
YN0.00000288 (0–5.76 × 10−6)
Prevotellaceae_UCG_001GN0.0295 (0.02728–0.03172)<0.001 ***
YN0.0156 (0.01431–0.01689)
unclassified_p_251_o5GN0.00401 (0.003406–0.004614)<0.001 ***
YN0.000726 (0.000582–0.00087)
UCG_007GN5.9 × 10−5 (4.62 × 10−5–6.56 × 10−5)<0.001 ***
YN9.3 × 10−6 (4.87 × 10−6–1.373 × 10−5)
BlautiaGN0.00185 (0.001572–0.002128)<0.001 ***
YN0.000578 (0.000475–0.000681)
unclassified_AnaerovoracaceaeGN0.000259 (0.0002257–0.0002923)<0.001 ***
YN9.59 × 10−5 (7.58 × 10−5–1.16 × 10−4)
unclassified_BurkholderialesGN0.000282 (0.0002112–0.0003528)0.001 **
YN3.6 × 10−6 (0–7.2 × 10−6)
OribacteriumGN0.00504 (0.00478–0.0053)0.00118 **
YN0.00333 (0.002967–0.003693)
PsychromonasGN0 (0–0)0.00119 **
YN1.72 × 10−5 (3.0 × 10−6–3.14 × 10−5)
PaucibacterGN0.000786 (0.000591–0.000981)0.00153 **
YN5.59 × 10−5 (3.68 × 10−5–7.5 × 10−5)
Note: ** p < 0.01, *** p < 0.001 vs. the corresponding control group.
Table 5. According to KEGG pathway enrichment analysis, statistical results of 14 differential metabolites enriched in two pathways related to lipid metabolism.
Table 5. According to KEGG pathway enrichment analysis, statistical results of 14 differential metabolites enriched in two pathways related to lipid metabolism.
Namelog2FCp-ValueFDRVIPKEGG
13-L-Hydroperoxylinoleic acid2.32<0.010.0001956778441.05C04717
13S-hydroxyoctadecadienoic acid8.34<0.010.0000000000051.35C14762
9-OxoODE−6.31<0.010.0000011115751.21C14766
Alpha-dimorphecolic acid1.53<0.010.0000000027131.31C14767
9,10-DHOME−2.84<0.010.0000000007911.31C14828
12,13-DHOME1.26<0.010.0000013714511.20C14829
Palmitic acid−5.07<0.010.0000000022041.25C00249
Oleic acid6.2<0.010.0000000000001.38C00712
Stearic acid−1.69<0.010.0001476718881.06C01530
Arachidic acid4.27<0.010.0003393559251.02C06425
Alpha-linolenic acid6.37<0.010.0000000000021.36C06427
Erucic acid−1.4<0.010.0000093978791.16C08316
Docosapentaenoic acid (22n-3)−3.1<0.010.0000001785071.18C16513
Adrenic acid6.2<0.010.0000000000001.37C16527
Table 6. Multivariate tests of the independent effects of castration status on the core rumen microbiota after controlling for confounding factors.
Table 6. Multivariate tests of the independent effects of castration status on the core rumen microbiota after controlling for confounding factors.
Effect ValueFSignificancePartial Eta Squared
INPillai’s Trace0.9843.577 b0.3960.984
Wilks’ Lambda0.0163.577 b0.3960.984
Hotelling’s Trace60.8143.577 b0.3960.984
Roy’s Largest Root60.8143.577 b0.3960.984
CSPillai’s Trace0.9802.870 b0.4370.980
Wilks’ Lambda0.0202.870 b0.4370.980
Hotelling’s Trace48.7932.870 b0.4370.980
Roy’s Largest Root48.7932.870 b0.4370.980
BWPillai’s Trace0.9691.857 b0.5270.969
Wilks’ Lambda0.0311.857 b0.5270.969
Hotelling’s Trace31.5641.857 b0.5270.969
Roy’s Largest Root31.5641.857 b0.5270.969
BFTPillai’s Trace0.7950.228 b0.9490.795
Wilks’ Lambda0.2050.228 b0.9490.795
Hotelling’s Trace3.8700.228 b0.9490.795
Roy’s Largest Root3.8700.228 b0.9490.795
IMFPillai’s Trace0.9611.457 b0.5810.961
Wilks’ Lambda0.0391.457 b0.5810.961
Hotelling’s Trace24.7761.457 b0.5810.961
Roy’s Largest Root24.7761.457 b0.5810.961
Note: IN (intercept); CS (castration status); IMF (intramuscular fat); BFT (backfat thickness); b Approximate F statistic was calculated for multivariate tests.
Table 7. Verification results of the regulatory effects of core fatty acid metabolites.
Table 7. Verification results of the regulatory effects of core fatty acid metabolites.
Effect ValueFSignificancePartial Eta Squared
INPillai’s Trace0.7420.822 b0.6520.742
Wilks’ Lambda0.2580.822 b0.6520.742
Hotelling’s Trace2.8780.822 b0.6520.742
Roy’s Largest Root2.8780.822 b0.6520.742
CSPillai’s Trace0.9719.628 b0.0210.971
Wilks’ Lambda0.0299.628 b0.0210.971
Hotelling’s Trace33.6999.628 b0.0210.971
Roy’s Largest Root33.6999.628 b0.0210.971
IMFPillai’s Trace0.7971.122 b0.5050.797
Wilks’ Lambda0.2031.122 b0.5050.797
Hotelling’s Trace3.9261.122 b0.5050.797
Roy’s Largest Root3.9261.122 b0.5050.797
BWPillai’s Trace0.9283.688 b0.1080.928
Wilks’ Lambda0.0723.688 b0.1080.928
Hotelling’s Trace12.9083.688 b0.1080.928
Roy’s Largest Root12.9083.688 b0.1080.928
BFTPillai’s Trace0.7520.868 b0.6270.752
Wilks’ Lambda0.2480.868 b0.6270.752
Hotelling’s Trace3.0370.868 b0.6270.752
Roy’s Largest Root3.0370.868 b0.6270.752
Note: IN (intercept); CS (castration status); IMF (intramuscular fat); BFT (backfat thickness); b Approximate F statistic was calculated for multivariate tests.
Table 8. Formula table of feed nutrients.
Table 8. Formula table of feed nutrients.
Feed IngredientContent (%)Nutritional IngredientContent
Corn25.61Dry matter89.66
Wheat straw2.44Crude protein24.76
Corn straw8.76Neutral detergent fiber33.24
Alfalfa grass1.22Acidic detergent fiber14.65
Cottonseed husks14.63Beef cattle maintain net energy (MJ/kg)8.21
Sugar residue14.34Crude fat6.09
Silage15.78Ash content5.26
Lees16.22P0.1
Bran0Ca0.42
Premix feed1
Total100
The premix mainly contains 260,000 IU of vitamin A, 42,000 IU of vitamin D3, 1200 IU of vitamin E, 1 g of copper (Cu), 3 g of iron (Fe), 3 g of manganese (Mn), 4 g of zinc (Zn), 0.02 g of selenium (Se), 0.04 g of iodine (I), 0.02 g of cobalt (Co), and 40 g of magnesium (Mg). The nutritional levels are calculated values.
Disclaimer/Publisher’s Note: The statements, opinions and data contained in all publications are solely those of the individual author(s) and contributor(s) and not of MDPI and/or the editor(s). MDPI and/or the editor(s) disclaim responsibility for any injury to people or property resulting from any ideas, methods, instructions or products referred to in the content.

Share and Cite

MDPI and ACS Style

Liu, M.; Su, N.; Ma, Z.; Chen, W.; Zhang, Y.; Yan, X.; Liu, W. Meat Quality Differences Correlated with Rumen Microbiota and Lipid Metabolism in Beef Cattle vs. Castrated Cattle. Int. J. Mol. Sci. 2026, 27, 2296. https://doi.org/10.3390/ijms27052296

AMA Style

Liu M, Su N, Ma Z, Chen W, Zhang Y, Yan X, Liu W. Meat Quality Differences Correlated with Rumen Microbiota and Lipid Metabolism in Beef Cattle vs. Castrated Cattle. International Journal of Molecular Sciences. 2026; 27(5):2296. https://doi.org/10.3390/ijms27052296

Chicago/Turabian Style

Liu, Meng, Nan Su, Zhen Ma, Wenzhong Chen, Yuxia Zhang, Xiangmin Yan, and Wujun Liu. 2026. "Meat Quality Differences Correlated with Rumen Microbiota and Lipid Metabolism in Beef Cattle vs. Castrated Cattle" International Journal of Molecular Sciences 27, no. 5: 2296. https://doi.org/10.3390/ijms27052296

APA Style

Liu, M., Su, N., Ma, Z., Chen, W., Zhang, Y., Yan, X., & Liu, W. (2026). Meat Quality Differences Correlated with Rumen Microbiota and Lipid Metabolism in Beef Cattle vs. Castrated Cattle. International Journal of Molecular Sciences, 27(5), 2296. https://doi.org/10.3390/ijms27052296

Note that from the first issue of 2016, this journal uses article numbers instead of page numbers. See further details here.

Article Metrics

Back to TopTop